Kluyveromyces lactis and Saccharomyces cerevisiae for Fermentation of Four Different Coffee Varieties
Abstract
1. Introduction
2. Materials and Methods
2.1. Coffee Beans
2.2. Inoculation and Fermentation
2.3. Microbiological Analyses
2.3.1. Microbial Isolation and Counting
2.3.2. DNA Extraction, Amplification, and Sequencing
2.3.3. Phylogenetic Analysis
2.4. Chemical Analyses
2.4.1. Carbohydrates
2.4.2. Bioactive Compounds
2.4.3. Validation Parameters of the HPLC Methods
2.4.4. Volatile Compounds
2.5. Sensory Analysis
2.6. Statistical Analysis
3. Results and Discussion
3.1. Microbial Populations
3.2. Identification of Microorganisms, Phylogeny, and Predominance
3.3. Evaluation of the Effect of Starter Cultures on Bioactive Compounds and Carbohydrates
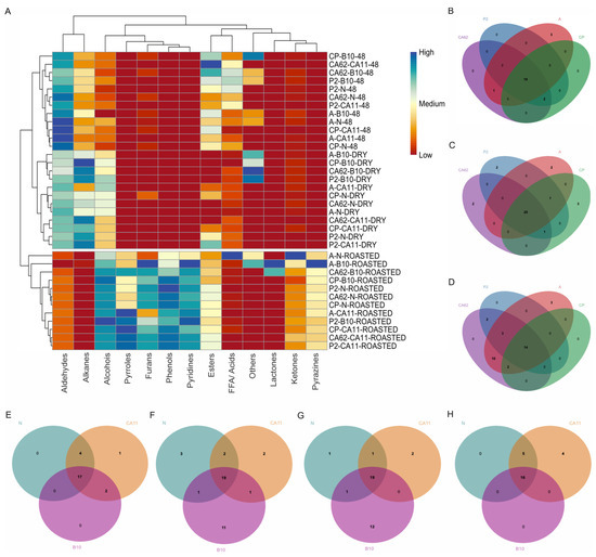
3.4. Evaluation of the Effect of Yeast Starter Cultures on the Volatile Compound Profile
3.5. Sensory Profiles of Roasted Coffees
4. Conclusions
Supplementary Materials
Author Contributions
Funding
Institutional Review Board Statement
Informed Consent Statement
Data Availability Statement
Acknowledgments
Conflicts of Interest
References
- ICO—International Coffee Association. World Coffee Consumption; ICO—International Coffee Association: London, UK, 2024. [Google Scholar]
- Companhia Nacional de Abastecimento Levantamento Da Conab Estima Produção de Café Em 54,74 Milhões de Sacas Na Safra 2023. Available online: https://www.conab.gov.br/ultimas-noticias/5003-levantamento-da-conab-estima-producao-de-cafe-em-54-74-milhoes-de-sacas-na-safra-2023#:~:text=Neste%20ano%2C%20a%20colheita%20est%C3%A1,Nacional%20de%20Abastecimento%20(Conab) (accessed on 15 November 2023).
- Farag, M.A.; von Bergen, M.; Saleh, B.M.; Homsi, M.N.; Abd El-Al, M.S. How Do Green and Black Coffee Brews and Bioactive Interaction with Gut Microbiome Affect Its Health Outcomes? Mining Evidence from Mechanistic Studies, Metagenomics and Clinical Trials. Trends Food Sci. Technol. 2021, 118, 920–937. [Google Scholar] [CrossRef]
- Freitas, V.V.; Borges, L.L.R.; Vidigal, M.C.T.R.; dos Santos, M.H.; Stringheta, P.C. Coffee: A Comprehensive Overview of Origin, Market, and the Quality Process. Trends Food Sci. Technol. 2024, 146, 104411. [Google Scholar] [CrossRef]
- Manzo, J. Machines, People, and Social Interaction in “Third-Wave” Coffeehouses. J. Arts Humanit. 2014, 3, 1–12. [Google Scholar] [CrossRef]
- Samoggia, A.; Riedel, B. Coffee Consumption and Purchasing Behavior Review: Insights for Further Research. Appetite 2018, 129, 70–81. [Google Scholar] [CrossRef]
- Haile, M.; Kang, W.H. The Role of Microbes in Coffee Fermentation and Their Impact on Coffee Quality. J. Food Qual. 2019, 2019, 4836709. [Google Scholar] [CrossRef]
- Martins, P.M.M.; Ribeiro, L.S.; Miguel, M.G.D.C.P.; Evangelista, S.R.; Schwan, R.F. Production of Coffee (Coffea arabica) Inoculated with Yeasts: Impact on Quality. J. Sci. Food Agric. 2019, 99, 5638–5645. [Google Scholar] [CrossRef] [PubMed]
- Bressani, A.P.P.; Martinez, S.J.; Batista, N.N.; Simão, J.B.P.; Dias, D.R.; Schwan, R.F. Co-Inoculation of Yeasts Starters: A Strategy to Improve Quality of Low Altitude Arabica Coffee. Food Chem. 2021, 361, 130133. [Google Scholar] [CrossRef] [PubMed]
- de Pereira, G.V.M.; Neto, E.; Soccol, V.T.; Medeiros, A.B.P.; Woiciechowski, A.L.; Soccol, C.R. Conducting Starter Culture-Controlled Fermentations of Coffee Beans during on-Farm Wet Processing: Growth, Metabolic Analyses and Sensorial Effects. Food Res. Int. 2015, 75, 348–356. [Google Scholar] [CrossRef] [PubMed]
- Evangelista, S.R.; Miguel, M.G.D.C.P.; Silva, C.F.; Pinheiro, A.C.M.; Schwan, R.F. Microbiological Diversity Associated with the Spontaneous Wet Method of Coffee Fermentation. Int. J. Food Microbiol. 2015, 210, 102–112. [Google Scholar] [CrossRef]
- Elhalis, H.; Cox, J.; Zhao, J. Ecological Diversity, Evolution and Metabolism of Microbial Communities in the Wet Fermentation of Australian Coffee Beans. Int. J. Food Microbiol. 2020, 321, 108544. [Google Scholar] [CrossRef] [PubMed]
- Batista da Mota, M.C.; Batista, N.N.; Dias, D.R.; Schwan, R.F. Impact of Microbial Self-Induced Anaerobiosis Fermentation (SIAF) on Coffee Quality. Food Biosci. 2022, 47, 101640. [Google Scholar] [CrossRef]
- Martinez, S.J.; Bressani, A.P.P.; Simão, J.B.P.; Pylro, V.S.; Dias, D.R.; Schwan, R.F. Dominant Microbial Communities and Biochemical Profile of Pulped Natural Fermented Coffees Growing in Different Altitudes. Food Res. Int. 2022, 159, 111605. [Google Scholar] [CrossRef]
- Bressani, A.P.P.; Martinez, S.J.; Sarmento, A.B.I.; Borém, F.M.; Schwan, R.F. Organic Acids Produced during Fermentation and Sensory Perception in Specialty Coffee Using Yeast Starter Culture. Food Res. Int. 2020, 128, 108773. [Google Scholar] [CrossRef] [PubMed]
- da Silva, B.L.; Pereira, P.V.; Bertoli, L.D.; Silveira, D.L.; Batista, N.N.; Pinheiro, P.F.; de Souza Carneiro, J.; Schwan, R.F.; de Assis Silva, S.; Coelho, J.M.; et al. Fermentation of Coffea canephora Inoculated with Yeasts: Microbiological, Chemical, and Sensory Characteristics. Food Microbiol. 2021, 98, 103786. [Google Scholar] [CrossRef]
- Andrade, R.P.; Melo, C.N.; Genisheva, Z.; Schwan, R.F.; Duarte, W.F. Yeasts from Canastra Cheese Production Process: Isolation and Evaluation of Their Potential for Cheese Whey Fermentation. Food Res. Int. 2017, 91, 72–79. [Google Scholar] [CrossRef]
- Hii, C.L.; Borém, F.M. Drying and Roasting of Cocoa and Coffee, 1st ed.; CRC Press: Boca Raton, FL, USA, 2020; Volume 1, ISBN 97811380-80973. [Google Scholar]
- White, T.J. Amplification and Direct Sequencing of Fungal Ribosomal RNA Genes for Phylogenetics. In PCR Protocols: A Guide to Methods and Application; Academic Press, Inc.: Cambridge, MA, USA, 1990. [Google Scholar]
- Abusham, R.A.; Rahman, R.N.Z.R.; Salleh, A.B.; Basri, M. Optimization of Physical Factors Affecting the Production of Thermo-Stable Organic Solvent-Tolerant Protease from a Newly Isolated Halo Tolerant Bacillus Subtilis Strain Rand. Microb. Cell Factories 2009, 8, 20. [Google Scholar] [CrossRef]
- Kumar, S.; Stecher, G.; Li, M.; Knyaz, C.; Tamura, K. MEGA X: Molecular Evolutionary Genetics Analysis across Computing Platforms. Mol. Biol. Evol. 2018, 35, 1547–1549. [Google Scholar] [CrossRef] [PubMed]
- Murkovic, M.; Derler, K. Analysis of Amino Acids and Carbohydrates in Green Coffee. J. Biochem. Biophys. Methods 2006, 69, 25–32. [Google Scholar] [CrossRef]
- Lopes, A.C.A.; Andrade, R.P.; de Oliveira, L.C.C.; Lima, L.M.Z.; Santiago, W.D.; de Resende, M.L.V.; das Graças Cardoso, M.; Duarte, W.F. Production and Characterization of a New Distillate Obtained from Fermentation of Wet Processing Coffee By-Products. J. Food Sci. Technol. 2020, 57, 4481–4491. [Google Scholar] [CrossRef]
- Santiago, W.D.; Teixeira, A.R.; de Andrade Santiago, J.; Lopes, A.C.A.; Brandao, R.M.; Caetano, A.R.; das Gracas Cardoso, M.; Resende, M.L.V. Development and Validation of Chromatographic Methods to Quantify Organic Compounds in Green Coffee (Coffea arabica) Beans. Aust. J. Crop Sci. 2020, 14, 1275–1282. [Google Scholar] [CrossRef]
- Snyder, L.R.; Kirkland, J.J.; Dolan, J.W. Introduction to Modern Liquid Chromatography; John Wiley & Sons: Hoboken, NJ, USA, 2011; ISBN 1118210395. [Google Scholar]
- Ribani, M.; Bottoli, C.B.G.; Collins, C.H.; Jardim, I.C.S.F.; Melo, L.F.C. Validação Em Métodos Cromatográficos e Eletroforéticos. Química Nova 2004, 27, 771–780. [Google Scholar] [CrossRef]
- Pereira, L.L.; Guarçoni, R.C.; Pinheiro, P.F.; Osório, V.M.; Pinheiro, C.A.; Moreira, T.R.; ten Caten, C.S. New Propositions about Coffee Wet Processing: Chemical and Sensory Perspectives. Food Chem. 2020, 310, 125943. [Google Scholar] [CrossRef]
- Duarte, W.F.; Dias, D.R.; Oliveira, J.M.; Vilanova, M.; Teixeira, J.A.; e Silva, J.B.A.; Schwan, R.F. Raspberry (Rubus idaeus L.) Wine: Yeast Selection, Sensory Evaluation and Instrumental Analysis of Volatile and Other Compounds. Food Res. Int. 2010, 43, 2303–2314. [Google Scholar] [CrossRef]
- Lingle, T.R. The Coffee Cupper’s Handbook: A Systematic Guide to the Sensory Evaluation of Coffee’s Flavor; Speciality Coffee Association of America: Long Beach, CA, USA, 2011; ISBN 1882552008. [Google Scholar]
- Bressani, A.P.P.; Martinez, S.J.; Sarmento, A.B.I.; Borém, F.M.; Schwan, R.F. Influence of Yeast Inoculation on the Quality of Fermented Coffee (Coffea arabica Var. Mundo Novo) Processed by Natural and Pulped Natural Processes. Int. J. Food Microbiol. 2021, 343, 109107. [Google Scholar] [CrossRef] [PubMed]
- Várady, M.; Tauchen, J.; Fraňková, A.; Klouček, P.; Popelka, P. Effect of Method of Processing Specialty Coffee Beans (Natural, Washed, Honey, Fermentation, Maceration) on Bioactive and Volatile Compounds. LWT 2022, 172, 114245. [Google Scholar] [CrossRef]
- Yamaoka, C.; Kurita, O.; Kubo, T. Improved Ethanol Tolerance of Saccharomyces Cerevisiae in Mixed Cultures with Kluyveromyces lactis on High-Sugar Fermentation. Microbiol. Res. 2014, 169, 907–914. [Google Scholar] [CrossRef]
- González–Siso, M.I.; Freire–Picos, M.A.; Ramil, E.; González–Domínguez, M.; Rodríguez Torres, A.; Cerdán, M.E. Respirofermentative Metabolism in Kluyveromyces lactis: Insights and perspectives. Enzym. Microb. Technol. 2000, 26, 699–705. [Google Scholar] [CrossRef] [PubMed]
- de Cassimiro, D.M.J.; Batista, N.N.; Fonseca, H.C.; Oliveira Naves, J.A.; Coelho, J.M.; Bernardes, P.C.; Dias, D.R.; Schwan, R.F. Wet Fermentation of Coffea canephora by Lactic Acid Bacteria and Yeasts Using the Self-Induced Anaerobic Fermentation (SIAF) Method Enhances the Coffee Quality. Food Microbiol. 2023, 110, 104161. [Google Scholar] [CrossRef]
- Duarte, G.S.; Pereira, A.A.; Farah, A. Chlorogenic Acids and Other Relevant Compounds in Brazilian Coffees Processed by Semi-Dry and Wet Post-Harvesting Methods. Food Chem. 2010, 118, 851–855. [Google Scholar] [CrossRef]
- Sunarharum, W.B.; Williams, D.J.; Smyth, H.E. Complexity of Coffee Flavor: A Compositional and Sensory Perspective. Food Res. Int. 2014, 62, 315–325. [Google Scholar] [CrossRef]
- Janne Carvalho Ferreira, L.; de Souza Gomes, M.; Maciel de Oliveira, L.; Diniz Santos, L. Coffee Fermentation Process: A Review. Food Res. Int. 2023, 169, 112793. [Google Scholar] [CrossRef]
- Wang, L.; Pan, X.; Jiang, L.; Chu, Y.; Gao, S.; Jiang, X.; Zhang, Y.; Chen, Y.; Luo, S.; Peng, C. The Biological Activity Mechanism of Chlorogenic Acid and Its Applications in Food Industry: A Review. Front. Nutr. 2022, 9, 943911. [Google Scholar] [CrossRef] [PubMed]
- Wang, C.; Sun, J.; Lassabliere, B.; Yu, B.; Zhao, F.; Zhao, F.; Chen, Y.; Liu, S.Q. Potential of Lactic Acid Bacteria to Modulate Coffee Volatiles and Effect of Glucose Supplementation: Fermentation of Green Coffee Beans and Impact of Coffee Roasting. J. Sci. Food Agric. 2019, 99, 409–420. [Google Scholar] [CrossRef] [PubMed]
- Aguirre-Garcia, Y.L.; Nery-Flores, S.D.; Campos-Muzquiz, L.G.; Flores-Gallegos, A.C.; Palomo-Ligas, L.; Ascacio-Valdés, J.A.; Sepúlveda-Torres, L.; Rodríguez-Herrera, R. Lactic Acid Fermentation in the Food Industry and Bio-Preservation of Food. Fermentation 2024, 10, 168. [Google Scholar] [CrossRef]
- Patras, A.; Brunton, N.P.; Downey, G.; Rawson, A.; Warriner, K.; Gernigon, G. Application of Principal Component and Hierarchical Cluster Analysis to Classify Fruits and Vegetables Commonly Consumed in Ireland Based on in Vitro Antioxidant Activity. J. Food Compos. Anal. 2011, 24, 250–256. [Google Scholar] [CrossRef]
- Helena Sances Rabelo, M.; Meira Borém, F.; Paula de Carvalho Alves, A.; Soares Pieroni, R.; Mendes Santos, C.; Nakajima, M.; Sugino, R. Fermentation of Coffee Fruit with Sequential Inoculation of Lactiplantibacillus plantarum and Saccharomyces cerevisiae: Effects on Volatile Composition and Sensory Characteristics. Food Chem. 2024, 444, 138608. [Google Scholar] [CrossRef] [PubMed]
- Specialty Coffee Association The Coffee Taster’s Flavor Wheel. Available online: https://sca.coffee/research/coffee-tasters-flavor-wheel (accessed on 21 November 2024).
- Wang, C.; Sun, J.; Lassabliere, B.; Yu, B.; Liu, S.Q. Coffee Flavour Modification through Controlled Fermentations of Green Coffee Beans by Saccharomyces Cerevisiae and Pichia Kluyveri: Part I. Effects from Individual Yeasts. Food Res. Int. 2020, 136, 109588. [Google Scholar] [CrossRef]
- Zhang, S.J.; De Bruyn, F.; Pothakos, V.; Contreras, G.F.; Cai, Z.; Moccand, C.; Weckx, S.; De Vuyst, L. Influence of Various Processing Parameters on the Microbial Community Dynamics, Metabolomic Profiles, and Cup Quality During Wet Coffee Processing. Front. Microbiol. 2019, 10, 2621. [Google Scholar] [CrossRef]
- McGorrin, R.J. Character-Impact Flavor Compounds; Taylor & Francis Group: Boca Raton, FL, USA, 2007. [Google Scholar]
- Dzialo, M.C.; Park, R.; Steensels, J.; Lievens, B.; Verstrepen, K.J. Physiology, Ecology and Industrial Applications of Aroma Formation in Yeast. FEMS Microbiol. Rev. 2017, 41, S95–S128. [Google Scholar] [CrossRef]
- Seninde, D.R.; Chambers, E. Coffee Flavor: A Review. Beverages 2020, 6, 44. [Google Scholar] [CrossRef]
- Grab, W. Blended Flavourings. In Flavourings; Wiley: Hoboken, NJ, USA, 2007; pp. 391–434. [Google Scholar]
- Tran, H.T.M.; Vargas, C.A.C.; Slade Lee, L.; Furtado, A.; Smyth, H.; Henry, R. Variation in Bean Morphology and Biochemical Composition Measured in Different Genetic Groups of Arabica Coffee (Coffea arabica L.). Tree Genet. Genomes 2017, 13, 54. [Google Scholar] [CrossRef]
- Zakidou, P.; Plati, F.; Matsakidou, A.; Varka, E.-M.; Blekas, G.; Paraskevopoulou, A. Single Origin Coffee Aroma: From Optimized Flavor Protocols and Coffee Customization to Instrumental Volatile Characterization and Chemometrics. Molecules 2021, 26, 4609. [Google Scholar] [CrossRef]
- Hirst, M.B.; Richter, C.L. Review of Aroma Formation through Metabolic Pathways of Saccharomyces Cerevisiae in Beverage Fermentations. Am. J. Enol. Vitic. 2016, 67, 361–370. [Google Scholar] [CrossRef]
- Bressani, A.P.P.; Batista, N.N.; Ferreira, G.; Martinez, S.J.; Simão, J.B.P.; Dias, D.R.; Schwan, R.F. Characterization of Bioactive, Chemical, and Sensory Compounds from Fermented Coffees with Different Yeasts Species. Food Res. Int. 2021, 150, 110755. [Google Scholar] [CrossRef] [PubMed]
- SCA Protocols & Best Practices. Available online: https://sca.coffee/research/protocols-best-practices (accessed on 8 February 2024).






Disclaimer/Publisher’s Note: The statements, opinions and data contained in all publications are solely those of the individual author(s) and contributor(s) and not of MDPI and/or the editor(s). MDPI and/or the editor(s) disclaim responsibility for any injury to people or property resulting from any ideas, methods, instructions or products referred to in the content. |
© 2025 by the authors. Licensee MDPI, Basel, Switzerland. This article is an open access article distributed under the terms and conditions of the Creative Commons Attribution (CC BY) license (https://creativecommons.org/licenses/by/4.0/).
Share and Cite
Abreu, D.J.M.d.; Nadaleti, D.H.S.; Andrade, R.P.; Santos, T.L.d.; Tavares, D.G.; Botelho, C.E.; Resende, M.L.V.d.; Duarte, W.F. Kluyveromyces lactis and Saccharomyces cerevisiae for Fermentation of Four Different Coffee Varieties. Foods 2025, 14, 111. https://doi.org/10.3390/foods14010111
Abreu DJMd, Nadaleti DHS, Andrade RP, Santos TLd, Tavares DG, Botelho CE, Resende MLVd, Duarte WF. Kluyveromyces lactis and Saccharomyces cerevisiae for Fermentation of Four Different Coffee Varieties. Foods. 2025; 14(1):111. https://doi.org/10.3390/foods14010111
Chicago/Turabian StyleAbreu, Danilo José Machado de, Denis Henrique Silva Nadaleti, Rafaela Pereira Andrade, Tamara Leite dos Santos, Dérica Gonçalves Tavares, Cesar Elias Botelho, Mário Lúcio Vilela de Resende, and Whasley Ferreira Duarte. 2025. "Kluyveromyces lactis and Saccharomyces cerevisiae for Fermentation of Four Different Coffee Varieties" Foods 14, no. 1: 111. https://doi.org/10.3390/foods14010111
APA StyleAbreu, D. J. M. d., Nadaleti, D. H. S., Andrade, R. P., Santos, T. L. d., Tavares, D. G., Botelho, C. E., Resende, M. L. V. d., & Duarte, W. F. (2025). Kluyveromyces lactis and Saccharomyces cerevisiae for Fermentation of Four Different Coffee Varieties. Foods, 14(1), 111. https://doi.org/10.3390/foods14010111

