Characterization and Correlation of Dominant Microbiota and Flavor Development in Different Post-Mortem Processes of Beef
Abstract
:1. Introduction
2. Materials and Methods
2.1. Preparation of Wet- and Dry-Aged Beef
2.2. Apparent Meat Quality Testing
2.2.1. Measurement of pH and Color
2.2.2. Measurement of Aging Loss
2.3. Volatile Compound Analysis
2.3.1. Gas Chromatography-Mass Spectrometry
2.3.2. Calculation of Odor Activity Value (OAV)
2.4. Analysis of Microbial Community Succession via High-Throughput Sequencing Technology
2.4.1. Sample Metagenomic DNA Extraction
2.4.2. PCR Amplification
2.4.3. Illumina Sequencing
2.5. Statistical Analysis
3. Results and Discussion
3.1. Changes in Apparent Meat Quality
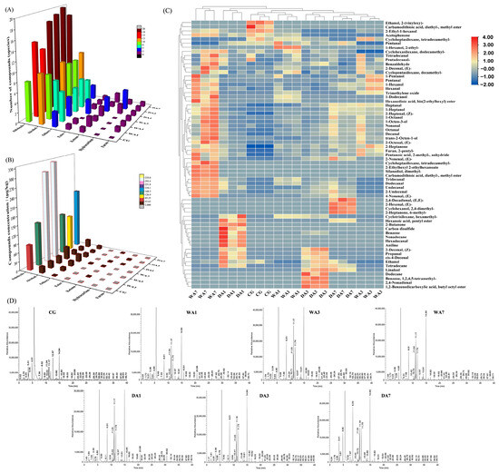
3.2. Changes in Volatile Flavor Compounds
3.3. Characterization of the Key Volatile Compounds
3.4. Dynamic Analysis of Microbial Communities
3.4.1. Illumina Sequencing
3.4.2. Composition of Microbial Communities
3.4.3. Similarity of Microbial Communities
3.5. Correlation Analysis between Dominant Microbiota and Key Volatile Compounds
4. Conclusions
Author Contributions
Funding
Data Availability Statement
Acknowledgments
Conflicts of Interest
References
- Frank, D.; Zhang, Y.; Li, Y.; Luo, X.; Chen, X.; Kaur, M.; Mellor, G.; Stark, J.; Hughes, J. Shelf life extension of vacuum packaged chilled beef in the Chinese supply chain. Meat Sci. 2019, 153, 135–143. [Google Scholar] [CrossRef]
- Ha, Y.; Hwang, I.; Van Ba, H.; Ryu, S.; Kim, Y.; Kang, S.; Cho, S. Effects of dry-and wet-ageing on flavor compounds and eating quality of low fat hanwoo beef muscles. Food Sci. Anim. Resour. 2019, 39, 655–667. [Google Scholar] [CrossRef]
- Lepper-Blilie, A.N.; Berg, E.P.; Buchanan, D.S.; Berg, P.T. Effects of post-mortem aging time and type of aging on palatability of low marbled beef loins. Meat Sci. 2016, 112, 63–68. [Google Scholar] [CrossRef]
- Dashdorj, D.; Amna, T.; Hwang, I. Influence of specific taste-active components on meat flavor as affected by intrinsic and extrinsic factors: An overview. Eur. Food Res. Technol. 2015, 241, 157–171. [Google Scholar] [CrossRef]
- Lee, D.; Lee, H.J.; Yoon, J.W.; Kim, M.; Jo, C. Effect of different aging methods on the formation of aroma volatiles in beef strip loins. Foods 2021, 10, 146. [Google Scholar] [CrossRef]
- Li, Z.; Ha, M.; Frank, D.; McGilchrist, P.; Warner, R.D. Volatile profile of dry and wet aged beef loin and its relationship with consumer flavour liking. Foods 2021, 10, 3113. [Google Scholar] [CrossRef]
- Kim, M.; Choe, J.; Lee, H.J.; Yoon, Y.; Yoon, S.; Jo, C. Effects of aging and aging method on physicochemical and sensory traits of different beef cuts. Food Sci. Anim. Resour. 2019, 39, 54–64. [Google Scholar] [CrossRef]
- Lee, H.J.; Yoon, J.W.; Kim, M.; Oh, H.; Yoon, Y.; Jo, C. Changes in microbial composition on the crust by different air flow velocities and their effect on sensory properties of dry-aged beef. Meat Sci. 2019, 153, 152–158. [Google Scholar] [CrossRef]
- Hyun, J.; Juhui, C.; Minsu, K.; Hyun, C.; Ji, W.; Sung, W.; Cheorun, J. Role of moisture evaporation in the taste attributes of dry- and wet-aged beef determined by chemical and electronic tongue analyses. Meat Sci. 2019, 151, 82–88. [Google Scholar]
- Setyabrata, D.; Vierck, K.; Sheets, T.R.; Legako, J.F.; Cooper, B.R.; Johnson, T.A.; Kim, Y.H.B. Characterizing the flavor precursors and liberation mechanisms of various dry-aging methods in cull beef loins using metabolomics and microbiome approaches. Metabolites 2022, 12, 472. [Google Scholar] [CrossRef]
- Ryu, S.; Park, M.R.; Maburutse, B.E.; Lee, W.J.; Park, D.J.; Cho, S.; Hwang, I.; Oh, S.; Kim, Y. Diversity and characteristics of the meat microbiological community on dry aged beef. J. Microbiol. Biotechn. 2018, 28, 105–108. [Google Scholar] [CrossRef]
- Kim, J.; Lee, E.; Kim, B.; Oh, M. Potential correlation between microbial diversity and volatile flavor compounds in different types of korean dry-fermented sausages. Foods 2022, 11, 3182. [Google Scholar] [CrossRef] [PubMed]
- Deng, J.; Xu, H.; Li, X.; Wu, Y.; Xu, B. Correlation of characteristic flavor and microbial community in Jinhua ham during the post-ripening stage. LWT 2022, 171, 114067. [Google Scholar] [CrossRef]
- Zhao, D.; Hu, J.; Chen, W. Analysis of the relationship between microorganisms and flavour development in dry-cured grass carp by high-throughput sequencing, volatile flavour analysis and metabolomics. Food Chem. 2022, 368, 130889. [Google Scholar] [CrossRef] [PubMed]
- Wang, C.; Zhang, Q.; He, L.; Li, C. Determination of the microbial communities of guizhou suantang, a traditional Chinese fermented sour soup, and correlation between the identified microorganisms and volatile compounds. Food Res. Int. 2020, 138, 109820. [Google Scholar] [CrossRef]
- AlDalali, S.; Li, C.; Xu, B. Evaluation of the effect of marination in different seasoning recipes on the flavor profile of roasted beef meat via chemical and sensory analysis. J. Food Biochem. 2021, 46, e13962. [Google Scholar] [PubMed]
- Bekhit, A.; Faustman, C. Metmyoglobin reducing activity. Meat Sci. 2005, 71, 407–439. [Google Scholar] [CrossRef]
- Kim, Y.; Kemp, R.; Samuelsson, L. Effects of dry-aging on meat quality attributes and metabolite profiles of beef loins. Meat Sci. 2016, 111, 168–176. [Google Scholar] [CrossRef]
- Dikeman, M.E.; Obuz, E.; Gok, V.; Akkaya, L.; Stroda, S. Effects of dry, vacuum, and special bag aging; usda quality grade; and end-point temperature on yields and eating quality of beef longissimus lumborum steaks. Meat Sci. 2013, 94, 228–233. [Google Scholar] [CrossRef]
- Vitale, M.; Pérez-Juan, M.; Lloret, E.; Arnau, J.; Realini, C.E. Effect of aging time in vacuum on tenderness, and color and lipid stability of beef from mature cows during display in high oxygen atmosphere package. Meat Sci. 2014, 96, 270–277. [Google Scholar] [CrossRef]
- Zhuang, J.; Xiao, Q.; Feng, T.; Huang, Q.; Ho, C.; Song, S. Comparative flavor profile analysis of four different varieties of Boletus mushrooms by instrumental and sensory techniques. Food Res. Int. 2020, 136, 109485. [Google Scholar] [CrossRef]
- Wang, H.; Wang, Y.; Wu, D.; Gao, S.; Jiang, S.; Tang, H.; Lv, G.; Zou, X.; Meng, X. Changes in physicochemical quality and protein properties of porcine longissimus lumborum during dry ageing. Int. J. Food Sci. Tech. 2022, 57, 5954–5965. [Google Scholar] [CrossRef]
- Bosse, R.; Wirth, M.; Weiss, J.; Gibis, M. Effect of storage temperature on volatile marker compounds in cured loins fermented with Staphylococcus carnosus by brine injection. Eur. Food Res. Technol. 2021, 247, 233–244. [Google Scholar] [CrossRef]
- Hernandez-Orte, P.; Cersosimo, M.; Loscos, N.; Cacho, J.; Garcia-Moruno, E.; Ferreira, V. The development of varietal aroma from non-floral grapes by yeasts of different genera. Food Chem. 2008, 107, 1064–1077. [Google Scholar] [CrossRef]
- Cappello, M.S.; Zapparoli, G.; Logrieco, A.; Bartowsky, E.J. Linking wine lactic acid bacteria diversity with wine aroma and flavour. Int. J. Food Microbiol. 2017, 243, 16–27. [Google Scholar] [CrossRef] [PubMed]
- Kohno, Y.; Makino, T.; Kanakubo, M. Effect of phase behavior for ionic liquid catalysts with reactants / products on reactivity of esterification from long-chain fatty alcohols and fatty acids. Fluid Phase Equilibr. 2019, 490, 107–113. [Google Scholar] [CrossRef]
- Muriel, E.; Antequera, T.; Petrón, M.J.; Andrés, A.I.; Ruiz, J. Volatile compounds in Iberian dry-cured loin. Meat Sci. 2004, 68, 391–400. [Google Scholar] [CrossRef]
- Zhuang, K.; Wu, N.; Wang, X.; Wu, X.; Wang, S.; Long, X.; Wei, X. Effects of 3 feeding modes on the volatile and nonvolatile compounds in the edible tissues of female Chinese mitten crab (Eriocheir sinensis). J. Food Sci. 2016, 81, S968–S981. [Google Scholar] [CrossRef] [PubMed]
- Ozkara, K.T.; Amanpour, A.; Guclu, G.; Kelebek, H.; Selli, S. GC-MS-Olfactometric differentiation of aroma-active compounds in turkish heat-treated sausages by application of aroma extract dilution analysis. Food Anal. Methods 2019, 12, 729–741. [Google Scholar] [CrossRef]
- Laukaleja, I.; Koppel, K. Aroma active compound perception in differently roasted and brewed coffees by gas chromatography–olfactometry. J. Sens. Stud. 2021, 36, 12708. [Google Scholar] [CrossRef]
- Leandro, N.L.; Roberta, R.F.; Eric, W.T.; Luiz, F.W. Rethinking microbial diversity analysis in the high throughput sequencing era. J. Microbiol. Meth. 2011, 86, 42–51. [Google Scholar]
- Wang, Y.R.; She, M.N.; Liu, K.L.; Zhang, Z.D.; Shuang, Q. Evaluation of the bacterial diversity of inner mongolian acidic gruel using illumina miseq and pcr-dgge. Curr. Microbiol. 2020, 77, 434–442. [Google Scholar] [CrossRef]
- Capouya, R.; Mitchell, T.; Clark, D.L.; Clark, D.I.; Bass, P. A survey of microbial communities on dry-aged beef in commercial meat processing facilities. Meat Muscle Bio. 2020, 4, 5–6. [Google Scholar] [CrossRef]
- Ongmu, B.M.; Thapa, N.; Nakibapher, J.S.; Prakash, T.J. Metataxonomic profiling of bacterial communities and their predictive functional profiles in traditionally preserved meat products of Sikkim state in India. Food Res. Int. 2021, 140, 110002. [Google Scholar] [CrossRef]
- Ribeiro, F.A.; Lau, S.K.; Furbeck, R.A.; Herrera, N.J.; Henriott, M.L.; Bland, N.A.; Fernando, S.C.; Subbiah, J.; Sullivan, G.A.; Calkins, C.R. Ultimate ph effects on dry-aged beef quality. Meat Sci. 2021, 172, 309–1740. [Google Scholar] [CrossRef]
- Ahmed, E.H.; Raghavendra, T.; Madamwar, D. An alkaline lipase from organic solvent tolerant Acinetobacter sp. EH28: Application for ethyl caprylate synthesis. Bioresour. Technol. 2010, 101, 3628–3634. [Google Scholar] [CrossRef] [PubMed]
- Sun, X.; Sun, L.; Su, L.; Wang, H.; Wang, D.; Liu, J.; Sun, E.; Hu, G.; Liu, C.; Gao, A.; et al. Effects of microbial communities on volatile profiles and biogenic amines in beef jerky from inner mongolian districts. Foods 2022, 11, 2659. [Google Scholar] [CrossRef] [PubMed]
- Tian, Y.; Zheng, P.; Mu, Y.; Su, W.; Chen, T. Correlation analysis of normal and moldy beef jerky microbiota with volatile compounds. LWT 2022, 162, 113457. [Google Scholar] [CrossRef]
- Xiang, Q.; Xia, Y.; Song, J.; Nazmus, M.; Zhong, F. Evaluation of bacterial diversity of traditional cheese in Tarbagatay Prefecture, China, and its correlation with cheese quality. Food Sci. Nutr. 2021, 9, 3155–3164. [Google Scholar]
- Mehmood, T.; Liland, K.H.; Snipen, L.; Sæbø, S. A review of variable selection methods in partial least squares regression. Chemom. Intell. Lab. 2012, 118, 62–69. [Google Scholar] [CrossRef]






| Traits | CG | WA1 | WA3 | WA7 | DA1 | DA3 | DA7 |
|---|---|---|---|---|---|---|---|
| pH | 6.05 ± 0.01 a | 5.70 ± 0.03 cd | 5.71 ± 0.05 cd | 5.88 ± 0.09 b | 5.62 ± 0.02 d | 5.73 ± 0.03 c | 5.81 ± 0.03 b |
| Aging loss (%) | - | 0.42 ± 0.15 e | 3.43 ± 1.33 d | 5.04 ± 1.44 c | 6.11 ± 0.45 c | 14.88 ± 2.11 b | 34.27 ± 2.54 a |
| L* | 32.56 ± 0.03 d | 36.90 ± 0.05 a | 35.63 ± 0.52 b | 33.27 ± 0.38 c | 36.02 ± 0.07 b | 36.52 ± 0.03 a | 30.86 ± 0.19 e |
| a* | 16.35 ± 0.19 e | 19.49 ± 0.15 b | 18.31 ± 0.05 c | 17.13 ± 0.35 d | 23.45 ± 0.31 a | 23.01 ± 0.04 a | 15.32 ± 0.47 f |
| b* | 3.44 ± 0.17 d | 5.04 ± 0.01 b | 3.94 ± 0.04 c | 3.30 ± 0.13 d | 11.32 ± 0.37 a | 11.05 ± 0.11 a | 2.56 ± 0.03 e |
| ΔE | - | 5.59 ± 0.12 b | 3.68 ± 0.44 c | 1.12 ± 0.33 e | 11.16 ± 0.47 a | 10.86 ± 0.11 a | 2.21 ± 0.28 d |
| RI(DB-5) | Flavor Compounds | Threshold (μg/kg) a | Odor Activity Value (OAV) | Odor Description b | Identification c | ||||||
|---|---|---|---|---|---|---|---|---|---|---|---|
| CG | WA1 | WA3 | WA7 | DA1 | DA3 | DA7 | |||||
| 759 | 1-Pentanol | 0.15 | 31.42 | 40.33 | 69.20 | 77.87 | 21.40 | 17.60 | 42.27 | fruit | MS, RI |
| 982 | 1-Octen-3-ol | 1 | 2.49 | 5.70 | 7.03 | 13.99 | 4.27 | 3.89 | 6.92 | mushroom | MS, RI |
| 802 | Hexanal | 4.5 | 15.27 | 26.68 | 54.75 | 54.51 | 24.47 | 19.14 | 34.66 | grass, tallow, fat | MS, RI |
| 1104 | Nonanal | 1 | 7.85 | 9.74 | 17.88 | 30.93 | 10.79 | 12.32 | 18.32 | fat, citrus, green | MS, RI |
| 903 | Heptanal | 3 | 1.06 | 1.76 | 4.68 | 5.43 | 2.33 | 3.07 | 4.64 | fat, citrus | MS, RI |
| 1006 | Octanal | 0.7 | 3.30 | 7.51 | 12.49 | 18.25 | 6.93 | 8.42 | 12.36 | fat, soap, lemon, green | MS, RI |
| 1162 | 2-Nonenal, (E)- | 0.08 | 2.46 | 5.96 | 6.88 | 21.33 | 7.33 | 12.29 | 18.96 | cucumber, fat, green | MS, RI |
| 1181 | 2-Octenal, (E)- | 0.2 | ND | 2.75 | 6.78 | 16.55 | 2.97 | 3.10 | 5.22 | roast, fatty | MS, RI |
| 1380 | 2-Decenal, (E)- | 0.3 | ND | 0.11 | 1.23 | 2.67 | ND | ND | ND | metal, green | MS, RI |
| 1200 | cis-4-Decenal | 0.04 | ND | ND | ND | ND | 3.33 | 2.75 | ND | green, must | MS, RI |
| 1284 | 2,4-Decadienal, (E, E)- | 0.07 | ND | ND | ND | ND | ND | ND | 1.57 | seaweed | MS, RI |
| Group | Bacteria | Fungi | ||||||||||
|---|---|---|---|---|---|---|---|---|---|---|---|---|
| Reads | ObservedSpecies | Shannon | Simpson | Chao1 | Goods Coverage | Reads | ObservedSpecies | Shannon | Simpson | Chao1 | Goods Coverage | |
| CG | 166,569 | 607 | 5.83 | 0.93 | 687.35 | 0.9986 | 166,509 | 39 | 2.52 | 0.79 | 39.18 | 1.0000 |
| WA1 | 82,008 | 245 | 5.21 | 0.96 | 248.09 | 0.9998 | 115,829 | 28 | 0.07 | 0.01 | 27.90 | 1.0000 |
| WA3 | 77,527 | 307 | 5.07 | 0.93 | 309.50 | 0.9998 | 152,735 | 22 | 0.79 | 0.34 | 21.93 | 1.0000 |
| WA7 | 82,708 | 298 | 5.20 | 0.94 | 304.14 | 0.9996 | 136,653 | 31 | 2.04 | 0.66 | 31.15 | 1.0000 |
| DA1 | 91,892 | 351 | 5.65 | 0.95 | 361.44 | 0.9995 | 159,339 | 27 | 0.31 | 0.08 | 27.40 | 1.0000 |
| DA3 | 71,420 | 245 | 4.70 | 0.91 | 245.18 | 0.9999 | 148,282 | 18 | 0.26 | 0.06 | 17.90 | 1.0000 |
| DA7 | 71,308 | 175 | 3.98 | 0.91 | 175.20 | 0.9999 | 139,175 | 17 | 0.18 | 0.04 | 17.05 | 1.0000 |
Disclaimer/Publisher’s Note: The statements, opinions and data contained in all publications are solely those of the individual author(s) and contributor(s) and not of MDPI and/or the editor(s). MDPI and/or the editor(s) disclaim responsibility for any injury to people or property resulting from any ideas, methods, instructions or products referred to in the content. |
© 2023 by the authors. Licensee MDPI, Basel, Switzerland. This article is an open access article distributed under the terms and conditions of the Creative Commons Attribution (CC BY) license (https://creativecommons.org/licenses/by/4.0/).
Share and Cite
Wang, H.; Wang, J.; Wang, Y.; Gao, S.; Xu, S.; Zou, X.; Meng, X. Characterization and Correlation of Dominant Microbiota and Flavor Development in Different Post-Mortem Processes of Beef. Foods 2023, 12, 3266. https://doi.org/10.3390/foods12173266
Wang H, Wang J, Wang Y, Gao S, Xu S, Zou X, Meng X. Characterization and Correlation of Dominant Microbiota and Flavor Development in Different Post-Mortem Processes of Beef. Foods. 2023; 12(17):3266. https://doi.org/10.3390/foods12173266
Chicago/Turabian StyleWang, Hengpeng, Jipan Wang, Yinlan Wang, Sumin Gao, Shuangyi Xu, Xiaobo Zou, and Xiangren Meng. 2023. "Characterization and Correlation of Dominant Microbiota and Flavor Development in Different Post-Mortem Processes of Beef" Foods 12, no. 17: 3266. https://doi.org/10.3390/foods12173266
APA StyleWang, H., Wang, J., Wang, Y., Gao, S., Xu, S., Zou, X., & Meng, X. (2023). Characterization and Correlation of Dominant Microbiota and Flavor Development in Different Post-Mortem Processes of Beef. Foods, 12(17), 3266. https://doi.org/10.3390/foods12173266

