Dark Triad Psychopathy Outperforms Self-Control in Predicting Antisocial Outcomes: A Structural Equation Modeling Approach
Abstract
:1. Introduction
1.1. Interrelations between Self-Control and the Dark Triad
1.2. Current Aim
2. Materials and Methods
2.1. Participants
2.2. Measures
2.3. Predictors
2.4. Outcomes
2.5. Procedures
2.6. Data Analysis
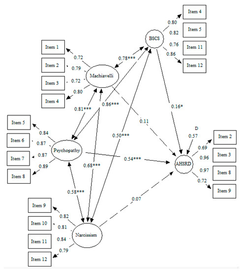
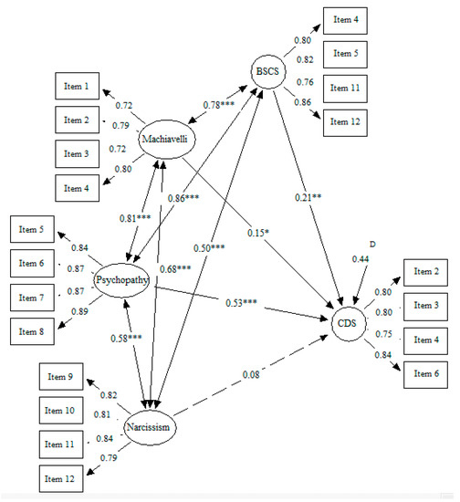
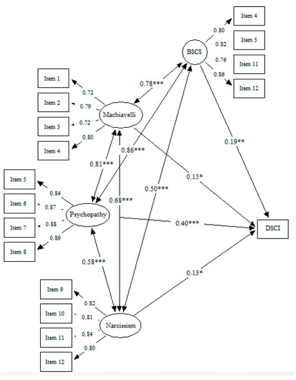
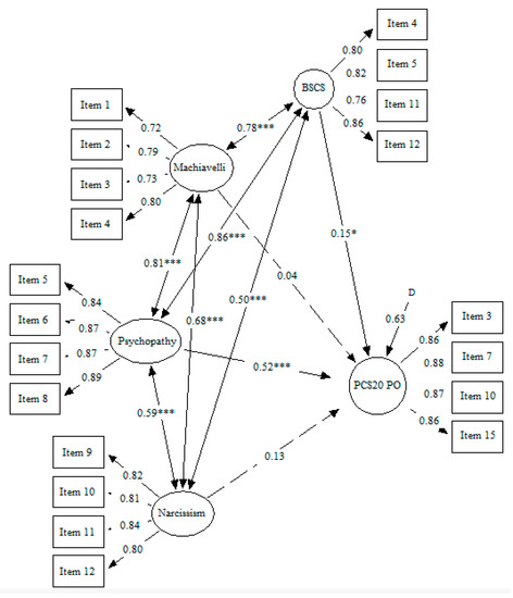
3. Results
4. Discussion
5. Conclusions
Author Contributions
Funding
Institutional Review Board Statement
Informed Consent Statement
Data Availability Statement
Conflicts of Interest
References
- Moffitt, T.E. Adolescence-limited and life-course-persistent antisocial behavior: A developmental taxonomy. Psychol. Rev. 1993, 100, 674–701. [Google Scholar] [CrossRef] [PubMed]
- Moffitt, T.E.; Caspi, A. Childhood predictors differentiate life-course persistent and adolescence-limited antisocial pathways among males and females. Dev. Psychopathol. 2001, 13, 355–375. [Google Scholar] [CrossRef] [PubMed] [Green Version]
- Vaughn, M.G.; Salas-Wright, C.P.; DeLisi, M.; Maynard, B.R. Violence and externalizing behavior among youth in the United States: Is there a severe 5%? Youth Violence Juv. Justice 2014, 12, 3–21. [Google Scholar] [CrossRef]
- Gottfredson, M.; Hirschi, T. A General Theory of Crime; Stanford University Press: Palo Alto, CA, USA, 1990. [Google Scholar]
- Baughman, H.M.; Dearing, S.; Giammarco, E.; Vernon, P.A. Relationships between bullying behaviours and the Dark Triad: A study with adults. Pers. Individ. Differ. 2012, 52, 571–575. [Google Scholar] [CrossRef]
- Furnham, A.; Richards, S.C.; Paulhus, D.L. The Dark Triad of personality: A 10 year review. Soc. Pers. Psychol. Compass 2013, 7, 199–216. [Google Scholar] [CrossRef]
- Paulhus, D.L.; Williams, K.M. The dark triad of personality: Narcissism, Machiavellianism, and psychopathy. J. Res. Pers. 2002, 36, 556–563. [Google Scholar] [CrossRef]
- Harris, G.T.; Rice, M.E.; Cormier, C.A. Psychopathy and violent recidivism. Law Hum. Behav. 1991, 15, 625–637. [Google Scholar] [CrossRef]
- Hemphill, J.F.; Templeman, R.; Wong, S.; Hare, R.D. Psychopathy and crime: Recidivism and criminal careers. In Psychopathy: Theory, Research and Implications for Society; Springer: Dordrecht, The Netherlands, 1998; pp. 375–399. [Google Scholar]
- Jonason, P.K.; Tost, J. I just cannot control myself: The Dark Triad and self-control. Pers. Individ. Differ. 2010, 49, 611–615. [Google Scholar] [CrossRef]
- Jones, D.N.; Paulhus, D.L. The role of impulsivity in the Dark Triad of personality. Pers. Individ. Differ. 2011, 51, 679–682. [Google Scholar] [CrossRef]
- Wright, J.P.; Morgan, M.A.; Almeida, P.R.; Almosaed, N.F.; Moghrabi, S.S.; Bashatah, F.S. Malevolent forces: Self-control, the Dark Triad, and crime. Youth Violence Juv. Justice 2017, 15, 191–215. [Google Scholar] [CrossRef]
- Baumeister, R.F.; Heatherton, T.F.; Tice, D.M. Losing Control: How and Why People Fail at Self-Regulation; Academic Press, Inc.: San Diego, CA, USA, 1994. [Google Scholar]
- Tangney, J.P.; Baumeister, R.F.; Boone, A.L. High self-control predicts good adjustment, less pathology, better grades, and interpersonal success. J. Pers. 2004, 72, 271–324. [Google Scholar] [CrossRef] [PubMed]
- Rothbaum, F.; Weisz, J.R.; Snyder, S.S. Changing the world and changing the self: A two-process model of perceived control. J. Pers. Soc. Psychol. 1982, 4, 5–37. [Google Scholar] [CrossRef]
- De Ridder, D.T.; Lensvelt-Mulders, G.; Finkenauer, C.; Stok, F.M.; Baumeister, R.F. Taking stock of self-control: A meta-analysis of how trait self-control relates to a wide range of behaviors. Pers. Soc. Psychol. Rev. 2012, 16, 76–99. [Google Scholar] [CrossRef] [Green Version]
- Pratt, T.C.; Cullen, F.T. The empirical status of Gottfredson and Hirschi’s general theory of crime: A meta-analysis. Criminology 2000, 38, 931–964. [Google Scholar] [CrossRef]
- Tehrani, H.D.; Yamini, S. Parenting practices, self-control and anti-social behaviors: Meta-analytic structural equation modeling. J. Crim. Justice 2020, 68, 101687. [Google Scholar] [CrossRef]
- Vazsonyi, A.T.; Mikuška, J.; Kelley, E.L. It’s time: A meta-analysis on the self-control-deviance link. J. Crim. Justice 2017, 48, 48–63. [Google Scholar] [CrossRef]
- Friehe, T.; Schildberg-Hörisch, H. Self-control and crime revisited: Disentangling the effect of self-control on risk taking and antisocial behavior. Int. Rev. Law Econ. 2017, 49, 23–32. [Google Scholar] [CrossRef] [Green Version]
- De Kemp, R.A.; Vermulst, A.A.; Finkenauer, C.; Scholte, R.H.; Overbeek, G.; Rommes, E.W.; Engels, R.C. Self-control and early adolescent antisocial behavior: A longitudinal analysis. J. Early Adolesc. 2009, 29, 497–517. [Google Scholar] [CrossRef]
- Jones, D.N.; Paulhus, D.L. Differentiating the Dark Triad within the interpersonal circumplex. In Handbook of Interpersonal Psychology: Theory, Research, Assessment, and Therapeutic Interventions; Horowitz, L.M., Strack, S., Eds.; Wiley & Sons: New York, NY, USA, 2011; pp. 249–269. [Google Scholar]
- Bereczkei, T. The manipulative skill: Cognitive devices and their neural correlates underlying Machiavellian’s decision making. Brain Cogn. 2015, 99, 24–31. [Google Scholar] [CrossRef]
- Hare, R.D. Without Conscience: The Disturbing World of the Psychopaths among Us; The Guilford Press: New York, NY, USA, 1999. [Google Scholar]
- Hare, R.D.; Neumann, C.S. Psychopathy as a clinical and empirical construct. Annu. Rev. Clin. Psychol. 2008, 4, 217–246. [Google Scholar] [CrossRef] [Green Version]
- Pailing, A.; Boon, J.; Egan, V. Personality, the Dark Triad and violence. Pers. Individ. Differ. 2014, 67, 81–86. [Google Scholar] [CrossRef]
- Blickle, G.; Schlegel, A.; Fassbender, P.; Klein, U. Some personality correlates of business white-collar crime. Appl. Psychol. 2006, 55, 220–233. [Google Scholar] [CrossRef]
- Murphy, P.R. Attitude, Machiavellianism and the rationalization of misreporting. Account. Organ. Soc. 2012, 37, 242–259. [Google Scholar] [CrossRef]
- DeLisi, M. Psychopathy as Unified Theory of Crime; Palgrave Macmillan: New York, NY, USA, 2016. [Google Scholar]
- Geerlings, Y.; Asscher, J.J.; Stams, G.J.J.; Assink, M. The association between psychopathy and delinquency in juveniles: A three-level meta-analysis. Aggress. Violent Behav. 2020, 50, 101342. [Google Scholar] [CrossRef]
- Vaughn, M.G.; DeLisi, M. Were Wolfgang’s chronic offenders psychopaths? On the convergent validity between psychopathy and career criminality. J. Crim. Justice 2008, 36, 33–42. [Google Scholar] [CrossRef]
- Fox, B.; DeLisi, M. Psychopathic killers: A meta-analytic review of the psychopathy-homicide nexus. Aggress. Violent Behav. 2019, 44, 67–79. [Google Scholar] [CrossRef]
- Hawes, S.W.; Boccaccini, M.T.; Murrie, D.C. Psychopathy and the combination of psychopathy and sexual deviance as predictors of sexual recidivism: Meta-analytic findings using the Psychopathy Checklist—Revised. Psychol. Assess. 2013, 25, 233–243. [Google Scholar] [CrossRef]
- Krstic, S.; Neumann, C.S.; Roy, S.; Robertson, C.A.; Knight, R.A.; Hare, R.D. Using latent variable- and person-centered approaches to examine the role of psychopathic traits in sex offenders. Pers. Disord. 2018, 9, 207–216. [Google Scholar] [CrossRef]
- Lau, K.S.; Marsee, M.A. Exploring narcissism, psychopathy, and Machiavellianism in youth: Examination of associations with antisocial behavior and aggression. J. Child Fam. Stud. 2013, 22, 355–367. [Google Scholar] [CrossRef] [Green Version]
- Pabian, S.; de Backer, C.J.; Vandebosch, H. Dark Triad personality traits and adolescent cyber-aggression. Pers. Individ. Differ. 2015, 75, 41–46. [Google Scholar] [CrossRef]
- Chabrol, H.; van Leeuwen, N.; Rodgers, R.; Séjourné, N. Contributions of psychopathic, narcissistic, Machiavellian, and sadistic personality traits to juvenile delinquency. Pers. Individ. Differ. 2009, 47, 734–739. [Google Scholar] [CrossRef]
- Klimstra, T.A.; Sijtsema, J.J.; Henrichs, J.; Cima, M. The dark triad of personality in adolescence: Psychometric properties of a concise measure and associations with adolescent adjustment from a multi-informant perspective. J. Res. Pers. 2014, 53, 84–92. [Google Scholar] [CrossRef]
- Muris, P.; Meesters, C.; Timmermans, A. Some youths have a gloomy side: Correlates of the dark triad personality traits in non-clinical adolescents. Child Psychiatry Hum. Dev. 2013, 44, 658–665. [Google Scholar] [CrossRef] [PubMed]
- Jakobwitz, S.; Egan, V. The dark triad and normal personality traits. Pers. Individ. Differ. 2006, 40, 331–339. [Google Scholar] [CrossRef]
- Romero, E.; Gómez-Fraguela, A.; Luengo, A.N.; Sobral, J. The self-control construct in the general theory of crime: An investigation in terms of personality psychology. Psychol. Crime Law 2003, 9, 61–86. [Google Scholar] [CrossRef]
- Larson, M.; Vaughn, M.G.; Salas-Wright, C.P.; DeLisi, M. Narcissism, low self-control, and violence among a nationally representative sample. Crim. Justice Behav. 2015, 42, 644–661. [Google Scholar] [CrossRef]
- Flexon, J.L.; Meldrum, R.C. Adolescent psychopathic traits and violent delinquency: Additive and nonadditive effects with key criminological variables. Youth Violence Juv. Justice 2013, 11, 349–369. [Google Scholar] [CrossRef]
- Flexon, J.L.; Meldrum, R.C.; Young, J.T.N.; Lehmann, P.S. Low self-control and the dark triad: Disentangling the predictive power of personality traits on young adult substance use, offending, and victimization. J. Crim. Justice 2016, 46, 159–169. [Google Scholar] [CrossRef]
- DeLisi, M.; Tostlebe, J.; Burgason, K.; Heirigs, M.; Vaughn, M. Self-control versus psychopathy: A head-to-head test of general theories of antisociality. Youth Violence Juv. Justice 2018, 16, 53–76. [Google Scholar] [CrossRef]
- Pechorro, P.; Jonason, P.; Raposo, V.; Maroco, J. Dirty Dozen: A concise measure of Dark Triad traits among at-risk youths. Curr. Psychol. 2021, 40, 3522–3531. [Google Scholar] [CrossRef]
- Pechorro, P.; DeLisi, M.; Gonçalves, R.; Quintas, J.; Palma, V. The Brief Self-Control Scale and its refined version among incarcerated and community youths: Psychometrics and measurement invariance. Deviant Behav. 2019, 42, 425–442. [Google Scholar] [CrossRef]
- Pechorro, P.; Moreira, K.; Basto-Pereira, M.; Oliveira, J.P.; Ray, J. The Self-Report Delinquency scale from the National Longitudinal Study of Adolescent to Adult Health among at-risk for delinquency youths. Violence Vict. 2019, 34, 120–135. [Google Scholar] [CrossRef] [PubMed]
- Lewinsohn, P.M.; Rohde, P.; Farrington, D.P. The OADP-CDS: A brief screener for adolescent conduct disorder. J. Am. Acad. Child Adolesc. Psychiatry 2000, 39, 888–895. [Google Scholar] [CrossRef] [PubMed]
- Palma, V.; Pechorro, P.; Jesus, S.; Nunes, C. Propriedades psicométricas do Conduct Disorder Screener entre jovens portugueses em contexto forense e escolar. Psicol. Clin. 2022; submitted. [Google Scholar]
- Marsee, M.A.; Barry, C.T.; Childs, K.K.; Frick, P.J.; Kimonis, E.R.; Muñoz, L.C.; Lau, K.S. Assessing the forms and functions of aggression using self-report: Factor structure and invariance of the Peer Conflict Scale in youths. Psychol. Assess. 2011, 23, 792–804. [Google Scholar] [CrossRef] [PubMed] [Green Version]
- Pechorro, P.; Russell, J.; Ayala-Nunes, L.; Gonçalves, R.A.; Nunes, C. The Brief Peer Conflict Scale: Psychometric properties among a sample of incarcerated male juvenile offenders. Int. J. Offender Ther. Comp. Criminol. 2018, 62, 2414–2429. [Google Scholar] [CrossRef]
- Loeber, R.; Farrington, D.P.; Stouthamer-Loeber, M.; van Kammen, W.B. Antisocial Behavior and Mental Health Problems: Explanatory Factors in Childhood and Adolescence; Psychology Press: New York, NY, USA, 1998. [Google Scholar]
- Bentler, P.M.; Wu, E.J. EQS 6.4 for Windows; Multivariate Software Inc: Encino, CA, USA, 2018. [Google Scholar]
- Blunch, N.J. Introduction to Structural Equation Modelling Using IBM SPSS Statistics and EQS; Sage: London, UK, 2016. [Google Scholar]
- West, S.G.; Taylor, A.B.; Wu, W. Model fit and model selection in structural equation modeling. In Handbook of Structural Equation Modeling; Hoyle, R.H., Ed.; The Guilford Press: New York, NY, USA, 2012; pp. 209–231. [Google Scholar]
- IBM Corp. IBM SPSS Statistics for Windows (Version 27); IBM Corp.: Chicago, IL, USA, 2020. [Google Scholar]
- Muris, P.; Merckelbach, H.; Otgaar, H.; Meijer, E. The malevolent side of human nature: A meta-analysis and critical review of the literature on the dark triad (narcissism, Machiavellianism, and psychopathy). Perspect. Psychol. Sci. 2017, 12, 183–204. [Google Scholar] [CrossRef]
- Salinas, K.Z.; Venta, A. Testing the Role of Emotion Dysregulation as a Predictor of Juvenile Recidivism. Eur. J. Investig. Health Psychol. Educ. 2021, 11, 83–95. [Google Scholar] [CrossRef]
- Kline, R.B. Principles and Practice of Structural Equation Modeling, 4th ed.; The Guilford Press: New York, NY, USA, 2016. [Google Scholar]
- Maroco, J. Análise de Equações Estruturais, 3rd ed.; ReportNumber Ltd.: Pero Pinheiro, Portugal, 2021. [Google Scholar]
- Armstrong, T.A.; Boisvert, D.; Wells, J.; Lewis, R.H.; Cooke, E.; Woeckner, M. Assessing potential overlap between self-control and psychopathy: A consideration of the Grasmick self-control scale and the Levenson self-report psychopathy scale. J. Crim. Justice 2020, 70, 101725. [Google Scholar] [CrossRef]
- Connolly, E.J.; Al-Ghamdi, M.S.; Kobeisy, A.N.; Alqurashi, F.; Schwartz, J.A.; Beaver, K.M. Identifying latent classes of antisocial behavior among youth from Saudi Arabia: An assessment of the co-occurrence between aggression, psychopathy, low self-control, and delinquent behavior. Youth Violence Juv. Justice 2017, 15, 219–239. [Google Scholar] [CrossRef] [Green Version]
- Meldrum, R.C.; Lehmann, P.S.; Flexon, J.L. Who would ‘purge?’ Low self-control, psychopathy, and offending in the absence of legal controls. Crime Delinq. 2021, 67, 1582–1613. [Google Scholar] [CrossRef]
- Wiebe, R.P. Reconciling psychopathy and low self-control. Justice Q. 2003, 20, 297–336. [Google Scholar] [CrossRef]
- Miller, J.D.; Hyatt, C.S.; Maples-Keller, J.L.; Carter, N.T.; Lynam, D.R. Psychopathy and Machiavellianism: A distinction without a difference? J. Per. 2017, 85, 439–453. [Google Scholar] [CrossRef] [PubMed]
- Paulhus, D.; Buckels, E.; Trapnell, P.; Jones, D. Screening for Dark Personalities: The Short Dark Tetrad (SD4). Eur. J. Psychol. Assess. 2021, 37, 208–222. [Google Scholar] [CrossRef]
- Moshagen, M.; Hilbig, B.E.; Zettler, I. The dark core of personality. Psychol. Rev. 2018, 125, 656–688. [Google Scholar] [CrossRef] [Green Version]
- Willems, Y.E.; Dolan, C.V.; van Beijsterveldt, C.E.; de Zeeuw, E.L.; Boomsma, D.I.; Bartels, M.; Finkenauer, C. Genetic and environmental influences on self-control: Assessing self-control with the ASEBA self-control scale. Behav. Genet. 2018, 48, 135–146. [Google Scholar] [CrossRef] [Green Version]
- Willems, Y.E.; Boesen, N.; Li, J.; Finkenauer, C.; Bartels, M. The heritability of self-control: A meta-analysis. Neurosci. Biobehav. Rev. 2019, 100, 324–334. [Google Scholar] [CrossRef]
- Wright, J.P.; Beaver, K.M. Do parents matter in creating self-control in their children? A genetically informed test of Gottfredson and Hirschi’s theory of low self-control. Criminology 2005, 43, 1169–1202. [Google Scholar] [CrossRef]
- Larsson, H.; Andershed, H.; Lichtenstein, P. A genetic factor explains most of the variation in the psychopathic personality. J. Abnorm. Psychol. 2006, 115, 221–230. [Google Scholar] [CrossRef] [Green Version]
- Thomson, N.D. Understanding Psychopathy: The Biopsychosocial Perspective; Routledge: New York, NY, USA, 2019. [Google Scholar]
- Viding, E.; Blair, R.J.R.; Moffitt, T.E.; Plomin, R. Evidence for substantial genetic risk for psychopathy in 7-year-olds. J. Child Psychol. Psychiatry 2005, 46, 592–597. [Google Scholar] [CrossRef]
- Baglivio, M.T.; Wolff, K.T.; DeLisi, M.; Jackowski, K. The role of adverse childhood experiences (ACEs) and psychopathic features on juvenile offending criminal careers to age 18. Youth Violence Juv. Justice 2020, 18, 337–364. [Google Scholar] [CrossRef]
- Dębska, M.; Dębski, P.; Polechoński, J.; Rozpara, M.; Tomik, R. The Dark Triad of Personality in the Context of Health Behaviors: Ally or Enemy? Int. J. Environ. Res. Public Health 2021, 18, 4113. [Google Scholar] [CrossRef] [PubMed]
- Papageorgiou, K.A.; Gianniou, F.-M.; Wilson, P.; Moneta, G.B.; Bilello, D.; Clough, P.J. The bright side of dark: Exploring the positive effect of narcissism on perceived stress through mental toughness. Personal. Individ. Differ. 2019, 139, 116–124. [Google Scholar] [CrossRef]
- Di Pierro, R.; Mattavelli, S.; Gallucci, M. Narcissistic Traits and Explicit Self-Esteem: The Moderating Role of Implicit Self-View. Front. Psychol. 2016, 7, 1815. [Google Scholar] [CrossRef] [PubMed]




| 1 | 2 | 3 | 4 | 5 | 6 | 7 | 8 | |
|---|---|---|---|---|---|---|---|---|
| 1 Machiavellianism | - | |||||||
| 2 Psychopathy | 0.71 *** | - | ||||||
| 3 Narcissism | 0.60 *** | 0.54 *** | - | |||||
| 4 BSCS | 0.68 *** | 0.78 *** | 0.45 *** | - | ||||
| 5 AHSRD | 0.61 *** | 0.77 *** | 0.50 *** | 0.68 *** | - | |||
| 6 CDS | 0.64 *** | 0.77 *** | 0.52 *** | 0.70 *** | 0.82 *** | - | ||
| 7 PCS-20 PO | 0.60 *** | 0.71 *** | 0.51 *** | 0.65 *** | 0.83 *** | 0.74 *** | - | |
| 8 DSCI | 0.64 *** | 0.72 *** | 0.53 *** | 0.68 *** | 0.82 *** | 0.83 *** | 0.73 *** | - |
Publisher’s Note: MDPI stays neutral with regard to jurisdictional claims in published maps and institutional affiliations. |
© 2022 by the authors. Licensee MDPI, Basel, Switzerland. This article is an open access article distributed under the terms and conditions of the Creative Commons Attribution (CC BY) license (https://creativecommons.org/licenses/by/4.0/).
Share and Cite
Pechorro, P.; Curtis, S.; DeLisi, M.; Maroco, J.; Nunes, C. Dark Triad Psychopathy Outperforms Self-Control in Predicting Antisocial Outcomes: A Structural Equation Modeling Approach. Eur. J. Investig. Health Psychol. Educ. 2022, 12, 549-562. https://doi.org/10.3390/ejihpe12060041
Pechorro P, Curtis S, DeLisi M, Maroco J, Nunes C. Dark Triad Psychopathy Outperforms Self-Control in Predicting Antisocial Outcomes: A Structural Equation Modeling Approach. European Journal of Investigation in Health, Psychology and Education. 2022; 12(6):549-562. https://doi.org/10.3390/ejihpe12060041
Chicago/Turabian StylePechorro, Pedro, Shelby Curtis, Matt DeLisi, João Maroco, and Cristina Nunes. 2022. "Dark Triad Psychopathy Outperforms Self-Control in Predicting Antisocial Outcomes: A Structural Equation Modeling Approach" European Journal of Investigation in Health, Psychology and Education 12, no. 6: 549-562. https://doi.org/10.3390/ejihpe12060041
APA StylePechorro, P., Curtis, S., DeLisi, M., Maroco, J., & Nunes, C. (2022). Dark Triad Psychopathy Outperforms Self-Control in Predicting Antisocial Outcomes: A Structural Equation Modeling Approach. European Journal of Investigation in Health, Psychology and Education, 12(6), 549-562. https://doi.org/10.3390/ejihpe12060041

