Abstract
Introduction: Erysipelothrix rhusiopathiae is a bacillus that can cause cutaneous and systemic diseases in humans. Studies on the infection caused by this bacterium have been mostly done as case reports. This study aimed to systematically review E. rhusiopathiae infection cases published over the last 20 years. Methods: Science Direct, PubMed, Scopus, Google Scholar, and Web of Science were searched using appropriate keywords to find relevant studies. After assessment of the studies, 57 case reports which surveyed 62 patients were included and their data were collected and analyzed. Results: The majority of cases were adult men living in high-income countries with an animal-related job and/or a history of animal contacts. The number of cases has increased in recent years. The main underlying diseases that were associated with E. rhusiopathiae infections include hypertension, diabetes, and alcoholism. The most frequent presentations were fever, pain, local skin lesions, and heart failure/endocarditis. Two patients died, while 60 patients were recovered following antibiotic therapy, mainly with penicillin and ceftriaxone. Conclusions: Altogether, the results indicated that E. rhusiopathiae usually infects people who come into contact with animals and causes mild to severe local or systemic infections, especially in those who have underlying diseases. Therefore, accurate and early diagnosis of E. rhusiopathiae infections by setting up appropriate laboratory tests is required.
Introduction
Erysipelothrix rhusiopathiae is a Gram-positive non-spore-forming bacillus that has long been known as an important veterinary and human pathogen [1]. Therefore, infections caused by this bacterium have a considerable impact on the animal industries as well as the human health systems [1]. Given its resistance to environmental conditions, E. rhusiopathiae can be found in various environments [2]. From these sources, it can infect a variety of wild and farm animals from fish to swine and turkey by causing erysipelas and other diseases [3,4]. Human infection is mostly linked to occupational exposure to animals or their contaminated products as a zoonotic disease [3,5,6]. In spite of the advances in the animal industries and sanitation that have decreased the incidence of E. rhusiopathiae cases, human infections are still occurring as a sporadic disease, in particular for people involved in animal-related businesses. It has been speculated that many cases of E. rhusiopathiae infections are not diagnosed because of their similarity to other infections caused by other bacteria or the lack of the laboratory setting for diagnosis of this bacterium as a routine test [7].
In humans, three forms of E. rhusiopathiae infections have been well-described, namely local cutaneous disease as the most common form (erysipeloid), the generalized cutaneous infection, and septicemia, which is mostly associated with endocarditis [7]. Erysipeloid is a form of cellulitis which has differential diagnosis with other skin infections such as streptococcal and staphylococcal infections. However, studies have reported various manifestations of E. rhusiopathiae infections in humans, including arthralgia, septic arthritis, osteoarthritis, intra-abdominal abscess, and central nervous system involvements [7]. On the other hand, little is known about the pathogenesis of E. rhusiopathiae infections. However, some virulence factors have been suggested including the presence of the capsule, neuraminidase, hyaluronidase as well as surface proteins which may contribute to infection [2,8,9].
Given the fact that human infection is mostly sporadic, the majority of the studies about this zoonotic pathogen are case reports. In order to collectively analyze the data on human cases, we aimed to systematically review the published data on diagnosis, treatment, associated diseases, and clinical manifestations of infections caused by E. rhusiopathiae.
Methods
Search strategy
Several electronic databases including Science Direct, PubMed, Scopus, Google Scholar, and Web of Science were searched to find published articles on human cases of E. rhusiopathiae infections from January 2000 to November 2020. In addition, the references of relevant studies were manually checked and the relevant articles were included. The search was performed using the following keywords: “Erysipelothrix spp.”, “Erysipelothrix rhusiopathiae”, “E. rhusiopathiae”, “erysipeloid”, “human”, ‘‘prevalence’’, and ‘‘case report’’, alone or in combination with ‘‘OR’’ and/or ‘‘AND’’ operators. The study was designed according to PRISMA [preferred reporting items for systematic reviews and meta-analysis] guidelines [10].
Inclusion and exclusion criteria
The inclusion criteria of the study were: 1) Studies reporting human cases of E. rhusiopathiae infection, 2) Observational studies based on appropriate diagnostic tests (culture, mass spectrometry, and molecular tests), including case-control and cross-sectional studies, 3) Studies published between January 2000 and November 2020.
The exclusion criteria were: 1) Review, letter to editors, and comments without reporting the exact number of human cases of E. rhusiopathiae infections, 2) Duplicate publications, conference papers and articles with unavailable full text, 3) Published studies beyond the determined time period of the study, 4) non-English articles.
Data collection and analysis
The following data were collected and recorded from selected studies: first author, year of publication, place of patients’ residence, gender, age, job or work, history of animal contact, clinical manifestations, underlying diseases, skin lesions, heart valve involvement, diagnosis methods, treatment, and the disease outcome. The quality assessment of articles and the collected data were independently done by MR and DR and revised by AA to resolve any discrepancies.
To analyze the trend of cases frequency over years, linear regression was drawn by Microsoft Excel data analysis ToolPak (version 2007). P values of <0.05 were considered significant.
Results
Literature search
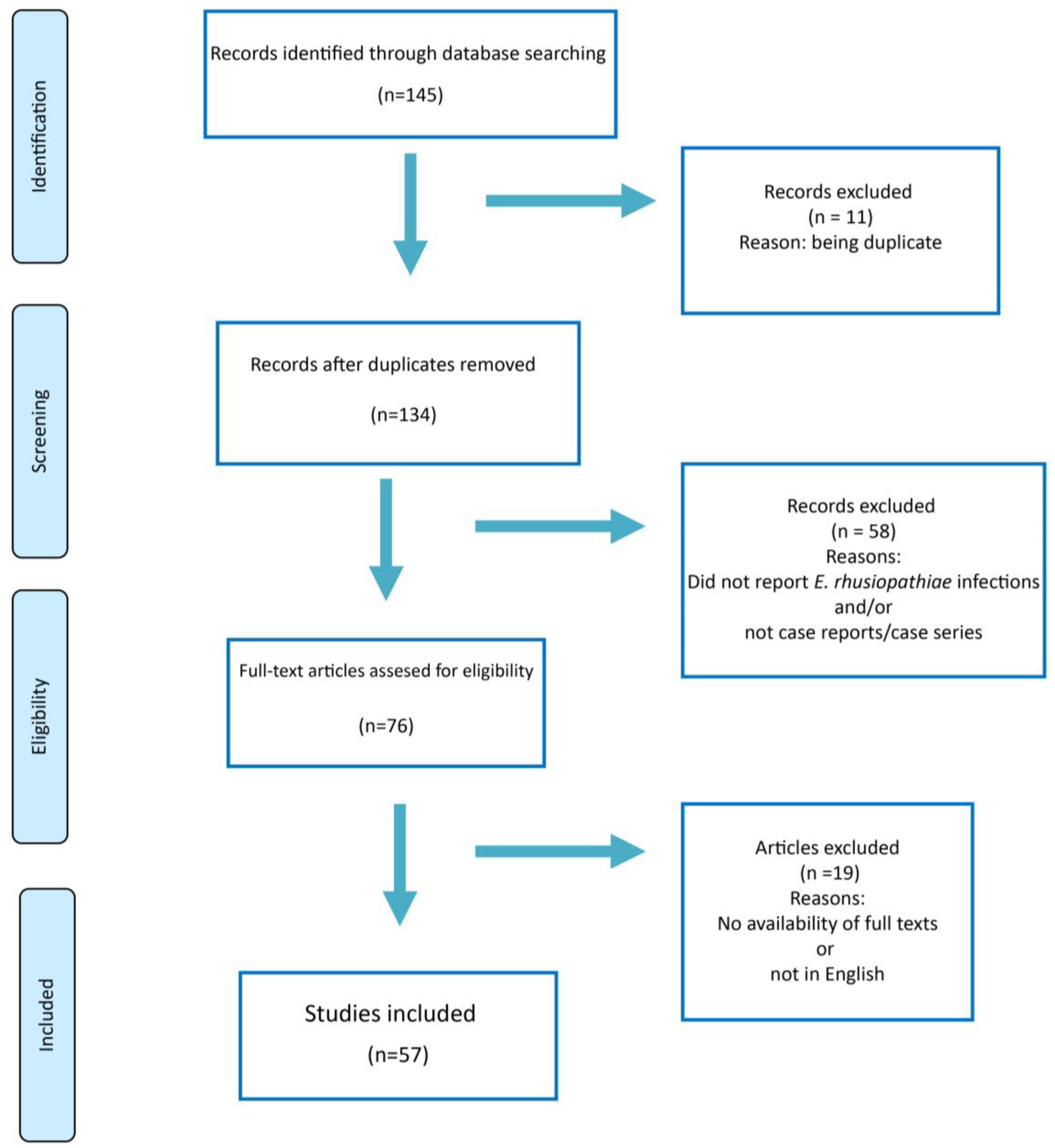
Using the literature search, a total of 145 records were found, of which 11 were excluded because they were duplicates. Fifty-eight studies were excluded because they did not report E. rhusiopathiae infections, or were not case reports/case series. Of the 76 remaining studies, 19 articles were excluded because their full texts were not available or not in English. Finally, 57 case reports (or case series) which surveyed 62 unique patients were included (Figure 1).
Figure 1.
Flowchart of the study selection.
Reported cases general data
The data of the included studies are shown in Table 1. Of 62 cases, 47 patients (75.8%) were male and 15 patients (24.2%) were female. Their average age was 54.16 years, and the majority of cases were adults (19-59 years) (58.1%). The job of 30 patients (48.4%) was not clearly determined, the other 32 patients mainly had jobs that involved direct contact with animals as follows: nine (14.5%) were farmers, six (9.7%) had a fish/seafood-related job, two (3.2%) were butchers and 15 (16.1%) had jobs but with no clear relation to animals (Figure 2).
Table 1.
The data of included studies.
Figure 2.
The general data of reported E. rhusiopathiae cases.
Thirty-seven (59.7%) patients had a history of contacts with animals or animal products while seven patients (11.3%) had no apparent contacts with animals/animal products, and contacts with animals had not been specified for 18 cases (29.0%). Of 37 patients with a history of animal contact, 11 cases had contact with aquatic animals, four cases with pets, three cases with farm animals, eight cases with animal products, and 11 cases with multiple animals (Figure 2).
Of 57 studies, 20 were from Asia, 19 from Europe, 16 from North America, one from Australia, and one without specified region. Based on World Bank data [11], the countries were divided into four groups as follows: high-income, upper middle income, lower middle income, and low income. Applying this classification, most of our studied cases (82.3%) had been reported in high-income countries (Figure 2). The number of cases in each country is also depicted in Figure 3.
Figure 3.
The place of E. rhusiopathiae reported cases.
Reported cases over years
We studied all published case reports from January 2000 until November 2020. The first case report was published in 2001, followed by the increase of published reports afterward. This increase was statistically significant as indicated by linear regression analysis (R2=0.111, p value=0.019).
Underlying diseases of the reported cases
Regarding the underlying morbidity of the patients, 12 cases had no/not-stated underlying morbidities while the rest of the cases (50 patients) had underlying conditions associated with E. rhusiopathiae infections (Figure 4). These underlying morbidities included hypertension (14 cases), diabetes (12 cases), alcoholism (11 cases), arthritis/musculoskeletal diseases (10 cases), heart diseases (10 cases), pulmonary diseases (eight cases), immunosuppression/autoimmune diseases (seven cases), kidney/urinary tract diseases (six cases), surgery (five cases), hepatitis (five cases), hyperlipidemia (five cases), gastroenteric diseases (five cases), smoking/substance abuse (five cases), neurological diseases (four cases), liver diseases (three cases), cancer/carcinoma (three cases), dermatitis/skin diseases (two cases), wound/laceration/trauma (two cases), mental diseases (two cases), bacterial infection (two cases), viral infection (one case), fungal infection (one case), anemia (one case), and obesity (one case) (Figure 4).
Figure 4.
The underlying morbidities of the patients infected by E. rhusiopathiae.
Manifestations of E. rhusiopathiae infections
The overall manifestations of E. rhusiopathiae infections reported by studies are shown in Figure 6. These manifestations could be divided into nine groups as follows: skin involvement, cardiovascular involvement, pulmonary involvement, urinary tract involvement, gastrointestinal tract involvement, musculoskeletal involvement, blood disorders, general signs/other symptoms, and other organ diseases (Figure 5). The most frequent complications were fever (35 cases), pain (20 cases), local skin lesions (erysipeloid) (18 cases), and heart failure/endocarditis (18 cases) (Figure 5).
Figure 6.
The most frequent antibiotics used to treat E. rhusiopathiae infections
Figure 5.
The categories of clinical manifestations of the patients infected by E. rhusiopathiae.
Skin lesions and heart valve involvements are two main manifestations of E. rhusiopathiae infections. In terms of presence/absence or type of skin lesions, eighteen patients (29%) showed local skin lesions (erysipeloid), three patients (4.9%) showed spread skin lesions, and the remaining 41 (66.1%) patients had non-skin manifestations (Table 1 and Figure 5). Of 62 cases, 23 patients (37.1%) had cardiac valve involvements and 14 of them underwent valve replacement surgery (Table 1). Cases of skin and heart valve involvement are reported in Table 1, while the details of other manifestations for each case are presented in Table S1. Two of 62 patients died (one with heart failure and another without a stated reason) but the rest recovered after treatment (Table 1).
Detection of E. rhusiopathiae infections and antibiotics used
The diagnostic methods used by the studies were as follow: the microbiological culture (37 studies, 64.9%), the combination of microbiological culture and Vitek-II System (seven studies, 12.3%), the combination of microbiological culture and molecular techniques (16S rRNA PCR) (six studies, 10.6%), the combination of microbiological culture and mass spectrometry (MALDI-TOF) (three studies, 5.3%), the combination of microbiological culture with molecular techniques and mass spectrometry (one study, 1.7%), and finally the combination of microbiological culture with molecular techniques and Vitek-II System (one study, 1.7%). Two studies (3.5%) did not report diagnostic methods (Table 1).
Antibiotics were used to treat E. rhusiopathiae infections in 57 patients while for five patients antibiotics were either not used or not reported (Table 1). The most frequently used antibiotics were penicillin and ceftriaxone (each in 22 patients) followed by levofloxacin (eight patients), clindamycin (seven patients), amoxicillin/clavulanic acid (six patients), ciprofloxacin (four patients), imipenem/cilastatin (two patients), gentamicin (two patients), ampicillin/sulbactam (two patients), piperacillin/tazobactam (two patients), and cephalosporin, rifampicin, vancomycin, moxifloxacin, doxycycline, ofloxacin, teicoplanin, oxacillin, daptomycin, ceftazidime, cefazolin, and meropenem each for one patient (Table S2). The most frequently used antibiotics are shown in Figure 6.
Discussion
Although E. rhusiopathiae infection in humans is not a common infection, it can occur as a sporadic disease and, as our results indicated, the number of cases have increased in recent years. Sporadic infection with this bacterium needs to be accurately diagnosed at early stages otherwise severe complications including heart failure may occur. Our results showed that most human cases of E. rhusiopathiae infection have been reported from developed and high-income countries, probably due to the better laboratory settings for the diagnosis of this infection. This may explain the underestimated cases of human infections caused by E. rhusiopathiae in developing and undeveloped countries.
It has been shown that E. rhusiopathiae infection mainly occurs in people involved in animal-related jobs [1,5,7]. Our results indicated that people with jobs/works with exposure to animals or animal products are more prone to E. rhusiopathiae infections. Aquatic animals (mostly fishes) and farm animals are likely the two most common types of sources for E. rhusiopathiae. This bacterium usually infects humans via wounds/injuries in non-protected areas of hands and feet in case of contact with bacterial sources. Furthermore, regardless of the jobs/work of people, the majority of the E. rhusiopathiae patients had declared previous contacts with animals, highlighting the significance of animal contacts in the transmission of E. rhusiopathiae infection. Although animal contacts appear the main transmission route of E. rhusiopathiae, this bacterium also presents in many environmental sources and can accidentally infect people. Therefore, practicing personal sanitation and protection is essential to prevent this infection in case of exposure to contaminated sources. The majority of human E. rhusiopathiae cases were adult men, which can be explained by the fact that men are more exposed to bacterial sources (animals and animal products) due to their jobs/works.
Although the unequivocal relationship of personal health background and probability of systemic E. rhusiopathiae infection needs more studies, the majority of human cases in our study had at least a comorbid health background that seems to be an associated condition with E. rhusiopathiae infections. People with these comorbidities may be more susceptible to systemic E. rhusiopathiae infections, in particular those with hypertension, diabetes, and alcoholism.
The clinical manifestations of human E. rhusiopathiae infections indicated a range of systemic and local signs and symptoms. For instance, only 21 out of 62 cases (34%) had skin lesions and 41 cases (66%) had non-skin lesions but presented systemic manifestations. The wide range of clinical manifestations indicates that the signs and symptoms should be cautiously assessed for the diagnosis of E. rhusiopathiae infection. The most severe complication of E. rhusiopathiae infection is the involvement of heart valves found in 23 cases (37.1%) in our study. This highlights the importance of early diagnosis of E. rhusiopathiae infections. Given the difficulty of clinical diagnosis of E. rhusiopathiae infections based on signs and symptoms, setting up proper laboratory-diagnosed tests for accurate identification of this bacterium is essential.
In terms of treatment, almost all E. rhusiopathiae cases recovered following antibiotic therapy or combined with heart valve replacement surgery. The most common antibiotics used were penicillin and/or ceftriaxone alone or in combination with other antibiotics.
Conclusions
In conclusion, the majority of E. rhusiopathiae infections with local cutaneous lesions are self-limited. However, in some patients with underlying diseases, local infections may spread through the body and cause severe systemic infections mostly with cardiac valve involvement and other complications. Given the varying manifestations and complications of this infection, it is hard to be clinically diagnosed without the aid of laboratory testing. Therefore, medical diagnostic laboratories should be appropriately set up to test samples of patients who are suspected to have E. rhusiopathiae infections.
Author Contributions
MR and AA contributed in the study conceptualization, methodology, data curation, writing—review & editing. DR contributed to the study methodology and data curation. All authors read and approved the final version of the manuscript.
Funding
This research was financially supported by the Kermanshah University of Medical Sciences. The funder was not involved in study design; collection, management, analysis, and interpretation of data; writing of the report; and the decision to submit the report for publication.
Acknowledgments
The support of this work by the Infectious Diseases Research Center of Kermanshah University of Medical Sciences and the Clinical Research Development Center of Imam Reza Hospital is highly appreciated by the authors.
Conflicts of interest
All authors—none to declare.
References
- Brooke, C.J.; Riley, T.V. Erysipelothrix rhusiopathiae: Bacteriology, epidemiology and clinical manifestations of an occupational pathogen. J Med Microbiol 1999, 48, 789–799. [Google Scholar] [CrossRef]
- Yang, L.; Zhu, Y.; Peng, Z.; et al. Comparative genome analysis of a pathogenic Erysipelothrix rhusiopathiae isolate WH13013 from pig reveals potential genes involve in bacterial adaptions and pathogenesis. Vet Sci 2020, 7, 74. [Google Scholar] [CrossRef]
- Wang, Q.; Chang, B.J.; Riley, T.V. Erysipelothrix rhusiopathiae. Vet Microbiol 2010, 140, 405–417. [Google Scholar] [CrossRef]
- Mavrot, F.; Orsel, K.; Hutchins, W.; et al. Novel insights into serodiagnosis and epidemiology of Erysipelothrix rhusiopathiae, a newly recognized pathogen in muskoxen (Ovibos moschatus). PLoS ONE. 2020, 15, e0231724. [Google Scholar] [CrossRef]
- Reboli, A.C.; Farrar, W.E. Erysipelothrix rhusiopathiae: An occupational pathogen. Clin Microbiol Rev. 1989, 2, 354–359. [Google Scholar] [CrossRef] [PubMed]
- Coutinho, T.A.; Moreno, A.M.; Imada, Y.; Lopez, R.P.; Ferreira Neto, J.S. Characterization of Erysipelothrix rhusiopathiae isolated from Brazilian Tayassu pecari. Trop Anim Health Prod. 2012, 44, 689–692. [Google Scholar] [CrossRef] [PubMed]
- Veraldi, S.; Girgenti, V.; Dassoni, F.; Gianotti, R. Erysipeloid: A review. Clin Exp Dermatol. 2009, 34, 859–862. [Google Scholar] [CrossRef]
- Shimoji, Y. Pathogenicity of Erysipelothrix rhusiopathiae: Virulence factors and protective immunity. Microbes Infect. 2000, 2, 965–972. [Google Scholar] [CrossRef]
- Wang, Q.; Chang, B.J.; Mee, B.J.; Riley, T.V. Neuraminidase production by Erysipelothrix rhusiopathiae. Vet Microbiol. 2005, 107, 265–272. [Google Scholar] [CrossRef]
- 10. Moher, D.; Liberati, A.; Tetzlaff, J.; Altman, D.G.; PRISMA Group. Preferred reporting items for systematic reviews and meta-analyses: The PRISMA statement. PLoS Med. 2009, 6, e1000097. [Google Scholar] [CrossRef]
- World Bank. 2020. Data: World Bank Country and Lending Groups. Available online: https://datahelpdesk.worldbank.org/knowledgebase/articles/906519-world-bank-country-and-lending-groups%0A (accessed on 3 November 2021).
- Alawdah, L.S.; Campbell, J.N.; Pollock, N.; Watnick, P.I. Erysipelothrix rhusiopathiae suppurative arthritis in a 12-year-old boy after an unusual fresh water exposure. Pediatr Infect Dis J. 2017, 36, 431–433. [Google Scholar] [CrossRef]
- Altibi, A.M.; Khalid, M.; Kak, V.; Patel, B. Native valve endocarditis caused by Erysipelothrix rhusiopathiae: Presenting with refractory heart failure and requiring surgical valve replacement—report on a rare zoonosis. BMJ Case Rep. 2019, 12, e230891. [Google Scholar] [CrossRef]
- Andrychowski, J.; Jasielski, P.; Netczuk, T.; Czernicki, Z. Empyema in spinal canal in thoracic region, abscesses in paravertebral space, spondylitis: In clinical course of zoonosis Erysipelothrix rhusiopathiae. Eur Spine J. 2012, 21 (Suppl. 4), S557–S563. [Google Scholar] [CrossRef]
- Artz, A.; Szabo, S.; Zabel, L.; Hoffmeister, H.M. Aortic valve endocarditis with paravalvular abscesses caused by Erysipelothrix rhusiopathiae. Eur J Clin Microbiol Infect Dis. 2001, 20, 587–588. [Google Scholar] [CrossRef] [PubMed]
- Asimaki, E.; Nolte, O.; Overesch, G.; Strahm, C. A dangerous hobby? Erysipelothrix rhusiopathiae bacteremia most probably acquired from freshwater aquarium fish handling. Infection. 2017, 45, 557–562. [Google Scholar] [CrossRef]
- Balkhair A, Al Lawati H, Al Riyami M, Alameddine T, Al Amin M, Al Adawi B. Erysipelothrix rhusiopathiae endocarditis diagnosed by broad range 16s rRNA PCR gene sequencing. IDCases. 2019, 18, e00584. [CrossRef]
- Basu, R.; Tewari, P. Mitral regurgitation jet around neoannulus: Mitral valve replacement in Erysipelothrix rhusiopathiae endocarditis. Ann Card Anaesth. 2013, 16, 129–132. [Google Scholar] [CrossRef] [PubMed]
- Bîrlutiu, V. Sepsis due to Erysipelothrix rhusiopathiae in a patient with chronic lymphocytic leukemia associated with bronchopneumonia due to Pseudomonas aeruginosa and Escherichia coli: A case report. Can J Infect Dis Med Microbiol. 2015, 26, 108–110. [Google Scholar] [CrossRef]
- Boo, T.W.; Hone, R.; Hurley, J. Erysipelothrix rhusiopathiae endocarditis: A preventable zoonosis? Ir J Med Sci. 2003, 172, 81–82. [Google Scholar] [CrossRef]
- Boyd, A.S.; Ritchie, C.; Fenton, J.S. Cutaneous Erysipelothrix rhusiopathiae (erysipeloid) infection in an immunocompromised child. Pediatr Dermatol. 2014, 31, 232–235. [Google Scholar] [CrossRef] [PubMed]
- Campbell, D.; Cowan, M. Septicemia and aortic valve endocarditis due to Erysipelothrix rhusiopathiae in a homeless man. Case Rep Infect Dis. 2013, 2013, 923034. [Google Scholar] [CrossRef]
- Carson, H.J.; Perkins, J.T. Visceral botryomycosis in a case of Erysipelothrix rhusiopathiae endocarditis. Hum Pathol. 2005, 36, 117–119. [Google Scholar] [CrossRef] [PubMed]
- Cascio, A.; Stassi, G.; Cacciola, I.; Saitta, C.; Squadrito, G. Fever and rhomboid target lesion in decompensated cirrhosis. Lancet Infect Dis. 2012, 12, 576. [Google Scholar] [CrossRef]
- Cooke, L.J.; Bowles, K.M.; Craig, J.I.; Sule, O. Occupational injury in a fishmonger with a macular rash, hepatosplenomegaly and pancytopenia. J Clin Pathol. 2006, 59, 993–994. [Google Scholar] [CrossRef] [PubMed]
- Denes, E.; Camilleri, Y.; Fiorenza, F.; Martin, C. First case of osteomyelitis due to Erysipelothrix rhusiopathiae: Pubic osteomyelitis in a gored farmer. Int J Infect Dis. 2015, 30, e133–e134. [Google Scholar] [CrossRef] [PubMed][Green Version]
- Drekonja, D.M. Erysipelothrix bacteremia without endocarditis: Rare event or under-reported occurrence? Diagn Microbiol Infect Dis. 2013, 77, 280–281. [Google Scholar] [CrossRef]
- Feasi, M.; Bacigalupo, L.; Cappato, S.; et al. Erysipelothrix rhusiopathiae intra-abdominal abscess. Int J Infect Dis. 2010, 14, e81–e83. [Google Scholar] [CrossRef]
- Feasi, M.; Pontali, E.; Usiglio, D.; Mori, M.; Cassola, G. Erysipelothrix rhusiopathiae septicaemia in systemic lupus erythematosus. Infez Med. 2018, 26, 356–358. [Google Scholar]
- Gazeau, P.; Rezig, S.; Quaesaet, L.; Williams, T.; Tande, D.; Ansart, S. Erysipelothrix rhusiopathiae knee prosthesis infection. Med Mal Infect. 2018, 48, 372–373. [Google Scholar] [CrossRef]
- Groeschel, M.; Forde, T.; Turvey, S.; et al. An unusual case of Erysipelothrix rhusiopathiae prosthetic joint infection from the Canadian Arctic: Whole genome sequencing unable to identify a zoonotic source. BMC Infect Dis. 2019, 19, 282. [Google Scholar] [CrossRef]
- Harada, K.; Amano, K.; Akimoto, S.; et al. Serological and pathogenic characterization of Erysipelothrix rhusiopathiae isolates from two human cases of endocarditis in Japan. New Microbiol. 2011, 34, 409–412. [Google Scholar] [PubMed]
- Hardman, S.C.; Carr, S.J.; Swann, R.A. Peritoneal dialysis-related peritonitis with bacteraemia due to Erysipelothrix rhusiopathiae. Nephrol Dial Transplant. 2004, 19, 1340–1341. [Google Scholar] [CrossRef][Green Version]
- Hocqueloux, L.; Poisson, D.M.; Sunder, S.; Guilbert, S.; Prazuck, T. Septic arthritis caused by Erysipelothrix rhusiopathiae in a prosthetic knee joint. J Clin Microbiol. 2010, 48, 333–335. [Google Scholar] [CrossRef]
- Hofseth, K.; Dalen, H.; Kibsgaard, L.; Nebb, S.; Kümmel, A.; Mehl, A. Infectious tenosynovitis with bloodstream infection caused by Erysipelothrix rhusiopathiae, a case report on an occupational pathogen. BMC Infect Dis. 2017, 17, 12. [Google Scholar] [CrossRef]
- Hornak, J.P.; McLean, M.R.; Webb, C.M.; Keiser, P.H. A comparison of Erysipelothrix rhusiopathiae bacteremia with and without endocarditis in frequent fish handlers. Infect Dis Clin Pract. 2019, 27, 175–177. [Google Scholar] [CrossRef]
- Hua, P.; Liu, J.; Tao, J.; Liu, J.; Yang, Y.; Yang, S. Erysipelothrix rhusiopathiae-induced aortic valve endocarditis: Case report and literature review. Int J Clin Exp Med. 2015, 8, 730–736. [Google Scholar]
- Huang, H.K.; Tsai, C.S.; Chang, F.Y.; et al. Aortic valve endocarditis with perforation of cusps and severe aortic regurgitation caused by Erysipelothrix rhusiopathiae. J Med Sci. 2008, 28, 165–168. [Google Scholar]
- Jean, S.; Lainhart, W.; Yarbrough, M.L. The brief case: Erysipelothrix bacteremia and endocarditis in a 59-year-old immunocompromised male on chronic high-dose steroids. J Clin Microbiol. 2019, 57, e02031-18. [Google Scholar] [CrossRef]
- Joo, E.J.; Kang, C.I.; Kim, W.S.; et al. Acute meningitis as an initial manifestation of Erysipelothrix rhusiopathiae endocarditis. J Infect Chemother. 2011, 17, 703–705. [Google Scholar] [CrossRef]
- Kaya, S.; Gençalioğlu, E.; Yıldırım, S.S.; Altun, G.; Yılmaz, G.; Köksal, I. Native valve endocarditis caused by Erysipelothrix rhusiopathiae in an immunocompetent individual. J Med Microbiol. 2013, 62 Pt 12, 1911–1913. [Google Scholar] [CrossRef]
- Kichloo, A.A.; Hallac, A.; Mousavi, B.; Hirekhan, O. Nonspecific Erysipelothrix rhusiopathiae bacteremia in a patient with subclinical alcoholic liver disease. Case Rep Infect Dis. 2013, 2013, 474593. [Google Scholar] [CrossRef]
- Kim, S.R.; Kwon, M.J.; Lee, J.H.; Lee, N.Y. Chronic meningitis caused by Erysipelothrix rhusiopathiae. J Med Microbiol. 2007, 56 Pt 10, 1405–1406. [Google Scholar] [CrossRef]
- Kobayashi, K.I.; Kawano, T.; Mizuno, S.; Kubo, K.; Komiya, N.; Otsu, S. Erysipelothrix rhusiopathiae bacteremia following a cat bite. IDCases. 2019, 18, e00631. [Google Scholar] [CrossRef]
- Liu, Z.; Zhao, M. Shock caused by multidrug-resistant Erysipelothrix rhusiopathiae bacteremia: A rare case report and literature review. J Infect Dev Ctries. 2017, 11, 508–512. [Google Scholar] [CrossRef][Green Version]
- Lorenz, M.L.; Bouton, T.C.; Caliendo, A.M. First reported case of vertebral osteomyelitis due to Erysipelothrix rhusiopathiae. IDCases. 2017, 11, 3–5. [Google Scholar] [CrossRef] [PubMed]
- Meric, M.; Keceli Ozcan, S. Erysipelothrix rhusiopathiae pneumonia in an immunocompetent patient. J Med Microbiol. 2012, 61 Pt 3, 450–451. [Google Scholar] [CrossRef]
- Miura, T.; Hashizume, K.; Ariyoshi, T.; et al. Active infective endocarditis due to Erysipelothrix rhusiopathiae: Zoonosis caused by vancomycin-resistant gram-positive rod. Gen Thorac Cardiovasc Surg. 2013, 61, 96–99. [Google Scholar] [CrossRef] [PubMed]
- Mukhopadhyay, C.; Shah, H.; Vandana, K.E.; Munim, F.; Vijayan, S. A child with Erysipelothrix arthritis-beware of the little known. Asian Pac J Trop Biomed. 2012, 2, 503–504. [Google Scholar] [CrossRef] [PubMed]
- Nielsen, J.J.; Blomberg, B.; Gaïni, S.; Lundemoen, S. Aortic valve endocarditis with Erysipelothrix rhusiopathiae: A rare zoonosis. Infect Dis Rep. 2018, 10, 47–49. [Google Scholar] [CrossRef]
- Özkalaycı, F.; Aydın, M.; Altay, H.; Kocabaş, U.; Pehlivanoğlu, S. Pericarditis due to an unusual microorganism in an immunocompromised patient. Turk Kardiyol Dern Ars. 2019, 47, 507–511. [Google Scholar]
- Principe, L.; Bracco, S.; Mauri, C.; Tonolo, S.; Pini, B.; Luzzaro, F. Erysipelothrix rhusiopathiae bacteremia without endocarditis: Rapid identification from positive blood culture by MALDI-TOF mass spectrometry. A case report and literature review. Infect Dis Rep. 2016, 8, 6368. [Google Scholar] [CrossRef]
- Rihana, N.; Hemminger, A.; Green, S. Novel case of penicillin resistant E. rhusiopathiae septicemia: Case report with review of the literature. IDCases. 2018, 11, 67–69. [Google Scholar] [CrossRef] [PubMed]
- Romney, M.; Cheung, S.; Montessori, V. Erysipelothrix rhusiopathiae endocarditis and presumed osteomyelitis. Can J Infect Dis. 2001, 12, 254–256. [Google Scholar] [CrossRef] [PubMed]
- Ruiz, M.E.; Richards, J.S.; Kerr, G.S.; Kan, V.L. Erysipelothrix rhusiopathiae septic arthritis. Arthritis Rheum. 2003, 48, 1156–1157. [Google Scholar] [CrossRef]
- Ko, S.B.; Kim, D.E.; Kwon, H.M.; Roh, J.K. A case of multiple brain infarctions associated with Erysipelothrix rhusiopathiae endocarditis. Arch Neurol. 2003, 60, 434–436. [Google Scholar] [CrossRef] [PubMed]
- Sharifuddin, A.A.; Buandasan, K. A case of panophthalmitis with orbital cellulitis related to Erysipelothrix rhusiopathiae infection. Malays J Ophthalmol. 2020, 2, 48–54. [Google Scholar] [CrossRef]
- Shin, S.J.; Gwak, W.G. Erysipelothrix rhusiopathiae peritonitis in a patient undergoing continuous ambulatory peritoneal dialysis. J Korean Med Sci. 2010, 25, 1234–1236. [Google Scholar] [CrossRef]
- Shivaprakasha, S.; Radhakrishnan, K.; Panikar, D.; Natarajan, K.U.; Shamsul Karim, P.M. Cerebral artery mycotic aneurysm associated with Erysipelothrix rhusiopathiae endocarditis. Infect Dis Clin Pract. 2007, 15, 400–402. [Google Scholar] [CrossRef]
- Simionescu, R.; Grover, S.; Shekar, R.; West, B.C. Necrotizing fasciitis caused by Erysipelothrix rhusiopathiae. South Med J. 2003, 96, 937–939. [Google Scholar] [CrossRef]
- Sinclair, M.; Hawkins, A.; Testro, A. Something fishy: An unusual Erysipelothrix rhusiopathiae infection in an immunocompromised individual. BMJ Case Rep. 2013, 2013, bcr2013008873. [Google Scholar] [CrossRef]
- Surrun, S.K.; Jaufeerally, F.R.; Sim, H.C. Erysipelothrix rhuseopathiae septicaemia with prolonged hypotension: A case report. Ann Acad Med Singap. 2008, 37, 251–252. [Google Scholar] [CrossRef] [PubMed]
- Tan, E.M.; Marcelin, J.R.; Adeel, N.; Lewis, R.J.; Enzler, M.J.; Tosh, P.K. Erysipelothrix rhusiopathiae bloodstream infection—a 22-year experience at Mayo Clinic, Minnesota. Zoonoses Public Health. 2017, 64, e65–72. [Google Scholar] [CrossRef]
- Traer, E.A.; Williams, M.R.; Keenan, J.N. Erysipelothrix rhusiopathiae infection of a total knee arthroplasty. J Arthroplasty. 2008, 23, 609–611. [Google Scholar] [CrossRef]
- Upapan, P.; Chayakulkeeree, M. Erysipelothrix rhusiopathiae bacteremia without endocarditis associated with psoas abscess: The first case report in Thailand. J Med Assoc Thai. 2014, 97 (Suppl. 3), S232–S236. [Google Scholar]
- Allianatos, P.G.; Tilentzoglou, A.C.; Koutsoukou, A.D. Septic arthritis caused by Erysipelothrix rhusiopathiae infection after arthroscopically assisted anterior cruciate ligament reconstruction. Arthroscopy. 2003, 19, E26. [Google Scholar] [CrossRef]
- Volard, B.; Mignot, L.; Piednoir, E.; de Champs, C.; Limelette, A.; Guillard, T. Systemic Erysipelothrix rhusiopathiae infection not associated with endocarditis highlighting bacteriological diagnosis difficulties Case report and literature review. Ann Biol Clin (Paris). 2016, 74, 306–312. [Google Scholar] [CrossRef] [PubMed]
- Yamamoto, Y.; Shioshita, K.; Takazono, T.; et al. An autopsy case of Erysipelothrix rhusiopathiae endocarditis. Intern Med. 2008, 47, 1437–1440. [Google Scholar] [CrossRef] [PubMed]
© GERMS 2022.









