You are currently viewing a new version of our website. To view the old version click .
Processes
  • Article
  • Open Access

5 November 2025

Multi-Objective Large-Scale ALB Considering Position and Equipment Conflicts Using an Improved NSGA-II

,
,
,
and
1
School of Mechanical and Aerospace Engineering, Jilin University, Jilin 132022, China
2
Shenyang Aircraft Corporation, Shenyang 110850, China
3
School of Economics and Management, Shenyang Aerospace University, Shenyang 110136, China
*
Author to whom correspondence should be addressed.
This article belongs to the Special Issue Process Systems Engineering-Incubating Sustainability for Industrial Revolution 4.0

Abstract

On large-scale product assembly lines, such as those used in aircraft manufacturing, multiple assembly positions and devices often coexist within a single workstation, leading to complex task interactions. As a result, the problem of parallel task execution within workstations must be effectively addressed. This study focuses on positional and equipment conflicts within workstations. To manage positional and equipment conflicts, a multi-objective optimization model is developed that integrates assembly sequence planning with the first type of assembly line balancing problem. This model aims to minimize the number of workstations, balance task loads, and reduce equipment procurement costs. An improved NSGA-II algorithm is proposed by incorporating artificial immune algorithm concepts and neighborhood search. A selection strategy based on dominance rate and concentration is introduced, and crossover and mutation operators are refined to enhance search efficiency under restrictive parallel constraints. Case studies reveal that a chromosome concentration weight of about 0.6 yields superior search performance. Compared with the traditional NSGA-II algorithm, the improved version achieves the same optimal number of workstations but provides a 5% better workload balance, 2% lower cost, a 76% larger hyper-volume, and a 133% increase in Pareto front solutions. The results demonstrate that the proposed algorithm effectively handles assembly line balancing with complex parallel constraints, improving Pareto front quality and maintaining diversity. It offers an efficient, practical optimization strategy for scheduling and resource allocation in large-scale assembly systems.

1. Introduction

As one of the most representative modes of production organization in modern manufacturing, assembly lines have been extensively applied in industries such as automotive, electronics, and aerospace []. Owing to the high degree of specialization in labor division and collaboration, assembly lines can substantially enhance production efficiency while reducing manufacturing costs. A typical assembly line comprises a series of workstations, each responsible for designated assembly tasks []. These tasks are typically executed by one or more workers operating the relevant equipment in accordance with a predetermined process sequence. Upon completion, the product is transferred to the next workstation for subsequent assembly, continuing in this manner until the entire process is completed. In this context, the scientific and rational allocation of tasks to workstations directly influences assembly line efficiency, production cycle time, and both construction and operational costs [].
The Assembly Line Balancing (ALB) problem aims to allocate assembly tasks in such a way that objectives such as minimizing the number of workstations, optimizing cycle time, or maximizing production efficiency can be achieved [,]. Traditional studies on ALB are often based on the following assumptions: each workstation is operated by a single worker, tasks must strictly follow the predefined precedence constraints, and no parallel tasks are allowed. Under these assumptions, research mainly focuses on optimizing task allocation under precedence constraints [,]. However, real-world assembly processes are usually more complex. In particular, in two-sided or multi-sided assembly line settings, although parallel tasks have been partially considered, most studies still focus primarily on precedence relationships, while constraints arising from workers, equipment, and spatial positions have not been sufficiently addressed [].
Large-scale, complex product assembly lines, particularly those in the aerospace industry, constitute a typical ALB problem characterized by restrictive parallel constraints []. In such contexts, numerous tasks must be executed in parallel. A single workstation often encompasses multiple workers, specialized equipment, and several assembly positions []. However, tasks within the same workstation may contend for identical resources; for instance, multiple tasks may simultaneously require the same worker, the same equipment, or the same spatial location. Since a worker, a piece of equipment, or a specific position can engage in only one task at a given time, such resource conflicts substantially limit task parallelism. Consequently, the feasibility of parallel task execution is determined not only by precedence constraints but also by conflicts involving personnel, equipment, and workstation positions. If such parallel conflicts are not appropriately resolved, they may result in decreased assembly efficiency, resource wastage, and production delays [].
Simultaneously, the construction and operation of large-scale assembly lines generally necessitate substantial investment, particularly for high-precision assembly lines that heavily depend on expensive tooling and automated or semi-automated equipment []. Against this backdrop, minimizing the number of workstations and reducing equipment investment costs are commonly considered primary objectives by enterprises. Furthermore, as each workstation is typically operated by a team, task allocation must also account for workload balance among teams to ensure fairness and enhance overall assembly performance while satisfying production capacity requirements [,].
Motivated by these considerations, this paper investigates the ALB problem for large-scale product assembly lines characterized by restrictive parallel constraints. Unlike traditional approaches that solely consider precedence relations, this study explicitly integrates conflicts associated with positions, equipment, and workers into the optimization model. The objective is to achieve cost reduction and efficiency enhancement via multi-objective optimization. To this end, an improved Non-dominated Sorting Genetic Algorithm II (NSGA-II) is proposed to optimize task allocation and assembly sequencing, thereby effectively mitigating parallel conflicts and enhancing the overall performance of the assembly line.
The remainder of this paper is organized as follows. Section 2 reviews the related literature on assembly line balancing and assembly sequence planning. Section 3 provides a detailed description of the problem. Section 4 presents the proposed improved NSGA-II algorithm. Section 5 illustrates the solution process and results through a case study. Finally, Section 6 concludes the paper and outlines future research directions.

2. Literature Review

The ALB problem has been extensively investigated, with primary objectives typically encompassing the minimization of the number of workstations under a given cycle time [,,] or the minimization of the cycle time under a fixed number of workstations [,,]. In addition, some studies have focused on maximizing production efficiency while minimizing costs [,,].
From the perspective of constraints, ALB models are generally formulated based on factors such as cycle time, task precedence relations, workstation capacity, task attributes, and worker skills. For instance, Mukund N. J. et al. investigated the robotic ALB problem by incorporating constraints such as robot assignment, the number of tasks per robot, cycle time, and task precedence, thereby addressing the impact of task execution sequences on processing time []. Junior P. C. M. et al. proposed an exact constraint programming (CP) method capable of handling a wide range of real-world constraints and formulated a general and unified model []. Abdous A. M. et al. introduced a scenario-based optimization model that integrates task time variability and its associated probabilities across different scenarios to mitigate worker fatigue []. Huang Y. Z. formulated a mixed-integer programming model to address ALB problems with multiple constraints, including setup time, positional restrictions, zoning limitations, and synchronization requirements []. Amir N. et al. proposed a constraint programming model to address practical issues such as varying skill levels of workers and robots, energy requirements, tool changes, and spatial zoning [].
Classical ALB research predominantly assumes that tasks within a workstation are executed sequentially, whereas the introduction of parallel tasks substantially increases problem complexity. In recent years, researchers have increasingly focused on parallel assembly line balancing (Parallel ALB), emphasizing task allocation and worker collaboration to enhance workstation utilization [,,,,]. However, existing studies primarily address scenarios with unrestricted parallelism, whereas research on parallel tasks under constraints such as limited space and equipment remains relatively scarce. As the number of parallel tasks increases, the complexity of resource allocation within workstations intensifies, and more stringent requirements are imposed on assembly sequence planning.
Assembly sequence planning (ASP) seeks to improve the efficiency and stability of the assembly process by systematically determining the order in which components are assembled. With respect to constraints, ASP models typically consider both physical limitations—such as geometric feasibility and tool availability—and logical constraints, including precedence relations and process requirements [,,,]. From an algorithmic perspective, intelligent optimization techniques such as genetic algorithms, particle swarm optimization, and ant colony optimization have been widely employed to address ASP problems.
For instance, Zhao R. H. et al. [] proposed a synergistic optimizer, termed the “Self-Learning Reinforced Multi-guided Genetic and Differential Evolution Operator (SL-MGDO),” to address multi-objective and multi-constraint human–robot collaborative assembly tasks, thereby effectively handling the complexity of task planning. Hwai-E T. et al. [] applied genetic algorithms to ASP optimization, elaborating on the design of genetic operators and the formulation of fitness functions. Wan X. et al. [] enhanced the traditional genetic algorithm to mitigate its tendency to fall into local optima, thereby enabling global search under machining constraints and obtaining the optimal assembly sequence. Sheng Z. Y. et al. [] proposed a symbiotic organisms search (SOS) algorithm that integrates robotic kinematics analysis with diversification strategies, thereby satisfying the requirements of efficiency and stability in space missions. Keijiro W. et al. [] employed an improved Q-learning search algorithm that explores assembly sequences through reinforcement learning and trial-and-error, thus eliminating the need for detailed pre-investigation of product structures required in earlier studies.
In recent years, several studies have sought to integrate ALB with ASP for joint optimization. For example, Rashid A. F. F. M. et al. formulated the objectives of minimizing tool orientation changes and tool substitutions in ASP, as well as reducing production cycle time, the number of workstations, and workload variation in ALB []. Under the constraints of maximum workstation cycle time and operation precedence, they employed an improved artificial bee colony algorithm to achieve joint optimization. Subsequently, Rashid A. F. F. M. et al. incorporated task similarity and operation precedence as constraints, and devised a multi-objective discrete particle swarm optimization approach with minor solution adjustments to attain optimal or near-optimal performance []. Abdolmajid Y. et al. proposed a hybrid genetic algorithm to jointly address ALB and ASP, explicitly considering the impact of task execution order on processing time []. Their approach reduced assembly line idle time and enhanced production efficiency through rational task allocation and sequencing. Gunji B. M. et al. reformulated ASP as a discrete optimization problem and applied an improved cuckoo search algorithm to shorten planning time, alleviate bottleneck operations, and enhance ALB performance []. S. Ehsan Hashemi P. et al. adopted an “adversarial approach” to assembly line design, employing local search to generate product sequences and achieve dynamic task allocation, thereby overcoming the scalability limitations of mixed-integer linear programming models []. Nevertheless, most existing studies have primarily concentrated on integrating the objectives and conventional constraints of ALB and ASP, whereas limited attention has been devoted to more complex scenarios involving restrictive parallel constraints, assembly costs, and positional conflicts. Ramezanian R. et al. introduced the Imperialist Competitive Algorithm and Genetic Algorithm into ALB to enhance the effectiveness of multi-product supply chain network design and assembly line balancing []. Nowicki E. et al. applied the Tabu Search Algorithm to minimize the makespan in job shop scheduling [].
The main contributions of this study are summarized as follows:
  • Modeling restrictive parallel constraints: This study explicitly incorporates restrictive parallel constraints, including conflicts associated with workers, equipment, and assembly positions, thereby providing a more realistic representation of large-scale product assembly lines.
  • Multi-objective optimization framework: A multi-objective model is formulated with the aims of minimizing the number of workstations, reducing equipment investment costs, and balancing workloads among teams, thereby aligning with practical industrial needs.
  • Improved NSGA-II algorithm: An enhanced version of the NSGA-II is developed to solve the proposed model, enabling efficient handling of complex constraints and improvement of solution quality.
  • Case study validation: The effectiveness and superiority of the proposed approach are validated through a real-world-inspired case study, demonstrating its potential to reduce costs and enhance production efficiency in large-scale product assembly.
In summary, existing research on the integration of ALB and ASP remains limited, particularly in the context of flow-line design for large-scale products subject to restrictive constraints. In studies addressing multi-operator workstations, practical issues such as positional conflicts and equipment interference have likewise received limited attention. Therefore, this study addresses the challenge of parallel constraints in real-world production by explicitly considering factors such as positional and equipment conflicts. By systematically integrating ALB and ASP, this study investigates assembly line balancing under restrictive parallel constraints, aiming to enhance the design efficiency of assembly lines for large-scale products.

3. Problem Description

3.1. Restrictive Parallel Constraints and Balance Objectives

For the ALB problem of large-scale products with restrictive parallel constraints, this study considers not only conventional constraints, such as production takt time and task precedence, but also emphasizes two types of restrictive parallel constraints: position conflicts and equipment conflicts. Incorporating these constraints enables the assembly line balancing scheme to more accurately reflect real production conditions, preventing interruptions or efficiency losses caused by position or equipment conflicts, thereby enhancing the feasibility, stability, and overall production efficiency of the assembly line.
(1) Equipment Conflicts
In parallel assembly tasks of large-scale products, equipment conflicts are both complex and critical. Such assembly operations often necessitate dedicated tooling or specialized equipment. Due to the presence of multiple assembly positions within a workstation and considerable distances between them, sharing equipment across positions is often infeasible. Consequently, in most cases, each assembly position must be provided with the necessary tools and equipment to accomplish its tasks. For large-scale products with high precision or complex assembly processes (e.g., aircraft assembly), certain equipment may entail substantial single-unit procurement costs. As a result, typically only a single unit of the relevant equipment is installed in a workstation, with devices such as rails employed to perform tasks across multiple positions. Consequently, even when task precedence permits parallel execution, tasks requiring the same limited equipment must still be executed sequentially, as shown in Figure 1a.
(2) Position Conflicts
Although large-scale product assembly can accommodate multiple workers performing parallel tasks simultaneously, spatial limitations constrain the number of workers able to operate concurrently. This implies that even if tasks can theoretically be executed in parallel according to task precedence, they cannot run concurrently when requiring the same position, resulting in position conflicts. The aforementioned restrictive parallel constraints are prevalent in large-scale product assembly, particularly within the aerospace industry. Other constraints, including task posture conflicts and personnel skill conflicts, may also be addressed using analogous methods. This study primarily focuses on equipment and position conflicts in assembly line balancing, making it particularly suitable for the design of new production lines. The approach begins with production capacity requirements, derives the corresponding takt time, and conducts assembly line balancing under the specified takt, as shown in Figure 1b.
Figure 1. Conflict illustrations. (a) Equipment Conflicts; (b) Position Conflicts.
Based on the characteristics of large-scale product assembly lines, this study aims to optimize three primary objectives:
(1) Minimizing the Number of Workstations
This represents a conventional objective in assembly line balancing and is particularly critical for large-scale products. Workstations for large products occupy substantial space; for instance, assembling a small fixed-wing UAV may necessitate approximately 15 m × 10 m. More complex products, such as fighter jets or transport aircraft, demand even larger areas. Excessive workstations reduce factory space utilization, increase logistics costs, and complicate management; hence, minimizing the number of workstations is essential.
(2) Balancing Workload Among Workstations
For assembly lines with numerous parallel tasks, each workstation is typically staffed by a team of workers. Production output is initially allocated among workstations and subsequently distributed within the team according to individual task assignments. Therefore, balancing workloads among workstations is critical for efficient line operation and effective performance management.
(3) Minimizing Equipment Procurement Costs
Large-scale product assembly, particularly in aerospace, necessitates high-precision equipment, which is frequently costly. For example, an automated riveting and drilling machine may cost up to 70 million RMB. If equipment cannot be relocated or shared, multiple units may be required for different positions within the same workstation; if the equipment is movable, only a single unit is needed per workstation. Since equipment is generally non-shareable across workstations, assembly line balancing significantly impacts equipment procurement costs.
These three objectives collectively contribute to optimizing the cost and efficiency of large-scale product assembly lines. Other objectives, such as maximizing personnel utilization, may also be considered; however, they fall beyond the scope of this study, as they involve personnel assignment.

3.2. Assumptions

The following assumptions are made concerning ALB with restrictive parallel constraints:
  • The assembly line produces only a single type of product.
  • The assembly line has a known and predetermined takt time requirement.
  • The precedence relationships among tasks are known.
  • The workstation positions and the equipment required for each assembly task are known.
  • The processing time for each assembly task is predetermined and independent of the assigned workstation.
  • Each workstation position or piece of equipment can perform only one task at a time.
  • Workstations are arranged in series, and no parallel workstations are considered.
  • Parallel tasks within the same workstation are scheduled as early as possible to maximize the number of tasks that can be executed within the workstation.

3.3. Notation and Variables Used in the Proposed Model

The notations and variables commonly used in the proposed model are summarized in Table 1.
Table 1. Notation used in the proposed model.
Table 2 presents the decision variables employed in the proposed model.
Table 2. Variables used in the proposed model.

3.4. Mathematical Model

Based on the constraints and objectives outlined in this study, the mathematical model for ALB is formulated as follows:
M i n i m i z e o b j 1 = k K A k ,
M i n i m i z e o b j 2 = 1 i = 1 n t i N * M a x   k K T T k ,
M i n i m i z e o b j 3 = j S C j N j ,
k K x i k = 1 , k K ,
i = 1 n x i k n A k , k K ,
k K ( k x i k k x j k ) 0 , ( i V , j P r e d i ) ,
s t i s t j + M ( 1 y i j ) t i , i V , j ( H i D i ) ,
s t i s t j M y i j + t j ,   i V , j ( H i D i ) ,
e t i = s t i + t i , i V ,
T k = max e t i i R k , k K ,
T k C T , k K ,
T T k = i R k t i , k K ,
E s = i = 1 n e q i s , s S ,
i V M j x i k E j S j k , j S M , k K ,
N j = k K S j k , j S M ,
i V F s x i k p o s i p E s p o s k p s , k K , p P , s S F ,
N s k = p P p o s k p s , s S F , k K ,
N j = k K N j k , j S F .
Equations (1)–(3) define the objective functions of the model, which correspond to minimizing the number of workstations, achieving the most balanced workload distribution across workstations, and minimizing the total cost of equipment procurement, respectively. Equations (4)–(18) specify the constraints of the model. Equation (4) ensures that each task is assigned to exactly one workstation. Equation (5) requires that each workstation be assigned at least one task. Equation (6) enforces that task assignments adhere to precedence constraints. Equations (7) and (8) state that if two tasks within the same workstation conflict in terms of position or equipment usage, they cannot be executed in parallel. Equation (9) specifies the end-time constraint for each task. Equation (10) imposes the cycle time constraint for the k -th workstation. Equation (11) imposes the takt time constraint, requiring that the cycle time of any workstation must not exceed the takt time. Equation (12) defines the workload of a workstation as the sum of the processing times of all tasks assigned to it. Equation (13) specifies the total number of tasks that utilize a particular device across the assembly line. Equation (14) ensures that if the k -th workstation includes a task requiring a movable device j , then one unit of device j must be allocated to that workstation. Equation (15) calculates the total number of movable devices j across the assembly line as the sum of devices allocated to each workstation. Equation (16) requires that if a task at a specific position in a workstation utilizes a fixed device s , then that position must be equipped with device s . Equations (17) and (18) determine the total number of fixed devices s required for each workstation and for the entire assembly line, respectively.

3.5. ASP Methods Within the Workstation

Due to the presence of numerous parallel tasks as well as position and device conflicts within the workstation, ASP must be considered in the ALB model proposed herein. It is necessary to determine which tasks can be parallelized and the appropriate initiation time for parallelization. This has a significant impact on attaining line balance, as shown in Figure 2.
Figure 2. Workflow diagram of the ASP method.
ASP itself has numerous optimization objectives and constitutes an NP-hard problem. Based on the balance objective proposed in Section 3.1 and to simplify the calculation, this study proposes the parallel task processing principle of “parallelize as soon as possible if feasible” at the workstation level. Although this principle may not be optimal for ASP, it is advantageous for attaining ALB objectives, and there remains scope for further ASP optimization at the workstation level after assembly line balancing:
(1)
The parallel task processing principle of “parallelize as soon as possible if feasible” ensures that the initiation time of parallel tasks at the workstation is advanced to the earliest feasible point. This approach partially reduces the workstation cycle time and ensures that the workstation can accommodate as many tasks as possible under the given task assignment sequence, thereby minimizing the number of workstations and device procurement costs.
(2)
After the assembly line is balanced, the cycle time of the bottleneck workstation serves as the workstation cycle time constraint, while other workstations retain some idle capacity. When considering the goals of balancing workload within and between workstations, there remains potential for further optimization in ASP, which can also be addressed through worker reallocation across workstations. These optimizations do not affect the attainment of the balance objective in this study. Therefore, this study focuses on ALB, and it is appropriate to adhere to the parallel task processing principle of “parallelize as early as feasible” in ASP.

4. Improved NSGA-II Algorithm

4.1. NSGA-II Algorithm

The NSGA-II algorithm is a widely adopted meta-heuristic method for solving multi-objective optimization problems [,]. Due to the complex assembly processes and numerous tasks of large-scale products, the resulting chromosome representation tends to be lengthy. To enhance algorithmic efficiency, drawing upon the principles of the artificial immune algorithm [] and the neighborhood search algorithm [], this study improves the traditional NSGA-II algorithm from two perspectives: initial population generation and genetic operator design. By introducing affinity-based selection and neighborhood search mechanisms, the local and global refinement capabilities of the genetic algorithm are enhanced. This effectively alleviates the tendency of the NSGA-II algorithm to become trapped in local optima when dealing with lengthy chromosomes.

4.2. Chromosome Coding

This study adopts an integer encoding method, wherein integers serve as the gene values of chromosomes, and each gene value uniquely corresponds to a task on the assembly line. The ordering of tasks within a chromosome represents the task assignment sequence. For example, the chromosome “1 2 3 4 5 6 7 8 9” represents a sequence of integers ranging from 1 to 9, where each integer uniquely corresponds to a task and occurs only once within the chromosome, thereby ensuring that each task is assigned exactly once. The ordering of this chromosome directly reflects the task assignment sequence, namely, task 1 is assigned first, followed sequentially by tasks 2 through 9.

4.3. Chromosome Decoding

(1) Feasibility Testing and Repair of Chromosomes
Owing to precedence constraints in assembly, infeasible task assignment sequences may arise during chromosome generation and genetic operator operations. This study employs the following procedures to conduct feasibility testing and repair of infeasible chromosomes:
  • Step 1: Starting from the first gene, check whether the corresponding task is assignable (a task is assignable when all its immediate predecessors have been assigned). If it is, mark the task as assigned and proceed to Step 2; otherwise, skip the gene and examine the next one until a feasible task is identified, then mark it as assigned and proceed to Step 2.
  • Step 2: Insert the task corresponding to the gene into the last position of the new chromosome. If there are tasks preceding it, shift them forward by one position and proceed to Step 3.
  • Step 3: Delete the gene from the original chromosome and shift subsequent genes forward by one position. Repeat Steps 1–3 until all genes in the original chromosome have been deleted, then proceed to Step 4.
  • Step 4: Replace the original chromosome with the newly formed one to complete feasibility testing and repair.
(2) Decoding of Chromosomes
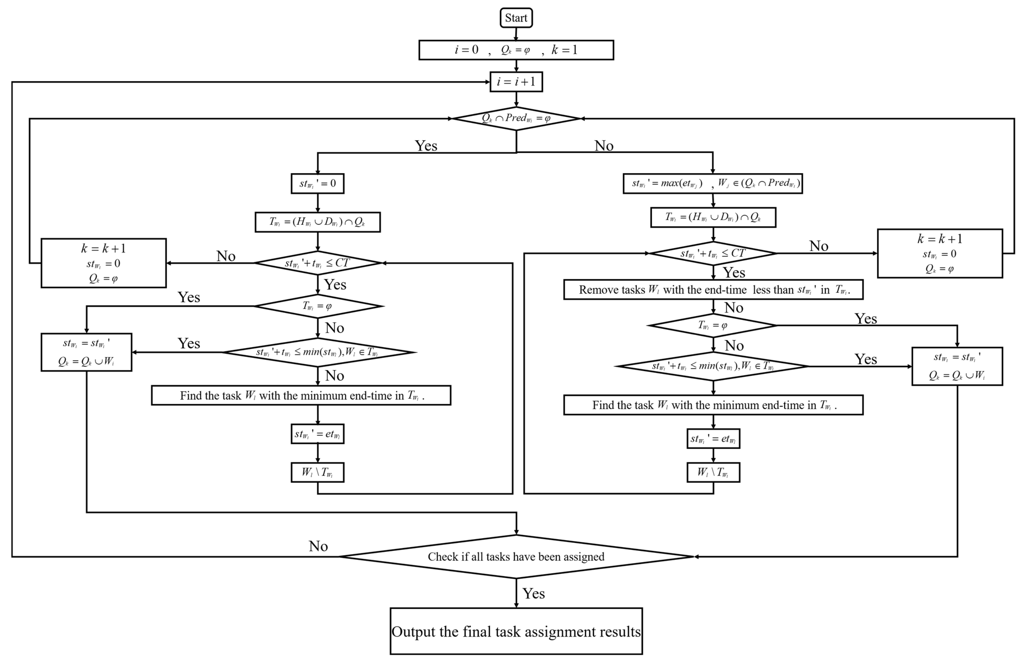
The decoding process entails sequentially assigning tasks according to the gene sequence of the chromosome. Depending on whether positional or device conflicts exist between the task being assigned and those already allocated to the current workstation, and whether the production takt time constraint is violated, it is determined whether the current task should be assigned to the current workstation or to a newly initiated workstation. Simultaneously, the initiation time of the task within the current workstation is established. By continuously repeating these task assignment steps until all tasks are allocated, the full task assignment corresponding to the chromosome is ultimately derived.
For assembly lines with numerous restrictive parallel tasks, the decoding process must determine the feasible parallelization of tasks. In accordance with the objective outlined in this study, the initiation time of a parallel task is determined using the method presented in Section 3.5. The decoding procedure proceeds as follows, where W i denotes the task associated with the i -th gene position:
  • Step 1: Initialization. Let i = 0 , Q k = φ , k = 1 ; initialize the first workstation of the assembly line, and proceed to Step 2 ( Q k is the set of tasks assigned to the k -th workstation, φ is an empty set).
  • Step 2: Initialize i = i + 1 , indicating preparation to handle the corresponding task in the first gene sequence, and proceed to Step 3.
  • Step 3: Determine whether is Q k P r e d W i = φ true. If it is, proceed to Step 4; otherwise, proceed to Step 11.
  • Step 4: Because Q k P r e d W i = φ , it indicates the absence of an immediate predecessor task of i in the currently assigned tasks within the k -th workstation. Initialize s t W i = 0 , T W i = ( H W i D W i ) Q k , turn to Step 5.
  • Step 5: Determine whether s t W i + t W i C T is true. If it is, proceed to Step 6; otherwise, proceed to Step 10.
  • Step 6: Determine whether T W i is empty. If it is, proceed to Step 8; otherwise, proceed to Step 7.
  • Step 7: Determine whether s t W i + t W i m i n ( s t W l ) is true, where W l T W i . If it is, proceed to Step 8; otherwise, proceed to Step 9.
  • Step 8: Initialize s t W i = s t W i , Q k = Q k W i , turn to Step 17.
  • Step 9: Find the task W l with the minimum end-time and its corresponding end-time in T W i , denote them as W l and , respectively, let s t W i = e t W l , and remove W l from T W i . Then turn to Step 5.
  • Step 10: Initialize k = k + 1 ; initialize the subsequent workstation. Proceed to Step 3.
  • Step 11: Initialize s t W i = m a x ( e t W j ) , W j ( Q k P r e d W i ) , turn to Step 12.
  • Step 12: Initialize T W i = ( H W i D W i ) Q k , turn to Step 13.
  • Step 13: Determine whether s t W i + t W i C T is true. If it is, proceed to Step 14; otherwise, proceed to Step 10.
  • Step 14: Remove tasks W l with end-time less than s t W i in T W i , then proceed to Step 15.
  • Step 15: Determine whether T W i is empty. If it is, proceed to Step 8; otherwise, proceed to Step 16.
  • Step 16: Determine whether s t W i + t W i m i n ( s t W l ) is true, where W l T W i . If it is, proceed to Step 8; otherwise, proceed to Step 17.
  • Step 17: Find the task W l with the minimum end-time in T W i , let s t W i = e t W l , and remove W l from T W i . Then turn to Step 13.
  • Step 18: Verify whether all tasks have been assigned. If so, proceed to Step 19; otherwise, return to Step 2.
  • Step 19: Output the final task assignment results.
The detailed flowchart illustrating the decoding steps is presented in Figure 3.
Figure 3. Decoding flowchart.

4.4. Population Initialization

In the NSGA-II algorithm, chromosomes within the initial population are typically generated randomly. However, the task priority sequence imposes constraints on their positions within each chromosome, so randomly generated chromosomes frequently produce infeasible solutions. Therefore, to ensure the feasibility of the initial chromosomes, minimize the chromosome repair workload, and preserve population diversity, this study proposes the following procedure for generating the initial population:
  • Step 1: Construct the task precedence relationship matrix. Based on the precedence relationships among tasks, define the relationship matrix P R such that if task i is the immediate predecessor of task j , then P R i j = 1 , otherwise, P R i j = 0 .
  • Step 2: Initialize i = 1 .
  • Step 3: Randomly select a task from the set of tasks whose corresponding column sum in the matrix P R equals 0, and assign it to the i -th gene position of the chromosome. Remove the corresponding row and column of this task from matrix P R , update P R accordingly, and increment i by 1.
  • Step 4: Repeat Step 3 until matrix P R becomes empty, thereby forming a feasible chromosome.
  • Step 5: Repeat Steps 2–4 until the entire initial population is generated.
The flowchart of population initialization is shown in Figure 4.
Figure 4. Workflow diagram of the population initialization.

4.5. Genetic Operators

4.5.1. Selection Operator

To ensure algorithmic convergence, this study constructs a separate elite pool and selects chromosomes according to an elite retention strategy. To balance global and local search and enhance search efficiency, this study does not employ the hierarchical selection strategy of the NSGA-II algorithm, which relies on crowding distance and hierarchical ranking. Instead, this strategy applies crowding-based selection only at the final layer that satisfies the population size requirement. For long chromosomes and large-scale populations, this strategy may fail to maintain population diversity during early iterations and is prone to convergence to local optima. Therefore, this study proposes an affinity-based selection strategy, which preserves population diversity during early iterations while promoting population convergence in later iterations.
(1)
Elite Pool Update: Identify chromosomes on the Pareto front in the current population, merge them with the existing elite pool, and select the Pareto-optimal chromosomes from the merged set. Add these selected chromosomes to the elite pool and remove others to complete the update.
(2)
Population Update: Inspired by the artificial immune algorithm [], population updates are performed based on affinity. The affinity of a chromosome x is defined as a function of its dominance rate and concentration:
a f f ( x ) = λ 1 1.0 + c ( x ) + ( 1 λ ) ρ ( x ) ,
where c ( x ) is the dominance rate of the chromosome x , ρ ( x ) is the concentration of the chromosome x , and λ is a variable weight coefficient that ensures that the concentration effect gradually decreases as the iteration progresses, its maximum and minimum values are limited to λ m a x and λ m i n , respectively. The above variables are calculated by the following formulas:
c ( x ) = y y < x , y X X ,
ρ ( x ) = m i n d y X ( x , y ) m a x y , z X d ( y , z ) ,
λ = λ m a x ( λ m a x λ m i n ) / n ,
where y < x indicates individual y dominating individual x , X indicates the number of individuals in the population, d ( x , y ) indicates the Euclidean distance between the objective functions of chromosome x and y , and n is the current iteration algebra. To eliminate the influence of dimensionality, d ( x , y ) is calculated by the following formula:
d ( x , y ) = i = 1 m d i ( x , y ) ,
d i ( x , y ) = ( f i x f i y ) 2 m a x x 1 , x 2 X ( f i x 1 f i x 2 ) 2 , m a x x 1 , x 2 X ( f i x 1 f i x 2 ) 2 > 0 0 , m a x x 1 , x 2 X ( f i x 1 f i x 2 ) 2 = 0 , i = 1 , 2 , , m ,
where m denotes the number of objectives, f i x represents the objective function value of chromosome x on the i -th objective, and X denotes the chromosome population.
The selection process adopts the binary tournament method: two individuals are randomly chosen from the population, and their affinity values are compared. The individual with the higher affinity value is retained for subsequent operations, while both individuals are returned to the original population. If their affinity values are equal, one is randomly selected. This selection and comparison process is repeated until a sufficient number of individuals are obtained to construct the next-generation population.

4.5.2. Crossover Operator

To enhance search efficiency, this study designs two crossover operators, and the optimal crossover result is determined by comparing their outcomes.
(1)
Crossover Based on Sequence Features. This operator inherits the sequence features of the crossover fragments from the parent generation while ensuring the feasibility of the task assignment sequence after crossover. Consequently, no chromosome repair is required, which substantially reduces the algorithm’s computational workload. The specific crossover process is illustrated in Figure 5.
Figure 5. Crossover based on sequence features.
Two identical crossover positions are randomly selected in Parent 1 and Parent 2, dividing each parent into three segments: head, middle, and tail. To construct offspring Child 1, the head and tail of Parent 1 are directly inherited while preserving the original task sequence. The middle segment is reassigned internally according to the task assignment sequence of Parent 2. Offspring Child 2 is obtained in a similar manner. This crossover method retains the sequence features of the parental crossover segment while ensuring the feasibility of the chromosome task assignment sequence. However, when a large number of parallel tasks are present, the solution quality after crossover often remains unchanged, thereby diminishing the significance of crossover.
(2)
Crossover Based on Full Preservation of Crossover Segments. In this method, the offspring fully retain the parental crossover segment, although the positions of the segment and other genes may vary. This operator is capable of inheriting validated, effective local structures from the parent individual. The specific crossover process is illustrated in Figure 6.
Figure 6. Crossover based on full preservation of crossover segments.
After selecting the crossover point, the corresponding middle segments of the parent chromosomes are exchanged. If repetitive tasks occur between the head or tail segments and the exchanged middle segment, these are replaced according to the mapping relationship between the tasks in the middle segments of the two parent chromosomes. If the chromosome resulting from crossover is infeasible, the crossover segment (middle segment) is treated as an indivisible unit for repair. The specific repair process is described in Section 4.3. This crossover pattern effectively preserves gene adjacency relationships, which is critical for maintaining high-quality patterns.
The two crossover methods employ different mechanisms for preserving crossover segments, and the resulting solutions may also differ. To improve iteration efficiency, the offspring generated by the two crossover methods are compared based on their objective function values. The non-dominated solution is selected as the effective offspring; if no dominant relationship exists between the offspring, the final effective offspring is determined through random selection.

4.5.3. Mutation Operator

To ensure mutation quality, this study employs a neighborhood search-based mutation strategy.
(1) Feasible mutation space of task i
To maintain chromosome feasibility, the feasible mutation space of task i is defined by the maximum position of all immediate predecessor tasks and the minimum position of all immediate successor tasks. An illustrative example of a feasible mutation space is provided in Figure 7.
Figure 7. Long-distance mutation method.
Assume that task 4 is selected for mutation. Tasks 5 and 1 are its immediate predecessors, while tasks 7 and 9 are its immediate successors. The interval between the positions of tasks 1 and 7 defines the feasible mutation space of task 4.
(2) Mutation method
Given the presence of numerous parallel tasks, and to maximize changes in the objective values after decoding the mutated chromosome, this study adopts the long-distance mutation method. Specifically, the point within the feasible mutation space farthest from the original position of the task is selected, and insertion-based mutation is performed. For example, in Figure 7, task 4 is inserted between task 1 and task 3.
(3) Mutation neighborhood search
To further enhance mutation quality, this study applies neighborhood search. The mutation neighborhood of task i is defined as the space beyond the farthest point within the feasible mutation space. Considering computational cost, the maximum number of neighborhood searches is limited to five. The method for selecting the optimal chromosome after mutation is consistent with that used for crossover.

4.6. Iteration Termination Conditions

The algorithm terminates when the maximum number of iterations is reached. Additionally, if more than 90% of individuals in the elite pool recur over 10 consecutive generations, the algorithm is also terminated.

5. Case Study

5.1. Case Introduction

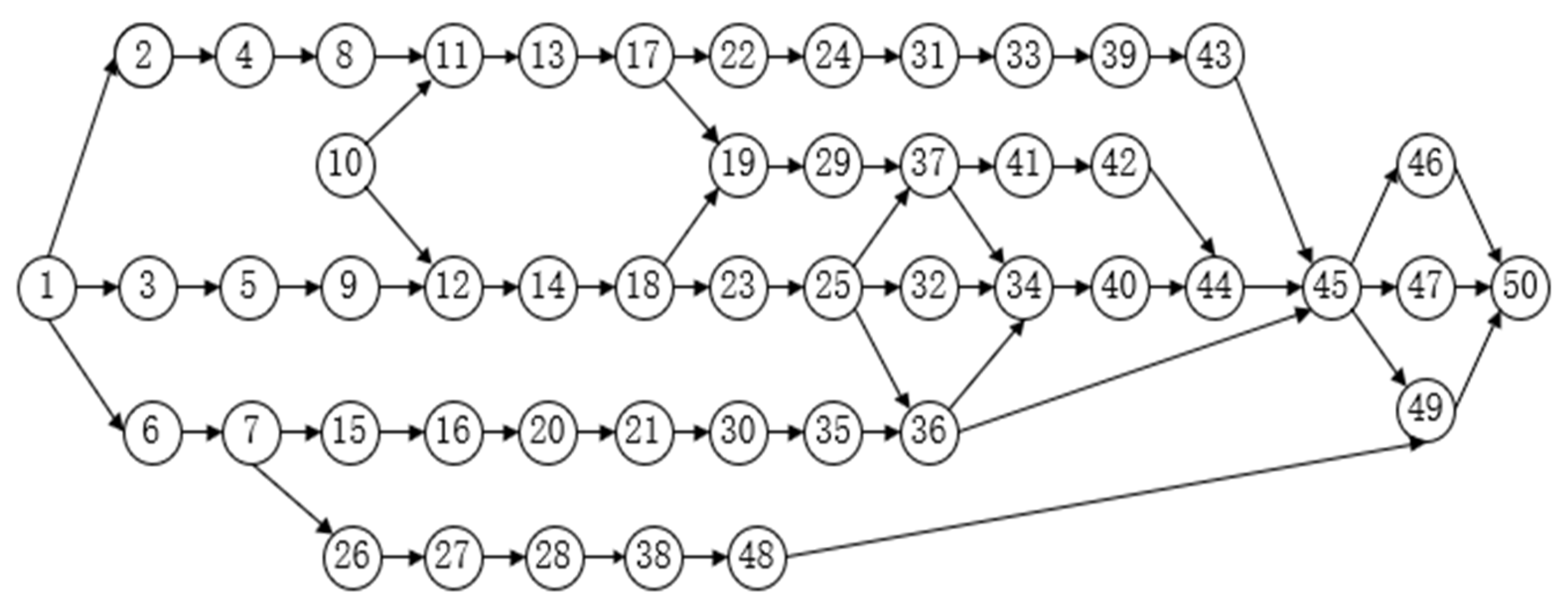
To evaluate the effectiveness of the proposed model and algorithm, this study compares the improved NSGA-II with the traditional NSGA-II using a practical case. The case concerns the assembly line of an aviation manufacturing enterprise, with a designed takt time of 20 h and a total of 50 tasks. The task priority sequence is illustrated in Figure 8.
Figure 8. Priority sequence diagram.
The product requires five assembly positions, which do not interfere with each other. A total of eight types of devices are required: seven are fixed within the assembly positions and cannot be moved, while the remaining one is movable and can be used across multiple assembly positions. The task details are provided in Table 3.
Table 3. Basic task information.

5.2. Calculation Results

The calculations were performed on a computer equipped with an Intel i7-1365HX processor and 24 GB of RAM. The minimum value of parameter λ was set to 0.6 and the maximum to 1. The crossover probability was set to 0.9, the mutation probability to 0.3, the population size to 150, and the maximum number of iterations to 100. The parameters of the NSGA-II algorithm were selected based on previous literature and further refined through empirical tuning and preliminary optimization experiments to ensure robust convergence and solution diversity.
Figure 9 presents the Pareto front solutions obtained by running both the improved NSGA-II algorithm and the traditional NSGA-II algorithm in MATLAB R2021b (as shown in the Appendix A). Since the number of workstations corresponding to the Pareto front solutions obtained by both algorithms is identical (three stations), for clarity, only a comparison of solutions on the two-dimensional Pareto front formed by the remaining two objectives is presented. The figure clearly shows that the improved NSGA-II algorithm demonstrates superior overall performance. Specifically, the improved NSGA-II algorithm yields a greater number of frontier solutions, a more uniform distribution, and higher-quality outcomes.
Figure 9. Comparison of Pareto frontiers between traditional NSGA-II and improved NSGA-II algorithm.
From the perspective of workload balance rate, the quality of the single-objective optimal solution on the Pareto front obtained by the improved NSGA-II algorithm is superior to that of the traditional NSGA-II algorithm. Figure 10 presents the task allocation schemes corresponding to the single-objective optimal solutions on each Pareto front for the two algorithms, while Table 4 reports the task load statistics of the corresponding solutions. These results indicate that the improved algorithm offers significant advantages.
Figure 10. Comparison of Pareto front optimal solutions of two algorithms on workload balance rate. (a) Traditional NSGA-II algorithm; (b) Improved NSGA-II algorithm.
Table 4. Comparison of Workload between Traditional NSGAII and Improved NSGAII Algorithm.
From the perspective of equipment procurement costs, the quality of the single-objective optimal solution on the Pareto front obtained by the traditional NSGA-II algorithm is also superior to that obtained by the improved NSGA-II algorithm. Figure 11 presents the task plans corresponding to the single-objective optimal solutions on each Pareto front of the two algorithms, while Table 5 reports the equipment procurement plans and cost statistics for the corresponding solutions. These findings further demonstrate that the improved algorithm provides clear advantages.
Figure 11. Comparison of Pareto front optimal solutions of two algorithms on equipment procurement costs. (a) Traditional NSGA-II algorithm; (b) improved NSGA-II algorithm.
Table 5. Comparison of Cost between Traditional NSGAII and Improved NSGAII Algorithm.
Hyper-volume is a key metric for evaluating the performance of multi-objective optimization algorithms. A larger hyper-volume indicates a wider coverage of the target space by the Pareto-optimal solution set and a higher solution quality. Based on the calculation method proposed by Wang et al. [], Table 6 indicates that the improved NSGA-II algorithm achieves a significantly larger hyper-volume than the traditional NSGA-II algorithm, further confirming the superiority of the improved algorithm in terms of solution coverage and quality from a quantitative perspective.
Table 6. Comparison of Running Time and Hyper-volume between Traditional NSGAII and Improved NSGAII Algorithm.
Furthermore, the improved algorithm produces a more balanced performance of solutions on the Pareto front across multiple objectives. The Pareto front obtained by the traditional NSGA-II algorithm may include solutions that perform well on one objective but poorly on others; the improved algorithm better balances the relationships among objectives, yielding solutions with higher overall performance.
Regarding running time, the traditional NSGA-II algorithm exhibits faster performance (Table 6). This is because the improved NSGA-II algorithm incorporates additional operational steps and more complex computational logic, such as refined selection strategies and more sophisticated mutation methods, which increase the computational load and result in longer running times. However, given today’s advanced computing capabilities, from an application perspective, the running time for a single instance is no longer a major limitation for ALB.
Additionally, to assess the stability of the proposed model, ten independent experimental runs were conducted, and the standard deviation (SD) of the obtained results was calculated. The results demonstrated that the SD of the improved NSGA-II algorithm was 0.151, compared with 0.686 for the traditional NSGA-II algorithm. Furthermore, a two-sample t-test was performed to determine whether the difference in SDs between the two algorithms was statistically significant. The test results indicated a statistically significant difference (p < 0.01), confirming that the improved algorithm achieved more stable performance. Moreover, the 95% confidence interval (CI) for the mean difference was [1.54, 2.63], further supporting that the proposed improvements effectively maintained consistent optimization performance across different execution conditions.
To investigate the influence of the initial (minimum) value of parameter λ in the affinity calculation on the performance of the improved NSGA-II algorithm, this study conducted a further analysis based on the case study, with the results presented in Figure 12.
Figure 12. The influence of the initial value of parameter λ on the quality of the improved NSGA-II algorithm.
It can be observed that, in terms of hyper-volume, the quality of the final solution varies with the initial value of parameter λ . In most cases, the improved NSGA-II algorithm outperforms the traditional NSGA-II algorithm, particularly when the initial value is approximately 0.6. The hyper-volume of the Pareto front solutions obtained by the improved NSGA-II algorithm is significantly larger than that of the traditional NSGA-II algorithm. This trend is especially evident in assembly line balancing problems with a large number of restrictive parallel constraints. By optimizing selection and mutation strategies, the improved NSGA-II algorithm is able to generate a more balanced workload distribution among workstations, achieve a more rational allocation of workstation numbers, and reduce equipment procurement costs, all while satisfying the design takt time requirements. Consequently, the algorithm enhances both the coverage of the Pareto front and the hypervolume indicator.

6. Conclusions

This study investigates assembly line balancing (ALB) problems with a large number of restrictive parallel constraints. Tasks are assigned to appropriate positions within suitable workstations. The assignment process considers both positional conflicts and device usage conflicts. Task start times are calculated according to the principle of parallelism, aiming to begin as early as possible. While satisfying the design takt time requirements, the approach aims to achieve three objectives: minimizing the number of workstations, balancing the workload among workstations, and minimizing device acquisition costs.
The ALB problem with restrictive parallel constraints is classified as NP-hard. The NSGA-II algorithm is a widely used method for solving NP-hard multi-objective optimization problems, and its effectiveness has been well established. However, due to the characteristics of the model proposed in this study, the traditional NSGA-II algorithm experienced premature convergence. Drawing on concepts from artificial immune algorithms and neighborhood search algorithms, this study improves the traditional NSGA-II algorithm from two perspectives: initial population generation and genetic operator design.
Case studies indicate that (1) the improved NSGA-II algorithm outperforms the traditional NSGA-II algorithm in overall solution quality; however, the redesign of genetic operators increases computational complexity, resulting in longer computation times compared to the traditional algorithm. (2) The initial value of parameter λ in the affinity calculation significantly affects performance, with solution quality being higher when the initial value is approximately 0.6.
The proposed model effectively addresses the balancing problem of large-scale product assembly lines with numerous restrictive parallel constraints. Given the limited literature on the type of assembly line balancing problem addressed in this study and the scarcity of corresponding case sets, further comparative studies of algorithms are needed.
This study addresses the line balancing problem in large-scale product assembly lines. For the first time, practical constraints—including intra-station position conflicts and equipment conflicts—are comprehensively incorporated into the traditional assembly line balancing model. A multi-objective optimization model is developed with the objectives of minimizing the number of workstations, achieving a balanced task load across stations, and reducing equipment procurement costs, thereby simultaneously addressing production efficiency, cost control, and team management considerations. Regarding algorithm design, for large-scale parallel-task assembly line balancing problems, the NSGA-II algorithm is enhanced by integrating affinity and concentration selection strategies inspired by artificial immune algorithms, while neighborhood search is applied to optimize crossover and mutation operators, improving both solution efficiency and convergence performance. This study not only enhances the practical applicability of the model but also provides theoretical and methodological guidance for the optimized design of high-precision, large-scale product assembly lines, demonstrating substantial practical significance and innovation.
This study has certain limitations. Due to the limited availability of public benchmark cases for assembly line balancing problems with numerous restrictive parallel constraints, the number of case studies used for algorithm validation is relatively small, and therefore, the generalizability and practical applicability of the proposed method require further validation. Moreover, the algorithm’s performance is highly sensitive to the initial parameter settings, and it currently lacks a systematic self-adaptive adjustment mechanism. Additionally, several practical production factors—such as variations in worker proficiency, equipment maintenance schedules, and logistics constraints—were simplified during model formulation, potentially leading to deviations from real-world production scenarios. Future research should focus on expanding the benchmark case set, optimizing parameter configurations, reducing algorithmic complexity, and integrating more realistic production constraints to further enhance the robustness and applicability of the proposed model and algorithm.

Author Contributions

Conceptualization, H.L. and Y.C.; methodology, H.L.; software, H.L.; validation, Y.C., X.Z. and F.K.; formal analysis, G.S.; investigation, X.Z.; resources, F.K.; data curation, G.S.; writing—original draft preparation, H.L.; writing—review and editing, Y.C.; visualization, Y.C.; supervision, Y.C.; project administration, Y.C.; funding acquisition, Y.C. All authors have read and agreed to the published version of the manuscript.

Funding

This research was funded by the Aeronautical Science Foundation, grant number 20230009054001.

Data Availability Statement

Given the ongoing research value of the data, scholars may reach out to the author to obtain access to relevant data.

Conflicts of Interest

Authors Haiwei Li, Xi Zhang and Guoqiu Song were employed by the company Shenyang Aircraft Corporation. The remaining authors declare that the research was conducted in the absence of any commercial or financial relationships that could be construed as a potential conflict of interest.

Appendix A

Sample Calculation

for gen = 1:max_gen
  offspring = generate_offspring(pop_size, population, crossover_rate, mutation_rate, predecessors, ...
               durations, m, conflict_jobs, required_equipment, …
               equipment_types, equipment_cost_per_type);
   combined_population = [population; offspring];
  for i = 1:size(combined_population, 1)
    combined_population(i, :) = repair_chromosome(combined_population(i, :), predecessors);
  end
  combined_objectives = calculate_objectives(combined_population, predecessors, durations, m, conflict_jobs, required_equipment, equipment_types, equipment_cost_per_type);
    [fronts, affinities] = non_dominated_sort_with_affinity(combined_objectives, gen);
   population = tournament_selection(combined_population, affinities, pop_size);
  current_combined_pareto = fronts{1};
  current_combined_elite = combined_population(current_combined_pareto, :);
  current_combined_obj = combined_objectives(current_combined_pareto, :);
  if isempty(current_elite_set)
      merged_elite = current_combined_elite;
    merged_obj = current_combined_obj;
  else
      merged_elite = [current_elite_set; current_combined_elite];
    merged_obj = [current_elite_objectives; current_combined_obj];
        [~, unique_indices] = unique(merged_elite, 'rows');
    merged_elite = merged_elite(unique_indices, :);
    merged_obj = merged_obj(unique_indices, :);
  end
   [merged_fronts, ~] = non_dominated_sort_with_affinity(merged_obj, 1);
  new_pareto_indices = merged_fronts{1};
  current_elite_set = merged_elite(new_pareto_indices, :);
  current_elite_objectives = merged_obj(new_pareto_indices, :);
  elite_count = size(current_elite_set, 1);
  if ~isempty(current_elite_objectives)
    min_stations = min(current_elite_objectives(:,1));
    min_cost = min(current_elite_objectives(current_elite_objectives(:,1) == min_stations, 2));
    max_load_balance = max(current_elite_objectives(current_elite_objectives(:,1) == min_stations & current_elite_objectives(:,2) == min_cost, 3));
  else
        current_obj = calculate_objectives(population, predecessors, durations, m, conflict_jobs, required_equipment, equipment_types, equipment_cost_per_type);
    min_stations = min(current_obj(:,1));
    min_cost = min(current_obj(current_obj(:,1) == min_stations, 2));
    max_load_balance = max(current_obj(current_obj(:,1) == min_stations & current_obj(:,2) == min_cost, 3));
  end
   similarity_ratio = 0;
  if gen > 1 && ~isempty(previous_elite_set) && elite_count > 0
    similarity_ratio = calculate_elite_similarity(current_elite_set, previous_elite_set);
  end
      consecutive_similar_count = 0;
  end
  previous_elite_set = current_elite_set;
end

References

  1. Aguilar, H.; García-Villoria, A.; Pastor, R. A survey of the parallel assembly lines balancing problem. Comput. Oper. Res. 2020, 124, 105061. [Google Scholar] [CrossRef]
  2. Schmid, N.A.; Montreuil, B.; Limère, V. Modeling and solving integrated assembly line balancing, assembly line feeding, and facility sizing problems. Int. J. Prod. Econ. 2024, 277, 109354. [Google Scholar] [CrossRef]
  3. Gianassi, M.; Leoni, L.; Fantozzi, I.C.; De Carlo, F.; Tucci, M. Mixed-model and multi-model assembly lines: A systematic literature review on resource management. J. Manuf. Syst. 2025, 82, 632–657. [Google Scholar] [CrossRef]
  4. Şahin, M.C.; Tural, M. Robotic stochastic assembly line balancing. Flex. Serv. Manuf. J. 2023, 35, 1076–1115. [Google Scholar] [CrossRef]
  5. Tiacci, L. Simultaneous balancing and buffer allocation decisions for the design of mixed-model assembly lines with parallel workstations and stochastic task times. Int. J. Prod. Econ. 2015, 162, 201–215. [Google Scholar] [CrossRef]
  6. Hou, W.; Zhang, S. Assembly line balancing and optimal scheduling for flexible manufacturing workshop. J. Mech. Sci. Technol. 2024, 38, 2757–2772. [Google Scholar] [CrossRef]
  7. Kheirabadi, M.; Keivanpour, S.; Chinniah, Y.A.; Frayret, J. Human-robot collaboration in assembly line balancing problems: Review and research gaps. Comput. Ind. Eng. 2023, 186, 109737. [Google Scholar] [CrossRef]
  8. Huang, D.; Mao, Z.; Fang, K.; Fu, E.; Pinedo, M.L. An Improved Combinatorial Benders Decomposition Algorithm for the Human-Robot Collaborative Assembly Line Balancing Problem. INF. J. Comput. 2024, 37, 1267–1283. [Google Scholar] [CrossRef]
  9. Wang, Q.; Wang, X.; Luo, H.; Xiong, J. An Improved Multi-Objective Evolutionary Approach for Aerospace Shell Production Scheduling Problem. Symmetry 2020, 12, 509. [Google Scholar] [CrossRef]
  10. Zhang, Y.; Gu, C.; Wang, J.; Zhang, L.; Hu, X.; Ma, X. Dynamic Modeling Method of Mission Reliability of a Multi-State Manufacturing System with Multiple Production Lines. IEEE Access 2020, 8, 57012–57023. [Google Scholar] [CrossRef]
  11. Telles, E.S.; Lacerda, D.P.; Morandi, M.I.; Piran, F.A. Drum-buffer-rope in an engineering-to-order system: An analysis of an aerospace manufacturer using data envelopment analysis (DEA). Int. J. Prod. Econ. 2020, 222, 107500. [Google Scholar] [CrossRef]
  12. Zhang, H.; Feng, L.; Wang, J.; Zhu, T.; Jin, L. Investigating product innovation pathway from a modular standpoint: A case study of large aircraft assembly line. Heliyon 2023, 10, e23356. [Google Scholar] [CrossRef] [PubMed]
  13. Johnson, R.V. Optimally balancing large assembly lines with `FABLE’. Manag. Sci. 1988, 34, 240–253. [Google Scholar] [CrossRef]
  14. Martignago, M.; Battaïa, O.; Battini, D. Workforce management in manual assembly lines of large products: A case study. IFAC-Pap. 2017, 50, 6906–6911. [Google Scholar] [CrossRef]
  15. Liao, S.; Sang, C.; Liu, A.; Liu, H. Solving Type-I unpaced synchronous mixed-model two-sided assembly line balancing problem using a genetic algorithm. Comput. Oper. Res. 2025, 184, 107257. [Google Scholar] [CrossRef]
  16. Yin, X.; Yang, Y.; Li, X.; Wu, R.; Guo, A.; Zhao, Q. Research on the balancing problem of human-robot collaborative assembly line in SMEs considering ergonomic risk and cost. Comput. Ind. Eng. 2025, 204, 111091. [Google Scholar] [CrossRef]
  17. Jiao, Y.; Wang, Y.; Su, X.; Wang, F. An ant colony hybrid simulated annealing algorithm for collaborative optimization of robotic mixed-model parallel two-sided assembly lines balancing. Comput. Oper. Res. 2025, 182, 107113. [Google Scholar] [CrossRef]
  18. El Machouti, S.; Hlyal, M.; Babay, A.; Alami, J.E. Optimisation of Simple Assembly Line Balancing Problem Type E: A Systematic Literature Review. Manag. Syst. Prod. Eng. 2024, 32, 162–173. [Google Scholar] [CrossRef]
  19. Aguilar, H.; García-Villoria, A.; Pastor, R. Heuristic and metaheuristic procedures for the buffer sizing problem in parallel assembly lines balancing problem with multi-line workstations and different cycle times. Comput. Oper. Res. 2023, 157, 106285. [Google Scholar] [CrossRef]
  20. Lai, T.; Sotskov, Y.N.; Dolgui, A.; Zatsiupa, A. Stability radii of optimal assembly line balances with a fixed workstation set. Int. J. Prod. Econ. 2016, 182, 356–371. [Google Scholar] [CrossRef]
  21. Chao, Y.; Chen, X.; Chen, S.; Yuan, Y. An improved multi-objective antlion optimization algorithm for assembly line balancing problem considering learning cost and workstation area. Int. J. Interact. Des. Manuf. (IJIDeM) 2025, 19, 6691–6705. [Google Scholar] [CrossRef]
  22. Tiacci, L. Combining balancing, sequencing and buffer allocation decisions to improve the efficiency of mixed-model asynchronous assembly lines. Comput. Ind. Eng. 2024, 194, 110357. [Google Scholar] [CrossRef]
  23. Demiralay, Y.D.; Kara, Y. A Cost-Effective Balancing Model for Human-Robot Collaborative Assembly Lines. IEEE Int. Symp. Multimed. 2024, 253, 2766–2775. [Google Scholar] [CrossRef]
  24. Janardhanan, M.N.; Li, Z.; Bocewicz, G.; Banaszak, Z.A.; Nielsen, P. Metaheuristic algorithms for balancing robotic assembly lines with sequence-dependent robot setup times. Appl. Math. Model. 2019, 65, 256–270. [Google Scholar] [CrossRef]
  25. Junior, M.C.; Michels, A.S.; Magatão, L. An exact constraint programming method for the multi-manned assembly line balancing problem with assignment restrictions. Expert Syst. Appl. 2025, 259, 125294. [Google Scholar] [CrossRef]
  26. Abdous, M.; Delorme, X.; Battini, D.; Sgarbossa, F. Scenario-based optimization and simulation framework for human-centered Assembly Line Balancing. Int. J. Prod. Econ. 2025, 282, 109513. [Google Scholar] [CrossRef]
  27. Yang, H. Balance of mixed flow assembly line based on industrial engineering mathematics and simulated annealing improved algorithm. Results Eng. 2024, 22, 102071. [Google Scholar] [CrossRef]
  28. Nourmohammadi, A.; Arbaoui, T.; Fathi, M.; Dolgui, A. Balancing human-robot collaborative assembly lines: A constraint programming approach. Comput. Ind. Eng. 2025, 205, 111154. [Google Scholar] [CrossRef]
  29. Zamzam, N.; El-Kharbotly, A. Balancing two-sided multi-manned assembly line under time and space constraint. Ain Shams Eng. J. 2024, 15, 102464. [Google Scholar] [CrossRef]
  30. Nourmohammadi, A.; Fathi, M.; Ng, A.H. Balancing and scheduling human-robot collaborated assembly lines with layout and objective consideration. Comput. Ind. Eng. 2023, 187, 109775. [Google Scholar] [CrossRef]
  31. Alhomaidi, E.; Askin, R.G. Parallel Assembly Line Balancing Model with Tooling Consideration and Demand Fulfilment (ALBPTD). IFAC-Pap. 2022, 55, 103–108. [Google Scholar] [CrossRef]
  32. Alhomaidi, E.; Askin, R.G. Exact and approximation heuristic of mixed model assembly line balancing with parallel lines and task-dependent tooling consideration. Comput. Ind. Eng. 2024, 193, 110265. [Google Scholar] [CrossRef]
  33. Aguilar, H.; García-Villoria, A.; Pastor, R. Heuristic and metaheuristic procedures for the Parallel Assembly Lines Balancing Problem with multi-line workstations and buffer sizing. Comput. Oper. Res. 2024, 166, 106596. [Google Scholar] [CrossRef]
  34. Zhang, H. Assembly sequence planning: A Review. Recent Adv. Comput. Sci. Commun. 2022, 15, 531–539. [Google Scholar] [CrossRef]
  35. Kang, M.; Seo, J.; Chung, H. Ship block assembly sequence planning considering productivity and welding deformation. Int. J. Nav. Archit. Ocean Eng. 2018, 10, 450–457. [Google Scholar] [CrossRef]
  36. Chen, Z.; Adel, A. Advancing robotic assembly in construction: Innovations, challenges, and opportunities. Autom. Constr. 2025, 178, 106370. [Google Scholar] [CrossRef]
  37. Parsi, S.S.; Whittaker, A.S.; Sivaselvan, M.V.; Velez-Lopez, E.; Stewart, W.R.; Shirvan, K. Experimental investigations into the rocking response of graphite-block assemblies in a HTGR core under horizontal earthquake shaking. Nucl. Eng. Des. 2025, 443, 114300. [Google Scholar] [CrossRef]
  38. Zhao, R.; Tao, S.; Li, P. Human-centric assembly planning framework for human-robot collaborative systems with efficient reinforcement self-learning multi-objective evolutionary optimizer. Adv. Eng. Inform. 2025, 67, 103508. [Google Scholar] [CrossRef]
  39. Tseng, H.; Wang, W.; Shih, H. Using memetic algorithms with guided local search to solve assembly sequence planning. Expert Syst. Appl. 2007, 33, 451–467. [Google Scholar] [CrossRef]
  40. Wan, X.; Liu, K.; Qiu, W.; Kang, Z. An Assembly Sequence Planning Method Based on Multiple Optimal Solutions Genetic Algorithm. Mathematics 2024, 12, 574. [Google Scholar] [CrossRef]
  41. Sheng, Z.; Chen, W.; Chen, Z.; Wen, H. Sequence planning for on-orbit robotic assembly based on symbiotic organisms search with diversification strategy. Acta Astronaut. 2024, 219, 941–951. [Google Scholar] [CrossRef]
  42. Watanabe, K.; Inada, S. Search algorithm of the assembly sequence of products by using past learning results. Int. J. Prod. Econ. 2020, 226, 107615. [Google Scholar] [CrossRef]
  43. Ab. Rashid, M.F.; Nik Mohamed, N.M.; Mohd Rose, A.N. A modified artificial bee colony algorithm to optimise integrated assembly sequence planning and assembly line balancing. J. Mech. Eng. Sci. 2019, 13, 5905–5921. [Google Scholar] [CrossRef]
  44. Rashid, M.F.; Tiwari, A.; Hutabarat, W. Integrated optimization of mixed-model assembly sequence planning and line balancing using Multi-objective Discrete Particle Swarm Optimization. Artif. Intell. Eng. Des. Anal. Manuf. 2019, 33, 332–345. [Google Scholar] [CrossRef]
  45. Yolmeh, A.; Kianfar, F. An efficient hybrid genetic algorithm to solve assembly line balancing problem with sequence-dependent setup times. Comput. Ind. Eng. 2012, 62, 936–945. [Google Scholar] [CrossRef]
  46. Murali, G.B.; Deepak, B.B.; Biswal, B.B.; Mohanta, G.B.; Rout, A. Robotic Optimal Assembly Sequence Using Improved Cuckoo Search Algorithm. Procedia Comput. Sci. 2018, 133, 323–330. [Google Scholar] [CrossRef]
  47. Petroodi, S.E.H.; Thevenin, S.; Kovalev, S.; Kovalev, S.; Dolgui, A. Robust multi-manned mixed-model assembly line balancing with dynamic task assignment considering product mix uncertainty. Int. J. Prod. Econ. 2025, 109756. [Google Scholar] [CrossRef]
  48. Ramezanian, R.; Khalesi, S. Integration of multi-product supply chain network design and assembly line balancing. Oper. Res. Int. J. 2021, 21, 453–483. [Google Scholar] [CrossRef]
  49. Nowicki, E.; Smutnicki, C. A Fast Taboo Search Algorithm for the Job Shop Problem. Manag. Sci. 1996, 42, 797–813. [Google Scholar] [CrossRef]
  50. Yijie, S.; Shen, G. Improved NSGA-II Multi-objective Genetic Algorithm Based on Hybridization-encouraged Mechanism. Chin. J. Aeronaut. 2008, 21, 540–549. [Google Scholar] [CrossRef]
  51. Hao, J.; Yang, X.; Wang, C.; Tu, R.; Zhang, T. An Improved NSGA-II Algorithm Based on Adaptive Weighting and Searching Strategy. Appl. Sci. 2022, 12, 11573. [Google Scholar] [CrossRef]
  52. Li, L.; Lin, Q.; Ming, Z. A survey of artificial immune algorithms for multi-objective optimization. Neurocomputing 2022, 489, 211–229. [Google Scholar] [CrossRef]
  53. Sener, A. Hybrid large neighbourhood search algorithm for capacitated vehicle routing problem. Expert Syst. Appl. 2016, 61, 28–38. [Google Scholar] [CrossRef]
  54. Hao, Y.; Zhao, C.; Zhang, Y.; Cao, Y.; Li, Z. Constrained multi-objective optimization problems: Methodologies, algorithms and applications. Knowl.-Based Syst. 2024, 299, 111998. [Google Scholar]
  55. Wang, L.P.; Ren, Y.; Qiu, Q.C.; Qiu, F.Y. Survey on performance indicators for multi-objective evolutionary algorithms. Chin. J. Comput. 2021, 44, 1590–1619. [Google Scholar]
Disclaimer/Publisher’s Note: The statements, opinions and data contained in all publications are solely those of the individual author(s) and contributor(s) and not of MDPI and/or the editor(s). MDPI and/or the editor(s) disclaim responsibility for any injury to people or property resulting from any ideas, methods, instructions or products referred to in the content.

Article Metrics

Citations

Article Access Statistics

Multiple requests from the same IP address are counted as one view.