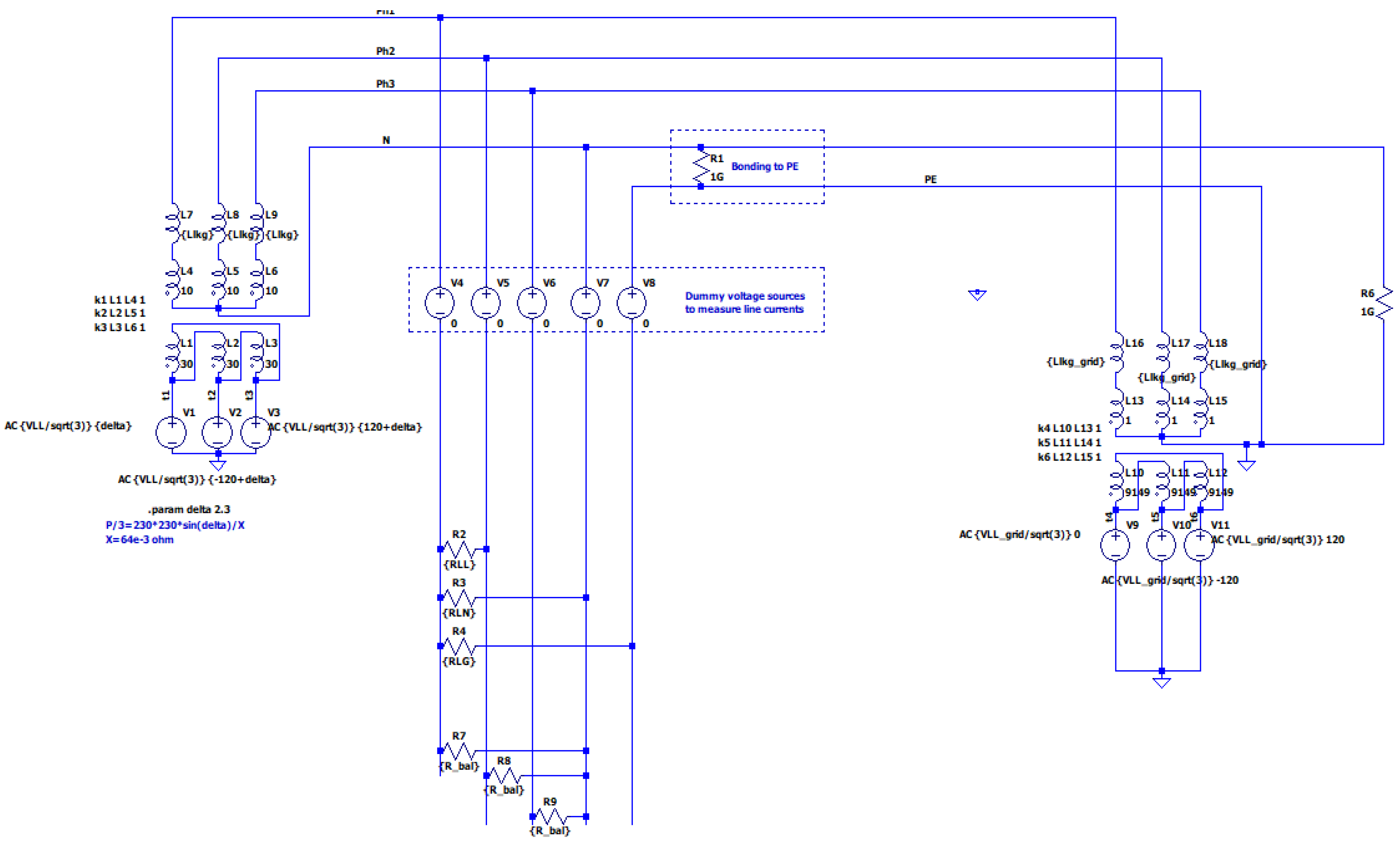
A New Approach for Phase Loss Detection and Protection in Ynd Transformers Primary Using Backup Interface Systems
Abstract
Share and Cite
Sitbon, M.; Baraf, C.; Paz, Y.; Tal, N.; Vulfovich, A. A New Approach for Phase Loss Detection and Protection in Ynd Transformers Primary Using Backup Interface Systems. Processes 2025, 13, 3495. https://doi.org/10.3390/pr13113495
Sitbon M, Baraf C, Paz Y, Tal N, Vulfovich A. A New Approach for Phase Loss Detection and Protection in Ynd Transformers Primary Using Backup Interface Systems. Processes. 2025; 13(11):3495. https://doi.org/10.3390/pr13113495
Chicago/Turabian StyleSitbon, Moshe, Chen Baraf, Yuval Paz, Nikolay Tal, and Andrey Vulfovich. 2025. "A New Approach for Phase Loss Detection and Protection in Ynd Transformers Primary Using Backup Interface Systems" Processes 13, no. 11: 3495. https://doi.org/10.3390/pr13113495
APA StyleSitbon, M., Baraf, C., Paz, Y., Tal, N., & Vulfovich, A. (2025). A New Approach for Phase Loss Detection and Protection in Ynd Transformers Primary Using Backup Interface Systems. Processes, 13(11), 3495. https://doi.org/10.3390/pr13113495
 
        




