You are currently viewing a new version of our website. To view the old version click .
Processes
  • Article
  • Open Access

13 April 2024

Decision Intelligence-Based Predictive Modelling of Hard Rock Pillar Stability Using K-Nearest Neighbour Coupled with Grey Wolf Optimization Algorithm

,
,
,
and
1
College of Science and Engineering, University of Tasmania, Hobart, TAS 7001, Australia
2
Department of Petroleum Engineering, Institute Technology of Bandung, Bandung 40132, Indonesia
3
Department of Mining Engineering, Federal University of Technology Akure, Gaga 340110, Nigeria
4
Faculty of Engineering, Tarbiat Modares University, Tehran 14115-175, Iran
This article belongs to the Special Issue Intelligent Safety Monitoring and Prevention Process in Coal Mines

Abstract

Pillar stability is of paramount importance in ensuring the safety of underground rock engineering structures. The stability of pillars directly influences the structural integrity of the mine and mitigates the risk of collapses or accidents. Therefore, assessing pillar stability is crucial for safe, productive, reliable, and profitable underground mining engineering processes. This study developed the application of decision intelligence-based predictive modelling of hard rock pillar stability in underground engineering structures using K-Nearest Neighbour coupled with the grey wolf optimization algorithm (KNN-GWO). Initially, a substantial dataset consisting of 236 different pillar cases was collected from seven underground hard rock mining engineering projects. This dataset was gathered by considering five significant input variables, namely pillar width, pillar height, pillar width/height ratio, uniaxial compressive strength, and average pillar stress. Secondly, the original hard rock pillar stability level has been classified into three types: failed, unstable, and stable, based on the pillar’s instability mechanism and failure process. Thirdly, several visual relationships were established in order to ascertain the correlation between input variables and the corresponding pillar stability level. Fourthly, the entire pillar database was randomly divided into a training dataset and testing dataset with a 70:30 sampling method. Moreover, the (KNN-GWO) model was developed to predict the stability of pillars in hard rock mining. Lastly, the performance of the suggested predictive model was evaluated using accuracy, precision, recall, F1-score, and a confusion matrix. The findings of the proposed model offer a superior benchmark for accurately predicting the stability of hard rock pillars. Therefore, it is recommended to employ decision intelligence models in mining engineering in order to effectively prioritise safety measures and improve the efficiency of operational processes, risk management, and decision-making related to underground engineering structures.

1. Introduction

In underground hard rock mining, pillars are crucial structural elements for mine safety. One of the primary functions of underground engineering processes is to provide safe access to work areas, while another is to support the weight of overburden materials to ensure global stability [1]. The presence of unstable pillars poses a significant threat to worker safety, as it has the potential to result in extensive collapses [2]. In the event of a pillar failure, the remaining pillars are required to bear an increased load. If the load surpasses the strength of the nearby pillars, it may result in a failure. The potential exists for the initiation of a rapid and extensive cascade, analogous to the phenomenon known as the domino effect. Moreover, empirical evidence suggests that an increase in the depth of mining operations corresponds to a rise in ground stress levels, thereby causing a greater frequency of pillar instability-related incidents [3,4]. The maintenance of stability in underground pillars is of paramount importance in safeguarding the integrity and safety of underground mining engineering operations. Implementing effective evaluation and control measures regarding pillar stability can mitigate hazardous events and protect the surrounding environment. Ground control is rendered impossible in the absence of stable pillars. Hence, the evaluation of pillar stability has significant importance in ensuring the effectiveness, safety, efficiency, and profitability of underground hard rock mining.
Pillar stability assessment in hard rock mining involves one of three methods. The first strategy is referred to as the safety factor (SF) ratio. The SF is an approach indicating the ratio of pillar stability/stress [5]. By employing this methodology, it is possible to determine the strength of the pillar, the stress exerted on the pillar, and the safety threshold. Several experimental methods have been proposed to analyse the calculation of pillar strength. These approaches include the linear shape effect, the power shape effect, the size effect, and the Hoek–Brown methods [6]. The determination of pillar stress involves the utilisation of two approaches, namely the tributary area model and numerical modelling [7]. The determination of the safety factor necessitates the consideration of both the applied force and the structural integrity of the pillar. Increasing the SF will result in the enhanced strength of the pillar. Theoretically, the bearable degree of risk is deemed as equal to unity. According to Cauvin et al. (2009), a pillar is deemed stable when the SF exceeds one; however, in other contexts, it is regarded as unstable [8]. When considering the potential variations of this technique, it is generally necessary for the safety threshold to exceed one in order to provide user protection during practical implementation. Although the SF technique is convenient to apply, there is still a lack of recognised unified equations for pillar strength and safety thresholds.
Numerical modelling serves as an alternative method for ascertaining the value of pillar stability. Numerical modelling approaches have gained extensive use due to their ability to account for the intricate boundaries and rock-mass properties. In order to examine the failure mechanism and non-linear displacement of rock pillars, Mortazavi et al. [9] employed an immediate Lagrangian analysis of continuum approach. Shnorhokian et al. [10] employed FLAC3D to assess the performance of the pillar stability in different mining sequence circumstances. In their study, Elmo and Stead [11] examined the failure characteristics of naturally fractured pillars. To do this, they employed a hybrid approach that integrated the finite element method (FEM) with the discrete element method (DEM). Li et al. utilised rock failure process analysis to ascertain the pillar stability in the presence of coupled thermo-hydrologic-mechanical conditions [12]. Jaiswal et al. utilised the boundary element approach to replicate the asymmetry observed in the produced stresses exerted on pillars [13]. Li et al. introduced the finite discrete element method (FDEM) to investigate the mechanical characteristics of the pillars and the variables contributing to their failure [14]. Moreover, a number of scholars employed numerical modelling in conjunction with other computational methodologies in order to examine the pillar stability phenomenon. The optimisation of the pillars’ structure was achieved by the utilisation of the finite element method (FEM), artificial neural network (ANN), and reliability evaluation methodologies [15]. Griffiths et al. employed the random field concept, elastoplastic finite element method (FEM), and Monte Carlo simulation in their study of the likelihoods associated with pillar collapse [16]. Numerical modelling methods offer the capability to replicate the intricate failure behaviours shown by pillars, hence enabling the acquisition of valuable insights on the underlying mechanisms of failures and their associated ranges. However, accurately determining the model inputs and constitutive formulae might present difficulties because of the complex non-linear characteristics and anisotropic nature of the rock mass [17]. Consequently, the use of the theoretical framework becomes challenging. Consequently, the validity of the implications that can be derived from this methodology is constrained.
Over the past decade, a multitude of soft computing techniques have been widely utilized to address engineering challenges, showcasing superior accuracy in predictive modelling [18,19,20,21,22,23]. Jian et al. employed support vector regression (SVR) to estimate pillar stability for mining in underground spaces chosen from a variety of coals and rock mines [24]. By utilising a range of metrics, it was determined that SVR possesses an adequate capability, which makes it a valuable method for predicting pillar stability. Random forests and C4.5 decision trees are two techniques that were suggested by Ahmad et al. for predicting pillar stability of underground mines; these models were capable of estimating pillar stability with a level of precision that was considered to be satisfactory [25]. In order to estimate the stability of hard rock pillars, Liang et al. applied the gradient algorithms and discovered that all three models provided an excellent capacity for predicting the pillar stability [26]. Ghasemi et al. obtained a high potential for performance in their development of pillar stability by employing two distinct intelligent categorisation strategies [27]. Zhou et al. evaluated the effectiveness of several metaheuristic algorithms to optimize ANN technique in terms of their ability to anticipate pillar stress [28]. Tawadrous and Katsabanis employed ANNs to examine the stability of surface crown pillars [29], whereas Wattimena applied multinomial logistic regression for pillar stability estimation [30]. Ding et al. used an algorithm known as stochastic gradient boosting (SGB) to predict and model pillar stability [31]. The proposed approach shows a superior accuracy compared to the other developed models. Zhou et al. assessed the effectiveness of six artificial intelligence techniques in determining the potential of the pillar stability predictive model [6]. A recent study utilized t-distributed stochastic neighbour embedding (t-SNE), k-means clustering, and support vector classifier to predict pillar stability [32]. Table 1 depicts the recent advances in the field of artificial intelligence for predicting pillar stability. Despite the fact that various machine learning methods can address pillar stability prediction problems to some degree, none of them can be used in all engineering scenarios. A universally accepted standardized algorithm for mining professionals has not yet been developed.
Table 1. Recent advances in the field of artificial intelligence to predict pillar stability.
Researchers have made significant advancements in their understanding of methods and mechanisms by using innovative approaches in recent years. The practical relevance of the learned knowledge has been empirically proven in the fields of engineering, environment, and risk analysis [35,36,37,38]. However, our present level of scientific understanding is insufficient to create underground engineering projects that possess the essential qualities of safety, reliability, environmental sustainability, and the ability to sustain innovative solutions, especially in situations where rigorous testing is not feasible. There is a significant amount of data that demonstrates a link between these advancements and the engineering fields that are responsible for protecting mining environments and maintaining the integrity of underground engineering processes.
In addition, the initiatives intending to predict pillar stability in hard rock mining have rarely incorporated the implementation of cutting-edge decision intelligence models. In this study, K-nearest neighbour coupled with grey wolf optimization algorithm (KNN-GWO) would be utilised to develop an early warning system for pillar stability. This research proposes a novel and state-of-the-art system for identifying and evaluating pillar stability in deep underground projects. Its novel features include an algorithm derived from observations that permits continuous evaluation of the pillar’s stability and its predictions. In turn, the learning process of the data-driven network allows the model to continuously adapt to the underground mining production process in which it will be implemented. Consequently, this provides the opportunity for extremely precise and immediate outcomes, both of which are essential in the mining industry and in the case of pillar stability.
The application of the KNN-GWO algorithm for pillar stability entails determining the most effective design characteristics for deep hard rock mining. The grey wolf optimization algorithm (GWO) algorithm imitates the social behaviour of grey wolves to find the optimal solution, whereas the K-nearest neighbour (KNN) aids in assessing the stability of pillars based on the characteristics of surrounding pillars. This integrated method enhances the accuracy and effectiveness of pillar stability analysis, thereby contributing to the design of safer and more stable underground mining operations.
The remaining part of the paper is structured as follows: The second section presents the data curation and visualization. The third section provides an overview of the proposed methodology, including GWO, KNN, and their mathematical model. The fourth section illustrates decision intelligence and its application in the discipline of mining engineering. The fifth section subsequently discusses the results and discussion. In the sixth section, the limitations of the proposed paradigm and future possibilities are discussed. The conclusion is finally drawn in the last section.

2. Data Curation and Visualization

In order to create an accurate prediction model, historical data on hard rock pillar incidents must be gathered from real-life events. In the framework of the present study, a total of 236 instances were obtained from seven subsurface hard rock mining sites [5,7,39]. These mines include the Elliot Lake uranium mine, the Selebi-Phikwe mine, the Open stope mine, the Zinkgruvan mine, and the Westmin Resources Ltd.’s H-W mine, the Marble mine, and the Stone mine. Table 2 lists the statistics for the dataset related to pillar stability. The input variables were pillar width in meters (represented by Z1), pillar height in meters (represented by Z2), the ratio of pillar width to pillar height (represented by Z4), uniaxial compressive strength in MPa (represented by Z4), and average pillar stress in MPa (represented by Z5). The pillar stability level was the output variable, failed pillars (represented by 0), unstable pillars (represented by 1), and stable pillars (represented by 2), based on the failure process and instability mechanism of pillars. Researchers broadly acknowledge that the input criteria selected by Liang et al. [26] constitute a comprehensive and appropriate dataset for predicting pillar stability. When designing room-and-pillar or stope-and-pillar systems, the strength of a pillar, which refers to its loading capacity, is just as crucial as the stability of the roof and walls [40]. The failure mechanisms for a naturally fractured pillar include: (a) failure due to the lateral release of pre-formed blocks under increasing vertical load and inadequate confinement, (b) failure caused by the development of inclined shear fractures reducing through the pillar, particularly in pillars with a low Z1/Z2 ratio, and (c) failure involving transgressive fractures where the fracture inclination angle surpasses the angle of friction with the main loading axis of the pillar. The mechanical response of a pillar in these mechanisms is closely linked to the geological features of the ground, with the most significant impacts observed in slender pillars. Wider pillars are prone to collapsing due to a combination of brittle and shearing mechanisms. Geological discontinuities in rock layers are crucial for studying the strength, permeability, and deformability. Understanding the discontinuity in geometry, such as spatial connectivity, persistence length, and aperture, is crucial for comprehending the behaviour of rock masses [41]. Discontinuities in rock profiles are widely recognized to have a significant impact on their strength qualities. Several examples from the pertinent rock failure literature could be identified due to an incorrect assessment of the impact of discontinuities on rock strength. Jessu and Spearing found that discontinuities have a significant impact on pillar inclination, even at higher Z1/Z2 ratios [42]. Shang et al. aimed to tackle issues related to the tensile strength of initial rock fractures and measured this characteristic using data from tests conducted in laboratories [43]. Data collection poses the greatest obstacle to the applicability of these variables, which are regarded as the primary variables for quantitatively identifying the occurrence of rock mass mechanical responses within the pillar. Thus, in the present study, the five variables are taken into account.
Table 2. Descriptive statistics of the pillar stability dataset.
A robust Python library designed for machine learning, Scikit-learn [44], provides numerous tools, including those for data pre-processing, classification, regression, and clustering. Jupyter notebooks facilitate data exploration, analysis, and visualization through the integration of code, text, and multimedia components in an interactive environment [45]. To analyse the data related to pillar stability in hard rock mining, the Scikit-learn library was utilized to perform the computations in Jupyter notebook. Figure 1 displays the distribution of the pillar database based on the failure process and instability mechanism of pillars.
Figure 1. The donut chart of hard rock pillar stability levels.
Figure 2 depicts the diagonal correlations between the influencing variables and the pillar stability level. In order to display the correlation coefficient of the relevant variables of the pillar stability database, a seaborn correlation heatmap developed using Python has been utilised. Overall, the relationship coefficients between the influential variables and the pillar stability level are comparatively small. Hence, all the variables have been included in this study to optimize the performance of the final model for predicting the stability of pillars in deep hard rock mining.
Figure 2. Correlation heatmap of pillar stability database.
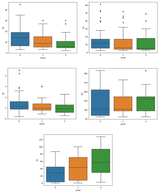
Figure 3 illustrates the box plot representing the distribution of each variable across different degrees of pillar stability level. The data depicted in Figure 3 exhibit several interesting characteristics. Initially, it should be noted that each variable encompasses a certain quantity of outliers. Furthermore, the stability level of the pillar has a negative correlation with Z1 and Z3, but a positive correlation with Z5. Nevertheless, there are no evident relationships between Z2 and Z4. Also, the variances between the top and lower quartiles exhibit variability across different levels of the same variables. It should be noted that there exists an overlapping region within the ranges of results for several variables. Likewise, it is worth noting that the median does not coincide with the precise midpoint of the box, suggesting a lack of uniformity in the distribution of variable values. Therefore, these scenarios illustrate the intricate characteristics of the pillar stability phenomena.
Figure 3. Boxplot of each of the parameters for different pillar stability levels.

3. Methodology

3.1. Grey Wolf Optimization Algorithm (GWO)

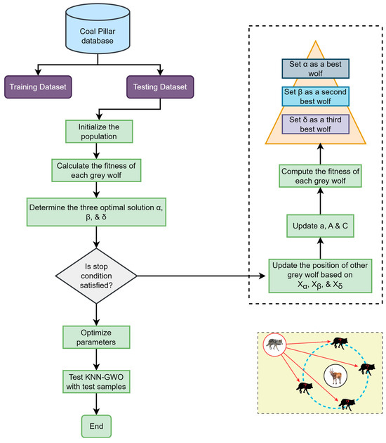
A metaheuristic algorithm called Grey Wolf Optimization algorithm (GWO) was developed in order to model the social foraging behaviour of grey wolves in the wild [46]. Beginning with a base population of grey wolves, the GWO algorithm iteratively modifies the population by simulating wolf social behaviour [47,48]. The steps required to update the wolf population during the hunting process are shown in Figure 4.
Figure 4. Steps for Updating GWO population during training [49].
Mirjalili et al. modified the multi-objective technique in GWO for the first time to optimise situations with various goals [50]. In order to save and retrieve optimum solutions, a fixed-size external archive has been added within the GWO. Gupta and Deep presented the concept of random walks (RW-GWO) as a modified algorithm to increase Grey Wolf’s search capacity [51]. The modified RW-GWO algorithm was found to be an efficient and reliable solution for handling both continuous and real-world optimization issues. Nadimi-Shahraki et al. developed an enhanced the GWO method to address the lack of population inclusion, the disparity among exploitation and exploration, as well as the GWO algorithm’s early convergence [52]. The I-GWO algorithm utilises a dimension learning-based hunting (DLH) seeking approach, a new movement technique derived from the hunting behaviour of wild wolves. In the newly designed GWO, the DLH strategy employs a distinct method for developing a neighbourhood around every wolf whereby details about its neighbours are able to be disseminated. The software models wolf social structure. The wolves are classified as alpha, beta, or delta according to this method. The alpha wolves lead the pack and make choices, while the beta wolves provide assistance (see Figure 5). Delta wolves are subservient to alpha and beta wolves. The circling of their prey begins the hunting staging phase. Equations (1)–(6) contain the algorithm for outlining expressions.
Figure 5. Pivot point illustration of GWO position update equations [53].
The mechanism of wolf positioning is represented by Equation (1)
Z n + 1 = Z p n + A × D
D = | c × Z p n + 1 Z p n |
I = 2 × a × v 1 a
C = 2 × v 2
a = 2 n ( 2 N n )
where Z represents the position of the grey wolf, n depicts the total quantity of cycles, Zp is the position of the prey, and D and A can both be determined using Equations (2) and (3). I depicts the iteration number ranging from zero to two, Nn represents the entire number of occurrences, and v1 and v2 are randomly selected vectors for the hunting process simulation, ranging between [0, 1]. As shown in Equation (6), there is an optimal prey location that provides the best hunting result at each position adopted by the wolves. The method iterates until a stopping criterion, such as a limit on the number of iterations or a desired degree of solution quality, is fulfilled.
Z t + 1 = ( Z 1 + Z 2 + Z 2 ) / 3
The position of each prey within the space field ( Z 1 , Z 2 , and   Z 3 ) are computed using Equations (7)–(9), respectively.
Z 1 = [ Z α A 1 × D ]
Z 2 = [ Z β A 2 × D β ]
Z 3 = [ Z δ A 3 × D δ ]
The GWO as an optimization technique has found applicability in a variety of scientific disciplines. Ahmed et al. [54] developed predictive models for determining the compressive strength of ground granulated blast furnace slag concrete using 268 samples and six soft computing models. GWO constitutes a single of the utilised methods to optimise the support vector regression method with a 0.9522 correlation coefficient [54]. Adithiyaa et al., used k-nearest neighbours (KNN) along with GWO to optimise the manufacturing variables involved in stirring-squeeze moulding of augmented composites from metal matrix material [55]. A composite predictive algorithm has been developed for building power consumption by employing a machine learning strategy based on the fuzzy C-means clustering algorithm-GWO- back propagation neural network. To enhance the efficacy of the optimizer, Tian et al. clustered previous electrical usage data based on statistical distribution characteristics using the fuzzy C-means clustering technique [56]. In addition, Chen et al. utilised the step-wise weight assessment ratio analysis technique to determine the starting weight of every category of Chinese landslide-affecting variables in order to develop a combined landslide-illustrating structure that combines an adaptive neuro-fuzzy inference system (ANFIS) with GWO optimizer techniques [57]. Fattahi and Hasanipanah developed intelligent ground vibration models using 95 Malysia quarry datasets by combining relevance vector regression (RVR) with GWO [58]. Additionally, the GWO method has been shown to be effective for a variety of optimization tasks, such as engineering design, image processing, and machine learning [52].

3.2. K-Nearest Neighbor (KNN) Algorithm

The K-Nearest Neighbour (KNN) technique is a popular classification and regression machine learning algorithm [59]. The fundamental principle of KNN is to locate the K training data points which are closest to the particular test data point and use their labels (in classification) or values (in regression) to predict the test data point’s label or value [60]. The KNN classification constitutes one of the most elementary and easy-to-use approaches to classification and ought to be one of the first alternatives when one has no previous expertise regarding the data dispersion. The inspiration behind the development of KNN classification was the need for discriminant evaluation in cases where accurate parametric computations of probability densities are not accessible or undetermined [61]. Figure 6 illustrates the fundamental mechanism of the KNN algorithm.
Figure 6. A basic multi-class KNN model for three-dimensional spaces.
The KNN algorithm can be summarized as follows:
  • Choose the number of K neighbours to consider.
  • Calculate the distance between the test data point and each point in the training set using a distance metric (e.g., Euclidean distance).
  • The distance metric can be computed using Equations (10)–(13)
d ( x ,   y ) = i = 1 n ( Y i X i ) 2
where d(x, y) is the Euclidean straight-line distance between the query point (Yi) and the other point being measured (Xi).
Md ( x ,   y ) = i = 1 m | X i Y i |
where Md(x, y) is the navigating Manhattan distance from point Xi to another point Yi.
Kd ( x ,   y ) = ( i = 1 n | X i Y i | ) 1 / p
where Kd(x, y) is the navigating Minkowski distance from point Xi to another point Yi.
Dh ( x ,   y ) = ( i = 1 k | X i Y i | )   X = Y ,   Dh = 0 ,   X     Y ,   Dh 1
where Dh(x, y) is the navigating Hamming distance from point Xi to another point Yi.
  • Select the K data points in the training set that are closest to the test data point.
  • For classification tasks, determine the class label of the test data point based on the majority class of the KNN. For regression tasks, estimate the value of the test data point based on the average value of the KNN.
  • Return the predicted class label or value [61].
As a criterion, the kernel function is applied to configure the KNN model, which includes quartic (Equation (14)), tri-weight (Equation (15)), and cosine (Equation (16)) [62].
K ( u ) = 15 16 ( 1 u 2 ) 2
K ( u ) = 35 32 ( 1 u 2 ) 3
K ( u ) = π 4 c o s ( π 2 u ) 1
Guo et al. noted that KNN technique can be used to solve issues involving binary and multi-class classification, as well as regression [63]. It is a non-parametric method, which implies no inferences are established regarding the distribution of the underlying data. To achieve optimum performance, both the distance measure and the number of neighbours must be selected with consideration. Alkhatib et al. utilised the KNN and a non-linear regression approach to forecast the price of stocks for a sample of six major Jordanian companies to assist shareholders, executives, decision makers, and consumers in order to reach accurate and well-informed choices regarding investments [64]. Adaptive KNN was presented by Subramaniyaswamy and Logesh as an innovative version of the KNN method for constructing a knowledge-driven, domain-dependent taxonomy for the creation of personalised recommendations using a collaborative filtering-based recommender system [65].

4. Decision Intelligence and Its Application in Mining Industry

The emerging discipline of “Decision Intelligence” integrates artificial intelligence, decision theory, and the behavioural sciences to enhance the decision-making processes employed by organizations. Decision Intelligence, often referred to as decision management and decision analytics, is an alternative term used to describe the field of study and practice concerned with making informed decisions. The use of decision intelligence holds potential for several domains, including engineering, finance, healthcare, and cybersecurity. This tool proves to be highly advantageous for both overarching strategic decisions and more specific individual selections. The concept of “decision intelligence” pertains to the use of information and expertise to enhance the calibre of decision-making, particularly in intricate situations. Decision intelligence encompasses a range of methodologies, including machine learning, data analytics, optimisation, and game theory. These strategies are advantageous in facilitating the comparison of prospective outcomes across different scenarios and assessing the relative significance of various components [66].
The use of decision intelligence in the field of mining engineering involves the utilisation of data science and machine learning techniques, leading to useful results. The domains of rock engineering and rock mechanics can benefit greatly from the use of decision intelligence when it comes to various scenarios and decision-making procedures. Figure 7 depicts the practical use of decision intelligence within the domain of mining engineering. A few strategies that mining companies could employ to effectively utilize decision intelligence are as follows:
Figure 7. Application of decision intelligence in the field of mining engineering.
(1)
Resource Allocation: The efficient use of limited resources to attain desired objectives is a core component of decision intelligence [67,68]. Allocating resources like labour, money, and equipment may be performed more efficiently by mining businesses with the use of decision intelligence. This approach facilitates the optimisation of resource allocation and scheduling, resulting in better operational efficiency.
(2)
Safety and Risk Management: The application of decision intelligence has the potential to facilitate risk assessment and safety supervision by means of analysing data obtained from sensors, previous event reports, and geological surveys [69]. The underground mining engineering sector faces various hazards, such as rock bursts, gases, poor air quality, high temperatures, ventilation issues, and the presence of toxic chemicals. Decision intelligence models have the ability to aid in the implementation of preventive measures, risk management, and incident response by analysing instances.
(3)
Mine Planning and Design: The process of mine planning and design necessitates the involvement of mining engineers, who possess the necessary skills to make crucial decisions pertaining to many aspects, such as the layout of the mine, extraction methods, and production scheduling. The analysis of geological data, geotechnical constraints, and economic variables can be facilitated by the application of decision intelligence methodologies, hence aiding in the process of decision-making in this context [70]. The enhancement of mine planning and design may be achieved via the application of models that facilitate the simulation of various situations, enable the comparison of alternative strategies, and identify the most optimal techniques.
(4)
Predictive Maintenance: Mining equipment plays a crucial role in operational activities; nonetheless, equipment failures can incur significant costs. In order to enhance the accuracy of maintenance estimations and optimise maintenance schedules, the use of decision intelligence may be employed to analyse sensor data, historical maintenance records, and equipment performance [71]. The use of a preventative maintenance strategy in mining enterprises has the potential to optimise operating efficiency, prolong the lifespan of equipment, and minimise instances of downtime.
(5)
Environmental Impact Assessment: The implementation of decision intelligence can enhance the assessment and efficient handling of the environmental impacts linked to mining activities [72]. The understanding of probable consequences arising from mining operations can be improved by employing analytical models that evaluate environmental data related to air quality, water quality, and biological attributes. This comprehension adds to the improvement of waste management practices, land restoration endeavours, and compliance with environmental standards.
(6)
Market and Pricing Analysis: Decision intelligence technologies may be employed to examine market trends, dynamics of pricing, and scenarios of supply and demand [73]. The models can offer valuable insights into production quantities, pricing strategies, and market positioning through the incorporation of market data, sales records, and economic variables.
By incorporating decision intelligence approaches into mining engineering practices, mining businesses may make data-driven decisions, optimise operations, increase safety, reduce environmental impact, and boost overall productivity and profitability.

5. Results and Discussion

Python is a widely used programming language that has undergone significant expansion in recent years. It is used in the task of undertaking scientific and computational studies on enormous databases. Python is a language for programmers that is capable of being employed for assisting with procedures and algorithms that focus on the sorting and organising stages of the data mining process [74]. When it comes to creating flexible applications, this option is among the best options to choose because it provides such a wide variety of valuable perks. Python has become the language of choice for developers working on a wide variety of challenges due to its ease of use, extensive library support, and thriving community. This means that large datasets associated with pillar stability data may be studied using big data analysis techniques in order to produce reliable outcomes.
In this study, two decision intelligence models are developed to evaluate the stability of pillars in underground rock mining. Firstly, the KNN model has been developed to classify the different levels of l pillar stability levels. Moreover, in order to further enhance the accuracy of the proposed model, the KNN-GWO approach has been utilized. This approach combines the social behaviour of grey wolves, as simulated by the GWO optimization algorithm, with the KNN to aid in determining pillar stability based on the characteristics of adjacent pillars. By utilizing this optimization technique, we trained the machine learning model using the training data sent by the GWO. Several studies have confirmed that optimizing hyperparameters using the GWO algorithm can significantly enhance machine learning performance [75,76]. Figure 8 provides a depiction of the overall structure of the KNN-GWO technique that has been proposed in this study.
Figure 8. The structure of the KNN-GWO technique employed in this study.
The prediction summary of a classification-based data driven model is shown as a confusion matrix [77,78,79]. It summarises the algorithm’s predictions and evaluates how well they match up with the true values of the intended variable. The confusion matrix is often displayed as a table where rows represent predictions and columns reflect actual values. It displays the number of accurate and wrong predictions made for each class. The entire number of attributes that the data-driven framework is capable of accurately predicting is shown in the cells that are diagonal to the primary diagonal of the matrix. The number of attributes that the data-driven framework incorrectly categorised is shown by the number of classes that are located outside of the diagonal. The projected classes from the data-driven framework can be viewed along the axis that is horizontal to the confusion metric, while the ground truth can be viewed along the vertical axis of the metric. We can extrapolate from this that a reliable model will have more information along the diagonal.
In addition, researchers have used a variety of performance indices to assess the performance of a classification centred around a data model [66,78,80]. In this study, four evaluation standards are utilised to define the relationship between the true and predicted values. These assessment criteria are accuracy, precision, specificity, and sensitivity.

5.1. Accuracy

Accuracy is computed by taking the total number of correct predictions and dividing it by the sum of the numbers of true positives and true negatives. If the simulation is adequate, this is a straightforward portrayal of actuality. In the event that there is an imbalance between the classes, the results will not be appropriate.
A c c u r a c y = T P + T N T P + F P + F N + T N

5.2. Precision

The term “precision” refers to a classifier’s ability to abstain from classifying input as positive when it is negative. The ratio of the number of true positives to the combined number of true and false positives is how each class’s precision value is defined.
P r e c i s i o n = T P T P + F P

5.3. Recall

The potential of a classification algorithm to determine each successful instance is referred to as its recall. At each level, the proportion of true positives to the combined total of true positives and false negatives is referred to as the “Recall.”
R e c a l l = T P T P + F N

5.4. F1 Score

The F1 score is a weighted harmonic mean, and its value may vary, ranging from 0.0 to 1.0. It is important to keep in mind that F1 scores are derived by incorporating both precision and recall into their calculations, which is one reason why they frequently perform worse than accuracy measurements. When evaluating classifier models, the weighted average of F1 is often suggested rather than total accuracy because of its more sophisticated nature.
F I s c o r e = 2 P r e c i s i o n R e c a l l P r e c i s i o n + R e c a l l
The swarm sizes and the number of iterations must be set as the GWO’s parameters. The right choice of these parameters can efficiently and rapidly produce the best outcomes. The swarm sizes for each optimisation procedure are set to 50, 100, 150, and 200, respectively, after building the model numerous times. The number of iterations is set at 1000.
The KNN-GWO model has been utilized as follows to predict pillar stability levels in hard rock mining.
(1)
Data preparation: The raw data were arbitrarily partitioned into two subsets: the training set, which comprised 70% of the records, and the testing set, which comprised the remaining 30%.
(2)
Data pre-processing: To prepare the dataset for model training, we employed a pre-processing scheme. The first step was to apply the standardization technique.
(3)
Fitness assessment: The population’s fitness value has been and then save the best fitness value before beginning the subsequent iteration.
(4)
Parameters adjustments: The fitness value has been adjusted based on each iteration’s results in an effort to capture the best outcomes.
(5)
Retention requirements check: The optimal solutions of the weights of KNN are attained when the ideal fitness value no longer changes, or the maximum number of trials is reached.
The Python default configuration is used to develop the KNN algorithm. The KNN algorithm demonstrated a significant degree of accuracy in predicting outcomes across the 71 instances of the pillar. Overall, the KNN’s performance accuracy was 60%. The performance evaluation matrices used in the testing datasets for pillar stability in underground hard rock mines are presented in Table 3. In addition, the confusion matrix of the proposed KNN algorithm is shown in Figure 9. As the pillar stability instances are small and the data points are disproportional, this impacts the model’s consistency, reliability, and universality. As a result, the KNN-GWO model has been incorporated into this investigation in order to provide a model that is more accurate for the stability of underground pillars stability in hard rock mines.
Table 3. Performance evaluation indices of KNN algorithm.
Figure 9. Confusion matrix of KNN algorithm based on pillar stability database.
An adequate predictive model was developed by using the KNN-GWO for each of the different levels of hard rock pillar stability. The parameters and their settings that were utilised for this approach are outlined in Table 4, where the iterations, wolves, dimension numbers, and search domain are identified. The a and b fitness function parameters are specified. As can be seen in Figure 10, the KNN-GWO results in the inaccurate prediction of only five levels within the entire testing datasets, whereas the KNN-GWO algorithm generated accurate predictions for the 66 pillar instances. In addition, the same assessment attributes were employed in the implementation of the KNN-GWO performance analysis. The values of the three within-class KNN-GWO measures for each pillar stability level are displayed in Table 5. The KNN-GWO has a total accuracy of 93%, which signifies that it executes satisfactorily in predicting the level of pillar stability in deep hard rock mines. In addition, as shown by the comprehensive assessment in Table 1, the KNN-GWO model demonstrated an excellent degree of performance that surpassed all the other models reported previously in the literature to predict pillar stability. Hence, it is suggested that the proposed KNN-GWO mechanism is adequate for predicting the stability of pillars in underground hard rock mining.
Table 4. The setting of the parameters for the proposed method.
Figure 10. Confusion matrix of KNN-GWO algorithm based on pillar stability database.
Table 5. Performance evaluation indices of KNN-GWO algorithm.
The practical use of decision intelligence in underground mining has been shown to be a highly effective methodology for accurately predicting the stability of pillars. The implementation of decision intelligence may be employed to effectively acquire and analyse data from the monitoring system in real-time, aiding in the identification of possible stability issues associated with the pillar. Upon the acquisition of pertinent data, the rock engineer and technician are able to ascertain the optimal approach for mitigating roof collapse while ensuring the integrity of the pillars remains intact.
It may be possible to predict pillar stability in underground mining production processes using artificial intelligence that takes into account past data from continuous monitoring. The machine learning system possesses the capability to discern data instances and attributes that might potentially signify an elevated susceptibility to instability. The implementation of decision intelligence, monitoring systems, and artificial intelligence has the potential to enhance the safety of underground mining operations. By making judgements based on better information, it is feasible to decrease the probability of employee injuries and minimise the duration of delays.
The risk assessment method may be enhanced by incorporating a comprehensive evaluation of many elements that influence the stability of pillars. The integration of the proposed model into decision support systems has the potential to enhance efficiency and safety in several aspects of mine planning, pillar design, and mining sequencing for engineers and stakeholders. Optimization algorithms can aid in identifying the most effective mining procedures that encompass production requirements, safety concerns, and environmental considerations.

6. Limitations of the Proposed Model and Possible Developments for the Future

Although the suggested decision intelligence technique exhibits a certain degree of reliability in its outcomes, it is crucial to recognise that there are certain constraints that should be addressed in future studies.
(1)
A discrepancy exists in the quantity and distribution of the pillar stability dataset. The prediction performance of machine learning algorithms is greatly impacted by the volume and quality of the datasets that are accessible. In the majority of instances, the extent to which a predictive algorithm can be applied to different contexts, and its reliability, will be compromised when working with a dataset that is constrained in terms of size or scope. The potential for enhanced prediction outcomes may be observed with an expanded dataset, notwithstanding the effective performance of the GWO in conjunction with the KNN algorithm when applied to smaller datasets. This phenomenon can be attributed to the fact that larger databases tend to include a greater amount of practical data. The dataset exhibits numerous discrepancies, particularly in relation to the varying degrees of quality across the samples. This exemplifies the potential impact that might arise from the use of erroneous data in drawing conclusions. Hence, the acquisition of a comprehensive and diverse database for pillar stability prediction is of utmost importance.
(2)
The predictive model’s outcome may be influenced by external influences. While this study employs five variables to enhance the identification of fundamental stability conditions of pillars, it is crucial to acknowledge that the inclusion of these measures does not necessarily indicate the exclusion of other variables that might potentially affect the predictability of pillar stability. Hence, it is crucial to thoroughly analyse the impact of additional influential variables on the projected outcomes.

7. Conclusions

Pillar collapse is a significant and catastrophic risk in underground rock engineering processes. This practice poses a threat to the safety and wellbeing of workers, leading to substantial financial and material damages. The implementation of thorough assessment and periodic maintenance of pillar stability is crucial in mitigating potential risks and protecting the integrity of the surrounding environment. Therefore, the evaluation of pillar stability has significant importance in ensuring the effectiveness, safety, productivity, and profitability of underground hard rock mining engineering operations. The research strategy is based on the KNN-GWO algorithm, showcasing the utilisation of innovative scientific methodologies for addressing a practical problem. The suggested model has shown superior performance in predicting the stability of pillars in hard rock mining, surpassing other models previously reported in the literature.
The assessment of pillar stability is a crucial factor that necessitates meticulous consideration in the context of underground mining activities. Regular failure checks are of utmost importance in underground processes to guarantee the safety of employees engaged in underground structures. Despite modest progress, the present initiatives undertaken by mining enterprises to tackle pillar failure have proven to be insufficient. The objective of this study is to address the query, “Does the collapse of underground mining structures pose a risk to miners?” The suggested decision intelligence paradigm represents a notable progression in the field due to its capacity to provide greater flexibility in programming and centralised monitoring. The design strictly adheres to the notion of zero-occurrence. In order to guarantee the enduring viability of production and the safety of mining facilities, it is important to possess a thorough comprehension of the hazards that are inherent to mining operations. The methodology presented facilitates the timely detection of pillar failure, hence allowing the emergency response team additional response time and enabling the implementation of environmentally friendly advancements in underground mining operations.
The application of advanced decision intelligence methods has the potential to improve the stability of hard rock pillars in underground engineering structures. Decision intelligence facilitates continual monitoring of mining circumstances, anticipation of pillar stability, and the effective distribution of resources through the utilization of optimization techniques, advanced machine learning algorithms, and methodologies for data analytics. The aforementioned features facilitate enhanced risk management, increased safety protocols, improved productivity, and reliable decision-making within underground rock engineering processes.

Author Contributions

Conceptualization, M.K.; Methodology, M.K. and H.R.; Software, M.K.; Validation, M.K.; Formal analysis, M.K.; Investigation, B.O.T. and S.H.; Resources, W.C. and H.R.; Data curation, M.K.; Writing—original draft, M.K. and S.H.; Writing—review & editing, W.C. and B.O.T.; Visualization, M.K.; Supervision, M.K.; Project administration, H.R.; Funding acquisition, H.R. All authors have read and agreed to the published version of the manuscript.

Funding

This research received no external funding.

Data Availability Statement

Data are contained within the article.

Conflicts of Interest

The authors declare no conflict of interest.

References

  1. Ghasemi, E.; Ataei, M.; Shahriar, K. Prediction of global stability in room and pillar coal mines. Nat. Hazards 2014, 72, 405–422. [Google Scholar] [CrossRef]
  2. Wang, J.A.; Shang, X.C.; Ma, H.T. Investigation of catastrophic ground collapse in Xingtai gypsum mines in China. Int. J. Rock Mech. Min. Sci. 2008, 45, 1480–1499. [Google Scholar] [CrossRef]
  3. Zhou, Y.; Li, M.; Xu, X.; Li, X.; Ma, Y.; Ma, Z. Research on catastrophic pillar instability in room and pillar gypsum mining. Sustainability 2018, 10, 3773. [Google Scholar] [CrossRef]
  4. Liang, W.; Zhao, G.; Wu, H.; Chen, Y. Assessing the risk degree of goafs by employing hybrid TODIM method under uncertainty. Bull. Eng. Geol. Environ. 2019, 78, 3767–3782. [Google Scholar] [CrossRef]
  5. González-Nicieza, C.; Álvarez-Fernández, M.I.; Menéndez-Díaz, A.; Álvarez-Vigil, A.E. A comparative analysis of pillar design methods and its application to marble mines. Rock Mech. Rock Eng. 2006, 39, 421–444. [Google Scholar] [CrossRef]
  6. Zhou, J.; Li, X.; Mitri, H.S. Comparative performance of six supervised learning methods for the development of models of hard rock pillar stability prediction. Nat. Hazards 2015, 79, 291–316. [Google Scholar] [CrossRef]
  7. Lunder, P.J. Hard Rock Pillar Strength Estimation an Applied Empirical Approach. Ph.D. Dissertation, University of British Columbia, Vancouver, BC, Canada, 1994. [Google Scholar]
  8. Cauvin, M.; Verdel, T.; Salmon, R. Modeling uncertainties in mining pillar stability analysis. Risk Anal. 2009, 29, 1371–1380. [Google Scholar] [CrossRef] [PubMed]
  9. Mortazavi, A.; Hassani, F.P.; Shabani, M. A numerical investigation of rock pillar failure mechanism in underground openings. Comput. Geotech. 2009, 36, 691–697. [Google Scholar] [CrossRef]
  10. Shnorhokian, S.; Mitri, H.S.; Moreau-Verlaan, L. Stability assessment of stope sequence scenarios in a diminishing ore pillar. Int. J. Rock Mech. Min. Sci. 2015, 74, 103–118. [Google Scholar] [CrossRef]
  11. Elmo, D.; Stead, D. An integrated numerical modelling-discrete fracture network approach applied to the characterisation of rock mass strength of naturally fractured pillars. Rock Mech. Rock Eng. 2010, 43, 3–19. [Google Scholar] [CrossRef]
  12. Li, L.C.; Tang, C.A.; Wang, S.Y.; Yu, J. A coupled thermo-hydrologic-mechanical damage model and associated application in a stability analysis on a rock pillar. Tunn. Undergr. Space Technol. 2013, 34, 38–53. [Google Scholar] [CrossRef]
  13. Jaiswal, A.; Sharma, S.K.; Shrivastva, B.K. Numerical modeling study of asymmetry in the induced stresses over coal mine pillars with advancement of the goaf line. Int. J. Rock Mech. Min. Sci. 2004, 41, 859–864. [Google Scholar] [CrossRef]
  14. Li, X.; Kim, E.; Walton, G. A study of rock pillar behaviors in laboratory and in-situ scales using combined finite-discrete element method models. Int. J. Rock Mech. Min. Sci. 2019, 118, 21–32. [Google Scholar] [CrossRef]
  15. Deng, J.; Yue, Z.Q.; Tham, L.G.; Zhu, H.H. Pillar design by combining finite element methods, neural networks and reliability: A case study of the Feng Huangshan copper mine, China. Int. J. Rock Mech. Min. Sci. 2003, 40, 585–599. [Google Scholar] [CrossRef]
  16. Griffiths, D.V.; Fenton, G.A.; Lemons, C.B. Probabilistic analysis of underground pillar stability. Int. J. Numer. Anal. Methods Geomech. 2002, 26, 775–791. [Google Scholar] [CrossRef]
  17. Amato, F.; Moscato, V.; Picariello, A.; Sperli’ì, G. Extreme events management using multimedia social networks. Futur. Gener. Comput. Syst. 2019, 94, 444–452. [Google Scholar] [CrossRef]
  18. Liu, Q.; Wang, X.; Huang, X.; Yin, X. Prediction model of rock mass class using classification and regression tree integrated AdaBoost algorithm based on TBM driving data. Tunn. Undergr. Space Technol. 2020, 106, 103595. [Google Scholar] [CrossRef]
  19. Taiwo, B.O. Improvement of small-scale dolomite blasting productivity: Comparison of existing empirical models with image analysis software and artificial neural network models. J. Min. Environ. 2022, 13, 627–641. [Google Scholar]
  20. Hosseini, S.; Khatti, J.; Taiwo, B.O.; Fissha, Y.; Grover, K.S.; Ikeda, H.; Pushkarna, M.; Berhanu, M.; Ali, M. Assessment of the ground vibration during blasting in mining projects using different computational approaches. Sci. Rep. 2023, 13, 18582. [Google Scholar] [CrossRef]
  21. Taiwo, B.O.; Ajibona, A.I.; Idowu, K.; Babatunde, A.S.; Ogunyemi, B.O. Improvement of small scale mine blast operation: A comparative application of hunter-point artificial neural network, support vector machine, and regression analysis models. Int. J. Min. Geo-Eng. 2023, 57, 205–213. [Google Scholar]
  22. Bo, Y.; Liu, Q.; Huang, X.; Pan, Y. Real-time hard-rock tunnel prediction model for rock mass classification using CatBoost integrated with Sequential Model-Based Optimization. Tunn. Undergr. Space Technol. 2022, 124, 104448. [Google Scholar] [CrossRef]
  23. Taiwo, B.O. Improvement of small-scale dolomite mine blast fragmentation efficiency using hybrid artificial intelligence and soft computing approaches—A case study. Arab. J. Geosci. 2023, 16, 668. [Google Scholar] [CrossRef]
  24. Zhou, J.; Li, X.B.; Shi, X.Z.; Wei, W.; Wu, B.B. Predicting pillar stability for underground mine using Fisher discriminant analysis and SVM methods. Trans. Nonferrous Met. Soc. China 2011, 21, 2734–2743. [Google Scholar] [CrossRef]
  25. Ahmad, M.; Al-Shayea, N.A.; Tang, X.W.; Jamal, A.; Al-Ahmadi, H.M.; Ahmad, F. Predicting the pillar stability of underground mines with random trees and C4.5 decision trees. Appl. Sci. 2020, 10, 6486. [Google Scholar] [CrossRef]
  26. Liang, W.; Luo, S.; Zhao, G.; Wu, H. Predicting hard rock pillar stability using GBDT, XGBoost, and LightGBM algorithms. Mathematics 2020, 8, 765. [Google Scholar] [CrossRef]
  27. Ghasemi, E.; Kalhori, H.; Bagherpour, R. Stability assessment of hard rock pillars using two intelligent classification techniques: A comparative study. Tunn. Undergr. Space Technol. 2017, 68, 32–37. [Google Scholar] [CrossRef]
  28. Zhou, J.; Chen, Y.; Chen, H.; Khandelwal, M.; Monjezi, M.; Peng, K. Hybridizing five neural-metaheuristic paradigms to predict the pillar stress in bord and pillar method. Front. Public Health 2023, 11, 1119580. [Google Scholar] [CrossRef]
  29. Tawadrous, A.S.; Katsabanis, P.D. Prediction of surface crown pillar stability using artificial neural networks. Int. J. Numer. Anal. Methods Geomech. 2007, 31, 917–931. [Google Scholar] [CrossRef]
  30. Wattimena, R.K. Predicting the stability of hard rock pillars using multinomial logistic regression. Int. J. Rock Mech. Min. Sci. 2014, 71, 33–40. [Google Scholar] [CrossRef]
  31. Ding, H.; Li, G.; Dong, X.; Lin, Y. Prediction of Pillar Stability for Underground Mines Using the Stochastic Gradient Boosting Technique. IEEE Access 2018, 6, 69253–69264. [Google Scholar] [CrossRef]
  32. Kamran, M.; Shahani, N.M. Decision support system for the prediction of mine fire levels in underground coal mining using machine learning approaches. Min. Metall. Explor. 2022, 39, 591–601. [Google Scholar] [CrossRef]
  33. Li, N.; Zare, M.; Yi, C.; Jimenez, R. Stability risk assessment of underground rock pillars using logistic model trees. Int. J. Environ. Res. Public Health 2022, 19, 2136. [Google Scholar] [CrossRef] [PubMed]
  34. Mendrofa, G.A.; Hertono, G.F.; Handari, B.D. Ensemble Learning Model on Artificial Neural Network-Backpropagation (ANN-BP) Architecture for Coal Pillar Stability Classification. arXiv 2023, arXiv:2303.16524. [Google Scholar] [CrossRef]
  35. Eker, H. Investigation of the usability of industrial mining wastes in agriculture. Front. Environ. Sci. 2023, 11, 1248188. [Google Scholar] [CrossRef]
  36. Chen, S.; Xiang, Z.; Eker, H. Curing stress influences the mechanical characteristics of cemented paste backfill and its damage constitutive model. Buildings 2022, 12, 1607. [Google Scholar] [CrossRef]
  37. Yin, X.; Liu, Q.; Pan, Y.; Huang, X.; Wu, J.; Wang, X. Strength of stacking technique of ensemble learning in rockburst prediction with imbalanced data: Comparison of eight single and ensemble models. Nat. Resour. Res. 2021, 30, 1795–1815. [Google Scholar] [CrossRef]
  38. Janusz, A.; Grzegorowski, M.; Michalak, M.; Wróbel, Ł.; Sikora, M.; Ślęzak, D. Predicting seismic events in coal mines based on underground sensor measurements. Eng. Appl. Artif. Intell. 2017, 64, 83–94. [Google Scholar] [CrossRef]
  39. Esterhuizen, G.S.; Dolinar, D.R.; Ellenberger, J.L. Pillar strength in underground stone mines in the United States. Int. J. Rock Mech. Min. Sci. 2011, 48, 42–50. [Google Scholar] [CrossRef]
  40. Nordlund, E.; Radberg, G.; Jing, L. Determination of failure modes in jointed pillars by numerical modelling. In Proceedings of the Conference on Fractured and Jointed Rock Masses, Lake Tahoe, CA, USA, 3 June 1992; Taylor & Francis: Washington, DC, USA, 1995; pp. 345–350. [Google Scholar]
  41. Shang, J.; West, L.J.; Hencher, S.R.; Zhao, Z. Geological discontinuity persistence: Implications and quantification. Eng. Geol. 2018, 241, 41–54. [Google Scholar] [CrossRef]
  42. Jessu, K.V.; Spearing, A.J.S. Performance of inclined pillars with a major discontinuity. Int. J. Min. Sci. Technol. 2019, 29, 437–443. [Google Scholar] [CrossRef]
  43. Shang, J.; Hencher, S.R.; West, L.J. Tensile strength of geological discontinuities including incipient bedding, rock joints and mineral veins. Rock Mech. Rock Eng. 2016, 49, 4213–4225. [Google Scholar] [CrossRef]
  44. Pedregosa, F.; Varoquaux, G.; Gramfort, A.; Michel, V.; Thirion, B.; Grisel, O.; Duchesnay, E. Scikit-learn: Machine learning in Python. J. Mach. Learn. Res. 2011, 12, 2825–2830. [Google Scholar]
  45. Kluyver, T.; Ragan-Kelley, B.; Pérez, F.; Granger, B.E.; Bussonnier, M.; Frederic, J.; Kelley, K.; Hamrick, J.B.; Grout, J.; Corlay, S.; et al. Jupyter Notebooks—A Publishing Format for Reproducible Computational Workflows; IOS Press: Amsterdam, The Netherlands, 2016; Volume 2016, pp. 87–90. [Google Scholar]
  46. Mirjalili, S.; Mirjalili, S.M.; Lewis, A. Grey wolf optimizer. Adv. Eng. Softw. 2014, 69, 46–61. [Google Scholar] [CrossRef]
  47. Lang, X.; Li, P.; Zhang, B.; Cao, J.; Guo, Y.; Kan, Z.; Lu, S. Localization of multiple leaks in a fluid pipeline based on ultrasound velocity and improved GWO. Process Saf. Environ. Prot. 2020, 137, 1–7. [Google Scholar]
  48. Zhou, J.; Huang, S.; Qiu, Y. Optimization of random forest through the use of MVO, GWO and MFO in evaluating the stability of underground entry-type excavations. Tunn. Undergr. Space Technol. 2022, 124, 104494. [Google Scholar] [CrossRef]
  49. Emary, E.; Zawbaa, H.M.; Hassanien, A.E. Binary grey wolf optimization approaches for feature selection. Neurocomputing 2016, 172, 371–381. [Google Scholar] [CrossRef]
  50. Mirjalili, S.; Saremi, S.; Mirjalili, S.M.; Coelho, L.D.S. Multi-objective grey wolf optimizer: A novel algorithm for multi-criterion optimization. Expert Syst. Appl. 2016, 47, 106–119. [Google Scholar] [CrossRef]
  51. Gupta, S.; Deep, K. A novel random walk grey wolf optimizer. Swarm Evol. Comput. 2019, 44, 101–112. [Google Scholar] [CrossRef]
  52. Nadimi-Shahraki, M.H.; Taghian, S.; Mirjalili, S. An improved grey wolf optimizer for solving engineering problems. Expert Syst. Appl. 2021, 166, 113917. [Google Scholar] [CrossRef]
  53. Faris, H.; Aljarah, I.; Al-Betar, M.A.; Mirjalili, S. Grey wolf optimizer: A review of recent variants and applications. Neural Comput. Appl. 2018, 30, 413–435. [Google Scholar] [CrossRef]
  54. Ahmed, H.U.; Mostafa, R.R.; Mohammed, A.; Sihag, P.; Qadir, A. Support vector regression (SVR) and grey wolf optimization (GWO) to predict the compressive strength of GGBFS-based geopolymer concrete. Neural Comput. Appl. 2023, 35, 2909–2926. [Google Scholar] [CrossRef]
  55. Adithiyaa, T.; Chandramohan, D.; Sathish, T. Optimal prediction of process parameters by GWO-KNN in stirring-squeeze casting of AA2219 reinforced metal matrix composites. Mater. Today: Proc. 2020, 21, 1000–1007. [Google Scholar] [CrossRef]
  56. Tian, Y.; Yu, J.; Zhao, A. Predictive model of energy consumption for office building by using improved GWO-BP. Energy Rep. 2020, 6, 620–627. [Google Scholar] [CrossRef]
  57. Chen, W.; Hong, H.; Panahi, M.; Shahabi, H.; Wang, Y.; Shirzadi, A.; Pirasteh, S.; Alesheikh, A.A.; Khosravi, K.; Panahi, S.; et al. Spatial prediction of landslide susceptibility using gis-based data mining techniques of anfis with whale optimization algorithm (woa) and grey wolf optimizer (gwo). Appl. Sci. 2019, 9, 3755. [Google Scholar] [CrossRef]
  58. Fattahi, H.; Hasanipanah, M. Prediction of blast-induced ground vibration in a mine using relevance vector regression optimized by metaheuristic algorithms. Nat. Resour. Res. 2021, 30, 1849–1863. [Google Scholar] [CrossRef]
  59. Elsheikh, A.H. Applications of machine learning in friction stir welding: Prediction of joint properties, real-time control and tool failure diagnosis. Eng. Appl. Artif. Intell. 2023, 121, 105961. [Google Scholar] [CrossRef]
  60. Yin, Q.; Sun, Z.; Zhang, M.; He, G.; Chen, Y.; Wang, Q.; Yan, M. Structure and electrical properties of K0.5Na0.5Nb0.94−xSb0.06SnxO3 lead-free piezoelectric ceramics. J. Alloys Compd. 2015, 622, 132–136. [Google Scholar] [CrossRef]
  61. Pandey, A.; Jain, A. Comparative analysis of KNN algorithm using various normalization techniques. Int. J. Comput. Netw. Inf. Secur. 2017, 11, 36. [Google Scholar] [CrossRef]
  62. Bui, X.N.; Jaroonpattanapong, P.; Nguyen, H.; Tran, Q.H.; Long, N.Q. A novel hybrid model for predicting blast-induced ground vibration based on k-nearest neighbors and particle swarm optimization. Sci. Rep. 2019, 9, 13971. [Google Scholar] [CrossRef]
  63. Guo, H.; Li, Y.; Li, Y.; Liu, X.; Li, J. BPSO-Adaboost-KNN ensemble learning algorithm for multi-class imbalanced data classification. Eng. Appl. Artif. Intell. 2016, 49, 176–193. [Google Scholar]
  64. Alkhatib, K.; Najadat, H.; Hmeidi, I.; Shatnawi, M.K.A. Stock price prediction using k-nearest neighbor (kNN) algorithm. Int. J. Bus. Humanit. Technol. 2013, 3, 32–44. [Google Scholar]
  65. Subramaniyaswamy, V.; Logesh, R. Adaptive KNN based recommender system through mining of user preferences. Wirel. Pers. Commun. 2017, 97, 2229–2247. [Google Scholar] [CrossRef]
  66. Kamran, M.; Wattimena, R.K.; Armaghani, D.J.; Asteris, P.G.; Jiskani, I.M.; Mohamad, E.T. Intelligent Based Decision-Making Strategy to Predict Fire Intensity in Subsurface Engineering Environments. Process Saf. Environ. Prot. 2023, 171, 374–384. [Google Scholar] [CrossRef]
  67. Noriega, R.; Pourrahimian, Y. A systematic review of artificial intelligence and data-driven approaches in strategic open-pit mine planning. Resour. Policy 2022, 77, 102727. [Google Scholar] [CrossRef]
  68. Sharma, R.; Mithas, S.; Kankanhalli, A. Transforming decision-making processes: A research agenda for understanding the impact of business analytics on organisations. Eur. J. Inf. Syst. 2014, 23, 433–441. [Google Scholar] [CrossRef]
  69. Patriarca, R.; Di Gravio, G.; Cioponea, R.; Licu, A. Safety intelligence: Incremental proactive risk management for holistic aviation safety performance. Saf. Sci. 2019, 118, 551–567. [Google Scholar] [CrossRef]
  70. Chen, L.; Hu, X.; Wang, G.; Cao, D.; Li, L.; Wang, F.Y. Parallel mining operating systems: From digital twins to mining intelligence. In Proceedings of the 2021 IEEE 1st International Conference on Digital Twins and Parallel Intelligence (DTPI), Beijing, China, 15 July–15 August 2021; pp. 469–473. [Google Scholar]
  71. Kaparthi, S.; Bumblauskas, D. Designing predictive maintenance systems using decision tree-based machine learning techniques. Int. J. Qual. Reliab. Manag. 2020, 37, 659–686. [Google Scholar] [CrossRef]
  72. Faz-Mendoza, A.; Gamboa-Rosales, N.K.; Castorena-Robles, A.; Cobo, M.J.; Castañeda-Miranda, R.; López-Robles, J.R. Strategic Intelligence and Knowledge Management as drivers of Decision-Making in Mining Industry: An analysis of the literature. In Proceedings of the 2020 International Conference on Decision aid Sciences and Application (DASA), Sakheer, Bahrain, 8–9 November 2020; pp. 536–540. [Google Scholar]
  73. Khoshalan, H.A.; Shakeri, J.; Najmoddini, I.; Asadizadeh, M. Forecasting copper price by application of robust artificial intelligence techniques. Resour. Policy 2021, 73, 102239. [Google Scholar] [CrossRef]
  74. Kamran, M.; Chaudhry, W.; Wattimena, R.K.; Rehman, H.; Martyushev, D.A. A Multi-Criteria Decision Intelligence Framework to Predict Fire Danger Ratings in Underground Engineering Structures. Fire 2023, 6, 412. [Google Scholar] [CrossRef]
  75. Shahin, I.; Alomari, O.A.; Nassif, A.B.; Afyouni, I.; Hashem, I.A.; Elnagar, A. An efficient feature selection method for arabic and english speech emotion recognition using Grey Wolf Optimizer. Appl. Acoust. 2023, 205, 109279. [Google Scholar] [CrossRef]
  76. Akyol, S.; Yildirim, M.; Alatas, B. Multi-feature fusion and improved BO and IGWO metaheuristics based models for automatically diagnosing the sleep disorders from sleep sounds. Comput. Biol. Med. 2023, 157, 106768. [Google Scholar] [CrossRef] [PubMed]
  77. Kidega, R.; Ondiaka, M.N.; Maina, D.; Jonah KA, T.; Kamran, M. Decision based uncertainty model to predict rockburst in underground engineering structures using gradient boosting algorithms. Geomech. Eng. 2022, 30, 259. [Google Scholar]
  78. Kamran, M.; Shahani, N.M.; Armaghani, D.J. Decision support system for underground coal pillar stability using unsupervised and supervised machine learning approaches. Geomech. Eng. 2022, 30, 107. [Google Scholar]
  79. Mazumder, R.K.; Salman, A.M.; Li, Y. Failure risk analysis of pipelines using data-driven machine learning algorithms. Struct. Saf. 2021, 89, 102047. [Google Scholar] [CrossRef]
  80. Kamran, M.; Ullah, B.; Ahmad, M.; Sabri, M.M.S. Application of KNN-based isometric mapping and fuzzy c-means algorithm to predict short-term rockburst risk in deep underground projects. Front. Public Health 2022, 10, 1023890. [Google Scholar] [CrossRef]
Disclaimer/Publisher’s Note: The statements, opinions and data contained in all publications are solely those of the individual author(s) and contributor(s) and not of MDPI and/or the editor(s). MDPI and/or the editor(s) disclaim responsibility for any injury to people or property resulting from any ideas, methods, instructions or products referred to in the content.

Article Metrics

Citations

Article Access Statistics

Multiple requests from the same IP address are counted as one view.