Predictive Quality Analytics of Surface Roughness in Turning Operation Using Polynomial and Artificial Neural Network Models
Abstract
1. Introduction
2. Context of This Study
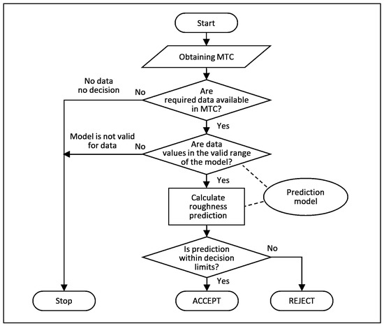
3. The Proposed Decision-Making Procedure with a Roughness Prediction Model
- Incorrect input data—either measurement of surface roughness or the MTC;
- A change in the turning process that is not part of the model;
- The model does not give accurate results for the given steel—our research has shown that the model can be updated or extended while remaining consistent with older measurements.
4. Materials and Methods
4.1. Materials
4.2. Methods
4.2.1. Surface Roughness Measurement
4.2.2. Prediction Models
- The coefficient of determination (R2),
- Mean absolute error (MAE),
- Maximum absolute error (MaAE), and
- Root mean square error (RMSE).
5. Results and Discussion
5.1. Model Validity Check
- The polynomial and ANN models cannot predict values for samples that are very far from the training set of samples (new samples 2 and 3).
- It is crucial to ensure the accuracy and reliability of the data collected during production, as the models only apply to the defined machining parameters (new sample 1).
- The MTC does not have the required data, especially Tensile Strength Rm, and Hardness, or steel-producing company name,
- The CNC center has a different setup for finish turning.
5.2. Prediction Models Calculated from Revised and New Data
5.3. Using a Prediction Model
- Data-driven decision making strongly depends on the trustworthiness and accuracy of data.
- Model validity range needs to be exactly defined for decision making.
- Decision making is not formulated as statistical hypothesis testing, so the probability of a wrong decision as well as its relation to the decision limits, is unknown.
- There are no simple guidelines to analyze and determine the cause of a discrepancy between prediction and measurement if it occurs.
6. Conclusions
- The decision-making procedure for accepting or rejecting a steel supplier or a particular steel bar batch using a quality prediction model.
- Multivariate second-order polynomial and ANN prediction models for determining surface roughness after finish turning from steel mechanical properties listed in the MTC.
Author Contributions
Funding
Data Availability Statement
Conflicts of Interest
Appendix A
| Sample | Tensile Strength Rm (MPa) | Yield Strength Rp0.2 (MPa) | Elongation A (%) | Hardness HBW | Roughness Ra (µm) | Prediction Ra (µm) | |
|---|---|---|---|---|---|---|---|
| Polynom. Model 4 | ANN Model 6 | ||||||
| 1 | 585 | 235 | 55 | 168 | 0.832 | 1.0028 | 0.9914 |
| 2 | 583.62 | 276.05 | 54 | 158 | 0.808 | 0.8079 | 0.8086 |
| 3 | 573.58 | 270.13 | 54 | 156 | 0.802 | 0.8077 | 0.8016 |
| 4 | 581 | 292 | 58 | 174 | 0.99 | 0.9462 | 0.9453 |
| 5 | 580 | 284 | 57 | 176 | 0.941 | 0.9451 | 0.9393 |
| 6 | 584 | 286 | 59 | 176 | 0.941 | 0.9517 | 0.9423 |
| 7 | 579.15 | 290.53 | 53 | 158 | 0.898 | 0.8820 | 0.8909 |
| 8 | 586 | 286 | 73 | 175 | 0.90 | 0.8960 | 0.8997 |
| 9 | 579.45 | 290.53 | 53 | 158 | 0.87 | 0.8813 | 0.8775 |
| 10 | 580 | 284 | 72 | 176 | 0.945 | 0.9519 | 0.9500 |
| 11 | 608 | 318 | 57.5 | 170 | 0.94 | 0.9155 | 0.9394 |
| 12 | 585 | 235 | 55 | 168 | 0.992 | 1.0028 | 0.9914 |
| 13 | 581 | 292 | 58 | 174 | 0.90 | 0.9462 | 0.9453 |
| 14 | 573 | 239 | 58 | 167 | 0.931 | 0.9057 | 0.9315 |
| 15 | 707 | 565 | 37 | 210 | 1.229 | 1.2280 | 1.2295 |
| 16 | 608 | 291 | 55 | 160 | 0.691 | 0.7147 | 0.6912 |
| 17 | 635 | 332 | 48 | 165 | 0.6262 | 0.6262 | 0.6265 |
| 18 | 634 | 320 | 43 | 163 | 0.5848 | 0.5707 | 0.5840 |
| 19 | 630 | 328 | 44 | 161 | 0.5604 | 0.5917 | 0.5599 |
| 20 | 628 | 325 | 46 | 156 | 0.6196 | 0.5765 | 0.6257 |
| 21 | 630 | 332 | 47 | 161 | 0.6106 | 0.6469 | 0.6096 |
| 22 | 630 | 325 | 46 | 161 | 0.6146 | 0.5965 | 0.6137 |
| 23 | 625 | 322 | 47 | 155 | 0.5966 | 0.6059 | 0.5912 |
| 24 | 608 | 270 | 58.5 | 160 | 0.5906 | 0.5879 | 0.5906 |
| 25 | 729 | 607 | 41 | 216 | 1.28 | 1.2815 | 1.2798 |
| 26 | 637 | 397 | 49 | 188 | 1.019 | 1.0140 | 1.0192 |
References
- Küpper, D.; Knizek, C.; Ryeson, D.; Noecker, J. Quality 4.0 Takes More Than Technology. Available online: https://www.bcg.com/publications/2019/quality-4.0-takes-more-than-technology (accessed on 20 August 2019).
- Bousdekis, A.; Lepenioti, K.; Apostolou, D.; Mentzas, G. Decision Making in Predictive Maintenance: Literature Review and Research Agenda for Industry 4.0. IFAC-Pap. 2019, 52, 607–612. [Google Scholar] [CrossRef]
- Open Technologies Home Page, Predictive Quality. Available online: https://oden.io/solutions/predictive-quality-manufacturing/ (accessed on 24 August 2023).
- Resende, C.; Geraldes, C.; Lima, F.R. Decision Models for Supplier Selection in Industry 4.0 Era: A Systematic Literature Review. Procedia Manuf. 2021, 55, 492–499. [Google Scholar] [CrossRef]
- Santos, G.; Sá, J.C.; Félix, M.J.; Barreto, L.; Carvalho, F.; Doiro, M.; Zgodavová, K.; Stefanović, M. New Needed Quality Management Skills for Quality Managers 4.0. Sustainability 2021, 13, 6149. [Google Scholar] [CrossRef]
- Andreatti, A. Quality 4.0 Opportunities in the Steel Supply Chain. SteelTrace. Available online: https://steeltrace.co/quality4_opportunities/ (accessed on 20 October 2023).
- Kauppila, O.; Välikangas, K.; Majava, J. Improving supply chain transparency between a manufacturer and suppliers: A triadic case study. Manag. Prod. Eng. Rev. 2020, 11, 84–91. [Google Scholar] [CrossRef]
- Dubey, V.; Sharma, A.K.; Pimenov, D.Y. Prediction of Surface Roughness Using Machine Learning Approach in MQL Turning of AISI 304 Steel by Varying Nanoparticle Size in the Cutting Fluid. Lubricants 2022, 10, 81. [Google Scholar] [CrossRef]
- Tercan, H.; Meisen, T. Machine learning and deep learning based predictive quality in manufacturing: A systematic review. J. Intell. Manuf. 2022, 33, 1879–1905. [Google Scholar] [CrossRef]
- Buschmann, D.; Schulze, T.; Enslin, C.; Schmitt, R.H. Interpretation Framework of Predictive Quality Models for Process- and Product-oriented Decision Support. Procedia CIRP 2023, 118, 1066–1071. [Google Scholar] [CrossRef]
- Singh, D.; Rao, P.V. A surface roughness prediction model for hard turning process. Int. J. Adv. Manuf. Technol. 2007, 32, 1115–1124. [Google Scholar] [CrossRef]
- Ratnam, M.M. 1.1 Factors Affecting Surface Roughness in Finish Turning. In Comprehensive Materials Finishing; Hashmi, M.S.J., Ed.; Elsevier: Amsterdam, The Netherlands, 2017; pp. 1–25. ISBN 9780128032497. [Google Scholar] [CrossRef]
- Routara, B.C.; Bandyopadhyay, A.; Sahoo, P. Roughness modeling and optimization in CNC end milling using response surface method: Effect of workpiece material variation. Int. J. Adv. Manuf. Technol. 2009, 40, 1166–1180. [Google Scholar] [CrossRef]
- Wang, X.; Feng, C.X. Development of Empirical Models for Surface Roughness Prediction in Finish Turning. Int. J. Adv. Manuf. Technol. 2002, 20, 348–356. [Google Scholar] [CrossRef]
- Vasanth, X.A.; Paul, P.S.; Varadarajan, A.S. A neural network model to predict surface roughness during turning of hardened SS410 steel. Int. J. Syst. Assur. Eng. Manag. 2020, 11, 704–715. [Google Scholar] [CrossRef]
- Cica, D.; Sredanovic, B.; Tesic, S.; Kramar, D. Predictive modeling of turning operations under different cooling/lubricating conditions for sustainable manufacturing with machine learning techniques. Appl. Comput. Inform. 2020, 20, 162–180. [Google Scholar] [CrossRef]
- Abhang, L.B.; Hameedullah, M. Modeling and Analysis of Surface Roughness in Steel Turning Using Regression and Neural Networks. In Proceedings of the IEEE-International Conference on Advances in Engineering, Science and Management (lCAESM-2012), Nagapattinam, India, 30–31 March 2012; pp. 317–322. [Google Scholar]
- Aouici, H.; Yallese, M.A.; Chaoui, K.; Mabrouki, T.; Rigal, J.-F. Analysis of surface roughness and cutting force components in hard turning with CBN tool: Prediction model and cutting conditions optimization. Measurement 2012, 45, 344–353. [Google Scholar] [CrossRef]
- Pal, S.K.; Chakraborty, D. Surface roughness prediction in turning using artificial neural network. Neural. Comput. Applic. 2005, 14, 319–324. [Google Scholar] [CrossRef]
- Çaydaş, U.; Ekici, S. Support vector machines models for surface roughness prediction in CNC turning of AISI 304 austenitic stainless steel. J. Intell. Manuf. 2012, 23, 639–650. [Google Scholar] [CrossRef]
- Bilgic, H.H.; Guvenc, M.A.; Cakir, M.; Mistikoglu, S. A Study on prediction of surface roughness and cutting tool temperature after turning for S235JR STEEL. Konjes 2019, 7, 966–974. [Google Scholar] [CrossRef]
- Vrabeľ, M.; Mankova, I.; Beno, J.; Tuharský, J. Surface Roughness Prediction using Artificial Neural Networks when Drilling Udimet 720. Procedia Eng. 2012, 48, 693–700. [Google Scholar] [CrossRef]
- Wang, X.; Kang, M.; Fu, X.; Li, C. Predictive modeling of surface roughness in lenses precision turning using regression and support vector machines. Int. J. Adv. Manuf. Technol. 2013, 87, 1273–1281. [Google Scholar] [CrossRef]
- Muñoz-Escalona, P.; Cassier, Z. Influence of the critical cutting speed on the surface finish of turned steel. Wear 1998, 218, 103–109. [Google Scholar] [CrossRef]
- Zhou, T.; He, L.; Wu, J.; Du, F.; Zou, Z. Prediction of Surface Roughness of 304 Stainless Steel and Multi-Objective Optimization of Cutting Parameters Based on GA-GBRT. Appl. Sci. 2019, 9, 3684. [Google Scholar] [CrossRef]
- Abbas, A.T.; Pimenov, D.Y.; Erdakov, I.N.; Taha, M.A.; Soliman, M.S.; El Rayes, M.M. ANN Surface Roughness Optimization of AZ61 Magnesium Alloy Finish Turning: Minimum Machining Times at Prime Machining Costs. Materials 2018, 11, 808. [Google Scholar] [CrossRef]
- ISO 9001:2015; Quality Management Systems. Requirements. ISO: Geneva, Switzerland, 2015.
- ISO 28598-1:2017; Acceptance Sampling Procedures Based on the Allocation of Priorities Principle (APP) Part 1: Guidelines for the APP Approach. ISO: Geneva, Switzerland, 2017.
- ISO 3951-2:2013; Sampling Procedures for Inspection by Variables Part 2: General Specification for Single Sampling Plans Indexed by Acceptance Quality Limit (AQL) for Lot-by-Lot Inspection of Independent Quality Characteristics. ISO: Geneva, Switzerland, 2013.
- ISO 7870-8, 2017; Control Charts Part 8: Charting Techniques for Short Runs and Small Mixed Batches. ISO: Geneva, Switzerland, 2017.
- Khair, R. Small Batch Production: Pros, Cons, & Everything You Need to Know. Available online: https://ventrify.ca/design/small-batch-production/ (accessed on 4 November 2021).
- Balki, I.; Amirabadi, A.; Levman, J.; Martel, A.L.; Emersic, Z.; Meden, B.; Tyrrell, P.N. Sample-size determination methodologies for machine learning in medical imaging research: A systematic review. Can. Assoc. Radiol. J. 2019, 70, 344–353. [Google Scholar] [CrossRef]
- Sansmachining. Turning Of AISI304 Stainless Steel. SANS Machining. Available online: https://www.sansmachining.com/turning-of-aisi304-stainless-steel (accessed on 25 October 2023).
- Dubovská, R.; Majerík, J. Experimental Investigation and Analysis of Cutting Forces When Machining X5CrNi18-10 Stainless Steel. Manuf. Technol. 2015, 15, 322–329. [Google Scholar] [CrossRef]
- ISO 4287:1997; Geometrical Product Specifications (GPS) Surface Texture: Profile Method Rules and Procedures for the Assessment of Surface Texture. ISO: Geneva, Switzerland, 1997.
- ISO 3274:1996; Geometrical Product Specifications (GPS)—Surface texture: Profile method—Nominal characteristics of contact (stylus) instruments. ISO: Geneva, Switzerland, 1996.
- ISO 11562:1996/Cor 1:1998; Geometrical Product Specifications (GPS)—Surface texture: Profile method—Metrological characteristics of phase correct filters. ISO: Geneva, Switzerland, 1998.
- Zgodavova, K.; Bober, P.; Majstorovic, V.; Monkova, K.; Santos, G.; Juhaszova, D. Innovative Methods for Small Mixed Batches Production System Improvement: The Case of a Bakery Machine Manufacturer. Sustainability 2020, 12, 6266. [Google Scholar] [CrossRef]
- Mihaliková, M.; Zgodavová, K.; Bober, P.; Sütőová, A. Prediction of Bake Hardening Behavior of Selected Advanced High Strength Automotive Steels and Hailstone Failure Discussion. Metals 2019, 9, 1016. [Google Scholar] [CrossRef]
- Cliftonsteel. Tensile Strength of Steel vs. Yield Strength of Steel. Clifton Steel. Available online: https://www.cliftonsteel.com/education/tensile-and-yield-strength (accessed on 21 October 2023).
- ZwickRoell. Yield Strength and Offset Yield Rp 0.2. ZwickRoell. 2023. Available online: https://www.zwickroell.com/industries/materials-testing/tensile-test/yield-point/ (accessed on 20 October 2023).







| Parameter | Value | Description |
|---|---|---|
| Standard | ISO 1997 | ISO 4287:1997 [35] |
| Profile | R | Roughness profile |
| N | 5 | Number of sampling lengths |
| λs | 2.5 µm | Short wave filter (ISO 3274:1996) [36] |
| λc | 0.8 mm | Cut-off length, Sampling length |
| Filter | Gauss | Gaussian filter (ISO 11562:1998) [37] |
| ln | 4 mm | Evaluation length |
| lt | 4.8 mm | Stylus travel |
| New Sample | Inputs | Outputs | Roughness Prediction (µm) | |||
|---|---|---|---|---|---|---|
| Yield Strength Rp0.2 (MPa) | Elongation A (%) | Hardness HBW | Roughness Ra (µm) | Polynomial Model | ANN Model | |
| 1 | 291 | 55 | 160 | 0.552 | 0.9292 | 0.9706 |
| 2 | 520 | 41 | 197 | 1.265 | −5.819 | 0.9249 |
| 3 | 565 | 37 | 210 | 0.909 | −10.530 | 0.9251 |
| No | Model Type | Inputs x1, x2, x3, (x4) | Excluded Outlier | R2 | MAE | MaAE | RMSE |
|---|---|---|---|---|---|---|---|
| 1 | Polynomial model | Yield Strength, Elongation, Hardness | - | 0.8579 | 0.0524 | 0.2325 | 0.0728 |
| 2 | 24 | 0.9268 | 0.0383 | 0.1427 | 0.0516 | ||
| 3 | Tensile Strength, Yield Strength, Elongation, Hardness | - | 0.9725 | 0.0229 | 0.0898 | 0.0321 | |
| 4 | 1 | 0.9883 | 0.0158 | 0.0462 | 0.0462 | ||
| 5 | ANN model | Tensile Strength, Yield Strength, Elongation, Hardness | - | 0.9822 | 0.0114 | 0.0801 | 0.0257 |
| 6 | 1 | 0.9956 | 0.0053 | 0.0453 | 0.0131 |
| Model | R2 | RMSE |
|---|---|---|
| Presented polynomial model 4 | 0.9883 | 0.0213 |
| Presented ANN model 6 | 0.9956 | 0.0131 |
| Routara (2009) [13], polynomial | - | 0.08518 |
| Pal (2005) [19], ANN, different configurations | - | 0.0486–0.185 |
| Vasanth (2020) [15]: | ||
| - Linear model | 0.95701 | 0.0307 |
| - Non-linear | 0.96994 | - |
| - Polynomial | 0.96870 | - |
| - ANN | 0.994 | - |
| Wang (2002) [14], polynomial | 0.923 | - |
| Wang (2013) [23], least squares support vector machines | 0.9989 | - |
| Advantage | Explanation |
| The model is valid for a wide spectrum of AISI 304- and 304L-grade steels. | The existing training set contains various materials. Tensile Strength ranges from 573 to 729 MPa, Yield Strength from 235 to 607 MPa, Elongation from 37 to 73%, and Hardness from 155 to 216 HBW. |
| The model can identify errors in the measurement or the MTC. | If the input variables of the new sample are within the valid range of the model, but the measured roughness has a large deviation from the prediction, then it is necessary to investigate whether there was an error in the measurement, a different machine setup or whether the MTC is credible. |
| The model is valid across different manufacturers. | The data were obtained from different manufacturers, and the model is still consistent. |
| The model is open to future extension. | The model has the potential to determine the machine setup for the desired roughness if measurements at different setups are available. |
| Disadvantage | Explanation |
| The model is sensitive to the accuracy of the input data. | A well-defined procedure for using the model is required. People must be trained and regularly checked to ensure they follow the procedures. There must be a procedure to verify the credibility of the MTC. |
| The model’s prediction is valid under precisely defined conditions. | The existing model is tied to the type of machining center, the machine setup and the cutting tools used. However, it can be retrained for new conditions if measurements are available. |
| No | Use Case | Description |
|---|---|---|
| 1 | Choose the supplier, and choose the steel grade on the market. | If the predicted roughness is within the CTQ specification limit, this supplier/steel grade can be contracted. |
| 2 | Acceptance or rejection of a particular steel shipment. | The prediction model enables a reduction in the variation in output quality by controlling the input. A particular steel shipment is rejected if the predicted roughness is not within the CTQ specification limit. |
| 3 | Machine setup correction. | The prediction model enables a reduction in the variation in the output quality by adjusting the production process if the predicted roughness is not within the CTQ specification limit. |
| 4 | Checking the credibility of the supplier. | The difference between predicted and measured roughness can lead to questioning the credibility of a MTC. |
| Step | Question/Decision/Next Step | |
|---|---|---|
| 1 | Is a Mill Test Certificate (MTC) available for the shipment? | |
| YES | Go to step 2 | |
| NO | Decision REJECT, end of procedure The absence of an MTC raises questions about the quality of the product and its compliance with the required standards. The quality after turning cannot be guaranteed. | |
| 2 | Does the MTC contain all the required data? | |
| YES | Go to step 3 | |
| NO | Decision procedure not applicable, end of procedure. A procedure based on a predictive model cannot be used for decision making if input data are unavailable. It is necessary to proceed differently. | |
| 3 | Are required input values in the valid range of the model? | |
| YES | Go to step 4 | |
| NO | Decision procedure not applicable, end of procedure. A procedure based on a predictive model cannot be used for decision making if the input data are outside the scope of the model. | |
| 4 | Is predicted roughness from the model within the CTQ decision limits? * | |
| YES | Decision ACCEPT, end of procedure. | |
| NO | Go to step 5 | |
| 5 | Is there a verified machine setup for this material? | |
| YES | Decision ACCEPT, end of procedure. This branch of the decision tree will make it possible to expand the validity area of the model by including a new sample in the training set. | |
| NO | Decision REJECT, end of procedure. The quality after turning cannot be guaranteed. | |
Disclaimer/Publisher’s Note: The statements, opinions and data contained in all publications are solely those of the individual author(s) and contributor(s) and not of MDPI and/or the editor(s). MDPI and/or the editor(s) disclaim responsibility for any injury to people or property resulting from any ideas, methods, instructions or products referred to in the content. |
© 2024 by the authors. Licensee MDPI, Basel, Switzerland. This article is an open access article distributed under the terms and conditions of the Creative Commons Attribution (CC BY) license (https://creativecommons.org/licenses/by/4.0/).
Share and Cite
Bober, P.; Zgodavová, K.; Čička, M.; Mihaliková, M.; Brindza, J. Predictive Quality Analytics of Surface Roughness in Turning Operation Using Polynomial and Artificial Neural Network Models. Processes 2024, 12, 206. https://doi.org/10.3390/pr12010206
Bober P, Zgodavová K, Čička M, Mihaliková M, Brindza J. Predictive Quality Analytics of Surface Roughness in Turning Operation Using Polynomial and Artificial Neural Network Models. Processes. 2024; 12(1):206. https://doi.org/10.3390/pr12010206
Chicago/Turabian StyleBober, Peter, Kristína Zgodavová, Miroslav Čička, Mária Mihaliková, and Jozef Brindza. 2024. "Predictive Quality Analytics of Surface Roughness in Turning Operation Using Polynomial and Artificial Neural Network Models" Processes 12, no. 1: 206. https://doi.org/10.3390/pr12010206
APA StyleBober, P., Zgodavová, K., Čička, M., Mihaliková, M., & Brindza, J. (2024). Predictive Quality Analytics of Surface Roughness in Turning Operation Using Polynomial and Artificial Neural Network Models. Processes, 12(1), 206. https://doi.org/10.3390/pr12010206

