Constant Speed Control of Hydraulic Travel System Based on Neural Network Algorithm
Abstract
1. Introduction
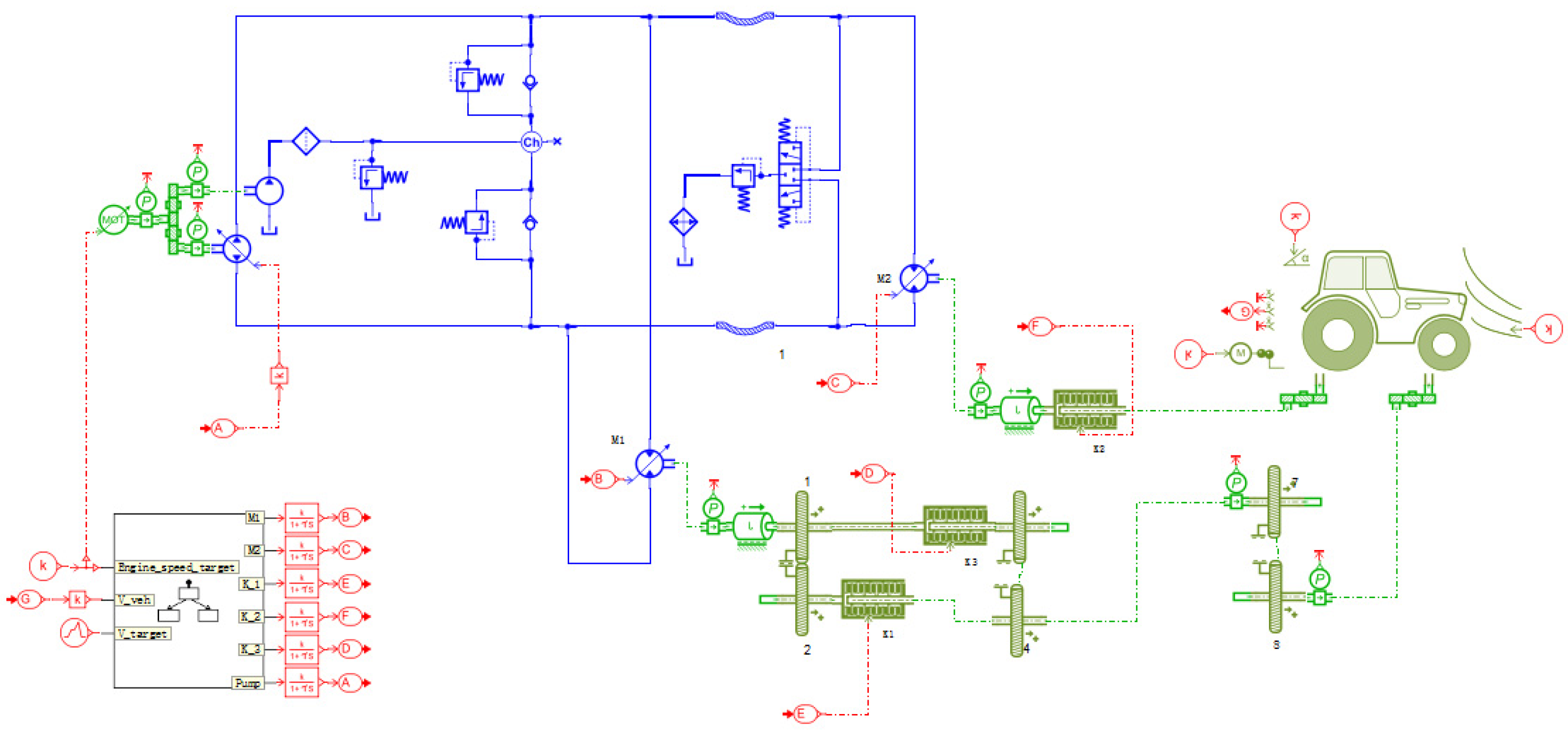
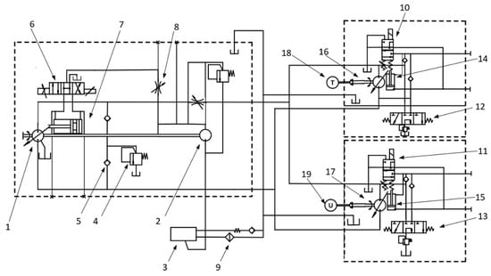
2. Hydraulic Travel System Working Principle
3. Rotational Speed Adaptive Tracking Controller Design
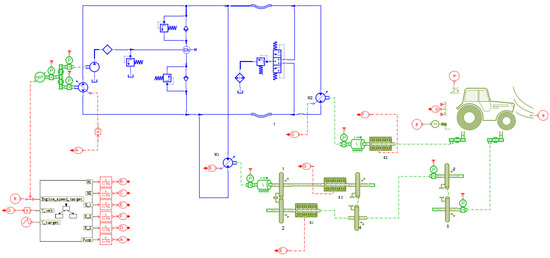
3.1. Design of Hydraulic Travel Control System in Simcenter Amesim
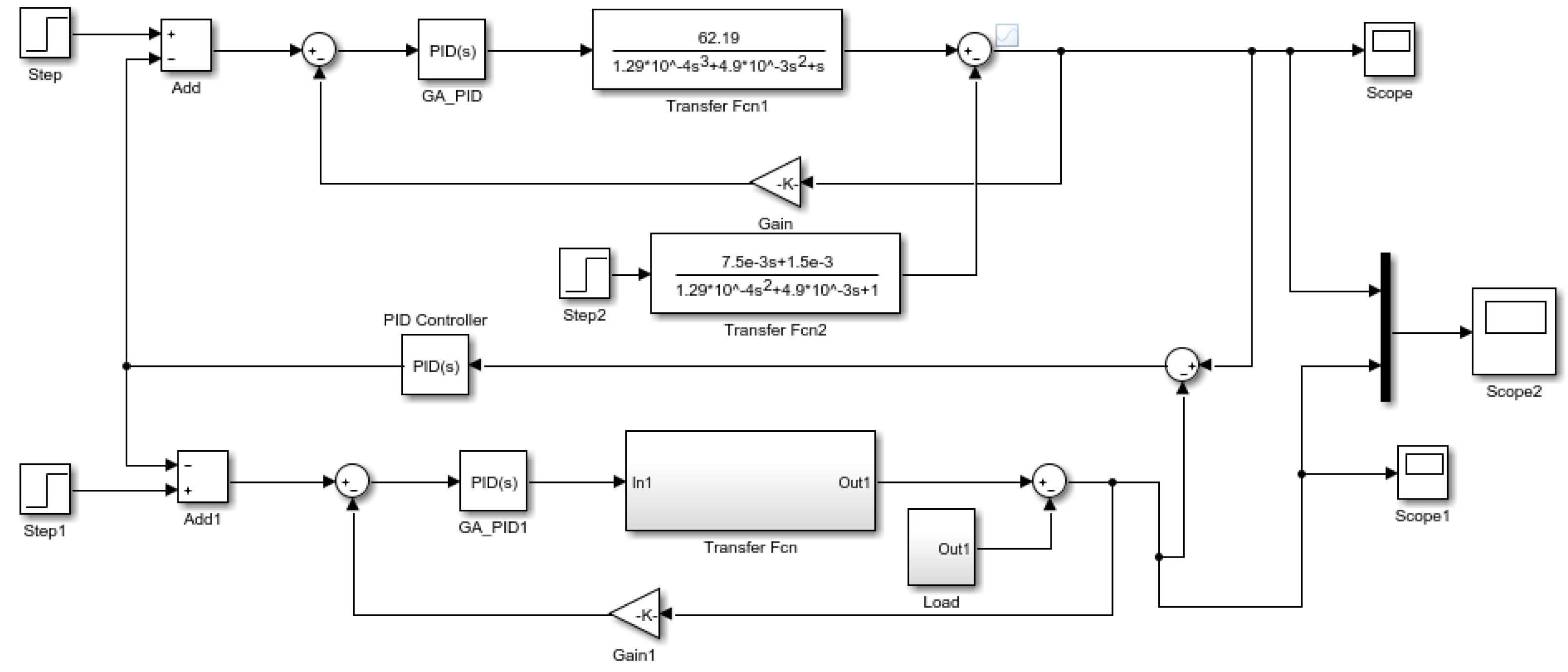
3.2. Overall Design of the Controller in Simulink
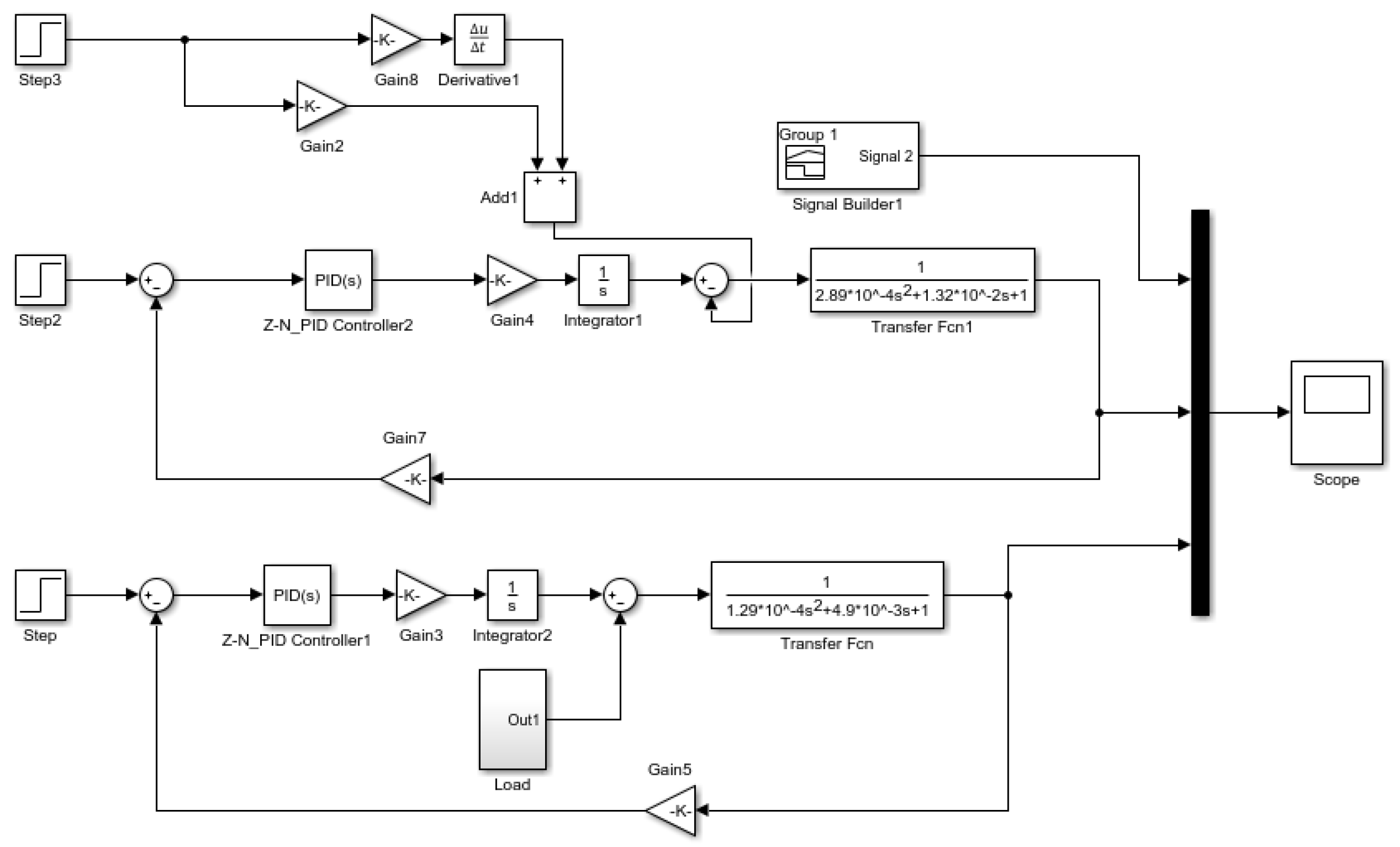
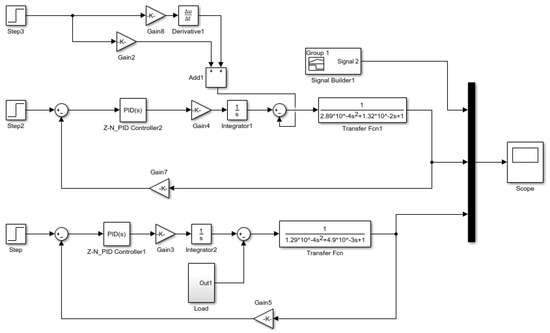
3.2.1. Design of PID Controller Based on Z–N Frequency Response
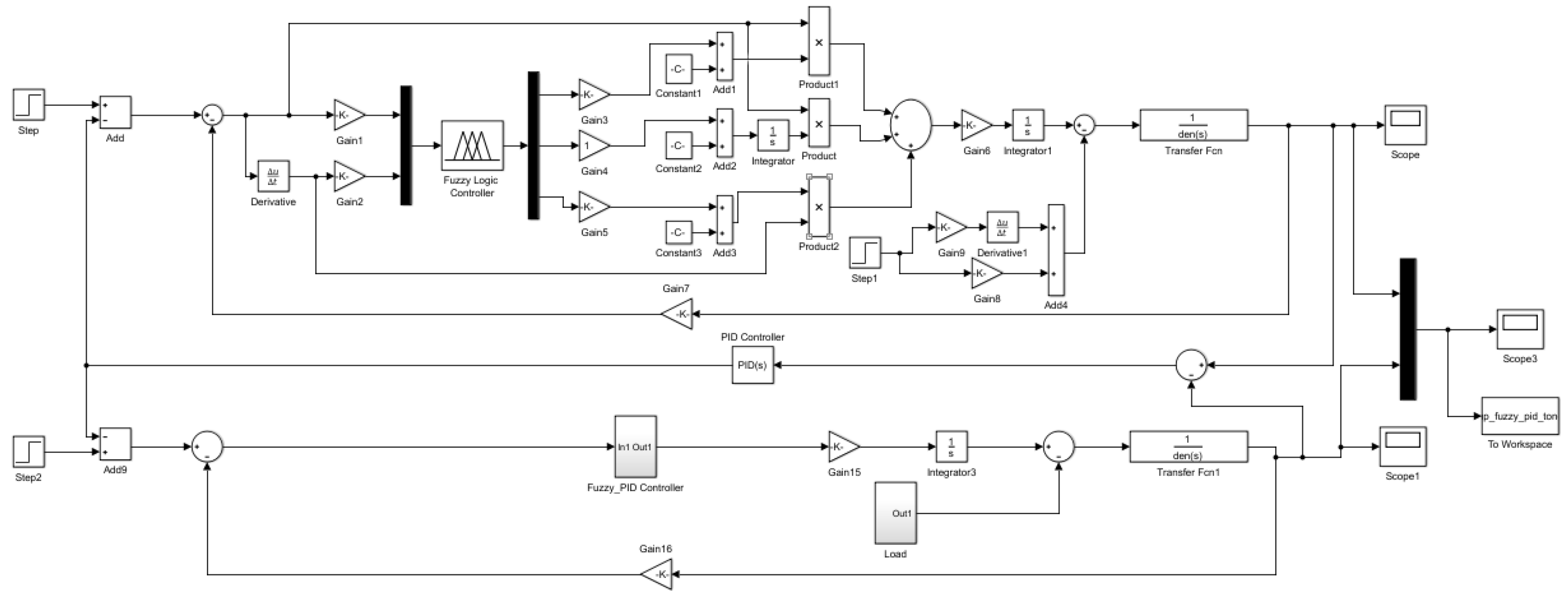
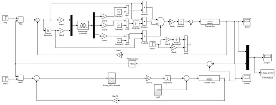
3.2.2. Design of Fuzzy PID Controller
3.2.3. PID Parameter Self-Tuning Based on GA
- (1)
- Coding method and genetic operation
- (2)
- Selection of fitness function
- (3)
- Parameter tuning and optimization process
- (4)
- GA self-tuning PID parameter setting
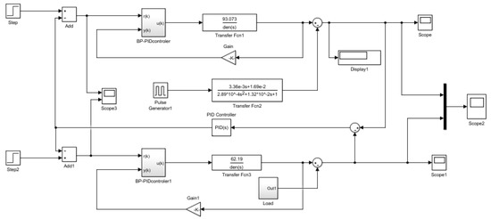
3.2.4. Self-Tuning of PID Parameters Based on BP
4. Simulation Analysis
4.1. Constant Speed No-Load Simulation Analysis
4.2. Constant Speed Load Simulation Analysis
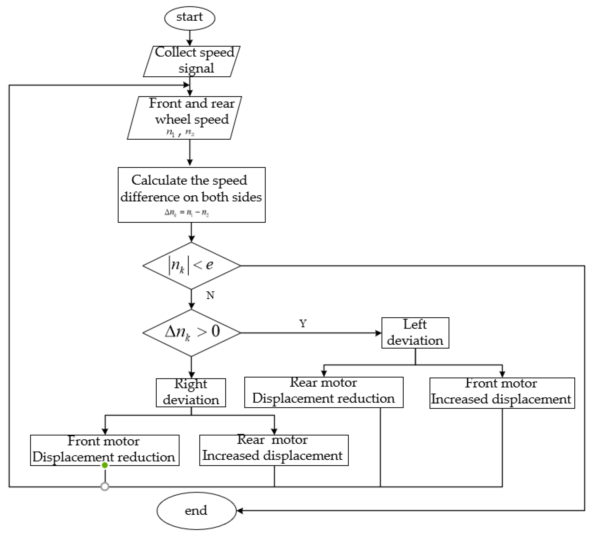
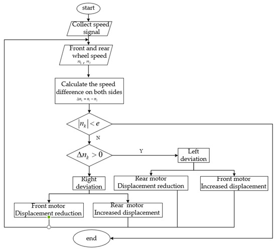
4.3. Motor Speed Synchronization Simulation Analysis
5. Discussion
6. Conclusions
- In this paper, five different control strategies were designed and each control strategy was compared and analyzed. The PID parameter self-tuning control method based on a BP algorithm was determined to realize the best constant control of the system output speed.
- In no-load, load, and multi-alternating load cases, the PID parameter self-tuning control method based on BP algorithm had the smallest speed overshoot of both the front-drive and rear-drive motor and the shortest dynamic stability adjustment time. The dynamic response effect was better and the hydraulic system was more smooth and more stable.
- The PID parameter self-tuning control method based on BP algorithm required a shorter time for the two motors to reach the target speed synchronously, and the working process of the hydraulic system was smooth and stable compared to the other control methods. Under sudden changes and changeable loads, the system remained stable and quickly synchronized with the target speed.
Author Contributions
Funding
Institutional Review Board Statement
Informed Consent Statement
Data Availability Statement
Conflicts of Interest
References
- Lapinskas, A.; Kirka, A.; Lapinskas, R. Analysis of hydro motor velocity stabilization. Elektron. Elektrotechnika 2008, 81, 57–60. [Google Scholar]
- Bennett, J.M.; Roberton, S.D.; Jensen, T.A.; Antille, D.L.; Hall, J. A comparative study of conventional and controlled traffic in irrigated cotton: I. Heavy machinery impact on the soil resource. Soil Tillage Res. 2017, 168, 143–154. [Google Scholar] [CrossRef]
- Vardhan, A.; Dasgupta, K.; Kumar, N. Comparison of the steady-state performance of hydrostatic drives used in the rotary head of the drill machine. J. Braz. Soc. Mech. Sci. Eng. 2017, 39, 4403–4419. [Google Scholar] [CrossRef]
- Stump, P.; Keller, N.; Vacca, A. Energy Management of Low-Pressure Systems Utilizing Pump-Unloading Valve and Accumulator. Energies 2019, 12, 4423. [Google Scholar] [CrossRef]
- Ciurys, M.P.; Fiebig, W. Experimental Investigation of a Double-Acting Vane Pump with Integrated Electric Drive. Energies 2021, 14, 5949. [Google Scholar] [CrossRef]
- Zhu, C.H.; Zhang, H.M.; Wang, W.Z.; Li, K.; Zhou, Z.; He, H. Compound Control on Constant Synchronous Output of Double Pump-Double Valve-Controlled Motor System. Processes 2022, 10, 528. [Google Scholar] [CrossRef]
- Backas, J.; Ghabcheloo, R. Nonlinear model predictive energy management of hydrostatic drive transmissions. Proc. Inst. Mech. Eng. Part I J. Syst. Control. Eng. 2019, 233, 335–347. [Google Scholar] [CrossRef]
- Paszota, Z. Graphical presentation of the power of energy losses and power developed in the elements of hydrostatic drive and control system Part II Rotational hydraulic motor speed parallel throttling control and volumetric control systems. Pol. Marit. Res. 2008, 15, 21–29. [Google Scholar] [CrossRef][Green Version]
- Kazama, E.H.; da Silva, R.P.; Ormond, A.T.S.; Alcantara, A.S.; do Vale, W.G. Cotton and fiber quality in function of picker harvest speed. Rev. Bras. Eng. Agr. Amb. 2018, 22, 583–588. [Google Scholar] [CrossRef]
- Hasan, M.E.; Ghoshal, S.K.; Dasgupta, K.; Kumar, N. Dynamic analysis and estimator design of a hydraulic drive system. J. Braz. Soc. Mech. Sci. Eng. 2017, 39, 1097–1108. [Google Scholar] [CrossRef]
- Shouran, M.; Alsseid, A. Particle Swarm Optimization Algorithm-Tuned Fuzzy Cascade Fractional Order PI-Fractional Order PD for Frequency Regulation of Dual-Area Power System. Processes 2022, 10, 477. [Google Scholar] [CrossRef]
- Rocha, E.M.; Junior, W.B.; Bezerra, A.C.S.; Barra, H.M. Preventing Damage in Hydraulic Pumping Systems by using a Pressure Control Strategy. IEEE Lat. Am. Trans. 2017, 15, 445–453. [Google Scholar] [CrossRef]
- Lin, C.; Sun, S.; Walker, P.; Zhang, N. Off-Line Optimization Based Active Control of Torsional Oscillation for Electric Vehicle Drivetrain. Appl. Sci. 2017, 7, 1261. [Google Scholar] [CrossRef]
- Paszota, Z. The operating field of a hydrostatic drive system parameters of the energy efficiency investigations of pumps and hydraulic motors. Pol. Marit. Res. 2009, 16, 16–21. [Google Scholar] [CrossRef][Green Version]
- Rossetti, A.; Macor, A.; Benato, A. Impact of control strategies on the emissions in a city bus equipped with power-split transmission. Transp. Res. Part D Transp. Environ. 2017, 50, 357–371. [Google Scholar] [CrossRef]
- Li, X.; Zhao, L.; Zhou, C.; Li, X.; Li, H. Pneumatic ABS Modeling and Failure Mode Analysis of Electromagnetic and Control Valves for Commercial Vehicles. Electronics 2020, 9, 318. [Google Scholar] [CrossRef]
- Zhao, X.; Ni, X.D.; Wang, Q.; Bao, M.X.; Li, S.; Han, S.M. Research on adaptive control strategy of hydraulic mechanical continuously variable transmission of a cotton picker. Proc. Inst. Mech. Eng. Part C J. Mech. Eng. Sci. 2020, 234, 3335–3345. [Google Scholar] [CrossRef]
- Wei, X.; Wang, L.; Ni, X.; Han, S.; Zhao, X.; Li, S. Speed control strategy for pump-motor hydraulic transmission subsystem in hydro-mechanical continuously variable transmission. J. Mech. Sci. Technol. 2021, 35, 5665–5679. [Google Scholar] [CrossRef]
- Ghoshal, S.K.; Pandey, A.K.; Dasgupta, K.; Bhola, M. A segmental pump-motor control scheme to attain targeted speed under varying load demand of a hydraulic drive used in heavy earth movers. Mechatronics 2021, 80, 102681. [Google Scholar] [CrossRef]
- Baker, K.D.; Hughs, E.; Foulk, J. Spindle Speed Optimization for Cotton Pickers. Appl. Eng. Agric. 2015, 31, 217–225. [Google Scholar]




















| Parameter | Symbol | Unit | Parameter | Symbol | Unit |
|---|---|---|---|---|---|
| Proportional amplification gain | Kα | A/V | Rear motor displacement | Dm2 | m3/rad |
| Proportional valve gain coefficient | Kbv | N/A | System natural frequency | ωh | rad/s |
| Flow gain at stable operating point of valve | Kq | m2/s | System damping ratio | δh | |
| Effective area of hydraulic cylinder piston | A | m2 | Total leakage coefficient of pump and motor | Ct | m5/N·s |
| Variable displacement pump swash-plate inclination coefficient | KΦ | rad/m | Effective volume of hydraulic circuit | V0 | m3 |
| Variable pump flow gain | Kqp | m2/s | Effective bulk modulus of elasticity | βe | N/m |
| Front motor displacement | Dm1 | m3/rad | Speed sensor gain factor | Kf | V·s/rad |
| Parameter | Overshoot | Tracking Target Speed Time (s) |
|---|---|---|
| Ziegler-Nichols | 9.25% | 6.0746 |
| Fuzzy_PID | 2.38% | 1.2319 |
| BP_PID | none | 1.5112 |
Publisher’s Note: MDPI stays neutral with regard to jurisdictional claims in published maps and institutional affiliations. |
© 2022 by the authors. Licensee MDPI, Basel, Switzerland. This article is an open access article distributed under the terms and conditions of the Creative Commons Attribution (CC BY) license (https://creativecommons.org/licenses/by/4.0/).
Share and Cite
Ye, H.; Ni, X.; Chen, H.; Li, D.; Pan, W. Constant Speed Control of Hydraulic Travel System Based on Neural Network Algorithm. Processes 2022, 10, 944. https://doi.org/10.3390/pr10050944
Ye H, Ni X, Chen H, Li D, Pan W. Constant Speed Control of Hydraulic Travel System Based on Neural Network Algorithm. Processes. 2022; 10(5):944. https://doi.org/10.3390/pr10050944
Chicago/Turabian StyleYe, Haoyun, Xiangdong Ni, Huajun Chen, Daolin Li, and Wenlong Pan. 2022. "Constant Speed Control of Hydraulic Travel System Based on Neural Network Algorithm" Processes 10, no. 5: 944. https://doi.org/10.3390/pr10050944
APA StyleYe, H., Ni, X., Chen, H., Li, D., & Pan, W. (2022). Constant Speed Control of Hydraulic Travel System Based on Neural Network Algorithm. Processes, 10(5), 944. https://doi.org/10.3390/pr10050944

