Improved Thermoeconomic Energy Efficiency Analysis for Integrated Energy Systems
Abstract
:1. Introduction
- (1)
- The exergy economic analysis method is applied to analyze the performance degradation process of an IES;
- (2)
- For an IES, an integrated model for calculation of exergy costs and irreversible loss costs based on the classification of exergy flow attributes is proposed;
- (3)
- Linear transformation of the <KP> matrix is carried out to obtain the relationship between process irreversible losses and exergy costs for an IES. The transfer of irreversible losses in the thermal cycle and the influence of irreversible loss accumulation on the formation of exergy costs are revealed.
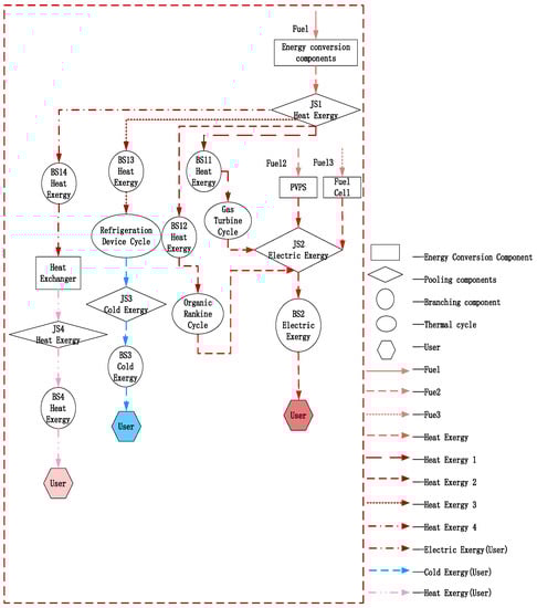
2. A Integrated Calculation Model of Exergy Cost and Irreversible Loss Cost Based on Exergy Flow Attribute Classification
2.1. The Logical Topology Structure Construction Based on the Exergy Flow Attribute Classification
2.1.1. Exergy Flow Classification in the Thermal Cycle
2.1.2. Exergy Flow Classification in System
2.2. Exergy Cost Modeling Method Based on Exergy Flow Attribute Classification
2.2.1. Exergy Cost Modeling Criteria of Input Exergy Flow
2.2.2. Exergy Cost Modeling Criteria of Output Exergy Flow
3. Calculation of Irreversible Cost Based on Exergy Flow Attribute Classification
3.1. Existing Irreversible Loss Index Based on Exergy Analysis
3.2. Calculation of Irreversible Loss Cost Based on Exergy Attribute Classification
3.2.1. Analysis of the Relationship between Exergy Cost and Irreversible Cost Based on Exergy Attribute Classification
3.2.2. Calculation of Irreversible Cost Based on Exergy Flow Attribute Classification
4. Analysis of Examples
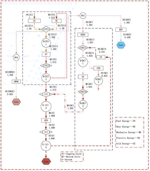
4.1. Typical Integrated Energy System Parameters under Rated Conditions
4.2. Establishment of the Integrated Calculation Model of Exergy Cost and Irreversible Loss Cost Based on Exergy Flow Attribute Classification
4.3. Analysis of Exergy Cost and Irreversible Loss Cost Distribution
5. Conclusions
Author Contributions
Funding
Institutional Review Board Statement
Informed Consent Statement
Conflicts of Interest
Nomenclature
| k*F | The exergy cost of input exergy flow (kW/kW) |
| k*P | The exergy cost of output exergy flow (kW/kW) |
| ri | Exergy flow rate (kW/kW) |
| F | Exergy of a fuel stream (kW) |
| P | Exergy of a product stream (kW) |
| I | Exergy loss (kW) |
| kB | Unit exergy consumption (kW/kW) |
| kij | Technical product coefficient (kW/kW) |
| FT | Total external resource consumption of the system, kW |
| Δki | Exergy consumption change of the ith unit |
| k*p,i | Exergy cost of the ith exergy flow after classification (kW/kW) |
| I*i | Irreversible cost of the ith exergy flow after classification (kW/kW) |
| Vectors and Matrices | |
| Ps | Vector containing the final product Bi0 of the system (n × 1) |
| <KP> | Diagonal matrix containing technical product coefficients kij (n × n) |
| UD | Unit diagonal matrix (n × n) |
| KD | Diagonal matrix containing unit exergy consumption k |
| tke | N-dimensional vector containing the unit consumption of system input resources (n × 1) |
| Δω | The change in the system’s external output products (n × 1) |
| I* | N-dimensional vector containing the process irreversible cost (n × 1) |
| Abbreviations | |
| J | Join |
| B | Branch |
| TC | Topping Cycle (Gas Turbine Device Cycle) |
| BC | Bottoming Cycle (Rankine Cycle) |
| S | System |
| J(TC) | Join components in the topping cycle |
| B(TC) | Branch components in the topping cycle |
| J(BC) | Join components in the bottoming cycle |
| B(BC) | Branch components in the bottoming cycle |
| J(S) | Join components in the system |
| B(S) | Branch components in the system |
| FE | Fuel Exergy |
| HE | Heat Exergy |
| ME | Mechanics Exergy |
| EE | Electric Exergy |
| CE | Cold Exergy |
| CC | Combustion Chamber |
| AC | Air Compressor |
| HRSG | Waste Heat Boiler |
| ST | Steam Turbine |
| GT | Gas Turbine |
| CND | Condenser |
| GEN | Generator |
| REF | Refrigerator |
| HWHE | Hot Water Heat Exchanger |
| Subscripts, superscripts and accents | |
| n | The component n |
| m | The branching m |
| i | The ith exergy flow |
| * | Related to exergy costs |
Appendix A
References
- Köse, Ö.; Koç, Y.; Yağlı, H. Performance improvement of the bottoming steam Rankine cycle (SRC) and organic Rankine cycle (ORC) systems for a triple combined system using gas turbine (GT) as topping cycle. Energy Convers. Manag. 2020, 211, 112745. [Google Scholar] [CrossRef]
- Xi, H.; Wu, X.; Chen, X.; Sha, P. Artificial intelligent based energy scheduling of steel mill gas utilization system towards carbon neutrality. Appl. Energy 2021, 295, 117069. [Google Scholar] [CrossRef]
- Memon, A.G.; Memon, R.A.; Qureshi, S. Thermo-environmental and economic analyses of combined cycle power plants with regression modelling and optimization. Appl. Therm. Eng. 2017, 125, 489–512. [Google Scholar] [CrossRef]
- Wu, X.; Xi, H.; Ren, Y.; Lee, K.Y. Power-Carbon Coordinated Control of BFG-Fired CCGT Power Plant Integrated with Solvent-based Post-Combustion CO2 Capture. Energy 2021, 226, 120435. [Google Scholar] [CrossRef]
- Postnikov, I.; Stennikov, V.; Penkovskii, A. Integrated Energy Supply Schemes on Basis of Cogeneration Plants and Wind Power Plants. Energy Procedia 2019, 158, 154–159. [Google Scholar] [CrossRef]
- Chen, X.; Wu, X.; Lee, K.Y. The mutual benefits of renewables and carbon capture: Achieved by an artificial intelligent scheduling strategy. Energy Convers. Manag. 2021, 233, 113856. [Google Scholar] [CrossRef]
- Kler, A.M.; Potanina, Y.M.; Marinchenko, A.Y. Co-optimization of thermal power plant flowchart, thermodynamic cycle parameters, and design parameters of components. Energy 2020, 193, 116679. [Google Scholar] [CrossRef]
- Zhu, M.; Wu, X.; Shen, J.; Lee, K. Dynamic modeling, validation and analysis of direct air-cooling condenser with integration to the coal-fired power plant for flexible operation. Energy Convers. Manag. 2021, 245, 114601. [Google Scholar] [CrossRef]
- Chen, Q.; Han, W.; Zheng, J.-J.; Sui, J.; Jin, H.-G. The exergy and energy level analysis of a combined cooling, heating and power system driven by a small scale gas turbine at off design condition. Appl. Therm. Eng. 2014, 66, 590–602. [Google Scholar] [CrossRef]
- Jie, P.; Yan, F.; Wen, Z.; Li, J. Evaluation of the biomass gasification-based combined cooling, heating and power system using the maximum generalized entropy principle. Energy Convers. Manag. 2019, 192, 150–160. [Google Scholar] [CrossRef]
- Wang, J.; Chen, Y.; Dou, C.; Gao, Y.; Zhao, Z. Thermodynamic performance analysis and comparison of a combined cooling heating and power system integrated with two types of thermal energy storage. Energy 2018, 163, 475–489. [Google Scholar] [CrossRef]
- Khan, M.S.; Abid, M.; Ratlamwala, T.A.H. Energy, Exergy and Economic Feasibility Analyses of a 60 MW Conventional Steam Power Plant Integrated with Parabolic Trough Solar Collectors Using Nanofluids. Iran. J. Sci. Technol. Trans. Mech. Eng. 2019, 43, 193–209. [Google Scholar] [CrossRef]
- Mohammadi, A.; Ahmadi, M.H.; Bidi, M.; Joda, F.; Valero, A.; Uson, S. Exergy analysis of a Combined Cooling, Heating and Power system integrated with wind turbine and compressed air energy storage system. Energy Convers. Manag. 2017, 131, 69–78. [Google Scholar] [CrossRef]
- Adibhatla, S.; Kaushik, S.C. Energy, exergy and economic (3E) analysis of integrated solar direct steam generation combined cycle power plant. Sustain. Energy Technol. Assess. 2017, 20, 88–97. [Google Scholar] [CrossRef]
- Cai, Y.; Li, J.; Liu, H.; He, Q. Exergy Analysis of Compressed Air Energy Storage System Combined with Absorption Chiller. Zhongguo Dianji Gongcheng Xuebao/Proc. Chin. Soc. Electr. Eng. 2018, 38, 186–194. [Google Scholar]
- Lozano, M.A.; Valero, A. Theory of the exergetic cost. Energy 1993, 18, 939–960. [Google Scholar] [CrossRef]
- Erlach, B.; Serra, L.; Valero, A. Structural theory as standard for thermoeconomics. Energy Convers. Manag. 1999, 40, 1627–1649. [Google Scholar] [CrossRef]
- Haydargil, D.; Abuşoğlu, A. A comparative thermoeconomic cost accounting analysis and evaluation of biogas engine-powered cogeneration. Energy 2018, 159, 97–114. [Google Scholar] [CrossRef]
- Marques, A.S.; Carvalho, M.; Ochoa, Á.A.V.; Souza, R.J.; dos Santos, C.A.C. Exergoeconomic assessment of a compact electricity-cooling cogeneration unit. Energies 2020, 13, 5417. [Google Scholar] [CrossRef]
- Boyaghchi, F.A.; Chavoshi, M. Multi-criteria optimization of a micro solar-geothermal CCHP system applying water/CuO nanofluid based on exergy, exergoeconomic and exergoenvironmental concepts. Appl. Therm. Eng. 2017, 112, 660–675. [Google Scholar] [CrossRef]
- Ghaffarpour, Z.; Mahmoudi, M.; Mosaffa, A.; Farshi, L.G. Thermoeconomic assessment of a novel integrated biomass based power generation system including gas turbine cycle, solid oxide fuel cell and Rankine cycle. Energy Convers. Manag. 2018, 161, 1–12. [Google Scholar] [CrossRef]
- Villafana, E.D.S.; Bueno, J.P.V.M. Thermoeconomic and environmental analysis and optimization of the supercritical CO2 cycle integration in a simple cycle power plant. Appl. Therm. Eng. 2019, 152, 1–12. [Google Scholar] [CrossRef]
- Ameri, M.; Mohammadzadeh, M. Thermodynamic, thermoeconomic and life cycle assessment of a novel integrated solar combined cycle (ISCC) power plant. Sustain. Energy Technol. Assess. 2018, 27, 192–205. [Google Scholar] [CrossRef]
- Wang, J.; Liu, W.; Meng, X.; Liu, X.; Gao, Y.; Yu, Z.; Bai, Y.; Yang, X. Study on the Coupling Effect of a Solar-Coal Unit Thermodynamic System with Carbon Capture. Energies 2020, 13, 4779. [Google Scholar] [CrossRef]
- Zhai, R.; Liu, H.; Wu, H.; Yu, H.; Yang, Y. Analysis of Integration of MEA-Based CO2 Capture and Solar Energy System for Coal-Based Power Plants Based on Thermo-Economic Structural Theory. Energies 2018, 11, 1284. [Google Scholar] [CrossRef] [Green Version]
- Arena, A.P.; Borchiellini, R. Application of different productive structures for thermoeconomic diagnosis of a combined cycle power plant. Int. J. Therm. Sci. 1999, 38, 601–612. [Google Scholar] [CrossRef]
- Tsatsaronis, G.; Park, M.-H. On avoidable and unavoidable exergy destructions and investment costs in thermal systems. Energy Convers. Manag. 2002, 43, 1259–1270. [Google Scholar] [CrossRef]
- Valero, A.; Serra, L.; Uche, J. Fundamentals of exergy cost accounting and thermoeconomics. Part I: Theory. J. Energy Resour. Technol. Trans. ASME 2006, 128, 1–8. [Google Scholar] [CrossRef]
- Torres, C.; Valero, A.; Rangel, V.; Zaleta, A. On the cost formation process of the residues. Energy 2008, 33, 144–152. [Google Scholar] [CrossRef]
- Valero, A.; Usón, S.; Torres, C.; Stanek, W. Theory of exergy cost and thermo-ecological cost. In Thermodynamics for Sustainable Management of Natural Resources; Stanek, W., Ed.; Springer: Berlin/Heidelberg, Germany, 2017; ISBN 978–3-319–48648–2. [Google Scholar]
- Torres, C.; Valero, A.; Serra, L.; Royo, J. Structural theory and thermoeconomic diagnosis: Part I. On malfunction and dysfunction analysis. Energy Convers. Manag. 2002, 43, 1503–1518. [Google Scholar] [CrossRef]
- Valero, A.; Correas, L.; Zaleta, A.; Lazzaretto, A.; Verda, V.; Reini, M.; Rangel, V. On the thermoeconomic approach to the diagnosis of energy system malfunctions. Part 1: The TADEUS problem and Part 2: Malfunction definitions and assessment. Energy 2004, 29, 1875–1907. [Google Scholar] [CrossRef]
- Usón, S.; Uche, J.; Martínez, A.; del Amo, A.; Acevedo, L.; Bayod, A. Exergy assessment and exergy cost analysis of a renewable-based and hybrid trigeneration scheme for domestic water and energy supply. Energy 2019, 168, 662–683. [Google Scholar] [CrossRef]
- Valero, A.; Lerch, F.; Serra, L.; Royo, J. Structural theory and thermoeconomic diagnosis: Part II: Application to an actual power plant. Energy Convers. Manag. 2002, 43, 1519–1535. [Google Scholar] [CrossRef]
- Cuadra, C.T. Symbolic thermoeconomic analysis of energy systems. In Exergy, Energy System Analysis and Optimization: Thermoeconomic Analysis Modeling, Simulation and Optimization in Energy Systems; EOLSS Publishers: Oxford, UK, 2006. [Google Scholar]
- Torres, C.; Valero, A. The Exergy Cost Theory Revisited. Energies 2021, 14, 1594. [Google Scholar] [CrossRef]






| Item | Parameters | Values |
|---|---|---|
| Apical circulation (gas turbine device cycle) | Atmospheric pressure (kPa) | 101.1 |
| Ambient temperature (°C) | 17.4 | |
| Compressor pressure ratio | 15.4 | |
| Low calorific value of natural gas (kJ/kg) | 48,686.3 | |
| Isentropic efficiency of compressor (%) | 85 | |
| Isentropic efficiency of gas turbine (%) | 80.7 | |
| Bottom circulation (Rankine cycle) | Steam turbine inlet temperature (°C) | 565.5 |
| Steam turbine inlet pressure (kPa) | 9563 | |
| Steam turbine exhaust pressure (kPa) | 5.96 | |
| Generator efficiency (%) | 98 | |
| REF | Inlet flue gas temperature (°C) | 583.6 |
| Outlet flue gas temperature (°C) | 175 | |
| Inlet temperature of refrigerant water (°C) | 12 | |
| Outlet temperature of refrigerant water (°C) | 7 | |
| Cooling water inlet temperature (°C) | 32 | |
| Cooling water outlet temperature (°C) | 36 | |
| Condensation temperature (°C) | 39 | |
| Energy efficiency of heat exchanger (%) | 85 | |
| HWHE | Inlet flue gas temperature (°C) | 175 |
| Outlet flue gas temperature (°C) | 90.6 | |
| Inlet water temperature (°C) | 50 | |
| Outlet water temperature (°C) | 65 | |
| System | Rated power generation (MW) | 389 |
| Rated cooling capacity (kW) | 11,000 | |
| Rated heat capacity (kW) | 800 |
| Number | m/ (t/h) | P/ (kPa) | T/ (°C) | h/ (kJ/kg) | ex/ (kJ/kg) |
|---|---|---|---|---|---|
| 1 | 2270.2 | 101.1 | 17.4 | 42.3 | 0 |
| 2 | 2270.2 | 1556.9 | 422.2 | 456.9 | 398.716 |
| 3 | 2329.9 | 1533.6 | 1273.2 | 1494.3 | 1237.621 |
| 4 | 2329.9 | 104.4 | 607.1 | 693.8 | 368.278 |
| 5 | 2307.4 | 101.1 | 83.8 | 64.8 | 26.998 |
| 6 | 280.9 | 9563 | 565.5 | 3542.2 | 1557.956 |
| 7 | 361 | 5.857 | 35.7 | 2418.6 | 134.616 |
| 8 | 395 | 5.856 | 35.7 | 149.7 | 0.168 |
| 9 | 395 | 2460 | 36.1 | 153.2 | 2.351 |
| 10 | 22.49 | 101.1 | 583.6 | 631.8 | 257.32 |
| 11 | 22.49 | 101.1 | 175 | 94.8 | 59.314 |
| 12 | 22.49 | 101.1 | 90.6 | 66.12 | 29.32 |
| 13 | 1939.32 | 101.1 | 12 | 50.506 | 0.067 |
| 14 | 1939.32 | 101.1 | 7 | 29.525 | 0.997 |
| 15 | 43.54 | 101.1 | 50 | 209.42 | 7.117 |
| 16 | 43.54 | 101.1 | 65 | 272.18 | 14.719 |
| Name | Mole Percentage (%) |
|---|---|
| Methane | 97.6% |
| Ethane | 0.62% |
| Propane | 0.41% |
| Butane | 0.21% |
| Pentane | 0.01% |
| Hexane | 0.05% |
| Carbon Dioxide | 0.65% |
| Nitrogen | 0.45% |
| Exergy Cost Modeling of Exergy Flow | Exergy Flow Attribute Classification | Exergy Cost Equations | |
|---|---|---|---|
| Topping Cycle (Gas Turbine Device Cycle) | Input exergy flow exergy cost modeling | Input fuel exergy components CC | |
| Input heat exergy components GT | |||
| Input mechanics exergy components AC | |||
| Output exergy flow exergy cost modeling | Components AC, CC and GT | ||
| Join components J(TC)1 and J(TC)2 | |||
| Branch components B(TC)1 and B(TC)2 | |||
| Bottoming Cycle (Rankine Cycle) | Input exergy flow exergy cost modeling | Input fuel exergy components HRSG | |
| Input heat exergy components ST | |||
| Output exergy flow exergy cost modeling | Components HRSG, CND, ST and GEN | ||
| Join components J(BC)1 and J(BC)2 | |||
| Branch components B(BC)1 and B(BC)2 | |||
| System | Input exergy flow exergy cost modeling | Input mechanics exergy components GEN | |
| Input heat exergy components REF | |||
| Input heat exergy components HWHE | |||
| Output exergy flow exergy cost modeling | Join components J(S)1, J(S)2, J(S)3 and J(S)4 | ||
| Branch components B(S)1, B(S)2, B(S)3 and B(S)4 | |||
| Output electric exergy components GEN | |||
| Output cooling exergy components REF | |||
| Output heat exergy components HWHE |
| Component * | Fuel Exergy Consumption | Product | Unit Exergy Consumption | Exergy Flow Rate | |
|---|---|---|---|---|---|
| FB (kW) | P (kW) | kBn (kW/kW) | r | ||
| 1 | AC | 261,432.5 | 251,434.8 | 1.04 | 0.060 |
| 2 | CC | 718,204.1 | 529,022.4 | 1.36 | 0.940 |
| 3 | GT | 562,633.6 | 518,127.6 | 1.09 | 0.654 |
| 4 | HRSG | 219,357 | 168,359.1 | 1.30 | 0.999 |
| 5 | ST | 151,210.12 | 141,167.47 | 1.07 | 0.346 |
| 6 | CND | 6280.34 | 214,884.5 | 0.03 | - |
| 7 | CP | 384.03 | 239.52 | 1.60 | 0.001 |
| 8 | GEN | 395,678.8 | 387,765.3 | 1.02 | - |
| 9 | REF | 1237 | 500.991 | 2.47 | - |
| 10 | HWHE | 187.41 | 91.95 | 2.03 | - |
| Exergy Cost (KW/KW) | FE | HE | ME | EE | CE | HE | |
|---|---|---|---|---|---|---|---|
| Topping Cycle | 1 | 1.392 | 1.513 | ||||
| Bottoming Cycle | 1.392 | 1.955 | |||||
| System | GEN | 1.666 | 1.699 | ||||
| REF | 1.392 | 3.438 | |||||
| HWHE | 1.392 | 2.825 | |||||
| Irreversible Loss Cost (KW/KW) | FE-HE | HE-HE | HE-ME | ME-EE | HE-CE | HE-HE | |
|---|---|---|---|---|---|---|---|
| Topping Cycle | 0.392 | 0.121 | |||||
| Bottoming Cycle | 0.429 | 0.134 | |||||
| System | GEN | 0.033 | |||||
| REF | 2.046 | ||||||
| HWHE | 1.433 | ||||||
Publisher’s Note: MDPI stays neutral with regard to jurisdictional claims in published maps and institutional affiliations. |
© 2022 by the authors. Licensee MDPI, Basel, Switzerland. This article is an open access article distributed under the terms and conditions of the Creative Commons Attribution (CC BY) license (https://creativecommons.org/licenses/by/4.0/).
Share and Cite
Liu, S.; Shen, J. Improved Thermoeconomic Energy Efficiency Analysis for Integrated Energy Systems. Processes 2022, 10, 137. https://doi.org/10.3390/pr10010137
Liu S, Shen J. Improved Thermoeconomic Energy Efficiency Analysis for Integrated Energy Systems. Processes. 2022; 10(1):137. https://doi.org/10.3390/pr10010137
Chicago/Turabian StyleLiu, Sha, and Jiong Shen. 2022. "Improved Thermoeconomic Energy Efficiency Analysis for Integrated Energy Systems" Processes 10, no. 1: 137. https://doi.org/10.3390/pr10010137
APA StyleLiu, S., & Shen, J. (2022). Improved Thermoeconomic Energy Efficiency Analysis for Integrated Energy Systems. Processes, 10(1), 137. https://doi.org/10.3390/pr10010137

