Angiotensin 1–7 and the Non-Peptide MAS-R Agonist AVE0991 Inhibit Breast Cancer Cell Migration and Invasion
Abstract
1. Introduction
2. Materials and Methods
2.1. Cell Lines and Culture Conditions
2.2. Treatment Regimens
2.3. Ang 1–7 Levels
2.4. Effect of Treatment with Ang II, Ang 1–7, or AVE0991 on Cell Morphology
2.5. Immunofluorescence Analysis
2.6. Cell Proliferation (MTT) Assay
2.7. Cell Motility (Scratch) Assay
2.8. Cell Invasion Assay
2.9. Membrane Ruffling Assay
2.10. Western Blot
2.11. Statistical Analysis
3. Results
3.1. Effect of Ang II Treatment on the Morphology of MCF10A Cells
3.2. Effect of Ang II Treatment on the EMT Markers of MCF10A Cells
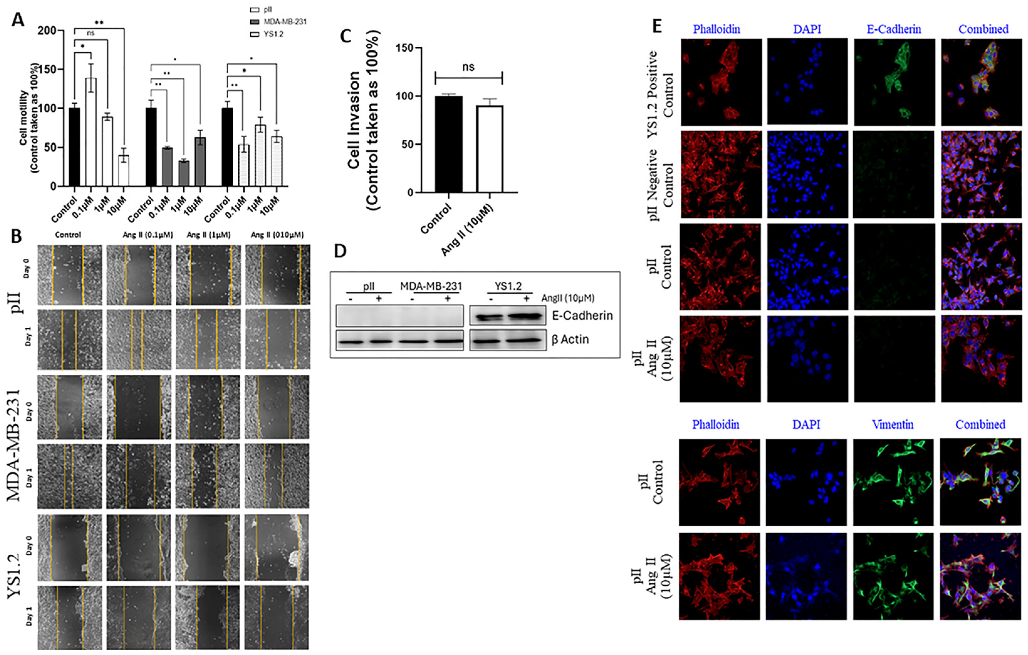
3.3. Effect of Ang II Treatment on MCF10A Cell Proliferation and Motility
3.4. Effect of Ang II Treatment on the Morphology of ER− and ER+ Breast Cancer Cells
3.5. Effect of Ang II Treatment on the Proliferation of ER− and ER+ Breast Cancer Cell Lines
3.6. Effect of Ang II Treatment on Membrane Ruffling in pII Cells
3.7. Effect of Ang II Treatment on the Migration of ER− and ER+ Breast Cancer Cell Lines
3.8. Effect of Ang II Treatment on pII Cell Invasion
3.9. Effect of Ang II Treatment on the EMT Markers in ER+ and ER− Breast Cancer Cells
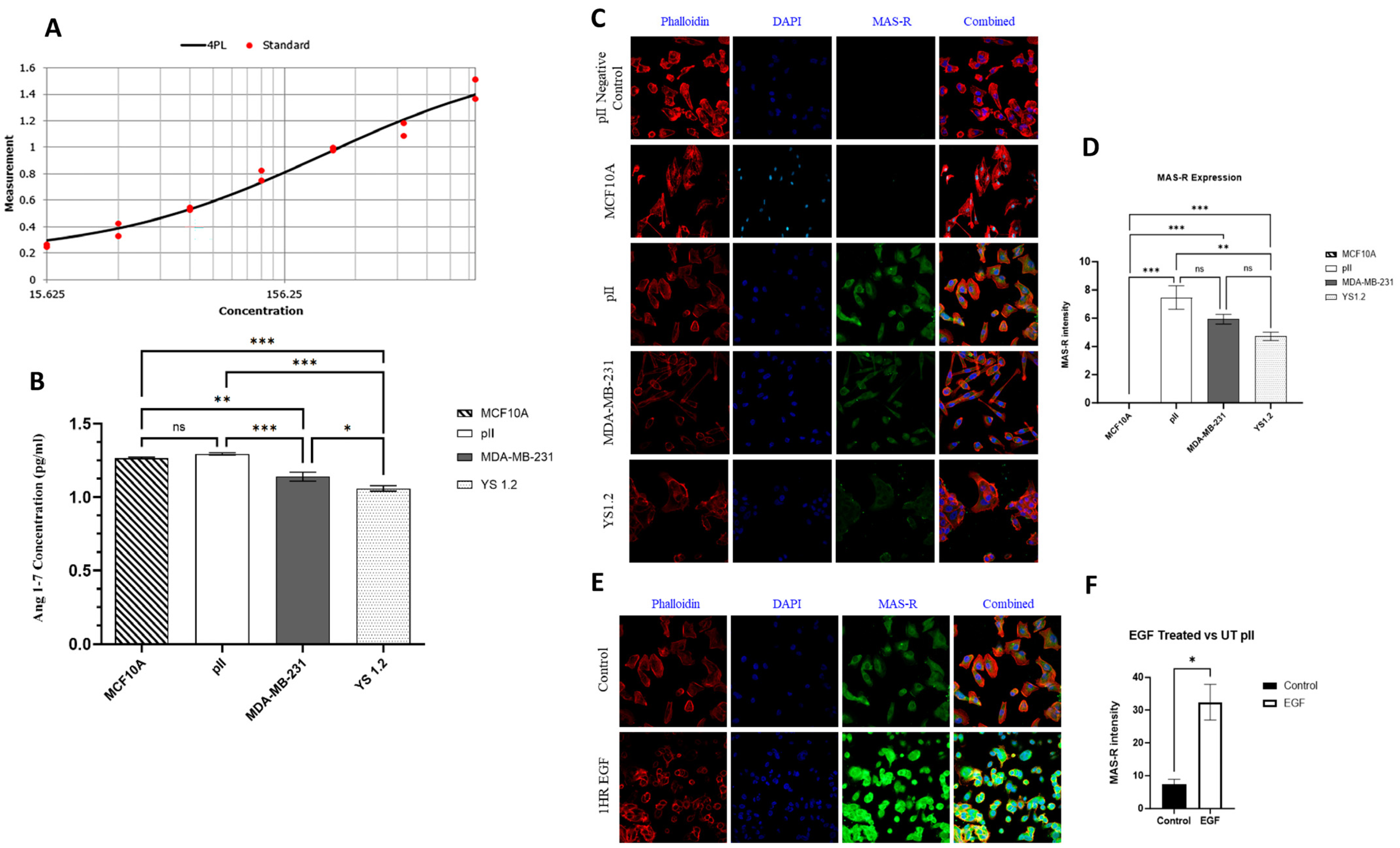
3.10. Ang 1–7 Levels in Breast Cancer and Normal Breast Epithelial Cell Lines
3.11. MAS-R Expression Level in the Tested Cell Lines
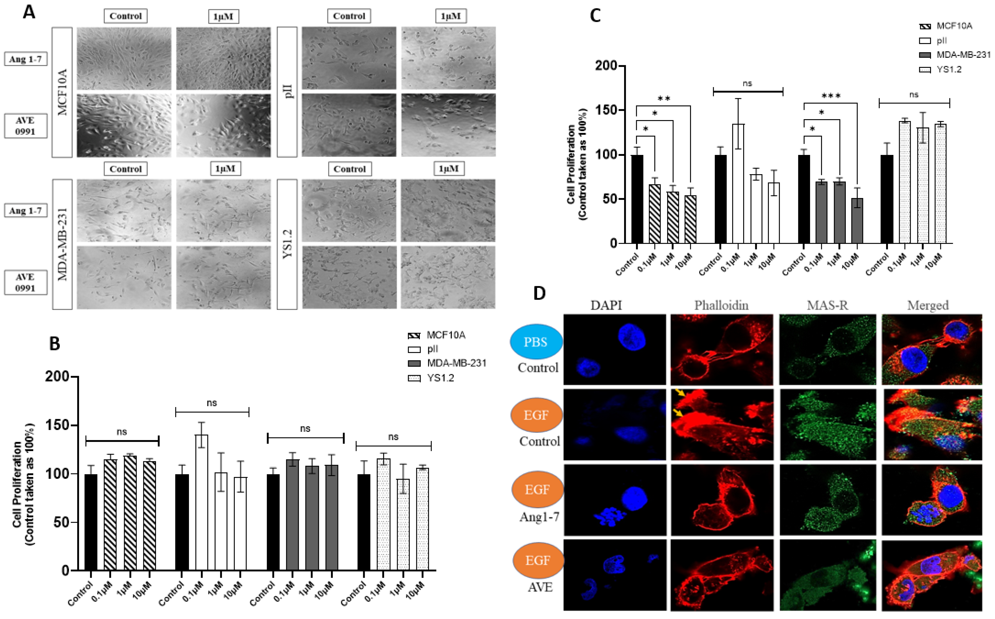
3.12. Effect of Ang 1–7 and AVE0991 Treatment on the Morphologies of the Tested Cell Lines
3.13. Effect of Ang 1–7 or AVE0991 Treatment on Cell Proliferation
3.14. Effect of Ang 1–7 and AVE0991 Treatment on Membrane Ruffling in pII Cells
3.15. Effect of Ang 1–7 or AVE0991 Treatment on Cell Migration
3.16. Effect of Ang 1–7 or AVE0991 Treatment on pII Cell Invasion
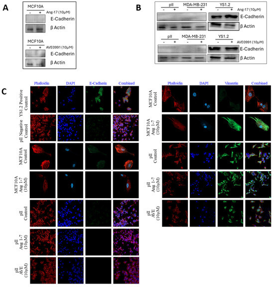
3.17. Effect of Ang 1–7 or AVE0991 Treatment on Selected EMT Markers in Breast Cancer Cells
4. Discussion
4.1. Effect of Ang II and Ang 1–7 Treatment on MCF10A Cells
4.1.1. Ang II
4.1.2. Ang 1–7
4.2. Effect of Ang II and Ang 1–7 Treatment on ER− and ER+ Breast Cancer Cells
4.2.1. Ang II
4.2.2. Ang 1–7
4.3. Effect of AVE 0991 Treatment on MCF10A, pII, MDA-MB-231, and YS1.2 Cells
5. Conclusions
Author Contributions
Funding
Institutional Review Board Statement
Informed Consent Statement
Data Availability Statement
Acknowledgments
Conflicts of Interest
References
- Tanner, L.T.A.; Cheung, K.L. Correlation between breast cancer and lifestyle within the Gulf Cooperation Council countries: A systematic review. World J. Clin. Oncol. 2020, 11, 217–242. [Google Scholar] [CrossRef]
- Sommer, S.; Fuqua, S.A.W. Estrogen receptor and breast cancer. Semin. Cancer Biol. 2001, 11, 339–352. [Google Scholar] [CrossRef] [PubMed]
- Luqmani, Y.A.; Alazmi, A.; Albader, M.; Abraham, G.; Elzawahri, M. Modification of gene expression induced by siRNA targeting of estrogen receptor α in MCF7 human breast cancer cells. Int. J. Oncol. 2009, 34, 231–242. [Google Scholar] [CrossRef] [PubMed]
- Lima, J.F.; Nofech-Mozes, S.; Bayani, J.; Bartlett, J.M.S. EMT in Breast Carcinoma—A Review. J. Clin. Med. 2016, 5, 65. [Google Scholar] [CrossRef] [PubMed]
- Ribatti, D.; Tamma, R.; Annese, T. Epithelial-Mesenchymal Transition in Cancer: A Historical Overview. Transl. Oncol. 2020, 13, 100773. [Google Scholar] [CrossRef] [PubMed]
- Liu, X.; Yun, F.; Shi, L.; Li, Z.H.; Luo, N.R.; Jia, Y.F. Roles of Signaling Pathways in the Epithelial-Mesenchymal Transition in Cancer. Asian Pac. J. Cancer Prev. 2015, 16, 6201–6206. [Google Scholar] [CrossRef] [PubMed]
- De Miranda, F.S.; Guimaraes, J.P.T.; Menikdiwela, K.R.; Mabry, B.; Dhakal, R.; Rahman, R.I.; Moussa, H.; Moustaid-Moussa, N. Breast cancer and the renin-angiotensin system (RAS): Therapeutic approaches and related metabolic diseases. Mol. Cell. Endocrinol. 2021, 528, 111245. [Google Scholar] [CrossRef] [PubMed]
- Almutlaq, M.; Alamro, A.A.; Alamri, H.S.; Alghamdi, A.A.; Barhoumi, T. The Effect of Local Renin-Angiotensin System in the Common Types of Cancer. Front. Endocrinol. 2021, 12, 736361. [Google Scholar] [CrossRef] [PubMed]
- Gintoni, I.; Mastrogeorgiou, M.; Papakosta, V.; Vassiliou, S.; Yapijakis, C. Genetic Variations Related to Angiotensin II Production and Risk for Basal Cell Carcinoma. Biochem. Genet. 2024. [Google Scholar] [CrossRef]
- Singh, A.; Srivastava, N.; Amit, S.; Prasad, S.N.; Misra, M.P.; Ateeq, B. Association of AGTR1 (A1166C) and ACE (I/D) Polymorphisms with Breast Cancer Risk in North Indian Population. Transl. Oncol. 2018, 11, 233–242. [Google Scholar] [CrossRef] [PubMed]
- Pringle, K.G.; Delforce, S.J.; Wang, Y.; Ashton, K.A.; Proietto, A.; Otton, G.; Blackwell, C.C.; Scott, R.J.; Lumbers, E.R. Renin-angiotensin system gene polymorphisms and endometrial cancer. Endocr. Connect. 2016, 5, 128–135. [Google Scholar] [CrossRef] [PubMed]
- Greco, S.; Muscella, A.; Elia, M.G.; Salvatore, P.; Storelli, C.; Mazzotta, A.; Manca, C.; Marsigliante, S. Angiotensin II Activates Extracellular Signal Regulated Kinases via Protein Kinase C and Epidermal Growth Factor Receptor in Breast Cancer Cells. J. Cell. Physiol. 2003, 196, 370–377. [Google Scholar] [CrossRef] [PubMed]
- Cambados, N.; Walther, T.; Nahmod, K.; Tocci, J.M.; Rubinstein, N.; Böhme, I.; Simian, M.; Sampayo, R.; Suberbordes, M.; Kordon, E.C.; et al. Angiotensin-(1-7) counteracts the transforming effects triggered by angiotensin II in breast cancer cells. Oncotarget 2017, 8, 88475–88487. [Google Scholar] [CrossRef] [PubMed]
- Chen, X.; Meng, Q.; Zhao, Y.; Liu, M.; Li, D.; Yang, Y.; Sun, L.; Sui, G.; Cai, L.; Dong, X. Angiotensin II type 1 receptor antagonists inhibit cell proliferation and angiogenesis in breast cancer. Cancer Lett. 2013, 328, 318–324. [Google Scholar] [CrossRef]
- Takiguchi, T.; Takahashi-Yanaga, F.; Ishikane, S.; Tetsuo, F.; Hosoda, H.; Arioka, M.; Kitazono, T.; Sasaguri, T. Angiotensin II promotes primary tumor growth and metastasis formation of murine TNBC 4T1 cells through the fibroblasts around cancer cells. Eur. J. Pharmacol. 2021, 909, 174415. [Google Scholar] [CrossRef] [PubMed]
- Muscella, A.; Greco, S.; Elia, M.G.; Storelli, C.; Marsigliante, S. Angiotensin II stimulation of Na+/K+ATPase activity and cell growth by calcium-independent pathway in MCF-7 breast cancer cells. J. Endocrinol. 2002, 173, 315–323. [Google Scholar] [CrossRef]
- Zhao, Y.; Chen, X.; Cai, L.; Yang, Y.; Sui, G.; Fu, S. Angiotensin II/angiotensin II type I receptor (AT1R) signaling promotes MCF-7 breast cancer cells survival via PI3-kinase/Akt pathway. J. Cell. Physiol. 2010, 225, 168–173. [Google Scholar] [CrossRef] [PubMed]
- Rodrigues-Ferreira, S.; Abdelkarim, M.; Dillenburg-Pilla, P.; Luissint, A.C.; di-Tommaso, A.; Deshayes, F.; Pontes, C.L.; Molina, A.; Cagnard, N.; Letourneur, F.; et al. Angiotensin II facilitates breast cancer cell migration and metastasis. PLoS ONE 2012, 7, e35667. [Google Scholar] [CrossRef] [PubMed]
- Puddefoot, J.R.; Udeozo, U.K.I.; Barker, S.; Vinson, G.P. The role of angiotensin II in the regulation of breast cancer cell adhesion and invasion. Endocr.-Relat. Cancer 2006, 13, 895–903. [Google Scholar] [CrossRef]
- Luo, Y.; Tanabe, E.; Kitayoshi, M.; Nishiguchi, Y.; Fujiwara, R.; Matsushima, S.; Sasaki, S.; Sasahira, T.; Chihara, Y.; Nakae, D.; et al. Expression of MAS1 in breast cancer. Cancer Sci. 2015, 106, 1240–1248. [Google Scholar] [CrossRef] [PubMed]
- Fatehi, R.; Nouraei, M.; Panahiyan, M.; Rashedinia, M.; Firouzabadi, N. Modulation of ACE2/Ang1-7/Mas and ACE/AngII/AT1 axes affects anticancer properties of sertraline in MCF-7 breast cancer cells. Biochem. Biophys. Rep. 2024, 38, 101738. [Google Scholar] [CrossRef]
- Cook, K.L.; Metheny-Barlow, L.J.; Tallant, E.A.; Gallagher, P.E. Angiotensin-(1-7) reduces fibrosis in orthotopic breast tumors. Cancer Res. 2010, 70, 8319–8328. [Google Scholar] [CrossRef]
- Khajah, M.A.; Al Saleh, S.; Mathew, P.M.; Luqmani, Y.A. Differential effect of growth factors on invasion and proliferation of endocrine resistant breast cancer cells. PLoS ONE 2012, 7, e41847. [Google Scholar] [CrossRef]
- Barrak, N.; Khajah, M.A.; Luqmani, Y.A. Hypoxic environment may enhance migration/penetration of endocrine resistant MCF7- derived breast cancer cells through monolayers of other non-invasive cancer cells in vitro. Sci. Rep. 2020, 10, 1127. [Google Scholar] [CrossRef] [PubMed]
- Khajah, M.A.; Khushaish, S.; Luqmani, Y.A. Lactate Dehydrogenase A or B Knockdown Reduces Lactate Production and Inhibits Breast Cancer Cell Motility in vitro. Front. Pharmacol. 2021, 12, 747001. [Google Scholar] [CrossRef]
- Justus, C.R.; Leffler, N.; Ruiz-Echevarria, M.; Yang, L.V. In vitro cell migration and invasion assays. J. Vis. Exp. 2014, 88, e51046. [Google Scholar]
- Khajah, M.A.; Almohri, I.; Mathew, P.M.; Luqmani, Y.A. Extracellular Alkaline pH Leads to Increased Metastatic Potential of Estrogen Receptor Silenced Endocrine Resistant Breast Cancer Cells. PLoS ONE 2013, 8, e76327. [Google Scholar] [CrossRef] [PubMed]
- Al Saleh, S.; Al Mulla, F.; Luqmani, Y.A. Estrogen Receptor Silencing Induces Epithelial to Mesenchymal Transition in Human Breast Cancer Cells. PLoS ONE 2011, 6, e20610. [Google Scholar] [CrossRef] [PubMed]
- Burstein, H.J. Systemic Therapy for Estrogen Receptor–Positive, HER2-Negative Breast Cancer. N. Engl. J. Med. 2020, 383, 2557–2570. [Google Scholar] [CrossRef]
- Chappell, M.C. The Angiotensin-(1-7) Axis: Formation and Metabolism Pathways. In Angiotensin-(1-7): A Comprehensive Review; Springer: Cham, Switzerland, 2019; pp. 1–26. [Google Scholar]
- Piastowska-Ciesielska, A.W.; Domińska, K.; Nowakowska, M.; Gajewska, M.; Gajos-Michniewicz, A.; Ochędalski, T. Angiotensin modulates human mammary epithelial cell motility. J. Renin-Angiotensin-Aldosterone Syst. 2014, 15, 419–429. [Google Scholar] [CrossRef] [PubMed]
- De Paepe, B.; Verstraeten, V.L.; De Potter, C.R.; Vakaet, L.A.; Bullock, G.R. Growth stimulatory angiotensin II type-1 receptor is upregulated in breast hyperplasia and in situ carcinoma but not in invasive carcinoma. Histochem. Cell Biol. 2001, 116, 247–254. [Google Scholar] [CrossRef] [PubMed]
- Alenina, N.; Santos, R.A.S. Angiotensin-(1-7) and Mas: A Brief History; Academic Press: Cambridge, MA, USA, 2015; pp. 155–159. [Google Scholar]
- Rodrigues-Ferreira, S.; Nahmias, C. G-protein coupled receptors of the renin-angiotensin system: New targets against breast cancer? Front. Pharmacol. 2015, 6, 24. [Google Scholar] [CrossRef] [PubMed]
- Zhao, Y.; Wang, H.; Li, X.; Cao, M.; Lu, H.; Meng, Q.; Pang, H.; Li, H.; Nadolny, C.; Dong, X.; et al. Ang II-AT1R increases cell migration through PI3K/AKT and NF-κB pathways in breast cancer. J. Cell. Physiol. 2014, 229, 1855–1862. [Google Scholar] [CrossRef]
- Yu, C.; Tang, W.; Wang, Y.; Shen, Q.; Wang, B.; Cai, C.; Meng, X.; Zou, F. Downregulation of ACE2/Ang-(1-7)/Mas axis promotes breast cancer metastasis by enhancing store-operated calcium entry. Cancer Lett. 2016, 376, 268–277. [Google Scholar] [CrossRef]
- Santos, R.A.S.; Ferreira, A.J. Pharmacological Effects of AVE 0991, a Nonpeptide Angiotensin-(1–7) Receptor Agonist. Cardiovasc. Drug Rev. 2007, 24, 239–246. [Google Scholar] [CrossRef]
- Bader, M.; Santos, R.A.; Unger, T.; Steckelings, U.M. New therapeutic pathways in the RAS. J. Renin-Angiotensin-Aldosterone Syst. 2012, 13, 505–508. [Google Scholar] [CrossRef] [PubMed]
- Molaei, A.; Molaei, E.; Hayes, A.W.; Karimi, G. Mas receptor: A potential strategy in the management of ischemic cardiovascular diseases. Cell Cycle 2023, 22, 1654–1674. [Google Scholar] [CrossRef] [PubMed]







Disclaimer/Publisher’s Note: The statements, opinions and data contained in all publications are solely those of the individual author(s) and contributor(s) and not of MDPI and/or the editor(s). MDPI and/or the editor(s) disclaim responsibility for any injury to people or property resulting from any ideas, methods, instructions or products referred to in the content. |
© 2025 by the authors. Licensee MDPI, Basel, Switzerland. This article is an open access article distributed under the terms and conditions of the Creative Commons Attribution (CC BY) license (https://creativecommons.org/licenses/by/4.0/).
Share and Cite
Alfoudiry, M.M.; Khajah, M.A. Angiotensin 1–7 and the Non-Peptide MAS-R Agonist AVE0991 Inhibit Breast Cancer Cell Migration and Invasion. Biomedicines 2025, 13, 567. https://doi.org/10.3390/biomedicines13030567
Alfoudiry MM, Khajah MA. Angiotensin 1–7 and the Non-Peptide MAS-R Agonist AVE0991 Inhibit Breast Cancer Cell Migration and Invasion. Biomedicines. 2025; 13(3):567. https://doi.org/10.3390/biomedicines13030567
Chicago/Turabian StyleAlfoudiry, Mariam M., and Maitham A. Khajah. 2025. "Angiotensin 1–7 and the Non-Peptide MAS-R Agonist AVE0991 Inhibit Breast Cancer Cell Migration and Invasion" Biomedicines 13, no. 3: 567. https://doi.org/10.3390/biomedicines13030567
APA StyleAlfoudiry, M. M., & Khajah, M. A. (2025). Angiotensin 1–7 and the Non-Peptide MAS-R Agonist AVE0991 Inhibit Breast Cancer Cell Migration and Invasion. Biomedicines, 13(3), 567. https://doi.org/10.3390/biomedicines13030567
