Aripiprazole Offsets Mutant ATXN3-Induced Motor Dysfunction by Targeting Dopamine D2 and Serotonin 1A and 2A Receptors in C. elegans
Abstract
:1. Introduction
2. Materials and Methods
2.1. Caenorhabditis elegans Maintenance and Strain Generation
2.2. Compounds Preparation
2.3. Drug Toxicity Assay
2.4. Aripiprazole Drug Assay
2.5. C. elegans Assays for Motility Defects and Aggregation
2.6. Velocity Assay
2.7. Lifespan Assay
2.8. Biochemical Assays for Aggregation
2.9. Immunoblotting Analysis
2.10. Protein Alignments
2.11. Data and Statistical Analysis
3. Results
3.1. Aripiprazole Treatment Improves the Motor Impairment and Survival of a MJD C. elegans Model
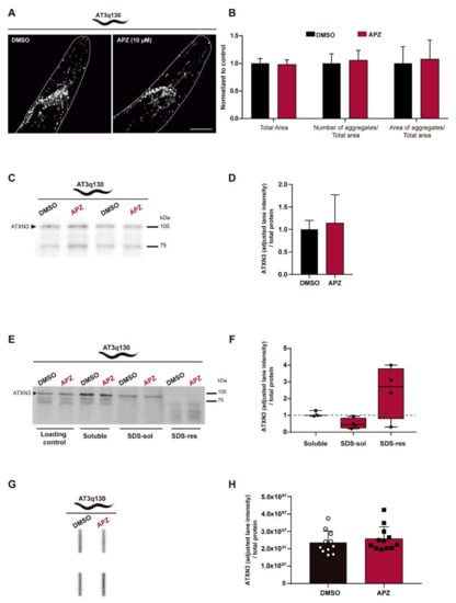
3.2. No Impact of Aripiprazole Treatment on Mutant ATXN3 Aggregation
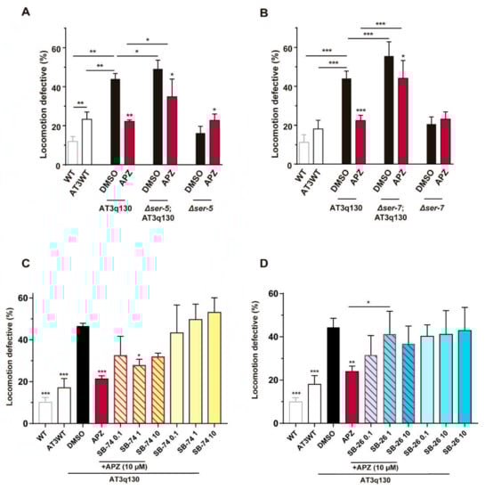
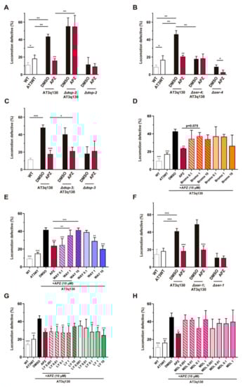
3.3. Aripiprazole-Mediated Amelioration of AT3q130 Motor Dysfunction Is Dependent on Dopamine and Serotonin Receptors
4. Discussion
Supplementary Materials
Author Contributions
Funding
Institutional Review Board Statement
Informed Consent Statement
Data Availability Statement
Acknowledgments
Conflicts of Interest
References
- Bettencourt, C.; Lima, M. Machado-Joseph disease: From first descriptions to new perspectives. Orphanet J. Rare Dis. 2011, 6, 35. [Google Scholar] [CrossRef] [PubMed] [Green Version]
- Matos, C.A.; de Macedo-Ribeiro, S.; Carvalho, A.L. Polyglutamine diseases: The special case of ataxin-3 and Machado-Joseph disease. Prog. Neurobiol. 2011, 95, 26–48. [Google Scholar] [CrossRef] [PubMed]
- Saute, J.A.M.; Jardim, L.B. Machado Joseph disease: Clinical and genetic aspects, and current treatment. Expert Opin. Orphan Drugs 2015, 3, 517–535. [Google Scholar] [CrossRef]
- Schmitt, I.; Evert, B.O.; Khazneh, H.; Klockgether, T.; Wuellner, U. The human MJD gene: Genomic structure and functional characterization of the promoter region. Gene 2003, 314, 81–88. [Google Scholar] [CrossRef]
- Ichikawa, Y.; Goto, J.; Hattori, M.; Toyoda, A.; Ishii, K.; Jeong, S.Y.; Hashida, H.; Masuda, N.; Ogata, K.; Kasai, F.; et al. The genomic structure and expression of MJD, the Machado-Joseph disease gene. J. Hum. Genet. 2001, 46, 413–422. [Google Scholar] [CrossRef] [PubMed]
- Da Silva, J.D.; Teixeira-Castro, A.; Maciel, P. From pathogenesis to novel therapeutics for spinocerebellar ataxia type 3: Evading potholes on the way to translation. Neurotherapeutics 2019, 16, 1009–1031. [Google Scholar] [CrossRef]
- Esteves, S.; Duarte-Silva, S.; Maciel, P. Discovery of therapeutic approaches for polyglutamine diseases: A summary of recent efforts. Med. Res. Rev. 2017, 37, 860–906. [Google Scholar] [CrossRef] [PubMed] [Green Version]
- Teixeira-Castro, A.; Jalles, A.; Esteves, S.; Kang, S.; da Silva Santos, L.; Silva-Fernandes, A.; Neto, M.F.; Brielmann, R.M.; Bessa, C.; Duarte-Silva, S.; et al. Serotonergic signalling suppresses ataxin 3 aggregation and neurotoxicity in animal models of Machado-Joseph disease. Brain 2015, 138, 3221–3237. [Google Scholar] [CrossRef] [Green Version]
- Ashraf, N.S.; Duarte-Silva, S.; Shaw, E.D.; Maciel, P.; Paulson, H.L.; Teixeira-Castro, A.; Costa, M.D.C. Citalopram reduces aggregation of ATXN3 in a YAC transgenic mouse model of Machado-Joseph disease. Mol. Neurobiol. 2019, 56, 3690–3701. [Google Scholar] [CrossRef] [Green Version]
- Costa, M.D.C.; Ashraf, N.S.; Fischer, S.; Yang, Y.; Schapka, E.; Joshi, G.; McQuade, T.J.; Dharia, R.M.; Dulchavsky, M.; Ouyang, M.; et al. Unbiased screen identifies aripiprazole as a modulator of abundance of the polyglutamine disease protein, ataxin-3. Brain 2016, 139, 2891–2908. [Google Scholar] [CrossRef] [PubMed]
- Swainston Harrison, T.; Perry, C.M. Aripiprazole: A review of its use in schizophrenia and schizoaffective disorder. Drugs 2004, 64, 1715–1736. [Google Scholar] [CrossRef] [PubMed]
- Kishi, T.; Ikuta, T.; Matsuda, Y.; Sakuma, K.; Okuya, M.; Mishima, K.; Iwata, N. Mood stabilizers and/or antipsychotics for bipolar disorder in the maintenance phase: A systematic review and network meta-analysis of randomized controlled trials. Mol. Psychiatry 2020, 26, 4146–4157. [Google Scholar] [CrossRef] [PubMed]
- Cantu, F.; Ciappolino, V.; Enrico, P.; Moltrasio, C.; Delvecchio, G.; Brambilla, P. Augmentation with atypical antipsychotics for treatment-resistant depression. J. Affect. Disord. 2021, 280, 45–53. [Google Scholar] [CrossRef]
- Potkin, S.G.; Saha, A.R.; Kujawa, M.J.; Carson, W.H.; Ali, M.; Stock, E.; Stringfellow, J.; Ingenito, G.; Marder, S.R. Aripiprazole, an antipsychotic with a novel mechanism of action, and risperidone vs placebo in patients with schizophrenia and schizoaffective disorder. Arch. Gen. Psychiatry 2003, 60, 681–690. [Google Scholar] [CrossRef] [PubMed] [Green Version]
- Marder, S.R.; McQuade, R.D.; Stock, E.; Kaplita, S.; Marcus, R.; Safferman, A.Z.; Saha, A.; Ali, M.; Iwamoto, T. Aripiprazole in the treatment of schizophrenia: Safety and tolerability in short-term, placebo-controlled trials. Schizophr. Res. 2003, 61, 123–136. [Google Scholar] [CrossRef]
- Kasper, S.; Lerman, M.N.; McQuade, R.D.; Saha, A.; Carson, W.H.; Ali, M.; Archibald, D.; Ingenito, G.; Marcus, R.; Pigott, T. Efficacy and safety of aripiprazole vs. haloperidol for long-term maintenance treatment following acute relapse of schizophrenia. Int. J. Neuropsychopharmacol. 2003, 6, 325–337. [Google Scholar] [CrossRef] [Green Version]
- Shirzadi, A.A.; Ghaemi, S.N. Side effects of atypical antipsychotics: Extrapyramidal symptoms and the metabolic syndrome. Harv. Rev. Psychiatry 2006, 14, 152–164. [Google Scholar] [CrossRef]
- Shapiro, D.A.; Renock, S.; Arrington, E.; Chiodo, L.A.; Liu, L.X.; Sibley, D.R.; Roth, B.L.; Mailman, R. Aripiprazole, a novel atypical antipsychotic drug with a unique and robust pharmacology. Neuropsychopharmacology 2003, 28, 1400–1411. [Google Scholar] [CrossRef] [Green Version]
- Kikuchi, T.; Tottori, K.; Uwahodo, Y.; Hirose, T.; Miwa, T.; Oshiro, Y.; Morita, S. 7-(4-[4-(2,3-Dichlorophenyl)-1-piperazinyl]butyloxy)-3,4-dihydro-2(1H)-quinolinon e (OPC-14597), a new putative antipsychotic drug with both presynaptic dopamine autoreceptor agonistic activity and postsynaptic D2 receptor antagonistic activity. J. Pharmacol. Exp. Ther. 1995, 274, 329–336. [Google Scholar]
- Burris, K.D.; Molski, T.F.; Xu, C.; Ryan, E.; Tottori, K.; Kikuchi, T.; Yocca, F.D.; Molinoff, P.B. Aripiprazole, a novel antipsychotic, is a high-affinity partial agonist at human dopamine D2 receptors. J. Pharmacol. Exp. Ther. 2002, 302, 381–389. [Google Scholar] [CrossRef]
- Wood, M.; Reavill, C. Aripiprazole acts as a selective dopamine D2 receptor partial agonist. Expert Opin. Investig. Drugs 2007, 16, 771–775. [Google Scholar] [CrossRef] [PubMed]
- Jordan, S.; Koprivica, V.; Chen, R.; Tottori, K.; Kikuchi, T.; Altar, C.A. The antipsychotic aripiprazole is a potent, partial agonist at the human 5-HT1A receptor. Eur. J. Pharmacol. 2002, 441, 137–140. [Google Scholar] [CrossRef]
- Stark, A.D.; Jordan, S.; Allers, K.A.; Bertekap, R.L.; Chen, R.; Mistry Kannan, T.; Molski, T.F.; Yocca, F.D.; Sharp, T.; Kikuchi, T.; et al. Interaction of the novel antipsychotic aripiprazole with 5-HT1A and 5-HT 2A receptors: Functional receptor-binding and in vivo electrophysiological studies. Psychopharmacology 2007, 190, 373–382. [Google Scholar] [CrossRef] [PubMed]
- Davies, M.A.; Sheffler, D.J.; Roth, B.L. Aripiprazole: A novel atypical antipsychotic drug with a uniquely robust pharmacology. CNS Drug Rev. 2004, 10, 317–336. [Google Scholar] [CrossRef] [PubMed]
- Boyson, S.J.; McGonigle, P.; Molinoff, P.B. Quantitative autoradiographic localization of the D1 and D2 subtypes of dopamine receptors in rat brain. J. Neurosci. 1986, 6, 3177–3188. [Google Scholar] [CrossRef] [Green Version]
- Camps, M.; Kelly, P.H.; Palacios, J.M. Autoradiographic localization of dopamine D 1 and D 2 receptors in the brain of several mammalian species. J. Neural Transm. Gen. Sect. 1990, 80, 105–127. [Google Scholar] [CrossRef]
- Onali, P.; Olianas, M.C.; Bunse, B. Evidence that adenosine A2 and dopamine autoreceptors antagonistically regulate tyrosine hydroxylase activity in rat striatal synaptosomes. Brain Res. 1988, 456, 302–309. [Google Scholar] [CrossRef]
- Lacey, M.G.; Mercuri, N.B.; North, R.A. Dopamine acts on D2 receptors to increase potassium conductance in neurones of the rat substantia nigra zona compacta. J. Physiol. 1987, 392, 397–416. [Google Scholar] [CrossRef]
- Boyd, K.N.; Mailman, R.B. Dopamine receptor signaling and current and future antipsychotic drugs. In Current Antipsychotics. Handbook of Experimental Pharmacology; Gross, G., Geyer, M., Eds.; Springer: Berlin/Heidelberg, Germany, 2012; pp. 53–86. [Google Scholar] [CrossRef] [Green Version]
- Seeman, P. Targeting the dopamine D2 receptor in schizophrenia. Expert Opin. Ther. Targets 2006, 10, 515–531. [Google Scholar] [CrossRef]
- Albert, P.R.; Zhou, Q.Y.; Van Tol, H.H.; Bunzow, J.R.; Civelli, O. Cloning, functional expression, and mRNA tissue distribution of the rat 5-hydroxytryptamine1A receptor gene. J. Biol. Chem. 1990, 265, 5825–5832. [Google Scholar] [CrossRef]
- Pompeiano, M.; Palacios, J.M.; Mengod, G. Distribution and cellular localization of mRNA coding for 5-HT1A receptor in the rat brain: Correlation with receptor binding. J. Neurosci. 1992, 12, 440–453. [Google Scholar] [CrossRef] [PubMed]
- Riad, M.; Garcia, S.; Watkins, K.C.; Jodoin, N.; Doucet, E.; Langlois, X.; el Mestikawy, S.; Hamon, M.; Descarries, L. Somatodendritic localization of 5-HT1A and preterminal axonal localization of 5-HT1B serotonin receptors in adult rat brain. J. Comp. Neurol. 2000, 417, 181–194. [Google Scholar] [CrossRef]
- Kia, H.K.; Miquel, M.-C.; Brisorgueil, M.-J.; Daval, G.V.; Riad, M.; Mestikawy, S.E.; Hamon, M.; Vergé, D. Immunocytochemical localization of serotonin1A receptors in the rat central nervous system. J. Comp. Neurol. 1996, 365, 289–305. [Google Scholar] [CrossRef]
- Dong, J.; de Montigny, C.; Blier, P. Effect of acute and repeated versus sustained administration of the 5-HT1A receptor agonist ipsapirone: Electrophysiological studies in the rat hippocampus and dorsal raphe. Naunyn-Schmiedeberg’s Arch. Pharmacol. 1997, 356, 303–311. [Google Scholar] [CrossRef]
- Tada, K.; Kasamo, K.; Suzuki, T.; Matsuzaki, Y.; Kojima, T. Endogenous 5-HT inhibits firing activity of hippocampal CA1 pyramidal neurons during conditioned fear stress-induced freezing behavior through stimulating 5-HT1A receptors. Hippocampus 2004, 14, 143–147. [Google Scholar] [CrossRef] [PubMed]
- Xu, T.; Pandey, S.C. Cellular localization of serotonin(2A) (5HT(2A)) receptors in the rat brain. Brain Res. Bull. 2000, 51, 499–505. [Google Scholar] [CrossRef]
- Hannon, J.; Hoyer, D. Molecular biology of 5-HT receptors. Behav. Brain Res. 2008, 195, 198–213. [Google Scholar] [CrossRef]
- Miner, L.A.; Backstrom, J.R.; Sanders-Bush, E.; Sesack, S.R. Ultrastructural localization of serotonin2A receptors in the middle layers of the rat prelimbic prefrontal cortex. Neuroscience 2003, 116, 107–117. [Google Scholar] [CrossRef]
- Andrade, R. Serotonergic regulation of neuronal excitability in the prefrontal cortex. Neuropharmacology 2011, 61, 382–386. [Google Scholar] [CrossRef] [Green Version]
- Teixeira-Castro, A.; Ailion, M.; Jalles, A.; Brignull, H.R.; Vilaca, J.L.; Dias, N.; Rodrigues, P.; Oliveira, J.F.; Neves-Carvalho, A.; Morimoto, R.I.; et al. Neuron-specific proteotoxicity of mutant ataxin-3 in C. elegans: Rescue by the DAF-16 and HSF-1 pathways. Hum. Mol. Genet. 2011, 20, 2996–3009. [Google Scholar] [CrossRef] [Green Version]
- Brenner, S. The genetics of Caenorhabditis elegans. Genetics 1974, 77, 71–94. [Google Scholar] [CrossRef] [PubMed]
- Gomez-Amaro, R.L.; Valentine, E.R.; Carretero, M.; LeBoeuf, S.E.; Rangaraju, S.; Broaddus, C.D.; Solis, G.M.; Williamson, J.R.; Petrascheck, M. Measuring food intake and nutrient absorption in Caenorhabditis elegans. Genetics 2015, 200, 443–454. [Google Scholar] [CrossRef] [PubMed] [Green Version]
- Voisine, C.; Varma, H.; Walker, N.; Bates, E.A.; Stockwell, B.R.; Hart, A.C. Identification of potential therapeutic drugs for huntington’s disease using Caenorhabditis elegans. PLoS ONE 2007, 2, e504. [Google Scholar] [CrossRef]
- Teixeira-Castro, A.; Dias, N.; Rodrigues, P.; Oliveira, J.F.; Rodrigues, N.F.; Maciel, P.; Vilaça, J.L. An image processing application for quantification of protein aggregates in Caenorhabditis elegans. In Proceedings of the 5th International Conference on Practical Applications of Computational Biology & Bioinformatics (PACBB 2011), Salamanca, Spain, 6–8 April 2011; pp. 31–38. [Google Scholar]
- Meijering, E.; Dzyubachyk, O.; Smal, I. Chapter nine—Methods for Cell and Particle Tracking. In Methods in Enzymology; Conn, P.M., Ed.; Academic Press: Cambridge, MA, USA, 2012; Volume 504, pp. 183–200. [Google Scholar]
- Vilasboas-Campos, D.; Costa, M.D.; Teixeira-Castro, A.; Rios, R.; Silva, F.G.; Bessa, C.; Dias, A.C.P.; Maciel, P. Neurotherapeutic effect of Hyptis spp. leaf extracts in Caenorhabditis elegans models of tauopathy and polyglutamine disease: Role of the glutathione redox cycle. Free Radic. Biol. Med. 2021, 162, 202–215. [Google Scholar] [CrossRef]
- Nussbaum-Krammer, C.I.; Neto, M.F.; Brielmann, R.M.; Pedersen, J.S.; Morimoto, R.I. Investigating the spreading and toxicity of prion-like proteins using the metazoan model organism C. elegans. J. Vis. Exp. 2015, e52321. [Google Scholar] [CrossRef]
- Pereira-Sousa, J.; Ferreira-Lomba, B.; Bellver-Sanchis, A.; Vilasboas-Campos, D.; Fernandes, J.H.; Costa, M.D.; Varney, M.A.; Newman-Tancredi, A.; Maciel, P.; Teixeira-Castro, A. Identification of the 5-HT1A serotonin receptor as a novel therapeutic target in a C. elegans model of Machado-Joseph disease. Neurobiol. Dis. 2021, 152, 105278. [Google Scholar] [CrossRef] [PubMed]
- Vilchez, D.; Morantte, I.; Liu, Z.; Douglas, P.M.; Merkwirth, C.; Rodrigues, A.P.C.; Manning, G.; Dillin, A. RPN-6 determines C. elegans longevity under proteotoxic stress conditions. Nature 2012, 489, 263–268. [Google Scholar] [CrossRef]
- Koch, P.; Breuer, P.; Peitz, M.; Jungverdorben, J.; Kesavan, J.; Poppe, D.; Doerr, J.; Ladewig, J.; Mertens, J.; Tüting, T.; et al. Excitation-induced ataxin-3 aggregation in neurons from patients with Machado-Joseph disease. Nature 2011, 480, 543–546. [Google Scholar] [CrossRef]
- Troshin, P.V.; Procter, J.B.; Barton, G.J. Java bioinformatics analysis web services for multiple sequence alignment—JABAWS: MSA. Bioinformatics 2011, 27, 2001–2002. [Google Scholar] [CrossRef]
- Notredame, C.; Higgins, D.G.; Heringa, J. T-Coffee: A novel method for fast and accurate multiple sequence alignment. J. Mol. Biol. 2000, 302, 205–217. [Google Scholar] [CrossRef] [Green Version]
- Stothard, P. The sequence manipulation suite: JavaScript programs for analyzing and formatting protein and DNA sequences. BioTechniques 2000, 28, 1102–1104. [Google Scholar] [CrossRef] [Green Version]
- Chase, D.L.; Pepper, J.S.; Koelle, M.R. Mechanism of extrasynaptic dopamine signaling in Caenorhabditis elegans. Nat. Neurosci. 2004, 7, 1096–1103. [Google Scholar] [CrossRef] [PubMed]
- Carre-Pierrat, M.; Baillie, D.; Johnsen, R.; Hyde, R.; Hart, A.; Granger, L.; Ségalat, L. Characterization of the Caenorhabditis elegans G protein-coupled serotonin receptors. Invertebr. Neurosci. 2006, 6, 189–205. [Google Scholar] [CrossRef]
- Carnell, L. The G-protein-coupled serotonin receptor SER-1 regulates egg laying and male mating behaviors in Caenorhabditis elegans. J. Neurosci. 2005, 25, 10671–10681. [Google Scholar] [CrossRef] [PubMed] [Green Version]
- Fritze, O.; Filipek, S.; Kuksa, V.; Palczewski, K.; Hofmann, K.P.; Ernst, O.P. Role of the conserved NPxxY(x)5,6F motif in the rhodopsin ground state and during activation. Proc. Natl. Acad. Sci. USA 2003, 100, 2290–2295. [Google Scholar] [CrossRef] [PubMed] [Green Version]
- Flanagan, C.A. A GPCR that is not “DRY”. Mol. Pharmacol. 2005, 68, 1–3. [Google Scholar] [CrossRef] [PubMed] [Green Version]
- Weis, W.I.; Kobilka, B.K. The molecular basis of G protein-coupled receptor activation. Annu. Rev. Biochem. 2018, 87, 897–919. [Google Scholar] [CrossRef] [PubMed]
- Hobson, R.J.; Hapiak, V.M.; Xiao, H.; Buehrer, K.L.; Komuniecki, P.R.; Komuniecki, R.W. SER-7, a Caenorhabditis elegans 5-HT7-like receptor, is essential for the 5-HT stimulation of pharyngeal pumping and egg laying. Genetics 2006, 172, 159–169. [Google Scholar] [CrossRef] [Green Version]
- Lemieux, G.A.; Cunningham, K.A.; Lin, L.; Mayer, F.; Werb, Z.; Ashrafi, K. Kynurenic acid is a nutritional cue that enables behavioral plasticity. Cell 2015, 160, 119–131. [Google Scholar] [CrossRef] [Green Version]
- Barros, A.G.; Bridi, J.C.; de Souza, B.R.; de Castro, C., Jr.; de Lima Torres, K.C.; Malard, L.; Jorio, A.; de Miranda, D.M.; Ashrafi, K.; Romano-Silva, M.A. Dopamine signaling regulates fat content through beta-oxidation in Caenorhabditis elegans. PLoS ONE 2014, 9, e85874. [Google Scholar] [CrossRef] [Green Version]
- Mimoto, A.; Fujii, M.; Usami, M.; Shimamura, M.; Hirabayashi, N.; Kaneko, T.; Sasagawa, N.; Ishiura, S. Identification of an estrogenic hormone receptor in Caenorhabditis elegans. Biochem. Biophys. Res. Commun. 2007, 364, 883–888. [Google Scholar] [CrossRef] [PubMed]
- Tonini, M.; Cipollina, L.; Poluzzi, E.; Crema, F.; Corazza, G.R.; De Ponti, F. Review article: Clinical implications of enteric and central D2 receptor blockade by antidopaminergic gastrointestinal prokinetics. Aliment. Pharmacol. Ther. 2004, 19, 379–390. [Google Scholar] [CrossRef]
- Laporte, A.-M.; Lima, L.; Gozlan, H.; Hamon, M. Selective in vivo labelling of brain 5-HT1A receptors by [3H]WAY 100635 in the mouse. Eur. J. Pharmacol. 1994, 271, 505–514. [Google Scholar] [CrossRef]
- Gozlan, H.; Thibault, S.; Laporte, A.-M.; Lima, L.; Hamon, M. The selective 5-HT1A antagonist radioligand [3H]WAY 100635 labels both G-protein-coupled and free 5-HT1A receptors in rat brain membranes. Eur. J. Pharmacol. Mol. Pharmacol. 1995, 288, 173–186. [Google Scholar] [CrossRef]
- Audia, J.E.; Evrard, D.A.; Murdoch, G.R.; Droste, J.J.; Nissen, J.S.; Schenck, K.W.; Fludzinski, P.; Lucaites, V.L.; Nelson, D.L.; Cohen, M.L. Potent, selective tetrahydro-beta-carboline antagonists of the serotonin 2B (5HT2B) contractile receptor in the rat stomach fundus. J. Med. Chem. 1996, 39, 2773–2780. [Google Scholar] [CrossRef]
- Sullivan, L.C.; Clarke, W.P.; Berg, K.A. Atypical antipsychotics and inverse agonism at 5-HT2 receptors. Curr. Pharm. Des. 2015, 21, 3732–3738. [Google Scholar] [CrossRef] [PubMed] [Green Version]
- Hapiak, V.M.; Hobson, R.J.; Hughes, L.; Smith, K.; Harris, G.; Condon, C.; Komuniecki, P.; Komuniecki, R.W. Dual excitatory and inhibitory serotonergic inputs modulate egg laying in Caenorhabditis elegans. Genetics 2009, 181, 153–163. [Google Scholar] [CrossRef] [Green Version]
- Harris, G.P.; Hapiak, V.M.; Wragg, R.T.; Miller, S.B.; Hughes, L.J.; Hobson, R.J.; Steven, R.; Bamber, B.; Komuniecki, R.W. Three distinct amine receptors operating at different levels within the locomotory circuit are each essential for the serotonergic modulation of chemosensation in Caenorhabditis elegans. J. Neurosci. 2009, 29, 1446–1456. [Google Scholar] [CrossRef]
- Upton, N.; Chuang, T.T.; Hunter, A.J.; Virley, D.J. 5-HT6 receptor antagonists as novel cognitive enhancing agents for Alzheimer’s disease. Neurotherapeutics 2008, 5, 458–469. [Google Scholar] [CrossRef]
- De Deurwaerdère, P.; Bharatiya, R.; Chagraoui, A.; Di Giovanni, G. Constitutive activity of 5-HT receptors: Factual analysis. Neuropharmacology 2020, 168, 107967. [Google Scholar] [CrossRef]
- Hagan, J.J.; Price, G.W.; Jeffrey, P.; Deeks, N.J.; Stean, T.; Piper, D.; Smith, M.I.; Upton, N.; Medhurst, A.D.; Middlemiss, D.N.; et al. Characterization of SB-269970-A, a selective 5-HT(7) receptor antagonist. Br. J. Pharmacol. 2000, 130, 539–548. [Google Scholar] [CrossRef] [Green Version]
- Mahe, C.; Loetscher, E.; Feuerbach, D.; Muller, W.; Seiler, M.P.; Schoeffter, P. Differential inverse agonist efficacies of SB-258719, SB-258741 and SB-269970 at human recombinant serotonin 5-HT7 receptors. Eur. J. Pharmacol. 2004, 495, 97–102. [Google Scholar] [CrossRef]
- Suo, S.; Sasagawa, N.; Ishiura, S. Identification of a dopamine receptor from Caenorhabditis elegans. Neurosci. Lett. 2002, 319, 13–16. [Google Scholar] [CrossRef]
- Grunder, G.; Fellows, C.; Janouschek, H.; Veselinovic, T.; Boy, C.; Brocheler, A.; Kirschbaum, K.M.; Hellmann, S.; Spreckelmeyer, K.M.; Hiemke, C.; et al. Brain and plasma pharmacokinetics of aripiprazole in patients with schizophrenia: An [18F]fallypride PET study. Am. J. Psychiatry 2008, 165, 988–995. [Google Scholar] [CrossRef] [PubMed] [Green Version]
- Brusa, L.; Orlacchio, A.; Moschella, V.; Iani, C.; Bernardi, G.; Mercuri, N.B. Treatment of the symptoms of Huntington’s disease: Preliminary results comparing aripiprazole and tetrabenazine. Mov. Disord. Off. J. Mov. Disord. Soc. 2009, 24, 126–129. [Google Scholar] [CrossRef]
- Pohl, F.; Teixeira-Castro, A.; Costa, M.D.; Lindsay, V.; Fiuza-Fernandes, J.; Goua, M.; Bermano, G.; Russell, W.; Maciel, P.; Kong Thoo Lin, P. GST-4-dependent suppression of neurodegeneration in C. elegans models of Parkinson’s and Machado-Joseph disease by rapeseed pomace extract supplementation. Front. Neurosci. 2019, 13, 1091. [Google Scholar] [CrossRef] [PubMed]
- Bartram, L.A.; Lozano, J.; Coury, D.L. Aripiprazole for treating irritability associated with autism spectrum disorders. Expert Opin. Pharmacother. 2019, 20, 1421–1427. [Google Scholar] [CrossRef]
- Donohoe, D.R.; Weeks, K.; Aamodt, E.J.; Dwyer, D.S. Antipsychotic drugs alter neuronal development including ALM neuroblast migration and PLM axonal outgrowth in Caenorhabditis elegans. Int. J. Dev. Neurosci. 2008, 26, 371–380. [Google Scholar] [CrossRef] [Green Version]
- Alkema, M.J.; Hunter-Ensor, M.; Ringstad, N.; Horvitz, H.R. Tyramine functions independently of octopamine in the Caenorhabditis elegans nervous system. Neuron 2005, 46, 247–260. [Google Scholar] [CrossRef] [Green Version]
- Segalat, L.; Elkes, D.A.; Kaplan, J.M. Modulation of serotonin-controlled behaviors by Go in Caenorhabditis elegans. Science 1995, 267, 1648–1651. [Google Scholar] [CrossRef]
- Sawin, E.R.; Ranganathan, R.; Horvitz, H.R. C. elegans locomotory rate is modulated by the environment through a dopaminergic pathway and by experience through a serotonergic pathway. Neuron 2000, 26, 619–631. [Google Scholar] [CrossRef] [Green Version]
- Sanyal, S.; Wintle, R.F.; Kindt, K.S.; Nuttley, W.M.; Arvan, R.; Fitzmaurice, P.; Bigras, E.; Merz, D.C.; Hebert, T.E.; van der Kooy, D.; et al. Dopamine modulates the plasticity of mechanosensory responses in Caenorhabditis elegans. EMBO J. 2004, 23, 473–482. [Google Scholar] [CrossRef] [PubMed] [Green Version]
- Omura, D.T.; Clark, D.A.; Samuel, A.D.; Horvitz, H.R. Dopamine signaling is essential for precise rates of locomotion by C. elegans. PLoS ONE 2012, 7, e38649. [Google Scholar] [CrossRef] [PubMed] [Green Version]
- Desai, C.; Garriga, G.; McIntire, S.L.; Horvitz, H.R. A genetic pathway for the development of the Caenorhabditis elegans HSN motor neurons. Nature 1988, 336, 638–646. [Google Scholar] [CrossRef]
- Duerr, J.S.; Frisby, D.L.; Gaskin, J.; Duke, A.; Asermely, K.; Huddleston, D.; Eiden, L.E.; Rand, J.B. The cat-1 gene of Caenorhabditis elegans encodes a vesicular monoamine transporter required for specific monoamine-dependent behaviors. J. Neurosci. 1999, 19, 72–84. [Google Scholar] [CrossRef] [PubMed] [Green Version]
- McIntire, S.L.; Garriga, G.; White, J.; Jacobson, D.; Horvitz, H.R. Genes necessary for directed axonal elongation or fasciculation in C. elegans. Neuron 1992, 8, 307–322. [Google Scholar] [CrossRef]
- Sze, J.Y.; Victor, M.; Loer, C.; Shi, Y.; Ruvkun, G. Food and metabolic signalling defects in a Caenorhabditis elegans serotonin-synthesis mutant. Nature 2000, 403, 560–564. [Google Scholar] [CrossRef] [PubMed]
- Iwanir, S.; Brown, A.S.; Nagy, S.; Najjar, D.; Kazakov, A.; Lee, K.S.; Zaslaver, A.; Levine, E.; Biron, D. Serotonin promotes exploitation in complex environments by accelerating decision-making. BMC Biol. 2016, 14, 9. [Google Scholar] [CrossRef] [Green Version]
- Hammarlund, M.; Hobert, O.; Miller, D.M.; Sestan, N. The CeNGEN project: The complete gene expression map of an entire nervous system. Neuron 2018, 99, 430–433. [Google Scholar] [CrossRef] [Green Version]
- Taylor, S.R.; Santpere, G.; Weinreb, A.; Barrett, A.; Reilly, M.B.; Xu, C.; Varol, E.; Oikonomou, P.; Glenwinkel, L.; McWhirter, R.; et al. Molecular topography of an entire nervous system. Cell 2021, 184, 4329–4347. [Google Scholar] [CrossRef]
- Esteves, S.; Oliveira, S.; Duarte-Silva, S.; Cunha-Garcia, D.; Teixeira-Castro, A.; Maciel, P. Preclinical evidence supporting early initiation of citalopram treatment in Machado-Joseph disease. Mol. Neurobiol. 2019, 56, 3626–3637. [Google Scholar] [CrossRef] [PubMed]
- Rub, U.; Schols, L.; Paulson, H.; Auburger, G.; Kermer, P.; Jen, J.C.; Seidel, K.; Korf, H.W.; Deller, T. Clinical features, neurogenetics and neuropathology of the polyglutamine spinocerebellar ataxias type 1, 2, 3, 6 and 7. Prog. Neurobiol. 2013, 104, 38–66. [Google Scholar] [CrossRef] [PubMed]
- Saulin, A.; Savli, M.; Lanzenberger, R. Serotonin and molecular neuroimaging in humans using PET. Amino Acids 2012, 42, 2039–2057. [Google Scholar] [CrossRef] [PubMed]
- Coutinho, P.; Andrade, C. Autosomal dominant system degeneration in Portuguese families of the Azores Islands. A new genetic disorder involving cerebellar, pyramidal, extrapyramidal and spinal cord motor functions. Neurology 1978, 28, 703–709. [Google Scholar] [CrossRef] [PubMed]
- Yen, T.C.; Lu, C.S.; Tzen, K.Y.; Wey, S.P.; Chou, Y.H.; Weng, Y.H.; Kao, P.F.; Ting, G. Decreased dopamine transporter binding in Machado-Joseph disease. J. Nucl. Med. Off. Publ. Soc. Nucl. Med. 2000, 41, 994–998. [Google Scholar]
- Ogawa, M. Pharmacological treatments of cerebellar ataxia. Cerebellum 2004, 3, 107–111. [Google Scholar] [CrossRef]
- Takei, A.; Hamada, T.; Yabe, I.; Sasaki, H. Treatment of cerebellar ataxia with 5-HT1A agonist. Cerebellum 2005, 4, 211–215. [Google Scholar] [CrossRef]
- Takei, A.; Hamada, S.; Homma, S.; Hamada, K.; Tashiro, K.; Hamada, T. Difference in the effects of tandospirone on ataxia in various types of spinocerebellar degeneration: An open-label study. Cerebellum 2010, 9, 567–570. [Google Scholar] [CrossRef]
- Scatton, B.; Cohen, C.; Perrault, G.; Oblin, A.; Claustre, Y.; Schoemaker, H.; Sanger, D.J.; Rouquier, L.; Porsolt, R. The preclinical pharmacologic profile of tiapride. Eur. Psychiatry 2001, 16, 29–34. [Google Scholar] [CrossRef]
- Meyer, S.; Mueller, K.; Gruenewald, C.; Grundl, K.; Marschhauser, A.; Tiepolt, S.; Barthel, H.; Sabri, O.; Schroeter, M.L. Citalopram improves obsessive-compulsive crossword puzzling in frontotemporal dementia. Case Rep. Neurol. 2019, 11, 94–105. [Google Scholar] [CrossRef]
- Sato, S.; Mizukami, K.; Asada, T. A preliminary open-label study of 5-HT1A partial agonist tandospirone for behavioural and psychological symptoms associated with dementia. Int. J. Neuropsychopharmacol. 2007, 10, 281–283. [Google Scholar] [CrossRef] [PubMed]
- Fisher, R.; Hikima, A.; Morris, R.; Jackson, M.J.; Rose, S.; Varney, M.A.; Depoortere, R.; Newman-Tancredi, A. The selective 5-HT1A receptor agonist, NLX-112, exerts anti-dyskinetic and anti-parkinsonian-like effects in MPTP-treated marmosets. Neuropharmacology 2020, 167, 107997. [Google Scholar] [CrossRef] [PubMed]
- Iderberg, H.; McCreary, A.C.; Varney, M.A.; Kleven, M.S.; Koek, W.; Bardin, L.; Depoortere, R.; Cenci, M.A.; Newman-Tancredi, A. NLX-112, a novel 5-HT1A receptor agonist for the treatment of L-DOPA-induced dyskinesia: Behavioral and neurochemical profile in rat. Exp. Neurol. 2015, 271, 335–350. [Google Scholar] [CrossRef]
- McCreary, A.C.; Varney, M.A.; Newman-Tancredi, A. The novel 5-HT1A receptor agonist, NLX-112 reduces l-DOPA-induced abnormal involuntary movements in rat: A chronic administration study with microdialysis measurements. Neuropharmacology 2016, 105, 651–660. [Google Scholar] [CrossRef]
- Matheson, A.J.; Spencer, C.M. Ropinirole: A review of its use in the management of Parkinson’s disease. Drugs 2000, 60, 115–137. [Google Scholar] [CrossRef] [PubMed]
- Korczyn, A.D.; Brunt, E.R.; Larsen, J.P.; Nagy, Z.; Poewe, W.H.; Ruggieri, S. A 3-year randomized trial of ropinirole and bromocriptine in early Parkinson’s disease. The 053 Study Group. Neurology 1999, 53, 364–370. [Google Scholar] [CrossRef]
- Cristina, S.; Zangaglia, R.; Mancini, F.; Martignoni, E.; Nappi, G.; Pacchetti, C. High-dose ropinirole in advanced Parkinson’s disease with severe dyskinesias. Clin. Neuropharmacol. 2003, 26, 146–150. [Google Scholar] [CrossRef]
- Perez-Lloret, S.; Rascol, O. Piribedil for the treatment of motor and non-motor symptoms of Parkinson disease. CNS Drugs 2016, 30, 703–717. [Google Scholar] [CrossRef] [PubMed]
- Deroover, J.; Baro, F.; Bourguignon, R.P.; Smets, P. Tiapride versus placebo: A double-blind comparative study in the management of Huntington’s chorea. Curr. Med. Res. Opin. 1984, 9, 329–338. [Google Scholar] [CrossRef]
- Syvalahti, E.; Penttila, J.; Majasuo, H.; Palvimaki, E.P.; Laakso, A.; Hietala, J. Combined treatment with citalopram and buspirone: Effects on serotonin 5-HT2A and 5-HT2C receptors in the rat brain. Pharmacopsychiatry 2006, 39, 1–8. [Google Scholar] [CrossRef]
- Celada, P.; Puig, M.; Amargós-Bosch, M.; Adell, A.; Artigas, F. The therapeutic role of 5-HT1A and 5-HT2A receptors in depression. J. Psychiatry Neurosci. 2004, 29, 252–265. [Google Scholar] [PubMed]





| Target | Drug | Action | Impact on APZ’s Effect |
|---|---|---|---|
| DRD2/DOP-2 | Bromopride | DRD2 antagonist | Yes (blockage) |
| 5-HT1AR/SER-4 | WAY-100635 | 5-HT1AR antagonist | Yes (blockage) |
| 5-HT2AR/SER-1 | LY-266097 | 5-HT2AR antagonist | No |
| MDL-100907 | 5-HT2AR inverse agonist | Yes (blockage) | |
| 5-HT6R/SER-5 | SB-742457 | 5-HT6R antagonist/inverse agonist | Yes (partial blockage) |
| 5-HT7R/SER-7 | SB-269970 | 5-HT7R antagonist/inverse agonist | Yes (partial blockage) |
Publisher’s Note: MDPI stays neutral with regard to jurisdictional claims in published maps and institutional affiliations. |
© 2022 by the authors. Licensee MDPI, Basel, Switzerland. This article is an open access article distributed under the terms and conditions of the Creative Commons Attribution (CC BY) license (https://creativecommons.org/licenses/by/4.0/).
Share and Cite
Jalles, A.; Vieira, C.; Pereira-Sousa, J.; Vilasboas-Campos, D.; Mota, A.F.; Vasconcelos, S.; Ferreira-Lomba, B.; Costa, M.D.; Da Silva, J.D.; Maciel, P.; et al. Aripiprazole Offsets Mutant ATXN3-Induced Motor Dysfunction by Targeting Dopamine D2 and Serotonin 1A and 2A Receptors in C. elegans. Biomedicines 2022, 10, 370. https://doi.org/10.3390/biomedicines10020370
Jalles A, Vieira C, Pereira-Sousa J, Vilasboas-Campos D, Mota AF, Vasconcelos S, Ferreira-Lomba B, Costa MD, Da Silva JD, Maciel P, et al. Aripiprazole Offsets Mutant ATXN3-Induced Motor Dysfunction by Targeting Dopamine D2 and Serotonin 1A and 2A Receptors in C. elegans. Biomedicines. 2022; 10(2):370. https://doi.org/10.3390/biomedicines10020370
Chicago/Turabian StyleJalles, Ana, Cármen Vieira, Joana Pereira-Sousa, Daniela Vilasboas-Campos, Ana Francisca Mota, Sara Vasconcelos, Bruna Ferreira-Lomba, Marta Daniela Costa, Jorge Diogo Da Silva, Patrícia Maciel, and et al. 2022. "Aripiprazole Offsets Mutant ATXN3-Induced Motor Dysfunction by Targeting Dopamine D2 and Serotonin 1A and 2A Receptors in C. elegans" Biomedicines 10, no. 2: 370. https://doi.org/10.3390/biomedicines10020370
APA StyleJalles, A., Vieira, C., Pereira-Sousa, J., Vilasboas-Campos, D., Mota, A. F., Vasconcelos, S., Ferreira-Lomba, B., Costa, M. D., Da Silva, J. D., Maciel, P., & Teixeira-Castro, A. (2022). Aripiprazole Offsets Mutant ATXN3-Induced Motor Dysfunction by Targeting Dopamine D2 and Serotonin 1A and 2A Receptors in C. elegans. Biomedicines, 10(2), 370. https://doi.org/10.3390/biomedicines10020370

