Abstract
Background: To minimize systematic bias, long-term follow-up is essential to assess the effect of resilience-building interventions. However, research focuses on the short-term period immediately following these interventions. Objectives: We investigated the long-term impact of resilience-building interventions on nurses, as measured via RCTs. Methods: A narrative review based on a systematic literature search (September–15 November 2024) using the keywords “Resilience/Psychological, Adaptation/Psychological, nurses, randomized controlled trial, follow-up” in the EBSCOhost, MEDLINE, ProQuest, Google Scholar, PubMed, and Scopus databases was applied. Results: A total of 38 studies were identified. Of these, only six encompassed long-term follow-up assessment after resilience-building interventions, also meeting the inclusion criteria for this review. Two of them focused on critical care nurses. Intervention durations ranged from 8 to 12 weeks, with shorter interventions also included (90 min lecture on stress, 3 h sensory awareness class). These data suggest that resilience improvements may become apparent 3 months post intervention, even when no immediate improvement is observed upon program completion, highlighting the importance of timing in the assessment process. Conclusions: These findings provide valuable insights for researchers designing resilience programs in critical care environments. Selecting appropriate assessment tools and conducting measurements at multiple time points may be as crucial as the interventions themselves in determining their effectiveness. This is clinically meaningful since it may inform providers of resilience programs for the time frame during which they need to be applied. Potentially, future research can explore what characteristics these interventions need to have in order to be effective longitudinally.
Keywords:
interventions; longitudinal; nurses; resilience; long-term follow-up; well-being; critical care 1. Introduction
Improving personal resilience among nurses in hospital settings is essential for the well-being and efficiency of employees and the safety of patients [1]. Nurses often face significant work-related stressors, which may negatively impact their physical and mental health, as well as the quality of care they provide [2]. These challenges are especially pronounced in critical care settings, where nurses encounter traumatic events and morally complex decisions, with implications for their overall well-being [3,4]. Consequently, burnout syndrome and post-traumatic stress disorder, anxiety, and depressive symptoms are commonly reported among them [4,5,6]. These issues highlight the urgent need for targeted interventions to promote personal resilience, particularly for critical care nurses [7].
Several resilient-building initiatives have been developed to support nurses in coping with the emotional and physical demands of caring for critically ill patients [1,8]. However, most of these focus primarily on individual traits, often overlooking external contextual influences, such as the workplace environment, organizational support, and institutional policies, which constitute a crucial role in promoting personal resilience [1]. At the same time, the critical aspect of the duration of the intervention is frequently ignored [1].
These are even more important when one considers recent conceptual frameworks, which suggest that personal resilience is better understood as an adaptative outcome in response to prolong or intense stress, rather than a static personality trait [7]. This dynamic perspective shows the interplay between personal characteristics and external factors in shaping an individual’s capacity to recover from stress, marking a paradigm shift in the conceptualization of resilience [9].
Importantly, adaptation processes require time, making it vital to consider the temporal dimensions of resilience-building programs. Evaluating interventions should also account for factors that facilitate or hinder adaptation. Tailoring educational programs to align with participants’ needs, particularly based on the time elapsed since an intervention, could significantly enhance their effectiveness and relevance.
Despite a growing body of literature on resilience interventions in nursing, no studies have systematically grouped or assessed the long-term effects of these interventions [10,11,12,13]. In contrast, a number of studies have focused on the short-term impact of resilience-building programs in healthcare employees, including nurses. These studies have been addressed in the recent reviews by Kunzler et al. [1,12], Delgado et al. [10], Henshall et al. [11], and Zhai et al. [13].
Therefore, the aim of this narrative review was to assess the evidence of the long-term impact of resilience-building intervention in nurses by investigating whether research studies evaluating resilience-building interventions included follow-up assessments at least once after the completion of the intervention. The assessment of any effects of resilience-building interventions in the long term is expected to add a new perspective regarding the effectiveness of resilience-building interventions. This is clinically meaningful since it will inform providers of resilience programs for the time frame during which they need to be applied. Potentially, future research can explore what characteristics these interventions need to have in order to be effective longitudinally. Based on these, the secondary objective of this review was to draw implications for critical care nurses.
2. Materials and Methods
2.1. Study Design
Since the general aim for conducting a narrative review is to summarize and map exiting evidence on a research question in a form that is not explicitly systematic, this study design was applied as the most appropriate for the objectives of this review [14]. Specifically, the literature on the long-term impact of resilience-building programs in nurses has not yet been comprehensively reviewed, while relevant data seems to be heterogeneous and, thus, not suitable for a more precise systematic review [15]. Taking into account the lack of established protocols for conducting a narrative review, the assessment checklist of Baethge et al. [14] was applied herein. According to this protocol, the following research question was set: “What is the long-term impact of resilience building interventions in nurses?”.
A literature search in terms of a systematic and organized manner was conducted from September to 15 November 2024 to identify studies assessing the effectiveness of interventions designed to foster resilience in nurse, with a focus on those that included a long-term follow up period.
2.2. Data Sources and Search Strategy
The search was based on the following key-terms alone and in combination: “resilience or psychological resilience”, AND/OR “psychological adaptation” AND “nurses” AND “randomized controlled trial” AND “follow-up”. These terms were applied across multiple databases, encompassing EBSCOhost, MEDLINE, ProQuest, Google Scholar, PubMed, and Scopus. The search was conducted independently by the two authors, and the titles and abstracts of the articles were screened for inclusion and exclusion criteria. There were no disagreements, while cases of uncertainty were resolved with feedback from an expert in medical methodology.
2.3. Inclusion and Exclusion Criteria
Studies were included in the review if they met the following criteria:
- Published peer-reviewed Randomized Controlled Trials (RCTs) testing interventions specifically designed to enhance resilience in nurses (RCTs filter);
- Published in English (language filter);
- Measured resilience as an outcome using a standardized, structured, and validated instrument, specific to resilience;
- Included at least one follow-up assessment of resilience beyond the immediate post-intervention period, either as a primary or secondary outcome;
- Full-text access (filter)
- There were no publication date-related limitations (no date filter).
- The following studies were excluded:
- Studies that engaged nursing students and/or other healthcare professionals;
- Studies that qualitatively assessed the impact of resilience-building interventions;
- Studies that assessed resilience only once immediately after the completion of the intervention;
- Secondary studies and grey literature were not included.
2.4. Quality Assessment and Data Extraction
The quality of the included studies was assessed using the guidelines recommended by the Cochrane Collaboration [16], and a summary of the quality assessment results is provided in Table 1. The assessment was conducted independently by the two authors, and disagreements were resolved by consensus. We did not exclude any studies due to insufficient quality.
Table 1.
Risk of bias assessment of the included studies (Cochrane tool).
Aiming to produce a high-level summary of the findings of the included studies, data were extracted based on the variables related to the present research question. These data are presented in Table 2. Subsequently, data extraction was followed by data synthesis in a descriptive and interpretative mode.
Table 2.
Randomized Controlled Studies included in the review in chronological order.
2.5. Selection of Eligible Studies
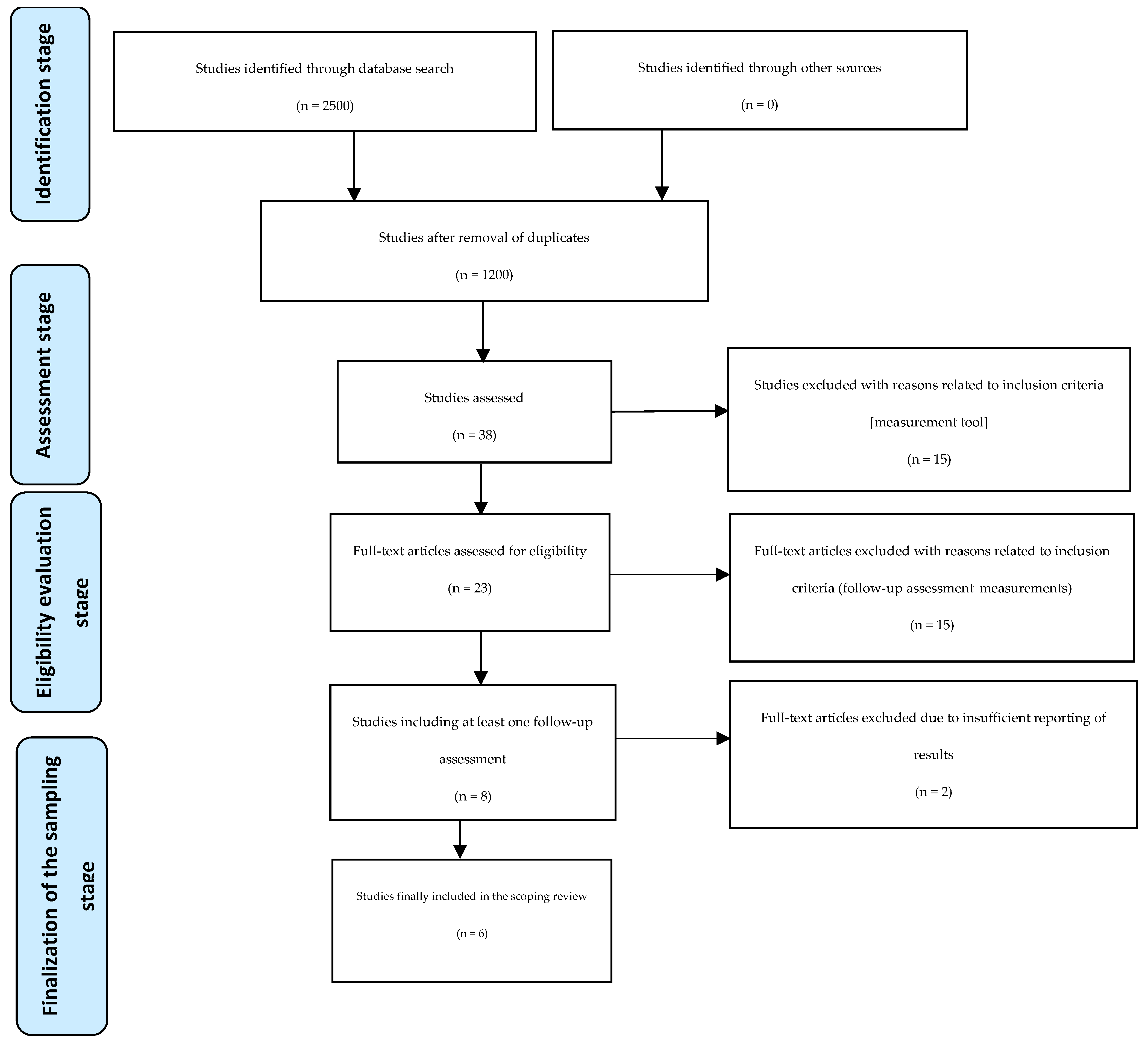
A total of 2500 studies were identified from the databases. After removal of dublicates, the titles and abstracts of 1200 studies were screened. Of these, 38 studies assessing the effectiveness of resilience-building interventions in nurses were full-text screened. Next, fifteen studies were excluded because they did not employ a validated resilience measurement tool to assess the impact of the intervention on resilience. Among the remaining 23 studies, only 8 included at least one follow-up assessment of resilience beyond the immediate post-intervention period. Yet, two of these studies were excluded due to insufficient reporting of resilience measurement results at the follow-up intervals. No relevant studies were identified via hand screening, while we did not search any journals by hand.
The selection process of the included studies described by a PRISMA flow chart [15] is presented in Figure 1.
Figure 1.
Map of sampling stations located in the Changjiang Ao area of Pingtan Island on 26 April 2022. Abbreviations for the sampling sites are as follows: ABA: Algal Bloom Area, TA: Transition Area, and NBA: Non-Algal Bloom Area.
3. Results
Six RCTs were included in the review. These studies tested the effect of a resilience-building program exclusively on nurses and reported at least one follow-up assessment of resilience beyond the immediate post-intervention period. The presentation of these studies is summarized in Table 2.
The study by Chesak et al. [17] evaluated the 90 min “Stress Management and Resiliency Training (SMART)” intervention, which was delivered within a nurse orientation program. A one-hour-long follow-up session and biweekly topic-related email handouts were provided. The control group received a single-session lecture on stress-related topics. Resilience scores improved in the intervention group and declined in the control group at the 3-month follow up. However, the group-by-time interaction, i.e., the resilience score change from baseline to the 3-month follow-up between the two groups, was not statistically significant (p = 0.302).
Smith et al. [18] tested the ARISE intervention, designed to support critical care and trauma nurses at a tertiary academic hospital in Toronto, Canada. The intervention consisted of a full-day workshop (mindfulness, stress relief through sensory activities, yoga, stretches, and reflective writing), instructor-guided mindfulness sessions, and a half-day follow-up workshop aiming to reinforce these self-care techniques. Peer support was facilitated via a Facebook group for 3 months. Resilience was measured using the Connor–Davidson Resilience scale (CD-RISC) at baseline, 1 month, and 3 months post intervention. No significant differences in the trajectory of resilience change were observed between the intervention and control group at 1 month (p = 0.84) or 3 months (p = 0.26).
Lin et al. [19] investigated an 8-week modified mindfulness-based stress reduction (MBSR) program targeting nurses in two general hospitals in mainland China. Resilience was measured at baseline, immediately post intervention, and at a 3-month follow-up. Although there were no changes in resilience immediately after the intervention, the difference between groups in resilience changes at the 3-month follow-up was statistically significant. Specifically, a significant group-by-time interaction effect was found in this study with nurses in the intervention group demonstrating significantly higher resilience scores at 3 months of follow-up compared to baseline in relation to the control group (p < 0.05).
In the study by Grabbe et al. [20] participants in the intervention group attended a 3 h Community Resilience Model (CRM) session, a sensory-focused mindfulness program. The control group attended a 3 h class on nutrition and healthy eating. Resilience was measured at baseline, one week post intervention, and at three months and one year. Although there was no significant group-by-time interaction, a significant time effect was observed in the CRM intervention group at 3 months, indicating moderate improvement in resilience (effect size, d = 0.39). No improvements were reported at one week or one year.
Janzarik et al. [21] examined an 8-week psychotherapy program for nurses working in various departments of a large German hospital. Assessments were conducted at baseline (t0), immediately (one week) post intervention (t1), and three (t2), six (t3), and nine months (t4) post intervention. The intervention group experienced significant improvement in resilience, with fewer mental health problems reported, compared to the control group. However, while group differences in resilience were statistically significant for follow-up assessments using the CD-RISC, no statistically significant differences were found when resilience was measured with the BRS.
The “Promoting Resilience in Nurses©” program was implemented by Foster et al. [22], in a large tertiary, mental health service in Australia. The six-module program was delivered in nurses by accredited facilitators. Resilience, measured using the six-item Brief Resilience Scale (BRS), was found to be statistically and significantly improved post intervention, with greater group-by-time effect at the 3-month follow-up compared to the immediate post-intervention period.
4. Discussion
The present study aimed to evaluate the long-term effects of resilience-building interventions in nurses, as measured via RCTs. This is particularly relevant, given the review by Kunzler et al. [12], which emphasized the importance of longer follow-up periods to better understand the efficacy of psychological interventions aiming to foster resilience. We identified only six studies that included long-term follow-up assessment of resilience. Of the six studies identified, five applied the CD-RISC tool as a resilience measurement tool, all of which demonstrated improvements in resilience scores at the 3-month follow-up [17,18,19,20,21]. Thus, one study, which solely used the BRS, reported statistically significant improvements of resilience at the 3-month follow-up [22]. However, in the study by Janzarik et al. [21] significant improvements in resilience at the 3-month follow-up were observed using the CD-RISC tool, but not the BRS.
This discrepancy is notable, as the CD-RISC tool focuses on assessing the availability of resilience factors, whereas the BRS evaluates resilience as an outcome [23]. These findings suggest that resilience development involves complex interactions between acquired skills and the capacity to apply them, which may evolve over time. Furthermore, the lack of sustained effect at longer follow-ups, such as one year, highlights the potential need for periodic reinforcement sessions to sustain resilience gains.
Our findings are supportive of the model proposed by Bonnano et al. [24], which examines resilience as a response over the course of time. Four elements are important in the appreciation of the temporal characterization of resilience: (a) baseline adjustment; (b) aversive circumstances; (c) post adversity resilient outcomes; and (d) predictors of resilient outcomes measured prior to, during, and after the aversive circumstances. For this reason, measuring resilience after an intervention requires longitudinal designs involving repeated and frequent monitoring of mental health, stressor exposure, and potential adaptations. The six studies included in this review, although limited in number, attest to the integration by investigators of the temporal approach in the study of variations in resilience after interventions. Assessing the outcomes in several timepoints after the completion of the intervention provides interesting information for the effectiveness of the intervention and the potential need for improvements according to different temporal adaptations of participants. Cross-sectional studies might overlook distinct trajectories of different subgroups on participants [9]. Also, despite previous reports of resilience interventions in nursing, only a few attempts to group and assess the long-term effects of resilience-building interventions are available [10,11,12,13].
Nevertheless, the present findings must be interpreted cautiously due to the limited number of included studies and the methodological heterogeneity among them. For instance, two of the studies employed longer interventions lasting 8 to 12 weeks [19,21], while others used shorter interventions, such as a single 90 min lecture [17], a three-hour-long session [20], or a full-day workshop [18]. It is worth mentioning that studies with longer interventions (i.e., beyond a single session) appear to have slightly more favorable results. Assuming this finding is confirmed in future studies, it will attest to the need for ongoing support for nurses. However, although Lin et al. [19] implemented longer interventions and employed a waitlist control group, this has been noted to potentially overestimate treatment effects, warranting careful evaluation of the conclusions drawn [25].
The present findings align with previous reviews, which have shown that while resilience-building interventions may enhance resilience immediately post-intervention, they often fail to produce lasting improvements in well-being [1,12]. Similarly, Zhai et al. [13], in their meta-analysis, concluded that none of the reviewed studies provided sufficiently extended follow-up assessment to capture meaningful long-term effects. Future studies should prioritize long-term measurement intervals to more accurately assess the sustained impact of resilience interventions.
Additionally, most programs reviewed focused solely on individual-level resilience, overlooking the broader environmental and organizational context. The review by Kunzler et al. [12] faced similar criticism for drawing conclusions from interventions that failed to address resilience as a dynamic response influenced by environmental factors [26]. Organizational involvement and support are essential to enhance lasting resilience in healthcare professionals.
Despite the growing body of literature on resilience interventions in nursing [10,11,12,13], only a few studies specifically targeted critical care nurses. Exceptions include three pre-post studies [18,23,27], of which only one included a longer-term follow-up assessment [18]. In that study, no significant changes in resilience scores (CD-RISC) were reported between the intervention and control groups at 1 or 3 months post invention. The other two studies assessed resilience only immediately after the intervention [23,27], finding improvements in resilience scores that may not persist without follow-up data. The interventions in these studies varied widely, ranging from a full-day workshop [18] to multi-session programs involving educational components workshop, counseling, mindfulness-based stress reduction, and exercise regimens delivered over 12 weeks [23], or five 90–120 min sessions covering resilience principals and development strategies [27].
Lastly, the present review underscored a critical gap in the literature: the lack of comprehensive assessments of individual risk for developing mental disorders following severe stress exposure. Vanhove et al. [28] observed that resilience interventions provided universally to employees, regardless of their risk profile, tend to have effects that peak immediately after training and diminish over time. In contrast, interventions targeted at high-risk employees demonstrate increasing effects over time, with greater benefits observed at the later follow-ups compared to immediately post intervention [28]. Future research on resilience-building in nurses should integrate individual risk assessment for mental health vulnerabilities and prioritize providing tailored support for those at higher risk.
Limitations
Despite the valuable insights provided by this scoping review, its findings should be interpreted with caution due to the limited number of included studies and their methodological heterogeneity. These factors also limited the ability to perform a more sophisticated synthesis of the data. Indeed, the substantial variability among the reviewed studies poses significant challenges for direct comparisons of the programs, particularly regarding their content, duration, teaching methods, and the instructors’ expertise and preparation. The use of multimodal interventions further complicates the ability to determine which specific components contributed to each program’s efficacy. Additionally, methodological limitations of the primary studies affect the certainty and generalizability of the evidence in this review. One more notable limitation of the reviewed studies was the scarcity of data extending beyond three months post intervention, which restricts conclusions about the stability of observed effects over time and the potential need for booster sessions. Furthermore, the studies were constrained by small sample sizes and predominantly female participants, which limits the applicability of findings to a more diverse nursing population.
The exclusivity of RCTs and the restriction to publications in English represent additional limitations, as they may exclude relevant evidence available in other formats or languages. Also, the absence of data on potential work-related factors, such as salary and shift work may be a limitation too. These unaccounted variables overlook the critical role that the work environment may constitute in influencing nurses’ adaptive or maladaptive responses to stress and, subsequently, to resilience outcome. To address this, future research should evaluate environmental variables when assessing the efficacy of educational programs [29]. It is possible that resilience training alone may not be sufficient to achieve sustainable outcomes in a work environment that fails to meet the minimum standards of clinical practice [30]. As Kyranou [31] suggested, the broader clinical setting must be conducive to foster resilience. An additional limitation regards the fact that two studies were excluded from the present review due to insufficient reporting of the tools/methods applied in the post-intervention measurements, with no attempt to obtain these data from the researchers. Yet, since the general aim for conducting a narrative review is to summarize and map exiting evidence on a research question in a form that is not explicitly systematic, this limitation is not expected to crucially disempower the present findings. These highlight the need for future studies assessing the long-term impact of resilience-building interventions, also underscoring crucial points in designing such studies.
5. Conclusions
This narrative review highlights the very limited number of studies examining the long-time effects of resilience training in nurses, particularly in critical care settings. Some preliminary evidence points to the absence of sustained effect at longer follow-ups. As a result, professionals designing resilience-building interventions need to appreciate potential attrition effects not only in the number of people applying the intervention but also in the effectiveness of the intervention itself over time. Future studies could explore whether the provision of “booster” sessions, after the completion of the program, can improve resilience outcomes in the long run.
Interventions aimed at alleviating the stress experienced by hospital nurses and enhancing their resilience are likely to be pivotal in efforts to retain and support the nursing workforce. This is especially true in critical care settings, where the ever-changing and high-pressure nature of the work environment significantly amplifies occupational stress. A promising approach is the development of interventions that address both individual and organizational factors over time. Longitudinal strategies that integrate personal resilience training with systemic changes in the workplace environment may be more effective in promoting adaptive responses to severe or chronic work-related stress. Such comprehensive interventions could play a crucial role in building and sustaining resilience among nurses in the challenging context of healthcare settings.
Author Contributions
Conceptualization, M.K. (Maria Kyranou) and M.K. (Maria Karanikola); methodology, M.K. (Maria Kyranou) and M.K. (Maria Karanikola); investigation M.K. (Maria Kyranou) and M.K. (Maria Karanikola); resources, M.K. (Maria Kyranou); data curation, M.K. (Maria Kyranou); writing—original draft preparation, M.K. (Maria Kyranou) and M.K. (Maria Karanikola); writing—review and editing, M.K. (Maria Kyranou) and M.K. (Maria Karanikola); visualization, M.K. (Maria Kyranou) and M.K. (Maria Karanikola). All authors have read and agreed to the published version of the manuscript.
Funding
This research received no external funding.
Institutional Review Board Statement
The present review study did not require ethical approval.
Informed Consent Statement
Not applicable.
Data Availability Statement
No new data were created.
Conflicts of Interest
The authors declare no conflicts of interest.
References
- Kunzler, A.M.; Helmreich, I.; Chmitorz, A.; König, J.; Binder, H.; Wessa, M.; Lieb, K. Psychological interventions to foster resilience in healthcare professionals. Cochrane Database Syst. Rev. 2020, 7, CD012527. [Google Scholar] [CrossRef]
- Bakhamis, L.; Paul, D.P.; Smith, H.; Coustasse, A. Still an Epidemic: The Burnout Syndrome in Hospital Registered Nurses. Health Care Manag. 2019, 38, 3–10. [Google Scholar] [CrossRef] [PubMed]
- Mealer, M.; Conrad, D.; Evans, J.; Jooste, K.; Solyntjes, J.; Rothbaum, B.; Moss, M. Feasibility and acceptability of a resilience training program for intensive care unit nurses. Am. J. Crit. Care 2014, 23, e97–e105. [Google Scholar] [CrossRef]
- Karanikola, M.N.; Albarran, J.W.; Drigo, E.; Giannakopoulou, M.; Kalafati, M.; Mpouzika, M.; Tsiaousis, G.Z.; Papathanassoglou, E.D. Moral distress, autonomy and nurse-physician collaboration among intensive care unit nurses in Italy. J. Nurs. Manag. 2014, 22, 472–484. [Google Scholar] [CrossRef]
- Greenberg, N.; Weston, D.; Hall, C.; Caulfield, T.; Williamson, V.; Fong, K. Mental health of staff working in intensive care during COVID-19. Occup. Med. 2021, 71, 62–67. [Google Scholar] [CrossRef]
- Guo, Y.F.; Cross, W.; Plummer, V.; Lam, L.; Luo, Y.H.; Zhang, J.P. Exploring resilience in Chinese nurses: A cross-sectional study. J. Nurs. Manag. 2017, 25, 223–230. [Google Scholar] [CrossRef]
- Kalisch, R.; Cramer, A.O.J.; Binder, H.; Fritz, J.; Leertouwer, I.; Lunansky, G.; Meyer, B.; Timmer, J.; Veer, I.M.; van Harmelen, A.L. Deconstructing and reconstructing resilience: A dynamic network approach. Perspect. Psychol. Sci. 2019, 14, 765–777. [Google Scholar] [CrossRef]
- Baid, H. Resilience in critical care nurses—Is it desirable? Nurs. Crit. Care 2018, 23, 281–282. [Google Scholar] [CrossRef] [PubMed]
- Galatzer-Levy, I.R.; Huang, S.H.; Bonanno, G.A. Trajectories of resilience and dysfunction following potential trauma: A review and statistical evaluation. Clin. Psychol. Rev. 2018, 63, 41–55. [Google Scholar] [CrossRef]
- Delgado, C.; Upton, D.; Ranse, K.; Furness, T.; Foster, K. Nurses’ resilience and the emotional labour of nursing work: An integrative review of empirical literature. Int. J. Nurs. Stud. 2017, 370, 71–88. [Google Scholar] [CrossRef]
- Henshall, C.; Ostinelli, E.; Harvey, J.; Davey, Z.; Aghanenu, B.; Cipriani, A.; Attenburrow, M.J. Examining the effectiveness of web-based interventions to enhance resilience in health care professionals: Systematic review. JMIR Med. Educ. 2022, 8, e34230. [Google Scholar] [CrossRef] [PubMed]
- Kunzler, A.M.; Chmitorz, A.; Röthke, N.; Staginnus, M.; Schäfer, K.S.; Stoffers-Winterling, J. Interventions to foster resilience in nursing staff: A systematic review and meta-analyses of pre-pandemic evidence. Int. J. Nurs. Stud. 2022, 134, 104312. [Google Scholar] [CrossRef] [PubMed]
- Zhai, X.; Ren, L.N.; Liu, Y.; Liu, C.J.; Su, X.G.; Feng, B.E. Resilience training for nurses: A meta-analysis. J. Hosp. Palliat. Nurs. 2021, 23, 544–550. [Google Scholar] [CrossRef] [PubMed]
- Baethge, C.; Goldbeck-Wood, S.; Mertens, S. SANRA—A scale for the quality assessment of narrative review articles. Res. Integr. Peer Rev. 2019, 4, 5. [Google Scholar] [CrossRef]
- Peters, M.D.; Godfrey, C.M.; Khalil, H.; McInerney, P.; Parker, D.; Soares, C.B. Guidance for conducting systematic scoping reviews. Int. J. Evid. Based Healthc. 2015, 13, 141–146. [Google Scholar] [CrossRef] [PubMed]
- Higgins, J.P.T.; Thomas, J.; Chandler, J.; Cumpston, M.; Li, T.; Page, M.J.; Welch, V.A. (Eds.) Cochrane Handbook for Systematic Reviews of Interventions; The Cochrane Collaboration and John Wiley & Sons Ltd.: Hoboken, NJ, USA, 2019. [Google Scholar]
- Chesak, S.S.; Bhagra, A.; Schroeder, D.R.; Foy, D.A.; Cutshall, S.M.; Sood, A. Enhancing resilience among new nurses: Feasibility and efficacy of a pilot intervention. Ochsner J. 2015, 15, 38–44. [Google Scholar]
- Smith, O.; Faulkner, K.; SkiIington, A.; McShane, J.; Wan, C.; Krock, M. A randomized controlled trial of an intervention to enhance resilience in acute care nurses (ARISE). Crit. Care Med. 2019, 47, 35. [Google Scholar] [CrossRef]
- Lin, L.; He, G.; Yan, J.; Gu, C.; Xie, J. The effects of a modified mindfulness-based stress reduction program for nurses: A randomized controlled trial. Workplace Health Saf. 2019, 67, 111–122. [Google Scholar] [CrossRef]
- Grabbe, L.; Higgins, M.K.; Baird, M.; Craven, P.A.; San Fratello, S. The Community Resiliency Model® to promote nurse well-being. Nurs. Outlook 2020, 68, 324–336. [Google Scholar] [CrossRef]
- Janzarik, G.; Wollschläger, D.; Wessa, M.; Lieb, K. A Group intervention to promote resilience in nursing professionals: A randomised controlled trial. Int. J. Environ. Res. Public Health 2022, 19, 649. [Google Scholar] [CrossRef]
- Foster, K.; Shochet, I.; Shakespeare-Finch, J.; Maybery, D.; Bui, M.V.; Gordon, I.; Bagot, K.L.; Roche, M. Promoting resilience in mental health nurses: A partially clustered randomised controlled trial. Int. J. Nurs. Stud. 2024, 159, 104865. [Google Scholar] [CrossRef] [PubMed]
- M Mealer, M.; Hodapp, R.; Conrad, D.; Dimidjian, S.; Rothbaum, B.O.; Moss, M. Designing a resilience program for Critical Care Nurses. AACN Adv Crit Care 2017, 28, 359–365. [Google Scholar] [CrossRef]
- Bonanno, G.A.; Romero, S.A.; Klein, S.I. The temporal elements of psychological resilience: An integrative framework for the study of individuals, families, and communities. Psychol. Inq. 2015, 26, 139–169. [Google Scholar] [CrossRef]
- Cunningham, J.A.; Kypri, K.; McCambridge, J. Exploratory randomized controlled trial evaluating the impact of a waiting list control design. BMC Med. Res. Methodol. 2013, 13, 150. [Google Scholar] [CrossRef] [PubMed]
- Sutcliffe, K.M.; Mayo, A.T.; Myers, C.G.; Barton, M.A.; Szanton, S.L. Comment on Kunzler et al. 2022. Interventions to foster resilience in nursing staff: A systematic review and meta-analyses of pre-pandemic evidence. Int. J. Nurs. Stud. 2023, 138, 104393. [Google Scholar] [CrossRef]
- Babanataj, R.; Mazdarani, S.; Hesamzadeh, A.; Gorji, M.H.; Cherati, J.Y. Resilience training: Effects on occupational stress and resilience of critical care nurses. Int. J. Nurs. Pract. 2019, 25, e12697. [Google Scholar] [CrossRef]
- Vanhove, A.J.; Herian, M.; Perez, L.U.A.; Harms, D.P.; Lester, P. Can Resilience Be Developed at Work? A Meta-Analytic Review of Resilience-Building Programme Effectiveness. J. Occup. Organ. Psychol. 2015. Available online: https://digitalcommons.unl.edu/cgi/viewcontent.cgi?article=1010&context=pdharms (accessed on 20 November 2024).
- Chmitorz, A.; Kunzler, A.; Helmreich, I.; Tüscher, O.; Kalisch, R.; Kubiak, T.; Lieb, K. Intervention studies to foster resilience. A systematic review and proposal for a resilience framework in future intervention studies. Clin. Psychol. Rev. 2018, 59, 78–100. [Google Scholar] [CrossRef]
- Taylor, R.A. Contemporary issues: Resilience training alone is an incomplete intervention. Nurse Educ. Today 2019, 78, 10–13. [Google Scholar] [CrossRef]
- Kyranou, M. Setting minimum standards of practice in times of crisis. J. Nurs. Manag. 2022, 30, 357–358. [Google Scholar] [CrossRef]
Disclaimer/Publisher’s Note: The statements, opinions and data contained in all publications are solely those of the individual author(s) and contributor(s) and not of MDPI and/or the editor(s). MDPI and/or the editor(s) disclaim responsibility for any injury to people or property resulting from any ideas, methods, instructions or products referred to in the content. |
© 2025 by the authors. Licensee MDPI, Basel, Switzerland. This article is an open access article distributed under the terms and conditions of the Creative Commons Attribution (CC BY) license (https://creativecommons.org/licenses/by/4.0/).



