The Psychometric Properties of the DASS-21 and Its Association with Problematic Internet Use among Chinese College Freshmen
Abstract
1. Introduction
2. Literature Background
2.1. The Depression, Anxiety, and Stress Scale
2.2. The Association of the DASS-21 with Problematic Internet Use
2.3. The Impact of COVID-19
3. Materials and Methods
3.1. Participants and Procedure
3.2. Measures
3.2.1. The Depression, Anxiety, and Stress Scale—21-Item Version (DASS-21)
3.2.2. The Smartphone Application-Based Addiction Scale (SABAS)
3.2.3. The Bergen Social Media Addiction Scale (BSMAS)
3.2.4. The Internet Gaming Disorder Scale—Short Form (IGDS-SF9)
3.3. Data Analysis Strategy
4. Results
4.1. Descriptive Statistics and Pearson Correlations
4.2. Reliability, Factorial, Convergent, Discriminant Validity, and Measurement Invariance
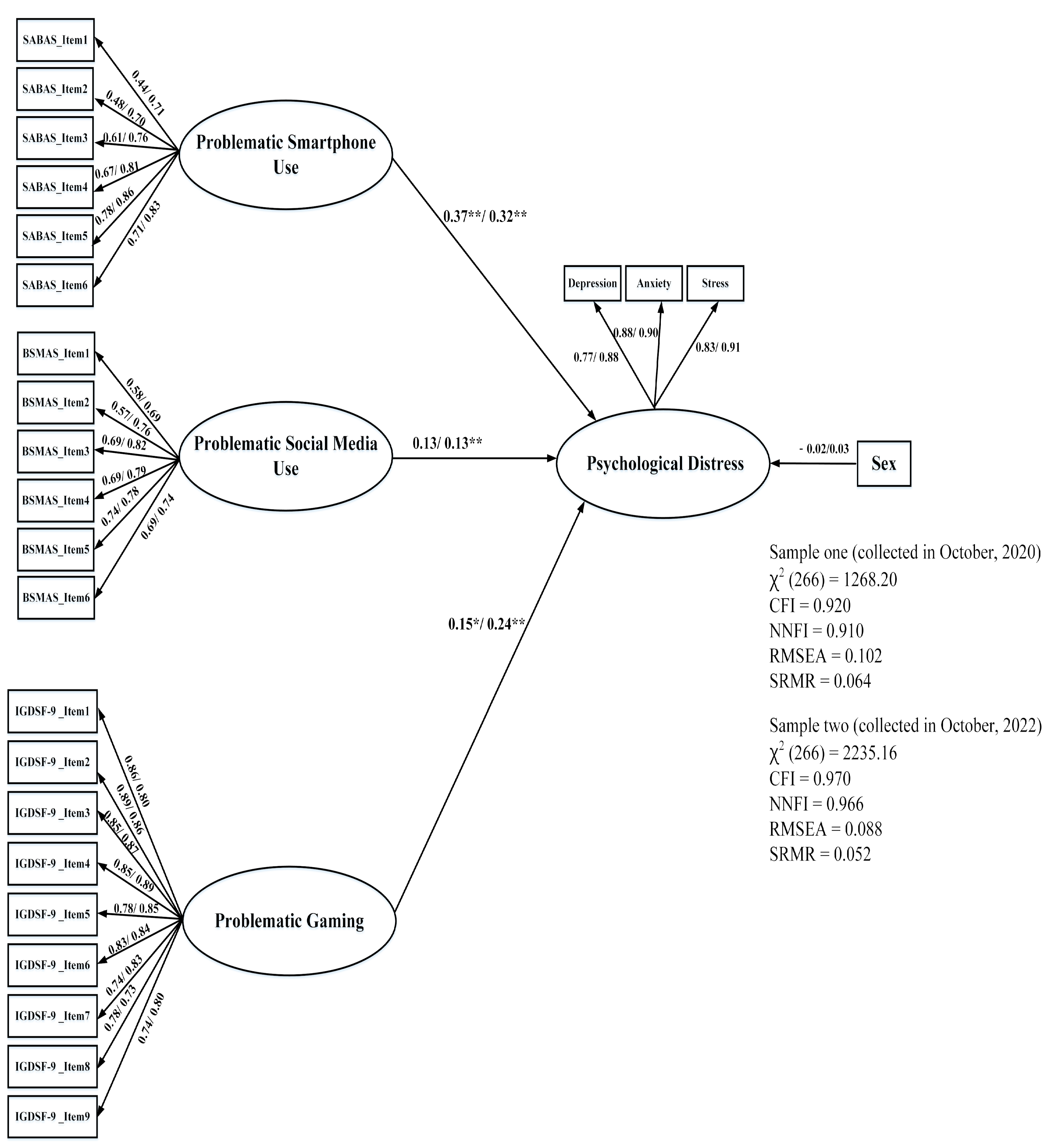
4.3. Associations between PIU and the DASS-21
5. Discussion
5.1. Psychometric Properties of the DASS-21 for Chinese College Freshmen
5.2. Significant and Positive Association between the DASS-21 Results and PSU, PSMU, and PG
5.3. Discrepancies between Two Samples Due to the Impact of the Pandemic
5.4. Summary of Findings and Limitations
6. Conclusions
Supplementary Materials
Author Contributions
Funding
Institutional Review Board Statement
Informed Consent Statement
Data Availability Statement
Acknowledgments
Conflicts of Interest
References
- Liu, X.; Ping, S.; Gao, W. Changes in Undergraduate Students’ Psychological Well-Being as They Experience University Life. Int. J. Environ. Res. Public Health 2019, 16, 2864. [Google Scholar] [CrossRef] [PubMed]
- Beiter, R.; Nash, R.; McCrady, M.; Rhoades, D.; Linscomb, M.; Clarahan, M.; Sammut, S. The prevalence and correlates of depression, anxiety, and stress in a sample of college students. J. Affect. Disord. 2015, 173, 90–96. [Google Scholar] [CrossRef] [PubMed]
- Thurber, C.A.; Walton, E.A. Homesickness and adjustment in university students. J. Am. Coll. Health 2012, 60, 415–419. [Google Scholar] [CrossRef] [PubMed]
- Holland, D. College student stress and mental health: Examination of stigmatic views on mental health counseling. Mich. Sociol. Rev. 2016, 30, 16–43. [Google Scholar]
- Bewick, B.; Koutsopoulou, G.; Miles, J.; Slaa, E.; Barkham, M. Changes in undergraduate students’ psychological well-being as they progress through university. Stud. High. Educ. 2010, 35, 633–645. [Google Scholar] [CrossRef]
- Wu, Y.; Sang, Z.Q.; Zhang, X.C.; Margraf, J. The Relationship Between Resilience and Mental Health in Chinese College Students: A Longitudinal Cross-Lagged Analysis. Front. Psychol. 2020, 11, 108. [Google Scholar] [CrossRef]
- Moutinho, I.L.; Maddalena, N.C.; Roland, R.K.; Lucchetti, A.L.; Tibirica, S.H.; Ezequiel, O.D.; Lucchetti, G. Depression, stress and anxiety in medical students: A cross-sectional comparison between students from different semesters. Rev. Assoc. Med. Bras. 2017, 63, 21–28. [Google Scholar] [CrossRef]
- Dyrbye, L.N.; Thomas, M.R.; Shanafelt, T.D. Systematic review of depression, anxiety, and other indicators of psychological distress among US and Canadian medical students. Acad. Med. 2006, 81, 354–373. [Google Scholar] [CrossRef]
- Lovibond, S.H.; Lovibond, P.F. Manual for the Depression Anxiety Stress Scales, 2nd ed.; Psychology Foundation of Australia: Sydney, Australia, 1996. [Google Scholar]
- Gong, X.; Xie, X.-Y.; Xu, R.; Luo, Y.-J. Psychometric properties of the Chinese versions of DASS-21 in Chinese college students. Chin. J. Clin. Psychol. 2010, 18, 443–446. [Google Scholar] [CrossRef]
- Lee, B.; Kim, Y.E. Validity of the depression, anxiety, and stress scale (DASS-21) in a sample of Korean university students. Curr. Psychol. 2020, 41, 3937–3946. [Google Scholar] [CrossRef]
- Camacho, A.; Cordero, E.D.; Perkins, T. Psychometric Properties of the DASS-21 Among Latina/o College Students by the US-Mexico Border. J. Immigr. Minor Health 2016, 18, 1017–1023. [Google Scholar] [CrossRef] [PubMed]
- Ahmad, N.; Roslan, S.; Shamsuddin Othman, S.F.A. The Validity and Reliability of Psychometric Profile for Depression, Anxiety and Stress Scale (DASS21) Instrument among Malaysian Undergraduate Students. Int. J. Acad. Res. Bus. Soc. Sci. 2018, 8, 812–827. [Google Scholar] [CrossRef] [PubMed]
- Osman, A.; Wong, J.L.; Bagge, C.L.; Freedenthal, S.; Gutierrez, P.M.; Lozano, G. The Depression Anxiety Stress Scales-21 (DASS-21): Further examination of dimensions, scale reliability, and correlates. J. Clin. Psychol. 2012, 68, 1322–1338. [Google Scholar] [CrossRef] [PubMed]
- Antúnez, Z.; Vinet, E.V. Depression Anxiety Stress Scales (DASS-21): Validation of the abbreviated version in Chilean university students. Ter. Psicol. 2012, 30, 49–55. [Google Scholar] [CrossRef]
- Wang, K.; Shi, H.-S.; Geng, F.-L.; Zou, L.-Q.; Tan, S.-P.; Wang, Y.; Neumann, D.L.; Shum, D.H.; Chan, R.C. Cross-cultural validation of the depression anxiety stress scale–21 in China. Psychol. Assess. 2016, 28, e88. [Google Scholar] [CrossRef] [PubMed]
- Sauer-Zavala, S.; Tirpak, J.W.; Eustis, E.H.; Woods, B.K.; Russell, K. Unified Protocol for the Transdiagnostic Prevention of Emotional Disorders: Evaluation of a Brief, Online Course for College Freshmen. Behav. Ther. 2021, 52, 64–76. [Google Scholar] [CrossRef]
- Zanon, C.; Brenner, R.E.; Baptista, M.N.; Vogel, D.L.; Rubin, M.; Al-Darmaki, F.R.; Gonçalves, M.; Heath, P.J.; Liao, H.Y.; Mackenzie, C.S.; et al. Examining the dimensionality, reliability, and invariance of the Depression, Anxiety, and Stress Scale–21 (DASS-21) across eight countries. Assessment 2021, 28, 1531–1544. [Google Scholar] [CrossRef] [PubMed]
- Lee, D. The convergent, discriminant, and nomological validity of the Depression Anxiety Stress Scales-21 (DASS-21). J. Affect. Disord. 2019, 259, 136–142. [Google Scholar] [CrossRef]
- Younes, F.; Halawi, G.; Jabbour, H.; El Osta, N.; Karam, L.; Hajj, A.; Rabbaa Khabbaz, L. Internet Addiction and Relationships with Insomnia, Anxiety, Depression, Stress and Self-Esteem in University Students: A Cross-Sectional Designed Study. PLoS ONE 2016, 11, e0161126. [Google Scholar] [CrossRef]
- CGTN. Available online: https://news.cgtn.com/news/2022-08-31/China-hits-1-05-billion-internet-users-74-4-penetration-1cWikCwAMWk/index.html (accessed on 31 August 2022).
- Chen, I.H.; Ahorsu, D.K.; Pakpour, A.H.; Griffiths, M.D.; Lin, C.Y.; Chen, C.Y. Psychometric Properties of Three Simplified Chinese Online-Related Addictive Behavior Instruments Among Mainland Chinese Primary School Students. Front. Psychiatry 2020, 11, 875. [Google Scholar] [CrossRef]
- Wong, H.Y.; Mo, H.Y.; Potenza, M.N.; Chan, M.N.M.; Lau, W.M.; Chui, T.K.; Pakpour, A.H.; Lin, C.Y. Relationships between Severity of Internet Gaming Disorder, Severity of Problematic Social Media Use, Sleep Quality and Psychological Distress. Int. J. Environ. Res. Public Health 2020, 17, 1879. [Google Scholar] [CrossRef]
- Zhang, W.; Pu, J.; He, R.; Yu, M.; Xu, L.; He, X.; Chen, Z.; Gan, Z.; Liu, K.; Tan, Y.; et al. Demographic characteristics, family environment and psychosocial factors affecting internet addiction in Chinese adolescents. J. Affect. Disord. 2022, 315, 130–138. [Google Scholar] [CrossRef] [PubMed]
- Haug, S.; Castro, R.P.; Kwon, M.; Filler, A.; Kowatsch, T.; Schaub, M.P. Smartphone use and smartphone addiction among young people in Switzerland. J. Behav. Addict. 2015, 4, 299–307. [Google Scholar] [CrossRef]
- Weinstein, A.; Dorani, D.; Elhadif, R.; Bukovza, Y.; Yarmulnik, A.; Dannon, P. Internet addiction is associated with social anxiety in young adults. Ann. Clin. Psychiatry 2015, 27, 4–9. [Google Scholar] [CrossRef] [PubMed]
- Yen, J.Y.; Ko, C.H.; Yen, C.F.; Chen, S.H.; Chung, W.L.; Chen, C.C. Psychiatric symptoms in adolescents with Internet addiction: Comparison with substance use. Psychiatry Clin. Neurosci. 2008, 62, 9–16. [Google Scholar] [CrossRef] [PubMed]
- Chang, C.W.; Huang, R.Y.; Strong, C.; Lin, Y.C.; Tsai, M.C.; Chen, I.H.; Lin, C.Y.; Pakpour, A.H.; Griffiths, M.D. Reciprocal Relationships Between Problematic Social Media Use, Problematic Gaming, and Psychological Distress Among University Students: A 9-Month Longitudinal Study. Front. Public Health 2022, 10, 858482. [Google Scholar] [CrossRef] [PubMed]
- Tung, S.E.H.; Gan, W.Y.; Chen, J.S.; Kamolthip, R.; Pramukti, I.; Nadhiroh, S.R.; Chang, Y.L.; Lin, C.C.; Pakpour, A.H.; Lin, C.Y.; et al. Internet-Related Instruments (Bergen Social Media Addiction Scale, Smartphone Application-Based Addiction Scale, Internet Gaming Disorder Scale-Short Form, and Nomophobia Questionnaire) and Their Associations with Distress among Malaysian University Students. Healthcare 2022, 10, 1448. [Google Scholar] [CrossRef]
- Yang, J.; Fu, X.; Liao, X.; Li, Y. Association of problematic smartphone use with poor sleep quality, depression, and anxiety: A systematic review and meta-analysis. Psychiatry Res. 2020, 284, 112686. [Google Scholar] [CrossRef]
- Schou Andreassen, C.; Billieux, J.; Griffiths, M.D.; Kuss, D.J.; Demetrovics, Z.; Mazzoni, E.; Pallesen, S. The relationship between addictive use of social media and video games and symptoms of psychiatric disorders: A large-scale cross-sectional study. Psychol. Addict. Behav. 2016, 30, 252–262. [Google Scholar] [CrossRef]
- Huang, C. A meta-analysis of the problematic social media use and mental health. Int. J. Soc. Psychiatry 2022, 68, 12–33. [Google Scholar] [CrossRef]
- Yen, J.Y.; Lin, H.C.; Chou, W.P.; Liu, T.L.; Ko, C.H. Associations Among Resilience, Stress, Depression, and Internet Gaming Disorder in Young Adults. Int. J. Environ. Res. Public Health 2019, 16, 3181. [Google Scholar] [CrossRef] [PubMed]
- Teng, Z.; Pontes, H.M.; Nie, Q.; Griffiths, M.D.; Guo, C. Depression and anxiety symptoms associated with internet gaming disorder before and during the COVID-19 pandemic: A longitudinal study. J. Behav. Addict. 2021, 10, 169–180. [Google Scholar] [CrossRef] [PubMed]
- Yam, C.W.; Pakpour, A.H.; Griffiths, M.D.; Yau, W.Y.; Lo, C.M.; Ng, J.M.T.; Lin, C.Y.; Leung, H. Psychometric Testing of Three Chinese Online-Related Addictive Behavior Instruments among Hong Kong University Students. Psychiatr. Q. 2019, 90, 117–128. [Google Scholar] [CrossRef]
- Yu, S.; Sussman, S. Does Smartphone Addiction Fall on a Continuum of Addictive Behaviors? Int. J. Environ. Res. Public Health 2020, 17, 422. [Google Scholar] [CrossRef] [PubMed]
- Aljomaa, S.S.; Qudah, M.F.A.; Albursan, I.S.; Bakhiet, S.F.; Abduljabbar, A.S. Smartphone addiction among university students in the light of some variables. Comput. Hum. Behav. 2016, 61, 155–164. [Google Scholar] [CrossRef]
- Barnes, S.J.; Pressey, A.D.; Scornavacca, E. Mobile ubiquity: Understanding the relationship between cognitive absorption, smartphone addiction and social network services. Comput. Hum. Behav. 2019, 90, 246–258. [Google Scholar] [CrossRef]
- Elhai, J.D.; Dvorak, R.D.; Levine, J.C.; Hall, B.J. Problematic smartphone use: A conceptual overview and systematic review of relations with anxiety and depression psychopathology. J. Affect. Disord. 2017, 207, 251–259. [Google Scholar] [CrossRef]
- Chen, I.-H.; Strong, C.; Lin, Y.-C.; Tsai, M.-C.; Leung, H.; Lin, C.-Y.; Pakpour, A.H.; Griffiths, M.D. Time invariance of three ultra-brief internet-related instruments: Smartphone application-based addiction scale (SABAS), Bergen social media addiction scale (BSMAS), and the nine-item internet gaming disorder scale-short form (IGDS-SF9) (study Part B). Addict. Behav. 2020, 101, 105960. [Google Scholar] [CrossRef]
- Carr, C.T.; Hayes, R.A. Social media: Defining, developing, and divining. Atl. J. Commun. 2015, 23, 46–65. [Google Scholar] [CrossRef]
- Arrivillaga, C.; Rey, L.; Extremera, N. A mediated path from emotional intelligence to problematic social media use in adolescents: The serial mediation of perceived stress and depressive symptoms. Addict. Behav. 2022, 124, 107095. [Google Scholar] [CrossRef]
- Marino, C.; Musetti, A.; Vieno, A.; Manari, T.; Franceschini, C. Is psychological distress the key factor in the association between problematic social networking sites and poor sleep quality? Addict. Behav. 2022, 133, 107380. [Google Scholar] [CrossRef] [PubMed]
- Xiang, G.-X.; Gan, X.; Jin, X.; Zhang, Y.-H. The more developmental assets, the less internet gaming disorder? Testing the cumulative effect and longitudinal mechanism during the COVID-19 pandemic. Curr. Psychol. 2022, 10, 1–12. [Google Scholar] [CrossRef] [PubMed]
- Pontes, H.M.; Griffiths, M.D. A new era for gaming disorder research: Time to shift from consensus to consistency. Addict. Behav. 2019, 103, 106059. [Google Scholar] [CrossRef]
- Pontes, H.M. Investigating the differential effects of social networking site addiction and Internet gaming disorder on psychological health. J. Behav. Addict. 2017, 6, 601–610. [Google Scholar] [CrossRef] [PubMed]
- Wu, A.M.; Lai, M.H.; Zhang, M.; Yogo, M.; Yu, S.M.; Mao, S.; Chen, J.H. Effects of psychological distress and coping Resources on Internet gaming disorder: Comparison between Chinese and Japanese university students. Int. J. Environ. Res. Public Health 2022, 19, 2951. [Google Scholar] [CrossRef]
- China, Ministry of Education of the People’s Republic of China. Available online: http://www.moe.gov.cn/srcsite/A17/moe_943/s3285/202208/t20220826_655510.html (accessed on 25 August 2022).
- China, Ministry of Education of the People’s Republic of China. Available online: http://www.moe.gov.cn/jyb_xwfb/s5148/202203/t20220331_612411.html (accessed on 31 March 2022).
- Kim, H.H.; Laurence, J. COVID-19 restrictions and mental distress among American adults: Evidence from Corona Impact Survey (W1 and W2). J. Public Health 2020, 42, 704–711. [Google Scholar] [CrossRef]
- Guo, S.; Kaminga, A.C.; Xiong, J. Depression and Coping Styles of College Students in China During COVID-19 Pandemic: A Systemic Review and Meta-Analysis. Front. Public Health 2021, 9, 613321. [Google Scholar] [CrossRef]
- Norton, P.J. Depression Anxiety and Stress Scales (DASS-21): Psychometric analysis across four racial groups. Anxiety Stress Coping 2007, 20, 253–265. [Google Scholar] [CrossRef]
- Moya, E.; Larson, L.M.; Stewart, R.C.; Fisher, J.; Mwangi, M.N.; Phiri, K.S. Reliability and validity of depression anxiety stress scale (DASS)-21 in screening for common mental disorders among postpartum women in Malawi. BMC Psychiatry 2022, 22, 352. [Google Scholar] [CrossRef]
- Thapa, D.K.; Visentin, D.; Kornhaber, R.; Cleary, M. Psychometric properties of the Nepali language version of the Depression Anxiety Stress Scales (DASS-21). Nurs. Open 2022, 9, 2608–2617. [Google Scholar] [CrossRef]
- Henry, J.D.; Crawford, J.R. The short-form version of the Depression Anxiety Stress Scales (DASS-21): Construct validity and normative data in a large non-clinical sample. Br. J. Clin. Psychol. 2005, 44, 227–239. [Google Scholar] [CrossRef] [PubMed]
- Csibi, S.; Griffiths, M.D.; Cook, B.; Demetrovics, Z.; Szabo, A. The Psychometric Properties of the Smartphone Application-Based Addiction Scale (SABAS). Int. J. Ment. Health Addict. 2018, 16, 393–403. [Google Scholar] [CrossRef] [PubMed]
- Csibi, S.; Demetrovics, Z.; Szabo, A. Hungarian adaptation and psychometric characteristics of Brief Addiction to Smartphone Scale (BASS). Psychiatr. Hung. 2016, 31, 71–77. [Google Scholar] [PubMed]
- Lin, C.-Y.; Imani, V.; Broström, A.; Nilsen, P.; Fung, X.C.; Griffiths, M.D.; Pakpour, A.H. Smartphone application-based addiction among Iranian adolescents: A psychometric study. Int. J. Ment. Health Addict. 2019, 17, 765–780. [Google Scholar] [CrossRef]
- Soraci, P.; Ferrari, A.; Antonino, U.; Griffiths, M.D. Psychometric properties of the Italian version of the smartphone application-based addiction scale (SABAS). Int. J. Ment. Health Addict. 2021, 19, 1261–1273. [Google Scholar] [CrossRef]
- Chen, I.H.; Chen, H.-P.; Gamble, J.H.; Liao, X.l.; Chen, X.-M.; Yang, Y.-T.C.; Pakpour, A.H.; Griffiths, M.D.; Lin, C.-Y. Evaluating a cross-lagged panel model between problematic internet use and psychological distress and cross-level mediation of school administrator support on problematic internet use: The serial mediating role of psychological needs thwarting of online teaching and psychological distress. Front. Public Health 2022, 10, 987366. [Google Scholar] [CrossRef]
- Pontes, H.M.; Griffiths, M.D. Measuring DSM-5 internet gaming disorder: Development and validation of a short psychometric scale. Comput. Hum. Behav. 2015, 45, 137–143. [Google Scholar] [CrossRef]
- Poon, L.Y.; Tsang, H.W.; Chan, T.Y.; Man, S.W.; Ng, L.Y.; Wong, Y.L.; Lin, C.-Y.; Chien, C.-W.; Griffiths, M.D.; Pontes, H.M. Psychometric Properties of the Internet Gaming Disorder Scale–Short-Form (IGDS9-SF): Systematic Review. J. Med. Internet Res. 2021, 23, e26821. [Google Scholar] [CrossRef]
- Leung, H.; Pakpour, A.H.; Strong, C.; Lin, Y.-C.; Tsai, M.-C.; Griffiths, M.D.; Lin, C.-Y.; Chen, I.-H. Measurement invariance across young adults from Hong Kong and Taiwan among three internet-related addiction scales: Bergen social media addiction scale (BSMAS), smartphone application-based addiction scale (SABAS), and internet gaming disorder scale-short form (IGDS-SF9) (study Part A). Addict. Behav. 2020, 101, 105969. [Google Scholar] [CrossRef]
- Hair, J.F.; Black, W.C.; Babin, B.J.; Anderson, R.E. Multivariate Data Analysis (Ed. 8th), 2nd ed.; Cengage Learning EMEA: Hampshire, UK, 2019. [Google Scholar]
- Hu, L.T.; Bentler, P.M. Cutoff criteria for fit indexes in covariance structure analysis: Conventional criteria versus new alternatives. Struct. Equ. Model. A Multidiscip. J. 1999, 6, 1–55. [Google Scholar] [CrossRef]
- Korner-Nievergelt, F.; Roth, T.; Von Felten, S.; Guélat, J.; Almasi, B.; Korner-Nievergelt, P. Model selection and multimodel inference. In Bayesian Data Analysis in Ecology Using Linear Models with R, BUGS, and Stan; Korner-Nievergelt, F., Roth, T., Von Felten, S., Guélat, J., Almasi, B., Korner-Nievergelt, P., Eds.; Academic Press: Boston, MA, USA, 2015; pp. 175–196. [Google Scholar]
- Chen, F.F. Sensitivity of goodness of fit indexes to lack of measurement invariance. Struct. Equ. Model. A Multidiscip. J. 2007, 14, 464–504. [Google Scholar] [CrossRef]
- Moussa, M.T.; Lovibond, P.F.; Laube, R. Psychometric Properties of a Chinese Version of the 21-Item Depression Anxiety Stress Scales (DASS21); Transcultural Mental Health Centre: Parramatta, NSW, Australia; Cumberland Hospital: Sydney, NSW, Australia, 2001. [Google Scholar] [CrossRef]
- Chen, I.-H.; Pakpour, A.H.; Leung, H.; Potenza, M.N.; Su, J.-A.; Lin, C.-Y.; Griffiths, M.D. Comparing generalized and specific problematic smartphone/internet use: Longitudinal relationships between smartphone application-based addiction and social media addiction and psychological distress. J. Behav. Addict. 2020, 9, 410–419. [Google Scholar] [CrossRef] [PubMed]
- Brooks, S.K.; Webster, R.K.; Smith, L.E.; Woodland, L.; Wessely, S.; Greenberg, N.; Rubin, G.J. The psychological impact of quarantine and how to reduce it: Rapid review of the evidence. LANCET 2020, 395, 912–920. [Google Scholar] [CrossRef] [PubMed]
- Luo, W.; Zhong, B.-L.; Chiu, H.F.-K. Prevalence of depressive symptoms among Chinese university students amid the COVID-19 pandemic: A systematic review and meta-analysis. Epidemiol. Psychiatr. Sci. 2021, 30, E31. [Google Scholar] [CrossRef]
- Zhan, H.; Zheng, C.; Zhang, X.; Yang, M.; Zhang, L.; Jia, X. Chinese college students’ stress and anxiety levels under COVID-19. Front. Psychiatry 2021, 915, 615390. [Google Scholar] [CrossRef]
- Province, People’s Government of Jiangxi Province. Available online: http://www.jiangxi.gov.cn/art/2020/5/14/art_412_1795192.html (accessed on 14 May 2020).
- China, Ministry of Education of the People’s Republic of China. Available online: http://www.moe.gov.cn/jyb_xwfb/s5147/202111/t20211102_577013.html (accessed on 2 November 2021).
- Peng, X.; Liu, L.; Liang, S.; Chen, J.; Zhao, J. Longitudinal changes in fear and anxiety among Chinese college students during the COVID-19 pandemic: A one-year follow-up study. Curr. Psychol. 2022, 7, 1–10. [Google Scholar] [CrossRef]
- Xia, Y.; Fan, Y.; Liu, T.-H.; Ma, Z. Problematic Internet use among residential college students during the COVID-19 lockdown: A social network analysis approach. J. Behav. Addict. 2021, 10, 253–262. [Google Scholar] [CrossRef]
- Gomez, R.; Stavropoulos, V.; Griffiths, M.D. Confirmatory factor analysis and exploratory structural equation modelling of the factor structure of the Depression Anxiety and Stress Scales-21. PLoS ONE 2020, 15, e0233998. [Google Scholar] [CrossRef]
- Wang, Q.; Mati, K.; Cai, Y. The link between problematic internet use, problematic gaming, and psychological distress: Does sleep quality matter? BMC Psychiatry 2021, 21, 103. [Google Scholar] [CrossRef]
- Gecaite-Stonciene, J.; Saudargiene, A.; Pranckeviciene, A.; Liaugaudaite, V.; Griskova-Bulanova, I.; Simkute, D.; Naginiene, R.; Dainauskas, L.; Ceidaite, G.; Burkauskas, J.; et al. Impulsivity mediates associations between problematic internet use, anxiety, and depressive symptoms in students: A cross-sectional COVID-19 study. Front. Psychiatry 2021, 12, 634464. [Google Scholar] [CrossRef]

| Sample 1 (October 2020) n = 364 | Sample 2 (October 2022) n = 956 | |
|---|---|---|
| Age in years; mean (SD) | 18.17 (0.42) | 18.38 (1.11) |
| Gender; n (%) | ||
| Male | 116 (31.9) | 457 (47.8) |
| Female | 248 (68.1) | 499 (52.2) |
| Department; n (%) | ||
| Science | 0 | 151 (15.8) |
| Literature | 120 (33.0) | 152 (15.9) |
| Management | 51 (14.0) | 156 (16.3) |
| Engineering | 143 (39.3) | 274 (28.7) |
| Others | 50 (13.7) | 223 (23.3) |
| Study program level; n (%) | ||
| Undergraduate | 364 (100) | 642 (68.1) |
| Junior college | 301 (31.9) |
| Variable (Range) | M | SD | 1 | 2 | 3 | 4 | 5 | 6 |
|---|---|---|---|---|---|---|---|---|
| 1. Depression (0–42) | 5.33/6.57 | 5.62/7.38 | 1 | |||||
| 2. Anxiety (0–42) | 7.10/7.06 | 4.60/6.53 | 0.62/0.79 | 1 | ||||
| 3. Stress (0–42) | 8.56/8.55 | 5.71/7.23 | 0.59/0.80 | 0.74/0.83 | 1 | |||
| 4. PSU (6–36) | 17.98/18.92 | 5.01/6.43 | 0.37/0.47 | 0.38/0.46 | 0.33/0.48 | 1 | ||
| 5. PSMU (6–30) | 12.85/14.07 | 3.71/4.46 | 0.28/0.42 | 0.30/0.42 | 0.31/0.44 | 0.47/0.61 | 1 | |
| 6. PG (9–45) | 13.93/17.11 | 5.46/6.92 | 0.29/0.48 | 0.26/0.43 | 0.22/0.43 | 0.31/0.50 | 0.29/0.52 | 1 |
| χ2 (df) | CFI | NNFI | RMSEA (90% Confidence Interval) | SRMR | AIC | |
|---|---|---|---|---|---|---|
| One-factor model | ||||||
| Sample 1 (October 2020) | 568.67 (189) | 0.968 | 0.965 | 0.074 (0.067–0.082) | 0.091 | 652.67 |
| Sample 2 (October 2022) | 959.83 (189) | 0.989 | 0.988 | 0.065 (0.061–0.070) | 0.051 | 1043.83 |
| Three-factor model | ||||||
| Sample 1 (October 2020) | 481.79 (186) | 0.975 | 0.972 | 0.066 (0.059–0.074) | 0.086 | 571.79 |
| Sample 2 (October 2022) | 736.94 (186) | 0.992 | 0.991 | 0.056 (0.052–0.060) | 0.046 | 826.94 |
| Depression | Anxiety | Stress | |
|---|---|---|---|
| Depression | 0.73/0.84 | ||
| Anxiety | 0.92/0.92 | 0.58/0.75 | |
| Stress | 0.82/0.93 | 0.99/0.98 | 0.64/0.76 |
| Configural Model | Loadings Constrained as Equal | Loadings and Thresholds Constrained as Equal | |
|---|---|---|---|
| One-factor model | |||
| χ2(df) or Δχ2(Δdf) | 1452.03 (378) | 75.36 (20) | 518.78 (20) |
| CFI or ΔCFI | 0.987 | −0.001 | −0.006 |
| RMSEA or ΔRMSEA | 0.066 | 0 | 0.011 |
| SRMR or ΔSRMR | 0.091 | 0.011 | 0.009 |
| Three-factor model | |||
| χ2(df) or Δχ2(Δdf) | 1141.56 (372) | 61.86 (18) | 187.27 (18) |
| CFI or ΔCFI | 0.989 | 0.001 | −0.002 |
| RMSEA or ΔRMSEA | 0.056 | 0 | 0.004 |
| SRMR or ΔSRMR | 0.086 | 0.003 | 0.003 |
Disclaimer/Publisher’s Note: The statements, opinions and data contained in all publications are solely those of the individual author(s) and contributor(s) and not of MDPI and/or the editor(s). MDPI and/or the editor(s) disclaim responsibility for any injury to people or property resulting from any ideas, methods, instructions or products referred to in the content. |
© 2023 by the authors. Licensee MDPI, Basel, Switzerland. This article is an open access article distributed under the terms and conditions of the Creative Commons Attribution (CC BY) license (https://creativecommons.org/licenses/by/4.0/).
Share and Cite
Cao, C.-H.; Dang, C.-Y.; Zheng, X.; Chen, W.-G.; Chen, I.-H.; Gamble, J.H. The Psychometric Properties of the DASS-21 and Its Association with Problematic Internet Use among Chinese College Freshmen. Healthcare 2023, 11, 700. https://doi.org/10.3390/healthcare11050700
Cao C-H, Dang C-Y, Zheng X, Chen W-G, Chen I-H, Gamble JH. The Psychometric Properties of the DASS-21 and Its Association with Problematic Internet Use among Chinese College Freshmen. Healthcare. 2023; 11(5):700. https://doi.org/10.3390/healthcare11050700
Chicago/Turabian StyleCao, Cui-Hong, Chang-Yan Dang, Xia Zheng, Wang-Guang Chen, I-Hua Chen, and Jeffrey H. Gamble. 2023. "The Psychometric Properties of the DASS-21 and Its Association with Problematic Internet Use among Chinese College Freshmen" Healthcare 11, no. 5: 700. https://doi.org/10.3390/healthcare11050700
APA StyleCao, C.-H., Dang, C.-Y., Zheng, X., Chen, W.-G., Chen, I.-H., & Gamble, J. H. (2023). The Psychometric Properties of the DASS-21 and Its Association with Problematic Internet Use among Chinese College Freshmen. Healthcare, 11(5), 700. https://doi.org/10.3390/healthcare11050700

