Antecedents and Consequences of Online Healthcare Community Usage: A Grounded Theory Approach
Abstract
:1. Introduction
2. Research Design
2.1. Research Method
2.2. Research Objects
2.3. Data Collection
3. Results
3.1. Open Coding
3.2. Axial Coding
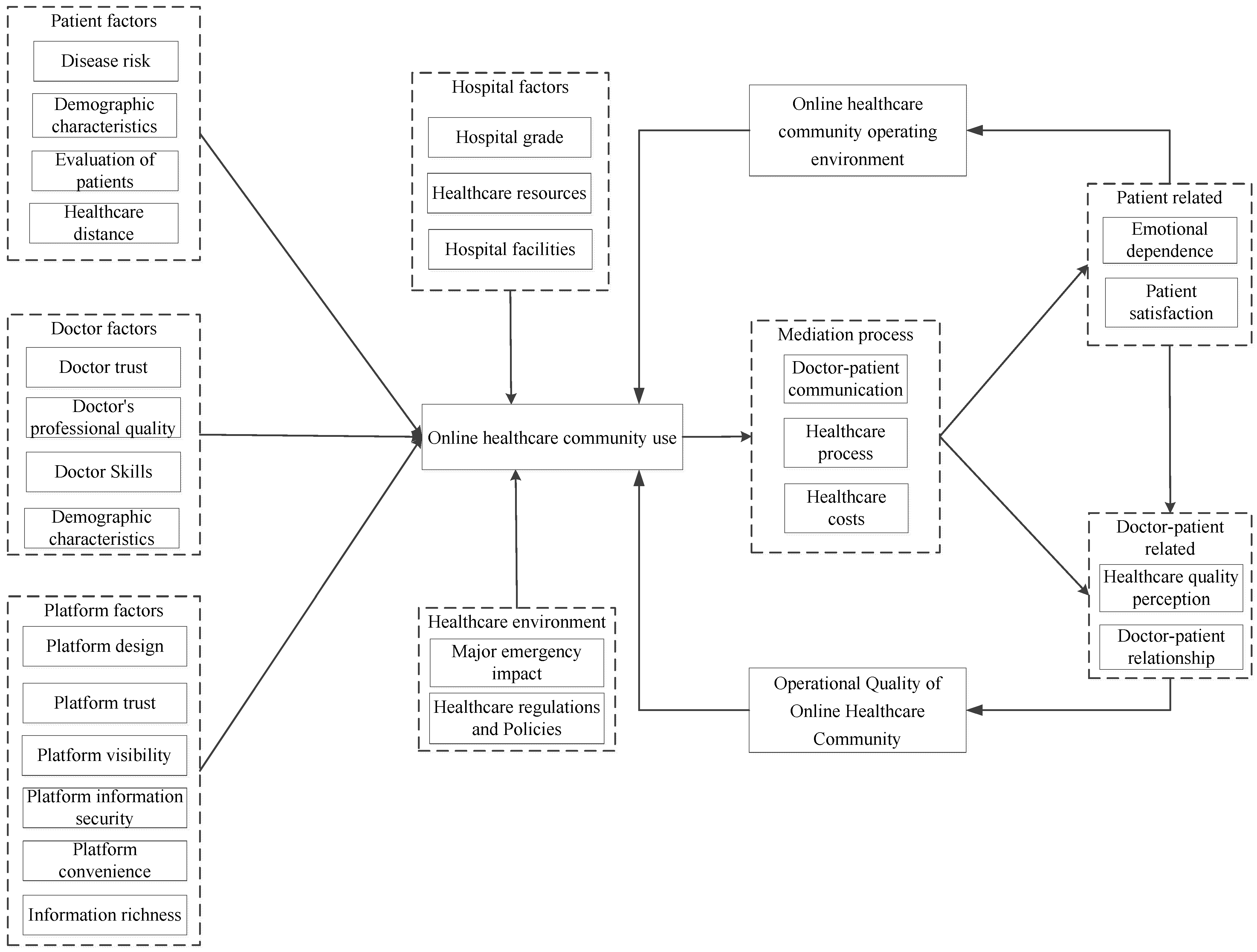
3.3. Selective Coding
4. Theoretical Saturation Test
5. Conclusions
Author Contributions
Funding
Institutional Review Board Statement
Informed Consent Statement
Data Availability Statement
Acknowledgments
Conflicts of Interest
References
- Gong, Y.; Wang, H.; Xia, Q.; Zheng, L.; Shi, Y. Factors that determine a Patient’s willingness to physician selection in online healthcare communities: A trust theory perspective. Technol. Soc. 2021, 64, 101510. [Google Scholar] [CrossRef] [PubMed]
- Lin, X.L.; Kishore, R. Social media-enabled healthcare: A conceptual model of social media affordances, online social support, and health behaviors and outcomes. Technol. Forecast. Soc. Chang. 2021, 166, 120574. [Google Scholar] [CrossRef]
- Covolo, L.; Guana, M.; Bonaccorsi, G.; Brunelli, L.; Castaldi, S.; De Donno, A.; Mereu, A.; Verani, M.; Gelatti, U. Exploring the Online Health Information-Seeking Behavior in a Sample of Italian Women: The SEI Donna Study. Int. J. Environ. Res. Public Health 2022, 19, 4745. [Google Scholar] [CrossRef] [PubMed]
- Chandra, S.; Mohammadnezhad, M.; Ward, P. Trust and Communication in a Doctor-Patient Relationship: A Literature Review. J. Healthc. Commun. 2018, 3, 1–6. [Google Scholar] [CrossRef]
- Yang, H.; Du, H.S.; Shang, W. Understanding the influence of professional status and service feedback on patients’ doctor choice in online healthcare markets. Internet Res. 2021, 31, 1236–1261. [Google Scholar] [CrossRef]
- Le, W.; Chang, P.-Y.; Chang, Y.-W.; Chen, J. Why do patients move from online health platforms to hospitals? The perspectives of fairness theory and brand extension theory. Int. J. Environ. Res. Public Health 2019, 16, 3755. [Google Scholar] [CrossRef]
- Guo, S.; Guo, X.; Zhang, X.; Vogel, D. Doctor–patient relationship strength’s impact in an online healthcare community. Inf. Technol. Dev. 2018, 24, 279–300. [Google Scholar] [CrossRef]
- Chen, S.; Guo, X.; Wu, T.; Ju, X. Exploring the Online Doctor-Patient Interaction on Patient Satisfaction Based on Text Mining and Empirical Analysis. Inf. Process. Manag. 2020, 57, 102253. [Google Scholar] [CrossRef]
- Zhang, X.; Ma, L.; Ma, Y.; Yang, X. Mobile information systems usage and doctor-patient relationships: An empirical study in China. Mob. Inf. Syst. 2021, 2021, 6684448. [Google Scholar] [CrossRef]
- Yang, J.X.; Jong, D. Understanding Continuance Intention Determinants to Adopt Online Health Care Community: An Empirical Study of Food Safety. Int. J. Environ. Res. Public Health 2021, 18, 6514. [Google Scholar] [CrossRef]
- Ma, L.; Zhang, X.; Wang, G. The impact of enterprise social media use on employee performance: A grounded theory approach. J. Enterp. Inf. Manag. 2021, 35, 481–503. [Google Scholar] [CrossRef]
- Valvi, A.C.; Frangos, C.C.; Frangos, C.C. Online and mobile customer behaviour: A critical evaluation of Grounded Theory studies. Behav. Inf. Technol. 2013, 32, 655–667. [Google Scholar] [CrossRef]
- Rippon, D.; McDonnell, A.; Smith, M.; McCreadie, M.; Wetherell, M. A grounded theory study on work related stress in professionals who provide health & social care for people who exhibit behaviours that challenge. PLoS ONE 2020, 15, e0229706. [Google Scholar] [CrossRef]
- Burton, C.R. Re-thinking stroke rehabilitation: The Corbin and Strauss chronic illness trajectory framework. J. Adv. Nurs. 2000, 32, 595–602. [Google Scholar] [CrossRef] [PubMed]
- Lillo-Crespo, M.; Riquelme-Galindo, J.; De Baetselier, E.; Van Rompaey, B.; Dilles, T. Understanding pharmaceutical care and nurse prescribing in Spain: A grounded theory approach through healthcare professionals’ views and expectations. PLoS ONE 2022, 17, e0260445. [Google Scholar] [CrossRef]
- Gambetti, R.C.; Graffigna, G.; Biraghi, S. The Grounded Theory approach to consumer-brand engagement The practitioner’s standpoint. Int. J. Mark. Res. 2012, 54, 659–687. [Google Scholar] [CrossRef]
- Tong, S.F.; Ng, C.J.; Lee, V.K.M.; Lee, P.Y.; Ismail, I.Z.; Khoo, E.M.; Tahir, N.A.; Idris, I.; Ismail, M.; Abdullah, A. Decision making process and factors contributing to research participation among general practitioners: A grounded theory study. PLoS ONE 2018, 13, e0196379. [Google Scholar] [CrossRef]
- Turner, C.; Astin, F. Grounded theory: Whatmakes a grounded theory study? Eur. J. Cardiovasc. Nurs. 2021, 20, 285–289. [Google Scholar] [CrossRef]
- Ligita, T.; Wicking, K.; Francis, K.; Harvey, N.; Nurjannah, I. How people living with diabetes in Indonesia learn about their disease: A grounded theory study. PLoS ONE 2019, 14, e0212019. [Google Scholar] [CrossRef]
- Holt, N.L.; Pankow, K.; Ormond, I.; Jorgensen, H.; Deal, C.J.; Pynn, S.R. Grounded theory. Int. Rev. Sport Exerc. Psychol. 2022, 15, 199–225. [Google Scholar] [CrossRef]
- Cai, X.W.; Cebollada, J.; Cortinas, M. A grounded theory approach to understanding in-game goods purchase. PLoS ONE 2022, 17, e0262998. [Google Scholar] [CrossRef] [PubMed]
- Beretich, L.A.; Sarasua, S.M.; DeLuca, J.M. Genetics providers’ experiences using telehealth: A grounded theory approach. J. Genet. Couns. 2022, 5, 1–9. [Google Scholar] [CrossRef] [PubMed]
- Viktorsson, L.; Tornvall, E.; Falk, M.; Wahlin, I.; Yngman-Uhlin, P. Young adults’ needs when seeking first-line healthcare: A grounded theory design. PLoS ONE 2022, 17, e0263963. [Google Scholar] [CrossRef] [PubMed]
- Subedi, S.; MacDougall, C.; McNaughton, D.; Saikia, U.; Brabazon, T.; Brownie, S.M. Leadership development among public health officials in Nepal: A grounded theory. PLoS ONE 2021, 16, e0259256. [Google Scholar] [CrossRef]



| Items | Main Interview Questions |
|---|---|
| 1 | Please briefly introduce your personal information, including gender, age, education background, monthly income, nature of employer, and health status. |
| 2 | How much do you know about online healthcare communities, including categories, advantages and disadvantages, and what problems can be solved? |
| 3 | Have you used the online healthcare community? Why do you want to use it? What is the main purpose of using the online healthcare community? Why not? |
| 4 | What factors influence your use of online healthcare communities? |
| 5 | What changes will the use of online healthcare community bring to your healthcare treatment and life? |
| 6 | Compared with traditional healthcare services, can the healthcare services provided through the online healthcare community meet your needs? What needs are met? |
| 7 | What do you think about using online healthcare communities? Positive/negative aspects. |
| 8 | What do you think are the main factors affecting the doctor–patient relationship? In what ways can the use of online healthcare communities improve doctor–patient relationships? |
| Original Statement | Preliminary Extraction of Concepts |
|---|---|
| …It turned out that my mother was ill and was treated in Beijing, and then I used Jingyitong……I think it was very convenient to sign up, and it is more convenient to make an appointment… | Easy to make an appointment |
| …Through this, I can compare the symptoms to understand which doctor may be more suitable for my disease or my symptoms, and then there are some other patients’ comments on the doctor below him… | Choose a more suitable doctor and view patient reviews. |
| …Because I feel that Jingyitong does a better job, that is, most hospitals in Beijing have doctors on it, it is a collective… | Many well-known doctors |
| …Then some are like some big hospitals in Beijing, the structure layout and process are more complicated. In that building, let alone the elderly, even young people, like me, may not be able to figure it out when they go to the hospital for the first time…Because when I took my mother to see a doctor at Tiantan Hospital for the first time, I couldn’t find the elevator in the International Department. You sometimes ask the service staff of the hospital. Although he provides good service, he can’t explain everything, perhaps the hospital is very large, and the patient can’t remember the route he was told… | Whether the offline hospital layout is reasonable and whether the process is reasonable; although the attitude of healthcare staff is good, they still cannot meet the needs of patients, resulting in dissatisfaction. |
| …But like last year’s epidemic situation, we can no longer go to the hospital to get medicine…Then I used the online healthcare community platform, uploaded her ID card, and uploaded her case, which is equivalent to having the medicine delivered to her home after diagnosing her online… | Take medicine online during the epidemic. |
| …So, I feel that there are some common diseases, some basic diseases, the kind that can be done online without doing some examinations or mainly to relieve some emotions, anxiety arise, but I think that this should be fine. | Disease category |
| …It is difficult for people from many cities in Shandong to come to Jinan to see a doctor, but there are some diseases that cannot be cured in other places…The online healthcare community may be more suitable for them, because compared to Jinan in Shandong, this healthcare resource is relatively good… | Online healthcare community is more suitable for remote areas, healthcare distance and geographical location |
| …That is to say, the biggest flaw of this platform may all have this flaw. The doctor may not know much about your physical and mental feelings, because you can only say something objectively or quantitatively, and he cannot understand your feelings. Because it has only one contact or communication in a written language… | Online communication involves less emotional contact |
| …For example, he said that you injected insulin, say 1 mg, and then the blood sugar measured later was not that high. He then said that you injected 0.5 mg, and then the blood sugar dropped after the injection, and then it may appear. I was diagnosed with hypoglycemia, but the doctor said that you need to inject 0.1 mg. He didn’t ask any reason and immediately lowered the data, so I thought this answer was sloppy at the time… …I think that some of his students or other people are replying to him, because at the time he said he did not see that much information, he may have assistants or the kind of graduate students he brought… …I am not very relieved, and I think they are all pre-set computer programs. He searches for keywords, such as your blood pressure and your blood lipids, and he will give you that kind of mechanical reply… | The doctor’s response is sloppy Feeling that it is not the doctor himself who is replying online Suspicion that it is a program set in advance, mechanical reply |
| …I chose it myself, because when we went to the offline hospital to see a doctor, we hung up on his number, and after we came back, we learned about the consultation through him on the internet. From beginning to end, we passed through his hand, which is relatively familiar… | I saw the doctor offline and continue to consult online in the follow-up |
| …He also advised me at the time that if you can go to the hospital to find the doctor, don’t go online, because what he told me is that there may be some teams behind the scenes in the online healthcare community that are helping him manipulate some things, such as answering questions, although his may be the official answer… | There may be team operations and distrust of the platform |
| …I think if the functions of these platforms are improved, for example, such as through the creation of reminders, after you register, make an appointment to queue up for B-ultrasound examination…There’s a line in front of him, and he doesn’t have that kind of reminder, does he? It wants to remind you that it’s almost here, hurry up and wait for these functions. I think he is not fully functional yet, and it is also limited to some inspections, not all healthcare examinations can be carried out online… | The platform function is not perfect; it is recommended to set a reminder function; there are not many reservation items on the platform |
| …There is another point. During the epidemic, I was not pregnant. There were some obstetric examinations, but there were some symptoms in the later period. You can’t go to the hospital all the time. When the epidemic was the worst, you were encouraged to use the online healthcare community. Once, I couldn’t go to the hospital because of the epidemic, and the symptoms were not particularly obvious, but I was anxious to consult. I think it can also alleviate healthcare anxiety… | Because the epidemic is inconvenient to go to the hospital, the symptoms are not obvious (not serious), and I am more anxious |
| …I only contact doctors I am familiar with in the online healthcare community, like when I went to the Provincial Women’s and Children’s Hospital, he asked me to scan the code to recommend it, and then I would contact him. This is because of trust, so I chose them ask some questions… | Need to trust the doctor |
| …I was wondering if this could be the case... You said that he accumulated experience or whatever, he has time, and then he can also use the platform to allow him grow his knowledge and increase his healthcare experience… | Accumulate healthcare experience |
| …To be honest, I think that the reason that I would not use online healthcare care under the same conditions is that registering information will indeed leak information, I think it will, so I don’t want to use it. Another is that I think my physical condition is relatively sensitive information, and I don’t like to use this method online, and I don’t think it is very safe… | Worry about information leakage |
| …You are like this online healthcare community; I don’t think the information given by the hospital is as accurate as the information given by the hospital. For example, some doctors, whose information is not as authoritative and scientific as the information given by the hospital, may he the attending doctor or the chief doctor. What kind of scientific research has been used to treat what diseases? I think that sometimes the information update of this online healthcare community may not be as authoritative and quick as the hospital… | Information is inaccurate; information updates are not regular, not as authoritative as physical hospitals |
| …When you don’t understand so deeply and understand so much, you don’t naturally have that kind of natural trust. It’s not like going to a hospital, which is certified by the state. If you are like a district hospital, it is not as good as a provincial hospital, so there are quite a few platforms such as online healthcare communities, but I don’t know which one is the best? Then you don’t know how to choose. To be honest, there may be another one that you don’t know about, so there is no such natural trust. | Trust in the community; there are many online healthcare communities, I don’t know how to choose |
| …I think that it is this kind of online. It must be that your needs are very clear. You will not ask him what is going on. I just want cephalosporins, I just want this, and then I will take it, so I say this is more convenient… | If the patient’s needs are clear, the online platform is efficient |
| …I want to use the online healthcare community because I think it may supplement, for example, my visits to the hospital to communicate with the doctor… | A supplement to offline communication |
| …Especially if you have been queuing offline for a whole morning, it may only take a few minutes for you to wait in line. At that time, when you were nervous or in a hurry, you didn’t ask a lot of questions. After you go back, you can use the online healthcare platform to ask them. So sometimes I think it’s good, and sometimes I can get a more satisfactory opinion. This is communicated better… | The offline consultation time is short and the communication is insufficient; there is better communication online |
| …You see, when I went to the provincial hospital, the doctor recommended two platforms. One of them was Good Doctor Online. If you have some knowledge about this platform, such as its popularity and publicity in various aspects, you may have some understanding, and then we prioritized Good Doctor Online… | Platform publicity and popularity |
| …There are generally two situations in which an online platform is used. In the first, you have never gone online to see a doctor. It may be that the specific situation requires a hospital visit, and some doctors may say that you should go to the hospital that is closer to you. This is the first case that you have never seen an offline doctor. The second situation is that I have seen what I just said, and he may also understand your condition. I have chosen a doctor who will treat you offline; so, he will be able to be more detailed, as he may be aware of all aspects of the patient’s information… | There has never been offline consultation and consultation, and the doctor’s words are relatively shallow or relatively broad; As an offline supplement, it is more detailed |
| …Because the doctor who replied to us was surnamed Kong, and Dr. Kong had already told us that during the day he was an outpatient clinic for one day, and then he calmed down to reply to us at 9 o’clock in the evening, and he also apologized to us. I think he should be during the day. very busy, attitude is good… | Online doctors have a good attitude |
| …A good doctor online will only give three free meetings, and then he will start to charge… | Free consultations are limited in number |
| …There is a special hurry. If I am not in a hurry, I can take my time and spend my energy offline. The reason that I go online is because I want to get a particularly urgent answer or be particularly anxious… | If you are in a hurry or don’t have time to go to the hospital, use the online healthcare community |
| …On the online healthcare platform, a lot of good doctors are mentioned online, and sometimes they search for some symptoms, and he will come up with a lot of this. I think that kind of doctor I don’t really trust his qualifications or his level… | Doubt of the qualifications and skill level of online doctors |
| …The most important thing is that I live in Changqing now. You go to the provincial hospital. Sometimes it takes a day for you to do an examination, because some things have been checked, you may not be able to pick them up until 24 h later, so your entire cost is very large. Online appointments can reduce healthcare costs in terms of time and economy… | Reduce healthcare costs (time, effort, and economics) |
| …Can the degree of communication between doctors and patients be increased? The online healthcare community makes this possible, and the satisfaction of patients can be increased. As for the doctors we have had experience with, I think they are all quite satisfied. They can improve the level of communication, improve the patients’ satisfaction, and basically meet our expectations through our consultation… | Improve doctor–patient communication and improve patient satisfaction |
| …The quality of healthcare care and healthcare effect, anyway, these questions I asked must be answered, and if they are answered, the healthcare effect will be achieved… | The quality of healthcare care has also improved |
| …You see, when I was pregnant at the time, I found a doctor to examine me specially, and then one day I suddenly had a problem, I wanted to go to him, he might not be there, right? Using the online healthcare community, I can find him at any time, and I trust him very much. Through these two online communications, he responded to me in time, and I trust him even more. I think this has altered, and the doctor–patient relationship is also very good. I am more confident in a certain doctor, and I think it is better anyway… | Increased trust Improved doctor–patient relationship |
| …Trusting the doctor may even mean more trust in their entire hospital, other doctors in the hospital, and some of the healthcare services the hospital provides. There is some trust in this, right? For example, if you go to the Municipal Women’s and Children’s Hospital, after having the experience of using the online healthcare community, you may say that you will trust the hospital more, right? | Improved doctor–patient relationship |
| …If the disclosure of personal information is excluded, I think it is still ok. That is to say, at least you have one more way, although it is not the mainstream, but at least it can be used as a supplementary way. I think that if the platform has done a good job, or if the country has certified such a few platforms, I will trust it very much… | Worry about personal information leakage; As a supplement to healthcare treatment; The platform needs to be improved |
| …Some doctors may exhibit a good attitude, be very kind, and have a high level of skill; they may communicate with you in a caring way, and you may develop a strong emotional bond or emotional dependence on this type of doctor… | Psychological comfort |
| …The doctor at the provincial hospital for women and children said that you scanned my code because of the state of the pandemic, but if you think that question is not particularly urgent but you need to know, you can send me a message… | Emotional support |
| …Later, I learned that there is such a channel; I think this channel is okay, because although it does cost money, it also opens a channel for communication with well-known doctors, and there is no other way, although it will increase healthcare treatment itself. It does have a cost, but this may vary depending on whether it is an intractable disease or a major disease, whether money is a major problem for the patient, or whether the patient can find a doctor with sufficient healthcare skills, maybe this is the main problem… | Especially in the face of difficult and miscellaneous diseases, the cost is secondary, and the ability to choose well-known experts is the main issue |
| …I feel that the service is still relatively complete, and people are approaching it thoughtfully, so that one of us finds it to be convenient, and another may also feel that it is very warm, the whole interface he made, including some tweets. Language is from the perspective of caring and caring for patients, so it feels good… | The online service is complete, the interface is warm and friendly, and the patient’s emotions are maintained |
| …For example, in the process of seeing a doctor, the face-to-face communication between the doctor and you are different from your online communication. First, you must pay attention to hearing, listening, and inquiring, right? If you say that there are some very small differences in your state, it does not mean that you can judge this through access to the online doctor, and then the communication process will also affect some aspects of you. Even with video, there may be a gap between offline and face-to-face… | Dissatisfaction of the online healthcare community: the consultation is not specific offline, and the specific examination cannot be done |
| …I don’t know if he has any push here, like advertising or something… | Worry about advertising push |
| …Another good thing about the online healthcare community is that after the Jingyitong that I follow, it sometimes has popular science knowledge that is good for study. Anyway, some popular science knowledge, such as how to eat and cure this season, or what are the common high diseases, sometimes the doctor will give me some of this, but sometimes I think that it is pretty good. It has some healthcare knowledge, it is not that it is very obscure, it is general truth, it is simple and concise… | Popularization of science knowledge Increase the favorability of the platform |
| …There may be system loopholes on the platform, but it is unlikely to be leaked maliciously, and the platform also needs to maintain its own brand. There is a certain risk due to technical loopholes… | System vulnerabilities and hidden dangers |
| …I doubt whether they will sell data, because the platform needs to make a profit, but they still think that the healthcare resources should be mainly for public welfare, so, after mixing the profitable part, you will naturally be right. He felt a sense of resistance. Maybe people do not really sell your data or make money in this area, but you have this suspicion… | Where is the profit for the platform? Concern about data security |
| …Is the online healthcare community not very good for healthcare reimbursement, such as registration fees and other expenses? I don’t know if it is, if we are in the hospital, he can reimburse… | Online healthcare expense reimbursement |
| …From the point of view of the present, the responses are a little late, and there may be time deviations. For example, I waited for his reply during the day, but he did not reply. go and see. Because it’s not like WeChat, it has prompts that you must open to see. Maybe I didn’t watch it for several days because I forgot, so it didn’t prompt you that it responded. I think there could also be a popup in the background of the platform… | It is recommended to set a reply reminder window |
| …I often read patient evaluations, and sometimes I also think about evaluations, whether some of them are true or not, and some are just like Taobao’s review of positive reviews or something. I also hope that if the background can review some cases of this patient, or indeed prove the basic situation that he has seen a doctor in this place, the evaluation may be more credible… | Whether the patient’s assessment is credible, it is recommended that the platform audit be more stringent |
| Category | Concept |
|---|---|
| Free online consultation service | The number of free consultations on online healthcare platforms is limited |
| Online healthcare treatment costs can be reduced | Reduce healthcare costs (time, effort, and economics) |
| Healthcare distance | Online healthcare community is more suitable for remote areas, healthcare distance and geographical location |
| Disease category | Disease category |
| Disease symptoms | Because the epidemic is inconvenient to go to the hospital, the symptoms are not obvious (not serious), and more anxious |
| Emergency level | If you are in a hurry or don’t have time to go to the hospital, use the online healthcare community |
| The impact of the epidemic (the impact of major public health events) | Take medicine online during the epidemic |
| Evaluation of the utility | Patient evaluation is important in choosing a doctor |
| The authenticity of the review content | True and credible of patient evaluations |
| Evaluation credibility | Is the patient evaluation credible? |
| Hospital size and grade | Hospital size and grade |
| The online platform has many well-known doctors | Many well-known doctors |
| Uneven distribution of healthcare resources | Healthcare resources are tight and unevenly distributed |
| Healthcare resources are tight | Hospital beds are tight (healthcare resources are tight) |
| Large gap between urban and rural healthcare resources | Regional healthcare resources and healthcare level gaps are too large (unbalanced) |
| The hospital layout | Is the offline hospital layout reasonable? Although the attitude of healthcare staff is good, they still cannot meet the needs of patients, resulting in dissatisfaction. |
| Hospital supporting facilities | Hospital supporting facilities and convenience guide map |
| The offline healthcare treatment process is cumbersome | Healthcare treatment process (do not interrupt the healthcare treatment process) |
| Online platform optimizes healthcare treatment process | Online registration, appointment inspection items (shortening the time for healthcare treatment), and optimizing the healthcare treatment process |
| Emotional attitude | Online communication has less emotional contact |
| Way of communication | A supplement to offline communication |
| Offline treatment, follow-up online consultation | |
| Online communication adequacy | The offline consultation time is short, and the communication is insufficient; better communication online |
| Communication efficiency | Online platforms are efficient when the requirements are clear |
| Communication content similarity | Browse doctor–patient communication records |
| Communication service quality | Never have offline consultation, the doctor said relatively shallow; as an offline supplement, more detailed |
| Convenience | It is convenient to make an appointment and register, and it is easy to view and browse |
| Informative | Provision of information on a doctor, selection of a more suitable doctor, and can also view patient evaluation, understand the doctor convenient registration |
| Access to healthcare resources | Particularly in the face of difficult and little-known diseases, the cost is secondary, and the ability to choose well-known experts is the main |
| Platform function design | The platform function is not perfect; it is recommended to set a reminder function; there are not many reservation items on the platform |
| Dissatisfaction of the online healthcare community: the consultation is not specific offline, and the specific examination cannot be done | |
| It is recommended to set a reply reminder window | |
| As a supplement to a doctor’s visit, the platform needs to be improved | |
| Platform interface design | The online service is complete, the interface is warm and friendly, and the patient’s emotions are maintained |
| Platform interface design; whether to design from the perspective of patients | |
| Platform publicity | Platform publicity and popularity |
| Platform promotion | Hope that the hospital will actively connect with the platform and promote doctors |
| Platform reliability | There may be team operations providing responses and concomitant distrust of the platform: if the doctor’s response is sloppy; Feeling that a non-doctor is responding; Suspect it is a program set in advance, mechanical reply |
| Concern about advertising push | |
| To determine whether the patient evaluation is credible, it is recommended that the platform review be more stringent | |
| Platform authority | The information is inaccurate; the information is not updated in a timely manner; and it is not as authoritative as the physical hospital |
| Platform background strength | Trust in the community; there are many online healthcare communities, and it is difficult to know how to choose |
| Popularization of healthcare knowledge | Popularization of science knowledge Increase the favorability of the platform |
| Information leakage | Concern about information leakage |
| Concern about personal information leakage | |
| Where is the profit point of the platform? Concern about data security | |
| System vulnerability | System vulnerabilities and hidden dangers |
| Privacy protection | Permission settings, privacy protection; Strengthening privacy protection (desensitization of key information) |
| Hidden disease information protection | Disease privacy information protection |
| Information disclosure | Easy to view and browse |
| Doctor’s qualification and level | Doubt the qualifications and level of online doctors |
| Diagnosis and treatment experience | Accumulated healthcare experience |
| Doctor’s attitude | Online doctors have a better attitude |
| Doctor’s attitude | |
| Healthcare ethics | Healthcare ethics |
| Doctor skills | Doctor’ skills (healthcare level) |
| Policy legal support | Need policy, ethics, legal support |
| Healthcare system guarantee | Online healthcare expense reimbursement |
| Patient satisfaction | Improve doctor–patient communication and improve patient satisfaction |
| Perception of healthcare quality | The quality of healthcare care has also improved |
| Doctor–patient relationship | Improved doctor–patient relationship |
| emotional support | Emotional support |
| psychological comfort | Doctor care, psychological comfort |
| Main Category | Subcategory | Connotation |
|---|---|---|
| Healthcare costs | Free online consultation service | Online healthcare platform provides free consultation service |
| Online healthcare treatment costs can be reduced | Online healthcare platform can save time and reduce healthcare cost (time, energy, and economy) | |
| Healthcare distance | Healthcare distance | The distance between the patient’s geographic location and the nearest healthcare facility |
| Disease risk | Disease category | Disease category |
| Disease symptoms | The symptoms of the disease are not obvious (not serious) but provoke anxiety | |
| Emergency level | Anxious to seek healthcare advice after illness | |
| Major emergency impact | Epidemic impact | The impact of COVID-19 on access to health care |
| Patient evaluation | Evaluate utility | The impact of patient evaluation on other patients’ choice of physician |
| Evaluate authenticity | Whether the content of the patient’s evaluation is true | |
| Evaluation credibility | Is the patient evaluation credible? | |
| Hospital grade | Hospital size and grade | Conclusions on the evaluation of hospital qualifications based on hospital scale |
| Healthcare resources | Uneven distribution of healthcare resources | Unbalanced geographical distribution of healthcare resources |
| Healthcare resources are tight | Healthcare resources such as healthcare equipment, diagnosing and treating doctors, and inpatient beds are in short supply | |
| Large gap between urban and rural healthcare resources | Regional healthcare resources and healthcare level gaps are too large (unbalanced) | |
| The online platform has many well-known doctors | The number of well-known doctors in the online healthcare platform is large | |
| Hospital facility | Hospital structure layout | Offline hospital structure layout, department arrangement is scientific and reasonable |
| Hospital supporting facilities | The hospital has perfect supporting facilities and clear signs for the convenience of the people | |
| Healthcare process | Offline healthcare treatment process | There are many offline healthcare consultation links, the healthcare treatment process is cumbersome, and the healthcare treatment process is easily interrupted |
| Online healthcare treatment process | Online registration, appointment inspection items and other functions provided by the online platform can shorten the time for healthcare treatment and optimize the healthcare treatment process | |
| Doctor–patient communication | Emotional attitude | Emotional contact in the process of doctor–patient communication |
| Means of communication | After treatment in offline physical hospitals, online consultation is to be continued as a supplement to offline communication | |
| Communication adequacy | The offline consultation time is short, and the communication is insufficient; better communication online | |
| Communication efficiency | Online communication, timely response, and high communication efficiency | |
| Communication content similarity | Seek help by browsing other doctor–patient communication records | |
| Communication service quality | As a supplement to offline communication, communications are more detailed | |
| Platform convenience | Convenience | Online appointment and online consultations are convenient and fast; patients can also inquire online and register offline for treatment |
| Rich platform information resources | Informative | Information such as doctor information, registration information, consultation information, drug information, healthcare treatment experience, and patient evaluation can be obtained |
| Access to healthcare resources | When faced with intractable diseases, you can choose well-known expert doctors | |
| Platform design | Platform function design | Designed from the perspective of patients, the platform functions are more perfect |
| Platform interface design | The online service of the platform is complete, and the interface is warm and friendly | |
| Platform popularity | Platform publicity and promotion | The platform carries out external publicity through various means to enhance the promotion efforts of the platform |
| Platform trust | Platform reliability | Patients’ trust in online healthcare platforms |
| Platform authority | Patients have a sense of trust in the platform and will not question the platform | |
| Platform background strength | Recording and certification qualifications obtained by platform operators | |
| Popularization of healthcare knowledge | Popularization of popular science knowledge, data update of unexpected public security incidents, and increased favorability of the platform | |
| Platform information security | Information leakage | Patient personal information leaked |
| System vulnerability | Platform system loopholes, there are hidden risks | |
| Privacy information protection | Permission settings to strengthen the protection of privacy information | |
| Hidden disease information protection | Desensitization of key information to strengthen the protection of hidden disease information | |
| Doctor trust | Information disclosure | Doctors take the initiative to provide personal information to the platform, and allow the platform to use their personal information in an agreed manner |
| Doctor’s qualifications and level | Healthcare professional and technical personnel obtain the qualifications for corresponding technical positions in accordance with relevant national and provincial regulations and conditions | |
| Diagnosis and treatment experience | Knowledge or skills accumulated in the course of many times of healthcare practice | |
| Doctor’s professional quality | Doctor’s attitude | Psychological and behavioral tendencies of doctors towards patient groups |
| Healthcare ethics | The professional ethics of healthcare staff | |
| Doctor skills | doctor skills | Physician skills and ability to use technology |
| Healthcare regulations policy | Policy legal support | Policy support necessary for the operation and development of online healthcare platforms |
| Healthcare system guarantee | Healthcare insurance system required for online healthcare consultation | |
| Patient satisfaction | Patient satisfaction | Ratings of health care services based on experiences at visits |
| Perception of healthcare quality | Perception of healthcare quality | Quality of work in health care |
| Doctor–patient relationship | Doctor–patient relationship | The relationship between doctors and patients in the process of healthcare services |
| Emotional dependence | Emotional support | Being emotionally understanding and supportive |
| Psychological comfort | Assessing the psychological and spiritual needs of patients, and try to meet them |
Publisher’s Note: MDPI stays neutral with regard to jurisdictional claims in published maps and institutional affiliations. |
© 2022 by the authors. Licensee MDPI, Basel, Switzerland. This article is an open access article distributed under the terms and conditions of the Creative Commons Attribution (CC BY) license (https://creativecommons.org/licenses/by/4.0/).
Share and Cite
Wang, Z.; Zhang, X.; Han, D.; Ma, L. Antecedents and Consequences of Online Healthcare Community Usage: A Grounded Theory Approach. Healthcare 2022, 10, 1749. https://doi.org/10.3390/healthcare10091749
Wang Z, Zhang X, Han D, Ma L. Antecedents and Consequences of Online Healthcare Community Usage: A Grounded Theory Approach. Healthcare. 2022; 10(9):1749. https://doi.org/10.3390/healthcare10091749
Chicago/Turabian StyleWang, Zhanyou, Xin Zhang, Dongmei Han, and Liang Ma. 2022. "Antecedents and Consequences of Online Healthcare Community Usage: A Grounded Theory Approach" Healthcare 10, no. 9: 1749. https://doi.org/10.3390/healthcare10091749
APA StyleWang, Z., Zhang, X., Han, D., & Ma, L. (2022). Antecedents and Consequences of Online Healthcare Community Usage: A Grounded Theory Approach. Healthcare, 10(9), 1749. https://doi.org/10.3390/healthcare10091749

