Attitude, Beliefs, and Use of Herbal Remedies by Patients in the Riyadh Region of Saudi Arabia
Abstract
:1. Introduction
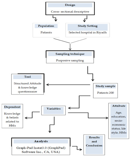
2. Materials and Methods
2.1. Participants
2.2. Study Tool
2.3. Statistical Analysis
3. Results
3.1. Demographic Characteristics and Use of HMs Based on Age and Gender of the Respondents
3.2. Age-Wise Distribution of Gender and Education Level of the Respondents
3.3. Patients’ Attitudes towards HMs
3.4. Use of HMs
3.5. Patients’ Beliefs on Side Effects of HMs
4. Discussion
5. Conclusions
Author Contributions
Funding
Institutional Review Board Statement
Informed Consent Statement
Data Availability Statement
Acknowledgments
Conflicts of Interest
References
- Pal, S.K.; Shukla, Y. Herbal medicine: Current status and the future. Asian Pac. J. Cancer Prev. 2003, 4, 281–288. [Google Scholar] [PubMed]
- Barnes, P.M.; Powell-Griner, E.; McFann, K.; Nahin, R.L. Complementary and alternative medicine use among adults: United States, 2002. In Seminars in Integrative Medicine; W.B. Saunders: Orlando, FL, USA, 2004; Volume 2, pp. 54–71. [Google Scholar]
- Al-Arifi, M.N. Availability and needs of herbal medicinal information resources at community pharmacy, Riyadh region, Saudi Arabia. Saudi Pharm. J. Off. Publ. Saudi Pharm. Soc. 2013, 21, 351–360. [Google Scholar] [CrossRef] [PubMed] [Green Version]
- Rivera, J.O.; Loya, A.M.; Ceballos, R. Use of herbal medicines and implications for conventional drug therapy medical sciences. Altern. Integr. Med. 2013, 2, 1–6. [Google Scholar]
- Robinson, M.M.; Zhang, X. The World Medicine Situation 2011 Traditional Medicine: Global Situation, Issues and Challenges; WHO Publications: Geneva, Switzerland, 2011.
- Barnes, P.M.; Bloom, B.; Nahin, R.L. Complementary and alternative medicine use among adults and children: United States, 2007. Natl. Health Stat. Rep. 2008, 12, 1–23. [Google Scholar]
- Alghamdi, M.; Mohammed, A.A.; Alfahaid, F.; Albshabshe, A. Herbal medicine use by Saudi patients with chronic diseases: A cross-sectional study (experience from Southern Region of Saudi Arabia). J. Health Spec. 2018, 6, 77. [Google Scholar] [CrossRef]
- Ullah, R.; Alqahtani, A.S.; Noman, O.M.; Alqahtani, A.M.; Ibenmoussa, S.; Bourhia, M. A review on ethno-medicinal plants used in traditional medicine in the Kingdom of Saudi Arabia. Saudi J. Biol. Sci. 2020, 27, 2706–2718. [Google Scholar] [CrossRef] [PubMed]
- Alkhamaiseh, S.I.; Aljofan, M. Prevalence of use and reported side effects of herbal medicine among adults in Saudi Arabia. Complementary Ther. Med. 2020, 48, 102255. [Google Scholar] [CrossRef]
- Riyadh Population 2022 (Demographics, Maps, Graphs)—World Population Review. Available online: https://worldpopulationreview.com (accessed on 21 April 2022).
- Hill, J.; Mills, C.; Li, Q.; Smith, J.S. Prevalence of traditional, complementary, and alternative medicine use by cancer patients in low income and lower-middle income countries. Glob. Public Health 2019, 14, 418–430. [Google Scholar] [CrossRef]
- Tangkiatkumjai, M.; Boardman, H.; Walker, D.-M. Potential factors that influence usage of complementary and alternative medicine worldwide: A systematic review. BMC Complementary Med. Ther. 2020, 20, 363. [Google Scholar] [CrossRef]
- Picking, D.; Younger, N.; Mitchell, S.; Delgoda, R. The prevalence of herbal medicine home use and concomitant use with pharmaceutical medicines in Jamaica. J. Ethnopharmacol. 2011, 137, 305–311. [Google Scholar] [CrossRef]
- Suleiman, A. Attitudes and beliefs of consumers of herbal medicines in Riyadh, Saudi Arabia. J. Community Med. Health Educ. 2014, 4, 269. [Google Scholar] [CrossRef]
- Shields, K.M.; McQueen, C.E.; Bryant, P.J. National survey of dietary supplement resources at drug information centers. J. Am. Pharm. Assoc. 2004, 44, 36–40. [Google Scholar] [CrossRef]
- Navaraj, P. Attitudes towards the Use of Medicinal Plants for Diseases in the Siruvani Hills of Western Ghats, India; Original paper submitted to XII World Forestry Congress: Quebec City, QC, Canada, 2003. [Google Scholar]
- Al-Ajaji, N.; Taha, A.Z.; Al-Zubier, A.G. Prevalence of utilization of native medicine among primary care consumers. Saudi Med. J. 1998, 19, 551–554. [Google Scholar]
- Al-Yousef, H.M.; Wajid, S.; Sales, I. Knowledge, Beliefs and Attitudes towards Herbal Medicine—A Community-based Survey from a Central Region of Saudi Arabia. Indian J. Pharm. Pract. 2019, 12, 188–193. [Google Scholar] [CrossRef] [Green Version]
- Thomson, P.; Jones, J.; Evans, J.M.; Leslie, S.L. Factors influencing the use of complementary and alternative medicine and whether patients inform their primary care physician. Complementary Ther. Med. 2012, 20, 45–53. [Google Scholar] [CrossRef]
- Welz, A.N.; Emberger-Klein, A.; Menrad, K. Why people use herbal medicine: Insights from a focus-group study in Germany. BMC Complementary Altern. Med. 2018, 18, 1–9. [Google Scholar] [CrossRef]
- Al Akeel, M.M.; Al Ghamdi, W.M.; Al Habib, S.; Koshm, M.; Al Otaibi, F. Herbal medicines: Saudi population knowledge, attitude, and practice at a glance. J. Fam. Med. Prim. Care 2018, 7, 865. [Google Scholar] [CrossRef]
- Yilmaz, M.B.; Yontar, O.C.; Turgut, O.O.; Yilmaz, A.; Yalta, K.; Gul, M.; Tandogan, I. Herbals in cardiovascular practice: Are physicians neglecting anything? Int. J. Cardiol. 2007, 122, 48–51. [Google Scholar] [CrossRef]
- Astin, J.A. Why patients use alternative medicine: Results of a national study. JAMA 1998, 279, 1548–1553. [Google Scholar] [CrossRef] [Green Version]
- Druss, B.G.; Rosenheck, R.A. Association between use of unconventional therapies and conventional medical services. JAMA 1999, 282, 651–656. [Google Scholar] [CrossRef]
- Kigen, G.K.; Ronoh, H.K.; Kipkore, W.K.; Rotich, J.K. Current trends of traditional herbal medicine practice in Kenya: A review. Afr. J. Pharmacol. Ther. 2013, 2, 32–37. [Google Scholar]
- Rashrash, M.; Schommer, J.C.; Brown, L.M. Prevalence and predictors of herbal medicine use among adults in the United States. J. Patient Exp. 2017, 4, 108–113. [Google Scholar] [CrossRef]
- Gunjan, M.; Naing, T.W.; Saini, R.S.; Ahmad, A.; Naidu, J.R.; Kumar, I. Marketing trends & future prospects of herbal medicine in the treatment of various disease. World J. Pharm. Res. 2015, 4, 132–155. [Google Scholar]
- Khan, M.S.A.; Ahmad, I. Herbal medicine: Current trends and future prospects. In New Look to Phytomedicine; Elsevier: Amsterdam, The Netherlands, 2019; pp. 3–13. [Google Scholar]
- Williamson, E.M.; Rankin-Box, D. Complementary therapies, the placebo effect and the pharmacist. Complementary Ther. Clin. Pract. 2009, 15, 172–179. [Google Scholar] [CrossRef]
- Bozin, B.; Mimica-Dukic, N.; Bogavac, M.; Suvajdzic, L.; Simin, N.; Samojlik, I.; Couladis, M. Chemical composition, antioxidant and antibacterial properties of Achillea collina Becker ex Heimerl s.l. and A. pannonica Scheele essential oils. Molecules 2008, 13, 2058. [Google Scholar] [CrossRef] [Green Version]
- Eisenberg, D.M.; Kessler, R.C.; Foster, C.; Norlock, F.E.; Calkins, D.R.; Delbanco, T.L. Unconventional medicine in the United States. Prevalence, costs, and patterns of use. N. Engl. J. Med. 1993, 328, 246–252. [Google Scholar] [CrossRef] [Green Version]
- Samojlik, I.; Mijatovic, V.; Gavaric, N.; Krstin, S.; Bozin, B. Consumers’ attitude towards the use and safety of herbal medicines and herbal dietary supplements in Serbia. Int. J. Clin. Pharm. 2013, 35, 835–840. [Google Scholar] [CrossRef]
- Edwards, R. Monitoring the safety of herbal remedies. WHO project is under way. BMJ 1995, 311, 1569–1570. [Google Scholar] [CrossRef]
- Al-Nozha, M.M.; Abdullah, M.; Arafah, M.R.; Khalil, M.Z.; Khan, N.B.; Al-Mazrou, Y.Y.; Al-Maatouq, M.A.; Al-Marzouki, K.; Al-Khandra, A.; Nouh, M.S.; et al. Hypertension in Saudi Arabia. Saudi Med. J. 2007, 28, 77–84. [Google Scholar]
- Al-Nozha, M.M.; Al-Maatouq, M.A.; Al-Mazrou, Y.Y.; Al-Harthi, S.S. Diabetes mellitus in Saudi Arabia. Saudi Med. J. 2004, 25, 1603–1610. [Google Scholar]
- Azizi-Fini, I.; Adib-Hajbaghery, M.; Gharehboghlou, Z. Herbal medicine use among patients with type 2 diabetes in Kashan, Iran, 2015. Eur. J. Integr. Med. 2016, 8, 570–575. [Google Scholar] [CrossRef]
- Izzo, A.A.; Di Carlo, G.; Borrelli, F.; Ernst, E. Cardiovascular pharmacotherapy and herbal medicines: The risk of drug interaction. Int. J. Cardiol. 2005, 98, 1–14. [Google Scholar] [CrossRef] [PubMed]
- Izzo, A.A.; Ernst, E. Interactions between herbal medicines and prescribed drugs: An updated systematic review. Drugs 2009, 69, 1777–1798. [Google Scholar] [CrossRef] [PubMed]
- Zhou, S.; Gao, Y.; Jiang, W.; Huang, M.; Xu, A.; Paxton, J.W. Interactions of herbs with cytochrome P450. Drug Metab. Rev. 2003, 35, 35–98. [Google Scholar] [CrossRef]
- Spolarich, A.E.; Andrews, L. An examination of the bleeding complications associated with herbal supplements, antiplatelet and anticoagulant medications. J. Dent. Hyg. 2007, 81, 67. [Google Scholar]

| Sl.No. | Demographic Characteristics (N = 149) | Gender | Age (Years) | |||||||
|---|---|---|---|---|---|---|---|---|---|---|
| Male | Female | p-Value | <30 | 30–35 | 36–40 | >40 | p-Value | |||
| 1. | Number (%) | 82 (55.03) | 67 (44.97) | 0.896 | 38 (25.5) | 35 (23.48) | 19 (12.75) | 57 (38.26) | 0.627 | |
| 2. | Use of HMs, N (%) | Yes | 63 (76.83) | 53 (79.10) | 27 (71.05) | 27 (77.14) | 15 (78.95) | 47 (82.46) | ||
| No | 19 (23.17) | 14 (20.90) | 11 (28.95) | 8 (22.86) | 4 (21.05) | 10 (17.54) | ||||
| Age | Gender, N (%) | Education, N (%) | |||||
|---|---|---|---|---|---|---|---|
| Females | Males | Unlettered | Primary School | Secondary School | Graduation | Post-Graduation | |
| <30 | 23 (34.33) | 15 (18.29) | 0(0) | 9 (60.00) | 15 (35.71) | 12 (17.65) | 2 (13.33) |
| 30–35 | 17 (25.37) | 18 (21.95) | 3 (33.33) | 1 (6.67) | 11 (26.19) | 18 (26.47) | 2 (13.33) |
| 36–40 | 7 (10.45) | 12 (14.63) | 3 (33.33) | 1 (6.67) | 1 (2.38) | 11 (16.18) | 3 (20.00) |
| >40 | 20 (29.85) | 37 (45.12) | 3 (33.33) | 4 (26.66) | 15 (35.71) | 27 (39.70) | 8 (53.34) |
| Total (N) | 67(44.97) | 82(55.03) | 9 (6.04) | 15 (10.07) | 42 (28.19) | 68 (45.64) | 15 (10.07) |
| Sl. No. | Questions Asked | Number (%) | ||||||
|---|---|---|---|---|---|---|---|---|
| 1. | Have you used medicine before? | No 33 (22.15) | Yes 116 (77.85) | |||||
| 2. | If yes, how long? | 1 week 14 (12.06) | 2 weeks 17 (14.66) | 1 month 8 (6.90) | 2 months 19 (16.38) | >2 months 58 (50.0) | ||
| 3. | Sources of your information about HMs? | Doctors 19 (16.38) | Internet 37 (31.90) | Friends 18 (15.52) | Family 23 (19.83) | Myself 6 (5.17) | Pharmacist 10 (8.62) | Center 9 (7.76) |
| 4. | How do you know about Original or fake HMs? | Doctors 10 (8.62) | Insuring brand 5 (4.31) | Day of manufacture 14 (12.06) | Form 11 (9.48) | smell 14 (12.06) | Pharmacist 31 (26.72) | I don’t care 33 (28.45) |
| 5. | The price of HMs’ | Appropriate 99 (85.34) | Expensive 17 (14.66) | |||||
| 6. | Did you find difficult to obtain HMs? | No 97 (83.62) | Yes 19 (16.38) | |||||
| 7. | How many times, did you discuss with doctor or Pharmacist? | None 28 (24.14) | 1 time 11 (9.48) | 3 times 21 (18.10) | More than one time 56 (48.28) | |||
| 8. | Are you satisfied with the HMs prescribed? | Totally satisfied 27 (23.28) | Somewhat satisfied 62 (53.44) | Dissatisfied 27 (23.28) | ||||
| Sl. No. | Questions Asked | Responses, n (%) | ||||
|---|---|---|---|---|---|---|
| 1. | Do you use the HMs as dietary Supplement? | Yes 49 (42.24) | No 67 (57.75) | |||
| 2. | Do you confirm with your physician after purchasing the HMs? | Yes 27 (23.28) | No 89 (76.72) | |||
| 3. | How often you use the HMs? | Regularly 24 (20.69) | If necessary 61 (52.59) | Irregularly 31 (26.72) | ||
| 4. | Intake of HMs. | Daily | Once 80 (68.96) | Twice 27 (23.28) | Trice 9 (7.76) | Others 0 (0) |
| Weekly | Once 54 (46.55) | Twice 25 (21.55) | Trice 37 (31.90) | Others 0 (0) | ||
| 5. | You took your HMs as | Capsules 43 (37.07) | Bags 35 (30.17) | Powder 38 (32.76) | Others 0 (0) | |
| Sl. No. | Questions Asked | Response, n (%) | ||||
|---|---|---|---|---|---|---|
| 1. | After taking HMs my health condition | Improved strongly 32 (27.58) | Improved 18 (15.52) | Improved to a certain extent 37 (31.90) | Did not improve 13 (11.21) | Worsened health 16 (13.79) |
| 2. | My health condition improved with | Conventional drugs 15 (12.93) | Herbal medicines 23 (19.83) | Both together 78 (67.24) | ||
| 3. | What did you do when worsening your health condition | Stopped talking HMs by myself 32 (27.59) | Revised the doctor 35 (30.17) | Used again 49 (42.24) | ||
| 4. | Side effects caused to me when using HMs | Diarrhea 7 (6.03) | Constipation 1 (0.86) | Vomiting 1 (0.86) | Headache 24 (20.70) | |
| Dizziness 22 (18.97) | Blurring of eyes 9 (7.76) | Change in mood 11 (9.48) | Prickle 6 (5.17) | |||
| Skin redness 1 (0.86) | Muscular pain 1 (0.86) | Nose bleeding 1 (0.86) | Heart palpitation 2 (1.72) | |||
| Increased appetite 5 (4.31) | Overweight 3 (2.59) | Increased urination 5 (4.31) | Change in urine color 17 (14.66) | |||
Publisher’s Note: MDPI stays neutral with regard to jurisdictional claims in published maps and institutional affiliations. |
© 2022 by the authors. Licensee MDPI, Basel, Switzerland. This article is an open access article distributed under the terms and conditions of the Creative Commons Attribution (CC BY) license (https://creativecommons.org/licenses/by/4.0/).
Share and Cite
Alghadir, A.H.; Iqbal, A.; Iqbal, Z.A. Attitude, Beliefs, and Use of Herbal Remedies by Patients in the Riyadh Region of Saudi Arabia. Healthcare 2022, 10, 907. https://doi.org/10.3390/healthcare10050907
Alghadir AH, Iqbal A, Iqbal ZA. Attitude, Beliefs, and Use of Herbal Remedies by Patients in the Riyadh Region of Saudi Arabia. Healthcare. 2022; 10(5):907. https://doi.org/10.3390/healthcare10050907
Chicago/Turabian StyleAlghadir, Ahmad H., Amir Iqbal, and Zaheen A. Iqbal. 2022. "Attitude, Beliefs, and Use of Herbal Remedies by Patients in the Riyadh Region of Saudi Arabia" Healthcare 10, no. 5: 907. https://doi.org/10.3390/healthcare10050907
APA StyleAlghadir, A. H., Iqbal, A., & Iqbal, Z. A. (2022). Attitude, Beliefs, and Use of Herbal Remedies by Patients in the Riyadh Region of Saudi Arabia. Healthcare, 10(5), 907. https://doi.org/10.3390/healthcare10050907

