A Comparative Study between Discrete Stochastic Arithmetic and Floating-Point Arithmetic to Validate the Results of Fractional Order Model of Malaria Infection
Abstract
1. Introduction
2. Preliminaries
3. Fractional Order Model of Malaria Infection
4. Homotopy Analysis Transform Method
5. Discrete Stochastic Arithmetic-CESTAC Method
- In this method we do not need to have the exact solution.
- In the CESTAC method the termination criterion does not depend on small values like .
- The stopping condition of the CESTAC method depends on two successive iterations.
- In the CESTAC method we have the informatical zero sign to show that the NCSDs between two successive approximations is zero. This sign can be produced only by the CADNA library.
- Using the CESTAC method and the CADNA library producing the extra iterations can be prevented.
- Applying this method the optimal number of iterations, optimal approximation and error can be found.
- The CADNA library can find some of the numerical instabilities.
- The CADNA library should be run on LINUX operating system.
- The CADNA codes should be written using C, C++, FORTRAN or ADA codes.
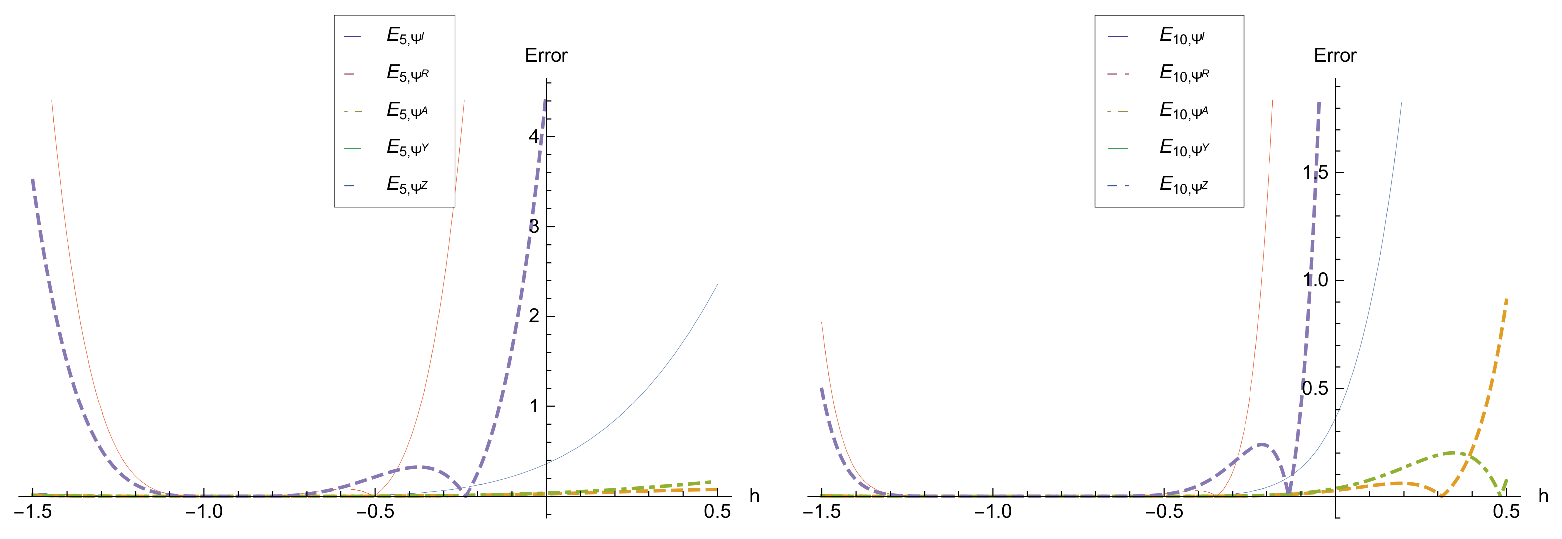
6. Results and Discussions
7. Conclusions
Author Contributions
Funding
Institutional Review Board Statement
Informed Consent Statement
Data Availability Statement
Acknowledgments
Conflicts of Interest
Abbreviations
| FPA | Floating Point Arithmetic |
| DSA | Discrete Stochastic Arithmetic |
| CESTAC | Controle et Estimation Stochastique des Arrondis de Calculs |
| CADNA | Control of Accuracy and Debugging for Numerical Applications |
| NCSDs | Number of Common Significant Digits |
| HATM | Homotopy Analysis Transform Method |
| HAM | Homotopy Analysis Method |
References
- Overview. Available online: https://www.who.int/health-topics/malaria#tab=tab_1 (accessed on 15 February 2021).
- Sweilam, N.H.; AL–Mekhlafi, S.M.; Albalawi, A.O. Optimal control for a fractional order malaria transmission dynamics mathematical model. Alex. Eng. J. 2020, 59, 1677–1692. [Google Scholar] [CrossRef]
- Fonseca, L.L.; Voit, E.O. Comparison of mathematical frameworks for modeling erythropoiesis in the context of malaria infection. Math. Biosci. 2015, 270, 224–236. [Google Scholar] [CrossRef]
- Mittal, R.C.; Goel, R.; Ahlawat, N. An Efficient Numerical Simulation of a Reaction-Diffusion Malaria Infection Model using B-splines Collocation. Chaos Solitons Fractals 2021, 143, 110566. [Google Scholar] [CrossRef]
- Kim, J.E.; Choi, Y.; Lee, C.H. Effects of climate change on Plasmodium vivax malaria transmission dynamics: A mathematical modeling approach. Appl. Math. Comput. 2019, 347, 616–630. [Google Scholar] [CrossRef]
- Yakob, L. Endectocide-treated cattle for malaria control: A coupled entomological-epidemiological model. Parasite Epidemiol. Control 2016, 1, 2–9. [Google Scholar] [CrossRef][Green Version]
- Naik, P.A.; Zu, J.; Owolabi, K.M. Modeling the mechanics of viral kinetics under immune control during primary infection of HIV-1 with treatment in fractional order. Phys. A Stat. Mech. Its Appl. 2020, 545, 123816. [Google Scholar] [CrossRef]
- Naik, P.A.; Yavuz, M.; Zu, J. The role of prostitution on HIV transmission with memory: A modeling approach. Alex. Eng. J. 2020, 59, 2513–2531. [Google Scholar] [CrossRef]
- Naik, P.A.; Zu, J.; Owolabi, K.M. Global dynamics of a fractional order model for the transmission of HIV epidemic with optimal control. Chaos Solitons Fractals 2020, 138, 109826. [Google Scholar] [CrossRef] [PubMed]
- Noeiaghdam, S. A novel technique to solve the modified epidemiological model of computer viruses. SeMA J. 2019, 76, 97–108. [Google Scholar] [CrossRef]
- Noeiaghdam, S.; Suleman, M.; Budak, H. Solving a modified non-linear epidemiological model of computer viruses by homotopy analysis method. Math. Sci. 2018, 12, 211–222. [Google Scholar] [CrossRef]
- Noeiaghdam, S.; Sidorov, D. Caputo-Fabrizio Fractional Derivative to Solve the Fractional Model of Energy Supply-Demand System. Math. Model. Eng. Probl. 2020, 7, 359–367. [Google Scholar] [CrossRef]
- Suleman, M.; Lu, D.; He, J.H.; Farooq, U.; Noeiaghdam, S.; Chandio, F.A. Elzaki Projected Differential Transform method for Fractional order System of Linear and Nonlinear Fractional Partial Differential Equation. Fractals 2018, 26, 1850041. [Google Scholar]
- Liao, S.J. Beyond Perturbation: Introduction to Homotopy Analysis Method; Chapman & Hall/CRC Press: Boca Raton, FL, USA, 2003. [Google Scholar]
- Liao, S.J. Homotopy Analysis Method in Nonlinear Differential Equations; Higher Education Press: Beijing, China; Springer: Berlin/Heidelberg, Germany, 2012. [Google Scholar]
- Liao, S.J. The Proposed Homotopy Analysis Techniques for the Solution of Nonlinear Problems. Ph.D. Thesis, Shanghai Jiao Tong University, Shanghai, China, 1992. [Google Scholar]
- Noeiaghdam, S.; Fariborzi Araghi, M.A. Homotopy regularization method to solve the singular Volterra integral equations of the first kind. Jordan J. Math. Stat. 2018, 11, 1–12. [Google Scholar]
- Noeiaghdam, S.; Fariborzi Araghi, M.A. A novel approach to find optimal parameter in the homotopy-regularization method for solving integral equations. Appl. Math. Inf. Sci. 2020, 14, 1–8. [Google Scholar]
- Noeiaghdam, S.; Fariborzi Araghi, M.A.; Abbasbandy, S. Finding optimal convergence control parameter in the homotopy analysis method to solve integral equations based on the stochastic arithmetic. Numer. Algorithms 2019, 81, 237–267. [Google Scholar] [CrossRef]
- Graillat, S.; Jézéquel, F.; Wang, S.; Zhu, Y. Stochastic arithmetic in multi precision. Math. Comput. Sci. 2011, 5, 359–375. [Google Scholar] [CrossRef]
- Graillat, S.; Jézéquel, F.; Picot, R. Numerical Validation of Compensated Summation Algorithms with Stochastic Arithmetic. Electron. Notes Theor. Comput. Sci. 2015, 317, 55–69. [Google Scholar] [CrossRef]
- Vignes, J. Discrete Stochastic Arithmetic for Validating Results of Numerical Software. Spec. Issue Numer. Algorithms 2004, 7, 377–390. [Google Scholar] [CrossRef]
- Vignes, J. A stochastic arithmetic for reliable scientific computation. Math. Comput. Simul. 1993, 35, 233–261. [Google Scholar] [CrossRef]
- Chesneaux, J.M. CADNA, an ADA tool for round–off error analysis and for numerical debugging. In Proceedings of the Congress on ADA in Aerospace, Barcelona, Spain, 20–25 May 1990. [Google Scholar]
- Noeiaghdam, S.; Dreglea, A.; He, J.H.; Avazzadeh, Z.; Suleman, M.; Fariborzi Araghi, M.A.; Sidorov, D.; Sidorov, N. Error estimation of the homotopy perturbation method to solve second kind Volterra integral equations with piecewise smooth kernels: Application of the CADNA library. Symmetry 2020, 12, 1730. [Google Scholar] [CrossRef]
- Noeiaghdam, S.; Sidorov, D.; Wazwaz, A.M.; Sidorov, N.; Sizikov, V. The numerical validation of the Adomian decomposition method for solving Volterra integral equation with discontinuous kernel using the CESTAC method. Mathematics 2021, 9, 260. [Google Scholar] [CrossRef]
- Noeiaghdam, S.; Fariborzi Araghi, M.A.; Abbasbandy, S. Valid implementation of Sinc-collocation method to solve the fuzzy Fredholm integral equation. J. Comput. Appl. Math. 2020, 370, 112632. [Google Scholar] [CrossRef]
- Noeiaghdam, S.; Sidorov, D.; Sizikov, V.; Sidorov, N. Control of accuracy on Taylor-collocation method to solve the weakly regular Volterra integral equations of the first kind by using the CESTAC method. Appl. Comput. Math. Int. J. 2020, 19, 81–105. [Google Scholar]
- Noeiaghdam, S.; Sidorov, D.; Zamyshlyaeva, A.; Tynda, A.; Dreglea, A. A valid dynamical control on the reverse osmosis system using the CESTAC method. Mathematics 2021, 9, 48. [Google Scholar] [CrossRef]
- Noeiaghdam, S.; Fariborzi Araghi, M.A. A novel algorithm to evaluate definite integrals by the Gauss-Legendre integration rule based on the stochastic arithmetic: Application in the model of osmosis system. Math. Model. Eng. Probl. 2020, 7, 577–586. [Google Scholar] [CrossRef]
- Noeiaghdam, S.; Fariborzi Araghi, M.A. Valid implementation of the Sinc-collocation method to solve the linear integral equations by CADNA library. J. Math. Model. 2019, 7, 63–84. [Google Scholar]
- Noeiaghdam, S.; Micula, S.; Nieto, J.J. A Novel Technique to Control the Accuracy of a Nonlinear Fractional Order Model of COVID-19: Application of the CESTAC Method and the CADNA Library. Mathematics 2021, 9, 1321. [Google Scholar] [CrossRef]
- Caputo, M.; Fabrizio, M. A new definition of fractional derivative without singular kernel. Prog. Fract. Differ. Appl. 2015, 1, 73–85. [Google Scholar]
- Aydogan, S.M.; Baleanu, D.; Mousalou, A.; Rezapour, S. On high order fractional integro-differential equations including the Caputo–Fabrizio derivative. Bound. Value Probl. 2018, 90, 1–15. [Google Scholar] [CrossRef]
- Losada, J.; Nieto, J.J. Properties of the new fractional derivative without singular kernel. Prog. Fract. Differ. Appl. 2015, 1, 87–92. [Google Scholar]
- Abdeljawad, T.; Baleanu, D. On fractional derivatives with exponential kernel and their discrete versions. Rep. Math. Phys. 2017, 80, 11–27. [Google Scholar] [CrossRef]
- Chesneaux, J.M.; Jézéquel, F. Dynamical control of computations using the Trapezoidal and Simpson’s rules. J. Univ. Comput. Sci. 1998, 4, 2–10. [Google Scholar]
- Jézéquel, F.; Mecanique, C.R. A dynamical strategy for approximation methods. Comptes Rendus Mec. 2006, 334, 362–367. [Google Scholar] [CrossRef]
- Laboratoire D’Informatique de Paris 6. Available online: https://www-pequan.lip6.fr/ (accessed on 10 December 2020).




| Parameters | Meaning | Values |
|---|---|---|
| Transmission coefficient (vectors → hosts) = bite rate × transmission probability | ||
| Transmission coefficient (hosts → vectors) = bite rate × transmission probability | ||
| Clearance rate of symptomatic infection | ||
| Birth and death rate of humans (i.e., stable population) | ||
| Clearance rate of asymptomatic infection | ||
| Asymptomatic secondary infection rate | 0.5 | |
| Full susceptibility reversion rate | ||
| Adjustment factor for asymptomatic transmissibility to vector | 0.25 | |
| Birth (or maturation) and death rate of vectors (i.e., stable population) | 0.1 | |
| Rate of parasite development within vector | 0.1 |
| 4.81991100000000027848 | 4.81991100000000027848 | |
| 14.98634505000000061159 | 14.98634505000000061159 | |
| 1 | 10.01808420000000054984 | 10.01808420000000054984 |
| 86.15000000000000568434 | 86.15000000000000568434 | |
| 57.25000000000000000000 | 57.25000000000000000000 | |
| 4.81721975000000046663 | 0.00269124999999981185 | |
| 14.98527989000000104625 | 0.00106515999999956534 | |
| 2 | 10.01892761250000063455 | 0.00084341250000008472 |
| 87.03256250000001159606 | 0.88256250000000591172 | |
| 56.84749999999999658939 | 0.40250000000000341061 | |
| 4.81764999125000059621 | 0.00043024125000012958 | |
| 14.98538575487500068562 | 0.00010586487499963937 | |
| 3 | 10.01881968412500079069 | 0.00010792837499984387 |
| 86.99730475000001206354 | 0.03525774999999953252 | |
| 56.86891774999999427109 | 0.02141774999999768170 | |
| 4.81763111356250028905 | 0.00001887768750030716 | |
| 14.98538160876875124927 | 0.00000414610624943634 | |
| 4 | 10.01882408591250062102 | 0.00000440178749983033 |
| 86.99826720000001500921 | 0.00096245000000294567 | |
| 56.86820930624999448355 | 0.00070844374999978754 | |
| 4.81763161019062557955 | 0.00000049662812529050 | |
| 14.98538171200656421433 | 0.00000010323781296506 | |
| 5 | 10.01882397364937560269 | 0.00000011226312501833 |
| 86.99825079853125942009 | 0.00001640146875558912 | |
| 56.86822601518749564775 | 0.00001670893750116420 | |
| 4.81763160369595411225 | 0.00000000649467146729 | |
| 14.98538171048443068401 | 0.00000000152213353033 | |
| 6 | 10.01882397536987490128 | 0.00000000172049929859 |
| 86.99825081410969573881 | 0.00000001557843631872 | |
| 56.86822573926718149551 | 0.00000027592031415224 | |
| 4.81763160357014008639 | 0.00000000012581402586 | |
| 14.98538171047929701274 | 0.00000000000513367127 | |
| 7 | 10.01882397537279700828 | 0.00000000000292210700 |
| 86.99825082489719818568 | 0.00000001078750244687 | |
| 56.86822574134931329581 | 0.00000000208213180031 |
| Small Values | Large Values | |||||
|---|---|---|---|---|---|---|
| k | 7 | 7 | 6 | 4 | 2 | 1 |
| 0.481991099999999 | 4.81991099999999 | |
| 14.98634505 | 14.98634505 | |
| 1 | 10.0180841999999 | 10.0180841999999 |
| 86.1499999999999 | 86.1499999999999 | |
| 57.2499999999999 | 57.2499999999999 | |
| 4.81721974999999 | 0.269125 | |
| 14.9852798900000 | 0.10651599999 | |
| 2 | 10.0189276124999 | 0.843412499998 |
| 87.0325624999999 | 0.8825625 | |
| 56.8474999999999 | 0.4025 | |
| 4.81764999124999 | 0.43024124999 | |
| 14.985385754875 | 0.1058648749 | |
| 3 | 10.0188196841249 | 0.107928375 |
| 86.99730475 | 0.0352577499999 | |
| 56.86891775 | 0.02141775 | |
| 4.81763111356249 | 0.1887768749 | |
| 14.9853816087687 | 0.414610625 | |
| 4 | 10.0188240859124 | 0.44017875 |
| 86.9982671999999 | 0.9624499999 | |
| 56.86820930625 | 0.70844375 | |
| 4.81763161019062 | 0.49662812 | |
| 14.9853816249481 | 0.161793 | |
| 5 | 10.0188240683186 | 0.175938 |
| 86.9982507985312 | 0.16401468 | |
| 56.8682260151874 | 0.167089374 | |
| 4.81763160369595 | 0.649467 | |
| 14.9853816238078 | 0.11402 | |
| 6 | 10.0188240700391 | 0.17204 |
| 86.9982508141096 | 0.15578 | |
| 56.8682257392671 | 0.2759203 | |
| 4.8176316036017 | 0.9425 | |
| 14.9853816238027 | 0.513 | |
| 7 | 10.0188240700421 | 0.292 |
| 86.9982508158002 | 0.16906 | |
| 56.8682257413493 | 0.20821 | |
| 4.81763160360176 | 0.6 | |
| 14.9853816238039 | 0.122 | |
| 8 | 10.0188240700408 | 0.12 |
| 86.9982508153463 | 0.4539 | |
| 56.86822574139 | 0.407 | |
| 4.81763160360134 | 0.41 | |
| 14.9853816238038 | 0.4 | |
| 9 | 10.0188240700409 | 0.4 |
| 86.9982508153463 | @.0 | |
| 56.86822574139 | @.0 |
Publisher’s Note: MDPI stays neutral with regard to jurisdictional claims in published maps and institutional affiliations. |
© 2021 by the authors. Licensee MDPI, Basel, Switzerland. This article is an open access article distributed under the terms and conditions of the Creative Commons Attribution (CC BY) license (https://creativecommons.org/licenses/by/4.0/).
Share and Cite
Noeiaghdam, S.; Dreglea, A.; Işık, H.; Suleman, M. A Comparative Study between Discrete Stochastic Arithmetic and Floating-Point Arithmetic to Validate the Results of Fractional Order Model of Malaria Infection. Mathematics 2021, 9, 1435. https://doi.org/10.3390/math9121435
Noeiaghdam S, Dreglea A, Işık H, Suleman M. A Comparative Study between Discrete Stochastic Arithmetic and Floating-Point Arithmetic to Validate the Results of Fractional Order Model of Malaria Infection. Mathematics. 2021; 9(12):1435. https://doi.org/10.3390/math9121435
Chicago/Turabian StyleNoeiaghdam, Samad, Aliona Dreglea, Hüseyin Işık, and Muhammad Suleman. 2021. "A Comparative Study between Discrete Stochastic Arithmetic and Floating-Point Arithmetic to Validate the Results of Fractional Order Model of Malaria Infection" Mathematics 9, no. 12: 1435. https://doi.org/10.3390/math9121435
APA StyleNoeiaghdam, S., Dreglea, A., Işık, H., & Suleman, M. (2021). A Comparative Study between Discrete Stochastic Arithmetic and Floating-Point Arithmetic to Validate the Results of Fractional Order Model of Malaria Infection. Mathematics, 9(12), 1435. https://doi.org/10.3390/math9121435

