Next Article in Journal
The Moduli Space of Principal G2-Bundles and Automorphisms
Previous Article in Journal
Convergence of Limiting Cases of Continuous-Time, Discrete-Space Jump Processes to Diffusion Processes for Bayesian Inference
Previous Article in Special Issue
Effects of Diffusion and Delays on the Dynamic Behavior of a Competition and Cooperation Model
 
 
Font Type:
Arial Georgia Verdana
Font Size:
Aa Aa Aa
Line Spacing:
Column Width:
Background:
Article

Maximum Principle-Preserving Computational Algorithm for the 3D High-Order Allen–Cahn Equation

Department of Mathematics, Korea University, Seoul 02841, Republic of Korea
*
Author to whom correspondence should be addressed.
Mathematics 2025, 13(7), 1085; https://doi.org/10.3390/math13071085
Submission received: 19 February 2025 / Revised: 21 March 2025 / Accepted: 25 March 2025 / Published: 26 March 2025
(This article belongs to the Special Issue Applications of Partial Differential Equations, 2nd Edition)

Abstract

We propose an unconditionally stable computational algorithm that preserves the maximum principle for the three-dimensional (3D) high-order Allen–Cahn (AC) equation. The presented algorithm applies an operator-splitting technique that decomposes the original equation into nonlinear and linear diffusion equations. To guarantee the unconditional stability of the numerical solution, we solve the nonlinear equation using the frozen coefficient technique, which simplifies computations by approximating variable coefficients by constants within small regions. For the linear equation, we use an implicit finite difference scheme under the operator-splitting method. To validate the efficiency of the proposed algorithm, we conducted several computational tests. The numerical results confirm that the scheme achieves unconditional stability even for large time step sizes and high-order polynomial potential. In addition, we analyze motion by mean curvature in three-dimensional space and show that the numerical solutions closely match the analytical solutions. Finally, the robustness of the method is evaluated under noisy data conditions, and its ability to accurately classify complex data structures is demonstrated. These results confirm the efficiency and reliability of the proposed computational algorithm for simulating phase-field models with a high-order polynomial potential.

1. Introduction

We propose an unconditionally stable computational algorithm that satisfies the maximum principle for the Allen–Cahn (AC) equation with a high-order polynomial potential in a three-dimensional (3D) Ω [1,2]:
ψ ( x , t ) t = F α ( ψ ( x , t ) ) ϵ 2 + Δ ψ ( x , t ) , x Ω , t > 0 ,
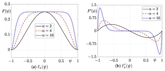
where ψ ( x , t ) is the phase-field function, ϵ is a positive parameter, and F α is defined as
F α ( ψ ) = ( ψ α 1 ) 2 4 .
The boundary conditions are given as the Neumann boundary conditions [3] as follows:
n · ψ ( x , t ) = 0 , x Ω .
where n is the outward unit normal vector to the boundary Ω . Figure 1 displays F α ( ψ ) and its derivative with respect to ψ , F α ( ψ ) , for different values of α = 2 , 4, and 10.
A computational algorithm for the high-order Allen–Cahn equation in two-dimensional (2D) space was presented by Kim [2], based on the operator-splitting method [4] and the frozen coefficient method [5]. The developed computational scheme is based on the operator-splitting approach and uses the frozen coefficient method to resolve the nonlinear term, which stably and efficiently includes the high-order polynomial free energy. Furthermore, the implicit finite difference method (FDM) within the operator-splitting framework is applied to the linear term to provide stability, and this guarantees that the numerical solution remains unconditionally stable. The AC equation is widely used to describe phase transition phenomena such as interface motion by mean curvature [1]. It is derived from the Ginzburg–Landau free-energy functional and serves as a fundamental framework for modeling various physical [6] and biological systems [7,8]. In particular, phase-field evolution, with the properties of AC equations and their associated equations [9], has been applied to image segmentation [10,11], topology optimization [12], materials science [13], crystal growth [14], and fluid dynamics [15]. A numerical scheme based on the modified AC equation and operator splitting was proposed for fast and smooth shape transformation [16]. Since the AC equation satisfies the maximum principle, it is essential for computational methods to satisfy this property as well. Conventional numerical methods, such as explicit and semi-implicit methods, impose strict constraints on the time step size to ensure that the numerical solution satisfies the maximum principle and does not blow up. Consequently, the computational cost increases significantly for large-scale simulations [17]. Various approaches, such as the operator-splitting method, convex splitting [18], variational techniques [19], the scalar auxiliary variable (SAV) method [20], and the stabilized exponential SAV method [21], have been proposed to resolve this issue. Emamjomeh et al. [4] developed a computational scheme for solving the AC equation by combining the Lie–Trotter and Strang splitting methods with the radial basis function partition of unity (RBF-PU) algorithm. The authors discretized the spatial domain using both classical and direct RBF-PU schemes and provided a theoretical analysis to support the presented numerical approach. Furthermore, the authors conducted numerical experiments, such as cases with exact solutions to verify accuracy and efficiency, as well as phase transition simulations to validate the adaptability and performance of the developed method. Peng and Li [22] developed an energy-stable and bound-preserving numerical method for the AC equation based on the operator-splitting method. The proposed method guarantees stability while preserving the bound of the numerical solution. Zhang et al. [23] developed a third-order, large time-stepping numerical technique for the AC equation while preserving the maximum principle. The developed method incorporates stabilization and a parametric Runge–Kutta framework to improve efficiency and stability. Lee [24] developed a computational algorithm for the AC equation. The author reinterpreted the implicit approach to construct a new gradient-descent-based numerical scheme. The developed method satisfies that for all t > 0 , the numerical solution is bounded.
We propose a maximum principle-preserving, unconditionally stable computational algorithm for solving the three-dimensional AC equation with high-order polynomial potential. The proposed algorithm applies an operator-splitting approach, which decomposes the AC equation into a nonlinear term and diffusion terms. To obtain an unconditionally stable computational solution, we solve the nonlinear term using the frozen coefficient method, which simplifies computations by approximating variable coefficients as constants within small regions. For the diffusion terms, we apply the implicit FDM within the operator-splitting framework, which guarantees both stability and computational efficiency. To verify the effectiveness of the proposed algorithm, we conducted extensive computational experiments, such as stability tests, simulations of motion by mean curvature, and binary data classification in noisy environments. The numerical tests’ results confirm that the proposed algorithm provides unconditional stability even for large time step sizes and accurately resolves high-order polynomial free energy cases. Furthermore, we demonstrate that the numerical solutions closely match analytical solutions, and the method is robust against noisy data. This robustness makes it applicable to phase-field modeling and classification tasks.
The remainder of this paper is structured as follows. In Section 2, we describe the computational method for solving the 3D AC equation. Section 3 presents computational results obtained with the proposed algorithm. Section 4 presents the conclusions.

2. Computational Method

The unconditionally stable numerical method proposed to solve the 3D high-order AC equation is described as follows. Let Ω = ( L 1 , R 1 ) × ( L 2 , R 2 ) × ( L 3 , R 3 ) be a domain in three-dimensional space. We define the discrete domain as Ω h = { x i = L 1 + i h 0.5 h ,   y j = L 2 + j h 0.5 h ,   z k = L 3 + k h 0.5 h |   i = 1 , 2 , , N x ;   j = 1 , 2 , , N y ;   k = 1 , 2 , , N z } . The approximate numerical solution of ψ ( x i , y j , z k , n Δ t ) is denoted by ψ i j k n . We solve the original Equation (1) based on the operator-splitting technique [25]. First, it is divided into four subproblems as follows:
ψ ( x , t ) t = F α ( ψ ( x , t ) ) ϵ 2 = α ψ ( x , t ) α 1 1 ( ψ ( x , t ) ) α 2 ϵ 2 ,
ψ ( x , t ) t = 2 ψ ( x , t ) x 2 ,
ψ ( x , t ) t = 2 ψ ( x , t ) y 2 ,
ψ ( x , t ) t = 2 ψ ( x , t ) z 2 .
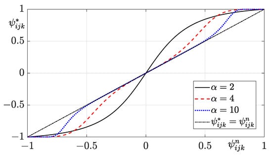
The first equation is the nonlinear term. The second, third, and fourth equations are the diffusion equations in the x-, y-, and z-directions. Equation (2) is effectively solved in a closed-form solution with the initial conditions ψ i j k n for i = 1 , 2 , , N x , j = 1 , 2 , , N y , and k = 1 , 2 , , N z , by introducing the frozen coefficient method.
ψ i j k * = ψ i j k n e 2 Δ t A i j k n + 1 e 2 Δ t A i j k n ψ i j k n 2 .
Here,
A i j k n = α ψ i j k n α 2 1 ψ i j k n α 2 ϵ 2 1 ψ i j k n 2 + δ .
Figure 2 shows the numerical solution ψ i j k * corresponding to the given values of ψ i j k n with Δ t = 1 and ϵ = 1 . We observe that as α increases, the interval in which the numerical solution ψ i j k * remains close to the given ψ i j k n expands due to the effect of the high-order polynomial potential.
Next, we solve Equations (3)–(5) using the implicit FDM method. The numerical solutions on Ω h for each term are obtained as follows by applying the Thomas algorithm.
ψ i j k * * ψ i j k * Δ t = ψ i 1 , j k * * 2 ψ i j k * * + ψ i + 1 , j k * * h 2 ,
ψ i j k * * * ψ i j k * * Δ t = ψ i , j 1 , k * * * 2 ψ i j k * * * + ψ i , j + 1 , k * * * h 2 ,
ψ i j k n + 1 ψ i j k * * * Δ t = ψ i j , k 1 n + 1 2 ψ i j k n + 1 + ψ i j , k + 1 n + 1 h 2 .
Here, we use Neumann boundary conditions [26] as follows:
ψ 0 , j k * * = ψ 1 , j k * * , ψ N x + 1 , j k * * = ψ N x , j k * * f o r j = 1 , , N y ; k = 1 , , N z , ψ i , 0 , k * * * = ψ i , 1 , k * * * , ψ i , N y + 1 , k * * * = ψ i , N y , k * * * f o r i = 1 , , N x ; k = 1 , , N z , ψ i j , 0 n + 1 = ψ i j , 0 n + 1 , ψ i j , N z + 1 n + 1 = ψ i j , N z n + 1 f o r i = 1 , , N x ; j = 1 , , N y .
We prove that the proposed numerical algorithm is unconditionally stable. The maximum norm ψ n is defined as
ψ n = max ( x i , y j , z k ) Ω h | ψ i j k n | .
Theorem 1. 
The proposed method satisfies the condition that if ψ n 1 holds, then for all Δ t > 0 and h > 0 , the numerical solution always exists uniquely and satisfies the maximum principle property of the high-order AC equation as follows:
ψ n + 1 1 .
Proof. 
Let ψ i j k n 1 . We consider the square of the denominator of the numerical solution for the nonlinear term in Equation (6) as follows:
e 2 Δ t A i j k n + 1 e 2 Δ t A i j k n ψ i j k n 2 = 1 ψ i j k n 2 e 2 Δ t A i j k n + ψ i j k n 2 .
Since e 2 Δ t A i j k n > 0 and ( 1 ( ψ i j k n ) 2 ) 0 , we obtain the following inequality from the right-hand side of the above equation.
1 ψ i j k n 2 e 2 Δ t A i j k n + ψ i j k n 2 ψ i j k n 2 .
Taking the square root on both sides, we obtain
e 2 Δ t A i j k n + 1 e 2 Δ t A i j k n ψ i j k n 2 ψ i j k n .
Thus, we obtain the following inequality.
ψ i j k * = ψ i j k n e 2 Δ t A i j k n + 1 e 2 Δ t A i j k n ψ i j k n 2 1 .
Since the numerical solution ψ * is given in the closed-form solution, it always exists and is unique. This implies that the numerical solution ψ i j k * for i = 1 , , N x , j = 1 , , N y , and k = 1 , , N z always remains within the range [ 1 , 1 ] . That is, we have
ψ * 1 .
Next, we consider Equations (7)–(9). Equation (7) can be rewritten in matrix form as
1 Δ t ψ 1 , j k * * ψ 1 , j k * ψ 2 , j k * * ψ 2 , j k * ψ 3 , j k * * ψ 3 , j k * ψ N x 1 , j k * * ψ N x 1 , j k * ψ N x , j k * * ψ N x , j k * = 1 h 2 1 1 0 0 0 1 2 1 0 0 0 1 2 1 0 0 0 1 2 1 0 0 0 1 1 ψ 1 , j k * * ψ 2 , j k * * ψ 3 , j k * * ψ N x 1 , j k * * ψ N x , j k * *
Therefore, the above equation can be expressed as
I Δ t h 2 A ψ x * * = ψ x * ,
where
ψ x * * = ψ 1 , j k * * ψ 2 , j k * * ψ N x , j k * * , I = 1 0 0 0 1 0 0 0 1 , a n d A = 1 1 0 0 0 1 2 1 0 0 0 1 2 1 0 0 0 1 2 1 0 0 0 1 1 .
To prove that the numerical solution ψ i j k * * on Ω h exists and is unique, we verify whether the following matrix is a strictly diagonally dominant matrix.
I Δ t h 2 A = 1 + Δ t h 2 Δ t h 2 0 0 Δ t h 2 1 + 2 Δ t h 2 Δ t h 2 0 0 Δ t h 2 1 + 2 Δ t h 2 Δ t h 2 0 0 Δ t h 2 1 + Δ t h 2 .
From the symmetric matrix above, we observe that each diagonal element is strictly greater than the sum of the absolute values of the other elements in the corresponding row. This condition is expressed as
| b i i | > j i | b i j |   f o r   i = 1 , , N x ,
where b i j is the element in the i-th row and j-th column of the matrix I Δ t / h 2 A . This confirms that the given symmetric matrix is strictly diagonally dominant. Therefore, the numerical solution ψ i j k * * on Ω h exists and is unique. Similarly, each numerical solution for Equations (8) and (9) also exists and is unique. Then, we can rewrite Equation (7) as
1 + 2 Δ t h 2 ψ i j k * * = ψ i j k * + Δ t h 2 ψ i 1 , j k * * + ψ i + 1 , j k * * .
Since Δ t > 0 and h > 0 , for i = 1 , , N x , j = 1 , , N y , and k = 1 , , N z , we obtain the following inequality.
1 + 2 Δ t h 2 ψ i j k * * = ψ i j k * + Δ t h 2 ψ i 1 , j k * * + ψ i + 1 , j k * * ψ i j k * + Δ t h 2 ψ i 1 , j k * * + Δ t h 2 ψ i + 1 , j k * * ψ * + 2 Δ t h 2 ψ * * .
Using | ψ i j k * * | ψ * * , we obtain the following inequality.
ψ * * ψ * .
Similarly, we obtain the following inequality for Equations (8) and (9).
ψ * * * ψ * * a n d ψ n + 1 ψ * * * .
Hence, if ψ n 1 holds, then for all Δ t > 0 and h > 0 , the numerical solution always exists uniquely. Moreover, numerical solutions ψ i j k n + 1 on Ω h for the high-order AC equation obtained using the proposed method from inequalities (10)–(12) satisfy the maximum principle property.
ψ n + 1 1 .

3. Numerical Experiments

3.1. Stability Test

To validate that the proposed numerical algorithm is an unconditionally stable scheme, computational simulations were performed. For the numerical simulations, we consider a specific initial condition. Let p be an arbitrary positive integer. We define p random grid points on Ω h as ( x ˜ q , y ˜ q , z ˜ q ) for q = 1 , 2 , , p . A cubic subdomain Ω q is defined within Ω , centered at ( x ˜ q , y ˜ q , z ˜ q ) Ω h with an edge length l q , as follows:
Ω q = x ˜ q l q , x ˜ q + l q × y ˜ q l q , y ˜ q + l q × z ˜ q l q , z ˜ q + l q Ω , q = 1 , 2 , , p .
The initial condition on Ω = ( 0 , 1 ) × ( 0 , 1 ) × ( 0 , 1 ) is given by
ψ ( x , y , z , 0 ) = r a n d ( x ˜ q , y ˜ q , z ˜ q ) , i f ( x , y , z ) Ω q f o r q = 1 , 2 , , p . 0 , o t h e r w i s e ,
where rand ( x ˜ q , y ˜ q , z ˜ q ) is a random value between 1 and 1. We set q = 200 for the initial condition. The edge length l q for q = 1 , 2 , , p is randomly chosen within the range of 2.5 h to 8.5 h . This is shown in Figure 3a, where the interiors of the blue cubes represent positive values, while the interiors of the red cubes represent negative values. Discrete maximum and minimum values are defined by M a x ( ψ n ) = max ( x i , y j , z k ) Ω h ψ i j k n and M i n ( ψ n ) = min ( x i , y j , z k ) Ω h ψ i j k n . For the stability test, we used the parameters N x = N y = N z = 120 , h = 1 / 120 , ϵ = h / α , α = 2 , 10, and the relatively large time step size Δ t = 25 h 2 . Figure 3b,c show the isosurfaces of the numerical solutions obtained using the proposed numerical method for α = 10 at t = 10 Δ t and t = 30 Δ t . Here, the blue surface represents the 0.01 -level isosurface, while the red surface represents the 0.01 -level isosurface. Figure 3d displays the maximum and minimum values of the numerical solutions for α = 2 and α = 10 over time. We observe that the computational solutions remain bounded and do not blow up even when using a relatively large time step size and different values of α = 2 and α = 10 . Furthermore, in the case of α = 2 , the numerical solution evolves rapidly toward 1 and 1 compared to the case of α = 10 . On the other hand, when α = 10 , the solution evolves more slowly while eliminating noise.

3.2. Motion by Mean Curvature

We study the simulation of motion by mean curvature in a 3D domain Ω = ( 0.1 ) × ( 0.1 ) × ( 0.1 ) . The domain is divided into a uniform grid with dimensions N x = N y = N z = 120 . The parameters used in this simulation are α = 10 , ϵ = 5 h , and Δ t = h 2 . The initial profile is defined as a zero-level set function that represents a sphere with a radius of 0.35 , centered at ( 0.5 , 0.5 , 0.5 ) .
ψ ( x , y , z , 0 ) = tanh 0.35 x 0.5 2 + y 0.5 2 + z 0.5 2 2 ϵ .
The radius of the sphere evolving under mean curvature flow in three-dimensional space can be expressed by the following analytical formula:
R ( t ) = R 0 2 4 t ,
where R 0 = 0.35 is the initial radius of the sphere. The radius of the numerical solution is defined as the mean distance of the zero-level isosurface points from the center of the computational domain. Figure 4a–c show the zero-level isosurfaces of the computational solutions of the high-order AC equation obtained using the proposed method at t = 0 , t = 200 Δ t , and t = 350 Δ t , respectively. As shown in Figure 4d, the numerical solutions for the radius closely align with the analytical solution.
This indicates that the proposed method appropriately resolves the high-order AC equation.
In addition, to observe the dynamics of the numerical solution under motion by mean curvature for various initial conditions, we performed numerical experiments using torus-shaped and dumbbell-shaped initial conditions. Figure 5 shows the time evolution of the numerical solution for the zero-level isosurface, which initially has a toroidal shape, with the following initial condition on Ω = ( 0.2 ) × ( 0.2 ) × ( 0.1 ) :
ψ ( x , y , z , 0 ) = tanh R 2 R 1 ( x 1 ) 2 + ( y 1 ) 2 2 + ( z 0.5 ) 2 2 ϵ .
The parameters used are N x = N y = 120 , N z = 60 , α = 10 , ϵ = 5 h , Δ t = h 2 , R 1 = 0.5 , and R 2 = 0.25 . We observe that the thickness of the torus decreases over time as an effect of motion by mean curvature.
Next, we consider the initial condition on Ω = ( 0.2 ) × ( 0.1 ) × ( 0.1 ) as
ψ ( x , y , z , 0 ) = tanh R 1 ( x 0.4 ) 2 + ( y 0.5 ) 2 + ( z 0.5 ) 2 2 ϵ , if x < 0.4 + R 1 2 R 2 2 , tanh R 1 ( x 1.6 ) 2 + ( y 0.5 ) 2 + ( z 0.5 ) 2 2 ϵ , if x > 1.6 + R 1 2 R 2 2 , tanh R 2 ( y 0.5 ) 2 + ( z 0.5 ) 2 2 ϵ , otherwise . ,
where the zero-level isosurface forms a dumbbell shape. We use the parameters N x = 120 , N y = N z = 60 , α = 10 , ϵ = 5 h , Δ t = h 2 , R 1 = 0.3 , and R 2 = 0.15 . Figure 6 shows the temporal evolution of the numerical solution obtained using the proposed method for an initial condition where the zero-level isosurface has a dumbbell shape. Figure 6b shows that the middle region contracts rapidly due to the effect of motion by mean curvature. Consequently, as shown in Figure 6c, the dumbbell-shaped region separates into two distinct regions.
We observe that the computational solution obtained using the proposed method satisfies the motion by mean curvature property of the high-order AC equation for various initial conditions.

3.3. Binary Data Classification with Noisy Data

The initial profile on Ω = ( 0 , 1 ) × ( 0 , 1 ) × ( 0 , 1 ) is defined as
ψ ( x i , y j , z k , 0 ) = 1 if 0.125 x i , z k 0.365 , 0.625 y j 0.865 , 0.125 z k 0.365 , 1 if 0.625 x i 0.865 , 0.125 y j 0.365 , 0.625 z k 0.865 , 0.1 rand ( x ˜ q , y ˜ q , z ˜ q ) if ( x i , y j , z k ) = ( x ˜ q , y ˜ q , z ˜ q ) for   q = 1 , 2 , , p , 0 otherwise .
The initial condition, including noise from p = 100 random points ( x ˜ q , y ˜ q , z ˜ q ) for q = 1 , 2 , , p , is shown in the first column of Figure 7. The blue and red cubes represent the regions with values of 1 and 1 , respectively, while the blue and red dots outside the cubes represent random positive and negative values, respectively. The simulation was performed with N x = N y = N z = 120 , ϵ = h / α , Δ t = h 2 , and different α of 2 and 10. The time evolution of the computational result for the high-order AC equation is displayed in Figure 7, with snapshots provided at different times. The specific time steps are written below each subfigure. We can observe from Figure 7 that the numerical solution evolves differently depending on the value of α . For α = 2 , which corresponds to the standard AC equation, noise has a significant impact on data classification. At t = 400 Δ t , the data are classified by dividing the data into regions with complex structures due to the influence of noise. By contrast, for α = 10 , the high-order polynomial potential energy reduces the effect of noise. In this case, the data are classified by dividing the regions based on the distribution of the initial data, and the regions are determined by the denser and more accurate data points rather than the noise. These results show that increasing the degree of the polynomial free energy reduces the effect of scattered noise and improves classification by dividing the regions according to relatively dense data points.

3.4. Comparison with the Fully Explicit Method

To highlight the unconditionally stable property of the proposed algorithm, we compare it with the fully explicit method. The numerical solution of the high-order AC equation using the fully explicit scheme is given by
ψ i j k n + 1 = ψ i j k n + Δ t ( α ( ψ i j k n ) α 1 1 ( ψ i j k n ) α 2 ϵ 2 + ψ i j , k 1 n + ψ i j , k + 1 n + ψ i , j 1 , k n + ψ i , j + 1 , k n + ψ i 1 , j k n + ψ i + 1 , j k n 6 ψ i j k n h 2 ) .
The time step for which the numerical solution of this method does not blow up and satisfies the maximum principle must satisfy the following condition [17].
Δ t 2 ϵ 2 h 2 α 2 h 2 + 12 ϵ 2 .
Let us consider the following initial condition on Ω h :
ψ ( x i , y j , z k , 0 ) = d if i = N x 2 , j = N y 2 , k = N z 2 , 1 otherwise ,
where d is an arbitrary value in the range ( 0 , 1 ) . For the fully explicit method, a time step at which the numerical solution does not satisfy the maximum principle is given by
Δ t = 2 ϵ 2 h 2 g ( d ) α 2 h 2 + 12 ϵ 2 ,
where
g ( d ) = 12 ϵ 2 d + α h 2 d α ( 1 + d + d 2 + + d α 1 ) α 2 h 2 + 12 ϵ 2 .
At the point ( x N x / 2 , y N y / 2 , z N z / 2 ) , the numerical solution ψ N x / 2 , N y / 2 , N z / 2 n + 1 computed using the time step size in Equation (14) is given by
ψ N x / 2 , N y / 2 , N z / 2 n + 1 = d + Δ t α d α 1 1 d α 2 ϵ 2 + 6 6 d h 2 = d + 1 d 1 > 1 ,
which implies that the numerical solution does not satisfy the maximum principle. Here, if the range of d is ( 0 , 1 ) , then g ( d ) belongs to ( 0 , 1 ) . Therefore, if the inequality (13) is not satisfied, there always exists an initial condition that does not satisfy the maximum principle. For more details, refer to [17]. We numerically demonstrated in Section 3.1 that the proposed algorithm does not exhibit blow-up even for large time step sizes. The time step size used in this case is Δ t = 25 h 2 , which is significantly larger than the maximum time step size Δ t m a x = 2 ϵ 2 h 2 / ( α 2 h 2 + 12 ϵ 2 ) for the fully explicit method.
Δ t m a x = 2 ϵ 2 h 2 α 2 h 2 + 12 ϵ 2 h 2 6 25 h 2 .
Consequently, unlike the fully explicit method, which imposes strict restrictions on the time step size, the proposed method ensures that the numerical solution satisfies the maximum principle even with a time step size of Δ t = 25 h 2 , a condition under which the fully explicit method would experience blow-up.

4. Conclusions

We presented an unconditionally stable computational algorithm that preserves the maximum principle for the 3D high-order AC equation. The computational method is based on the operator-splitting approach, where the nonlinear term is solved using the frozen coefficient method, and the diffusion terms are computed using the implicit finite difference method. This approach guarantees both stability and computational efficiency. To evaluate its performance, we conducted computational experiments, including stability tests, motion by mean curvature simulations, and binary data classification under noisy conditions. The results confirm that the method achieves unconditional stability even for large-time step sizes while effectively preserving the maximum principle. Moreover, the computational solutions closely follow the analytical solutions in numerical simulation for the motion by mean curvature, which demonstrates the accuracy of the scheme. Furthermore, the robustness of the method in handling noisy data was examined, and the results show its effectiveness in accurately classifying complex data structures. The proposed operator splitting-based computational algorithm satisfies the maximum principle for the AC equation with high-order polynomial free energy and can be extended to various phase-field equations with similar energy formulations. In future work, we will analyze the energy stability and convergence of the proposed method. This analysis is necessary because the energy of the high-order AC equation with the operator-splitting method differs from that of the original equation, which makes it challenging. To conduct this analysis, we will refer to the study by Li et al. [27,28], which is based on a modified energy for the operator-splitting method.

Author Contributions

Conceptualization, J.K. and Y.H.; methodology, J.K.; software, J.K.; validation, J.K. and Y.H.; formal analysis, J.K. and Y.H.; investigation, J.K.; resources, J.K.; data curation, Y.H.; writing—original draft preparation, J.K. and Y.H; visualization, Y.H.; supervision, J.K.; project administration, J.K.; funding acquisition, J.K. All authors have read and agreed to the published version of the manuscript.

Funding

This research received no external funding.

Data Availability Statement

The data that support the findings of this study are available from the corresponding author upon reasonable request.

Acknowledgments

We sincerely appreciate the reviewers’ valuable comments and suggestions, which have greatly contributed to improving the quality of this paper.

Conflicts of Interest

The authors declare no conflicts of interest.

References

  1. Allen, S.M.; Cahn, J.W. A microscopic theory for antiphase boundary motion and its application to antiphase domain coarsening. Acta Metall. 1979, 27, 1085–1095. [Google Scholar] [CrossRef]
  2. Kim, J. Maximum principle preserving the unconditionally stable method for the Allen–Cahn equation with a high-order potential. Electron. Res. Arch. 2025, 33, 433–446. [Google Scholar] [CrossRef]
  3. Ham, S.; Li, Y.; Jeong, D.; Lee, C.; Kwak, S.; Hwang, Y.; Kim, J. An explicit adaptive finite difference method for the Cahn–Hilliard equation. J. Nonlinear Sci. 2022, 32, 80. [Google Scholar] [CrossRef]
  4. Emamjomeh, M.; Nabati, M.; Dinmohammadi, A. Numerical study of two operator splitting localized radial basis function method for Allen–Cahn problem. Eng. Anal. Bound. Elem. 2024, 163, 126–137. [Google Scholar] [CrossRef]
  5. Liu, S.; Peng, Y. A local region-based Chan–Vese model for image segmentation. Pattern Recognit. 2012, 45, 2769–2779. [Google Scholar] [CrossRef]
  6. Geng, Y.; Teng, Y.; Wang, Z.; Ju, L. A deep learning method for the dynamics of classic and conservative Allen–Cahn equations based on fully-discrete operators. J. Comput. Phys. 2024, 496, 112589. [Google Scholar] [CrossRef]
  7. Rihan, F.A.; Al-Mdallal, Q.M.; AlSakaji, H.J.; Hashish, A. A fractional-order epidemic model with time-delay and nonlinear incidence rate. Chaos Solitons Fractals 2019, 126, 97–105. [Google Scholar] [CrossRef]
  8. Hashemi, M.S.; Bayram, M.; Riaz, M.B.; Baleanu, D. Bifurcation analysis and exact solutions of the two-mode Cahn–Allen equation by a novel variable coefficient auxiliary equation method. Results Phys. 2024, 64, 107882. [Google Scholar] [CrossRef]
  9. Lv, Z.; Song, X.; Feng, J.; Xia, Q.; Xia, B.; Li, Y. Reduced-order prediction model for the Cahn–Hilliard equation based on deep learning. Eng. Anal. Bound. Elem. 2025, 172, 106118. [Google Scholar] [CrossRef]
  10. Li, R.; Gao, Y.; Chen, Z. Adaptive discontinuous Galerkin finite element methods for the Allen–Cahn equation on polygonal meshes. Numer. Algorithms 2024, 95, 1981–2014. [Google Scholar] [CrossRef]
  11. Beneš, M.; Chalupecký, V.; Mikula, K. Geometrical image segmentation by the Allen–Cahn equation. Appl. Numer. Math. 2004, 51, 187–205. [Google Scholar] [CrossRef]
  12. Xie, W.; Xia, Q.; Yu, Q.; Li, Y. An effective phase field method for topology optimization without the curvature effects. Comput. Math. Appl. 2023, 146, 200–212. [Google Scholar] [CrossRef]
  13. Sohaib, M.; Furati, K.M.; Shah, A. Space fractional Allen–Cahn equation and its applications in phase separation: A numerical study. Commun. Nonlinear Sci. Numer. Simul. 2024, 137, 108173. [Google Scholar] [CrossRef]
  14. Hu, X.; Xia, Q.; Xia, B.; Li, Y. A second-order accurate numerical method with unconditional energy stability for the Lifshitz–Petrich equation on curved surfaces. Appl. Math. Lett. 2025, 163, 109439. [Google Scholar] [CrossRef]
  15. Mohammadi, V.; Dehghan, M.; Mesgarani, H. The localized RBF interpolation with its modifications for solving the incompressible two-phase fluid flows: A conservative Allen–Cahn–Navier–Stokes system. Eng. Anal. Bound. Elem. 2024, 168, 105908. [Google Scholar] [CrossRef]
  16. Kim, H.; Lee, C.; Yoon, S.; Choi, Y.; Kim, J. A fast shape transformation using a phase-field model. Extrem. Mech. Lett. 2022, 52, 101633. [Google Scholar] [CrossRef]
  17. Choi, J.; Ham, S.; Kwak, S.; Hwang, Y.; Kim, J. Stability analysis of an explicit numerical scheme for the Allen–Cahn equation with high-order polynomial potentials. AIMS Math. 2024, 9, 19332–19344. [Google Scholar] [CrossRef]
  18. Guan, Z.; Lowengrub, J.S.; Wang, C.; Wise, S.M. Second order convex splitting schemes for periodic nonlocal Cahn–Hilliard and Allen–Cahn equations. J. Comput. Phys. 2014, 277, 48–71. [Google Scholar] [CrossRef]
  19. Guaraco, M.A. Min–max for phase transitions and the existence of embedded minimal hypersurfaces. J. Differ. Geom. 2018, 108, 91–133. [Google Scholar] [CrossRef]
  20. Song, X.; Xia, B.; Li, Y. An efficient data assimilation based unconditionally stable scheme for Cahn–Hilliard equation. Comput. Appl. Math. 2024, 43, 121. [Google Scholar] [CrossRef]
  21. Ju, L.; Li, X.; Qiao, Z. Stabilized exponential-SAV schemes preserving energy dissipation law and maximum bound principle for the Allen–Cahn type equations. J. Sci. Comput. 2022, 92, 66. [Google Scholar] [CrossRef]
  22. Peng, G.; Li, Y. An energy stable bound-preserving finite volume scheme for the Allen–Cahn equation based on operator splitting method. Comput. Math. Appl. 2025, 178, 47–60. [Google Scholar] [CrossRef]
  23. Zhang, H.; Qian, X.; Song, S. Third-order accurate, large time-stepping and maximum-principle-preserving schemes for the Allen–Cahn equation. Numer. Algorithms 2024, 95, 1213–1250. [Google Scholar] [CrossRef]
  24. Lee, D. Gradient-descent-like scheme for the Allen–Cahn equation. AIP Adv. 2023, 13, 8. [Google Scholar] [CrossRef]
  25. Li, Y.; Liu, R.; Xia, Q.; He, C.; Li, Z. First- and second-order unconditionally stable direct discretization methods for multi-component Cahn–Hilliard system on surfaces. J. Comput. Appl. Math. 2022, 401, 113778. [Google Scholar] [CrossRef]
  26. Yang, J.; Tan, Z.; Kim, J. Original variables based energy-stable time-dependent auxiliary variable method for the incompressible Navier–Stokes equation. Comput. Fluids 2022, 240, 105432. [Google Scholar] [CrossRef]
  27. Li, D.; Quan, C.; Xu, J. Stability and convergence of Strang splitting. Part I: Scalar Allen–Cahn equation. J. Comput. Phys. 2022, 458, 111087. [Google Scholar] [CrossRef]
  28. Li, D.; Quan, C.; Xu, J. Stability and convergence of Strang splitting. Part II: Tensorial Allen–Cahn equations. J. Comput. Phys. 2022, 454, 110985. [Google Scholar] [CrossRef]
Figure 1. (a) The high-order polynomial potential F α ( ψ ) . (b) The derivative of F α ( ψ ) with respect to ψ , F α ( ψ ) .
Figure 1. (a) The high-order polynomial potential F α ( ψ ) . (b) The derivative of F α ( ψ ) with respect to ψ , F α ( ψ ) .
Mathematics 13 01085 g001
Figure 2. The numerical solution of Equation (6) with Δ t = 1 and ϵ = 1 .
Figure 2. The numerical solution of Equation (6) with Δ t = 1 and ϵ = 1 .
Mathematics 13 01085 g002
Figure 3. Time evolution of the computational solutions with α = 10 at (a) t = 0 , (b) t = 10 Δ t , and (c) t = 30 Δ t . (d) Maximum and minimum values of the computational solutions with α = 2 and 10 over time. The blue regions indicate positive values, and the red regions indicate negative values.
Figure 3. Time evolution of the computational solutions with α = 10 at (a) t = 0 , (b) t = 10 Δ t , and (c) t = 30 Δ t . (d) Maximum and minimum values of the computational solutions with α = 2 and 10 over time. The blue regions indicate positive values, and the red regions indicate negative values.
Mathematics 13 01085 g003
Figure 4. Time evolution of the zero-level isosurfaces of the computational results at (a) t = 0 , (b) t = 200 Δ t , and (c) t = 350 Δ t . (d) The calculated radius compared with the analytical solution over time.
Figure 4. Time evolution of the zero-level isosurfaces of the computational results at (a) t = 0 , (b) t = 200 Δ t , and (c) t = 350 Δ t . (d) The calculated radius compared with the analytical solution over time.
Mathematics 13 01085 g004
Figure 5. Time evolution of the zero-level isosurfaces of the computational results at (a) t = 0 , (b) t = 55 Δ t , and (c) t = 80 Δ t .
Figure 5. Time evolution of the zero-level isosurfaces of the computational results at (a) t = 0 , (b) t = 55 Δ t , and (c) t = 80 Δ t .
Mathematics 13 01085 g005
Figure 6. Time evolution of the zero-level isosurfaces of the computational results at (a) t = 0 , (b) t = 20 Δ t , and (c) t = 35 Δ t .
Figure 6. Time evolution of the zero-level isosurfaces of the computational results at (a) t = 0 , (b) t = 20 Δ t , and (c) t = 35 Δ t .
Mathematics 13 01085 g006
Figure 7. Time evolutions of computational solutions for the high-order AC equation with different α of 2 and 10. From top to bottom, the rows correspond to α = 2 and α = 10 , respectively. The blue regions indicate positive values, and the red regions indicate negative values.
Figure 7. Time evolutions of computational solutions for the high-order AC equation with different α of 2 and 10. From top to bottom, the rows correspond to α = 2 and α = 10 , respectively. The blue regions indicate positive values, and the red regions indicate negative values.
Mathematics 13 01085 g007
Disclaimer/Publisher’s Note: The statements, opinions and data contained in all publications are solely those of the individual author(s) and contributor(s) and not of MDPI and/or the editor(s). MDPI and/or the editor(s) disclaim responsibility for any injury to people or property resulting from any ideas, methods, instructions or products referred to in the content.

Share and Cite

MDPI and ACS Style

Kim, J.; Hwang, Y. Maximum Principle-Preserving Computational Algorithm for the 3D High-Order Allen–Cahn Equation. Mathematics 2025, 13, 1085. https://doi.org/10.3390/math13071085

AMA Style

Kim J, Hwang Y. Maximum Principle-Preserving Computational Algorithm for the 3D High-Order Allen–Cahn Equation. Mathematics. 2025; 13(7):1085. https://doi.org/10.3390/math13071085

Chicago/Turabian Style

Kim, Junseok, and Youngjin Hwang. 2025. "Maximum Principle-Preserving Computational Algorithm for the 3D High-Order Allen–Cahn Equation" Mathematics 13, no. 7: 1085. https://doi.org/10.3390/math13071085

APA Style

Kim, J., & Hwang, Y. (2025). Maximum Principle-Preserving Computational Algorithm for the 3D High-Order Allen–Cahn Equation. Mathematics, 13(7), 1085. https://doi.org/10.3390/math13071085

Note that from the first issue of 2016, this journal uses article numbers instead of page numbers. See further details here.

Article Metrics

Back to TopTop