Abstract
In this paper, we introduce the Hermite wavelet method (HWM), a numerical method for the fractional-order Bagley–Torvik equation (BTE) solution. The recommended method is based on a polynomial called the Hermite polynomial. This method uses collocation points to turn the given differential equation into an algebraic equation system. We can find the values of the unknown constants after solving the system of equations using the Maple program. The required approximation of the answer was obtained by entering the numerical values of the unknown constants. The approximate solution for the given fractional-order differential equation is also shown graphically and numerically. The suggested method yields straightforward results that closely match the precise solution. The proposed methodology is computationally efficient and produces more accurate findings than earlier numerical approaches.
MSC:
34A08
1. Introduction
Wavelets were first developed by Haar, a Hungarian mathematician, in his Ph.D. thesis in 1909 [1]. Wavelets are a group of self-similar mathematical functions used to solve various kinds of complex functions in a simple way. Wavelet analysis is related to Fourier analysis because both allow a function to be written in the form of basis functions [2]. These sine trigonometric functions are the foundation functions of Fourier analysis. Wavelet analysis, on the other hand, uses a specifically constructed collection of self-similar, orthonormal basis functions that are spatially and temporally connected. Wavelets have been widely used in biology [3], chemistry [4], physics [5], engineering [6], and mathematics [7], and they have remained a popular choice in numerical analysis [8] because they often outperform traditional approaches. Discrete wavelets [9] and continuous wavelets [10] constitute the wavelet class. A finite energy signal is projected onto a family of bands of frequencies or similar subdomains of the Lp function space using continuous wavelet transforms. The signal could be represented on any frequency band of the form [f, 2f] for any positive frequency. After that, a sufficient integration over all of the created frequency components can be used to recover the original signal. One may wonder if choosing a discrete subset of the upper half-plane is sufficient to reconstruct a signal using the right wavelet coefficients, even when it is computationally impractical to analyze a signal using all of the wavelet coefficients. The affine system for some real parameters is one example of such a system. , . The Hermite wavelet, introduced by a French mathematician, is one of the continuous wavelets [8]. They are created by the dilation and translation of a single function, known as the mother wavelet or analyzing wavelet. We can easily and simply solve a variety of IEs [11], ODEs [8], PDEs [12], and fractional-order DEs. The BTE is a well-known equation of the fractional-order differential equation [13]. BTE is a type of fractional DE that is found in many mathematical fields. Fractional-differential equations arise in a wide range of applications across various scientific fields. They are used in rheology to study polymers [14] and thermodynamical changes [15], in hemodynamics to analyze blood flow [16], and in electrodynamics to model complex and congested media [17]. These equations also play a crucial role in understanding viscoelasticity [18], biological phenomena in physics [19], and electrical signal behavior in various contexts [20]. Additionally, they find applications in chemistry [21], biological systems [22], experimental data analysis [23], and physical phenomena [24]. Their relevance extends further to aerodynamics [25], modeling earthquake vibrations [26], and many other scientific and engineering domains. The aforementioned equation is a concept FDE that was initially studied by two scientists, Bagley and Torvik, as a way to apply fractional mathematics to the the viscoelasticity phenomenon [27]. For approximate solutions of these kinds of equations, a number of numerical techniques have been contributed. These include the approximation process [28], the Adams predictor and corrector method [28], the Taylor collocation method [29], the spline method [30], and many others. Furthermore, Svatoslav Staněk examined whether there are any solutions to the generalized BTE that are unique and subject to boundary conditions [31]. Among them, wavelet-based approaches have gained popularity because to their ability to efficiently handle highly oscillatory and non-smooth solutions, as well as their computing efficiency in decreasing issue complexity. Similarly, approaches based on collocation, orthogonal polynomials, and matrix representations of fractional derivatives have shown promise for improving accuracy and efficiency. By Comparing this method performance to older procedures, assessing their convergence, and applicability to real-world issues. By addressing these objectives, the study hopes to add to the expanding body of knowledge on numerical methods for FDEs while also providing insights into the actual application of fractional-order differential equation in engineering and science. This study focusses on creating and analyzing numerical methods for solving the fractional-order Bagley-Torvik equation, with an emphasis on accuracy and computation. Specifically, this research attempts to examine the numerical hurdles presented by the fractional derivative term, notably its memory-intensive computations.
In this study, the HWM technique [8], which is based on the Hermite polynomial , is used. In this terminology, we investigate the approximate solution of an unknown function using the Hermite wavelet in which the collocation points are taken. By the utilizing collocation points, a system of algebraic equations is obtained for the given differential equation, which needs to be approximated. Then, we solve the system of equations simultaneously and obtain the series solution to the given differential equation. Through this method, many differential equations have been solved, but it has not been extended to the fractional order nor applied to the fractional-order Bagley–Torvik equation. Therefore, in this study, the Hermite wavelet is used to apply it to fractional-order DE problems. The objectives of this study is to understand the HWM wavelet method to investigate fractional-order BTE. For checking the validity, we apply the given procedure to some test experiments. The study makes significant contributions to the subject of fractional-differential equations, particularly for the solution of the fractional-order Bagley–Torvik equation using the Hermite Wavelet method. This is the first time Hermite wavelets have been applied to such equations, proving their capacity to deal with fractional derivatives and high oscillatory behavior effectively. The method improves the computational efficiency by lowering the issue dimensionality and obtaining fast convergence, exceeding several existing numerical techniques. Furthermore, it improves accuracy when approximating fractional derivatives, particularly in circumstances when traditional approaches fail due to the fractional character of the operators. The major contributions to this study of solving the fractional-order Bagley–Torvik equation by applying the Hermite wavelet method are as follows,
- Introducing an efficient computational algorithm utilizing Hermite wavelets to approximate the solution of the fractional-order Bagley–Torvik equation.
- Demonstrating the superiority of the Hermite wavelet method in terms of accuracy and computational efficiency when compared with other numerical methods for fractional-order differential equations.
- Addressing challenges such as singularities and highly oscillatory behavior inherent in fractional-order equations using Hermite wavelets, offering improved numerical stability and convergence.
- It opens avenues for further research by demonstrating the feasibility of Hermite wavelets for other types of fractional-partial-differential equations and their applications in fields such as bioengineering, finance, and materials science, and many more.
The organization of this article is as, in Section 1, the “Introduction” is given; in Section 2, “Basic Concepts” are included; Section 3 contains the “Hermit wavelet method”; Section 4 contains the “Error analysis of the HWM method”; in Section 5, “Test Experiments” is given; and the last Section 6 contains the “Conclusions”.
2. Basic Concepts
In this portion, we provide some basic concepts about the present study that help us in our discussion.
Definition 1
(Initial conditions). To find the solution of the DEs subject to the conditions that are imposed on the unknown function y(x) and its derivatives at only one point, that is , are called initial conditions and the problems are the initial value problems (IVPs).
Definition 2
(Boundary conditions [8]). Boundary conditions are the restrictions placed on the unknown function y(x) in a DE and its derivatives at several points, , .
Definition 3
(Continuous wavelet [8]). If the dilation parameter μ and translation parameter ϑ vary continuously, then a wavelet becomes continuous.
Definition 4
(Discrete wavelet [8]). The wavelet is said to be discrete if we restrict μ and ϑ to discrete values, as follows
thus, the this wavelet family is defined as
where form a wavelet basis for .
Definition 5
(Hermite wavelet [8]). Hermite wavelets are defined as
and . The Hermite polynomial in this case has degree j on the real line .
Definition 6
(Hermite polynomial [8]). The following recurrence formula can be used to define a hermite polynomial of degree j on the real line [8].
for .
Definition 7
(Reimann Liouville derivatives of a fractional order [32]).
where l is the integer and .
3. Hermite Wavelet Method
Algorithm for Function Approximation to Obtain the Solution
Consider a Bagley–Torvik equation of a fractional order.
subject to the given conditions, namely
and
where l is an integer and . For the solution function using the HWM method, we consider a series solution
where is given by
Also, is as follows
where .
To find numerically, we truncate the series represented in Equation (11)
where and are the × matrix and , respectively.
4. Error Analysis of HWM Method
Assume that there exists a function , such that
The function approximation by HWM is provided by
It has already been demonstrated by Babolian and Shahsavaran [33] that the wavelet error approximation
Therefore,
It is evident from Equation (17) that the inaccuracy is inversely proportional to the Hermite wavelet’s resolution level. This indicates that as J increases, so does the rate of convergence of the Hermite wavelet approximation.
5. Test Experiments
This section contains various test problems to assess the validity of the proposed method in this study. The results that were obtained using the proposed method demonstrate that the current method is more effective and simpler for FDEs. We use the developed approach to provide numerical solutions to the following problems with boundary values of fractional-order DEs using HWM.
Example 1.
Let us take the following fractional-order Bagley–Torvik equation with initial conditions [34].
The exact solution is
By using the above proposed method (HWM), solving this problem for r = 1 and J = 10. To approximate , truncating the series using Equation (7) as
for is given by
where .
The Hermite polynomial becomes the following
Similarly
By putting the values of s and in Equation (21) and then solving with the help of Maple software, we obtain
where and are matrices. Also, for , . Then, solving the given Equations (18) and (19), we have to use
Also solving the initial conditions (19) using the proposed method and with the help of Maple, we obtain
Then, we have to collocate Equation (13) by limiting points of the following sequence, to obtain the remaining three equations,
where
- we obtain,
6. Discussion
All the numerical solutions obtained by the Hermite wavelet method and the algorithm were developed using MAPLE-17 software. In this section, we briefly discuss the tables and graphs obtained by solving the fractional-order Bagley-Torvik equation using the Hermite wavelet method. This will help us understand how accurate and efficient this method is. Table 1, Table 2 and Table 3 show the exact solutions and solutions obtained by the HWM method for , and respectively, while Table 4 visualizes the exact solutions and the error that occurs in the solution obtained using the HWM method with and considering Example 1. Table 5 visualizes the HWM and analytical solutions with by considering Example 2. Table 6 presents the error analysis of the HWM method with the FTM method by considering Example 2 and shows that the HWM method has a minimum error. The graphs visualize how closely the numerical solution coincides with the actual solution and compare it with other techniques. They also show how changing the fractional order affects the solution’s behaviour. Figure 1, Figure 2 and Figure 3 show the exact solutions and solutions obtained by the HWM method for , and , respectively, while Figure 4 visualizes the exact solutions and the error that occurs in the HWM method solution, for by considering example, 1. Figure 5 shows the simulation of an absolute error occurring in the SCOM method and HWM method, for example, 1. Figure 6 and Figure 7 visualize the HWM solutions for and respectively, with analytical solution for Example 2. Figure 8 presents the error analysis of the HWM method with the FTM method for Example 2 and shows that the HWM method has a minimum error. The error analysis in the graphs highlights that the Hermite wavelet method converges quickly and requires fewer calculations, making it a powerful tool for solving complex fractional equations. These visual results confirm that this method is reliable and effective for handling such problems. All the computations performed with the help of Maple software for obtaining the numerical solution, provides tables and graph analysis.
Table 1.
Comparison between the analytical results with the numerical solution of BTE using the HWM method for and J = 10.
Table 2.
Comparison between the exact solution with the numerical solution of BTE using HWM for and J = 10.
Table 3.
Comparison between the exact solution with the numerical solution of BTE using HWM for and J = 10.
Table 4.
Comparison between the absolute error of BTE using the Hermite wavelet method with [35].
Table 5.
Comparing the exact solution with the numerical solution of BTE using the Hermite wavelet method with FTM [34] and J = 15.
Table 6.
Comparison of the absolute error of BTE using the Hermite wavelet method with [34].
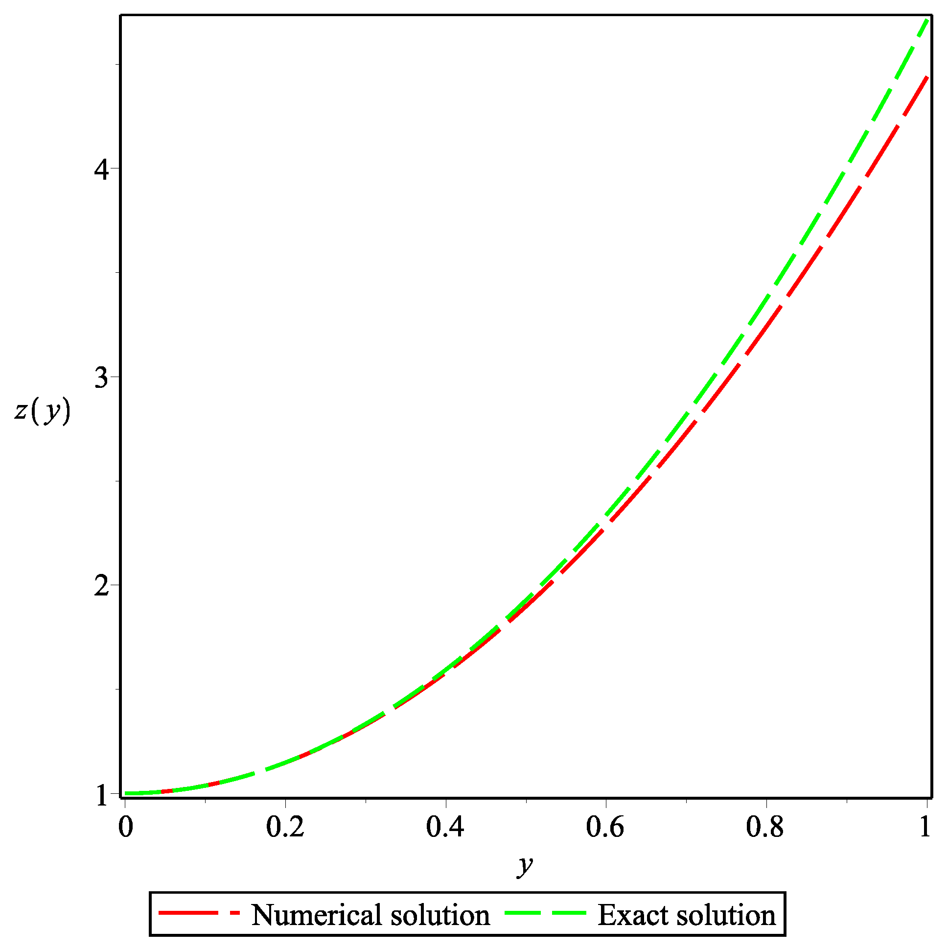
Figure 1.
Numerical simulation for comparison between the exact solution and approximate solution for Example (2).
Figure 2.
Numerical simulation for comparison between the exact solution and approximate solution for for Example (2).
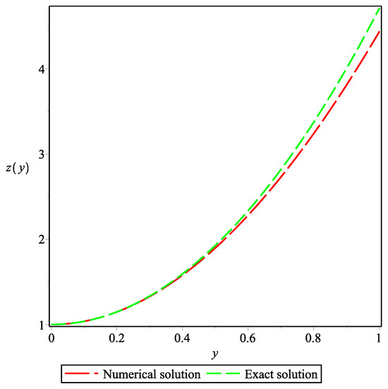
Figure 3.
Numerical simulation for comparison between the exact solution and approximate solution for and J=10 for Example (2).
Figure 4.
Numerical simulation for comparison between the exact solution and error for and J = 10 for Example (2).
Figure 5.
Numerical simulation of BTE for absolute error using HWM with SCOM [35] for and J = 10 for Example (2).
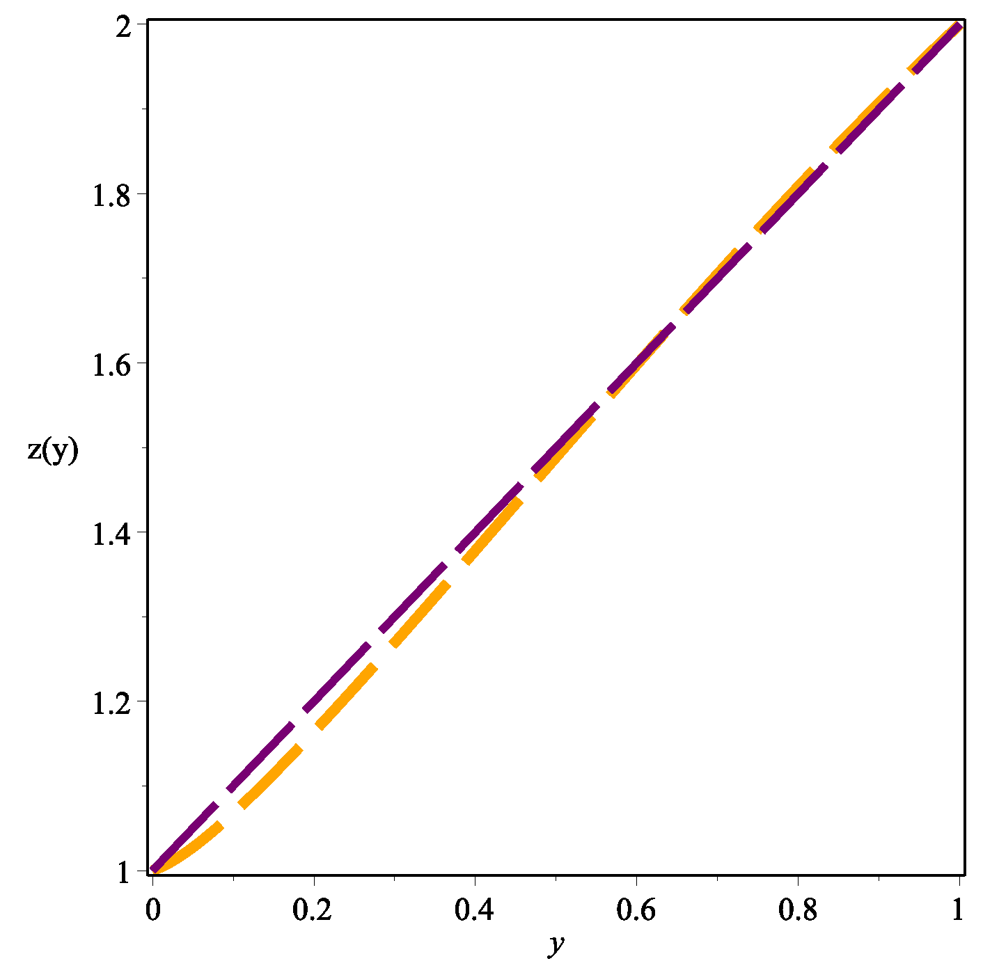
Figure 6.
Numerical simulation of BTE for the exact solution and approximate solution using HWM for and J = 15 for Example (2).
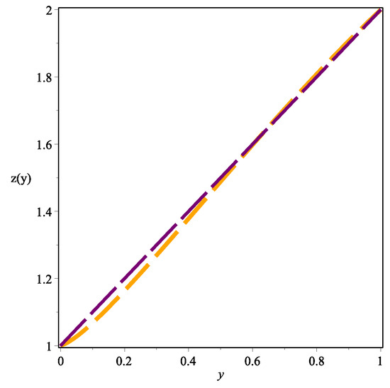
Figure 7.
Numerical Simulation of BTE for the exact solution and approximate solution using HWM for and J = 15 for Example (2). The orange dash lines in the graph show the approximate solutions obtained by HWM method and the purple dashes line visualize the analytical solutions in the figure.
Figure 8.
Numerical simulation error analysis of BTE for the numerical solution using HWM with FTM for Example (2).
Example 2.
Consider another Bagley Torvik equation of fractional order with boundary conditions [34].
The exact solution to (37) is given by
Making use of the Hermite wavelet procedure, we have to approximate Equations (37) and (38). Consider
For r = 1 and J = 15, we shorten the series Equation (11) in order to approximate using HWM.
where can be investigated by the following mother wavelet, including the Hermite polynomial
where
Where and are matrices. respectively. As the number of constants in Equation (40) are 15, but the number of equations formed in the algorithm are only two, which can be found by the boundary conditions. These conditions are not sufficient to obtain the numerical solution where we need more constants. For this, we use some collocation points from which we obtain more equations that will be beneficial to solve the system of equations. The collocation points will be generated by the following formulae, which are used in the Hermite algorithm. Then. we have to collocate Equation (13) by limiting the points of the following sequence, to obtain the remaining 13 equations,
where
We then determine the values of the unknown constants by simultaneously solving these equations. The needed series equation is obtained by substituting the values of unknown constants into the consider series Equation (40).
The tables and graphs show a comparison of the exact solution and numerical solution.
7. Conclusions
This work develops a numerical technique for solving the BTE equation. The foundation of this approach is the successive approximation of the Hermite polynomial. By using the Hermite technique, the provided equation is transformed into a system of algebraic equations using Reiman Liovillie derivatives. Next, the Hermite algorithm was used in the Maple to compute the system of equations. Through this process, an approximate solution was derived and then compared with the exact solutions and other numerical techniques. By comparing our findings to other numerical approaches, we found that it is more effective and efficient based on error analysis.
Author Contributions
Funding acquisition, Y.Z.; Investigation, Y.Z.; Software, Y.Z.; Methodology, M.I.A.; Supervision, Visualization, M.I.A.; Conceptualization, M.S.K.; Validation, A.; Writing—original draft Writing—review & editing, Y.Z., M.I.A., M.S.K. and A. All authors have read and agreed to the published version of the manuscript.
Funding
Hanjiang Normal University School-level Basic Education Project “Promoting the Teaching Ability of Primary and Secondary School Mathematics Activity Courses Based on Project-based Learning” (2023J01). Horizontal Project: “Research on Strategies to Improve the Modeling Ability of Pre-service Mathematics Teachers” (HX185).
Data Availability Statement
The original contributions presented in this study are included in the article, further inquiries can be directed to the corresponding author.
Conflicts of Interest
The authors declare that they have no known competing financial interests or personal relationships that could have appeared to influence the work reported in this paper.
References
- Shiralasetti, S.; Kumbinarasaiah, S. Some results on Haar wavelets matrix through linear algebra. Wavelet Linear Algebra 2017, 4, 49–59. [Google Scholar]
- Walker, J.S. Fourier analysis and wavelet analysis. Not. Ams 1997, 44, 658–670. [Google Scholar]
- Dong, X.; Nyren, P.; Patton, B.; Nyren, A.; Richardson, J.; Maresca, T. Wavelets for agriculture and biology: A tutorial with applications and outlook. BioScience 2008, 58, 445–453. [Google Scholar] [CrossRef]
- Shao, X.G.; Leung, A.K.M.; Chau, F.T. Wavelet: A new trend in chemistry. Accounts Chem. Res. 2003, 36, 276–283. [Google Scholar] [CrossRef]
- Van den Berg, J. Wavelets in Physics; Cambridge University Press: Cambridge, UK, 2004. [Google Scholar]
- Adeli, H. Neural networks in civil engineering: 1989–2000. Comput.-Aided Civ. Infrastruct. Eng. 2001, 16, 126–142. [Google Scholar] [CrossRef]
- Ali, S.; Khan, A.; Shah, K.; Alqudah, M.A.; Abdeljawad, T.; Siraj-ul-Islam. On computational analysis of highly nonlinear model addressing real world applications. Results Phys. 2022, 36, 105431. [Google Scholar] [CrossRef]
- Yousaf, M.; Zeb, S. Numerical Solution of Ninth and Tenth Order Ordinary Differential Equations via Hermite Wavelet Method. Punjab Univ. J. Math. 2022, 54, 332–345. [Google Scholar]
- Zhang, W.; Lin, Z.; Liu, X. Short-term offshore wind power forecasting-A hybrid model based on Discrete Wavelet Transform (DWT), Seasonal Autoregressive Integrated Moving Average (SARIMA), and deep-learning-based Long Short-Term Memory (LSTM). Renew. Energy 2022, 185, 611–628. [Google Scholar] [CrossRef]
- Shi, B.; Cao, M.; Wang, Z.; Ostachowicz, W. A directional continuous wavelet transform of mode shape for line-type damage detection in plate-type structures. Mech. Syst. Signal Process. 2022, 167, 108510. [Google Scholar] [CrossRef]
- Mundewadi, R.; Kumbinarasaiah, S. Numerical solution of Abel’s integral equations using Hermite Wavelet. Appl. Math. Nonlinear Sci. 2019, 4, 169–180. [Google Scholar] [CrossRef]
- Faheem, M.; Khan, A.; Raza, A. A high resolution Hermite wavelet technique for solving space–time-fractional partial differential equations. Math. Comput. Simul. 2022, 194, 588–609. [Google Scholar] [CrossRef]
- Uddin, M.; Ahmad, S. On the numerical solution of Bagley-Torvik equation via the Laplace transform. Tbil. Math. J. 2017, 10, 279–284. [Google Scholar] [CrossRef]
- Heymans, N.; Bauwens, J.C. Fractal rheological models and fractional differential equations for viscoelastic behavior. Rheol. Acta 1994, 33, 210–219. [Google Scholar] [CrossRef]
- Zeng, Y.; Xia, Z.; Kang, K.; Zhu, J.; Knüppel, P.; Vaswani, C.; Watanabe, K.; Taniguchi, T.; Mak, K.F.; Shan, J. Thermodynamic evidence of fractional Chern insulator in moiré MoTe2. Nature 2023, 622, 69–73. [Google Scholar] [CrossRef]
- Ahmad, B.; Nieto, J.J. Sequential fractional differential equations with three-point boundary conditions. Comput. Math. Appl. 2012, 64, 3046–3052. [Google Scholar] [CrossRef]
- Torres, C. Mountain pass solution for a fractional boundary value problem. J. Fract. Calc. Appl. 2014, 5, 1–10. [Google Scholar]
- Kang, Y.; Mao, S.; Zhang, Y. Fractional time-varying grey traffic flow model based on viscoelastic fluid and its application. Transp. Res. Part Methodol. 2022, 157, 149–174. [Google Scholar] [CrossRef]
- Bhalekar, S.; Gade, P.M.; Joshi, D. Stability and dynamics of complex order fractional difference equations. Chaos Solitons Fractals 2022, 158, 112063. [Google Scholar] [CrossRef]
- Ameer, E.; Aydi, H.; Arshad, M.; De la Sen, M. Hybrid Ćirić type graphic Y, Λ-contraction mappings with applications to electric circuit and fractional differential equations. Symmetry 2020, 12, 467. [Google Scholar] [CrossRef]
- Hasan, S.; Al-Smadi, M.; Dutta, H.; Momani, S.; Hadid, S. Multi-step reproducing kernel algorithm for solving Caputo–Fabrizio fractional stiff models arising in electric circuits. Soft Comput. 2022, 26, 3713–3727. [Google Scholar] [CrossRef]
- Boukhouima, A.; Hattaf, K.; Lotfi, E.M.; Mahrouf, M.; Torres, D.F.; Yousfi, N. Lyapunov functions for fractional-order systems in biology: Methods and applications. Chaos Solitons Fractals 2020, 140, 110224. [Google Scholar] [CrossRef]
- Yang, X.; Xiao, X.; May, E.F.; Bell, I.H. Entropy Scaling of Viscosity—III: Application to Refrigerants and Their Mixtures. J. Chem. Eng. Data 2021, 66, 1385–1398. [Google Scholar] [CrossRef]
- Alzaidy, J. Fractional sub-equation method and its applications to the space-time fractional differential equations in mathematical physics. Br. J. Math. Comput. Sci. 2013, 3, 153–163. [Google Scholar] [CrossRef]
- Juárez, G.; Ramírez-Trocherie, M.A.; Báez, Á.; Lobato, A.; Iglesias-Rodríguez, E.; Padilla, P.; Rodríguez-Ramos, R. Hopf bifurcation for a fractional van der Pol oscillator and applications to aerodynamics: Implications in flutter. J. Eng. Math. 2023, 139, 1. [Google Scholar] [CrossRef]
- Escalante-Martínez, J.; Morales-Mendoza, L.; Cruz-Orduña, M.; Rodriguez-Achach, M.; Behera, D.; Laguna-Camacho, J.; López-Calderón, H.; López-Cruz, V. Fractional differential equation modeling of viscoelastic fluid in mass-spring-magnetorheological damper mechanical system. Eur. Phys. J. Plus 2020, 135, 847. [Google Scholar] [CrossRef]
- Fathy, M.; Abdelgaber, K. Approximate solutions for the fractional order quadratic Riccati and Bagley-Torvik differential equations. Chaos Solitons Fractals 2022, 162, 112496. [Google Scholar] [CrossRef]
- Diethelm, K.; Ford, J. Numerical solution of the Bagley-Torvik equation. Bit Numer. Math. 2002, 42, 490–507. [Google Scholar] [CrossRef]
- Çenesiz, Y.; Keskin, Y.; Kurnaz, A. The solution of the Bagley–Torvik equation with the generalized Taylor collocation method. J. Frankl. Inst. 2010, 347, 452–466. [Google Scholar] [CrossRef]
- Zahra, W.K.; Van Daele, M. Discrete spline methods for solving two point fractional Bagley–Torvik equation. Appl. Math. Comput. 2017, 296, 42–56. [Google Scholar] [CrossRef]
- Fazli, H.; Nieto, J.J. An investigation of fractional Bagley-Torvik equation. Open Math. 2019, 17, 499–512. [Google Scholar] [CrossRef]
- Albidah, A.B. Application of Riemann–Liouville Derivatives on Second-Order Fractional Differential Equations: The Exact Solution. Fractal Fract. 2023, 7, 843. [Google Scholar] [CrossRef]
- Babolian, E.; Shahsavaran, A. Numerical solution of nonlinear Fredholm integral equations of the second kind using Haar wavelets. J. Comput. Appl. Math. 2009, 225, 87–95. [Google Scholar] [CrossRef]
- Razzaghi, M. The numerical solution of the Bagley–Torvik equation with fractional Taylor method. J. Comput. Nonlinear Dyn. 2016, 11, 051010-1. [Google Scholar]
- Ji, T.; Hou, J.; Yang, C. Numerical solution of the Bagley–Torvik equation using shifted Chebyshev operational matrix. Adv. Differ. Equ. 2020, 2020, 648. [Google Scholar] [CrossRef]
Disclaimer/Publisher’s Note: The statements, opinions and data contained in all publications are solely those of the individual author(s) and contributor(s) and not of MDPI and/or the editor(s). MDPI and/or the editor(s) disclaim responsibility for any injury to people or property resulting from any ideas, methods, instructions or products referred to in the content. |
© 2025 by the authors. Licensee MDPI, Basel, Switzerland. This article is an open access article distributed under the terms and conditions of the Creative Commons Attribution (CC BY) license (https://creativecommons.org/licenses/by/4.0/).







