Next Article in Journal
Heat-Semigroup-Based Besov Capacity on Dirichlet Spaces and Its Applications
Next Article in Special Issue
A Patent Keyword Extraction Method Based on Corpus Classification
Previous Article in Journal
Prompt Optimization in Large Language Models
Previous Article in Special Issue
An Enhanced FCM Clustering Method Based on Multi-Strategy Tuna Swarm Optimization
 
 
Font Type:
Arial Georgia Verdana
Font Size:
Aa Aa Aa
Line Spacing:
Column Width:
Background:
Article

Optimizing the Three-Dimensional Multi-Objective of Feeder Bus Routes Considering the Timetable

1
Chongqing Key Laboratory of Intelligent Integrated and Multidimensional Transportation System, Chongqing Jiaotong University, Chongqing 400074, China
2
School of Traffic and Transportation, Chongqing Jiaotong University, Chongqing 400074, China
3
Institute for Intelligent Optimization of Comprehensive Transportation Systems, Chongqing Jiaotong University, Chongqing 400074, China
4
Chongqing City Transportation Development & Investment Group Co., Ltd., Chongqing 400074, China
5
The David D. Reh School of Business, Clarkson University, Potsdam, NY 13699, USA
*
Author to whom correspondence should be addressed.
Mathematics 2024, 12(7), 930; https://doi.org/10.3390/math12070930
Submission received: 28 February 2024 / Revised: 17 March 2024 / Accepted: 18 March 2024 / Published: 22 March 2024

Abstract

To optimize the evacuation process of rail transit passenger flows, the influence of the feeder bus network on bus demand is pivotal. This study first examines the transportation mode preferences of rail transit station passengers and addresses the feeder bus network’s optimization challenge within a three-dimensional framework, incorporating an elastic mechanism. Consequently, a strategic planning model is developed. Subsequently, a multi-objective optimization model is constructed to simultaneously increase passenger numbers and decrease both travel time costs and bus operational expenses. Due to the NP-hard nature of this optimization problem, we introduce an enhanced non-dominated sorting genetic algorithm, INSGA-II. This algorithm integrates innovative encoding and decoding rules, adaptive parameter adjustment strategies, and a combination of crowding distance and distribution entropy mechanisms alongside an external elite archive strategy to enhance population convergence and local search capabilities. The efficacy of the proposed model and algorithm is corroborated through simulations employing standard test functions and instances. The results demonstrate that the INSGA-II algorithm closely approximates the true Pareto front, attaining Pareto optimal solutions that are uniformly distributed. Additionally, an increase in the fleet size correlates with greater passenger volumes and higher operational costs, yet it substantially lowers the average travel cost per customer. An optimal fleet size of 11 vehicles is identified. Moreover, expanding feeder bus routes enhances passenger counts by 18.03%, raises operational costs by 32.33%, and cuts passenger travel time expenses by 21.23%. These findings necessitate revisions to the bus timetable. Therefore, for a bus network with elastic demand, it is essential to holistically optimize the actual passenger flow demand, fleet size, bus schedules, and departure frequencies.

1. Introduction

Amidst swift economic growth and a surge in vehicle numbers, urban traffic pressures mount, leading to escalating road congestion. Despite hastened efforts in transportation infrastructure development, city congestion persists [1,2]. Urban rail transit, therefore, garners significant attention from policymakers for its potential to ease urban traffic woes [3]. Yet, the hefty construction costs and sparse station distribution hinder its ability to cater to the varied commuting demands of the populace. The trend of residential shifts to city outskirts further intensifies the need for effective and accessible transport solutions. Suburban regions, in particular, grapple with challenges like extended walks to bus stops, prolonged wait times, and sporadic bus services, diminishing the appeal of connecting bus systems. Additionally, many urban feeder bus routes suffer from low ridership, lack of appeal, operational deficits, and restricted reach [4]. To maximize rail transit benefits and foster cohesive public transport system growth, a key strategy in urban transport planning is the seamless integration of rail and bus networks, ensuring enduring, sustainable, and efficient bus operations within the urban road framework [5]. Addressing the coordination between rail transit and buses is essential for enhancing urban public transportation systems. The robust accessibility and adaptability of connecting buses, when seamlessly integrated with rail transit, can effectively resolve the “last mile” dilemma for commuters while preserving bus operational efficiency [6,7]. Thus, refining the interplay between rail and bus services is critical. In cities with challenging topographies, such as Chongqing, it is imperative to focus on the comprehensive optimization of the urban public transport network. Establishing a cohesive system that effectively merges different modes of transport—rail, buses, and taxis—is vital. This integration ensures efficient, secure, and comfortable journeys for travelers, offering advantages to both the commuting public and administrative bodies, and is becoming a pivotal area of research.

2. Literature Review

This section will explore the scholarly contributions to four critical facets of feeder bus services: bus route optimization, optimization of feeder bus timetable coordination, coordination optimization of travel modes in a multi-modal environment, and three-dimensional path optimization.

2.1. In Terms of Feeder Bus Route Optimization

To align feeder bus routes with prevailing conditions, Wei et al. [8] utilized temporal and spatial data to construct a dual-layer planning model, employing an ant colony optimization algorithm to reduce total bus travel time for passengers significantly. Cao et al. [9] considered passenger demand and transfer characteristics to refine feeder bus route optimization, devising a genetic algorithm to minimize operational and passenger travel expenses and achieve optimal outcomes. Cipriani et al. [10] developed an algorithm to tailor route plans and frequencies to concentrated customer demands at a singular destination, while subsequent research [11] adapted this approach to cater to diverse origins and destinations, reflecting the unique demand patterns of feeder bus routes. Taplin et al. [12] leveraged genetic algorithms to fine-tune feeder bus routes, ensuring extensive coverage and convenience of public transport systems and concurrently reducing pedestrian distances. Study [13] enhanced boarding locations and feeder bus routes to diminish passenger wait times and public transit operational costs, introducing a genetic algorithm-based metaheuristic solver. The framework posited in reference [14] is particularly apt for regions experiencing heightened taxi demand during morning rush hours, identifying apt feeder bus routes.

2.2. In the Optimization of Feeder Bus Timetable Coordination

Optimizing timetables is pivotal for enhancing public transport systems’ efficiency and service quality. Huang et al. [15] developed a dual-layer network model encompassing subways, buses, and stations and crafted a user equilibrium model to refine the system’s schedule. Recognizing the limitations of static timetables, Ai et al. [16] introduced a dynamic optimization method for bus schedules using deep reinforcement learning, employing a deep Q network to produce more cost-effective and higher-quality timetables. Addressing the synchronization of bus timetables and schedules, Liu et al. [17] formulated integer linear programming models, applying the ε-constraint method and solvers for small-scale issues, and devised a strategy to streamline constraints for larger problems. Dou et al. [18] designed a mathematical model to reduce passenger wait times, transfer, and operational costs, solved via an artificial bee colony algorithm to mitigate the feeder bus scheduling challenges. Zhang et al. [19] presented a bi-objective optimization model for feeder bus routes, considering environmental and cost factors, and resolved it with a real-coded genetic algorithm. Given subway disruptions, Chen et al. [20] offered a heuristic approach to thoroughly optimize feeder bus routes and schedules within a dynamic network, substantiating their model with practical examples.

2.3. In the Field of Coordinated Optimization for Multiple Travel Modes

Addressing the optimization challenges of a multi-modal public transportation network, Zhang et al. [21] engaged in the modeling, measuring, and managing cascading failures, considering the interplay of various transport modes. Nguyen et al. [22] investigated the effects of car-sharing services on route choices and network efficiency within a multi-modal framework, introducing a novel link-based model substantiated by comprehensive simulation tests. The research confirms the significant role of shared services in influencing route preferences and network operations. Study [23] introduced a deterministic bi-level programming approach to tackle the scheduling of public transit timetables and vehicles within a multi-modal area, swiftly pinpointing the optimal solution via a distribution estimation algorithm. Namoun et al. [24] validated the effectiveness of a multi-modal transport information system in offering eco-friendly routing options, utilizing an intelligent, agent-based distributed structure. The study highlights the system’s scalability. The green travel planner employs a heuristic method to present diverse travel options while gathering data to refine the transportation network and its routes [25].

2.4. In the Research on Three-Dimensional Path Optimization

Three-dimensional path optimization is extensively utilized across various domains to enhance operational efficiency and decision-making processes. The emphasis is predominantly on unmanned aerial vehicles (UAVs) [26,27,28], where the main goal is to determine the most efficient flight trajectories from departure to arrival points, adhering to mission specifications and autonomous navigation limitations. This field of research also encompasses advancements in 3D-printing design [29,30] and extends to robotic applications in agriculture [31], clinical neurosurgery [32], and visual servoing technologies [33]. A shared aspect among these applications is the creation of three-dimensional models, consideration of real-world limitations, refinement of optimization models, and researchers’ widespread adoption of heuristic algorithms to address these complex problems.
In the research landscape, the design of feeder bus routes, bus operations, and various travel modes have typically been examined in isolation to simplify the complexity of model resolution. Integrated optimization of these elements remains underexplored within a three-dimensional context linked to rail systems. Given the open vehicle routing problem’s inherent NP-hard nature, heuristic algorithms are commonly employed for solutions. This paper’s key contributions are:
  • A novel approach is proposed to optimize feeder bus routes, departure schedules of rail transit and feeder buses, and bus frequencies within a three-dimensional framework. Passenger flow allocation at rail stations is modeled using the Logit discrete choice model, introducing a three-dimensional multi-objective optimization model for feeder bus networks that incorporates timetable considerations.
  • Enhancements to the NSGA-II algorithm are presented, including new encoding and decoding rules, adaptive adjustments for crossover and mutation operations, integration of crowding distance and distribution entropy mechanisms, and the adoption of an external elitist archive strategy.
  • The INSGA-II algorithm’s efficacy is affirmed through standard test functions, showcasing its proficiency in approximating the true Pareto front, yielding a well-distributed array of non-dominated solutions, and providing comprehensive analysis and insights via case study simulations.
The structure of the remaining sections is outlined as follows: Section 3 presents an analysis of the problem. Section 4 details the construction of a multi-objective optimization model. Section 5 describes enhancements made to the NSGA-II algorithm. Section 6 focuses on the validation of the INSGA-II algorithm using standard test functions. Finally, Section 7 and Section 8 provide simulation examples and a discussion of the results, respectively.

3. Feeder Bus Network Combination Optimization Model

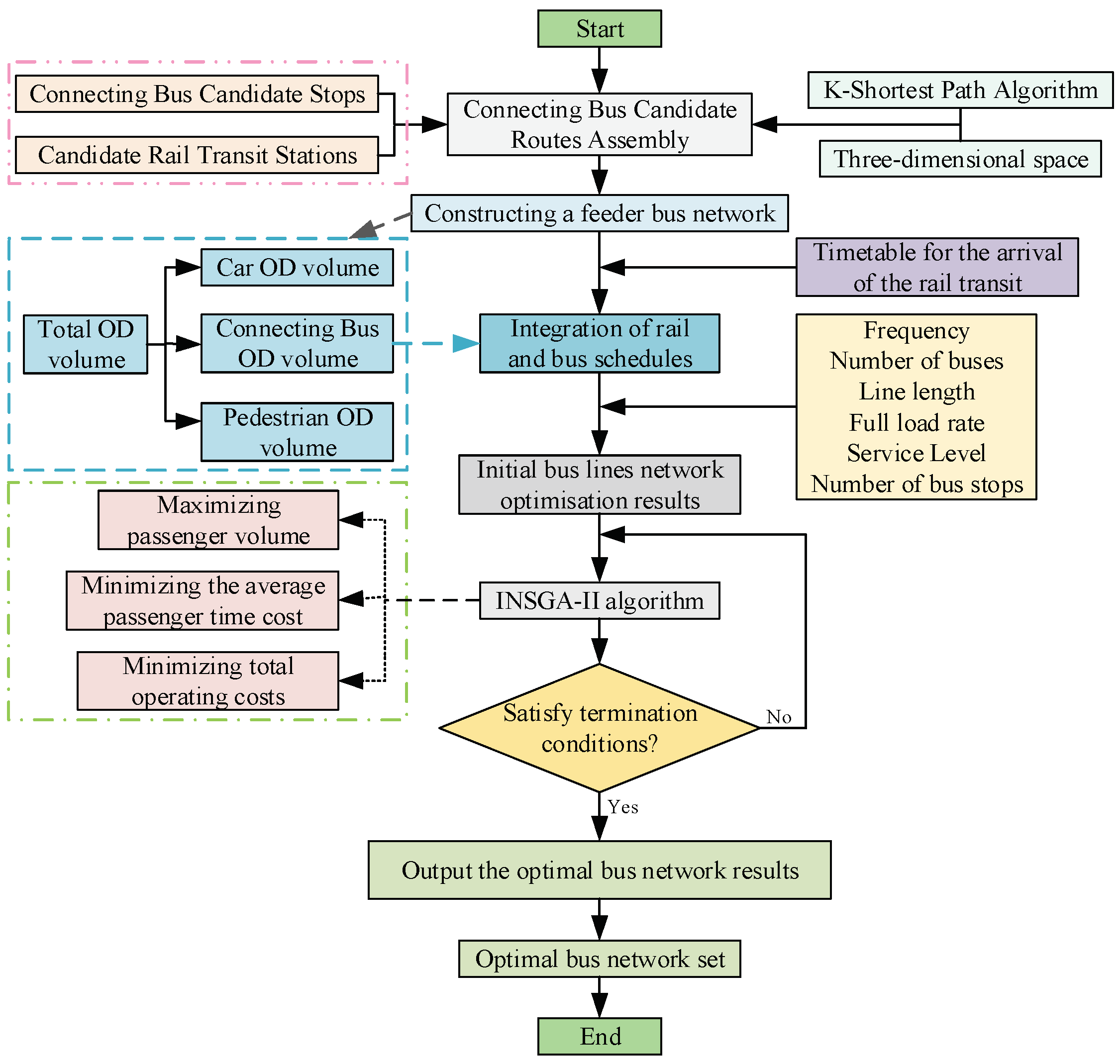
Demand-responsive public transport services, tailored to meet specific needs or serve areas of low population density, are distinguished by their adaptable operations and service distribution, as depicted in Figure 1. These services eschew rigid schedules, instead arranging transportation in response to passenger demand, adeptly addressing the unique needs of sparse regions. Given the scarcity of urban rail transit stations, passengers frequently rely on demand-responsive transit, personal vehicles, and walking to complete their journeys. Nevertheless, passengers’ expectations of minimal travel time and transfers intensify the strain on transit resources, creating a dichotomy between the goals of transit providers and commuters’ goals. Therefore, customer-centric optimization is imperative to reconcile these divergent objectives. This study aims to devise optimal bus network strategies that complement existing rail transit hubs, accommodating demand-responsive travel from these nodes to various destinations while considering many constraints and offering a model, showcased in Figure 2, to guide decision-makers.

4. Optimization Modeling

4.1. Model Assumptions

  • The total demand during the peak hour of transportation remains constant, with passengers distributed among shuttle buses, private vehicles, and pedestrians. Implementing a predictive model for passenger flow, informed by historical data, can enhance the daily scheduling of bus services.
  • Feeder buses are homogeneous in type and capacity, operate at fixed speeds, and do not adjust for time-varying conditions.
  • Each feeder bus route is exclusively linked to a single rail transit station.
  • Feeder buses must halt at every designated stop along their assigned route.
  • Upon the feeder bus’s arrival, passengers at the respective stop board immediately without the option to delay for subsequent buses.
  • The optimization of feeder bus networks takes into account the mountainous terrain of the urban areas. Rail and bus stations are plotted using three-dimensional coordinates to navigate the complex topography.

4.2. Notation

Table 1 summarizes the symbols used.

4.3. Public Transport Demand for Feeder Buses

When the rail transit arrives at station n , the total demand for passengers to various destination points is ω s , n . The Logit discrete choice model is used for passenger flow distribution. The proportion of demand for bus demand point s is P s , n b u s .
P s , n b u s = exp τ s , n b u s exp τ s , n b u s + exp τ s , n c a r + exp τ s , n w a l k
τ s , n b u s represents the passenger transfer time, waiting time, travel time, and bus fare for boarding the bus.
τ s , n b u s = θ 1 ς z i , n m , s x m t m , i b u s t n s u b + y m , s x m μ m , s b u s v b u s θ 2 x m y m , s ψ m b u s
Measure τ s , n c a r is defined by the time and cost of the passenger traveling by car.
τ s , n c a r = θ 1 ς d s c a r v c a r θ 2 φ d s c a r
Measure τ s , n w a l k takes into consideration the walking time.
τ s , n w a l k = θ 1 ς d s w a l k v w a l k
The flow of passengers choosing to take the feeder bus to their destination point s , based on their travel needs, after the arrival of train n at a certain station on the metro line is as follows.
ω s , n b u s = ω s , n P s , n b u s

4.4. Objective Function

4.4.1. Maximizing Passenger Capacity

The city’s spatial configuration constrains the feeder bus network from optimizing its capacity and addressing the entirety of passenger travel requirements within the vicinity. Its services are primarily conducive to short-distance commutes, reducing transfer frequency and catering to passengers’ direct travel needs. The public transit operating company is committed to enhancing the network’s capacity utilization and attaining the maximum passenger throughput, thereby striving to comprehensively fulfill and respond to customer demands, i.e.,
M a x F 1 = m M s S n N ω s , n b u s y m , s x m

4.4.2. Minimizing Average Passenger Time Costs

In meeting travel demand, interchange passengers want to minimize travel time costs such as waiting time, travel time, and interchange time, i.e.,
M i n F 2 = m M s S i E m n N ω s , n b u s x m y m , s z i , n m , s t m , i b u s t n s u b + m M s S n N ω s , n b u s y m , s x m μ m , s b u s v b u s m M s S n N ω s , n b u s y m , s x m

4.4.3. Minimizing the Operating Costs of Feeder Buses

The operational expenditure for bus services is categorized into direct and indirect costs. Typically, the indirect cost constitutes approximately 12% of the direct cost. The direct cost encompasses the expenses associated with vehicle operation [34], such as depreciation, energy, and maintenance costs. These direct costs are proportionally related to the bus’s operating time or distance covered. The model presupposes that the direct cost is the product of the total kilometers traveled by bus and the per-kilometer operating cost, namely,
M i n F 3 = 1.12 m M 2 c b u s ξ 1 + ξ 2 + ξ 3 x m f m b u s l m

4.4.4. Multi-Objective Optimization Model

M i n F 1 , F 2 , F 3
s.t.
x m z i , n m , s 0 , m M , s S
y m , s z i , n m , s 0 , m M , s S , i E m , n N
i E m , n N z i , n m , s 1 , m M , s S
γ min t m , i + 1 b u s t m . i b u s x m γ max
m M Γ m b u s x m b u s χ max b u s
λ min q m , max x m ε f m b u s λ max
l min l m l max
η min m , s x m y m , s η max m , s
T m , min b u s f m b u s ε λ ¯ q m , max T m , max b u s , m M
m M s S n N κ x m y m , s z i , n m , s t m , i b u s , i E m
x m 0 , 1 , m M
y m , s 0 , 1 , m M , s S
z i , n m , s 0 , 1 , i E m , m N , n N , s S
Constraint (10) indicates that when the feeder bus route m is included in the feeder bus network, passengers are able to choose the route m ; Constraint (11) signifies that when feeder bus route m passes through a station, passengers can select route m to reach station s ; Constraint (12) is the integrity constraint for feeder bus routes, indicating that each feeder bus route should include at least one rail transit station and bus station; Constraint (13) represents the requirement for the departure interval of feeder bus route m to meet actual conditions; Constraint (14) expresses the total number of buses required on the feeder bus route; Constraint (15) denotes the constraint on the capacity utilization rate of feeder buses; Constraint (16) specifies that the length of feeder bus routes should meet actual route limitations; Constraint (17) states the number of serviced bus stations required on feeder bus routes; Constraint (18) demonstrates that the service time for each bus trip on feeder bus route m should fall within a certain service level range; Constraint (19) indicates that the departure time for route m at station s should occur after route m passes through station s , where κ is a large positive number; Constraints (20)–(22) refer to 0–1 integer decision variables.

5. Design of Solving Algorithm

5.1. Algorithm Selection

Since Deb et al. [35] introduced the NSGA-II algorithm, it has become a preferred method for addressing combinatorial optimization challenges, including engineering design, resource allocation, and path planning. Wang et al. [36] utilized this algorithm to develop an energy consumption model for the Flying Power Transmission Line Inspection Robot (FPTLIR), targeting its high energy use and lengthy mission durations. Additionally, under dynamic and time-varying conditions, Zou et al. [37] crafted a multi-objective optimization model using NSGA-II to refine hazardous chemical transport routes, balancing risk, cost, and carbon emissions. Furthermore, to achieve the rational placement of strain sensors in a structural-health-monitoring system, Del Priore et al. [38] innovated a sensor placement strategy for structural-health-monitoring systems with NSGA-II. Finally, to maximize urban GDP and minimize total water resources, Qu et al. [39] has applied the NSGA-II algorithm to solve a non-linear multi-objective model, addressing the inherent information loss problems of the traditional water quota method. Recognized for aiding decision-makers in navigating conflicting goals, the INSGA-II algorithm emerges as a solution tailored to the NP-hard nature of these optimization problems.

5.2. Chromosome Encoding Design

In this study, natural number encoding is used with the following encoding rules: assuming the total number of bus stations is S , the number of rail transit stations is N , and the maximum number of buses in service is Γ , the length of the entire chromosome encoding is S + N × Γ . Generate a matrix H for N × Γ , integrate the integers from bus station 1 to S with matrix H into a row vector, randomly generate a chromosome sequence of length S + N × Γ to represent a solution to the problem. At this point, the entire chromosome encoding sequence corresponds to the actual problem.
The decoding rules are as follows: firstly, based on the encoding rules, randomly arrange S + N × Γ alleles and locate the positions of the gene sequence within the integer range of S S + N . Secondly, using the current encoding, divide the set of alleles into S S + N segments, then determine the sequence of bus stations served by all segments.
Figure 3 illustrates the encoding and decoding process. Assuming there are 2 rail stations, each with 2 buses serving 10 bus demand points, H = 11 , 11 , 12 , 12 is the number of buses. Next, integrate the integers 1 to 10 with matrix H into a vector, and finally generate a chromosome sequence randomly. In Figure 2, 1 to 10 represent bus stations, and rail station genes are 11 and 12. The demand point sequence between two adjacent rail stations genes forms a trip, and identical delimiters are used to specify the trip task set of bus transportation for the corresponding rail station. Vehicle numbers do not need to be distinguished from H values, they can be arbitrarily specified.

5.3. Selection Operation

In this study, the binary tournament strategy was utilized for selection processes. Initially, a predetermined number of individuals were randomly selected from the population. Subsequently, pairwise comparisons were made to identify the superior individual, which was then incorporated into the offspring population. This procedure was iterated until the population size reached the desired number [40].

5.4. Improved Crossover and Mutation Operations

This study utilized the method described in reference [41] to dynamically adjust the crossover rate P c and mutation rate P m based on the evolution of the population and the dominance of individuals. The specific expressions are as follows:
P c = 0.1 × exp 1 Ω r a n d × g e n E 1 × G max + p c Ω r a n d < Ω ¯ r a n d 1 Ω r a n d Ω ¯ r a n d  
P b = 0.1 × exp Ω r a n d 1 × g e n E 1 × G max Ω r a n d < Ω ¯ p b Ω r a n d Ω ¯ r a n d
P c , P m , g e n , and G max respectively represent the crossover rate, mutation rate, current generation, and maximum generation, E represents the highest non-dominated level in the current population, Ω r a n d , Ω r a n d , and Ω ¯ r a n d respectively represent the minimum non-dominated rank among the individuals to be crossed, the non-dominated rank of the mutated individual, and the average non-dominated rank of all individuals in the current population. When the non-dominance level of individuals is high, a high crossover and mutation rate is applied to accelerate evolution; conversely, reducing the crossover and mutation rate promotes evolution. When the population’s non-dominance level ( E ) is large, increasing the crossover and mutation rates hastens convergence; when all individuals in the population are non-dominated, the maximum crossover and mutation rates are used to enhance diversity.
Due to the encoding involving three parts: bus routes, departure times, and departure frequencies, a mixed crossover and mutation operation is performed separately for bus routes and departure frequencies [42,43]. The crossover and mutation operations in the encoding of routes and departure times are based on the selective completion of a random number generation combined with crossover and mutation probabilities. For the VRP, where the individual represents a Hamiltonian circuit indicating the sequence of customer visits, each gene within the individual represents two adjacent customers in the sequence, from which the objective function is derived. In traditional neighborhood perturbation operators, two gene positions k 1 and k 2 are randomly selected, and their positions are exchanged, resulting in changes in four distances: the distances to the left and right of position k 1 , and the distances to the left and right of position k 2 . In contrast, the perturbation in this paper only alters two distances: the distance to the left of position k 1 and the distance to the right of position k 2 . The advantage of this strategy is that it can minimize the degree of disturbance in each perturbation, thereby aiding in local population search. The specific crossover steps are illustrated in Figure 4:
  • Randomly select a gene point J 1 from the parental chromosome f 1 , such as J 1 = 20 , and generate a random decimal number r in the range of [0, 1].
  • If r < p c is true, then randomly select a second gene point J 2 from the parental chromosome f 1 , such as J 2 = 33 . Reverse the segment of the chromosome sequence between gene point J 1 and gene point J 2 , producing a new offspring chromosome f . This operation is based on the principle of the 2-Opt algorithm.
  • If r > p c is false, then select another chromosome f 2 randomly from the population. Identify the position of the previous gene point J 3 = 20 in the chromosome f 2 , such as gene point J 4 = 5 . Reverse the genes between gene points J 4 = 5 and J 3 = 20 in the chromosome f 1 , excluding the gene point J 3 = 20 .
The traditional genetic algorithm selectively mutates the population, while in this paper, mutations are targeted at each gene within each chromosome. Each time, a random number is generated, and each gene position has a mutation probability to be swapped with any other gene position. This process completes the chromosome mutation, accelerating the generation of the optimal solution in the population. The specific steps are shown in Figure 5.
  • In the parental chromosome f 1 , initially target the first gene J 1 , J 1 = 1 . Generate a random decimal r 1 in the range [0, 1], if r 1 < p m ; then generate a random number R 1 within the range 1 ~ S which maps to the corresponding gene position in f 1 , such as R 1 = 6 , corresponding to gene J 6 in f 1 .
  • Embed the reversed sequence of alleles between genes J 1 ~ J 6 into f 1 (including J 1 , J 6 ). The chromosome at this point is f 1 .
  • If r 1 > p m , do not generate a random number, and do not process gene J 1 .
  • Repeat Steps (1)–(3) until all alleles of the entire chromosome have been traversed to complete the mutation operation.
The advantage of this crossover and mutation operation is that it maximizes the utilization of information obtained from the population to guide individuals towards the optimal direction of evolution, making the genetic operators more efficient and able to avoid local convergence. This is the biggest difference from traditional genetic algorithms. Frequency encoding uses partial mapping crossover operation [44] and the multi-points mutation operation [45] to increase the diversity of the population, ensuring that each bus route considers the appropriate departure frequency to reduce operating costs while meeting customer needs.

5.5. Individual Repair Operation

The above encoding and decoding process encounters an issue: it is necessary to ensure that the starting point of each bus must be a rail station, hence the first gene of an individual must be a rail station gene. However, in evolutionary algorithms, whether it is individual initialization or the genetic sequence disorder caused by individual evolution, it is possible that the condition of the rail station gene being the first gene is not met. Therefore, before decoding the population individuals, an item repair operation needs to be performed. The specific solution is: if the first gene of an individual is a bus station gene rather than a rail station gene, then traverse from left to right to find the first rail station gene and swap the first gene with that rail station gene. As shown in Figure 6, if S = 30 , N = 3 , and Γ = 2 the individual violates the constraint where the first gene is bus station 6, and the first rail station gene from left to right is 31, hence they are swapped to obtain the repaired individual, and a new population is obtained after repairing all individuals.

5.6. Fast Non-Dominated Sorting

Assuming there are k objective functions denoted as f i x , where i is any integer from 1 to k , and j is also any integer from 1 to k , but i j .
i 1 , , k , f i x 1 f i x 2
i 1 , , k , f i x 1 < f i x 2
If Condition (25) is satisfied, individual x 1 is said to dominate x 2 ; if Conditions (25) and (26) are satisfied, individual x 1 is said to weakly dominate x 2 . Individuals x 1 and x 2 are said to mutually non-dominate. The non-dominant level is also known as the Pareto level, where individuals with Pareto level 1 are called non-dominant solutions, also known as Pareto optimal solutions, and the curve formed by the solution set is called the Pareto frontier. As shown in Figure 7, taking two objective functions f 1 and f 2 as an example, suppose after fast non-dominated sorting, the individuals are divided into 4 Pareto levels. The set of individuals forming Pareto level 1 constitutes the Pareto optimal solutions, and the curve formed by these individuals is the Pareto frontier.

5.7. Improved Crowding Distance Operator

In order to better represent the crowding level of individuals in the external archive, the crowding distance is combined with a distribution entropy mechanism [46]. The crowding distance of an individual is expressed as:
C O D i j = j = 1 m f i + 1 j f i 1 j f max j f min j
In the equation, m represents the total number of objective functions, f max j and f min j represent the two extreme values of the j -th objective, and f i + 1 j and f i 1 j represent the neighboring objective function values for individual i under objective j . The calculation of the distribution entropy E i j , as represented in Equations (29) and (30), is as follows:
E i j = p f i j log 2 p f i j + p l i j log 2 p l i j
d i j = d f i j + d l i j = f i + 1 j f i 1 j p f i j = d f i j d i j , p l i j = d l i j d i j
In the equation, d f i j and d l i j represent the distance between adjacent solutions of individual i on objective j , with d i j being the sum of the two, as shown in Figure 8. The better the individual distribution, the greater the distribution entropy. Upon calculating the distribution entropy, normalization is performed for each objective function. The objective function values for each individual in the external archiving set are sorted, and infinite crowding entropy values are assigned to individuals at the boundary of each objective function. The crowding entropy for individual i on objective j is denoted as C O D E i j , as calculated by Equation (31).
C O D E i j = C O D i j E i j = d f i j log 2 p f i j + d l i j log 2 p l i j f max j f min j

5.8. External Archive Elite Strategy

To ensure that the solutions are non-dominated, the algorithm uses an external archive set of size γ to store all the non-dominated solutions discovered during the entire evolutionary process [47]. The update rules are as follows: initialize the external archive set as empty. As the population evolves, if a new individual dominates any individual in the external archive set, the dominated individuals are removed. If the new individual is dominated by any individual in the external archive set, it is not added to the external archive set. Only when there is no clear advantage between the new individual and the individuals in the external archive set, it is added to the external archive set as part of the optimal solution. When the number of individuals in the external archive reaches the maximum capacity, denoted as “ γ ”, the most crowded individual will be removed using crowding entropy “ C O D E i j ” to maintain the entire population size.

5.9. INSGA-II Algorithm Procedure

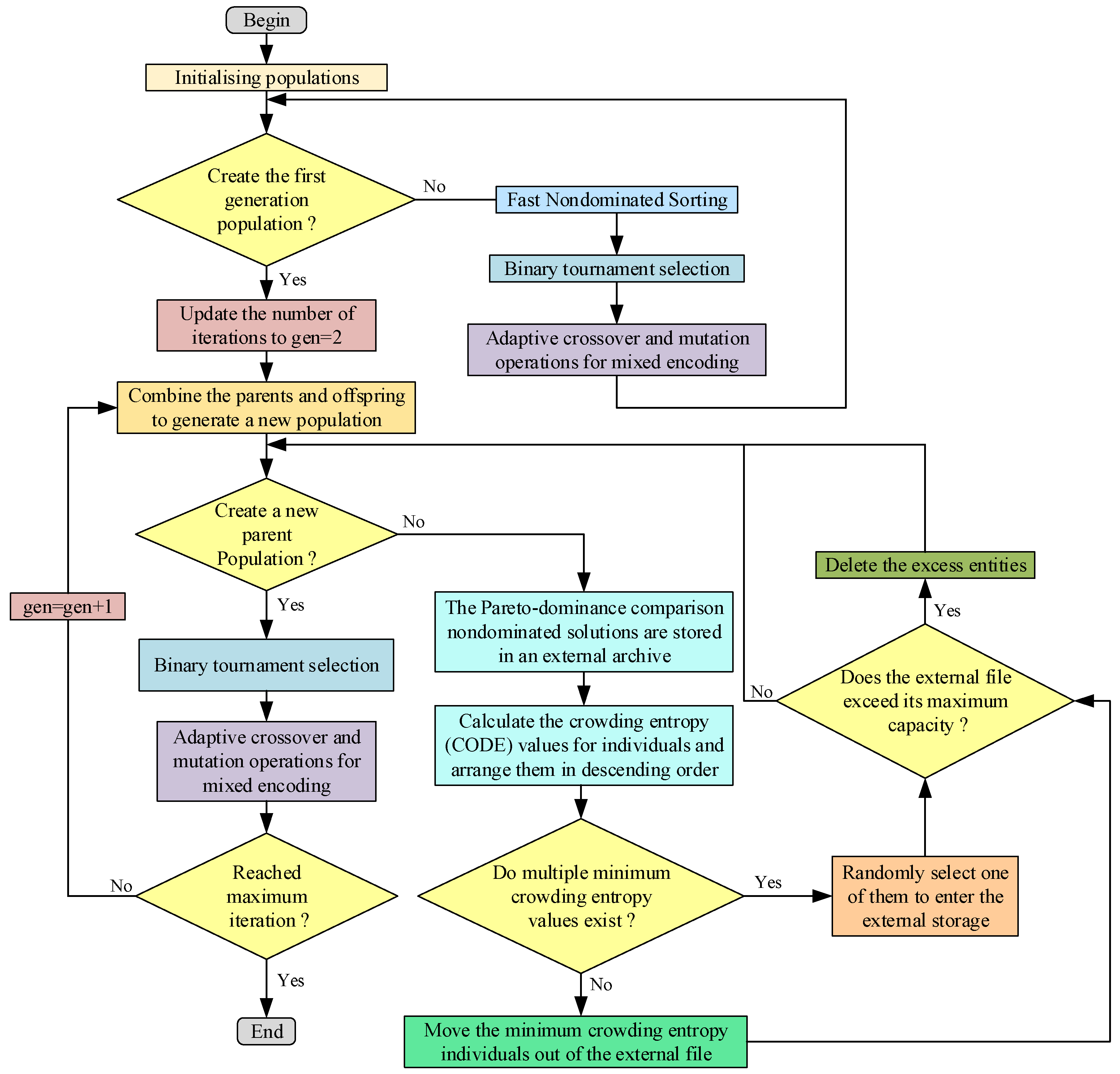
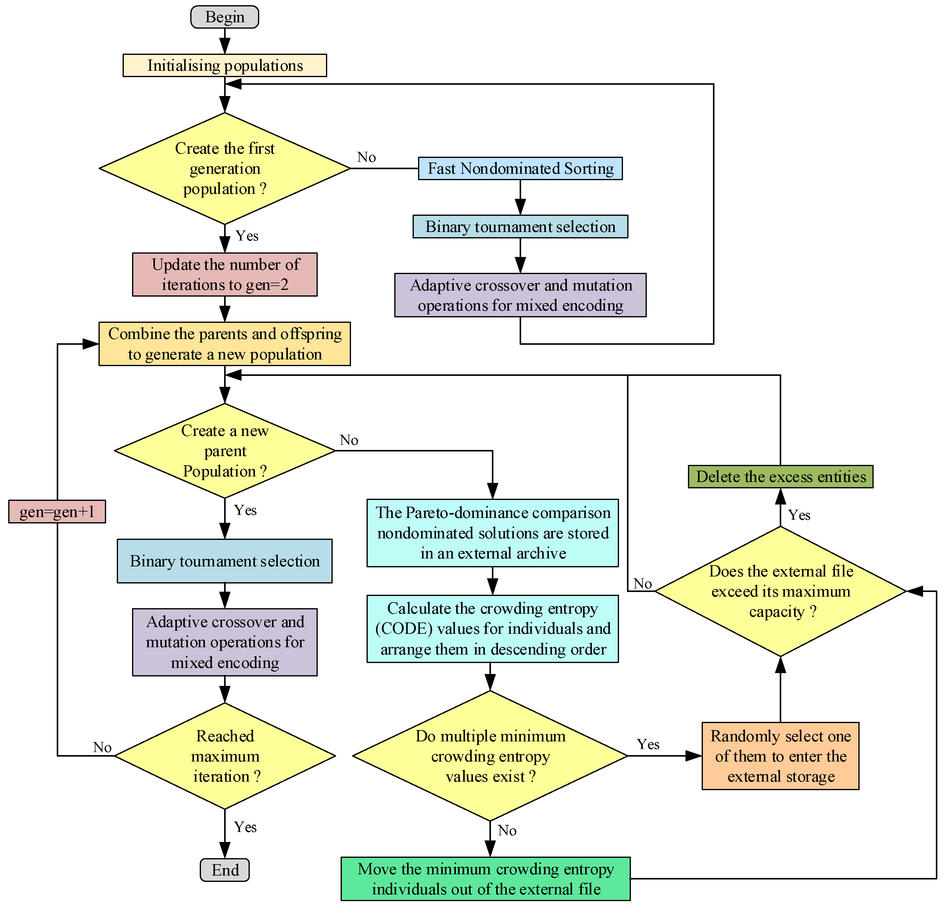
As shown in Figure 9, the INSGA-II algorithm procedure consists of the following steps:
Step 1: Initialize population, including p o p s i z e , G max , p c , p m , and γ .
Step 2: Check if the first generation of the population is generated. If yes, proceed to Step 4.
Step 3: If not, perform non-dominated sorting and binary tournament selection on the initialized population. Adaptively adjust the crossover and mutation probabilities based on the genetic parameters themselves according to Equations (23) and (24). Conduct mixed crossover and mutation operations on the encoding of routes, departure times, and frequencies as described in Section 5.4 to generate the offspring population.
Step 4: Update the iteration count and merge the parent and offspring populations.
Step 5: Check if a new parent population is generated. If not, conduct Pareto dominance comparison on the new population, store non-dominated solutions in the external archive, and calculate the crowding entropy values for all individuals in the external archive based on Equation (31), then rank them in descending order.
Step 6: If there are two or more individuals with the minimum crowding entropy, randomly select one to be stored in the external archive. Otherwise, remove the individual with the minimum crowding entropy from the external archive.
Step 7: Check if the capacity of the external archive exceeds the maximum capacity ( γ ). If so, remove the surplus individuals; otherwise, return to Step 5.
Step 8: If a new parent population is generated, apply binary tournament selection and adaptively adjust the crossover and mutation probabilities based on the genetic parameters themselves according to Equations (23) and (24). Perform mixed crossover and mutation operations on the encoding of routes, departure times, and frequencies.
Step 9: Check if the evolution count reaches the maximum number of iterations. If yes, output the non-dominated solutions in the external archive. Otherwise, repeat steps 4 to 8.

6. Test of Standard Cases

The performance of the algorithm is evaluated using various metrics such as the generational distance (GD), spacing metric (SP) [48], and hypervolume indicator (HV) [49]. A smaller GD value indicates better convergence of the algorithm towards the Pareto frontier, while a smaller SP value implies a more evenly distributed solution set. On the other hand, a larger HV value signifies superior overall algorithm performance. The specific calculations for these metrics are as follows:
G D P , P * = x P min y P * d x , y 2 P
SP = 1 P 1 i = 1 P d i d ¯ 2
H V = ι i = 1 Τ ϑ i
where P * is the true Pareto reference set, P is the algorithm’s Pareto solution set, d x , y represents the distance of individuals in set P to individuals in set x in the reference set P * , d i is the shortest distance of individual i to other individuals, d ¯ is the average value of all d i , ι represents the Lebesgue measure, used to measure volume, Τ represents the number of non-dominated solutions, and ϑ i represents the hypervolume formed by the reference point and the i-th solution in the solution set.

6.1. Function Testing with Biased Constraints

NSGA-II [50], MOPSO [51], SPEA2 [52], MOEA/D [53], NSGA-III [54], and INSGA-II, respectively, are used in the MATLAB 2022a environment to solve the Pareto front solutions of 6 biased constrained test functions, including ZDT1, ZDT2, ZDT3 and DTLZ1, DTLZ2, DTLZ3 [55], etc., to verify the feasibility of the algorithms. Each algorithm has been configured with a population size of 100 and a maximum number of 500 iterations. In the same simulation environment, four different test functions were independently run 50 times, with the average values of their GD, SP, and HV shown in Table 2. The Pareto front of the 6 standard functions solved by INSGA-II is shown in Figure 10.
According to the GD data in Table 2, it can be observed that in INGA-II, the adaptive crossover probability, a new crossover operator, and the introduction of crowding entropy sorting enable the algorithm to adaptively adjust its convergence as the population evolves. This effectively reduces the impact caused by the randomness of the algorithm’s seed, resulting in smaller deviations compared to other algorithms. From the SP statistical data, it is evident that INSGA-II utilizes an external elitist archive strategy based on crowding entropy sorting to accurately calculate the distribution of non-dominated solutions, guiding individual solutions towards the true Pareto front and yielding smaller SP values. At the same time, the design of adaptive mutation probability and the new mutation operator enhances the algorithm’s local search capability, effectively escaping local optima and achieving larger HV values.

6.2. Function Testing with Full Constraints

In this section, NSGA-II [50], MOPSO [51], SPEA2 [52], MOEA/D [53], NSGA-III [54], and INSGA-II are used to solve the test functions with full constraints on the independent variables, respectively, the test functions are shown in Table 3, and all objective functions are to be minimized. The Pareto fronts of INSGA-II are shown in Figure 11 and Figure 12. The average values of GD, SP, and HV are shown in Table 4 for 50 independent runs in the same simulation environment.
Through simulation of 6 algorithms on two constrained functions, the data in Table 4 show that INSGA-II has smaller GD and SP values compared to other algorithms, and higher HV values. This proves the good performance of INSGA-II from the three indicators and demonstrates its capability in solving multi-objective optimization problems. From Figure 11 and Figure 12, it can be observed that the distribution of the Pareto front obtained by INSGA-II is good, with other Pareto solutions being close to the Pareto front, representing good convergence.
In summary, testing across two distinct function categories has shown that the INSGA-II algorithm is adept at closely approximating the true Pareto front, securing a set of evenly distributed non-dominated solutions. It also demonstrates strong rapid convergence properties. Consequently, the INSGA-II algorithm is well-suited for solving multi-objective optimization problems.

7. Case Study

7.1. Description of the Scenario

The case study is dedicated to refining the feeder bus routes and scheduling from urban rail transit hubs to adjacent potential bus demand points in a three-dimensional space. The objective is to facilitate the most efficient journey for passengers post-departure from rail transit. The focus is on the evening rush hour, specifically from 17:40 to 18:40. Utilizing the established Sioux Falls public transit network, the spatial arrangement of rail and feeder bus stations is illustrated in Figure 13. Here, stations 1–23 are identified as prospective bus stops, with station 24 serving as the central urban rail transit hub. Figure 14 presents a demand matrix detailing the intervals at which passengers board feeder buses in sync with the urban rail transit’s n-th arrival, set at a consistent 6 min frequency. On candidate route m , the walking time for passengers from rail station n to the first feeder bus station s is 5 min, and the departure time of the first feeder bus is 17:45.

7.2. Parameter Definition

In INSGA-II, the p o p s i z e is 100, the p c and p m are 0.8 and 0.02, respectively. The G max is 500, and the size of γ is 100. The v b u s is 40 km/h, the v c a r is 60 km/h, the v w a l k is 5 km/h, the ς is $0.1/min, the ψ m b u s is $1, the c b u s is $2/km, the θ 1 and θ 2 are 0.1 and 0.2, respectively, the φ is $7.5/km, π 1 , π 2 , and π 3 are $1.3/km, $0.8/km, and $1.5/km, respectively, γ min b u s and γ max b u s are 6 min and 25 min, respectively, the χ max b u s is 13, the λ min b u s and λ max b u s are 0.5 and 1, respectively, the l m , min and l m , max are 3 km and 12 km, respectively, the η min m , s and η max m , s are 4 and 12, respectively, the T m , min b u s and T m , max b u s are 8 and 25, respectively, and the ε is 70.

7.3. Optimization Results and Analysis

The algorithm was implemented using MATLAB R2022a. Due to the synchronization optimization of bus schedules and the transit network, it has been found through a literature review that the uncertainty in the number of feeder bus routes may result in longer processing times and potential combinatorial explosion during the handling process. In order to enhance the efficiency of the algorithm, it is beneficial to draw from the research findings of Fan et al. [56]. Specifically, this involves predefining the number of feeder bus routes and the available bus fleet size to simulate and obtain optimization results.
Assuming the number of feeder bus routes to be three, the optimization results are as follows. The candidate bus routes for the shuttle service generated based on the K-shortest path algorithm and the three-dimensional spatial relationship between the rail stations and the feeder bus stops shown in Figure 11 are listed in Table 5 below.
Assuming the number of feeder bus routes to be three, the optimization results are as follows.
  • The number of available vehicles is five. The Pareto front during the algorithm optimization process is shown in Figure 15a, where the blue represents Pareto solutions and the red arrows represent the optimized results as shown in Table 6. The optimized route combinations are shown in Figure 15b, the three colors represent three different routes.
  • The available number of vehicles is seven. The Pareto front during the algorithm optimization process is shown in Figure 16a, where the green represents Pareto solutions and the pink arrows represent the optimized results as shown in Table 7. The optimized route combinations are shown in Figure 16b, the three colors represent three different routes.
  • The available number of vehicles is nine. The Pareto front during the algorithm optimization process is shown in Figure 17a, where the red represents Pareto solutions and the black arrows represent the optimized results as shown in Table 8. The optimized route combinations are shown in Figure 17b, the three colors represent three different routes.
  • The simulation optimization results when the number of available vehicles is 11 are shown in Table 9.
  • The simulation results for 13 available vehicles are shown in Table 10 below.
  • Assuming there are four feeder bus routes, the number of available vehicles is nine. The Pareto front during the algorithm optimization process is shown in Figure 18a, where the black represents Pareto solutions and the red arrows represent the optimized results as shown in Table 11. The optimized route combinations are shown in Figure 18b, the four colors represent four different routes.

7.4. Results Analysis

  • The results given in Table 6 show that when the number of feeder buses is five, the average load factor of route B is greater than 1. The results given in Table 7 also show that when the number of feeder buses is seven, the average load factor of route H is also greater than 1. This indicates that under the limited number of feeder buses, the feeder bus route combinations struggle to meet the current system’s passenger flow service requirements, leading to insufficient supply in the bus network and difficulty in meeting the actual passenger flow distribution requirements, thereby reducing the experience and satisfaction of customers’ bus travel.
  • The results from Table 6, Table 7, Table 8, Table 9 and Table 10 show that with changes in the available number of buses, the composition of the entire bus network, the departure times, and frequencies of each bus route also change, leading to fluctuations in the number of bus passengers. The results from Table 10 and Table 11 show that when the number of feeder bus routes increases from three to four, the number of passengers increases by 18.03%, while operating costs increase by 32.33%. However, passenger travel time costs decrease by 21.23%, and bus routes and departure schedules also change. Therefore, for a bus network with flexible demand, decision-makers should make choices by comprehensively optimizing bus vehicle supply, route departure schedules, and frequency.
  • From Figure 19, the relationship between the number of available buses and various objective functions can be seen that as the number of available buses increases from 5 to 11, the increase in the number of buses available on the bus routes will lead to an increase in the frequency of bus services, resulting in reduced waiting, travel, and transfer times and a decrease in passenger travel time cost. This increase in service level leads to an increase in the number of customers choosing bus travel, from 146 people to 183 people, an increase of 25%. When the number of buses increases from 9 to 11, the required number of buses for the bus network remains at 11. The passenger demand, average passenger travel cost, and bus operating costs remain unchanged, indicating that the bus network only requires 11 buses to meet the current bus transportation demand.

8. Conclusions

To tackle the complexities of on-demand bus routing and scheduling in a three-dimensional setting, this research formulated a multi-objective optimization model and introduced the INSGA-II algorithm for its resolution. The simulation results of standard test functions indicate that, compared to other algorithms, INSGA-II adeptly harmonizes multiple objectives to obtain a set of Pareto optimal solutions. A case study demonstrated that increasing on-demand bus routes from three to four led to an 18.03% rise in passenger volume and a 32.33% hike in operational costs, while travel time expenses fell by 21.23%. The deployment of 11 on-demand buses proved sufficient to meet public transit demands. The study underscores the significant influence of the number of bus routes and fleet size on passenger volumes, travel times, and operational costs, showcasing a clear mechanism of elastic change. Hence, transit authorities are encouraged to optimize routes and timetables holistically. This research contributes substantially to the discourse on urban public transport integration, with future inquiries set to explore dynamic on-demand bus networks responsive to fluctuating passenger needs, time-varying networks, and multi-modal transport participation, thereby informing the refinement of urban rail and bus system integration.

Author Contributions

Conceptualization, X.G. and S.L.; methodology, X.G.; software, X.G.; validation, X.G. and S.J.; formal analysis, S.L.; investigation, Y.P.; resources, X.G.; data curation, X.G. and W.L.; writing—original draft preparation, X.G.; writing—review and editing, Y.P. and D.Y.; visualization, Y.P. and S.J.; supervision, D.Y.; project administration, X.M. and W.L.; funding acquisition, S.L. and X.G. All authors have read and agreed to the published version of the manuscript.

Funding

This research was funded by Chongqing Doctoral through the Train Project (Grant No. CSTB2022BSXM-JCX0099), the Research and Innovation Program for Graduate Students in Chongqing (Grant No. 2022S0031), the Team Building Project for Graduate Tutors in Chongqing (Grant No. JDDSTD2022004), and Open Fund of Chongqing Key Laboratory of Traffic System & Safety in Mountain Cities (Chongqing Jiaotong University) (Grant No. 2018TSSMC04).

Data Availability Statement

All data from this study are available from the corresponding author upon request.

Acknowledgments

The authors thank the Special Issue editors and anonymous reviewers for their valuable comments.

Conflicts of Interest

Authors Shan Jiang was employed by the company Chongqing City Transportation Development & Investment Group Co., Ltd. The remaining authors declare that the research was conducted in the absence of any commercial or financial relationships that could be construed as a potential conflict of interest.

References

  1. González-Aliste, P.; Derpich, I.; López, M. Reducing Urban Traffic Congestion via Charging Price. Sustainability 2023, 15, 2086. [Google Scholar] [CrossRef]
  2. Georgiadis, G.; Politis, I.; Papaioannou, P. How Does Operational Environment Influence Public Transport Effectiveness? Evidence from European Urban Bus Operators. Sustainability 2020, 12, 4919. [Google Scholar] [CrossRef]
  3. Xiong, J.; Chen, B.; Chen, Y.; Jiang, Y.; Lu, Y. Route Network Design of Community Feeder for Metro Stations Through Genetic Algorithm Optimization. IEEE Access 2019, 7, 53812–53822. [Google Scholar] [CrossRef]
  4. Zuo, T.; Wei, H.; Chen, N. Promote transit via hardening first-and-last-mile accessibility: Learned from modeling commuters’ transit usey. Transp. Res. Part D-Transp. Environ. 2020, 86, 102446. [Google Scholar] [CrossRef]
  5. Fan, W.; Mei, Y.; Gu, W. Optimal design of intersecting bimodal transit networks in a grid city. Transp. Res. Part B-Methodol. 2018, 111, 203–226. [Google Scholar] [CrossRef]
  6. Wang, H. Routing and scheduling for a last-mile transportation system. Transp. Sci. 2019, 53, 131–147. [Google Scholar] [CrossRef]
  7. Liu, Z.; Liu, J. Shared Autonomous Vehicles as Last-Mile Public Transport of Metro Trips. Sustainability 2023, 15, 14594. [Google Scholar] [CrossRef]
  8. Wei, M.; Liu, T.; Sun, B. Optimal routing design of feeder transit with stop selection using aggregated cell phone data and open source GIS tool. IEEE Trans. Intell. Transp. Syst. 2021, 22, 2452–2463. [Google Scholar] [CrossRef]
  9. Cao, Y.; Jiang, D.; Wang, S. Optimization for Feeder Bus Route Model Design with Station Transfer. Sustainability 2022, 14, 2780. [Google Scholar] [CrossRef]
  10. Cipriani, E.; Gori, S.; Petrelli, M. Transit network design: A procedure and an application to a large urban area. Transp. Res. 2012, 20, 3–14. [Google Scholar] [CrossRef]
  11. Chien, S.; Schonfeld, P. Joint optimization of a rail transit line and its feeder bus system. J. Adv. Transp. 2010, 32, 253–284. [Google Scholar] [CrossRef]
  12. Taplin, J.H.; Sun, Y. Optimizing bus stop locations for walking access: Stops-first design of a feeder route to enhance a residential plan. Environ. Plan B Urban Anal. City Sci. 2020, 47, 1237–1259. [Google Scholar] [CrossRef]
  13. Li, X.; Wei, M.; Hu, J.; Yuan, Y.; Jiang, H. An Agent-Based Model for Dispatching Real-Time Demand-Responsive Feeder Bus. Math. Probl. Eng. 2018, 2018, 6925764. [Google Scholar] [CrossRef]
  14. Park, C.; Lee, J.; Sohn, S.Y. Recommendation of feeder bus routes using neural network embedding-based optimization. Transp. Res. Part A Policy Pract. 2019, 126, 329–341. [Google Scholar] [CrossRef]
  15. Huang, K.; Wu, J.; Sun, H.; Yang, X.; Gao, Z.; Feng, X. Timetable synchronization optimization in a subway–bus network. Phys. A 2022, 608, 128273. [Google Scholar] [CrossRef]
  16. Ai, G.; Zuo, X.; Chen, G.; Wu, B. Deep reinforcement learning based dynamic optimization of bus timetable. Appl. Soft. Comput. 2022, 131, 109752. [Google Scholar] [CrossRef]
  17. Liu, T.; Ji, W.; Gkiotsalitis, K.; Cats, O. Optimizing public transport transfers by integrating timetable coordination and vehicle scheduling. Comput. Ind. Eng. 2023, 184, 109577. [Google Scholar] [CrossRef]
  18. Dou, X.P.; Meng, Q. Feeder Bus Timetable Design and Vehicle Size Setting in Peak Hour Demand Conditions. Transp. Res. Rec. 2019, 2673, 321–332. [Google Scholar] [CrossRef]
  19. Zhang, S.L.; Ceder, A.A.; Cao, Z.C. Integrated optimization for feeder bus timetabling and procurement scheme with consideration of environmental impact. Comput. Ind. Eng. 2020, 145, 106501. [Google Scholar] [CrossRef]
  20. Chen, Y.; An, K. Integrated optimization of bus bridging routes and timetables for rail disruptions. Eur. J. Oper. Res. 2021, 295, 484–498. [Google Scholar] [CrossRef]
  21. Zhang, L.; Wen, H.; Lu, J.; Lei, D.; Li, S.; Ukkusuri, S.V. Exploring cascading reliability of multi-modal public transit network based on complex networks. Reliab. Eng. Syst. Safe. 2022, 221, 108367. [Google Scholar] [CrossRef]
  22. Nguyen, T.K.; Hoang, N.H.; Vu, H.L. A unified activity-based framework for one-way car-sharing services in multi-modal transportation networks. Transp. Res. E-Log. 2022, 157, 102551. [Google Scholar] [CrossRef]
  23. Ye, J.; Jiang, Y.; Chen, J.; Liu, Z.; Guo, R. Joint optimisation of transfer location and capacity for a capacitated multimodal transport network with elastic demand: A bi-level programming model and paradoxes. Transp. Res. E-Log. 2021, 156, 102540. [Google Scholar] [CrossRef]
  24. Namoun, A.; Tufail, A.; Mehandjiev, N.; Alrehaili, A.; Akhlaghinia, J.; Peytchev, E. An Eco-Friendly Multimodal Route Guidance System for Urban Areas Using Multi-Agent Technology. Appl. Sci. 2021, 11, 2057. [Google Scholar] [CrossRef]
  25. Sierpiński, G.; Staniek, M. Heuristic approach in a multimodal travel planner to support local authorities in urban traffic management. Transp. Res. Procedia 2017, 27, 640–647. [Google Scholar] [CrossRef]
  26. Zhang, S.; Zhang, R. Radio map-based 3D path planning for cellular-connected UAV. IEEE Wirel. Commun. 2020, 20, 1975–1989. [Google Scholar] [CrossRef]
  27. Zhang, N.; Zhang, M.; Low, K.H. 3D path planning and real-time collision resolution of multirotor drone op-erations in complex urban low-altitude airspace. Transp. Res. Part. C Emerg. Technol. 2021, 129, 103123. [Google Scholar] [CrossRef]
  28. Nguyen, K.K.; Duong, T.Q.; Do-Duy, T.; Claussen, H.; Hanzo, L. 3D UAV trajectory and data collection optimisation via deep reinforcement learning. IEEE Trans. Commun. 2022, 70, 2358–2371. [Google Scholar] [CrossRef]
  29. Nguyen-Van, V.; Li, S.; Liu, J.; Nguyen, K.; Tran, P. Modelling of 3D concrete printing process: A perspective on material and structural simulations. Addit. Manuf. 2023, 61, 103333. [Google Scholar] [CrossRef]
  30. Cecil, F.; Guijt, R.M.; Henderson, A.D.; Macka, M.; Breadmore, M.C. One step multi-material 3D printing for the fabrication of a photometric detector flow cell. Anal. Chim. Acta 2020, 1097, 127–134. [Google Scholar] [CrossRef]
  31. Pessoa, S.; Guimarães, A.S.; Lucas, S.S.; Simões, N. 3D printing in the construction industry-A systematic review of the thermal performance in buildings. Renew. Sust. Energ. Rev. 2021, 141, 110794. [Google Scholar] [CrossRef]
  32. Pinzi, M.; Watts, T.; Secoli, R.; Galvan, S.; Y Baena, F.R. Path replanning for orientation-constrained needle steering. IEEE Trans. Biomed. Eng. 2021, 68, 1459–1466. [Google Scholar] [CrossRef]
  33. Rastegarpanah, A.; Aflakian, A.; Stolkin, R. Improving the Manipulability of a Redundant Arm Using De-coupled Hybrid Visual Servoing. Appl. Sci. 2021, 11, 11566. [Google Scholar] [CrossRef]
  34. Hamza, K.; Laberteaux, K.P.; Chu, K.-C. On Modeling the Cost of Ownership of Plug-In Vehicles. World Electr. Veh. J. 2021, 12, 39. [Google Scholar] [CrossRef]
  35. Deb, K.; Pratap, A.; Agarwal, S.; Meyarivan, T.A.M.T. A fast and elitist multi-objective genetic algorithm: NSGA-II. IEEE Trans. Evol. Comput. 2002, 6, 182–197. [Google Scholar] [CrossRef]
  36. Wang, Y.; Qin, X.; Jia, W.; Lei, J.; Wang, D.; Feng, T.; Zeng, Y.; Song, J. Multiobjective Energy Consumption Optimization of a Flying–Walking Power Transmission Line Inspection Robot during Flight Missions Using Improved NSGA-II. Appl. Sci. 2024, 14, 1637. [Google Scholar] [CrossRef]
  37. Zou, Z.; Kang, S. Route Optimization for Hazardous Chemicals Transportation under Time-Varying Conditions. Sustainability 2024, 16, 779. [Google Scholar] [CrossRef]
  38. Del Priore, E.; Lampani, L. Shape Sensing in Plate Structures through Inverse Finite Element Method Enhanced by Multi-Objective Genetic Optimization of Sensor Placement and Strain Pre-Extrapolation. Sensors 2024, 24, 608. [Google Scholar] [CrossRef]
  39. Qu, Y.; Song, B.; Cai, S.; Rao, P.; Lin, X. Study on the Optimization of Wujiang’s Water Resources by Combining the Quota Method and NSGA-II Algorithm. Water 2024, 16, 359. [Google Scholar] [CrossRef]
  40. Sahoo, B.M.; Pandey, H.M.; Amgoth, T. A genetic algorithm inspired optimized cluster head selection method in wireless sensor networks. Swarm. Evol. Comp. 2022, 75, 101151. [Google Scholar] [CrossRef]
  41. Jiang, Y.X.; Ji, W.X.; He, X.; Su, X. Low-carbon Scheduling of Multi-objective Flexible Job-shop Based on Improved NSGA-II. Chin. Mech. Eng. 2022, 33, 2564–2577. [Google Scholar] [CrossRef]
  42. Bărbulescu, A.; Șerban, C.; Indrecan, M.-L. Computing the Beta Parameter in IDW Interpolation by Using a Genetic Algorithm. Water 2021, 13, 863. [Google Scholar] [CrossRef]
  43. Abdelmaguid, T.F. Bi-objective dynamic multiprocessor open shop scheduling for maintenance and healthcare diagnostics. Expert Syst. Appl. 2021, 186, 115777. [Google Scholar] [CrossRef]
  44. Agárdi, A.; Kovács, L.; Bányai, T. An Attraction Map Framework of a Complex Multi-Echelon Vehicle Routing Problem with Random Walk Analysis. Appl. Sci. 2021, 11, 2100. [Google Scholar] [CrossRef]
  45. Wu, X.; Bai, J.; Hao, F.; Cheng, G.; Tang, Y.; Li, X. Field Complete Coverage Path Planning Based on Improved Genetic Algorithm for Transplanting Robot. Machines 2023, 11, 659. [Google Scholar] [CrossRef]
  46. Zhang, W.; Song, Y.; Zhou, G.; Song, Z.; Xi, C. Multiobjective-Based Decision-Making for the Optimization of an Urban Passenger Traffic System Structure. Sustainability 2023, 15, 13644. [Google Scholar] [CrossRef]
  47. Wen, X.; Song, Q.; Qian, Y.; Qiao, D.; Wang, H.; Zhang, Y.; Li, H. Effective Improved NSGA-II Algorithm for Multi-Objective Integrated Process Planning and Scheduling. Mathematics 2023, 11, 3523. [Google Scholar] [CrossRef]
  48. Garces-Jimenez, A.; Gomez-Pulido, J.-M.; Gallego-Salvador, N.; Garcia-Tejedor, A.-J. Genetic and Swarm Algorithms for Optimizing the Control of Building HVAC Systems Using Real Data: A Comparative Study. Mathematics 2021, 9, 2181. [Google Scholar] [CrossRef]
  49. Almalaq, A.; Guesmi, T.; Albadran, S. A Hybrid Chaotic-Based Multiobjective Differential Evolution Technique for Economic Emission Dispatch Problem. Energies 2023, 16, 4554. [Google Scholar] [CrossRef]
  50. Wang, X.; Ji, W.; Gao, Y. Energy Consumption Optimization Strategy of Hybrid Vehicle Based on NSGA-II Genetic Algorithm. Processes 2023, 11, 1735. [Google Scholar] [CrossRef]
  51. Xu, Z.; Ning, X.; Li, R.; Wan, X.; Zhao, C. Configuration Optimization of a Shell-and-Tube Heat Exchanger with Segmental Baffles Based on Combination of NSGAII and MOPSO Embedded Grouping Cooperative Coevolution Strategy. Processes 2023, 11, 3094. [Google Scholar] [CrossRef]
  52. Sang, Y.; Tan, J. Many-Objective Flexible Job Shop Scheduling Problem with Green Consideration. Energies 2022, 15, 1884. [Google Scholar] [CrossRef]
  53. Han, J.; Watanabe, S. A New Hyper-Heuristic Multi-Objective Optimisation Approach Based on MOEA/D Framework. Biomimetics 2023, 8, 521. [Google Scholar] [CrossRef]
  54. Xu, J.; Sun, C.; Rui, G. NSGA–III–XGBoost-Based Stochastic Reliability Analysis of Deep Soft Rock Tunnel. Appl. Sci. 2024, 14, 2127. [Google Scholar] [CrossRef]
  55. Liu, N.; Pan, J.-S.; Liu, G.; Fu, M.; Kong, Y.; Hu, P. A Multi-Objective Sine Cosine Algorithm Based on a Competitive Mechanism and Its Application in Engineering Design Problems. Biomimetics 2024, 9, 115. [Google Scholar] [CrossRef] [PubMed]
  56. Fan, W.; Machemehl, R.B. Optimal transit route network design problem with variable transit demand: Genetic algorithm approach. J. Transp. Eng. 2006, 132, 40–51. [Google Scholar] [CrossRef]
Figure 1. Illustration of the coverage area of the feeder bus service.
Figure 1. Illustration of the coverage area of the feeder bus service.
Mathematics 12 00930 g001
Figure 2. Model conceptual diagram.
Figure 2. Model conceptual diagram.
Mathematics 12 00930 g002
Figure 3. Encoding and decoding conceptualization.
Figure 3. Encoding and decoding conceptualization.
Mathematics 12 00930 g003
Figure 4. Crossover operation concept diagram.
Figure 4. Crossover operation concept diagram.
Mathematics 12 00930 g004
Figure 5. Mutation operation diagram.
Figure 5. Mutation operation diagram.
Mathematics 12 00930 g005
Figure 6. Population restoration concept diagram.
Figure 6. Population restoration concept diagram.
Mathematics 12 00930 g006
Figure 7. Fast non-dominated sorting.
Figure 7. Fast non-dominated sorting.
Mathematics 12 00930 g007
Figure 8. Distribution entropy of individuals.
Figure 8. Distribution entropy of individuals.
Mathematics 12 00930 g008
Figure 9. Flowchart of the INSGA-II algorithm.
Figure 9. Flowchart of the INSGA-II algorithm.
Mathematics 12 00930 g009
Figure 10. (a) ZDT1; (b) ZDT2; (c) ZDT3; (d) DTLZ1; (e) DTLZ2; (f) DTLZ3.
Figure 10. (a) ZDT1; (b) ZDT2; (c) ZDT3; (d) DTLZ1; (e) DTLZ2; (f) DTLZ3.
Mathematics 12 00930 g010
Figure 11. SRN’s Pareto frontier.
Figure 11. SRN’s Pareto frontier.
Mathematics 12 00930 g011
Figure 12. CUSTOM’s Pareto frontier.
Figure 12. CUSTOM’s Pareto frontier.
Mathematics 12 00930 g012
Figure 13. Schematic of public transport demand sites.
Figure 13. Schematic of public transport demand sites.
Mathematics 12 00930 g013
Figure 14. Illustration of demand for bus stops.
Figure 14. Illustration of demand for bus stops.
Mathematics 12 00930 g014
Figure 15. (a) Pareto front surface; (b) Line optimization results.
Figure 15. (a) Pareto front surface; (b) Line optimization results.
Mathematics 12 00930 g015
Figure 16. (a) Pareto front surface; (b) Line optimization results.
Figure 16. (a) Pareto front surface; (b) Line optimization results.
Mathematics 12 00930 g016
Figure 17. (a) Pareto front surface; (b) Line optimization results.
Figure 17. (a) Pareto front surface; (b) Line optimization results.
Mathematics 12 00930 g017
Figure 18. (a) Pareto front surface; (b) Line optimization results.
Figure 18. (a) Pareto front surface; (b) Line optimization results.
Mathematics 12 00930 g018
Figure 19. Relationship between available public transport vehicles and each objective function.
Figure 19. Relationship between available public transport vehicles and each objective function.
Mathematics 12 00930 g019
Table 1. Notation.
Table 1. Notation.
NotationDescription
Sets
S Meeting at the point of demand for feeder buses, s S
N Rail vehicle arrival gathering, n N
M Feeder bus candidate route collection, m M
E m Meetings of buses departing on feeder bus route m , m M
Parameters
ω s , n Demand after disembarkation from rail station n to demand point s , s S , n N
ω s , n b u s Demand for a feeder bus to reach station s after disembarking from rail station n , s S , n N
ω s , n c a r Demand for a car to reach station s after alighting from rail station n , s S , n N
ω s , n w a l k Demand for walking to reach station s after alighting from rail station n , s S , n N
d s , n m Distance from rail station n to bus stop s on feeder route m , s S , n N , m M
t n s u b Time of arrival of rail transport n , n N
v b u s Average speed of feeder buses
v c a r Average speed of a car
v w a l k Average speed of passengers on foot
c b u s Operational costs per unit mile for public transport connections
ε Approved number of passengers for feeder buses
χ max b u s Maximum number of vehicles available for public transport connections
Γ m Available fleet size for feeder bus route m , m M
T m b u s Bus service hours on feeder route m , m M
μ m , s b u s Distance of neighboring station s on feeder route m , s S , m M
η min m , s The numerical value of the smallest bus station, s , along route m , s S , m M
η max m , s The numerical value of the largest bus station, s , along route m , s S , m M
γ max b u s The maximum departure interval for feeder buses
γ min b u s The minimum departure interval for feeder buses
λ ¯ Average full occupancy rate of feeder buses
λ max b u s The maximum seating capacity of a feeder bus
λ min b u s The minimum seating capacity of a feeder bus
l m , max Maximum permissible length of feeder route m , m M
l m , min Minimum permissible length of feeder route m , m M
T m , max b u s Maximum service time of a single bus trip on route m for feeder buses, m M
T m , min b u s Minimum service time of a single bus trip on route m for feeder buses, m M
τ s , n b u s Utility of passengers disembarking from rail station n and choosing to arrive at demand point s by feeder buses, s S , n N
τ s , n c a r Utility of passengers disembarking from rail station n and choosing the car to reach demand point s , s S , n N
τ s , n w a l k Utility of passengers disembarking from rail station n and choosing the walking to reach demand point s , s S , n N
P s , n b u s Proportion of people traveling from rail station n who chose to travel by feeder bus to reach demand point s , s S , n N
θ 1 , θ 2 Utility coefficients, revealed preference survey and stated preference survey within the service area of a rail station
ς Passenger travel time conversion cost factor
ψ m b u s Fare costs for passengers choosing to feeder buses on route m , m M
q m , max The maximum passenger flow on feeder bus route m , m M
d s c a r Shortest distance from point s to point A of demand for the passenger transfer option feeder bus, s S
φ Fuel conversion factor per unit distance traveled by bus
d s w a l k Shortest distance on foot for a passenger to reach demand point s , s S
ξ 1 Depreciation cost factor for public transport connections
ξ 2 Energy cost factor for public transport connections
ξ 3 Repair and maintenance cost factor for feeder buses
Decision variables
x m The 0–1 integer decision variable is defined as 1 when candidate route m is included in the candidate network; otherwise, it is 0, m M
y m , s The 0–1 integer decision variable is defined as 1 when there is a station s on feeder bus route m ; otherwise, it is 0, s S ,   m M
z i , n m , s The 0–1 integer decision variable is defined as 1 when a passenger alights at rail transit station n and chooses candidate route m ’s i -th vehicle to arrive at bus station s , otherwise it is 0, i E m ,   n N ,   m M ,   s S
l m b u s The continuous variable is the length of the feeder bus route m ,   m M
f m b u s The continuous variable is the departure frequency of the feeder bus route m ,   m M
t m , i b u s A continuous variable is the ready-to-depart time for the i -th bus of feeder bus route m , m M , i E m
Table 2. Average of GD, SP, and HV.
Table 2. Average of GD, SP, and HV.
ArithmeticNormZDT1ZDT3DTLZ1DTLZ2
NSGA-IIGD1.502 × 10−45.325 × 10−54.556 × 10−48.826 × 10−4
SP8.094 × 10−37.341 × 10−32.371 × 10−25.803 × 10−2
HV7.025 × 10−15.786 × 10−14.385 × 10−15.263 × 10−1
MOPSOGD1.706 × 10−48.193 × 10−59.856 × 10−47.706 × 10−3
SP9.058 × 10−36.392 × 10−35.419 × 10−26.002 × 10−2
HV6.982 × 10−15.104 × 10−14.163 × 10−14.967 × 10−1
SPEA2GD1.380 × 10−46.963 × 10−53.331 × 10−48.515 × 10−4
SP6.99 × 10−37.52 × 10−32.03 × 10−26.62 × 10−2
HV6.587 × 10−15.893 × 10−14.572 × 10−15.669 × 10−1
MOEA/DGD1.878 × 10−411.85 × 10−56.987 × 10−47.038 × 10−4
SP8.492 × 10−320.28 × 10−33.151 × 10−36.137 × 10−2
HV6.243 × 10−15.268 × 10−14.096 × 10−14.773 × 10−1
NSGA-IIIGD1.102 × 10−34.515 × 10−52.766 × 10−46.583 × 10−4
SP5.937 × 10−35.833 × 10−31.675 × 10−24.965 × 10−2
HV7.584 × 10−16.194 × 10−14.779 × 10−15.486 × 10−1
INSGA-IIGD1.091 × 10−44.255 × 10−52.679 × 10−46.809 × 10−4
SP5.7423 × 10−35.515 × 10−31.618 × 10−24.392 × 10−2
HV7.951 × 10−16.328 × 10−14.816 × 10−15.638 × 10−1
Table 3. Test function details.
Table 3. Test function details.
ProblemDimensionVariable BoundsObjective FunctionsConstraints
SRN [35]2 x i 20 , 20 ,   i = 1 , 2 f 1 = x 1 1 2 + x 2 1 2 + 2
f 1 = 9 x 1 x 2 1 2
g 1 x = x 1 2 + x 2 2 225
g 2 x = x 1 3 x 2 10
CUSTOM3 x i 1 , 1 ,   i = 1 , 2 , 3 f 1 = x 1 2 + x 2 2
f 2 = ( x 1 1 ) 2 + x 2 2
f 3 = x 1 2 + ( x 2 1 ) 2
g 1 x = 2 x 1 + x 2 2
g 2 x = x 1 + 2 x 2 1
g 3 x = x 1 + x 2 1
Table 4. Average of GD, SP, and HV.
Table 4. Average of GD, SP, and HV.
ArithmeticNormSRNCUSTOM
NSGA-IIGD4.9377.965 × 10−2
SP7.861 × 10−21.965 × 101
HV9.073 × 1058.774 × 102
MOPSOGD5.5981.813 × 10−1
SP1.145 × 10−12.616 × 101
HV7.98 × 1057.302 × 102
SPEA2GD3.8286.557 × 10−2
SP8.724 × 10−21.601 × 101
HV8.76 × 1059.338 × 102
MOEA/DGD4.6118.624 × 10−2
SP9.776 × 10−23.461 × 101
HV6.23 × 1056.814 × 102
NSGA-IIIGD2.9484.77 × 10−2
SP5.918 × 10−21.248 × 101
HV9.837 × 1051.008 × 103
INSGA-IIGD2.3395.909 × 10−2
SP5.173 × 10−27.029
HV1.197 × 1061.314 × 103
Table 5. Candidate bus feeder route collection.
Table 5. Candidate bus feeder route collection.
Line NumberCandidate RoutesLine Length/kmLine NumberCandidate RoutesLine Length/km
A24-18-7-6-24.88G24-21-15-14-12-11-10-9-5-4-3-110.51
B24-19-17-16-8-7-183.82H24-15-14-11-124.34
C24-19-17-16-18-7-8-6-25.84I24-15-10-9-6-2-5-4-3-110.11
D24-19-17-16-8-10-9-5-4-3-18.41J24-20-23-22-133.5
E24-21-20-23-13-22-14-11-126.81K24-20-21-22-23-133.82
F24-21-15-10-9-5-4-3-17.34I24-20-23-13-22-14-11-125.84
Table 6. Optimization results for a number of available vehicles of 5.
Table 6. Optimization results for a number of available vehicles of 5.
Number of
Vehicles
Available
Vehicle
Requirements
Route
Combination
Program
Departure
Frequency
Average
Full Load
Factor
TimetableObjective Function Value
F 1 F 2 F 3
55E40.9217:45, 18:00, 18:15, 18:301467.501313.02
B31.1417:45, 18:05, 18:25
I50.8617:45, 17:57, 18:09, 18:21, 18:33
Table 7. Optimization results for a number of available vehicles of 7.
Table 7. Optimization results for a number of available vehicles of 7.
Number of
Vehicles
Available
Vehicle
Requirements
Route
Combination
Program
Departure
Frequency
Average
Full Load
Factor
TimetableObjective Function Value
F 1 F 2 F 3
77G60.7217:45, 17:55, 18:05, 18:15, 18:25, 18:351646.231542.69
J41.0617:45, 18:00, 18:15, 18:30
C50.8417:45, 17:57, 18:09, 18:21, 18:33
Table 8. Optimization results for a number of available vehicles of 9.
Table 8. Optimization results for a number of available vehicles of 9.
Number of
Vehicles
Available
Vehicle
Requirements
Route
Combination
Program
Departure
Frequency
Average
Full Load
Factor
TimetableObjective Function Value
F 1 F 2 F 3
99F50.6617:45, 17:57, 18:09, 18:21, 18:331835.411645.21
C70.8217:45, 17:53, 18:01, 18:09, 18:17, 18:25, 18:33
I60.7517:45, 17:55, 18:05, 18:15, 18:25, 18:35
Table 9. Optimization results for a number of available vehicles of 11.
Table 9. Optimization results for a number of available vehicles of 11.
Number of
Vehicles
Available
Vehicle
Requirements
Route
Combination
Program
Departure
Frequency
Average
Full Load
Factor
TimetableObjective Function Value
F 1 F 2 F 3
1111F60.7217:45, 17:57, 18:03, 18:15, 18:27, 18:341835.371638.08
C90.5017:45, 17:51, 17:57, 18:03, 18:09, 18:15, 18:21, 18:27, 18:33,
I80.6317:45, 17:52, 17:59, 18:06, 18:13, 18:21, 18:28, 18:33
Table 10. Optimization results for a number of available vehicles of 13.
Table 10. Optimization results for a number of available vehicles of 13.
Number of
Vehicles
Available
Vehicle
Requirements
Route
Combination
Program
Departure
Frequency
Average
Full Load
Factor
TimetableObjective Function Value
F 1 F 2 F 3
1311F60.7217:45, 17:57, 18:03, 18:15, 18:27, 18:341835.371638.08
C90.5017:45, 17:51, 17:57, 18:03, 18:09, 18:15, 18:21, 18:27, 18:33,
L80.6317:45, 17:52, 17:59, 18:06, 18:13, 18:21, 18:28, 18:33
Table 11. Optimization results for a number of available vehicles of 9.
Table 11. Optimization results for a number of available vehicles of 9.
Number of
Vehicles
Available
Route
Combination
Program
Departure
Frequency
Average Full
Load Factor
TimetableObjective Function Value
F 1 F 1 F 3
9K60.7217:45, 17:57, 18:03, 18:15, 18:27, 18:342164.232167.67
E70.6517:45, 17:53, 18:01, 18:09, 18:17, 18:25, 18:33
H80.6217:45, 17:52, 17:59, 18:06, 18:13, 18:21, 18:28, 18:33
A50.6817:45, 17:57, 18:09, 18:21, 18:33
Disclaimer/Publisher’s Note: The statements, opinions and data contained in all publications are solely those of the individual author(s) and contributor(s) and not of MDPI and/or the editor(s). MDPI and/or the editor(s) disclaim responsibility for any injury to people or property resulting from any ideas, methods, instructions or products referred to in the content.

Share and Cite

MDPI and ACS Style

Gao, X.; Liu, S.; Jiang, S.; Yu, D.; Peng, Y.; Ma, X.; Lin, W. Optimizing the Three-Dimensional Multi-Objective of Feeder Bus Routes Considering the Timetable. Mathematics 2024, 12, 930. https://doi.org/10.3390/math12070930

AMA Style

Gao X, Liu S, Jiang S, Yu D, Peng Y, Ma X, Lin W. Optimizing the Three-Dimensional Multi-Objective of Feeder Bus Routes Considering the Timetable. Mathematics. 2024; 12(7):930. https://doi.org/10.3390/math12070930

Chicago/Turabian Style

Gao, Xinhua, Song Liu, Shan Jiang, Dennis Yu, Yong Peng, Xianting Ma, and Wenting Lin. 2024. "Optimizing the Three-Dimensional Multi-Objective of Feeder Bus Routes Considering the Timetable" Mathematics 12, no. 7: 930. https://doi.org/10.3390/math12070930

APA Style

Gao, X., Liu, S., Jiang, S., Yu, D., Peng, Y., Ma, X., & Lin, W. (2024). Optimizing the Three-Dimensional Multi-Objective of Feeder Bus Routes Considering the Timetable. Mathematics, 12(7), 930. https://doi.org/10.3390/math12070930

Note that from the first issue of 2016, this journal uses article numbers instead of page numbers. See further details here.

Article Metrics

Back to TopTop