On the Existence and Stability of Solutions for a Class of Fractional Riemann–Liouville Initial Value Problems
Abstract
1. Introduction
2. Preliminaries and Background Material
- (a)
- the mapping T has a unique fixed point ;
- (b)
- the fixed point is globally attractive, namely, for any starting point , the following identity holds:
- (c)
- we have the following inequalities:
3. Different Conditions for the Existence and Uniqueness of Solutions
4. Ulam–Hyers and Ulam–Hyers–Rassias Stabilities
- (i)
- , ,
- (ii)
- ,
- (iii)
- , .
4.1. Ulam–Hyers Stability
4.2. Ulam–Hyers–Rassias Stability
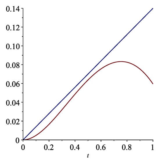
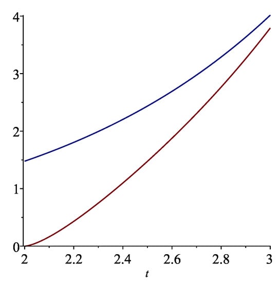
4.3. Concrete Examples
5. Conclusions
Author Contributions
Funding
Data Availability Statement
Acknowledgments
Conflicts of Interest
References
- Castro, L.P.; Silva, A.S. On the solution and Ulam-Hyers-Rassias stability of a Caputo fractional boundary value problem. Math. Biosci. Eng. 2022, 19, 10809–10825. [Google Scholar] [CrossRef] [PubMed]
- Fahad, H.M.; Fernandez, A.; Ur, R.M.; Siddiqi, M. Tempered and Hadamard-type fractional calculus with respect to functions. Mediterr. J. Math. 2021, 18, 143. [Google Scholar] [CrossRef]
- Kilbas, A.A.; Srivastava, H.M.; Trujillo, J.J. Theory and Applications of Fractional Differential Equations; Elsevier: Amsterdam, The Netherlands, 2016. [Google Scholar]
- Mali, A.D.; Kucche, K.D.; Fernandez, A.; Fahad, H.M. On tempered fractional calculus with respect to functions and the associated fractional differential equations. Math. Methods Appl. Sci. 2022, 45, 11134–11157. [Google Scholar] [CrossRef]
- Miller, K.; Ross, B. An Introduction to the Fractional Calculus and Fractional Differential Equations; Wiley: New York, NY, USA, 1993. [Google Scholar]
- Podlubny, I. Fractional Differential Equations; Academic Press: San Diego, CA, USA, 1999. [Google Scholar]
- Samko, S.G.; Kilbas, A.A.; Marichev, O.I. Fractional Integrals and Derivatives. Theory and Applications; Translated from the 1987 Russian Original; Gordon and Breach Science Publishers: Yverdon, Switzerland, 1993. [Google Scholar]
- Aoki, T. On the stability of the linear transformation in Banach spaces. J. Math. Soc. Jpn. 1950, 2, 64–66. [Google Scholar] [CrossRef]
- Castro, L.P.; Simões, A.M. Hyers-Ulam-Rassias stability of nonlinear integral equations through the Bielecki metric. Math. Methods Appl. Sci. 2018, 41, 7367–7383. [Google Scholar] [CrossRef]
- Castro, L.P.; Simões, A.M. Different types of Hyers-Ulam-Rassias stabilities for a class of integro-differential equations. Filomat 2017, 31, 5379–5390. [Google Scholar] [CrossRef]
- Hyers, D.H. On the stability of the linear functional equation. Proc. Natl. Acad. Sci. USA 1941, 27, 222–224. [Google Scholar] [CrossRef] [PubMed]
- Marian, D. Semi-Hyers–Ulam–Rassias stability of the convection partial differential equation via Laplace transform. Mathematics 2021, 9, 2980. [Google Scholar] [CrossRef]
- Marian, D.; Ciplea, S.A.; Lungu, N. Hyers–Ulam stability of a system of hyperbolic partial differential equations. Mathematics 2022, 10, 2183. [Google Scholar] [CrossRef]
- Rassias, T.M. On the stability of the linear mapping in Banach spaces. Proc. Am. Math. Soc. 1978, 72, 297–300. [Google Scholar] [CrossRef]
- Sousa, J.V.d.C.; Oliveira, D.S.; Capelas de Oliveira, E. A note on the mild solutions of Hilfer impulsive fractional differential equations. Chaos Solitons Fractals 2021, 147, 110944. [Google Scholar] [CrossRef]
- Ulam, S.M. Problems in Modern Mathematics; John Wiley & Sons: New York, NY, USA, 1940. [Google Scholar]
- Vanterler da Costa Sousa, J.; Kucche, K.D.; de Oliveira, E.C. Stability of mild solutions of the fractional nonlinear abstract Cauchy problem. Electron Res. Arch. 2022, 30, 272–288. [Google Scholar]
- Chai, G. Existence results for boundary value problems of nonlinear fractional differential equations. Comp. Math. Appl. 2011, 62, 2374–2382. [Google Scholar] [CrossRef]
- Xu, L.; Dong, Q.; Li, G. Existence and Hyers–Ulam stability for three-point boundary value problems with Riemann–Liouville fractional derivatives and integrals. Adv. Differ. Equations 2018, 2018, 458. [Google Scholar] [CrossRef]
- Ahmad, B.; Matar, M.M.; El-Salmy, O.M. Existence of Solutions and Ulam Stability for Caputo Type Sequential Fractional Differential Equations of Order α ∈ (2,3). Int. J. Anal. Appl. 2017, 15, 86–101. [Google Scholar]
- Alvan, M.; Darzi, R.; Mahmoodi, A. Existence results for a new class of boundary value problems of nonlinear fractional differential equations. Mathematics 2016, 4, 13. [Google Scholar] [CrossRef]
- Bilgici, S.S.; Şan, M. Existence and uniqueness results for a nonlinear singular fractional differential equation of order σ ∈ (1,2). AIMS Math. 2021, 6, 13041–13056. [Google Scholar] [CrossRef]
- Bainov, D.; Simeonov, P. Integral Inequalities and Applications; Kluwer Academic Publishers: Dordrecht, The Netherlands, 1992. [Google Scholar]
- Bai, Z.; Sun, W. Existence and multiplicity of positive solutions for singular fractional boundary value problems. Comput. Math. Appl. 2012, 63, 1369–1381. [Google Scholar] [CrossRef]
- Rolewicz, S. Functional Analysis and Control Theory: Linear Systems; Mathematics and its Applications (East European Series), 29; D. Reidel Publishing Co.: Dordrecht, The Netherlands; PWN–Polish Scientific Publishers: Warsaw, Poland, 1987. [Google Scholar]








Disclaimer/Publisher’s Note: The statements, opinions and data contained in all publications are solely those of the individual author(s) and contributor(s) and not of MDPI and/or the editor(s). MDPI and/or the editor(s) disclaim responsibility for any injury to people or property resulting from any ideas, methods, instructions or products referred to in the content. |
© 2023 by the authors. Licensee MDPI, Basel, Switzerland. This article is an open access article distributed under the terms and conditions of the Creative Commons Attribution (CC BY) license (https://creativecommons.org/licenses/by/4.0/).
Share and Cite
Castro, L.P.; Silva, A.S. On the Existence and Stability of Solutions for a Class of Fractional Riemann–Liouville Initial Value Problems. Mathematics 2023, 11, 297. https://doi.org/10.3390/math11020297
Castro LP, Silva AS. On the Existence and Stability of Solutions for a Class of Fractional Riemann–Liouville Initial Value Problems. Mathematics. 2023; 11(2):297. https://doi.org/10.3390/math11020297
Chicago/Turabian StyleCastro, Luís P., and Anabela S. Silva. 2023. "On the Existence and Stability of Solutions for a Class of Fractional Riemann–Liouville Initial Value Problems" Mathematics 11, no. 2: 297. https://doi.org/10.3390/math11020297
APA StyleCastro, L. P., & Silva, A. S. (2023). On the Existence and Stability of Solutions for a Class of Fractional Riemann–Liouville Initial Value Problems. Mathematics, 11(2), 297. https://doi.org/10.3390/math11020297

