A Dynamic Network Loading Model for Hub Station Pedestrian Flow Collection and Distribution
Abstract
:1. Introduction
- Passenger Propagation Model: Based on the idea of CTM, a model is proposed for describing passenger collection and distribution in a single facility node. It is called the Passenger Propagation Model (PPM) in this paper, it uses pedestrian speed, density, and capacity (flow rate) as parameters, enabling it to simplify calculations using fundamental diagrams, while adaptively matching different fundamental diagrams based on real-time passenger flow conditions.
- A network model modeling approach: Based on the PPM model parameters proposed above, a heterogeneous network model for describing hub stations is designed, and the PPM dynamic parameters such as the passenger number and density are designed in vector form to distinguish the passenger flow of different flow lines. Three indexes are designed to distinguish the types of facility nodes in the heterogeneous network and provide the basis for the fundamental diagram matching of the DNL model.
- Macro Dynamics Propagation Model: A DNL method is designed to achieve the purpose of running PPM synchronously on a large scale in a heterogeneous network of hub stations, and then to obtain the simulation of the overall passenger flow collection and distribution process in a large-scale hub station. In this paper, we call this method the macro dynamics propagation model (MDPM), and the update process of MDPM is designed to be applicable to multiple processes to address the increased computational cost brought about by considering node heterogeneity and the flow line constraints. The passenger arrival pattern of the Xipu hub station is obtained through an actual traffic survey and is used as an input to MDPM, and the effectiveness of the MDPM is verified by comparing the simulation results with the actual situation.
- Passenger Flow Control Model: Based on the simulation results of the hub station collection and distribution, the existence of MFD is analyzed, and a system state-space equation that can describe the change of local network passenger flow in the short term is established, and then an adaptive optimal control model of passenger flow congestion is established to achieve the purpose of improving the hub network collection and distribution function.
2. Methods
2.1. Passenger Flow Propagation Model (PPM)
2.2. Network Model of the Hub Station
2.3. Macro Dynamics Pedestrian Flow Model (MDPM)
2.3.1. Heterogeneity of the Nodes
2.3.2. Constraints on Transportation Process
2.3.3. Key Issues MDPM Needs to Address
- (1)
- MDPM differentiates between static heterogeneity by reading type2 and type3.
- (2)
- Based on the real-time node passenger flow data with type1, the propagation rules of the nodes are designed to achieve the purpose of considering the dynamic heterogeneity and transportation process constraints at the same time.
- (3)
- Assuming that the passenger flow has a limited range of changes within a short period, the dynamic data are temporarily “frozen” as static data. MDPM is divided into a calculation process and an update process. The calculation process is based on computing “frozen” static data (the ND dynamic and ED dynamic of the previous cycle, the details are shown in Table 1), eliminating the effect of the order of calculation of network nodes on the calculation results.
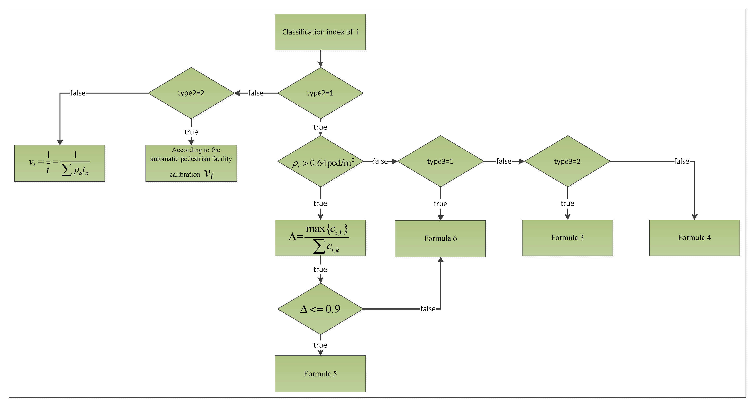
2.3.4. Specific Method of MDPM
- (1)
- Node i and its source are non-conflicting nodes, its propagation rule satisfies the law of ascending order of the transportation process index, considering that there may be multiple paths of different lengths in a flow line, the passenger flow is imported when the index difference between the transport process i and the source is less than 5.
- (2)
- Node i is a conflicting node (type1 = 99); at this time, node i accepts incoming passenger flow from all source nodes in all directions.
- (3)
- When the source node j of i is a conflicting node, the program will perform a recursive query on the source node of j. The set of source nodes of j with non-zero passenger flow is obtained. Use the mean value of the transportation process index in the set as the basis for judgment. The same approach is taken as in case 1.
3. Simulation
3.1. The Collection and Distribution during Off-Peak Period at Xipu Hub
3.2. Collection and Distribution Characteristics Passenger Flow during Peak Period at Xipu Hub
4. Optimization
4.1. Methods for Passenger Flow Control
4.2. Optimization Results
5. Conclusions and Discussion
5.1. Conclusions
- (1)
- MDPM automatically matches reasonable fundamental diagrams for nodes by classifying index and real-time passenger flow.
- (2)
- Through recursive query, MDPM can autonomously judge passenger flow propagation rules by combining the process index rule and passenger flow vector, so as to realize the transportation process constraints.
- (3)
- Based on real-time passenger flow, the selection preferences of passengers and node failure factors are considered through real-time updates.
- (1)
- Both MDPM and CTM use the fundamental diagram to calculate the real-time capacity of the nodes. The non-negative constraint on the parameters is an issue that should be given attention. When the passenger flow is low, the capacity may be higher than the actual passenger flow, followed by the error that the outflow is negative, which eventually leads to the abnormal accumulation of passenger flow. In CTM, the traffic volume is guaranteed to satisfy the non-negative constraint by , and the comparison mechanism is also designed to achieve the non-negative constraint in this paper.
- (2)
- Accounting for node heterogeneity and transportation process constraints introduces extensive real-time judgment mechanisms, which can significantly increase the computational cost of MDPM. In this paper, MDPM is divided into nine independent processes by the flow lines for parallel computation. MDPM was tested under three platforms, Ryzen5900HS, i5-12500H, and i7-7800H, and the computational speed of MDPM in each CPU test showed 7~8 times improvement, with i5-12500H having the fastest computational speed, from 103.53 s/iter before parallelism to 12.353 s/iter after. From the results, the improvement in computational efficiency depends on the number of CPU physical cores.
- (3)
- The value and definition domains of the velocity−density fundamental diagram need special attention. The fundamental diagram is often derived by fitting the actual data, and the fitting results will have certain limitations when extreme cases of observations are not available. The fit must not only fit the actual data in the observed sample, but also reflect the trend of the average pedestrian speed with a density in the overall monotonicity. The monotonicity of Gaussian fitting is better than that of polynomial fitting, so it should be used as the preferred fitting method. Sample enhancement should also be used to improve the applicability of the fundamental diagram.
5.2. Limitations Discussion
Author Contributions
Funding
Data Availability Statement
Conflicts of Interest
References
- Helbing, D. A Stochastic Behavioral Model and a ‘Microscopic’ Foundation of Evolutionary Game Theory. Theory Decis. 1996, 40, 149–179. [Google Scholar] [CrossRef]
- Muramatsu, M.; Irie, T.; Nagatani, T. Jamming Transition in Pedestrian Counter Flow. Phys. A Stat. Mech. Its Appl. 1999, 267, 487–498. [Google Scholar] [CrossRef]
- Nagatani, T. Freezing Transition in Bi-Directional CA Model for Facing Pedestrian Traffic. Phys. Lett. A 2009, 373, 2917–2921. [Google Scholar] [CrossRef]
- Johansson, A.; Helbing, D.; Shukla, P.K. Specification of the Social Force Pedestrian Model by Evolutionary Adjustment to Video Tracking Data. Adv. Complex Syst. 2007, 10, 271–288. [Google Scholar] [CrossRef]
- Moussaïd, M.; Helbing, D.; Garnier, S.; Johansson, A.; Combe, M.; Theraulaz, G. Experimental Study of the Behavioural Mechanisms Underlying Self-Organization in Human Crowds. Proc. R. Soc. B Biol. Sci. 2009, 276, 2755–2762. [Google Scholar] [CrossRef]
- Older, S.J. Movement of Pedestrians on Footways in Shopping Streets. Traffic Eng. Control 1968, 10, 160–163. [Google Scholar]
- Lam, W.H.K.; Lee, J.Y.S.; Cheung, C.Y. A Study of the Bi-Directional Pedestrian Flow Characteristics at Hong Kong Signalized Crosswalk Facilities. Transportation 2002, 29, 169–192. [Google Scholar] [CrossRef]
- Burghardt, S.; Seyfried, A.; Klingsch, W. Performance of Stairs—Fundamental Diagram and Topographical Measurements. Transp. Res. Part C Emerg. Technol. 2013, 37, 268–278. [Google Scholar] [CrossRef]
- Hughes, R.L. The Flow of Human Crowds. Annu. Rev. Fluid Mech. 2003, 35, 169–182. [Google Scholar] [CrossRef]
- Huang, L.; Wong, S.; Zhang, M.; Shu, C.-W.; Lam, W.H. Revisiting Hughes’ Dynamic Continuum Model for Pedestrian Flow and the Development of an Efficient Solution Algorithm. Transp. Res. Part B Methodol. 2009, 43, 127–141. [Google Scholar] [CrossRef]
- Hoogendoorn, S.; Bovy, P.H. Simulation of Pedestrian Flows by Optimal Control and Differential Games. Optim. Control Appl. Methods 2003, 24, 153–172. [Google Scholar] [CrossRef]
- Daganzo, C.F. The Cell Transmission Model: A Dynamic Representation of Highway Traffic Consistent with the Hydrodynamic Theory. Transp. Res. Part B Methodol. 1994, 28, 269–287. [Google Scholar] [CrossRef]
- Yperman, I.S.; Logghe, S.; Immers, L.H. The Link Transmission Model: An Efficient Implementation of the Kinematic Wave Theory in Traffic Networks. In Proceedings of the 10th EURO Working Group on Transportation Meeting, Poznan, Poland, 13–16 September 2005; pp. 122–127. [Google Scholar]
- Asano, M.; Iryo, T.; Kuwahara, M. Microscopic Pedestrian Simulation Model Combined with a Tactical Model for Route Choice Behaviour. Transp. Res. Part C Emerg. Technol. 2010, 18, 842–855. [Google Scholar] [CrossRef]
- Guo, R.-Y.; Huang, H.-J.; Wong, S. Collection, Spillback, and Dissipation in Pedestrian Evacuation: A Network-Based Method. Transp. Res. Part B Methodol. 2011, 45, 490–506. [Google Scholar] [CrossRef]
- Abdelghany, A.; Abdelghany, K.; Mahmassani, H. A Hybrid Simulation-Assignment Modeling Framework for Crowd Dynamics in Large-Scale Pedestrian Facilities. Transp. Res. Part A Policy Pract. 2016, 86, 159–176. [Google Scholar] [CrossRef]
- Zhang, Z.; Jia, L. Optimal Guidance Strategy for Crowd Evacuation with Multiple Exits: A Hybrid Multiscale Modeling Approach. Appl. Math. Model. 2021, 90, 488–504. [Google Scholar] [CrossRef]
- Wang, K.; Yuan, W.; Liang, W.; Yao, Y. An Optimal Guidance Strategy for Fire Evacuations: A Hybrid Modeling Approach. J. Build. Eng. 2003, 73, 106796. [Google Scholar] [CrossRef]
- Hänseler, F.S.; Lam, W.H.; Bierlaire, M.; Lederrey, G.; Nikolić, M. A Dynamic Network Loading Model for Anisotropic and Congested Pedestrian Flows. Transp. Res. Part B Methodol. 2017, 95, 149–168. [Google Scholar] [CrossRef]
- Lilasathapornkit, T.; Saberi, M. Dynamic Pedestrian Traffic Assignment with Link Transmission Model for Bidirectional Sidewalk Networks. Transp. Res. Part C Emerg. Technol. 2022, 145, 103930. [Google Scholar] [CrossRef]
- Aghamohammadi, R.; Laval, J.A. Dynamic Traffic Assignment Using the Macroscopic Fundamental Diagram: A Review of Vehicular and Pedestrian Flow Models. Transp. Res. Part B Methodol. 2020, 137, 99–118. [Google Scholar] [CrossRef]
- Bielli, M.; Caramia, M.; Carotenuto, P. Genetic Algorithms in Bus Network Optimization. Transp. Res. Part C Emerg. Technol. 2002, 10, 19–34. [Google Scholar] [CrossRef]
- Szeto, W.; Jiang, Y. Transit Route and Frequency Design: Bi-Level Modeling and Hybrid Artificial Bee Colony Algorithm Approach. Transp. Res. Part B Methodol. 2014, 67, 235–263. [Google Scholar] [CrossRef]
- Kabir, M.; Mobin, J.; Nayeem, M.A.; Habib, M.A.; Rahman, M.S. Multi-Objective Optimization and Heuristic Based Solutions for Evacuation Modeling. Transp. Res. Interdiscip. Perspect. 2023, 18, 100798. [Google Scholar] [CrossRef]
- Weihao, Z.; Xingyu, Z.; Hongping, W. Digital twin system for highway traffic based on 3D GIS technology. Comput. Integr. Manuf. Syst. 2020, 26, 28–39. Available online: http://www.cims-journal.cn/CN/10.13196/j.cims.2020.01.003 (accessed on 15 April 2023).
- Li, M.-H.; Yuan, Z.-Z.; Xu, Y.; Tian, J.-F. Randomness Analysis of Lane Formation in Pedestrian Counter Flow Based on Improved Lattice Gas Model. Acta Phys. Sin. 2015, 64, 018903. [Google Scholar] [CrossRef]
- Navin, F.P.; Wheeler, R.J. Pedestrian Flow Characteristics. Traffic Eng. Inst. Traffic Engr. 1969, 39. Available online: https://trid.trb.org/view/116327 (accessed on 15 April 2023).
- Pontryagin, L.S. Mathematical Theory of Optimal Processes; Routledge: London, UK, 2018. [Google Scholar] [CrossRef]
- Daganzo, C.F.; Geroliminis, N. An Analytical Approximation for the Macroscopic Fundamental Diagram of Urban Traffic. Transp. Res. Part B Methodol. 2008, 42, 771–781. [Google Scholar] [CrossRef]















| Data Classification | Description | S | V | ||
|---|---|---|---|---|---|
| ND dynamic | Load | Automatic pedestrian facilities | Occupancy (%) | ✓ | |
| Service facility | |||||
| Pedestrian facilities | Density (ped/m2) | ||||
| operational efficiency | Automatic pedestrian facilities | operating speed (ped/s) | × | ||
| Service facility | average service time (ped/s) | ||||
| Pedestrian facilities | average speed (m/s) | ||||
| traffic capacity | Automatic pedestrian facilities | Capacity (ped/s) | ✓ | ||
| Service facility | service efficiency (ped/s) | ||||
| Pedestrian facilities | pedestrian flow rate (ped/ms) | ||||
| passenger flow | Real-time passenger flow in the node (ped) | ✓ | |||
| ED dynamic | passenger choice behavior | Preference for empty areas for passengers | w1 | × | |
| Status of sink nodes | Whether the sink node is in the inflow failure state | w3 | × | ||
| traffic control measures | current limiting control | w2 | × | ||
| ND static | Area of the facility (m2) | s | × | ||
| Width of the facility i (m) | widthi | × | |||
| Index of transportation process | type1 | × | |||
| Pedestrian facilities: 1; automatic pedestrian facilities: 2; service facility: 3 | type2 | × | |||
| Horizontal direction: 1; upward direction: 2; downward direction: 3 | type3 | × | |||
| Description | Solutions | |
|---|---|---|
| Static heterogeneous | Nodes with different service modes and up/down directions need to be distinguished. | MDPM completes the judgment of the node cases by type2 and type3, and then matches them to the corresponding branches of the fundamental diagram. |
| Dynamic heterogeneous | The heterogeneous pedestrian flow needs to be classified in real time, and the transportation process constraints satisfied by the passenger flow propagation need to be considered. | The transport process constraints are designed as propagation rules for MDPM, while the corresponding branches are added to the fundamental diagram calculation logic. |
| Transportation process constraints | ||
| Network update method | Based on the assumption of the FIFO case, the proposed method eliminates the effect of the update order on the simulation results. | Using an iterative approach, assuming a limited change in node traffic in the short term, the static data from the last cycle is used to calculate the change in traffic for the next cycle. |
| Condition | Velocity-Density Relations | |
|---|---|---|
| Up stairs | (3) | |
| Down stairs | (4) | |
| Conflict of pedestrian flow | (5) | |
| Horizontal pedestrian facilities | (6) |
| Control Area 1 | Congestion Area 2 | Relief Area 3 |
|---|---|---|
| 10, 28, 27, 128, 147 | 15, 16, 129 | 13, 14, 26, 30, 50, 141 |
Disclaimer/Publisher’s Note: The statements, opinions and data contained in all publications are solely those of the individual author(s) and contributor(s) and not of MDPI and/or the editor(s). MDPI and/or the editor(s) disclaim responsibility for any injury to people or property resulting from any ideas, methods, instructions or products referred to in the content. |
© 2023 by the authors. Licensee MDPI, Basel, Switzerland. This article is an open access article distributed under the terms and conditions of the Creative Commons Attribution (CC BY) license (https://creativecommons.org/licenses/by/4.0/).
Share and Cite
Zheng, W.; Mou, R. A Dynamic Network Loading Model for Hub Station Pedestrian Flow Collection and Distribution. Mathematics 2023, 11, 3654. https://doi.org/10.3390/math11173654
Zheng W, Mou R. A Dynamic Network Loading Model for Hub Station Pedestrian Flow Collection and Distribution. Mathematics. 2023; 11(17):3654. https://doi.org/10.3390/math11173654
Chicago/Turabian StyleZheng, Weihao, and Ruifang Mou. 2023. "A Dynamic Network Loading Model for Hub Station Pedestrian Flow Collection and Distribution" Mathematics 11, no. 17: 3654. https://doi.org/10.3390/math11173654
APA StyleZheng, W., & Mou, R. (2023). A Dynamic Network Loading Model for Hub Station Pedestrian Flow Collection and Distribution. Mathematics, 11(17), 3654. https://doi.org/10.3390/math11173654
