Light Pollution Index System Model Based on Markov Random Field
Abstract
1. Introduction
- During the establishment of the Markov random field model, the weights obtained by the entropy weight method were multiplied by variables in the activation function, and the importance of different variables was reflected in the model so that the established model can more scientifically and accurately assess the severity of light pollution.
- The established optimization model provides a scientific theory basis for selecting the best intervention strategy for the determined location.
- After building the model, we conducted a comprehensive experiment on five data sets to check the validity of our model, and the test results show that the model is very effective.
2. Development of a Broadly Applicable Metric
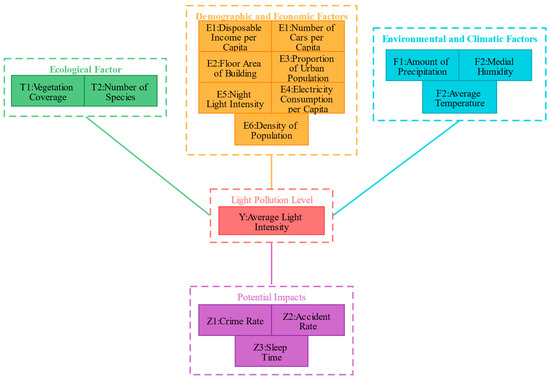
2.1. Index Determination and Data Collection
2.2. The Establishment of LBLPRAI
- Protected land: Areas that are protected by government or private entities from development for their ecological, cultural, and natural importance;
- Rural community: A community located in one of the sparsely populated areas of a country or region and is not easily accessible from urban communities;
- Suburban communities: Located in areas with moderate population density in a country or region or easily accessible from urban communities;
- Urban community: A community located in one of a country or region’s most densely populated areas.
2.3. LBLPRAI of Four Diverse Types of Locations
3. Three Possible Intervention Strategies to Address Light Pollution
3.1. Three Possible Intervention Strategies
- (1)
- Roadway lighting systems planning
- (2)
- Increasing vegetation coverage
- (3)
- Building system planning
3.2. Potential Impacts
3.3. Analysis and Evaluation
4. Effect of Intervention Strategies on LBLPRAI at Two Locations
4.1. Establishment of Influence Model
4.2. Influence Model Solving
4.3. Influence Model Improvement
5. Conclusions and Future Work
- When selecting indicators to assess the severity of light pollution in a specific location, 12 indicators were carefully selected. The combination of an R-type clustering algorithm and correlation analysis was used to screen the indicators, and the ten indicators finally selected can more accurately reflect the characteristics of different regions, covering all aspects of our living environment, more comprehensively assess the light pollution level in different regions, and better understand the relationship between light pollution degree and various factors causing light pollution in different regions.
- Different sites were divided into four types for light pollution assessment. The cumulative distribution probability was used to analyze the degree of light pollution of different types of sites and interpret the results, which can intuitively see the impact and relationship of four different types of regions on the risk level of light pollution under the selected indicators.
- The authors considered that different strategies will not only lead to changes in the risk level of light pollution but also affect potential indicators. Partial least squares regression was used to study the multicollinearity relationship between the indicator variables and the three potential impact indicators, determining that it has a strong ability to explain the dependent variables. After putting forward three possible intervention strategies for light pollution, the potential impact of each strategy on the overall impact of light pollution was evaluated using a partial least squares regression model.
Author Contributions
Funding
Data Availability Statement
Conflicts of Interest
Nomenclature
| Disposable income per capita and number of cars per capita | |
| Floor area of the building | |
| Proportion of urban population | |
| Electricity consumption per capita | |
| Night light intensity | |
| Density of population | |
| Amount of precipitation | |
| Medial humidity and average temperature | |
| Vegetation coverage | |
| Number of species |
References
- Gallaway, T.; Olsen, R.N.; Mitchell, D.M. The economics of global light pollution. Ecol. Econ. 2010, 69, 658–665. [Google Scholar] [CrossRef]
- Gaston, K.J.; Duffy, J.P.; Gaston, S.; Bennie, J.; Davies, T.W. Human alteration of natural light cycles: Causes and ecological consequences. Oecologia 2014, 176, 917–931. [Google Scholar] [CrossRef]
- Xiang, W.L.; Tan, M.H. Changes in light pollution and the causing factors in China’s protected areas, 1992–2012. Remote Sens. 2017, 9, 1026. [Google Scholar] [CrossRef]
- Rafindadi, A.A.; Muye, I.M.; Kaita, R.A. The effects of fdi and energy consumption on environmental pollution in predominantly resource-based economies of the gcc. Sustain. Energy Technol. Assess. 2018, 25, 126–137. [Google Scholar] [CrossRef]
- Wu, B.; Wong, H. Visualization and analysis of light pollution: A case study in Hong Kong. ISPRS Ann. Photogrametry Remote Sens. Spat. Inf. Sci. 2012, 1, 171–176. [Google Scholar] [CrossRef]
- Sung, C.Y. Examining the effects of vertical outdoor built environment characteristics on indoor light pollution. Build. Environ. 2022, 210, 108724. [Google Scholar] [CrossRef]
- Riegel, K.W. Light pollution: Outdoor lighting is a growing threat to astronomy. Science 1973, 179, 1285–1291. [Google Scholar] [CrossRef]
- Owens, A.C.S.; Cochard, P.; Durrant, J.; Farnworth, B.; Perkin, E.K.; Seymoure, B. Light pollution is a driver of insect declines. Biol. Conserv. 2020, 241, 108259. [Google Scholar] [CrossRef]
- McLaren, J.D.; Buler, J.J.; Schreckengost, T.; Smolinsky, J.A.; Boone, M.; van Loon, E.E.; Dawson, D.K.; Walters, E.L. Artificial light at night confounds broad-scale habitat use by migrating birds. Ecol. Lett. 2018, 21, 356–364. [Google Scholar] [CrossRef]
- Thiel, S.; Döhring, T.; Köfferlein, M.; Kosak, A.; Martin, P.; Seidlitz, H.K. A phytotron for plant stress research: How far can artificial lighting compare to natural sunlight? J. Plant Physiol. 1996, 148, 456–463. [Google Scholar] [CrossRef]
- Walker, W.H.; Bumgarner, J.R.; Walton, J.C.; Liu, J.A.; Meléndez-Fernández, O.H.; Nelson, R.J.; DeVries, A.C. Light pollution and cancer. Int. J. Mol. Sci. 2020, 21, 9360. [Google Scholar] [CrossRef]
- Clarke, R.B.; Amini, H.; James, P.; von Euler-Chelpin, M.; Jorgensen, J.T.; Mehta, A.; Cole-Hunter, T.; Westendorp, R.; Mortensen, L.H.; Loft, S.; et al. Outdoor light at night and breast cancer incidence in the danish nurse cohort. Environ. Res. 2021, 194, 110631. [Google Scholar] [CrossRef] [PubMed]
- Cao, M.; Xu, T.; Yin, D.Q. Understanding light pollution: Recent advances on its health threats and regulations. J. Environ. Sci. 2023, 127, 589–602. [Google Scholar] [CrossRef]
- Xu, Y.Q.; Fu, C.; Kennedy, E.; Jiang, S.H.; Owusu-Agyemang, S. The impact of street lights on spatial-temporal patterns of crime in detroit, michigan. Cities 2018, 79, 45–52. [Google Scholar] [CrossRef]
- Steinbach, R.; Perkins, C.; Tompson, L.; Johnson, S.; Armstrong, B.; Green, J.; Grundy, C.; Wilkinson, P.; Edwards, P. The effect of reduced street lighting on road casualties and crime in england and wales: Controlled interrupted time series analysis. J. Epidemiol. Community Health 2015, 69, 1118–1124. [Google Scholar] [CrossRef]
- Chalkias, C.; Petrakis, M.; Psiloglou, B.; Lianou, M. Modelling of light pollution in suburban areas using remotely sensed imagery and gis. J. Environ. Manag. 2006, 79, 57–63. [Google Scholar] [CrossRef]
- Rabaza, O.; Galadi-Enriquez, D.; Estrella, A.E.; Dols, F.A. All-sky brightness monitoring of light pollution with astronomical methods. J. Environ. Manag. 2010, 91, 1278–1287. [Google Scholar] [CrossRef] [PubMed]
- Garstang, R. Night sky brightness at observatories and sites. Publ. Astron. Soc. Pac. 1989, 101, 306. [Google Scholar] [CrossRef]
- Gaston, K.J.; Davies, T.W.; Bennie, J.; Hopkins, J. Review: Reducing the ecological consequences of night-time light pollution: Options and developments. J. Appl. Ecol. 2012, 49, 1256–1266. [Google Scholar] [CrossRef]
- Fraser, C.; Pylyavskyy, P. Tensor diagrams and cluster combinatorics at punctures. Adv. Math. 2023, 412, 108796. [Google Scholar] [CrossRef]
- Zhou, S.; Xu, Z.; Liu, F. Method for determining the optimal number of clusters based on agglomerative hierarchical clustering. IEEE Trans. Neural Netw. Learn. Syst. 2016, 28, 3007–3017. [Google Scholar] [CrossRef]
- Zhou, Y.; Zhang, Q.; Singh, V.P.; Xiao, M. General correlation analysis: A new algorithm and application. Stoch. Environ. Res. Risk Assess. 2015, 29, 665–677. [Google Scholar] [CrossRef]
- Ye, J. Multicriteria fuzzy decision-making method using entropy weights-based correlation coefficients of interval-valued intuitionistic fuzzy sets. Appl. Math. Model. 2010, 34, 3864–3870. [Google Scholar] [CrossRef]
- Deng, J.; Pandey, M. Optimal maximum entropy quantile function for fractional probability weighted moments and its applications in reliability analysis. Appl. Math. Model. 2023, 114, 230–251. [Google Scholar] [CrossRef]
- Zhao, Q.H.; Li, X.L.; Li, Y.; Zhao, X.M. A fuzzy clustering image segmentation algorithm based on hidden markov random field models and voronoi tessellation. Pattern Recognit. Lett. 2017, 85, 49–55. [Google Scholar] [CrossRef]
- Baz, J.; Díaz, I.; Montes, S.; Pérez-Fernández, R. Some results on the gaussian markov random field construction problem based on the use of invariant subgraphs. Test 2022, 31, 856–874. [Google Scholar] [CrossRef]
- Zhang, H.; Wang, W.T.; Xiao, B. Exponential convergence for high-order recurrent neural networks with a class of general activation functions. Appl. Math. Model. 2011, 35, 123–129. [Google Scholar] [CrossRef]
- Wang, Y.X.; Xu, Z.H. Statistical analysis for contract cheating in chinese universities. Mathematics 2021, 9, 1684. [Google Scholar] [CrossRef]
- Su, Y.C.; Wu, C.Y.; Yang, C.H.; Li, B.S.; Moi, S.H.; Lin, Y.D. Machine learning data imputation and prediction of foraging group size in a kleptoparasitic spider. Mathematics 2021, 9, 415. [Google Scholar] [CrossRef]
- Bekesiene, S.; Vasiliauskas, A.V.; Hoskova-Mayerova, S.; Vasiliene-Vasiliauskiene, V. Comprehensive assessment of distance learning modules by fuzzy ahp-topsis method. Mathematics 2021, 9, 409. [Google Scholar] [CrossRef]
- Yu, C.Y.; Heidari, A.A.; Chen, H.L. A quantum-behaved simulated annealing algorithm-based moth-flame optimization method. Appl. Math. Model. 2020, 87, 1–19. [Google Scholar] [CrossRef]
- He, F.; Ye, Q. A bearing fault diagnosis method based on wavelet packet transform and convolutional neural network optimized by simulated annealing algorithm. Sensors 2022, 22, 1410. [Google Scholar] [CrossRef] [PubMed]












| Region | LBLPRAI | Rank |
|---|---|---|
| Protected Land | 0.02757 | 5 |
| Rural Community | 0.10872 | 4 |
| Suburban Community | 0.15159 | 3 |
| Urban Community 1 | 0.29164 | 2 |
| Urban Community 2 | 0.42049 | 1 |
| Validity Index | ||||
|---|---|---|---|---|
| 1 | 2 | 2 | 3 | |
| 1/2 | 1 | 1 | 2 | |
| 1/2 | 1 | 1 | 2 | |
| 1/3 | 1/2 | 1/2 | 1 |
| Rural Community | Urban Community 2 | ||||
|---|---|---|---|---|---|
| Intervention Strategy (1) | 0.53 | 0.02 | Intervention Strategy (1) | 0.82 | 0.25 |
| Intervention Strategy (2) | 0.66 | 0.03 | Intervention Strategy (2) | 0.54 | 0.04 |
| Intervention Strategy (3) | 0.89 | 0.01 | Intervention Strategy (3) | 0.74 | 0.11 |
| Rural Community | Urban Community 2 | ||||
|---|---|---|---|---|---|
| Intervention Strategy (1) | 0.56 | 0.044 | Intervention Strategy (1) | 0.84 | 0.261 |
| Intervention Strategy (2) | 0.92 | Intervention Strategy (2) | 0.71 | ||
| Intervention Strategy (3) | 0.69 | Intervention Strategy (3) | 0.52 |
Disclaimer/Publisher’s Note: The statements, opinions and data contained in all publications are solely those of the individual author(s) and contributor(s) and not of MDPI and/or the editor(s). MDPI and/or the editor(s) disclaim responsibility for any injury to people or property resulting from any ideas, methods, instructions or products referred to in the content. |
© 2023 by the authors. Licensee MDPI, Basel, Switzerland. This article is an open access article distributed under the terms and conditions of the Creative Commons Attribution (CC BY) license (https://creativecommons.org/licenses/by/4.0/).
Share and Cite
Fang, L.; Wu, Z.; Tao, Y.; Gao, J. Light Pollution Index System Model Based on Markov Random Field. Mathematics 2023, 11, 3030. https://doi.org/10.3390/math11133030
Fang L, Wu Z, Tao Y, Gao J. Light Pollution Index System Model Based on Markov Random Field. Mathematics. 2023; 11(13):3030. https://doi.org/10.3390/math11133030
Chicago/Turabian StyleFang, Liangkun, Zhangjie Wu, Yuan Tao, and Jinfeng Gao. 2023. "Light Pollution Index System Model Based on Markov Random Field" Mathematics 11, no. 13: 3030. https://doi.org/10.3390/math11133030
APA StyleFang, L., Wu, Z., Tao, Y., & Gao, J. (2023). Light Pollution Index System Model Based on Markov Random Field. Mathematics, 11(13), 3030. https://doi.org/10.3390/math11133030

