Genetic Diversity of Aquatic Ranunculus (Batrachium, Ranunculaceae) in One River Basin Caused by Hybridization
Abstract
1. Introduction
2. Results
2.1. Genetic Diversity Based on ISSR-PCR Analysis
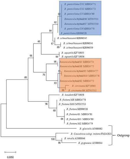
2.2. Ribosomal DNA ITS Region and Plastid rpl32-trnL Region Analysis
2.3. Chromosome Numbers of R. circinatus, R. penicillatus, and Putative Hybrid
3. Discussion
4. Materials and Methods
4.1. Plant Sampling
4.2. DNA Extraction and ISSR-PCR Amplification
4.3. ITS and rpl32-trnL Regions Sequencing
4.4. Cytological Analysis
4.5. Data Analyses
5. Conclusions
Author Contributions
Funding
Acknowledgments
Conflicts of Interest
References
- Cook, C.D.K. A monograpfic study of Ranunculus subgenus Batrachium (DC) A. Gray. In Mitteilungen der Botanischen Staatssammlung, München; Botanische Staatssammlung München: München, Germany, 1966; pp. 4–93. [Google Scholar]
- Webster, S.D. Ranunculus penicillatus (Dumort.) Bab. in Great Britain and Ireland. Watsonia 1988, 17, 1–22. [Google Scholar]
- Cook, C.D.K. Studies in Ranunculus subgenus Batrachium (DC.) A. Gray II. General morphological considerations in the taxonomy of the subgenus. Watsonia 1963, 5, 294–303. [Google Scholar]
- Zalewska-Gałosz, J.; Jopek, M.; Ilnicki, T. Hybridization in Batrachium group: Controversial delimitation between heterophyllous Ranunculus penicillatus and the hybrid Ranunculus fluitans × R. peltatus. Aquat. Bot. 2015, 120, 160–168. [Google Scholar] [CrossRef]
- Bobrov, A.A.; Zalewska-Gałosz, J.M.; Movergoz, E.A. Ranunculus schmalhausenii (section Batrachium, Ranunculaceae), a neglected water crowfoot endemic to Fennoscandia—A case of rapid hybrid speciation in postglacial environment of North Europe. Phytotaxa 2015, 233, 101–138. [Google Scholar] [CrossRef]
- Lambertini, C.; Gustafsson, M.H.G.; Baattrup-Pedersen, A.; Riis, T. Genetic structure of the submersed Ranunculus baudotii (sect. Batrachium) population in a lowland stream in Denmark. Aquat. Bot. 2017, 136, 186–196. [Google Scholar] [CrossRef]
- Wiegleb, G.; Bobrov, A.; Zalewska-Gałosz, J. A taxonomic account of Ranunculus section Batrachium (Ranunculaceae). Phytotaxa 2017, 319, 1–55. [Google Scholar] [CrossRef]
- Prančl, J.; Koutecky, P.; Lučanova, M. Cytotype variation, cryptic diversity and hybridization in Ranunculus sect. Batrachium revealed by flow cytometry and chromosome numbers. Preslia 2018, 90, 195–223. [Google Scholar] [CrossRef]
- Lansdown, R.V. The Identity of Ranunculus Subgenus Batrachium in the River Itchen; Environment Agency, Southern Region: Berkshire, UK, 2007.
- Tzvelev, N.N. (Ed.) Rod 26. Batrachium S. F. Gray. In Konspekt Flory Vostochnoi Evropy. T. 1; KMK Press: Moscow, Russia, 2012. [Google Scholar]
- Wang, B.; Li, W.; Wang, J. Genetic diversity of Alternanthera philoxeroides in China. Aquat. Bot. 2005, 81, 277–283. [Google Scholar] [CrossRef]
- Kameyama, Y.; Ohara, M. Predominance of clonal reproduction, but recombinant origins of new genotypes in the free-floating aquatic bladderwort Utricularia australis f. tenuicaulis (Lentibulariaceae). J. Plant Res. 2006, 119, 357–362. [Google Scholar] [CrossRef][Green Version]
- Pollux, B.J.A.; Jong, M.D.E.; Steegh, A.; Verbruggen, E.; Van Groenendael, J.M.; Ouborg, N.J. Reproductive strategy, clonal structure and genetic diversity in populations of the aquatic macrophyte Sparganium emersum in river systems. Mol. Ecol. 2007, 16, 313–325. [Google Scholar] [CrossRef]
- Kaplan, Z. Hybridization of Potamogeton species in the Czech Republic: Diversity, distribution, temporal trends and habitat preferences. Preslia 2010, 82, 261–287. [Google Scholar]
- Telford, A.; O’Hare, M.T.; Cavers, S.; Holmes, N. Can genetic bar-coding be used to identify aquatic Ranunculus L. subgenus Batrachium (DC) A. Gray? A test using some species from the British Isles. Aquat. Bot. 2011, 95, 65–70. [Google Scholar] [CrossRef]
- Butkuvienė, J.; Sinkevičienė, Z.; Naugžemys, D.; Patamsytė, J.; Žvingila, D. Genetic diversity of Batrachium (Ranunculaceae) species reveals the necessity of their protection in Lithuanian rivers. Aquat. Bot. 2017, 142, 61–70. [Google Scholar] [CrossRef]
- Baubinienė, A. Merkio ir jo Intakų Senvagės. Lietuvos Valsčiai. Valkininkai. Available online: http://www.llt.lt/pdf/valkininkai/merkio_senvage.pdf (accessed on 27 October 2020).
- Data of National River Monitoring. Available online: http://vanduo.gamta.lt/cms/index?rubricId=a65cce5b-64c7-445f-883e-af3e11213469 (accessed on 15 September 2020).
- Bobrov, A.A. Potamogeton × fennicus (P. filiformis × P. vaginatus, Potamogetonaceae) in East Europe. Komarovia 2007, 5, 1–23. [Google Scholar]
- Butkuvienė, J.; Sinkevičienė, Z.; Žvingila, D. Batrachium (Ranunculaceae) in the rivers of Lithuania. Bot. Lith. 2014, 20, 46–56. [Google Scholar] [CrossRef][Green Version]
- Wang, Y.H.; Chen, J.M.; Xu, C.; Liu, X.; Wang, Q.F.; Motley, T.J. Population genetic structure of an aquatic herb Batrachium bungee (Ranunculaceae) in the Hengduan Mountains of China. Aquat. Bot. 2010, 92, 221–225. [Google Scholar] [CrossRef]
- Husband, B.C.; Barrett, S.C.H. Effective population size and genetic drift in tristylous Eichhornia paniculata (Pontederiaceae). Evolution 1992, 46, 1875–1890. [Google Scholar] [CrossRef]
- Sampson, J.F.; Hankinson, M.; McArthur, S.; Tapper, S.; Longley, M.; Gibson, N.; Yates, C.; Byrne, M. Long-term ‘islands’ in the landscape: Low gene flow, effective population size and genetic divergence in the shrub Hakea oldfieldii (Proteaceae). Bot. J. Linn. Soc. 2015, 179, 319–334. [Google Scholar] [CrossRef]
- Marques, I.; Felinger, G.N.; Martins-Loucao, M.A.; Aquilar, J.F. Fitness in Narcissus hybrids: Low fertility is overcome by early hybrid vigour, absence of exogenous selection and high bulb propagation. J. Ecol. 2011, 99, 1508–1519. [Google Scholar] [CrossRef]
- Mallet, J. Hybrid speciation. Nature 2007, 446, 279–283. [Google Scholar] [CrossRef]
- Marin, M.V.; Lye, G.C. Hybridisation and genetic diversity in introduced Mimulus (Phrymaceae). Heredity 2013, 110, 111–122. [Google Scholar] [CrossRef] [PubMed]
- Caetano-Anollés, G. High genome-wide mutation rates in vegetatively propagated bermudagrass. Mol. Ecol. 1999, 8, 1211–1221. [Google Scholar] [CrossRef]
- Carino, D.A.; Dahler, C.C. Genetic variation in an apomictic grass, Heteropogon contortus, in the Hawaiian Islands. Mol. Ecol. 1999, 8, 2127–2132. [Google Scholar] [CrossRef] [PubMed]
- Sarla, N.; Siddiq, E.A.; Pradeep-Reddy, M.N. Inter simple sequence repeat (ISSR) polymorphism and its application in plant breeding. Euphytica 2002, 128, 9–17. [Google Scholar] [CrossRef]
- Husband, B.C.; Baldwin, S.J.; Suda, J. The incidence of polyploidy in natural plant populations: Major patterns and evolutionary processes. Plant Gen. Div. 2013, 2, 255–276. [Google Scholar] [CrossRef]
- Paunl, O.; Forest, F.; Fay, F.M.; Chase, M.W. Hybrid speciation in angiosperms: Parental divergence dives ploidy. New Phytol. 2009, 182, 507–518. [Google Scholar] [CrossRef]
- Doyle, J.J.; Doyle, J.J. A rapid DNA isolation procedure for small quantities of fresh leaf tissue. Phytochem. Bull. 1987, 19, 11–15. [Google Scholar]
- White, T.J.; Bruns, T.; Lee, S.; Taylor, J. Amplification and direct sequencing of fungal ribosomal RNA genes for phylogenetics. In PCR Protocols: A Guide to Methods and Applications; Academic Press: New York, NY, USA, 1990; Volume 18, pp. 315–322. [Google Scholar] [CrossRef]
- Shaw, J.; Lickey, E.B.; Schilling, E.E.; Small, R.L. Comparison of whole chloroplast genome sequences to choose noncoding regions for phylogenetic studies in angiosperms: The tortoise and the hare III. Am. J. Bot. 2007, 94, 275–288. [Google Scholar] [CrossRef]
- Patamsytė, J.; Naugžemys, D.; Čėsnienė, T.; Kleizaitė, V.; Demina, O.N.; Mikhailova, S.I.; Agafonov, V.A.; Žvingila, D. Evaluation and comparison of the genetic structure of Bunias orientalis populations in their native range and two non-native ranges. Plant Ecol. 2018, 219, 101–114. [Google Scholar] [CrossRef]
- Smirnov, Y.A. Accelerated methods for studying somatic chromosomes in fruit trees. Tsitologia 1968, 10, 1132–1134. [Google Scholar]
- Yeh, F.C.; Boyle, T.J.B. Population Genetic Analysis of Codominant and Dominant Markers and Quantitative Traits. Belg. J. Bot. 1997, 129, 157–163. [Google Scholar]
- Vekemans, X.; Beauwens, T.; Lemaire, M.; Roldan-Ruiz, I. Data from amplified fragment length polymorphism (AFLP) markers show indication of size homoplasy and of a relationship between degree of homoplasy and fragment size. Mol. Ecol. 2002, 11, 139–151. [Google Scholar] [CrossRef] [PubMed]
- Coart, E.; Glabeke, V.S.V.; Petit, R.J.; Bockstaele, V.E.V.; Roldan-Ruiz, I. Range wide versus local patterns of genetic diversity in hornbeam (Carpinus betulus L.). Conserv. Genet. 2005, 6, 259–273. [Google Scholar] [CrossRef]
- Peakall, R.; Smouse, P.E. GenAlEx 6.5: Genetic analysis in Excel. Population genetic software for teaching and research—An update. Bioinformatics 2012, 28, 2537–2539. [Google Scholar] [CrossRef] [PubMed]
- Kumar, S.; Stecher, G.; Li, M.; Knyaz, C.; Tamura, K. MEGA X: Molecular Evolutionary Genetics Analysis across Computing Platforms. Mol. Biol. Evol. 2018, 35, 1547–1549. [Google Scholar] [CrossRef]
- Madden, T.L.; Tatusov, R.L.; Zhang, J. Applications of network BLAST server. Meth. Enzymol. 1996, 266, 131–141. [Google Scholar] [CrossRef]
- Jolley, K.A.; Feil, E.J.; Chan, M.S.; Maiden, M.C. Sequence type analysis and recombination test (START). Bioinformatics 2001, 17, 1230–1231. [Google Scholar] [CrossRef]








| Population | h ± SD | I ± SD | Br [8] | PLP 5% | He ± SE |
|---|---|---|---|---|---|
| Gruda | 0.06 ± 0.13 | 0.09 ± 0.19 | 1.19 | 0.23 | 0.06 ± 0.02 |
| Skroblus | 0.07 ± 0.15 | 0.12 ± 0.22 | 1.20 | 0.23 | 0.07 ± 0.02 |
| Ula | 0.06 ± 0.14 | 0.10 ± 0.21 | 1.18 | 0.23 | 0.06 ± 0.02 |
| Source | df | SS | MS | Est. Var. | % | Value | p |
|---|---|---|---|---|---|---|---|
| Among phenotypic groups | 1 | 73.859 | 73.859 | 0.165 | 2% | ||
| Among plants groups from different rivers | 2 | 143.343 | 71.671 | 6.862 | 81% | ||
| Within plants groups from different rivers | 37 | 63.725 | 1.722 | 1.722 | 17% | ||
| Total | 40 | 280.927 | 8.749 | 100% | |||
| PhiRT | 0.019 | 0.298 |

Publisher’s Note: MDPI stays neutral with regard to jurisdictional claims in published maps and institutional affiliations. |
© 2020 by the authors. Licensee MDPI, Basel, Switzerland. This article is an open access article distributed under the terms and conditions of the Creative Commons Attribution (CC BY) license (http://creativecommons.org/licenses/by/4.0/).
Share and Cite
Butkuvienė, J.; Sinkevičienė, Z.; Naugžemys, D.; Žvingila, D.; Skridaila, A.; Bobrov, A.A. Genetic Diversity of Aquatic Ranunculus (Batrachium, Ranunculaceae) in One River Basin Caused by Hybridization. Plants 2020, 9, 1455. https://doi.org/10.3390/plants9111455
Butkuvienė J, Sinkevičienė Z, Naugžemys D, Žvingila D, Skridaila A, Bobrov AA. Genetic Diversity of Aquatic Ranunculus (Batrachium, Ranunculaceae) in One River Basin Caused by Hybridization. Plants. 2020; 9(11):1455. https://doi.org/10.3390/plants9111455
Chicago/Turabian StyleButkuvienė, Jurgita, Zofija Sinkevičienė, Donatas Naugžemys, Donatas Žvingila, Audrius Skridaila, and Alexander A. Bobrov. 2020. "Genetic Diversity of Aquatic Ranunculus (Batrachium, Ranunculaceae) in One River Basin Caused by Hybridization" Plants 9, no. 11: 1455. https://doi.org/10.3390/plants9111455
APA StyleButkuvienė, J., Sinkevičienė, Z., Naugžemys, D., Žvingila, D., Skridaila, A., & Bobrov, A. A. (2020). Genetic Diversity of Aquatic Ranunculus (Batrachium, Ranunculaceae) in One River Basin Caused by Hybridization. Plants, 9(11), 1455. https://doi.org/10.3390/plants9111455

