Genome Identification of GLP Family in Korean Pine and Study on the Function of GLP1-2-6/GLP1-2-21 in Somatic Embryo Maturation
Abstract
1. Introduction
2. Results
2.1. Construction of Weighted Gene Co-Expression Network
2.2. Identification and Physicochemical Properties Analysis of PkGLP Gene Family Members
2.3. Family Phylogenetic Tree of PkGLP Gene Family
2.4. Chromosome Location and Collinearity Analysis of PkGLP Gene Family
2.5. Conserved Motif and Gene Structure Analysis of PkGLP Gene Family
2.6. Analysis of Cis-Acting Elements of PkGLP Promoter
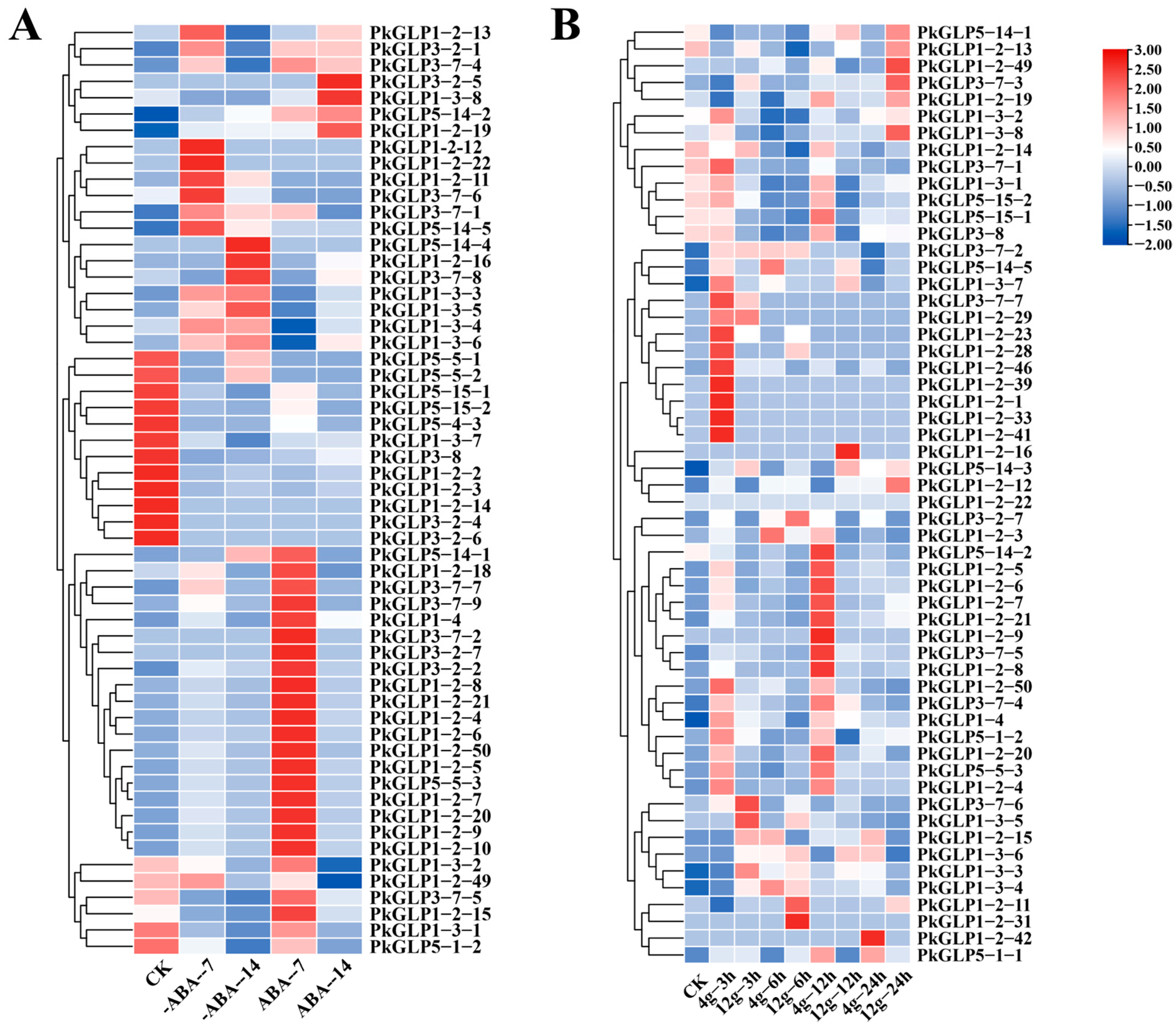
2.7. Expression Analysis of PkGLP Gene Under Abiotic Stress
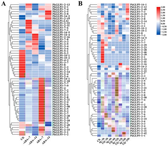
2.8. The qRT-PCR Verification of PkGLP Gene Under ABA Treatment
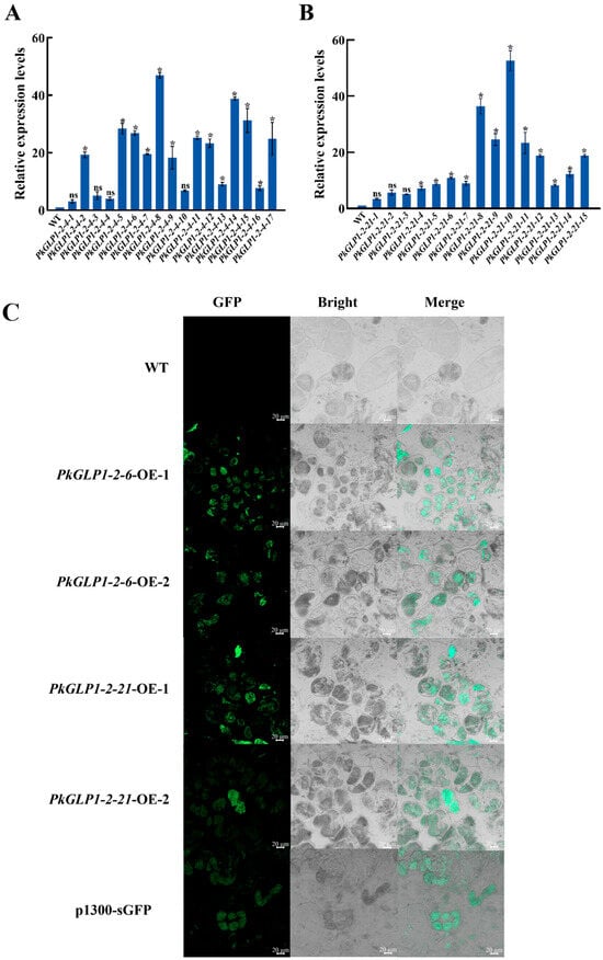
2.9. Subcellular Localization of PkGLP1-2-6 and PkGLP1-2-21 Proteins in Tobacco
2.10. Screening of PkGLP1-2-6 and PkGLP1-2-21 Transgenic Callus and Somatic Embryo Maturation Culture
2.11. Determination of Redox Substances in Wild-Type and Transgenic Callus and Somatic Embryos
3. Discussion
3.1. The Role of PkGLP Gene Family in Plant Growth and Development and Stress Response
3.2. The Role of PkGLP in the Early Stage of Somatic Embryogenesis of Korean Pine Embryogenic Callus and ABA Response
3.3. The Role of PkGLP1-2-6 and PkGLP1-2-21 in Growth and Metabolism
3.4. The Role of PkGLP1-2-6 and PkGLP1-2-21 in Somatic Embryogenesis
4. Materials and Methods
4.1. Plant Materials
4.2. Construction of Weighted Gene Co-Expression Network
4.3. Identification and Physicochemical Properties Analysis of PkGLP Gene Family Members
4.4. Phylogenetic Tree and Collinearity Analysis of PkGLP Gene Family
4.5. Gene Structure and Conservative Motif Analysis of PkGLP Gene Family
4.6. Analysis of Cis-Acting Elements of PkGLP Promoter
4.7. Expression Analysis of PkGLP Gene Under Abiotic Stress
4.8. Subcellular Localization of PkGLP1-2-6 and PkGLP1-2-21 Proteins in Tobacco
4.9. Stable Genetic Transformation of Embryogenic Callus of Korean Pine
4.10. Determination of Redox Substances in Wild-Type and Transgenic Callus and Somatic Embryos
4.11. Statistics
5. Conclusions
Supplementary Materials
Author Contributions
Funding
Data Availability Statement
Acknowledgments
Conflicts of Interest
References
- Lane, B.G.; Dunwell, J.M.; Ray, J.A.; Schmitt, M.R.; Cuming, A.C. Germin, a protein marker of early plant development, is an oxalate oxidase. J. Biol. Chem. 1993, 268, 12239–12242. [Google Scholar] [CrossRef]
- Fan, Z.; Gu, H.; Chen, X.; Song, H.; Wang, Q.; Liu, M.; Qu, L.J.; Chen, Z. Cloning and expression analysis of Zmglp1, a new germin-like protein gene in maize. Biochem. Biophys. Res. Commun. 2005, 331, 1257–1263. [Google Scholar] [CrossRef]
- Manosalva, P.M.; Davidson, R.M.; Liu, B.; Xiao, Z.; Hulbert, S.H.; Leung, H.; Leach, J.E. A Germin-Like Protein gene family functions as a complex quantitative trait locus conferring broad-spectrum disease resistance in Rice. Plant Physiol. 2009, 149, 286–296. [Google Scholar] [CrossRef]
- Nathalie, M.; Berna, A.; Neutelings, G.; David, A.; Bernie, F. cDNA sequence, genomic organization and differential expression of three Arabidopsis genes for germin/oxalate oxidase-like proteins. Plant Mol. Biol. 1997, 35, 459–469. [Google Scholar] [CrossRef]
- Klink, V.P.; Overall, C.C.; Alkharouf, N.W.; MacDonald, M.H.; Matthews, B.F. Laser capture microdissection (LCM) and comparative microarray expression analysis of syncytial cells isolated from incompatible and compatible soybean (Glycine max) roots infected by the soybean cyst nematode (Heterodera glycines). Planta 2007, 226, 1389–1409. [Google Scholar] [CrossRef]
- Mathieu, M.; Lelu-Walter, M.A.; Blervacq, A.S.; David, H.; Hawkins, S.; Neutelings, G. Germin-like genes are expressed during somatic embryogenesis and early development of conifers. Plant Mol. Biol. 2006, 61, 615–627. [Google Scholar] [CrossRef]
- Wang, T.; Chen, X.; Zhu, F.; Li, H.; Li, L.; Yang, Q.; Chi, X.; Yu, S.; Liang, X. Characterization of peanut germin-like proteins, AhGLPs in plant development and defense. PLoS ONE 2013, 8, e61722. [Google Scholar] [CrossRef]
- Ilyas, M.; Akhtar, W.; Rehman, S.; Naqvi, S.; Mahmood, T. Functional characterization of the rice root Germin-like protein gene-1 (OsRGLP1) promoter in Nicotiana tabacum. 3 Biotech 2019, 9, 130. [Google Scholar] [CrossRef]
- Li, Z.; Fu, Z.; Zhang, S.; Zhang, X.; Xue, X.; Chen, Y.; Zhang, Z.; Lai, Z.; Lin, Y. Genome-wide analysis of the GLP gene family and overexpression of GLP1-5–1 to promote lignin accumulation during early somatic embryo development in Dimocarpus longan. BMC Genom. 2023, 24, 138. [Google Scholar] [CrossRef]
- Li, S.; Xue, L.; Xu, S.; Feng, H.; An, L. IBA-induced changes in antioxidant enzymes during adventitious rooting in mung bean seedlings: The role of H2O2. Environ. Exp. Bot. 2009, 66, 442–450. [Google Scholar] [CrossRef]
- Yu, J. Physiological and Redox Proteomics of Puccinellia tenuiflora in Response to H2O2; Northeast Forestry University: Harbin, China, 2018. [Google Scholar] [CrossRef]
- Lyas, M.; Rasheed, A.; Mahmood, T. Functional characterization of germin and germin-like protein genes in various plant species using transgenic approaches. Biotechnol. Lett. 2016, 38, 1405–1421. [Google Scholar] [CrossRef]
- Tang, S.; Yang, L. Physiological and transcriptome sequencing analysis of exogenous ABA to regulate maturation of Korean pine somatic embryos. Plant Cell Tissue Organ Cult. (PCTOC) 2025, 161, 12. [Google Scholar] [CrossRef]
- Moore, R.C.; Purugganan, M.D. The early stages of duplicate gene evolution. Proc. Natl. Acad. Sci. USA 2003, 100, 15682–15687. [Google Scholar] [CrossRef]
- Cannon, S.B.; Mitra, A.; Baumgarten, A.; Young, N.D.; May, G. The roles of segmental and tandem gene duplication in the evolution of large gene families in Arabidopsis thaliana. BMC Plant Biol. 2004, 4, 10. [Google Scholar] [CrossRef]
- Rengasamy, R.; Shu-Ye, J.; Nadimuthu, K.; Nori, V.P.; Srinivasan, R. A comprehensive transcriptional profiling of the WRKY gene family in rice under various abiotic and phytohormone treatments. Plant Cell Physiol. 2008, 49, 865–879. [Google Scholar] [CrossRef]
- Li, L.; Xu, X.; Chen, C.; Shen, Z. Genome-wide characterization and expression analysis of the germin-like protein family in rice and Arabidopsis. Int. J. Mol. Sci. 2016, 17, 1622. [Google Scholar] [CrossRef]
- Miranti, C.K.; Brugge, J.S. Sensing the environment: A historical perspective on integrin signal transduction. Nat. Cell Biol. 2002, 4, 83–90. [Google Scholar] [CrossRef]
- Poczai, P. Investigation and computational analysis of the sulfotransferase (SOT) gene family in potato (Solanum tuberosum): Insights into sulfur adjustment for proper development and stimuli responses. Plants 2021, 10, 2597. [Google Scholar] [CrossRef]
- Parviz, H.; Fatemeh, P.; Freddy, M. Genome-wide identification and molecular evolution of the magnesiumtransporter (MGT) gene family in Citrullus lanatus and Cucumis sativus. Agronomy 2022, 12, 2253. [Google Scholar] [CrossRef]
- Xiao, T. Functional Analysis of Rice Germinoid Protein OsGLP8-7 in Response to Copper Stress; Nanjing Agricultural University: Nanjing, China, 2023. [Google Scholar] [CrossRef]
- Wei, Q. Study on the Mechanism of Overexpression of Rice Germinin-Like Protein OsGLPs Gene to Improve Heavy Metal Tolerance in Arabidopsis thaliana; Nanjing Agricultural University: Nanjing, China, 2019; Available online: https://d.wanfangdata.com.cn/thesis/ChhUaGVzaXNOZXdTMjAyNDA5MjAxNTE3MjUSCFk0MDU4MDgwGgg3NnRyYWkxZg%3D%3D (accessed on 10 August 2025).
- Yasmin, T.; Mumtaz, A.; Mahmood, T.; Hyder, M.Z.; Naqvi, S.M. A germin-like protein gene of rice increased superoxide dismutase activity in transformed tobacco. Biol. Plant. 2015, 59, 456–462. [Google Scholar] [CrossRef]
- Banerjee, J.; Maiti, M.K. Functional role of rice germin-like protein1 in regulation of plant height and disease resistance. Biochem. Biophys. Res. Commun. 2010, 394, 178–183. [Google Scholar] [CrossRef]
- Komatsu, S.; Kobayashi, Y.; Nishizawa, K.; Nanjo, Y.; Furukawa, K. Comparative proteomics analysis of differentially expressed proteins in soybean cell wall during flooding stress. Amino Acids 2010, 39, 1435–1449. [Google Scholar] [CrossRef]
- Tian, X. Construction, Expression and Functional Analysis of a Germin-Like Protein Gene; Hebei University of Science and Technology: Shijiazhuang, China, 2015. [Google Scholar] [CrossRef]
- Tao, M. Biochemical Characteristics and Physiological Function Analysis of OsGLP1 in Rice; South China Agricultural University: Guangzhou, China, 2016. [Google Scholar] [CrossRef]
- Wang, Y.N.; Hung, M.C. Nuclear functions and subcellular trafficking mechanisms of the epidermal growth factor receptor family. Cell Biosci. 2012, 2, 13. [Google Scholar] [CrossRef]
- Jans, D.A.; Hübner, S. Regulation of protein transport to the nucleus: Central role of phosphorylation. Physiol. Rev. 1996, 76, 651–685. [Google Scholar] [CrossRef]
- Wheatley, S.; Mcneish, I. Survivin: A protein with dual roles in mitosis and apoptosis. Int. Rev. Cytol.-A Surv. Cell Biol. 2005, 247, 35–88. [Google Scholar] [CrossRef]
- Li, H.; Jiang, J.; Wang, S.; Liu, F. Expression analysis of ThGLP, a new germin-like protein gene, in Tamarix hispida. J. For. Res. 2010, 21, 323–330. [Google Scholar] [CrossRef]
- De, Z.A.; Colcombet, J.; Hirt, H. The role of MAPK modules and ABA during abiotic stress signaling. Trends Plant Sci. 2016, 21, 677–685. [Google Scholar] [CrossRef]
- Li, Z. Genome-Wide Identification of GLP Family and Functional Study of GLP1-5-1 in Longan; Fujian Agriculture and Forestry University: Fuzhou, China, 2023. [Google Scholar] [CrossRef]
- Xu, X.; He, X.; Zhang, Q.; Yang, L. Genome-wide identification and expression pattern analysis of nuclear factor Y-B/C genes in Pinus koraiensis, and functional identification of Leafy Cotyledon 1. Plants 2025, 14, 438. [Google Scholar] [CrossRef]
- Hou, H.; Wu, Y.; Yang, L.; Dong, H.; Zhao, W.; Shen, H.; Zhang, H.; Li, S. A method for genetic transformation using embryonic callus of Pinus koraiensis. Forests 2024, 15, 2058. [Google Scholar] [CrossRef]












Disclaimer/Publisher’s Note: The statements, opinions and data contained in all publications are solely those of the individual author(s) and contributor(s) and not of MDPI and/or the editor(s). MDPI and/or the editor(s) disclaim responsibility for any injury to people or property resulting from any ideas, methods, instructions or products referred to in the content. |
© 2026 by the authors. Licensee MDPI, Basel, Switzerland. This article is an open access article distributed under the terms and conditions of the Creative Commons Attribution (CC BY) license.
Share and Cite
Tang, S.; Yang, L. Genome Identification of GLP Family in Korean Pine and Study on the Function of GLP1-2-6/GLP1-2-21 in Somatic Embryo Maturation. Plants 2026, 15, 476. https://doi.org/10.3390/plants15030476
Tang S, Yang L. Genome Identification of GLP Family in Korean Pine and Study on the Function of GLP1-2-6/GLP1-2-21 in Somatic Embryo Maturation. Plants. 2026; 15(3):476. https://doi.org/10.3390/plants15030476
Chicago/Turabian StyleTang, Shuoran, and Ling Yang. 2026. "Genome Identification of GLP Family in Korean Pine and Study on the Function of GLP1-2-6/GLP1-2-21 in Somatic Embryo Maturation" Plants 15, no. 3: 476. https://doi.org/10.3390/plants15030476
APA StyleTang, S., & Yang, L. (2026). Genome Identification of GLP Family in Korean Pine and Study on the Function of GLP1-2-6/GLP1-2-21 in Somatic Embryo Maturation. Plants, 15(3), 476. https://doi.org/10.3390/plants15030476

