Multiomic Analysis of Environmental Effects and Nitrogen Use Efficiency of Two Potato Varieties Under High Nitrogen Conditions
Abstract
1. Introduction
2. Results
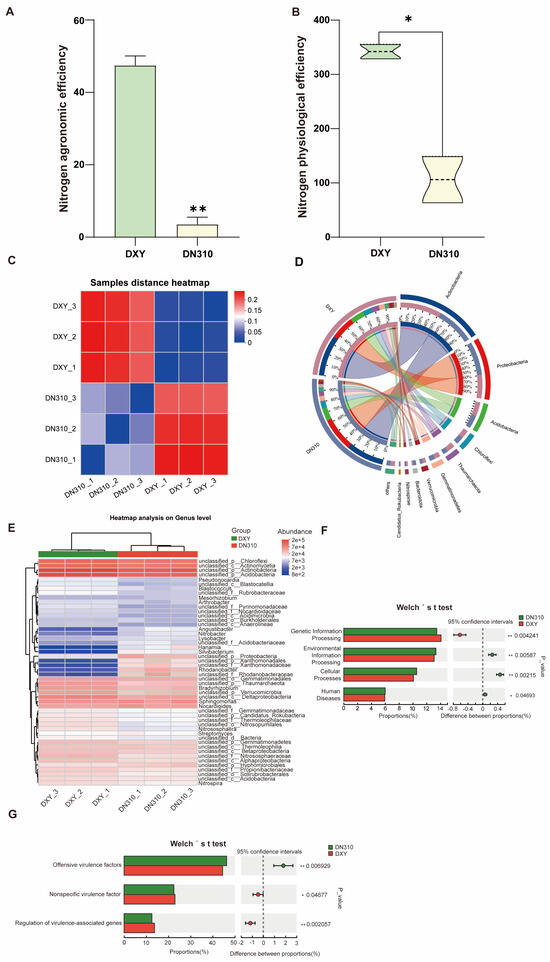
2.1. Rhizosphere Microbial Community Composition of Two Potato Varieties with Different Nitrogen Efficiency Under High Nitrogen Conditions
2.2. Effects of High Nitrogen on the Functions of Rhizosphere Soil Microorganisms
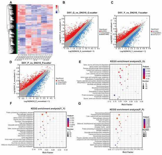
2.3. Effects of High Nitrogen Conditions on Transcriptional Regulation in Different Potato Varieties
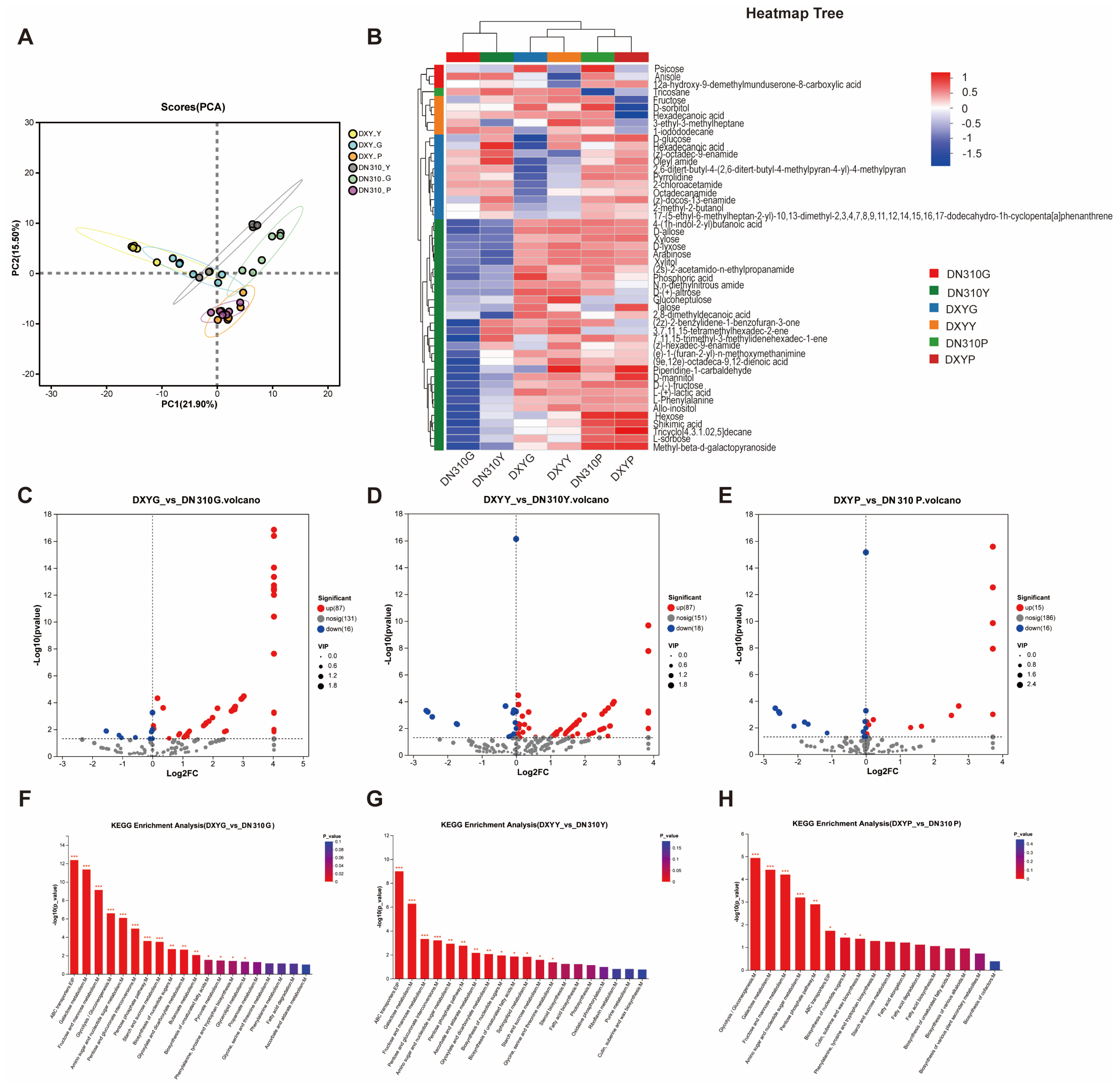
2.4. Effects of High Nitrogen Conditions on the Metabolites of Different Potato Varieties
2.5. Identification of the Key Genes of Nitrogen Fertilizer Response Using Combined Transcriptome and Metabolome Analyses
3. Discussion
4. Materials and Methods
4.1. Plant Materials and Growth Conditions
4.2. Determination of Nitrogen Use Efficiency
4.3. Analysis of Rhizosphere Microbial Metagenomic Sequencing
Gene Prediction, Microbial Species Annotation, KEGG Functional Annotation, and VFDB Virulence Annotation
4.4. Transcriptome Sequencing
4.5. Metabolome Sequencing
4.6. Differentially Expressed Genes and Weighted Gene Co-Expression Network Analysis
5. Conclusions
Supplementary Materials
Author Contributions
Funding
Data Availability Statement
Acknowledgments
Conflicts of Interest
Abbreviations
| N | Nitrogen | 
| NUE | N use efficiency | 
| PTI | Pattern-triggered immunity | 
| ETI | Effector-triggered immunity | 
| DXY | Daxiyang | 
| DN310 | Dongnong310 | 
| PE | Nitrogen physiological efficiency | 
| AE | Nitrogen agronomic efficiency | 
References
- Yan, Y.; Zhang, Z.; Sun, H.; Liu, X.; Xie, J.; Qiu, Y.; Chai, T.; Chu, C.; Hu, B. Nitrate confers rice adaptation to high ammonium by suppressing its uptake but promoting its assimilation. Mol. Plant 2023, 16, 1871–1874. [Google Scholar] [CrossRef] [PubMed]
 - Hu, B.; Wang, W.; Chen, J.; Liu, Y.; Chu, C. Genetic improvement toward nitrogen-use efficiency in rice: Lessons and perspectives. Mol. Plant 2023, 16, 64–74. [Google Scholar] [CrossRef] [PubMed]
 - Wang, H.; Yan, Z.F.; Ju, X.T.; Song, X.T.; Zhang, J.B.; Li, S.L.; Xia, Z.B. Quantifying nitrous oxide production rates from nitrification and denitrification under various moisture conditions in agricultural soils: Laboratory study and literature synthesis. Front. Microbiol. 2023, 13, 10. [Google Scholar] [CrossRef] [PubMed]
 - Bashir, M.T.; Ali, S.; Ghauri, M.; Adris, A.A.; Harun, R. Impact of excessive nitrogen fetilizers on the environment and associated mitigation strategies. Asian J. Microbiol. Biotechnol. Environ. Sci. 2013, 15, 213–221. [Google Scholar]
 - Motavalli, P.P.; Goyne, K.W.; Udawatta, R.P. Environmental Impacts of Enhanced-Efficiency Nitrogen Fertilizers. Crop Manag. 2008, 7, 1–15. [Google Scholar] [CrossRef]
 - Wang, X.; Wang, X.; Sheng, H.; Wang, X.; Zhao, H.; Feng, K. Excessive Nitrogen Fertilizer Application Causes Rapid Degradation of Greenhouse Soil in China. Pol. J. Environ. Stud. 2022, 31, 1527–1534. [Google Scholar] [CrossRef]
 - Zhang, S.L.; Gao, P.C.; Tong, Y.A.; Norse, D.; Lu, Y.L.; Powlson, D. Overcoming nitrogen fertilizer over-use through technical and advisory approaches: A case study from Shaanxi Province, northwest China. Agric. Ecosyst. Environ. 2015, 209, 89–99. [Google Scholar] [CrossRef]
 - Zhang, R.; Vivanco, J.M.; Shen, Q. The unseen rhizosphere root-soil-microbe interactions for crop production. Curr. Opin. Microbiol. 2017, 37, 8–14. [Google Scholar] [CrossRef]
 - Li, X.; Panke-Buisse, K.; Yao, X.; Coleman-Derr, D.; Ding, C.; Wang, X.; Ruan, H. Peanut plant growth was altered by monocropping-associated microbial enrichment of rhizosphere microbiome. Plant Soil 2020, 446, 655–669. [Google Scholar] [CrossRef]
 - Nonthakaew, N.; Panbangred, W.; Songnuan, W.; Intra, B. Plant growth-promoting properties of Streptomyces spp. isolates and their impact on mung bean plantlets’ rhizosphere microbiome. Front. Microbiol. 2022, 13, 967415. [Google Scholar] [CrossRef] [PubMed]
 - Yuan, M.; Jiang, Z.; Bi, G.; Nomura, K.; Liu, M.; Wang, Y.; Cai, B.; Zhou, J.-M.; He, S.Y.; Xin, X.-F. Pattern-recognition receptors are required for NLR-mediated plant immunity. Nature 2021, 592, 105–109. [Google Scholar] [CrossRef] [PubMed]
 - Wei, X.; Xie, B.; Wan, C.; Song, R.; Zhong, W.; Xin, S.; Song, K. Enhancing Soil Health and Plant Growth through Microbial Fertilizers: Mechanisms, Benefits, and Sustainable Agricultural Practices. Agronomy 2024, 14, 609. [Google Scholar] [CrossRef]
 - Ge, L.; Song, L.; Wang, L.; Li, Y.; Sun, Y.; Wang, C.; Chen, J.; Wu, G.; Pan, A.; Wu, Y.; et al. Evaluating response mechanisms of soil microbiomes and metabolomes to Bt toxin additions. J. Hazard. Mater. 2023, 448, 130904. [Google Scholar] [CrossRef]
 - Chen, L.H.; Zheng, D.D.; Liu, B.; Yang, J.; Jin, Q. VFDB 2016: Hierarchical and refined dataset for big data analysis-10 years on. Nucleic Acids Res. 2016, 44, D694–D697. [Google Scholar] [CrossRef] [PubMed]
 - Gupta, U.C.; Gupta, S.C. The Important Role of Potatoes, An Underrated Vegetable Food Crop in Human Health and Nutrition. Curr. Nutr. Food Sci. 2018, 14, 11–19. [Google Scholar] [CrossRef]
 - Zakharchuk, N.A.; Sydorchuk, V.I.; Pysarenko, N.V. Evaluation of Potato Varieties for Drought Tolerance, Ecological Plasticity, Adaptability, and Consumer Qualities at Early Stages of Cultivation. Veg. Melon Grow. 2024, 74, 19–32. [Google Scholar] [CrossRef]
 - Lombardo, S.; Pandino, G.; Mauromicale, G. Optimizing Nitrogen Fertilization to Improve Qualitative Performances and Physiological and Yield Responses of Potato (Solanum tuberosum L.). Agronomy 2020, 10, 352. [Google Scholar] [CrossRef]
 - Jego, G.; Martinez, M.; Antiguadad, I.; Launay, M.; Sanchez-Perez, J.M.; Justes, E. Evaluation of the impact of various agricultural practices on nitrate leaching under the root zone of potato and sugar beet using the STICS soil-crop model. Sci. Total Environ. 2008, 394, 207–221. [Google Scholar] [CrossRef] [PubMed]
 - Akkamis, M.; Alikan, S. A review on the effects of irrigation and nitrogen fertilization regimes on potato yield. Eurasian J. Sci. Eng. Tech. 2021, 2, 054–061. [Google Scholar]
 - Nieto, C.A.O. Nitrogen Use Efficiency in Potato: An Integrated Agronomic, Physiological and Genetic Approach. Ph.D. Thesis, Wageningen University, Wageningen, The Netherlands, 2016. [Google Scholar]
 - Li, L.; Hong, M.; Zhang, Y.; Paustian, K. Soil N2O emissions from specialty crop systems: A global estimation and meta-analysis. Glob. Chang. Biol. 2024, 30, e17233. [Google Scholar] [CrossRef] [PubMed]
 - Trehan, S.P.; Singh, B.P. Nutrient efficiency of different crop species and potato varieties—In retrospect and prospect. Potato J. 2013, 40, 1–21. [Google Scholar]
 - Slaton, N.A.; Cartwright, R.D.; Meng, J.; Gbur, E.E.; Norman, R.J. Sheath blight severity and rice yield as affected by nitrogen fertilizer rate, application method, and fungicide. Agron. J. 2003, 95, 1489–1496. [Google Scholar] [CrossRef]
 - Long, D.H.; Lee, F.N.; TeBeest, D.O. Effect of Nitrogen Fertilization on Disease Progress of Rice Blast on Susceptible and Resistant Cultivars. Plant Dis. 2000, 84, 403–409. [Google Scholar] [CrossRef] [PubMed]
 - Kong, L.; Xie, Y.; Hu, L.; Si, J.; Wang, Z. Excessive nitrogen application dampens antioxidant capacity and grain filling in wheat as revealed by metabolic and physiological analyses. Sci. Rep. 2017, 7, 43363. [Google Scholar] [CrossRef] [PubMed]
 - Wei, Q.; Yin, Y.; Tong, Q.; Gong, Z.; Shi, Y. Multi-omics analysis of excessive nitrogen fertilizer application: Assessing environmental damage and solutions in potato farming. Ecotoxicol. Environ. Saf. 2024, 284, 116916. [Google Scholar] [CrossRef] [PubMed]
 - Xin, W.; Zhang, L.; Zhang, W.; Gao, J.; Yi, J.; Zhen, X.; Li, Z.; Zhao, Y.; Peng, C.; Zhao, C. An Integrated Analysis of the Rice Transcriptome and Metabolome Reveals Differential Regulation of Carbon and Nitrogen Metabolism in Response to Nitrogen Availability. Int. J. Mol. Sci. 2019, 20, 2349. [Google Scholar] [CrossRef]
 - Duan, Y.; Yang, H.; Wu, Y.; Fan, S.; Wu, W.; Lyu, L.; Li, W. Integrative physiological, metabolomic and transcriptomic analysis reveals nitrogen preference and carbon and nitrogen metabolism in blackberry plants. J. Plant Physiol. 2023, 280, 153888. [Google Scholar] [CrossRef] [PubMed]
 - Lü, W.X.; Ge, Y.; Wu, J.Z.; Chang, J. Study on the method for the determination of nitric nitrogen, ammoniacal nitrogen and total nitrogen in plant. Spectrosc. Spectr. Anal. 2004, 24, 204–206. [Google Scholar]
 - Wang, B.; Wang, X.; Wang, Z.; Zhu, K.; Wu, W. Comparative metagenomic analysis reveals rhizosphere microbial community composition and functions help protect grapevines against salt stress. Front. Microbiol. 2023, 14, 1102547. [Google Scholar] [CrossRef] [PubMed]
 - McNair, K.; Ecale Zhou, C.L.; Souza, B.; Malfatti, S.; Edwards, R.A. Utilizing Amino Acid Composition and Entropy of Potential Open Reading Frames to Identify Protein-Coding Genes. Microorganisms 2021, 9, 129. [Google Scholar] [CrossRef] [PubMed]
 - Buchfink, B.; Reuter, K.; Drost, H.-G. Sensitive protein alignments at tree-of-life scale using DIAMOND. Nat. Methods 2021, 18, 366–368. [Google Scholar] [CrossRef]
 - Xu, J.; Zhang, Y.; Qi, D.; Huo, H.; Dong, X.; Tian, L.; Liu, C.; Cao, Y. Metabolomic and transcriptomic analyses highlight the influence of lipid changes on the post-harvest softening of Pyrus ussurian Max. ‘Zaoshu Shanli’. Genomics 2021, 113, 919–926. [Google Scholar] [CrossRef] [PubMed]
 - Love, M.I.; Huber, W.; Anders, S. Moderated estimation of fold change and dispersion for RNA-seq data with DESeq2. Genome Biol. 2014, 15, 550. [Google Scholar] [CrossRef] [PubMed]
 - Langfelder, P.; Horvath, S. WGCNA: An R package for weighted correlation network analysis. BMC Bioinform. 2008, 9, 559. [Google Scholar] [CrossRef] [PubMed]
 






Disclaimer/Publisher’s Note: The statements, opinions and data contained in all publications are solely those of the individual author(s) and contributor(s) and not of MDPI and/or the editor(s). MDPI and/or the editor(s) disclaim responsibility for any injury to people or property resulting from any ideas, methods, instructions or products referred to in the content.  | 
© 2025 by the authors. Licensee MDPI, Basel, Switzerland. This article is an open access article distributed under the terms and conditions of the Creative Commons Attribution (CC BY) license (https://creativecommons.org/licenses/by/4.0/).
Share and Cite
Gao, S.; Wei, G.; Chang, Y.; Yin, Y.; Wei, Q.; Shi, Y. Multiomic Analysis of Environmental Effects and Nitrogen Use Efficiency of Two Potato Varieties Under High Nitrogen Conditions. Plants 2025, 14, 633. https://doi.org/10.3390/plants14050633
Gao S, Wei G, Chang Y, Yin Y, Wei Q, Shi Y. Multiomic Analysis of Environmental Effects and Nitrogen Use Efficiency of Two Potato Varieties Under High Nitrogen Conditions. Plants. 2025; 14(5):633. https://doi.org/10.3390/plants14050633
Chicago/Turabian StyleGao, Shuo, Guowei Wei, Yuan Chang, Yanbin Yin, Qiaorong Wei, and Ying Shi. 2025. "Multiomic Analysis of Environmental Effects and Nitrogen Use Efficiency of Two Potato Varieties Under High Nitrogen Conditions" Plants 14, no. 5: 633. https://doi.org/10.3390/plants14050633
APA StyleGao, S., Wei, G., Chang, Y., Yin, Y., Wei, Q., & Shi, Y. (2025). Multiomic Analysis of Environmental Effects and Nitrogen Use Efficiency of Two Potato Varieties Under High Nitrogen Conditions. Plants, 14(5), 633. https://doi.org/10.3390/plants14050633
        