Identification and Expression Analysis of TCP Transcription Factors Under Abiotic Stress in Phoebe bournei
Abstract
1. Introduction
2. Results
2.1. Identification of the PbTCP Protein Characterization
2.2. Evolutionary Analysis of PbTCP Gene Family
2.3. PbTCP Protein Sequence Analysis
2.4. Protein Structure Analysis of PbTCP Transcription Factors
2.5. Collinearity Analysis of TCP Gene Family in P. bournei
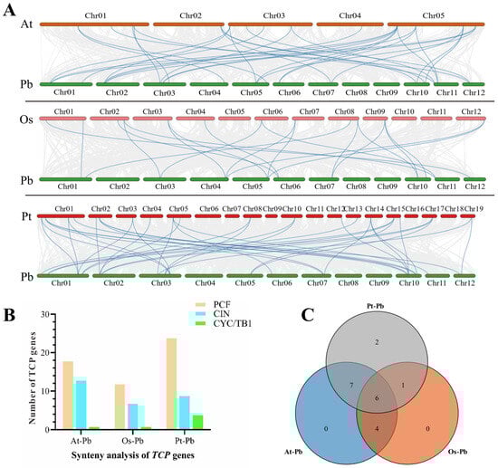
2.6. Interspecific Collinearity Analysis
2.7. Analysis of Cis-Acting Elements
2.8. Gene Expression Heat Map of TCP Gene in Different Tissues
2.9. Expression of the PbTCP Gene Under Abiotic Stress
3. Discussion
4. Materials and Methods
4.1. Identification of PbTCP Genes in P. bournei
4.2. Phylogenetic Analysis
4.3. Protein Motifs Analysis and Gene Structures, Conserved Domain
4.4. Chromosomal Location, Gene Duplication, and Collinearity Relationship
4.5. Cis-Elements in the Promoter and Expression Analysis of PbTCP Genes
4.6. Plant Materials and Abiotic Stresses Treatment
4.7. RNA Extraction and qRT-PCR Analysis
5. Conclusions
Author Contributions
Funding
Data Availability Statement
Acknowledgments
Conflicts of Interest
References
- Danisman, S. TCP Transcription Factors at the Interface between Environmental Challenges and the Plant’s Growth Responses. Front. Plant Sci. 2016, 7, 1930. [Google Scholar] [CrossRef] [PubMed]
- Lan, J.; Qin, G. The Regulation of CIN-like TCP Transcription Factors. Int. J. Mol. Sci. 2020, 21, 4498. [Google Scholar] [CrossRef] [PubMed]
- Dong, Z.; Hao, Y.; Zhao, Y.; Tang, W.; Wang, X.; Li, J.; Wang, L.; Hu, Y.; Guan, X.; Gu, F.; et al. Genome-Wide Analysis of the TCP Transcription Factor Gene Family in Pepper (Capsicum annuum L.). Plants 2024, 13, 641. [Google Scholar] [CrossRef]
- Franco-Zorrilla, J.M.; López-Vidriero, I.; Carrasco, J.L.; Godoy, M.; Vera, P.; Solano, R. DNA-binding specificities of plant transcription factors and their potential to define target genes. Proc. Natl. Acad. Sci. USA 2014, 111, 2367–2372. [Google Scholar] [CrossRef]
- Wang, Y.; He, W.; Wang, L.; Lan, Y.; Wu, M. TCP transcription factor identification in pecan (carya illi-noensis) and salt tolerance function analysis of CiTCP8. Sci. Hortic. 2024, 330, 12. [Google Scholar] [CrossRef]
- Doebley, J.; Stec, A.; Hubbard, L. The evolution of apical dominance in maize. Nature 1997, 386, 485–488. [Google Scholar] [CrossRef]
- Luo, D.; Carpenter, R.; Vincent, C.; Copsey, L.; Coen, E. Origin of floral asymmetry in Antirrhinum. Nature 1996, 383, 794–799. [Google Scholar] [CrossRef]
- Kosugi, S.; Ohashi, Y. PCF1 and PCF2 specifically bind to cis elements in the rice proliferating cell nuclear antigen gene. Plant Cell 1997, 9, 1607–1619. [Google Scholar] [CrossRef]
- Martín-Trillo, M.; Cubas, P. TCP genes: A family snapshot ten years later. Trends Plant Sci. 2010, 15, 31–39. [Google Scholar] [CrossRef]
- Gao, Y.; Regad, F.; Li, Z.; Pirrello, J.; Bouzayen, M.; van der Rest, B. Class I TCP in fruit development: Much more than growth. Front. Plant Sci. 2024, 15, 1411341. [Google Scholar] [CrossRef]
- Zhang, L.; Li, C.; Yang, D.; Wang, Y.; Yang, Y.; Sun, X. Genome-Wide Analysis of the TCP Transcription Factor Genes in Dendrobium catenatum Lindl. Int. J. Mol. Sci. 2021, 22, 10269. [Google Scholar] [CrossRef] [PubMed]
- Wu, Y.; Zhang, J.; Li, C.; Deng, X.; Wang, T.; Dong, L. Genome-wide analysis of TCP transcription factor family in sunflower and identification of HaTCP1 involved in the regulation of shoot branching. BMC Plant Biol. 2023, 23, 222. [Google Scholar] [CrossRef] [PubMed]
- Yu, Z.; Tian, C.; Guan, Y.; He, J.; Wang, Z.; Wang, L.; Lin, S.; Guan, Z.; Fang, W.; Chen, S.; et al. Expression Analysis of TCP Transcription Factor Family in Autopolyploids of Chrysanthemum nankingense. Front. Plant Sci. 2022, 13, 860956. [Google Scholar] [CrossRef]
- Kosugi, S.; Ohashi, Y. DNA binding and dimerization specificity and potential targets for the TCP protein family. Plant J. 2002, 30, 337–348. [Google Scholar] [CrossRef] [PubMed]
- Savadel, S.D.; Hartwig, T.; Turpin, Z.M.; Vera, D.L.; Lung, P.Y.; Sui, X.; Blank, M.; Frommer, W.B.; Dennis, J.H.; Zhang, J.F.; et al. The native cistrome and sequence motif families of the maize ear. PLoS Genet. 2021, 17, e1009689. [Google Scholar] [CrossRef]
- Bai, F.; Reinheimer, R.; Durantini, D.; Kellogg, E.A.; Schmidt, R.J. TCP transcription factor, BRANCH ANGLE DEFECTIVE 1 (BAD1), is required for normal tassel branch angle formation in maize. Proc. Natl. Acad. Sci. USA 2012, 109, 12225–12230. [Google Scholar] [CrossRef]
- Ortiz-Ramírez, C.; Hernandez-Coronado, M.; Thamm, A.; Catarino, B.; Wang, M.Y.; Dolan, L.; Feijó, J.A.; Becker, J.D. A Transcriptome Atlas of Physcomitrella patens Provides Insights into the Evolution and Development of Land Plants. Mol. Plant 2016, 9, 205–220. [Google Scholar] [CrossRef]
- Zheng, K.; Ni, Z.; Qu, Y.; Cai, Y.; Yang, Z.; Sun, G.; Chen, Q. Genome-wide identification and ex-pression analyses of TCP transcription factor genes in Gossypium barbadense. Sci. Rep. 2018, 8, 16. [Google Scholar] [CrossRef]
- Palatnik, J.F.; Allen, E.; Wu, X.L.; Schommer, C.; Schwab, R.; Carrington, J.C.; Weigel, D. Control of leaf morpho-genesis by microRNAs. Nature 2003, 425, 257–263. [Google Scholar] [CrossRef]
- Efroni, I.; Blum, E.; Goldshmidt, A.; Eshed, Y. A Protracted and Dynamic Maturation Schedule Underlies Arabidopsis Leaf Development. Plant Cell 2008, 20, 2293–2306. [Google Scholar] [CrossRef]
- Poza-Carrion, C.; Aguilar-Martinez, J.A.; Cubas, P. Role of TCP Gene BRANCHED1 in the Control of Shoot Branching in Arabidopsis. Plant Signal. Behav. 2007, 2, 551–552. [Google Scholar] [CrossRef] [PubMed]
- Nicolas, M.; Cubas, P. TCP factors: New kids on the signaling block. Curr. Opin. Plant Biol. 2016, 33, 33–41. [Google Scholar] [CrossRef] [PubMed]
- Cohen, J.D.; Strader, L.C. An auxin research odyssey: 1989–2023. Plant Cell 2024, 36, 1410–1428. [Google Scholar] [CrossRef] [PubMed]
- Zhou, Y.; Zhang, D.; An, J.; Yin, H.; Fang, S.; Chu, J.; Zhao, Y.; Li, J. TCP Transcription Factors Regulate Shade Avoidance via Directly Mediating the Expression of Both PHYTOCHROME INTERACTING FACTORs and Auxin Biosynthetic Genes. Plant Physiol. 2018, 176, 1850–1861. [Google Scholar] [CrossRef]
- Ferrero, L.V.; Gastaldi, V.; Ariel, F.D.; Viola, I.L.; Gonzalez, D.H. Class I TCP proteins TCP14 and TCP15 are re-quired for elongation and gene expression responses to auxin. Plant Mol. Biol. 2021, 105, 147–159. [Google Scholar] [CrossRef]
- Meshi, T.; Iwabuchi, M. Plant transcription factors. Plant Cell Physiol. 1995, 36, 1405–1420. [Google Scholar] [CrossRef]
- Danisman, S.; van Dijk, A.D.J.; Bimbo, A.; van der Wal, F.; Hennig, L.; de Folter, S.; Angenent, G.C.; Immink, R.G.H. Analysis of functional redundancies within the Arabidopsis TCP transcription factor family. J. Exp. Bot. 2013, 64, 5673–5685. [Google Scholar] [CrossRef]
- Parapunova, V.; Busscher, M.; Busscher-Lange, J.; Lammers, M.; Karlova, R.; Bovy, A.G.; Angenent, G.C.; de Maagd, R.A. Identification, cloning and characterization of the tomato TCP transcription factor family. BMC Plant Biol. 2014, 14, 17. [Google Scholar] [CrossRef]
- Pan, J.; Ju, Z.; Ma, X.; Duan, L.; Jia, Z. Genome-wide characterization of TCP family and their potential roles in abiotic stress resistance of oat (Avena sativa L.). Front. Plant Sci. 2024, 15, 13. [Google Scholar] [CrossRef]
- Liu, C.; Lv, T.; Shen, Y.; Liu, T.; Liu, M.; Hu, J.; Liu, S.; Jiang, Y.; Zhang, M.; Zhao, M.; et al. Genome-wide identification and integrated analysis of TCP genes controlling ginsenoside biosynthesis in Panax ginseng. BMC Plant Biol. 2024, 24, 47. [Google Scholar] [CrossRef]
- Wang, Y.; Wang, N.; Lan, J.; Pan, Y.; Jiang, Y.; Wu, Y.; Chen, X.; Feng, X.; Qin, G. Arabidop-sis transcription factor TCP4 controls the identity of the apical gynoecium. Plant Cell 2024, 36, 2668–2688. [Google Scholar] [CrossRef]
- Chen, C.; Zhang, Y.; Chen, Y.; Chen, H.; Gong, R. Sweet cherry TCP gene family analysis reveals potential functions of PavTCP1, PavTCP2 and PavTCP3 in fruit light responses. BMC Genom. 2024, 25, 3. [Google Scholar] [CrossRef] [PubMed]
- Wang, M.; Tu, Z.; Wang, J.; Zhang, Y.; Hu, Q.; Li, H. Genomic survey, bioinformatics analysis, and ex-pression profiles of TCP genes in Liriodendron chinense and functional characterization of LcTCP4. Trees-Struct. Funct. 2024, 38, 287–302. [Google Scholar] [CrossRef]
- Liu, Z.; Shi, X.; Wang, Z.; Qu, M.; Gao, C.; Wang, C.; Wang, Y. Acetylation of transcription factor BpTCP20 by acetyltransferase BpPDCE23 modulates salt tolerance in birch. Plant Physiol. 2024, 195, 2354–2371. [Google Scholar] [CrossRef] [PubMed]
- Mekonnen, Z.A.; Riley, W.J. Climate Change Will Increase Biomass Proportion of Global Forest Carbon Stocks Under an SSP5-8.5 Climate Trajectory. Geophys. Res. Lett. 2023, 50, e2023GL104612. [Google Scholar] [CrossRef]
- Turnhout, E.; Lynch, C.R. Raising the carbonized forest: Science and technologies of singularization. Environ. Plan. F 2024. [Google Scholar] [CrossRef]
- Lewis, S.L.; Wheeler, C.E.; Mitchard, E.T.A.; Koch, A. Regenerate natural forests to store carbon. Nature 2019, 568, 25–28. [Google Scholar] [CrossRef]
- Wang, T.; Liao, X.; Ning, L.; Xu, X.; Li, M.; Li, Y. Study on chemical pattern recognition of Phoebe bournei wood based on gas chromatography/mass spectroscopy. IAWA Journal 2021, 42, 387–396. [Google Scholar] [CrossRef]
- Wang, W.; Wei, X.; Liao, W.; Blanco, J.; Liu, Y.; Liu, S.; Liu, G.; Zhang, L.; Guo, X.; Guo, S. Evaluation of the effects of forest management strategies on carbon sequestration in evergreen broad-leaved (Phoebe bournei) plantation forests using FORECAST ecosystem model. For. Ecol. Manag. 2013, 300, 21–32. [Google Scholar] [CrossRef]
- Li, X.; Liu, L.; Sun, S.; Li, Y.; Jia, L.; Ye, S.; Yu, Y.; Dossa, K.; Luan, Y. Leaf-transcriptome profiles of phoebe bournei provide insights into temporal drought stress responses. Front. Plant Sci. 2022, 13, 1010314. [Google Scholar] [CrossRef]
- Wang, D.M.; Li, J.P.; Tang, T. Determining the Optimal Density of Phoebe bournei Plantations Based on Dynamic Programming under Close-to-Nature Management Measures. Sustainability 2022, 14, 847. [Google Scholar] [CrossRef]
- An, J.; Jin, N.; Wei, X. Morphological and anatomical changes of phoebe bournei in different age classes grown in natural forest under different light environments. Appl. Ecol. Environ. Res. 2023, 21, 2213–2227. [Google Scholar] [CrossRef]
- Zhang, J.; Zhu, Y.; Pan, Y.; Huang, H.; Li, C.; Li, G.; Tong, Z. Transcriptomic profiling and identifi-cation of candidate genes in two Phoebe bournei ecotypes with contrasting cold stress responses. Trees-Struct. Funct. 2018, 32, 1315–1333. [Google Scholar] [CrossRef]
- Liao, W.; Tang, X.; Li, J.; Zheng, Q.; Wang, T.; Cheng, S.; Chen, S.; Cao, S.; Cao, G. Genome wide investigation of Hsf gene family in Phoebe bournei: Identification, evolution, and expression after abiotic stresses. J. For. Res. 2024, 35, 11. [Google Scholar] [CrossRef]
- Huang, Y.; Zhao, X.; Zheng, Q.; He, X.; Zhang, M.; Ke, S.; Li, Y.; Zhang, C.; Ahmad, S.; Lan, S.; et al. Genome-Wide Identification of TCP Gene Family in Dendrobium and Their Expression Patterns in Dendrobium chrysotoxum. Int. J. Mol. Sci. 2023, 24, 14320. [Google Scholar] [CrossRef] [PubMed]
- Hao, J.; Zheng, L.; Han, Y.; Zhang, H.; Hou, K.; Liang, X.; Chen, C.; Wang, Z.; Qian, J.; Lin, Z.; et al. Genome-wide identification and expression analysis of TCP family genes in Catharanthus roseus. Front. Plant Sci. 2023, 14, 1161534. [Google Scholar] [CrossRef] [PubMed]
- Liu, D.; Luo, Y.; Han, H.; Liu, Y.; Alam, S.M.; Zhao, H.; Li, Y. Genome-wide analysis of citrus TCP tran-scription factors and their responses to abiotic stresses. BMC Plant Biol. 2022, 22, 325. [Google Scholar] [CrossRef]
- Jiang, Y.; Jiang, D.; Xia, M.; Gong, M.; Li, H.; Xing, H.; Zhu, X.; Li, H. Genome-Wide Identification and Expression Analysis of the TCP Gene Family Related to Developmental and Abiotic Stress in Ginger. Plants 2023, 12, 3389. [Google Scholar] [CrossRef]
- Zhang, S.; Zhou, Q.; Chen, F.; Wu, L.; Liu, B.; Li, F.; Zhang, J.; Bao, M.; Liu, G. Genome-Wide Identification, Characterization and Expression Analysis of TCP Transcription Factors in Petunia. Int. J. Mol. Sci. 2020, 21, 6594. [Google Scholar] [CrossRef]
- Li, H.; Wen, X.; Huang, X.; Wei, M.; Chen, H.; Yu, Y.; Dai, S. Genome-Wide Identification and Char-acterization of TCP Gene Family Members in Melastoma candidum. Molecules 2022, 27, 9036. [Google Scholar] [CrossRef]
- Baba, K.; Nakano, T.; Yamagishi, K.; Yoshida, S. Involvement of a nuclear-encoded basic helix-loop-helix protein in transcription of the light-responsive promoter of psbD. Plant Physiol. 2001, 125, 595–603. [Google Scholar] [CrossRef] [PubMed]
- Francis, A.; Dhaka, N.; Bakshi, M.; Jung, K.H.; Sharma, M.K.; Sharma, R. Comparative phylogenomic analysis pro-vides insights into TCP gene functions in Sorghum. Sci. Rep. 2016, 6, 13. [Google Scholar] [CrossRef] [PubMed]
- Cubas, P.; Lauter, N.; Doebley, J.; Coen, E. The TCP domain: A motif found in proteins regulating plant growth and development. Plant J. Cell Mol. Biol. 1999, 18, 215–222. [Google Scholar] [CrossRef] [PubMed]
- Yin, Z.; Liao, W.; Li, J.; Pan, J.; Yang, S.; Chen, S.; Cao, S. Genome-Wide Identification of GATA Family Genes in Phoebe bournei and Their Transcriptional Analysis under Abiotic Stresses. Int. J. Mol. Sci. 2023, 24, 10342. [Google Scholar] [CrossRef] [PubMed]
- Li, J.; Sun, H.; Wang, Y.; Fan, D.; Zhu, Q.; Zhang, J.; Zhong, K.; Yang, H.; Chang, W.; Cao, S. Genome-Wide Identification, Characterization, and Expression Analysis of the BES1 Family Genes under Abiotic Stresses in Phoebe bournei. Int. J. Mol. Sci. 2024, 25, 3072. [Google Scholar] [CrossRef]
- Ma, Y.; Zhong, M.; Li, J.; Jiang, Y.; Zhou, X.; Ijeoma, C.J.; Tang, X.; Chen, S.; Cao, S. Genome Identification and Evolutionary Analysis of LBD Genes and Response to Environmental Factors in Phoebe bournei. Int. J. Mol. Sci. 2023, 24, 12581. [Google Scholar] [CrossRef]
- Guan, H.; Zhang, Y.; Li, J.; Zhu, Z.; Chang, J.; Bakari, A.; Chen, S.; Zheng, K.; Cao, S. Analysis of the UDP-Glucosyltransferase (UGT) Gene Family and Its Functional Involvement in Drought and Salt Stress Tolerance in Phoebe bournei. Plants 2024, 13, 722. [Google Scholar] [CrossRef]
- Wang, C.; Feng, G.; Xu, X.; Huang, L.; Nie, G.; Li, D.; Zhang, X. Genome-Wide Identification, Characterization, and Expression of TCP Genes Family in Orchardgrass. Genes 2023, 14, 925. [Google Scholar] [CrossRef]
- Li, C.; Xu, M.; Cai, X.; Han, Z.; Si, J.; Chen, D. Jasmonate Signaling Pathway Modulates Plant Defense, Growth, and Their Trade-Offs. Int. J. Mol. Sci. 2022, 23, 3945. [Google Scholar] [CrossRef]
- Li, H.; Yuan, H.; Liu, F.; Luan, J.; Yang, Y.; Ren, L.; An, L.; Jiang, J. BpTCP7 gene from Betula platyphylla regulates tolerance to salt and drought stress through multiple hormone pathways. Plant Cell Tissue Organ Cult. 2020, 141, 17–30. [Google Scholar] [CrossRef]
- Liu, Y.; Wu, C.; Hu, X.; Gao, H.; Wang, Y.; Lu, H.; Cai, S.; Li, G.; Zheng, Y.; Lin, C.; et al. Transcriptome profiling reveals the crucial biological pathways involved in cold response in Moso bamboo (Phyllostachys edulis). Tree Physiol. 2020, 40, 538–556. [Google Scholar] [CrossRef] [PubMed]
- He, Z.; Zhao, X.; Kong, F.; Zuo, Z.; Liu, X. TCP2 positively regulates HY5/HYH and photomorphogenesis in Arabidopsis. J. Exp. Bot. 2016, 67, 775–785. [Google Scholar] [CrossRef] [PubMed]
- Han, X.; Hang, J.; Han, S.; Li Chong, S.; Meng, G.; Song, M.; Wang, Y.; Zhou, S.; Liu, C.; Lou, L.; et al. The chromosome-scale genome of Phoebe bournei reveals contrasting fates of terpene synthase (TPS)-a and TPS-b subfamilies. Plant Commun. 2022, 3, 100410. [Google Scholar] [CrossRef]
- El-Gebali, S.; Mistry, J.; Bateman, A.; Eddy, S.R.; Luciani, A.; Potter, S.C.; Qureshi, M.; Richardson, L.J.; Salazar, G.A.; Smart, A.; et al. The Pfam protein families database in 2019. Nucleic Acids Res. 2019, 41, D427–D432. [Google Scholar] [CrossRef] [PubMed]
- Marchler-Bauer, A.; Bo, Y.; Han, L.Y.; He, J.E.; Lanczycki, C.J.; Lu, S.N.; Chitsaz, F.; Derbyshire, M.K.; Geer, R.C.; Gonza-les, N.R.; et al. CDD/SPARCLE: Functional classification of proteins via subfamily domain architectures. Nucleic Acids Res. 2017, 45, D200–D203. [Google Scholar] [CrossRef]
- Edgar, R.C. MUSCLE: Multiple sequence alignment with high accuracy and high throughput. Nucleic Acids Res. 2004, 32, 1792–1797. [Google Scholar] [CrossRef]
- Chen, C.; Chen, H.; Zhang, Y.; Thomas, H.R.; Frank, M.H.; He, Y.; Xia, R. TBtools: An Integrative Toolkit Developed for Interactive Analyses of Big Biological Data. Mol. Plant 2020, 13, 1194–1202. [Google Scholar] [CrossRef]
- Waterhouse, A.M.; Procter, J.B.; Martin, D.M.A.; Clamp, M.; Barton, G.J. Jalview Version 2-a multiple sequence alignment editor and analysis workbench. Bioinformatics 2009, 25, 1189–1191. [Google Scholar] [CrossRef]
- Bailey, T.L.; Boden, M.; Buske, F.A.; Frith, M.; Grant, C.E.; Clementi, L.; Ren, J.Y.; Li, W.W.; Noble, W.S. MEME SUITE: Tools for motif discovery and searching. Nucleic Acids Res. 2009, 37, W202–W208. [Google Scholar] [CrossRef]
- Lescot, M.; Déhais, P.; Thijs, G.; Marchal, K.; Moreau, Y.; Van de Peer, Y.; Rouzé, P.; Rombauts, S. PlantCARE, a database of plant cis-acting regulatory elements and a portal to tools for in silico analysis of promoter sequences. Nucleic Acids Res. 2002, 30, 325–327. [Google Scholar] [CrossRef]
- Livak, K.J.; Schmittgen, T.D. Analysis of relative gene expression data using real-time quantitative PCR and the 2(-Delta Delta C(T)) Method. Methods 2001, 25, 402–408. [Google Scholar] [CrossRef] [PubMed]












| Gene Accession | Protein Name | AA/aa | MW/kDa | pI | II | AI | GRAVY | Subcellular Localization |
|---|---|---|---|---|---|---|---|---|
| OF00845-RA | PbTCP1 | 443 | 46.01 | 6.67 | 59.42 | 66.5 | −0.491 | Nucleus |
| OF19791-RA | PbTCP2 | 301 | 33.72 | 8.27 | 64.22 | 71.3 | −0.642 | Nucleus |
| OF22744-RA | PbTCP3 | 259 | 28.65 | 9.88 | 61.33 | 58.84 | −0.777 | Nucleus |
| OF11465-RA | PbTCP4 | 295 | 31.83 | 6.72 | 51.46 | 63.53 | −0.693 | Nucleus |
| OF11860-RA | PbTCP5 | 322 | 36.06 | 9.27 | 55.39 | 51.61 | −0.774 | Nucleus |
| OF04159-RA | PbTCP6 | 583 | 63.36 | 5.73 | 54.96 | 73.95 | −0.54 | Nucleus |
| OF04032-RA | PbTCP7 | 410 | 45.38 | 8.63 | 51.76 | 69.46 | −0.74 | Nucleus |
| OF25895-RA | PbTCP8 | 364 | 39.11 | 8.79 | 61.59 | 67.86 | −0.563 | Chloroplast, Nucleus |
| OF25557-RA | PbTCP9 | 679 | 72.15 | 9.49 | 37.11 | 92.99 | −0.092 | Mitochondrion |
| OF23858-RA | PbTCP10 | 177 | 17.80 | 10.15 | 69 | 66.89 | −0.117 | Nucleus |
| OF23646-RA | PbTCP11 | 277 | 30.78 | 7.63 | 44.67 | 74.69 | −0.307 | Nucleus |
| OF23645-RA | PbTCP12 | 377 | 42.23 | 9.51 | 43.12 | 71.17 | −0.62 | Nucleus |
| OF23643-RA | PbTCP13 | 435 | 48.75 | 8.94 | 42.58 | 78.23 | −0.575 | Nucleus |
| OF23640-RA | PbTCP14 | 231 | 25.55 | 9.65 | 45.24 | 58.74 | −0.943 | Nucleus |
| OF23639-RA | PbTCP15 | 438 | 48.41 | 9.57 | 48.37 | 69.06 | −0.654 | Nucleus |
| OF24987-RA | PbTCP16 | 250 | 25.86 | 6.11 | 48.73 | 71.8 | −0.399 | Nucleus |
| OF21041-RA | PbTCP17 | 440 | 45.75 | 7.31 | 63.06 | 62.25 | −0.453 | Nucleus |
| OF01693-RA | PbTCP18 | 438 | 47.80 | 6.58 | 47.43 | 62.95 | −0.743 | Nucleus |
| OF02672-RA | PbTCP19 | 331 | 37.11 | 9.13 | 42.31 | 61.66 | −0.872 | Nucleus |
| OF11303-RA | PbTCP20 | 406 | 44.71 | 9.48 | 51.89 | 70.86 | −0.596 | Nucleus |
| OF02247-RA | PbTCP21 | 363 | 38.35 | 8.11 | 58.39 | 65.21 | −0.572 | Nucleus |
| OF05103-RA | PbTCP22 | 464 | 51.05 | 5.95 | 57.67 | 57.87 | −0.809 | Nucleus |
| OF18329-RA | PbTCP23 | 238 | 25.28 | 8.89 | 51.85 | 76.34 | −0.321 | Nucleus |
| OF26947-RA | PbTCP24 | 309 | 32.91 | 5.68 | 53.61 | 73.88 | −0.469 | Nucleus |
| OF00332-RA | PbTCP25 | 290 | 30.59 | 9.39 | 66.12 | 72.07 | −0.364 | Nucleus |
| OF29850-RA | PbTCP26 | 344 | 36.00 | 9.55 | 68.42 | 72.12 | −0.426 | Nucleus |
| OF21638-RA | PbTCP27 | 378 | 40.60 | 6.64 | 56.62 | 65.61 | −0.536 | Nucleus |
| OF17792-RA | PbTCP28 | 234 | 24.43 | 9.98 | 56.51 | 78.08 | −0.279 | Nucleus |
| OF09077-RA | PbTCP29 | 414 | 45.10 | 6.57 | 69.1 | 57.39 | −0.746 | Nucleus |
Disclaimer/Publisher’s Note: The statements, opinions and data contained in all publications are solely those of the individual author(s) and contributor(s) and not of MDPI and/or the editor(s). MDPI and/or the editor(s) disclaim responsibility for any injury to people or property resulting from any ideas, methods, instructions or products referred to in the content. |
© 2024 by the authors. Licensee MDPI, Basel, Switzerland. This article is an open access article distributed under the terms and conditions of the Creative Commons Attribution (CC BY) license (https://creativecommons.org/licenses/by/4.0/).
Share and Cite
Lv, W.; Yang, H.; Zheng, Q.; Liao, W.; Chen, L.; Lian, Y.; Lin, Q.; Huo, S.; Rehman, O.U.; Liu, W.; et al. Identification and Expression Analysis of TCP Transcription Factors Under Abiotic Stress in Phoebe bournei. Plants 2024, 13, 3095. https://doi.org/10.3390/plants13213095
Lv W, Yang H, Zheng Q, Liao W, Chen L, Lian Y, Lin Q, Huo S, Rehman OU, Liu W, et al. Identification and Expression Analysis of TCP Transcription Factors Under Abiotic Stress in Phoebe bournei. Plants. 2024; 13(21):3095. https://doi.org/10.3390/plants13213095
Chicago/Turabian StyleLv, Wenzhuo, Hao Yang, Qiumian Zheng, Wenhai Liao, Li Chen, Yiran Lian, Qinmin Lin, Shuhao Huo, Obaid Ur Rehman, Wei Liu, and et al. 2024. "Identification and Expression Analysis of TCP Transcription Factors Under Abiotic Stress in Phoebe bournei" Plants 13, no. 21: 3095. https://doi.org/10.3390/plants13213095
APA StyleLv, W., Yang, H., Zheng, Q., Liao, W., Chen, L., Lian, Y., Lin, Q., Huo, S., Rehman, O. U., Liu, W., Zheng, K., Zhang, Y., & Cao, S. (2024). Identification and Expression Analysis of TCP Transcription Factors Under Abiotic Stress in Phoebe bournei. Plants, 13(21), 3095. https://doi.org/10.3390/plants13213095

