Transcriptomic and Metabolomic Analysis Reveals the Potential Roles of Polyphenols and Flavonoids in Response to Sunburn Stress in Chinese Olive (Canarium album)
Abstract
1. Introduction
2. Results
2.1. Changes in Phenotypic and Antioxidant Capacity
2.2. Transcriptomic Analysis
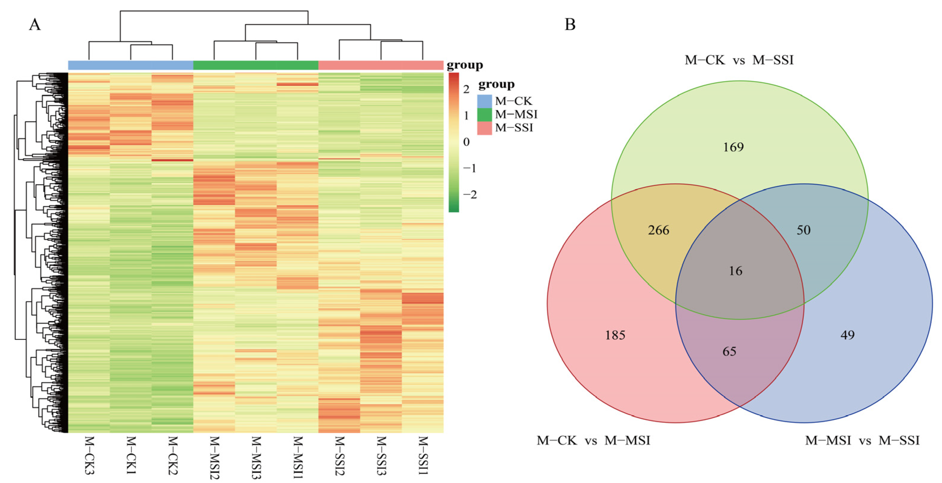
2.2.1. Transcriptome Data Evaluation and DEGs Identification
2.2.2. GO Pathway Enrichment Analysis Based on DEGs
2.2.3. Enrichment Analysis of KEGG Metabolic Pathways Based on DEGs
2.3. Metabolomic Analysis
2.3.1. Metabolome Data Assessment and Metabolite Identification
2.3.2. KEGG Pathway Analysis of DAMs
2.4. Integration of Transcriptome and Metabolome
2.4.1. Changes of Polyphenol Related Metabolites and Genes
2.4.2. Changes of Flavonoid-Related Metabolites and Genes
2.4.3. Changes of Transcription Factors Related to Regulating Phenylpropanoid and Flavonoid Biosynthesis
2.4.4. Changes of Antioxidant Capacity-Related Genes
2.5. Changes in the Content of Total Polyphenols and Total Flavonoids
3. Discussion
3.1. Serious Sunburn Led to Significant Changes in Phenotype of Chinese Olive
3.2. Sunburn Stress Up-Accumulated the Polyphenol and Flavonoid in Chinese Olive to Involve in the Response to This Abiotic Stress
3.3. The Potential Regulatory Network of Polyphenol and Flavonoid in Response to Sunburn Stress in Chinese Olive
4. Materials and Methods
4.1. Materials
4.2. Methods
4.2.1. Detection of Physiological and Biochemical Indicators
4.2.2. Transcriptome Sequencing
4.2.3. Metabolomic Assay
4.2.4. Statistical Analysis
5. Conclusions
Supplementary Materials
Author Contributions
Funding
Data Availability Statement
Conflicts of Interest
References
- Jin, J.; Yang, L.; Fan, D.Y.; Feng, B.B.; Keram, I.; Hao, Q. Advances in the studies on high temperature tolerance of fruit trees. Mol. Plant Breed. 2019, 17, 1019–1027. [Google Scholar] [CrossRef]
- Munne-Bosch, S.; Vincent, C. Physiological mechanisms underlying fruit sunburn. Crit. Rev. Plant Sci. 2019, 38, 140–157. [Google Scholar] [CrossRef]
- Müller, K.; Keller, M.; Stoll, M.; Friedel, M. Wind speed, sun exposure and water status alter sunburn susceptibility of grape berries. Front. Plant Sci. 2023, 14, 1145274. [Google Scholar] [CrossRef] [PubMed]
- Wang, F.; Xu, Z.; Fan, X.; Zhou, Q.; Cao, J.; Ji, G.; Jing, S.; Feng, B.; Wang, T. Transcriptome analysis reveals complex molecular mechanisms underlying UV tolerance of wheat (Triticum aestivum L.). J. Agric. Food Chem. 2019, 67, 563–577. [Google Scholar] [CrossRef] [PubMed]
- Gupta, D.K.; Palma, J.M.; Corpas, F.J. Antioxidants and Antioxidant Enzymes in Higher Plants; Springer: Cham, Switzerland, 2018. [Google Scholar] [CrossRef]
- Jiang, J.M.; Lin, Y.X.; Chen, Y.Y.; Deng, C.J.; Gong, H.W.; Xu, Q.Z.; Zheng, S.Q.; Chen, W. Proteomics approach reveals mechanism underlying susceptibility of loquat fruit to sunburn during color changing period. Food Chem. 2015, 176, 388–395. [Google Scholar] [CrossRef]
- Xu, H.; Watanabe, Y.; Ediger, D.; Yang, X.; Iritani, D. Characteristics of sunburn browning fruit and rootstock-dependent damage-free yield of AmbrosiaTM apple after sustained summer heat events. Plants 2022, 11, 1201. [Google Scholar] [CrossRef]
- Zupan, A.; Mikulic-Petkovsek, M.; Slatnar, A.; Stampar, F.; Veberic, R. Individual phenolic response and peroxidase activity in peel of differently sun-exposed apples in the period favorable for sunburn occurrence. J. Plant Physiol. 2014, 171, 1706–1712. [Google Scholar] [CrossRef]
- Feng, Y.; Li, S.; Jia, R.; Yang, J.; Su, Q.; Zhao, Z. Physiological characteristics of sunburn peel after apple debagged. Molecules 2022, 27, 3775. [Google Scholar] [CrossRef]
- Gambetta, J.M.; Romat, V.; Schmidtke, L.M.; Holzapfel, B.P. Secondary metabolites coordinately protect grapes from excessive light and sunburn damage during development. Biomolecules 2021, 12, 42. [Google Scholar] [CrossRef]
- Kim, M.; Park, Y.; Yun, S.K.; Kim, S.S.; Joa, J.; Moon, Y.E.; Do, G.R. The anatomical differences and physiological responses of sunburned satsuma mandarin (Citrus unshiu Marc.) fruits. Plants 2022, 11, 1801. [Google Scholar] [CrossRef]
- Liu, C.; Su, Y.; Li, J.; Jia, B.; Cao, Z.; Qin, G. Physiological adjustment of pomegranate pericarp responding to sunburn and its underlying molecular mechanisms. BMC Plant Biol. 2022, 22, 169. [Google Scholar] [CrossRef] [PubMed]
- Spera, N.; Vita, L.I.; Civello, P.M.; Colavita, G.M. Antioxidant response and quality of sunburn Beurré D’Anjou pears (Pyrus communis L.). Plant Physiol. Biochem. 2023, 198, 107703. [Google Scholar] [CrossRef]
- Guihur, A.; Rebeaud, M.E.; Goloubinoff, P. How do plants feel the heat and survive? Trends Biochem. Sci. 2022, 47, 824–838. [Google Scholar] [CrossRef]
- Rosas, I.D.; Deis, L.; Baldo, Y.; Cavagnaro, J.B.; Cavagnaro, P.F. High temperature alters anthocyanin concentration and composition in grape berries of Malbec, Merlot, and Pinot Noir in a cultivar-dependent manner. Plants 2022, 11, 926. [Google Scholar] [CrossRef]
- Zhu, J.K. Abiotic stress signaling and responses in plants. Cell 2016, 167, 313–324. [Google Scholar] [CrossRef]
- Zhao, D.; Zhang, Y.; Lu, Y.; Fan, L.; Zhang, Z.; Zheng, J.; Chai, M. Genome sequence and transcriptome of Sorbus pohuashanensis provide insights into population evolution and leaf sunburn response. J. Genet. Genom. 2022, 49, 547–558. [Google Scholar] [CrossRef] [PubMed]
- Waite, J.M.; Kelly, E.A.; Zhang, H.; Hargarten, H.; Waliullah, S.; Altman, N.S.; de Pamphilis, C.W.; Honaas, L.; Kalcsits, L. Transcriptomic approach to uncover dynamic events in the development of mid-season sunburn in apple fruit. G3 Genes Genomes Genet. 2023, 13, jkad120. [Google Scholar] [CrossRef] [PubMed]
- He, C. Canarium album (Lour.) Raeusch. (Qingguo, Chinese Olive). In Dietary Chinese Herbs; Liu, Y., Wang, Z., Zhang, J., Eds.; Springer: Vienna, Austria, 2015; pp. 307–313. [Google Scholar] [CrossRef]
- Kanehisa, M.; Furumichi, M.; Sato, Y.; Kawashima, M.; Ishiguro-Watanabe, M. KEGG for taxonomy-based analysis of pathways and genomes. Nucleic Acids Res. 2023, 51, D587–D592. [Google Scholar] [CrossRef]
- Su, L.; Lv, A.; Wen, W.; Fan, N.; Li, J.; Gao, L.; Zhou, P.; An, Y. MsMYB741 is involved in alfalfa resistance to aluminum stress by regulating flavonoid biosynthesis. Plant J. 2022, 112, 756–771. [Google Scholar] [CrossRef] [PubMed]
- Cannavò, S.; Bertoldi, A.; Valeri, M.C.; Damiani, F.; Reale, L.; Brilli, F.; Paolocci, F. Impact of high light intensity and low temperature on the growth and phenylpropanoid profile of Azolla filiculoides. Int. J. Mol. Sci. 2023, 24, 8554. [Google Scholar] [CrossRef] [PubMed]
- Wang, Y.; Jiang, W.; Li, C.; Wang, Z.; Lu, C.; Cheng, J.; Wei, S.; Yang, J.; Yang, Q. Integrated transcriptomic and metabolomic analyses elucidate the mechanism of flavonoid biosynthesis in the regulation of mulberry seed germination under salt stress. BMC Plant Biol. 2024, 24, 132. [Google Scholar] [CrossRef]
- Gambetta, J.M.; Holzapfel, B.P.; Stoll, M.; Friedel, M. Sunburn in grapes: A review. Front. Plant Sci. 2021, 11, 604691. [Google Scholar] [CrossRef] [PubMed]
- Torres, C.A.; Azocar, C.; Ramos, P.; Pérez-Díaz, R.; Sepulveda, G.; Moya-León, M.A. Photooxidative stress activates a complex multigenic response integrating the phenylpropanoid pathway and ethylene, leading to lignin accumulation in apple (Malus domestica Borkh.) fruit. Hortic. Res. 2020, 7, 22. [Google Scholar] [CrossRef] [PubMed]
- Rustioni, L.; Fracassetti, D.; Prinsi, B.; Geuna, F.; Ancelotti, A.; Fauda, V.; Tirelli, A.; Espen, L.; Failla, O. Oxidations in white grape (Vitis vinifera L.) skins: Comparison between ripening process and photooxidative sunburn symptoms. Plant Physiol. Biochem. 2020, 150, 270–278. [Google Scholar] [CrossRef] [PubMed]
- Chetty, K.A. The Effects of High Temperature Stress on the Enzymatic Antioxidant System in Zea mays. Ph.D. Thesis, University of the Western Cape, Cape Town, South Africa, 2017. Available online: https://etd.uwc.ac.za/ (accessed on 7 August 2018).
- Sharma, A.; Shahzad, B.; Rehman, A.; Bhardwaj, R.; Landi, M.; Zheng, B. Response of phenylpropanoid pathway and the role of polyphenols in plants under abiotic stress. Molecules 2019, 24, 2452. [Google Scholar] [CrossRef]
- Nabavi, S.; Šamec, D.; Tomczyk, M.; Milella, L.; Russo, D.; Habtemariam, S.; Suntar, I.; Rastrelli, L.; Daglia, M.; Xiao, J.; et al. Flavonoid biosynthetic pathways in plants: Versatile targets for metabolic engineering. Biotechnol. Adv. 2020, 38, 107316. [Google Scholar] [CrossRef]
- Agati, G.; Azzarello, E.; Pollastri, S.; Tattini, M. Flavonoids as antioxidants in plants: Location and functional significance. Plant Sci. 2012, 196, 67–76. [Google Scholar] [CrossRef]
- Vrhovsek, U.; Rigo, A.; Tonon, D.; Mattivi, F. Quantitation of polyphenols in different apple varieties. J. Agric. Food Chem. 2004, 52, 6532–6538. [Google Scholar] [CrossRef] [PubMed]
- Cheynier, V.; Comte, G.; Davies, K.M.; Lattanzio, V.; Martens, S. Plant phenolics: Recent advances on their biosynthesis, genetics, and ecophysiology. Plant Physiol. Biochem. 2013, 72, 1–20. [Google Scholar] [CrossRef]
- Mertoğlu, K.; Akkurt, E.; Evrenosoğlu, Y.; Çolak, A.; Esatbeyoglu, T. Horticultural characteristics of summer apple cultivars from Turkey. Plants 2022, 11, 771. [Google Scholar] [CrossRef]
- Liu, R.; Yang, Y.; Zhao, M.; Wang, Y.; Meng, X.; Yan, T.; Ho, C. Effect of heat-treating methods on components, instrumental evaluation of color and taste, and antioxidant properties of sea buckthorn pulp flavonoids. J. Food Sci. 2022, 87, 5442–5454. [Google Scholar] [CrossRef] [PubMed]
- Balasooriya, H.N.; Dassanayake, K.B.; Seneweera, S.; Ajlouni, S. Impact of elevated carbon dioxide and temperature on strawberry polyphenols. J. Sci. Food Agric. 2019, 99, 4659–4669. [Google Scholar] [CrossRef]
- Chen, J.; Li, F.F.; Li, Y.X.; Wang, Y.S.; Wang, C.Z.; Yuan, D.B.; Jiang, Y.M. Exogenous procyanidin treatment delays senescence of harvested banana fruit by enhancing antioxidant responses and in vivo procyanidin content. Postharvest Biol. Technol. 2019, 158, 110999. [Google Scholar] [CrossRef]
- Mei, Y.M.; Sun, H.L.; Du, G.D.; Wang, X.Q.; Lyu, D.G. Exogenous chlorogenic acid alleviates oxidative stress in apple leaves by enhancing antioxidant capacity. Sci. Hortic. 2020, 274, 109676. [Google Scholar] [CrossRef]
- Sun, W.J.; Nie, Y.X.; Gao, Y.; Dai, A.H.; Bai, J.G. Exogenous cinnamic acid regulates antioxidant enzyme activity and reduces lipid peroxidation in drought-stressed cucumber leave. Acta Physiol. Plant. 2012, 34, 641–655. [Google Scholar] [CrossRef]
- Leyva-Pérez, M.L.; Valverde-Corredor, A.; Valderrama, R.; Jiménez-Ruiz, J.; Muñoz-Merida, A.; Trelles, O.; Barroso, J.B.; Mercado-Blanco, J.; Luque, F. Early and delayed long-term transcriptional changes and short-term transient responses during cold acclimation in olive leaves. DNA Res. 2015, 22, 1–11. [Google Scholar] [CrossRef]
- Song, X.G.; She, X.P. The generation and the role of hydrogen peroxide in plant. J. Lianyungang Teach. Coll. 2010, 27, 99–103. [Google Scholar] [CrossRef]
- Fan, S.L. A Study on the Response Mechanism of Physiological and Biochemical Indicators of Dahlia to Water Stress. Master’s Thesis, Shandong Agricultural University, Shandong, China, 2011. [Google Scholar] [CrossRef]
- Zhu, H.; Zu, Y.G.; Wang, W.J.; Yan, Y.Q. The effect of proline on plant growth under adverse stress conditions. J. Northeast For. Univ. 2009, 37, 86–89. [Google Scholar] [CrossRef]
- Jiang, M.Y.; Guo, S.C. Accumulation of proline in rice seedlings under ·OH stress and its antioxidant effects. Sci. Bull. 1997, 42, 646–649. [Google Scholar] [CrossRef]
- Wan, J.F.; Li, J.; Yang, W.H.; Zeng, H.; Zhang, H.Z.; Chen, J.Z. ROS metabolism of citrus fruits in response to high-temperature-intense-light stress. Fujian J. Agric. Sci. 2019, 34, 920–924. [Google Scholar] [CrossRef]
- Singleton, V.L.; Orthofer, R.; Lamuela-Raventós, R.M. Analysis of total phenols and other oxidation substrates and antioxidants by means of Folin-Ciocalteu reagent. Methods Enzymol. 1999, 299, 152–178. [Google Scholar] [CrossRef]
- Song, Y.Q.; Wang, Y.P.; Mao, Y.J. Determination of total flavonoid in Asparagus officinalis Linn by spectrophotometry. Chem. Anal. Meterage 2005, 14, 52–53. [Google Scholar] [CrossRef]
- Wang, X.K. Principles and Techniques of Plant Physiological and Biochemical Experiments; Higher Education Press: Beijing, China, 2006; pp. 169–173,278–279. [Google Scholar]
- Benzie, I.F.; Strain, J.J. The ferric reducing ability of plasma (FRAP) as a measure of “antioxidant power”: The FRAP assay. Anal. Biochem. 1996, 239, 70–76. [Google Scholar] [CrossRef]
- Peng, J.; Wang, D.Y.; Xu, C.M.; Chen, L.P.; Deng, F.; Zhang, X.F. Ammonium molybdate method for detecting the activities of rice catalase. Chin. Agric. Sci. Bull. 2009, 25, 61–64. [Google Scholar]
- Li, H.S. Principles and Techniques of Plant Physiological Biochemical Experiment; Higher Education Press: Beijing, China, 2000; pp. 164–169,246–248,260. [Google Scholar]
- Ahn, T.; Paliyath, G.; Murr, D.P. Antioxidant enzyme activities in apple varieties and resistance to superficial scald development. Food Res. Int. 2007, 40, 1012–1019. [Google Scholar] [CrossRef]
- Wang, J.; Zhang, T.; Shen, X.; Liu, J.; Xue, F. Serum metabolomics for early diagnosis of esophageal squamous cell carcinoma by UHPLC-QTOF/MS. Metabolomics 2016, 12, 116. [Google Scholar] [CrossRef]
- Chen, T.; Chen, X.; Zhang, S.; Zhu, J.; Tang, B.; Wang, A.; Dong, L.; Zhang, Z.; Yu, C.; Sun, Y.; et al. The Genome Sequence Archive family: Toward explosive data growth and diverse data types. Genom. Proteom. Bioinf. 2021, 19, 578–583. [Google Scholar] [CrossRef]
- Members and Partners, C.N. Database resources of the National Genomics Data Center, China National Center for Bioinformation in 2022. Nucleic Acids Res. 2022, 50, D27–D38. [Google Scholar] [CrossRef]







Disclaimer/Publisher’s Note: The statements, opinions and data contained in all publications are solely those of the individual author(s) and contributor(s) and not of MDPI and/or the editor(s). MDPI and/or the editor(s) disclaim responsibility for any injury to people or property resulting from any ideas, methods, instructions or products referred to in the content. |
© 2024 by the authors. Licensee MDPI, Basel, Switzerland. This article is an open access article distributed under the terms and conditions of the Creative Commons Attribution (CC BY) license (https://creativecommons.org/licenses/by/4.0/).
Share and Cite
Long, Y.; Shen, C.; Lai, R.; Zhang, M.; Tian, Q.; Wei, X.; Wu, R. Transcriptomic and Metabolomic Analysis Reveals the Potential Roles of Polyphenols and Flavonoids in Response to Sunburn Stress in Chinese Olive (Canarium album). Plants 2024, 13, 2369. https://doi.org/10.3390/plants13172369
Long Y, Shen C, Lai R, Zhang M, Tian Q, Wei X, Wu R. Transcriptomic and Metabolomic Analysis Reveals the Potential Roles of Polyphenols and Flavonoids in Response to Sunburn Stress in Chinese Olive (Canarium album). Plants. 2024; 13(17):2369. https://doi.org/10.3390/plants13172369
Chicago/Turabian StyleLong, Yu, Chaogui Shen, Ruilian Lai, Meihua Zhang, Qilin Tian, Xiaoxia Wei, and Rujian Wu. 2024. "Transcriptomic and Metabolomic Analysis Reveals the Potential Roles of Polyphenols and Flavonoids in Response to Sunburn Stress in Chinese Olive (Canarium album)" Plants 13, no. 17: 2369. https://doi.org/10.3390/plants13172369
APA StyleLong, Y., Shen, C., Lai, R., Zhang, M., Tian, Q., Wei, X., & Wu, R. (2024). Transcriptomic and Metabolomic Analysis Reveals the Potential Roles of Polyphenols and Flavonoids in Response to Sunburn Stress in Chinese Olive (Canarium album). Plants, 13(17), 2369. https://doi.org/10.3390/plants13172369
