Genome-Wide Identification of the CYP716 Gene Family in Platycodon grandiflorus (Jacq.) A. DC. and Its Role in the Regulation of Triterpenoid Saponin Biosynthesis
Abstract
1. Introduction
2. Results
2.1. Identification of PgCYP716 Gene Family
2.2. Evolutionary Analysis of the PgCYP716 Proteins in Different Species
2.3. Analysis of Conserved Motif and Structure of the PgCYP716 Genes
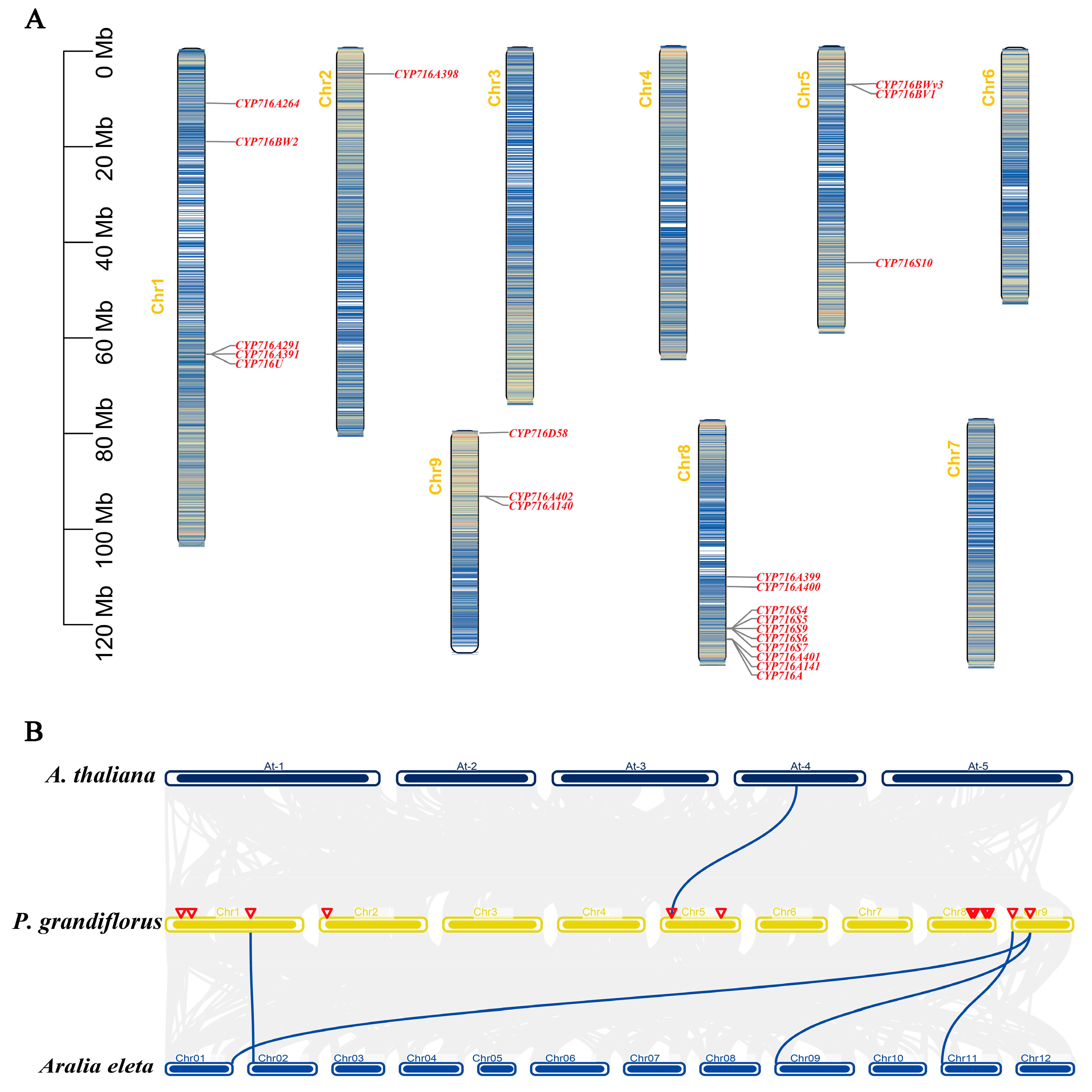
2.4. Analysis of Chromosomal Localization and Duplication of the PgCYP716 Genes
2.5. Analysis of Cis-Acting Element in the Promoter of PgCYP716s
2.6. RNA-seq Analysis of PgCYP716s Gene Expression
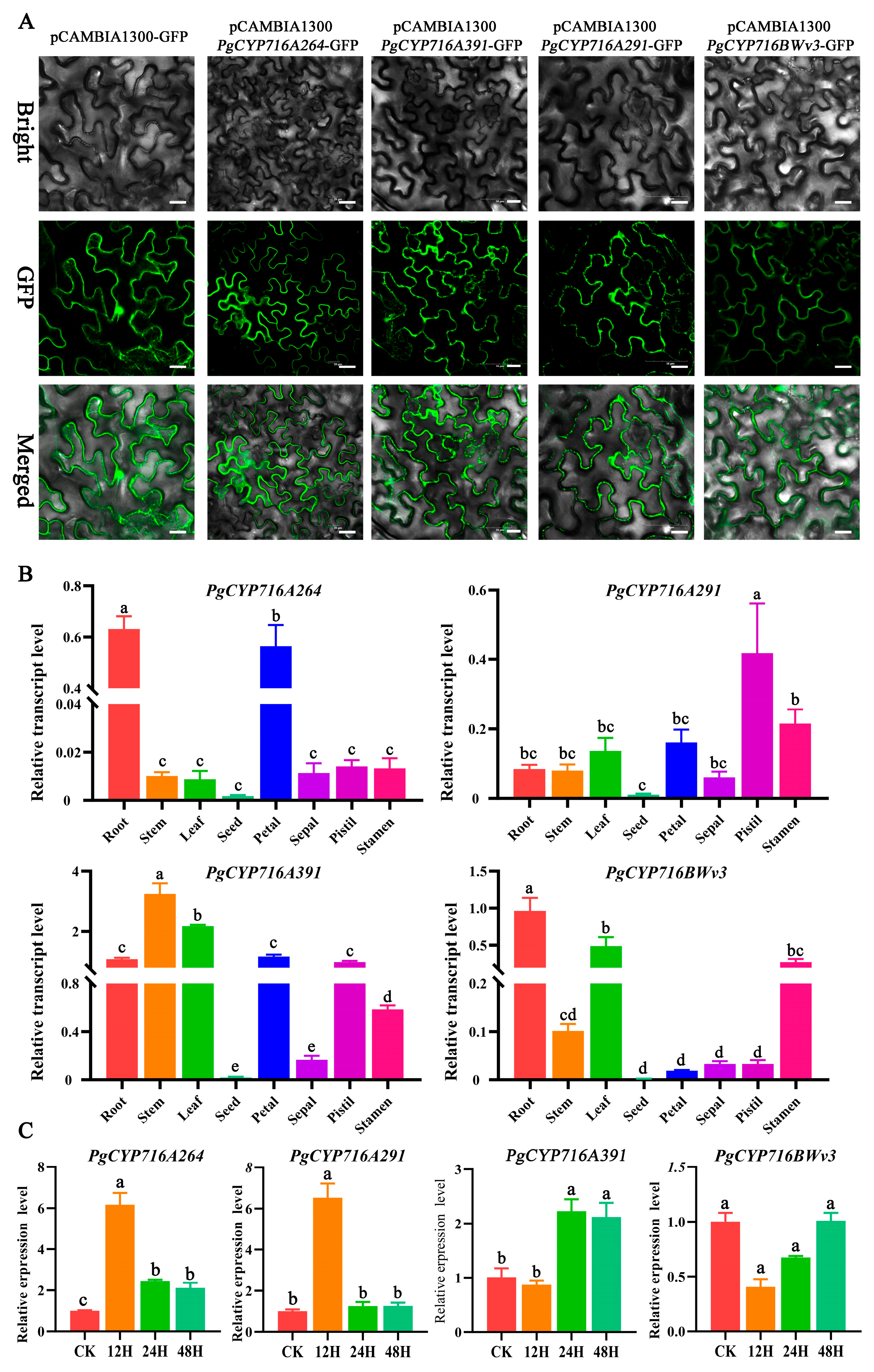
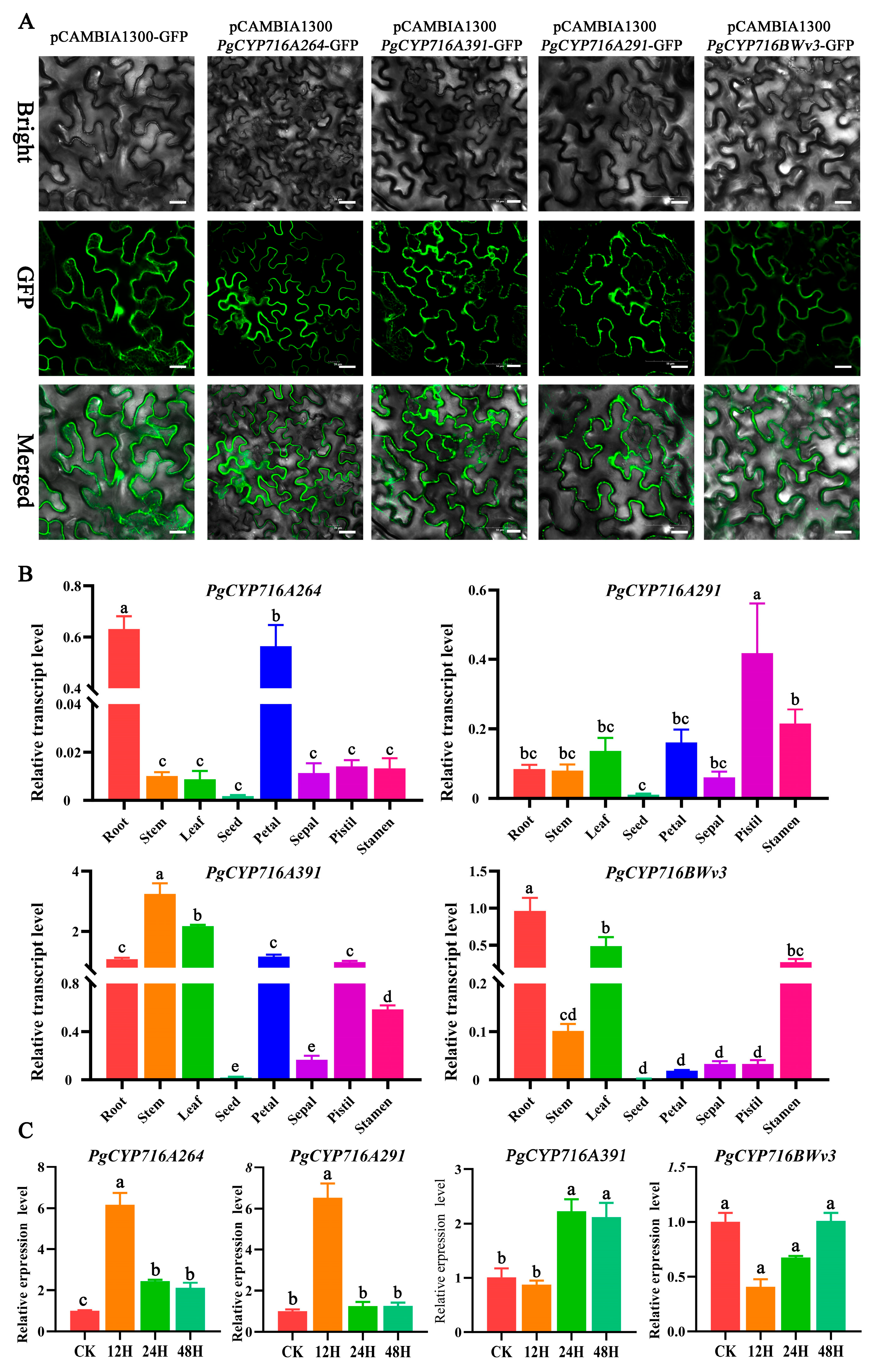
2.7. Cloning and Expression Analysis of the PgCYP716 Genes
2.8. The Functional Verification of PgCYP716 Genes in Yeast
2.9. PgCYP716s Overexpression Elevated the Saponin Content
3. Discussion
4. Materials and Methods
4.1. Identification of the PgCYP716 Genes
4.2. Phylogenetic Analysis and Classification
4.3. Analysis of the Gene Structure and Conserved Protein Motifs of PgCYP716 Genes
4.4. Analysis of Cis-Acting Elements in the Promotors of PgCYP716 Genes
4.5. Chromosome Localization and Gene Collinearity
4.6. Expression Pattern of PgCYP716s Based on RNA-seq
4.7. Treatment of P. grandiflorus Roots with MeJA
4.8. Cloning of Full-Length of PgCYP716s and PgbAS1
4.9. Quantitative Real-Time PCR
4.10. Yeast Heterologous Expression
4.11. Subcellular Localization
4.12. Functional Verification of PgCYP716 Genes Using Hairy Root Transformation
4.13. Statistical Analysis
5. Conclusions
Supplementary Materials
Author Contributions
Funding
Data Availability Statement
Acknowledgments
Conflicts of Interest
References
- Su, X.; Liu, Y.; Han, L.; Wang, Z.; Cao, M.; Wu, L.; Jiang, W.; Meng, F.; Guo, X.; Yu, N.; et al. A Candidate Gene Identified in Converting Platycoside E to Platycodin D from Platycodon grandiflorus by Transcriptome and Main Metabolites Analysis. Sci. Rep. 2021, 11, 9810. [Google Scholar] [CrossRef] [PubMed]
- Wu, J.; Yang, G.; Zhu, W.; Wen, W.; Zhang, F.; Yuan, J.; An, L. Anti-Atherosclerotic Activity of Platycodin D Derived from Roots of Platycodon grandiflorum in Human Endothelial Cells. Biol. Pharm. Bull. 2012, 35, 1216–1221. [Google Scholar] [CrossRef] [PubMed]
- Kwon, J.; Lee, H.; Kim, N.; Lee, J.-H.; Woo, M.H.; Kim, J.; Kim, Y.S.; Lee, D. Effect of Processing Method on Platycodin D Content in Platycodon grandiflorum Roots. Arch. Pharm. Res. 2017, 40, 1087–1093. [Google Scholar] [CrossRef] [PubMed]
- Ahn, K.S.; Noh, E.J.; Zhao, H.L.; Jung, S.H.; Kang, S.S.; Kim, Y.S. Inhibition of Inducible Nitric Oxide Synthase and Cyclooxygenase II by Platycodon grandiflorum Saponins via Suppression of Nuclear Factor-kappaB Activation in RAW 264.7 Cells. Life Sci. 2005, 76, 2315–2328. [Google Scholar] [CrossRef] [PubMed]
- Lee, E.J.; Kang, M.; Kim, Y.S. Platycodin D Inhibits Lipogenesis through AMPKα-PPARγ2 in 3T3-L1 Cells and Modulates Fat Accumulation in Obese Mice. Planta Med. 2012, 78, 1536–1542. [Google Scholar] [CrossRef]
- Kim, T.Y.; Jeon, S.; Jang, Y.; Gotina, L.; Won, J.; Ju, Y.H.; Kim, S.; Jang, M.W.; Won, W.; Park, M.G.; et al. Platycodin D, a Natural Component of Platycodon grandiflorum, Prevents Both Lysosome- and TMPRSS2-Driven SARS-CoV-2 Infection by Hindering Membrane Fusion. Exp. Mol. Med. 2021, 53, 956–972. [Google Scholar] [CrossRef] [PubMed]
- Zhao, Y.-J.; Li, C. Biosynthesis of Plant Triterpenoid Saponins in Microbial Cell Factories. J. Agric. Food Chem. 2018, 66, 12155–12165. [Google Scholar] [CrossRef] [PubMed]
- Kim, Y.-J.; Lee, O.R.; Oh, J.Y.; Jang, M.-G.; Yang, D.-C. Functional Analysis of 3-Hydroxy-3-Methylglutaryl Coenzyme a Reductase Encoding Genes in Triterpene Saponin-Producing Ginseng. Plant Physiol. 2014, 165, 373–387. [Google Scholar] [CrossRef] [PubMed]
- Deng, B.; Zhang, P.; Ge, F.; Liu, D.-Q.; Chen, C.-Y. Enhancement of Triterpenoid Saponins Biosynthesis in Panax Notoginseng Cells by Co-Overexpressions of 3-Hydroxy-3-Methylglutaryl CoA Reductase and Squalene Synthase Genes. Biochem. Eng. J. 2017, 122, 38–46. [Google Scholar] [CrossRef]
- Wang, Y.; Zhang, H.; Ri, H.C.; An, Z.; Wang, X.; Zhou, J.-N.; Zheng, D.; Wu, H.; Wang, P.; Yang, J.; et al. Deletion and Tandem Duplications of Biosynthetic Genes Drive the Diversity of Triterpenoids in Aralia Elata. Nat. Commun. 2022, 13, 2224. [Google Scholar] [CrossRef]
- Abe, I. Enzymatic Synthesis of Cyclic Triterpenes. Nat. Prod. Rep. 2007, 24, 1311–1331. [Google Scholar] [CrossRef] [PubMed]
- Hoshino, T. β-Amyrin Biosynthesis: Catalytic Mechanism and Substrate Recognition. Org. Biomol. Chem. 2017, 15, 2869–2891. [Google Scholar] [CrossRef] [PubMed]
- Rodríguez-Concepción, M.; Campos, N.; María Lois, L.; Maldonado, C.; Hoeffler, J.F.; Grosdemange-Billiard, C.; Rohmer, M.; Boronat, A. Genetic Evidence of Branching in the Isoprenoid Pathway for the Production of Isopentenyl Diphosphate and Dimethylallyl Diphosphate in Escherichia coli. FEBS Lett. 2000, 473, 328–332. [Google Scholar] [CrossRef]
- Moses, T.; Pollier, J.; Faizal, A.; Apers, S.; Pieters, L.; Thevelein, J.M.; Geelen, D.; Goossens, A. Unraveling the Triterpenoid Saponin Biosynthesis of the African Shrub Maesa lanceolata. Mol. Plant 2015, 8, 122–135. [Google Scholar] [CrossRef] [PubMed]
- Finnigan, J.D.; Young, C.; Cook, D.J.; Charnock, S.J.; Black, G.W. Cytochromes P450 (P450s): A Review of the Class System with a Focus on Prokaryotic P450s. Adv. Protein Chem. Struct. Biol. 2020, 122, 289–320. [Google Scholar] [CrossRef] [PubMed]
- Yasumoto, S.; Seki, H.; Shimizu, Y.; Fukushima, E.O.; Muranaka, T. Functional Characterization of CYP716 Family P450 Enzymes in Triterpenoid Biosynthesis in Tomato. Front. Plant Sci. 2017, 8, 21. [Google Scholar] [CrossRef] [PubMed]
- Carelli, M.; Biazzi, E.; Panara, F.; Tava, A.; Scaramelli, L.; Porceddu, A.; Graham, N.; Odoardi, M.; Piano, E.; Arcioni, S.; et al. Medicago Truncatula CYP716A12 Is a Multifunctional Oxidase Involved in the Biosynthesis of Hemolytic Saponins. Plant Cell 2011, 23, 3070–3081. [Google Scholar] [CrossRef] [PubMed]
- Miettinen, K.; Pollier, J.; Buyst, D.; Arendt, P.; Csuk, R.; Sommerwerk, S.; Moses, T.; Mertens, J.; Sonawane, P.D.; Pauwels, L.; et al. The Ancient CYP716 Family Is a Major Contributor to the Diversification of Eudicot Triterpenoid Biosynthesis. Nat. Commun. 2017, 8, 14153. [Google Scholar] [CrossRef]
- Yu, G.; Lam, T.T.-Y.; Zhu, H.; Guan, Y. Two Methods for Mapping and Visualizing Associated Data on Phylogeny Using Ggtree. Mol. Biol. Evol. 2018, 35, 3041–3043. [Google Scholar] [CrossRef]
- Tamura, K.; Seki, H.; Suzuki, H.; Kojoma, M.; Saito, K.; Muranaka, T. CYP716A179 Functions as a Triterpene C-28 Oxidase in Tissue-Cultured Stolons of Glycyrrhiza Uralensis. Plant Cell Rep. 2017, 36, 437–445. [Google Scholar] [CrossRef]
- Fiallos-Jurado, J.; Pollier, J.; Moses, T.; Arendt, P.; Barriga-Medina, N.; Morillo, E.; Arahana, V.; de Lourdes Torres, M.; Goossens, A.; Leon-Reyes, A. Saponin Determination, Expression Analysis and Functional Characterization of Saponin Biosynthetic Genes in Chenopodium quinoa Leaves. Plant Sci. 2016, 250, 188–197. [Google Scholar] [CrossRef] [PubMed]
- Han, J.Y.; Chun, J.-H.; Oh, S.A.; Park, S.-B.; Hwang, H.-S.; Lee, H.; Choi, Y.E. Transcriptomic Analysis of Kalopanax Septemlobus and Characterization of KsBAS, CYP716A94 and CYP72A397 Genes Involved in Hederagenin Saponin Biosynthesis. Plant Cell Physiol. 2018, 59, 319–330. [Google Scholar] [CrossRef] [PubMed]
- Tamura, K.; Teranishi, Y.; Ueda, S.; Suzuki, H.; Kawano, N.; Yoshimatsu, K.; Saito, K.; Kawahara, N.; Muranaka, T.; Seki, H. Cytochrome P450 Monooxygenase CYP716A141 Is a Unique B-Amyrin C-16b Oxidase Involved in Triterpenoid Saponin Biosynthesis in Platycodon grandiflorus. Plant Cell Physiol. 2017, 58, 1119. [Google Scholar] [CrossRef] [PubMed][Green Version]
- Boutanaev, A.M.; Moses, T.; Zi, J.; Nelson, D.R.; Mugford, S.T.; Peters, R.J.; Osbourn, A. Investigation of Terpene Diversification across Multiple Sequenced Plant Genomes. Proc. Natl. Acad. Sci. USA 2015, 112, E81-88. [Google Scholar] [CrossRef] [PubMed]
- Khakimov, B.; Kuzina, V.; Erthmann, P.Ø.; Fukushima, E.O.; Augustin, J.M.; Olsen, C.E.; Scholtalbers, J.; Volpin, H.; Andersen, S.B.; Hauser, T.P.; et al. Identification and Genome Organization of Saponin Pathway Genes from a Wild Crucifer, and Their Use for Transient Production of Saponins in Nicotiana benthamiana. Plant J. 2015, 84, 478–490. [Google Scholar] [CrossRef] [PubMed]
- Yasumoto, S.; Fukushima, E.O.; Seki, H.; Muranaka, T. Novel Triterpene Oxidizing Activity of Arabidopsis Thaliana CYP716A Subfamily Enzymes. FEBS Lett. 2016, 590, 533–540. [Google Scholar] [CrossRef] [PubMed]
- Han, J.-Y.; Kim, H.-J.; Kwon, Y.-S.; Choi, Y.-E. The Cyt P450 Enzyme CYP716A47 Catalyzes the Formation of Protopanaxadiol from Dammarenediol-II during Ginsenoside Biosynthesis in Panax Ginseng. Plant Cell Physiol. 2011, 52, 2062–2073. [Google Scholar] [CrossRef] [PubMed]
- Han, J.-Y.; Hwang, H.-S.; Choi, S.-W.; Kim, H.-J.; Choi, Y.-E. Cytochrome P450 CYP716A53v2 Catalyzes the Formation of Protopanaxatriol from Protopanaxadiol during Ginsenoside Biosynthesis in Panax Ginseng. Plant Cell Physiol. 2012, 53, 1535–1545. [Google Scholar] [CrossRef] [PubMed]
- Zhang, S.; Chai, X.; Hou, G.; Zhao, F.; Meng, Q. Platycodon grandiflorum (Jacq.) A. DC.: A Review of Phytochemistry, Pharmacology, Toxicology and Traditional Use. Phytomedicine 2022, 106, 154422. [Google Scholar] [CrossRef]
- Yang, Y.-H.; Dai, S.-Y.; Deng, F.-H.; Peng, L.-H.; Li, C.; Pei, Y.-H. Recent Advances in Medicinal Chemistry of Oleanolic Acid Derivatives. Phytochemistry 2022, 203, 113397. [Google Scholar] [CrossRef]
- Chen, Y.; Klinkhamer, P.G.L.; Memelink, J.; Vrieling, K. Diversity and Evolution of Cytochrome P450s of Jacobaea Vulgaris and Jacobaea Aquatica. BMC Plant Biol. 2020, 20, 342. [Google Scholar] [CrossRef] [PubMed]
- Malik, W.A.; Wang, X.; Wang, X.; Shu, N.; Cui, R.; Chen, X.; Wang, D.; Lu, X.; Yin, Z.; Wang, J.; et al. Genome-Wide Expression Analysis Suggests Glutaredoxin Genes Response to Various Stresses in Cotton. Int. J. Biol. Macromol. 2020, 153, 470–491. [Google Scholar] [CrossRef] [PubMed]
- Shen, C.; Li, X. Genome-Wide Analysis of the P450 Gene Family in Tea Plant (Camellia sinensis) Reveals Functional Diversity in Abiotic Stress. BMC Genom. 2023, 24, 535. [Google Scholar] [CrossRef] [PubMed]
- Zhang, W.; Zhang, J.; Fan, Y.; Dong, J.; Gao, P.; Jiang, W.; Yang, T.; Che, D. RNA Sequencing Analysis Reveals PgbHLH28 as the Key Regulator in Response to Methyl Jasmonate-Induced Saponin Accumulation in Platycodon grandiflorus. Hortic. Res. 2024, 11, uhae058. [Google Scholar] [CrossRef] [PubMed]
- Kim, J.; Kang, S.-H.; Park, S.-G.; Yang, T.-J.; Lee, Y.; Kim, O.T.; Chung, O.; Lee, J.; Choi, J.-P.; Kwon, S.-J.; et al. Whole-Genome, Transcriptome, and Methylome Analyses Provide Insights into the Evolution of Platycoside Biosynthesis in Platycodon grandiflorus, a Medicinal Plant. Hortic. Res. 2020, 7, 112. [Google Scholar] [CrossRef] [PubMed]
- Cheng, Y.; Liu, H.; Tong, X.; Liu, Z.; Zhang, X.; Li, D.; Jiang, X.; Yu, X. Identification and Analysis of CYP450 and UGT Supergene Family Members from the Transcriptome of Aralia elata (Miq.) Seem Reveal Candidate Genes for Triterpenoid Saponin Biosynthesis. BMC Plant Biol. 2020, 20, 214. [Google Scholar] [CrossRef] [PubMed]
- Shin, B.-K.; Kwon, S.W.; Park, J.H. Chemical Diversity of Ginseng Saponins from Panax ginseng. J. Ginseng Res. 2015, 39, 287–298. [Google Scholar] [CrossRef] [PubMed]
- Zheng, H.; Fu, X.; Shao, J.; Tang, Y.; Yu, M.; Li, L.; Huang, L.; Tang, K. Transcriptional Regulatory Network of High-Value Active Ingredients in Medicinal Plants. Trends Plant Sci. 2023, 28, 429–446. [Google Scholar] [CrossRef]
- Wang, M.; Qiu, X.; Pan, X.; Li, C. Transcriptional Factor-Mediated Regulation of Active Component Biosynthesis in Medicinal Plants. Curr. Pharm. Biotechnol. 2021, 22, 848–866. [Google Scholar] [CrossRef]
- Wu, Z.; Li, L.; Liu, H.; Yan, X.; Ma, Y.; Li, Y.; Chen, T.; Wang, C.; Xie, L.; Hao, X.; et al. AaMYB15, an R2R3-MYB TF in Artemisia Annua, Acts as a Negative Regulator of Artemisinin Biosynthesis. Plant Sci. 2021, 308, 110920. [Google Scholar] [CrossRef]
- Jia, Y.; Chen, S.; Chen, W.; Zhang, P.; Su, Z.; Zhang, L.; Xu, M.; Guo, L. A Chromosome-Level Reference Genome of Chinese Balloon Flower (Platycodon grandiflorus). Front. Genet. 2022, 13, 869784. [Google Scholar] [CrossRef] [PubMed]
- Ranallo-Benavidez, T.R.; Jaron, K.S.; Schatz, M.C. GenomeScope 2.0 and Smudgeplot for Reference-Free Profiling of Polyploid Genomes. Nat. Commun. 2020, 11, 1432. [Google Scholar] [CrossRef] [PubMed]
- Williams, P.A.; Cosme, J.; Sridhar, V.; Johnson, E.F.; McRee, D.E. Mammalian Microsomal Cytochrome P450 Monooxygenase: Structural Adaptations for Membrane Binding and Functional Diversity. Mol. Cell 2000, 5, 121–131. [Google Scholar] [CrossRef] [PubMed]
- Han, J.-Y.; Kim, M.-J.; Ban, Y.-W.; Hwang, H.-S.; Choi, Y.-E. The Involvement of β-Amyrin 28-Oxidase (CYP716A52v2) in Oleanane-Type Ginsenoside Biosynthesis in Panax Ginseng. Plant Cell Physiol. 2013, 54, 2034–2046. [Google Scholar] [CrossRef] [PubMed]
- Hall, T.A. BioEdit: A User-Friendly Biological Sequence Alignment Editor and Analysis Program for Windows 95/98/NT. Nucleic Acids Symp. Ser. 1999, 41, 95–98. [Google Scholar] [CrossRef]
- Kumar, S.; Stecher, G.; Li, M.; Knyaz, C.; Tamura, K. MEGA X: Molecular Evolutionary Genetics Analysis across Computing Platforms. Mol. Biol. Evol. 2018, 35, 1547–1549. [Google Scholar] [CrossRef] [PubMed]
- Yu, G. Using Ggtree to Visualize Data on Tree-Like Structures. Curr. Protoc. Bioinform. 2020, 69, e96. [Google Scholar] [CrossRef] [PubMed]
- Chen, C.; Chen, H.; Zhang, Y.; Thomas, H.R.; Frank, M.H.; He, Y.; Xia, R. TBtools: An Integrative Toolkit Developed for Interactive Analyses of Big Biological Data. Mol. Plant 2020, 13, 1194–1202. [Google Scholar] [CrossRef] [PubMed]
- Shen, W.; Le, S.; Li, Y.; Hu, F. SeqKit: A Cross-Platform and Ultrafast Toolkit for FASTA/Q File Manipulation. PLoS ONE 2016, 11, e0163962. [Google Scholar] [CrossRef]
- Quinlan, A.R.; Hall, I.M. BEDTools: A Flexible Suite of Utilities for Comparing Genomic Features. Bioinformatics 2010, 26, 841–842. [Google Scholar] [CrossRef]
- Li, H.; Handsaker, B.; Wysoker, A.; Fennell, T.; Ruan, J.; Homer, N.; Marth, G.; Abecasis, G.; Durbin, R. 1000 Genome Project Data Processing Subgroup The Sequence Alignment/Map Format and SAMtools. Bioinformatics 2009, 25, 2078–2079. [Google Scholar] [CrossRef] [PubMed]
- Wickham, H.; Averick, M.; Bryan, J.; Chang, W.; McGowan, L.D.; François, R.; Grolemund, G.; Hayes, A.; Henry, L.; Hester, J.; et al. Welcome to the Tidyverse. J. Open Source Softw. 2019, 4, 1686. [Google Scholar] [CrossRef]
- Liao, Y.; Smyth, G.K.; Shi, W. featureCounts: An Efficient General Purpose Program for Assigning Sequence Reads to Genomic Features. Bioinformatics 2014, 30, 923–930. [Google Scholar] [CrossRef] [PubMed]
- Kim, D.; Paggi, J.M.; Park, C.; Bennett, C.; Salzberg, S.L. Graph-Based Genome Alignment and Genotyping with HISAT2 and HISAT-Genotype. Nat. Biotechnol. 2019, 37, 907–915. [Google Scholar] [CrossRef] [PubMed]
- Ding, W.; Goldberg, D.; Zhou, W. PyComplexHeatmap: A Python Package to Visualize Multimodal Genomics Data. Imeta 2023, 2, e115. [Google Scholar] [CrossRef] [PubMed]
- Zhan, C.; Ahmed, S.; Hu, S.; Dong, S.; Cai, Q.; Yang, T.; Wang, X.; Li, X.; Hu, X. Cytochrome P450 CYP716A254 Catalyzes the Formation of Oleanolic Acid from β-Amyrin during Oleanane-Type Triterpenoid Saponins Biosynthesis in Anemone flaccida. Biochem. Biophys. Res. Commun. 2018, 495, 1271–1277. [Google Scholar] [CrossRef] [PubMed]
- Um, Y.; Jin, M.L.; Lee, D.Y.; Kim, C.K.; Hong, C.P.; Lee, Y.; Kim, O.T. Functional Characterization of the β-Amyrin Synthase Gene Involved in Platycoside Biosynthesis in Platycodon grandiflorum. Hortic. Environ. Biotechnol. 2017, 58, 613–619. [Google Scholar] [CrossRef]
- Yu, H.; Liu, M.; Yin, M.; Shan, T.; Peng, H.; Wang, J.; Chang, X.; Peng, D.; Zha, L.; Gui, S. Transcriptome Analysis Identifies Putative Genes Involved in Triterpenoid Biosynthesis in Platycodon grandiflorus. Planta 2021, 254, 34. [Google Scholar] [CrossRef]
- Misra, R.C.; Sharma, S.; Sandeep; Garg, A.; Chanotiya, C.S.; Ghosh, S. Two CYP716A Subfamily Cytochrome P450 Monooxygenases of Sweet Basil Play Similar but Nonredundant Roles in Ursane- and Oleanane-Type Pentacyclic Triterpene Biosynthesis. New Phytol. 2017, 214, 706–720. [Google Scholar] [CrossRef]
- Cao, X.; Xie, H.; Song, M.; Lu, J.; Ma, P.; Huang, B.; Wang, M.; Tian, Y.; Chen, F.; Peng, J.; et al. Cut-Dip-Budding Delivery System Enables Genetic Modifications in Plants without Tissue Culture. Innovation 2023, 4, 100345. [Google Scholar] [CrossRef]
- Liu, G.; Yuan, Y.; Jiang, H.; Bao, Y.; Ning, G.; Zhao, L.; Zhou, X.; Zhou, H.; Gao, J.; Ma, N. Agrobacterium tumefaciens-Mediated Transformation of Modern Rose (Rosa hybrida) Using Leaf-Derived Embryogenic Callus. Hortic. Plant J. 2021, 7, 359–366. [Google Scholar] [CrossRef]








Disclaimer/Publisher’s Note: The statements, opinions and data contained in all publications are solely those of the individual author(s) and contributor(s) and not of MDPI and/or the editor(s). MDPI and/or the editor(s) disclaim responsibility for any injury to people or property resulting from any ideas, methods, instructions or products referred to in the content. |
© 2024 by the authors. Licensee MDPI, Basel, Switzerland. This article is an open access article distributed under the terms and conditions of the Creative Commons Attribution (CC BY) license (https://creativecommons.org/licenses/by/4.0/).
Share and Cite
Zhang, W.; Iqbal, J.; Hou, Z.; Fan, Y.; Dong, J.; Liu, C.; Yang, T.; Che, D.; Zhang, J.; Xin, D. Genome-Wide Identification of the CYP716 Gene Family in Platycodon grandiflorus (Jacq.) A. DC. and Its Role in the Regulation of Triterpenoid Saponin Biosynthesis. Plants 2024, 13, 1946. https://doi.org/10.3390/plants13141946
Zhang W, Iqbal J, Hou Z, Fan Y, Dong J, Liu C, Yang T, Che D, Zhang J, Xin D. Genome-Wide Identification of the CYP716 Gene Family in Platycodon grandiflorus (Jacq.) A. DC. and Its Role in the Regulation of Triterpenoid Saponin Biosynthesis. Plants. 2024; 13(14):1946. https://doi.org/10.3390/plants13141946
Chicago/Turabian StyleZhang, Wuhua, Javed Iqbal, Zhihui Hou, Yingdong Fan, Jie Dong, Chengzhi Liu, Tao Yang, Daidi Che, Jinzhu Zhang, and Dawei Xin. 2024. "Genome-Wide Identification of the CYP716 Gene Family in Platycodon grandiflorus (Jacq.) A. DC. and Its Role in the Regulation of Triterpenoid Saponin Biosynthesis" Plants 13, no. 14: 1946. https://doi.org/10.3390/plants13141946
APA StyleZhang, W., Iqbal, J., Hou, Z., Fan, Y., Dong, J., Liu, C., Yang, T., Che, D., Zhang, J., & Xin, D. (2024). Genome-Wide Identification of the CYP716 Gene Family in Platycodon grandiflorus (Jacq.) A. DC. and Its Role in the Regulation of Triterpenoid Saponin Biosynthesis. Plants, 13(14), 1946. https://doi.org/10.3390/plants13141946

