Next Article in Journal
Antibacterial and Antibiofilm Potential of Ethanolic Extracts of Duguetia vallicola (Annonaceae) against in-Hospital Isolates of Pseudomonas aeruginosa
Previous Article in Journal
Dissection of Common Rust Resistance in Tropical Maize Multiparent Population through GWAS and Linkage Studies
Previous Article in Special Issue
The Significance of Xylem Structure and Its Chemical Components in Certain Olive Tree Genotypes with Tolerance to Xylella fastidiosa Infection
 
 
Font Type:
Arial Georgia Verdana
Font Size:
Aa Aa Aa
Line Spacing:
Column Width:
Background:
Article

Transcriptome and Metabolome Analysis of Rice Cultivar CBB23 after Inoculation by Xanthomonas oryzae pv. oryzae Strains AH28 and PXO99A

1
Guangdong Key Laboratory of New Technology in Rice Breeding, Guangdong Rice Engineering Laboratory, Key Laboratory of Genetics and Breeding of High Quality Rice in Southern China (Co-Construction by Ministry and Province), Ministry of Agriculture and Rural Affairs, Rice Research Institute, Guangdong Academy of Agricultural Sciences, Guangzhou 510640, China
2
Guangzhou Academy of Agricultural Sciences, Guangzhou 510335, China
*
Authors to whom correspondence should be addressed.
Plants 2024, 13(10), 1411; https://doi.org/10.3390/plants13101411
Submission received: 31 March 2024 / Revised: 28 April 2024 / Accepted: 3 May 2024 / Published: 18 May 2024
(This article belongs to the Special Issue Plant-Bacteria Interaction)

Abstract

Bacterial leaf blight (BLB), among the most serious diseases in rice production, is caused by Xanthomonas oryzae pv. oryzae (Xoo). Xa23, the broadest resistance gene against BLB in rice, is widely used in rice breeding. In this study, the rice variety CBB23 carrying the Xa23 resistance gene was inoculated with AH28 and PXO99A to identify differentially expressed genes (DEGs) associated with the resistance. Transcriptome sequencing of the infected leaves showed 7997 DEGs between the two strains at different time points, most of which were up-regulated, including cloned rice anti-blight, peroxidase, pathology-related, protein kinase, glucosidase, and other coding genes, as well as genes related to lignin synthesis, salicylic acid, jasmonic acid, and secondary metabolites. Additionally, the DEGs included 40 cloned, five NBS-LRR, nine SWEET family, and seven phenylalanine aminolyase genes, and 431 transcription factors were differentially expressed, the majority of which belonged to the WRKY, NAC, AP2/ERF, bHLH, and MYB families. Metabolomics analysis showed that a large amount of alkaloid and terpenoid metabolite content decreased significantly after inoculation with AH28 compared with inoculation with PXO99A, while the content of amino acids and their derivatives significantly increased. This study is helpful in further discovering the pathogenic mechanism of AH28 and PXO99A in CBB23 rice and provides a theoretical basis for cloning and molecular mechanism research related to BLB resistance in rice.

1. Introduction

Rice is among the most important food crops, providing food for more than half of the global population. Bacterial leaf blight (BLB), which is caused by the gram-negative bacterium Xanthomonas oryzae pv. oryzae (Xoo), is one of the most important diseases that harm rice production [1]. It has the characteristics of strong mutability and fast transmission and inoculation rates, and outbreaks are difficult to control effectively. Therefore, cultivating and planting new varieties with high and broad-spectrum resistance is the most economical and effective method for controlling BLB [2], and constantly exploring new genes for excellent resistance is the basis and key to the success of resistance breeding.
Transcription activator-like effectors (TALEs) are the most important vir factors of Xoo, and the type III secretion system (T3SS) injects TALE proteins into rice cells. Under the action of rice intracellular transporters, the TALEs ultimately enter the host nucleus and specifically bind to the effector-binding element (EBE) sequence of the target gene promoter region. Plant resistance to disease is manipulated through the transcriptional activation of target gene expression [3]. In the long-term rice–Xoo co-evolution process, in order to avoid manipulation by pathogens, the natural variation or artificial mutation of rice has often been used to disrupt EBE sequences, block the recognition and interaction between TALE proteins and their target, and reduce disease susceptibility [4,5]. In addition, plants actively defend themselves against pathogens through similar strategies.
The BLB resistance (R) gene Xa21 from Oryza longistaminata L. was the first such resistance gene cloned from rice [6]. So far, researchers have found approximately 47 BLB R genes in cultivated and wild rice, among which 31 are dominant and 16 recessive [1,7,8]. Namely, Xa1, Xa2/Xa31, Xa4, xa5, Xa7, Xa10, xa13, Xa14, Xa21, Xa23, Xa3/Xa26, Xa27, xa25, Xa27, xa41, Xa45, and xa44 were cloned [9], providing a rich genetic resource for breeding BLB-resistant rice. However, among the identified R genes, most have narrow antibacterial spectra. The few conferring broad-spectrum resistance, including Xa4, Xa7, Xa21, and Xa23, are widely used in cultivated rice breeding programs [9,10,11,12]. The recessive genes, such as xa5, xa8, and xa13, among others, exhibit broad antibacterial spectra but are difficult to apply to hybrid rice [13,14,15]. In addition to the co-evolution of Xoo and rice, many years of field cultivation have caused some disease-resistant rice varieties to lose resistance gradually [1]. Therefore, few genes are available for effective use in production, and exploring new resistance genes and identifying new varieties with broad-spectrum resistance for the control of BLB is critical. In addition to the above-mentioned major R genes, studies have also found many defense-response-related genes, including QTL, plant protection hormone synthesis-related, plant defense enzyme, and transcription factor family genes, which can regulate rice resistance to pathogens [16,17].
Among the major genes mentioned above, Xa23, which is derived from wild rice (Oryza rufipogon), has been extensively studied and widely used in rice-breeding programs [12,18,19,20,21]. Xa23 is an executor R gene highly resistant to the physiological Xoo subspecies tested so far and is dominant and disease-resistant throughout the growth period. A particular TALE, AvrXa23, is widely present in tested physiological Xoo subspecies, and AvrXa23 specifically bound the EBE in the Xa23 promoter region, thereby activating Xa23 expression and triggering a strong disease-resistance response. AvrXa23 is present in all Xoo strains, including the highly pathogenic PXO99A strain [12,22,23]. The avrXa23 gene of wild-type PXO99A was destroyed by using Tn5 transposition mutagenesis technology, and the resulting mutant, P99M2, overcame Xa23 resistance [24]. Additionally, RNA-seq revealed the transcription factors and peroxidase genes associated with PXO99A resistance. The wild-type Xoo strain PXO99A and its mutant strain PH without any TALE were inoculated on susceptible rice JG30, and their differentially expressed genes (DEGs) were revealed by RNA-seq [25].
AH28 was screened from 185 native Xoo strains from different regions of China as highly virulent against CBB23 [1]. The AH28 strain does not contain the non-virulence avrXa23 but contains the tal7b gene, which is similar to avrXa23. The tal7b gene does not have the non-virulence gene function of avrXa23 and cannot stimulate the resistance of Xa23. The expression levels of resistance genes or resistance-related factors and metabolites in CBB23 infected with AH28 are unclear. In this study, RNA-seq and metabolomics techniques were used to analyze the DEGs of CBB23 infected by the highly pathogenic strain AH28 and hardly pathogenic strain PXO99A and to screen genes related to BLB resistance in rice. At the same time, the metabolites were analyzed to clarify the BLB resistance mechanism in rice and enhance the understanding of the pathogenic mechanism of strain AH28 against CBB23.

2. Results

2.1. Resistance Reaction of Rice Inoculated with AH28 and PXO99A

The rice varieties CBB23, Huanghuazhan (HHZ), Yuenongsimiao (YNSM), Meixiangzhan (MXZ), Yuexiangzhan (YXZ), and Fan2 were inoculated with the Xoo strains AH28 and PXO99A using the leaf-clipping method, and lesions were observed. The results showed that CBB23 and Fan2 were resistant to AH28 and PXO99A (Figure 1). The lesion length of PXO99A on CBB23 leaves was approximately 2.12 cm, while that of AH28 was approximately 25.65 cm (Table 1). The lesion length of PXO99A on Fan2 leaves was approximately 2.08 cm, while that of AH28 was approximately 19.38 cm (Table 1). YNSM, MXZ, and YXZ were all susceptible to AH28 and PXO99A after inoculation, while HHZ was moderately resistant. The lesion length of AH28 on CBB23 and Fan2 leaves was longer than that of PXO99A after inoculation (Figure 1; Table 1), indicating that AH28 was more pathogenic to CBB23 and Fan2 than PXO99A. AH28 and PXO99A had similar pathogenicity towards HHZ, YNSM, MXZ, and YXZ (Figure 1; Table 1).

2.2. DEG Analysis

In the early stage of inoculation, Xoo will secrete a large number of effectors into rice, interfere with the immune response of rice, achieve successful inoculation, and reproduce in rice leaves in the later stage, thus causing rice disease. At present, RNA-seq analysis of DEGs in rice after inoculation with Xoo mainly focuses on the late stage of infection, while there are few studies using RNA-seq analysis focusing on early response. In the preliminary experiment, OsPR1a, OsPR1b, OsPR10b, and other disease-resistance-related genes were significantly differentially expressed at 1 h after inoculation (hpi) and 1 d and 2 d after inoculation (dpi) with Xoo. Therefore, this study conducted RNA-seq analysis on the leaves of these three inoculation periods. After inoculating CBB23 with AH28 and PXO99A, infected leaves were selected at 1 hpi, 1 dpi, and 2 dpi for transcriptome sequencing and analysis. PXO99A-infected CBB23 leaf samples collected at 1 hpi, 1 dpi, and 2 dpi were named NI1, NI2, and NI3, respectively. AH28-infected CBB23 leaf samples collected at 1 hpi, 1 dpi, and 2 dpi were named AH1, AH2, and AH3, respectively. Three biological replicates were taken from each experimental group, and a total of 18 RNA-seq samples were analyzed. A total of 121.32 GB of clean data were obtained from RNA-seq analysis, with each sample contributing 5.70 GB and achieving a percentage of Q30 bases of 91.92% or above. The efficiency of comparison between clean reads of each sample and the reference genome ranged from 92.74 to 95.96%. The above results show that the sequencing quality and data volume were sufficient for the subsequent bioinformatics analysis. To further clarify which genes were involved in responding to Xoo after the inoculation of CBB23 with AH28 and PXO99A, the DEGs between samples infected with the two strains were analyzed after inoculation at each time point (Figure 2). A total of 7997 DEGs were detected (fold change ≥ 2 and false discovery rate < 0.01). In the three comparison groups of NI1 vs. AH1, NI2 vs. AH2, and NI3 vs. AH3, 531 (181 up-regulated and 350 down-regulated), 356 (298 up-regulated and 58 down-regulated), and 336 (301 up-regulated and 35 down-regulated) DEGs, respectively, were identified (Figure 2), for a total of 1010. There were more up-regulated than down-regulated genes. A large number of DEGs were detected in the comparison groups of AH1 vs. AH2, AH1 vs. AH3, AH2 vs. AH3, NI1 vs. NI2, NI1 vs. NI3, and NI2 vs. NI3, and there were more up-regulated than down-regulated genes in each group, especially in AH 1 vs. AH3 and NI2 vs. NI3.

2.3. DEGs in Different Pathways Analysis

To clarify the functional role of these DEGs in the AH28 and PXO99A inoculation of CBB23, the gene ontology (GO) functional and Kyoto encyclopedia of genes and genomes (KEGG) pathway enrichment analyses were performed. Based on the principle of sequence similarity, each DEG matched at least one GO term and could be further refined into three domains: biological processes, cellular components, and molecular functions. In AH1 vs. AH2, AH1 vs. AH3, AH2 vs. AH3, NI2 vs. AH2, NI3 vs. AH3, NI1 vs. NI3, and NI2 vs. NI3, a large number of DEGs were enriched in a “cellular process” and “metabolic process” within biological processes. “Cellular anatomical entity” was the main enriched term within cellular components, and “catalytic activity” and “binding” were highly enriched within molecular functions. The number of up-regulated genes was significantly higher than that of down-regulated genes in all significantly enriched terms. In NI1 vs. AH1, the terms significantly enriched in the three ontologies were the same, but the number of up-regulated genes was significantly lower than that of down-regulated genes. In NI1 vs. NI2, the terms significantly enriched in the three ontologies were the same, but there was no significant difference between the numbers of up- and down-regulated genes.
Most of the DEGs were subjected to KEGG pathway analysis (Figure 3). AH1 vs. AH2, AH2 vs. AH3, NI1 vs. AH1, NI1 vs. NI2, NI1 vs. NI3, NI2 vs. AH2, NI2 vs. NI3, and NI3 vs. AH3 were associated with plant hormone signal transduction, MAPK signaling pathway-plant, starch and sucrose metabolism, and plant–pathogen interaction pathway enrichment. In addition, in AH1 vs. AH3, there was a large amount of DEG enrichment in ribosome biogenesis in eukaryotes, carbon metabolism, and other pathways. In NI1 vs. NI2 and NI1 vs. NI3, protein processing in the endoplasmic reticulum, ribosome, carbon metabolism, and phenylpropanoid biosynthesis pathway were enriched. Phenylpropanoid biosynthesis was also highly enriched in NI2 vs. AH2, NI2 vs. NI3, and NI3 vs. AH3. These results indicated that a large number of DEGs were significantly enriched in several functional classes and metabolic pathways (plant hormone signal transduction, MAPK signaling pathway-plant, starch and sucrose metabolism, plant–pathogen interaction, carbon metabolism, and phenylpropancid biosynthesis) in CBB23 in response to inoculation by two Xoo strains.

2.4. DEGs Are Closely Related to Disease Resistance

Database sequence and functional comparisons with the annotated genes revealed that among all DEGs detected in this experiment, a large number related to disease resistance and course were significantly differentially expressed in samples at different time points, including cloned rice BLB resistance, peroxidase, lignin synthesis, NBS-LRR, pathology-related, protein kinase, glucosidase, and other coding genes. Eighty-two cloned resistance genes were differentially expressed, among which 40, 47, and 10 were directly related to BLB, rice blast, and sheath blight, respectively (Figure 4). OsSAH3, OsNRAMP1, OsS5H2, OsALDH2b, OsPAL2, and OsPAL4 were related to BLB and rice blast, while Xa23 was not differentially expressed. OsPR10b, CYP76M7, OsJAZ12, OsPR1b, OsWRKY23, OsWRKY4, OsSERK3, and OsPR10 were associated with disease resistance. Lignin can regulate the plant immune system and improve disease resistance in rice. In this study, 18 genes related to lignin synthesis were detected, including OsCHS1, OsCHI7, OsCHI6, OsCAld5H1, OsGF14b, and NAC028, among others. Five and nine differentially expressed NBS-LRR and SWEET genes, respectively, were detected, among which DEPG1, OsSWEET15, and Xa25 had been cloned. Phenylalanine aminolyase (PAL), peroxidase (PO), chitinase (CHT), and glucosidase are involved in plant disease resistance. In this study, 7, 42, 12, and 41 DEGs, respectively, encoding related proteases were detected. OsPrx30, OsCEBiP, OsCHI11, OsAPx8, OsCEBiP, and OsCEBiP were cloned genes related to disease resistance. Protein kinases play an important role in plant resistance to disease. In this study, 278 protein kinases were differentially expressed, among which OsCPK4 and OsFLS2, which are related to leaf stem disease resistance, had been cloned. Plant hormones, such as salicylic and jasmonic acids, are involved in the interactions between plants and pathogens. In this study, seven and thirteen genes, respectively, related to hormone synthesis and metabolism were detected, including OsSGT1, OsPAL3, OsPAL4, and ONAC131, which are related to salicylic acid synthesis and metabolism, and OsAOS3, OsJAZ13, ONAC131, OsPAL4, OsNAP, and OsWRKY85, which are related to jasmonic acid synthesis and metabolism. In addition to the above DEGs related to disease resistance, genes encoding glutathione peroxidase and similar genes, metallothionein genes, laccase protein precursors, alcohol oxidase, and oxidoreductase genes were also differentially expressed.

2.5. Transcription Factor (TF) Analysis

PlantTFDB (the Plant Transcription Factor Database) was used to predict transcription factors (TFs) associated with DEGs and annotate the DEGs to families. The analysis showed that the DEGs in this study were annotated to 50 TF families, with a total of 431 TFs (Figure 5). The WRKY family has the largest number of members involved in plant disease resistance, with 42, followed by the NAC and bHLH families, with 36 and 33, respectively. The MYB, bZIP, WRKY, AP2/ERF, and NAC TFs were all expressed to varying degrees, and six transcription factors showed greater frequencies of associated DEGs in the nine comparison groups. They belonged to the WRKY, NAC, MYB, bHLH, NAC, and AP2/ERF families (Figure 5 and Figure 6). Among all the differentially expressed TFs noted, 18 cloned TFs were directly related to BLB, including the WRKY TFs OsWRKY71, OsWRKY30, OsWRKY67, OsWRKY53, OsWRKY76, OsWRKY62, OsWRKY81, OsWRKY13, OsWRKY45, and OsWRKY72, among others; the MYB TFs OsMYB5P, Osmyb4, and OsMYB21, among others; and the bHLH transcription factors OsbHLH034, OsbHLH6, and OsMYC2, among others (Figure 5 and Figure 6). There were differences in OsWRKY71 expression in the NI1 vs. NI2, NI1 vs. NI3, AH1 vs. AH3, and NI2 vs. AH2 comparisons, among which OSWRKY71 expression was only up-regulated in NI2 vs. AH2. There were differences in OsWRKY30 expression in NI1 vs. NI2, NI2 vs. NI3, AH1 vs. AH2, and AH2 vs. AH3, among which OSWRKY30 expression was up-regulated in NI2 vs. NI3 and AH2 vs. AH3. These data also indicated that a large number of TFs were involved in the response after the Xoo infection, among which WRKY, bHLH, and MYB family TFs played an important role in the resistance of rice CBB23 against the Xoo strains.

2.6. qPCR Verification and Analysis of DEGs in the Transcriptome

To verify the reliability of the RNA-seq results, 20 DEGs were randomly selected for transcriptome sequencing in qRT-PCR experiments, including OsCPK4, OsCyc2, OsbHLH34, OsPR10, OsSERK3, OsALDH2b, and OsRP1L1, and other DEGs were significantly differentially expressed in the plant–pathogen interaction pathway. Gene-specific primers were designed for qRT-PCR amplification, and the results are shown in Figure 7. The relative expression levels of genes were consistent with the results of RNA-seq, which indicated that the RNA-seq data obtained in this study were reliable.

2.7. Metabolome Analysis of CBB23 in Response to Disease Resistance

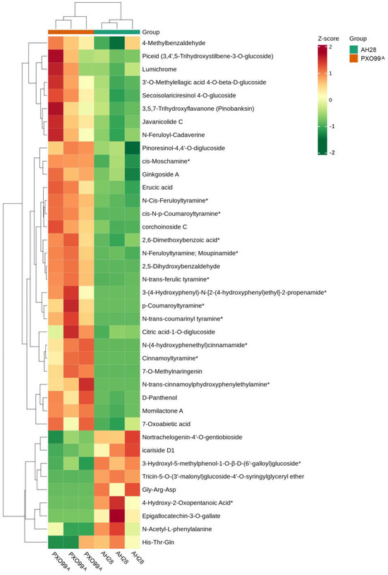
In order to understand the changes in metabolites in response to disease resistance after inoculation in CBB23 with different strains of BLB, metabolome analysis was performed on the leaves of the two bacterial strains infected with CBB23 at 2 dpi (Figure 8). Through analysis, it was found that the top three types of differential metabolites were alkaloids, flavonoids, and amino acids and their derivatives, and the three types of differential metabolites accounted for about 51.28% of the total differential metabolites, among which the alkaloid differential metabolites accounted for about 33.33% of the total differential metabolites. The contents of all the different alkaloids and terpenoids detected in AH28-infected leaves were significantly lower than those in PXO99A-infected leaves, such as Cinnamoyltyramine, N-Cis-Feruloyltyramine, cis-N-p-Coumaroyltyramine, 7-Oxoabietic acid and Javanicolide C, etc. (Figure 8). On the contrary, the contents of all amino acids and their derivatives in AH28-infected leaves were significantly higher than those in the leaves infected by PXO99A, such as N-Acetyl-L-phenylalanine, Gly-Arg-Asp, and His-Thr-Gln. The contents of flavonoids, lignin, coumarins, phenolic acids, lipids, and other metabolites were different in the two infected leaves. In this study, the differential metabolite content detected in AH28-infected leaves was mostly lower than that of leaves infected with PXO99A. The KEGG pathway analysis of the detected differential metabolites showed that the highest proportion of metabolic pathways was 36.36%, followed by the phenylalanine metabolic pathway, flavonoid biosynthesis pathway, and secondary metabolite biosynthesis pathway.

3. Discussion

3.1. The Exploration of New Genes Plays an Important Role in the Prevention and Control of Virulent Bacterial Strains

Rice BLB is a bacterial and perennial epidemic disease in southern China. At present, many factors are related to BLB resistance, and resistance-related TFs of different families interact with each other, such that rice has different specific or broad-spectrum resistances. For example, some WRKY genes can regulate the PR genes of rice and then activate plant hormones or other disease-resistance factors [17]. In addition, disease-resistance factors are also affected by major disease-resistance genes that jointly resist inoculation by Xoo. For example, Xa21 can bind to the WRKY TF OsWRKY62 to negatively regulate rice disease resistance [26]. In addition, Xa21 can also interact with auxin-like protein XB21 to improve resistance to Xoo [27]. Therefore, the interaction between the same rice resistance gene and different resistance factors can produce completely different immune responses. In this study, CBB23 containing Xa23 had high resistance to bacteria with PXO99A. In contrast, MXZ, YNSM, and YXZ, which did not contain Xa23, were highly susceptible to both Xoo strains; however, after inoculation with AH28, the lesion size of MXZ, YNSM, and YXZ was significantly smaller than that of CBB23 (Figure 1, Table 1). This result indicated that MXZ, YNSM, YXZ, and other strains may have other resistance genes or resistance-related factors different from those of CBB23 that can be induced by AH28 to reduce the toxicity of AH28. At the same time, HHZ without Xa23 showed middle sensitivity to both strains, which further indicated that resistance genes or resistance-related factors cooperated with each other to make rice have different specific or broad-spectrum resistance. A polymerized line containing both the xa5 and Xa4 was developed by using the molecular marker-assisted selection (MAS) of polygene polymerization [28]. Four resistance genes, Xa7, Xa21, Xa22, and Xa23, were polymerized into Huahui 1035, and the progeny showed different levels of resistance to 11 representative bacterial isolates from China [20]. The simultaneous introduction of Xa4, Xa21, and Xa27 into the rice restorer lines of Mianhui 725 or 9311 at the same time significantly improved resistance to BLB [11]. A japonica rice variety, “Tainung82”, containing five genes, Xa4, xa5, Xa7, xa13, and Xa21, was successfully bred using MAS, which not only greatly improved the resistance of the variety to BLB but also maintained its original high yield and excellent quality [29]. Xa38 was introduced into the rice maintainer line APMS 6B, which improved resistance while retaining good agronomic traits [30]. In this study, a number of rice varieties widely cultivated in South China were infected with AH28 and showed high susceptibility. Taken together, the results of this study suggest that the aggregation of multiple resistance genes may reduce the toxicity of AH28. However, polygene aggregation does not necessarily enhance disease resistance. It found that xa5 attenuates Xa27-mediated Xoo resistance [31]. The induced expression of Xa23 by PXO99A is lost after xa5 homozygous mutation [32]. Therefore, the key to enhancing the resistance of rice to BLB is to explore the genes resistant to AH28 and rationally pyramiding and utilize the resistance genes in different strains.

3.2. Possible Genes Involved in the Resistance Response of Plants Containing xa23 to Xoo Strains

The Xa23 promoter region contains the EBE of AvrXa23, which can be specifically bound by AvrXa23 in Xoo and activate Xa23 transcription to make the plant resistant to disease [18,33]. Although the susceptible allele xa23 has the same coding sequence as Xa23, its promoter region lacks the EBE of AvrXa23 elements and cannot be activated and expressed by AvrXa23, showing a susceptible phenotype [12]. The AH28 used in this study can make Xa23 susceptible. Transcriptome analysis was used to identify the resistance genes or resistance-related factors involved in the immune response of rice infected by AH28 and PXO99A after they infected CBB23. In order to reveal the molecular mechanism of DEGs in rice resistance to BLB, it was found that most of the genes were up-regulated, indicating that the expression of rice disease-resistance-related genes was activated after inoculation by the two strains. In this study, metabolome analysis showed that the contents of a large number of different metabolites, including alkaloids and terpenoids, were significantly lower in leaves infected by AH28 than in leaves infected by PXO99A (Figure 8).
A large number of cloned genes related to BLB resistance in rice were differentially expressed among different groups, but among the 17 cloned BLB resistance genes mentioned above, only Xa25 was differentially expressed in this study. Xa25 was differentially expressed in the NI1 vs. NI2, NI2 vs. NI3, and AH1 vs. AH2 groups. In this study, the differential expression of five NBS-LRR genes, nine SWEET gene families, and seven phenylalanine ammoniase genes were detected, including in cloned OsRP1L1, OsPAL6, OsPAL1, OsPAL3, OsPAL4, OsSWEET4, OSRP1L1, OSPAL6, OspAL1, OSSWEET4, OsSWEET15, Xa25, OsSWEET14, and OsSWEET2a [34,35,36,37,38,39]. The differential expression of 278 genes that encode protein kinase was detected, in addition to 41 genes encoding glucosidase, 93 genes encoding peroxidase, and 14 lignin-related genes (Figure 4). The types of proteins encoded by these detected DEGs are reportedly involved in resistance to rice BLB. KEGG analysis of differential metabolites in metabolome showed that a large number of differential metabolites were metabolic pathways, phenylalanine metabolism, and flavonoid biosynthesis pathways. The types of proteins encoded by these detected DEGs and the differential metabolites have been reported to be involved in the resistance of rice BLB and other diseases [40,41].
In plants, the SWEET protein, as a sugar transport protein, plays an important role in plant reproductive development, plant–pathogen interaction, aging, and stress. In the process of infecting rice plants, TALE proteins bind to EBE of the SWEET gene promoter, which activates SWEET gene expression, thus making the rice susceptible to disease. Rice contains more than 20 SWEET genes, some of which govern BLB susceptibility [35,42,43]. Three BLB resistance genes in rice belong to the SWEET gene family: xa13 [44], xa25 [45], and xa41 (t) [46]. In this study, the differential expression of cloned genes, such as OsSWEET4, OsSWEET15, Xa25, OsSWEET14, and OsSWEET2a, was detected (Figure 5 and Figure 6). In addition, OsSWEET1a, OsSWEET2b, OsSWEET3b, and OsSWEET16 were also detected. OsSWEET2b and OsSWEET3b were differentially expressed in the NI1 vs. NI2, NI2 vs. NI3, AH1 vs. AH2, and AH2 vs. AH3 groups. Their function and the molecular mechanisms in the immune response of rice to BLB need to be further verified.
Transcription factors play an important role in plant disease resistance. The NAC TF family gene OsNAC60 and the MYB TF family gene OsMYB30 regulate the disease resistance of rice to several M. oryzae subspecies [47,48]. The WRKY TF family genes OsWRKY45 and OsWRKY67 are involved in regulating rice resistance to blast and blight [49,50]. OsWRKY3 and OsWRKY71 acted on the expression of resistance genes, such as OsNPR1 and OsPR1b, and had significant inhibitory effects on BLB [51]. OsWRKY13 can directly or indirectly regulate the expression of the upper and lower functional genes of salicylic and jasmonic acid metabolism and enhance resistance to BLB and blast in rice during the whole growth period [52]. WRKY62 negatively regulates the resistance mediated by Xa21, a major gene for resistance to BLB, and inhibits the activation of defense-related genes in rice after inoculation [53]. In this study, differences in the expression of 42 WRKY family transcription factors were detected between different groups (Figure 5 and Figure 6). The cloned genes included OsWRKY71, OsWRKY30, OsWRKY67, OsWRKY53, OsWRKY76, OsWRKY62, OsWRKY81, OsWRKY13, OsWRKY45, OsWRKY72, and so on. The transcriptional regulatory network in which many TFs participate is large and complex. Therefore, the analysis of disease resistance signaling pathways regulated by different TFs will provide a theoretical basis for molecular breeding for disease resistance.
Rice can sense the changes in the cell wall after infection by Xoo and rapidly transmit the signals into the cell through various ways, triggering the reconstruction of transcription level and thus activating the disease resistance signal pathway. At the same time, it synthesizes a large number of secondary metabolites to kill pathogenic microorganisms and resist the invasion of Xoo. The metabolomics analysis of the changes in metabolites after the invasion of pathogens can provide a new understanding of the mechanism of plant disease infection. Metabolomics showed that resistant varieties increased secondary metabolite production through the shikimic acid pathway and promoted resistance to brown planthopper [54]. Metabolomics and transcriptomics were used to study the differences in resistance of different varieties to Xoo. The results showed that the biosynthesis of acetophenone, lutein, fatty acids, alkaloids, glutathione, carbohydrates, and lipids of Xoo-invaded rice leaves was an important reason for the differences in resistance of rice varieties [55]. Phytoalexin (PA), also known as plant defensins or plant antitoxins, is a class of secondary metabolites that play a defensive role when plants are infected by pathogens and are synthesized and accumulated by their own metabolic pathways [56]. PA includes a variety of compounds, including flavonoids, terpenoids, alkaloids, and glycosteroids, which are widely reported to be involved in plant disease-resistant immune responses. It has been reported that the MAPK signaling pathway, amino acid metabolism, TCA cycle, and other metabolic pathways are closely related to the vegetative growth and development and pathogenicity of plant pathogens [57,58]. Amino acid metabolism plays an important role in the infection cycle and pathogenicity of pathogens [57,58]. Many secondary metabolites, such as alkaloids, phenols, and flavonoids, play an important role in plant defense response [59]. In this study, metabolome analysis found that alkaloids, flavonoids, amino acids, and their derivatives were the main differential metabolites, and more differential metabolites were found in metabolic pathways, phenylalanine metabolic pathways, flavonoid biosynthesis pathways, and secondary metabolites biosynthesis pathways. Meanwhile, differences were also detected in metabolites such as lignin, coumarin, phenolic acids, and lipids. In the study, metabolites such as alkaloids and amino acid metabolism were involved in the resistance reaction of rice against bacterial infection. In rice varieties containing Xa23, alkaloids, flavonoids, amino acids, and their derivatives metabolites were mainly involved in the resistance reaction. A large number of genes are involved in the regulation of plants in the process of coping with stress, including changes in plant morphology, synthesis or degradation of related metabolites, and increase or decrease of hormone levels [56,57,58,59]. In this study, transcriptome analysis showed that a large number of DEGs were significantly enriched in plant hormone signal transduction, MAPK signaling pathways, starch and sucrose metabolism, plant–pathogen interactions, carbon metabolism, and phenylpropionic acid biosynthesis. DEGs related to disease course, plant protection hormone synthesis, phenylalanine aminlyase, genes with typical resistance domains such as NBS-LRR, and transcription factors were detected. DEGs are highly enriched in related pathways, such as plant–pathogen interaction, plant hormone signaling, and phenylpropionic acid biosynthesis, which is consistent with the enrichment of differential metabolites in phenylalanine metabolism, flavonoid biosynthesis, and secondary metabolite biosynthesis.

4. Materials and Methods

4.1. Rice and Bacterial Strains

CBB23 contains Xa23, a gene related to BLB resistance. HHZ, YNSM, MXZ, and YXZ are cultivated varieties widely cultivated in South China. Fan2 is a germplasm resource with high resistance to PXO99A bred using KangbaiPR1 parent from the Guangdong Provincial Rice Genetic Resource Center. All plants were grown in light incubators under conventional water and fertilizer management. The AH28 strain is a wild-type bacterial strain that can overcome Xa23-mediated resistance and was provided by Gongyou Chen’s laboratory at Shanghai Jiao Tong University (Shanghai, China) [1]. PXO99A is a model strain for studying Xa23 and was inoculated into rice containing the Xa23 resistance gene. All strains were stored in glycerol at −80 °C. The two Xoo strains were cultivated on nutrient broth medium at 28 °C for 2 d in the dark. Inoculated bacteria solutions were prepared with sterile water, and their concentration was adjusted to OD600 = 1.0.

4.2. Inoculation and Investigation of BLB

AH28 and PXO99A inoculation and identification were performed on CBB23, HHZ, YNSM, MXZ, YXZ, and Fan2, and the plants were inoculated during the 6th week of the seedling stage using the artificial leaf-cutting inoculation method [60]. Rice seedlings with healthy growth states, consistent growth, normal leaf colors, and no spots were selected as experimental inoculation objects, and each plant was inoculated in 2 unfolding leaves. Inoculated bacteria were prepared with sterilized water and inoculated with bacteria solution with OD600 (600 nm optical density) of 1.0. Lesion length was measured at 14–20 dpi, when the disease of the infected varieties tended to be stable. A lesion length of <3 cm indicated disease resistance (R), 3–5 cm indicated medium resistance (MR), 6–9 cm indicated medium sensitivity (MS), and >10 cm indicated disease sensitivity (S) [61].

4.3. Sample Preparation, Sequencing, and Analysis of RNA-seq

AH28 and PXO99A were inoculated into CBB23 using the above inoculation methods. Samples were taken at 1 hpi, 1 dpi, and 2 dpi. Inoculated leaves from 5 plants were collected at each time point, mixed into one sample, and put into centrifuge tubes. Three biological replicates were taken from each sample. The removed samples were immediately placed into liquid nitrogen for quick freezing and stored at −80 °C for RNA extraction and transcriptome sequencing. The total RNA was separated using TRIzol (Invitrogen, Carlsbad, CA, USA) according to the manufacturer’s protocol. The quality and quantity of extracted RNA were measured using 1% agarose gel and Agilent 2100 Bioanalyzer (Agilent Technologies, Santa Clara, CA, USA). The obtained high-quality RNA was sent to the company (Biomarker Technologies Co., Ltd., Qingdao, China) for library construction. After RNA extraction and purification and library construction, next-generation sequencing was based on the Illumina sequencing platform.

4.4. Analysis of DEGs and Their Functional Enrichment

DESeq was used to analyze differences in gene expression between the two groups of samples. The conditions for screening DEGs were as follows: expression difference multiple |log2Fold Change| ≥ 1, with significant p-value ≤ 0.05. The topGO was used for GO enrichment analysis. During the analysis, the DEGs annotated by GO terms were used to construct a gene list and gene number for each term, and p-values were calculated by the hypergeometric distribution., so as to determine the main biological functions performed by DEGs. KEGG enrichment analysis of DEGs was performed using the KEGG orthology-based annotation system (KOBAS) to reveal molecular interaction networks and metabolic pathways. The KEGG calculation method was the same as that for GO enrichment analysis.

4.5. RNA Extraction and qRT-PCR Detection

Total RNA was extracted from rice samples using TRIzol (Invitrogen, Carlsbad, CA, USA). Total RNA (500 ng) was obtained for reverse transcription, and RT-PCR was performed using the PrimerScript™ RT Reagent Kit (Takara Bio Inc., Kusatsu, Japan). qRT-PCR was performed using the SYBR Premix Ex TaqTM II kit (Takara) according to the manufacturer’s instructions, with the EF1α gene as the internal control. Three techniques were repeated for each reaction operation, and the total reaction mixture was 10 μL. The reaction conditions were as follows: 95 °C for 30 s, 95 °C for 10 s, 60 °C for 30 s, and 72 °C for 20 s for a total of 40 cycles. The relative expression level of genes was calculated using the 2−ΔΔCT method [62]. The primers used for qPCR are listed in Supplemental Table S1.

4.6. Metabolome Sample Preparation and Metabolomics Analysis

AH28 and PXO99A were inoculated to CBB23 using the above inoculation methods. Samples were taken at 2 dpi and then freeze-dried using a vacuum freeze-dryer (Scientz-100F, Scientz, Ningbo, China). The freeze-dried samples were crushed using a mixing mill (MM 400, Retsch, Haan, Germany) with zirconia beads for 1.5 min at 30 Hz. An aliquot of 100 mg of powder was then extracted overnight at 4 °C with 1.0 mL of 70% aqueous methanol containing 0.1 mg L−1 lidocaine (internal standard) before analysis using an LC-ESI-MS/MS system [63]. The chromatographic conditions were DB-5MS capillary column (30 m × 0.25 mm × 0.25 μm, Agilent J&W Scientific, Folsom, CA, USA), high purity helium carrier gas, flow rate 1.0 mL × min−1, and inlet temperature 260 °C. The sample size was 1 μL, the shunt ratio was 4:1, and the solvent delay was 5 min. The mass spectrum conditions were electron bombardment ion source (EI), ion source temperature 230 °C, quaternary bar temperature 150 °C, and electron energy 70 eV. The scanning mode was full scanning mode, and the quality scanning range was 50–500 m/z. One sample was inserted into every 9 analysis sample to examine the repeatability of the entire analysis process. GC/MS was used to detect the raw data by converting Analysis Base File Converter software (version 1.1.0.0) analysis files, importing MS-DIAL preprocessing software (version 4.9), and removing background noise. The characterization of metabolites was achieved by matching the similarity of retention time, precise molecular mass, mass charge ratio and mass spectral response intensity (peak area) with the database. All metabolite data were log2-transformed for statistical analysis to improve normality. The p- and fold-change values were set to 0.05 and 2.0, respectively, to screen for differentially accumulated metabolites.

5. Conclusions

In this study, differences in DEG and metabolite contents were analyzed after the inoculation of CBB23 by AH28 and PXO99A. A total of 7997 DEGs were detected, among which more genes were up- than down-regulated. The DEGs contained a large number of cloned genes related to BLB resistance, as well as uncloned genes related to BLB resistance. The main genes were peroxidase, protein kinase, glucosidase, and other coding genes, as well as genes related to lignin synthesis, salicylic acid, jasmonic acid, and secondary metabolites. At the same time, genes associated with BLB, including NBS-LRR, SWEET, and phenylalanine ammoniase genes, were also detected. A large number of TFs were also observed to participate in the BLB resistance, mainly WRKY, NAC, AP2/ERF, bHLH, and MYB family factors. Additionally, metabolomics analysis showed that a large number of alkaloids and terpenoids significantly decreased, while the content of amino acids and their derivatives significantly increased after AH28 inoculation of CBB23. This study provides a theoretical basis for gene cloning and molecular mechanism research related to BLB resistance and provides new disease resistance resources for rice breeding.

Supplementary Materials

The following supporting information can be downloaded at: https://www.mdpi.com/article/10.3390/plants13101411/s1, Table S1 Primer pairs used for qPCR.

Author Contributions

P.C.: data curation, investigation, methodology, visualization, writing—original draft, and writing—review and editing. J.W., J.L. and Q.L.: investigation, methodology, visualization, and funding acquisition. Q.M., B.S. and X.M.: methodology, and visualization. L.J., J.Z., S.L. and H.Y.: data curation, methodology, and visualization. C.L., W.L. and W.C.: resources, supervision, review and editing, project administration, and funding acquisition. All authors have read and agreed to the published version of the manuscript.

Funding

This work was jointly funded by the National Natural Science Foundation of China (32372206), The Natural Science Foundation of Guangdong Province (2023A1515010131, 2023A1515030224), The Governor′s Special Program of 2023 (Yuecainong [2023] No. 145), and Guangdong Key Laboratory of New Technology in Rice Breeding (2023B1212060042).

Data Availability Statement

The accession number of the original transcriptomic data on NCBI Sequence Read Archive is PRJNA1103348, and the identifier of the original metabolomic data on the EMBL-EBI MetaboLights database is MTBLS10047.

Acknowledgments

The authors thank Gongyou Chen and Zhengyin Xu for providing the AH28 strain; Shen Chen and Congying Wang for providing rice CBB23.

Conflicts of Interest

The authors declare no conflicts of interest.

References

  1. Xu, Z.; Xu, X.; Wang, Y.; Liu, L.; Li, Y.; Yang, Y.; Liu, L.; Zou, L.; Chen, G. A varied AvrXa23-like TALE enables the bacterial blight pathogen to avoid being trapped by Xa23 resistance gene in rice. J. Adv. Res. 2022, 42, 263–272. [Google Scholar] [CrossRef] [PubMed]
  2. Jiang, N.; Yan, J.; Liang, Y.; Shi, Y.; Peng, J. Resistance Genes and their Interactions with Bacterial Blight/Leaf Streak Pathogens (Xanthomonas oryzae) in Rice (Oryza sativa L.)—An Updated Review. Rice 2020, 13, 1–12. [Google Scholar] [CrossRef] [PubMed]
  3. Perez-Quintero, A.L.; Szurek, B. A Decade Decoded: Spies and Hackers in the History of TAL Effectors Research. Annu. Rev. Phytopathol. 2019, 57, 1–23. [Google Scholar] [CrossRef] [PubMed]
  4. Oliva, R.; Ji, C.; Atienza-Grande, G.; Huguet-Tapia, J.C.; Perez-Quintero, A.; Li, T.; Eom, J.S.; Li, C.; Nguyen, H.; Liu, B.; et al. Broad-spectrum resistance to bacterial blight in rice using genome editing. Nat. Biotechnol. 2019, 37, 1344–1350. [Google Scholar] [CrossRef] [PubMed]
  5. Xu, Z.; Xu, X.; Gong, Q.; Li, Z.; Li, Y.; Wang, S.; Yang, Y.; Ma, W.; Liu, L.; Zhu, B.; et al. Engineering Broad-Spectrum Bacterial Blight Resistance by Simultaneously Disrupting Variable TALE-Binding Elements of Multiple Susceptibility Genes in Rice. Mol. Plant 2019, 12, 1434–1446. [Google Scholar] [CrossRef] [PubMed]
  6. Song, W.-Y.; Wang, G.-L.; Chen, L.-L.; Kim, H.-S.; Pi, L.-Y.; Holsten, T.; Gardner, J.; Wang, B.; Zhai, W.-X.; Zhu, L.-H.; et al. A receptor kinase-like protein encoded by the rice disease resistance gene, Xa21. Science 1995, 270, 1804–1806. [Google Scholar] [CrossRef] [PubMed]
  7. Chen, S.; Wang, C.; Yang, J.; Chen, B.; Wang, W.; Su, J.; Feng, A.; Zeng, L.; Zhu, X. Identification of the novel bacterial blight resistance gene Xa46(t) by mapping and expression analysis of the rice mutant H120. Sci. Rep. 2020, 10, 12642. [Google Scholar] [CrossRef] [PubMed]
  8. Ji, C.; Ji, Z.; Liu, B.; Cheng, H.; Chen, G. Xa1 allelic R genes activate rice blight resistance suppressed by interfering TAL effectors. Plant Commun. 2020, 1, 9. [Google Scholar] [CrossRef]
  9. Chen, X.; Liu, P.; Mei, L.; He, X.; Chen, L.; Liu, H.; Shen, S.; Ji, Z.; Zheng, X.; Zhang, Y. Xa7, a new executorRgene that confers durable and broad-spectrum resistance to bacterial blight disease in rice. Plant Commun. 2021, 2, 100143. [Google Scholar] [CrossRef]
  10. Zhang, Y.; Li, J.; Gao, C. Generation of Stable Transgenic Rice (Oryza sativa L.) by Agrobacterium-Mediated Transformation. Curr. Protoc. Plant Biol. 2016, 1, 235–246. [Google Scholar] [CrossRef]
  11. Luo, Y.; Sangha, J.S.; Wang, S.; Li, Z.; Yang, J.; Yin, Z. Marker-assisted breeding of Xa4, Xa21 and Xa27 in the restorer lines of hybrid rice for broad-spectrum and enhanced disease resistance to bacterial blight. Mol. Breed. 2012, 30, 1601–1610. [Google Scholar] [CrossRef]
  12. Wang, C.; Zhang, X.; Fan, Y.; Gao, Y.; Zhu, Q.; Zheng, C.; Qin, T.; Li, Y.; Che, J.; Zhang, M.; et al. XA23 is an executor R protein and confers broad-spectrum disease resistance in rice. Mol. Plant 2015, 8, 290–302. [Google Scholar] [CrossRef]
  13. Iyer-Pascuzzi, A.S.; Jiang, H.; Huang, L.; McCouch, S.R. Genetic and Functional Characterization of the Rice Bacterial Blight Disease Resistance Gene xa5. Phytopathology 2008, 98, 289–295. [Google Scholar] [CrossRef]
  14. Ding-Qin, L.I.; Chen, L.; Wei-Jiao, L.I.; Xue, K.E.; Cheng, Z.Q. Identification of Bacterial Blight Resistance Gene in Yunnan Wild Rice. Acta Agron. Sin. 2015, 41, 386. [Google Scholar]
  15. Antony, G.; Zhou, J.; Huang, S.; Li, T.; Liu, B.; White, F.; Yang, B. Rice xa13 recessive resistance to bacterial blight is defeated by induction of the disease susceptibility gene Os-11N3. Plant Cell 2010, 22, 3864–3876. [Google Scholar] [CrossRef] [PubMed]
  16. Fu, J.; Liu, H.; Li, Y.; Yu, H.; Li, X.; Xiao, J.; Wang, S. Manipulating broad-spectrum disease resistance by suppressing pathogen-induced auxin accumulation in rice. Plant Physiol. 2011, 155, 589–602. [Google Scholar] [CrossRef]
  17. Tao, Z.; Liu, H.; Qiu, D.; Zhou, Y.; Li, X.; Xu, C.; Wang, S. A Pair of Allelic WRKY Genes Play Opposite Role in Rice-Bacteria Interactions1. Plant Physiol. 2009, 151, 936–948. [Google Scholar] [CrossRef] [PubMed]
  18. Wang, C.L.; Qin, T.F.; Yu, H.M.; Zhang, X.P.; Che, J.Y.; Gao, Y.; Zheng, C.K.; Yang, B.; Zhao, K.J. The broad bacterial blight resistance of rice line CBB23 is triggered by a novel transcription activator-like (TAL) effector of Xanthomonas oryzae pv. oryzae. Mol. Plant Pathol. 2014, 15, 333–341. [Google Scholar] [CrossRef]
  19. Wang, S.; Liu, W.; Lu, D.; Lu, Z.; He, X. Distribution of Bacterial Blight Resistance Genes in the Main Cultivars and Application of Xa23 in Rice Breeding. Front. Plant Sci. 2020, 11, 555228. [Google Scholar] [CrossRef]
  20. Huang, B.; Xu, J.Y.; Hou, M.S.; Ali, J.; Mou, T.M. Introgression of bacterial blight resistance genes Xa7, Xa21, Xa22 and Xa23 into hybrid rice restorer lines by molecular marker-assisted selection. Euphytica 2012, 187, 449–459. [Google Scholar] [CrossRef]
  21. Jiang, J.; Yang, D.; Ali, J.; Mou, T. Molecular marker-assisted pyramiding of broad-spectrum disease resistance genes, Pi2 and Xa23, into GZ63-4S, an elite thermo-sensitive genic male-sterile line in rice. Mol. Breed. 2015, 35, 83. [Google Scholar] [CrossRef]
  22. Rezwan, T.; Chunlian, W.; Tengfei, Q.; Feifei, X.; Yongchao, T.; Ying, G.; Zhiyuan, J.; Kaijun, Z. Comparative Transcriptome Profiling of Rice Near-Isogenic Line Carrying Xa23 under Infection of Xanthomonas oryzae pv. oryzae. Int. J. Mol. Ences 2018, 19, 717. [Google Scholar] [CrossRef] [PubMed]
  23. Gu, K.; Yang, B.; Tian, D.; Wu, L.; Wang, D.; Sreekala, C.; Yang, F.; Chu, Z.; Wang, G.; White, F. R gene expression induced by a type-III effector triggers disease resistance in rice. Nature 2005, 435, 1122. [Google Scholar] [CrossRef] [PubMed]
  24. Wang, C.; Tariq, R.; Ji, Z.; Wei, Z.; Zheng, K.; Mishra, R.; Zhao, K. Transcriptome analysis of a rice cultivar reveals the differentially expressed genes in response to wild and mutant strains of Xanthomonas oryzae pv. oryzae. Sci. Rep. 2019, 9, 3757. [Google Scholar] [CrossRef] [PubMed]
  25. Tariq, R.; Ji, Z.; Wang, C.; Tang, Y.; Zou, L.; Sun, H.; Chen, G.; Zhao, K. RNA-Seq analysis of gene expression changes triggered by Xanthomonas oryzae pv. oryzae in a susceptible rice genotype. Rice 2019, 12, 44. [Google Scholar] [CrossRef] [PubMed]
  26. Park, C.J.; Peng, Y.; Chen, X.; Dardick, C.; Ronald, P.C. Rice XB15, a Protein Phosphatase 2C, Negatively Regulates Cell Death and XA21-Mediated Innate Immunity. PLoS Biol. 2008, 6, e231–e282. [Google Scholar] [CrossRef]
  27. Park, C.J.; Wei, T.; Sharma, R.; Ronald, P.C. Overexpression of Rice Auxilin-Like Protein, XB21, Induces Necrotic Lesions, up-Regulates Endocytosis-Related Genes, and Confers Enhanced Resistance to Xanthomonas oryzae pv. oryzae. Rice 2017, 10, 27. [Google Scholar] [CrossRef]
  28. Yoshimura, S.; Yoshimura, A.; Iwata, N.; Mccouch, S.R.; Nelson, R.J. Tagging and combining bacterial blight resistance genes in rice using RAPD and RFLP markers. Mol. Breed. 1995, 1, 375–387. [Google Scholar] [CrossRef]
  29. Hsu, Y.C.; Chiu, C.H.; Yap, R.; Tseng, Y.C.; Wu, Y.P. Pyramiding Bacterial Blight Resistance Genes in Tainung82 for Broad-Spectrum Resistance Using Marker-Assisted Selection. Int. J. Mol. Sci. 2020, 21, 1281. [Google Scholar] [CrossRef]
  30. Yugander, A.; Sundaram, R.M.; Singh, K.; Senguttuvel, P.; Ladhalakshmi, D.; Kemparaju, K.B.; Madhav, M.S.; Prasad, M.S.; Hariprasad, A.S.; Laha, G.S. Improved versions of rice maintainer line, APMS 6B, possessing two resistance genes, Xa21 and Xa38, exhibit high level of resistance to bacterial blight disease. Mol. Breed. 2018, 38, 100. [Google Scholar] [CrossRef]
  31. Keyu, G.U.; Tian, D.; Qiu, C.; Yin, Z. Transcription activator-like type III effector AvrXa27 depends on OsTFIIAgamma5 for the activation of Xa27 transcription in rice that triggers disease resistance to Xanthomonas oryzae pv. oryzae. Mol. Plant Pathol. 2010, 10. [Google Scholar] [CrossRef] [PubMed]
  32. Yuan, M.; Ke, Y.; Huang, R.; Ma, L.; Yang, Z.; Chu, Z.; Xiao, J.; Li, X.; Wang, S. A host basal transcription factor is a key component for infection of rice by TALE-carrying bacteria. eLife 2016, 5, e19605. [Google Scholar] [CrossRef] [PubMed]
  33. Wu, L.; Goh, M.L.; Sreekala, C.; Yin, Z. XA27 Depends on an Amino-Terminal Signal-Anchor-Like Sequence to Localize to the Apoplast for Resistance to Xanthomonas oryzae pv oryzae. Plant Physiol. 2008, 148, 1497–1509. [Google Scholar] [CrossRef] [PubMed]
  34. Wang, X.; Chen, J.; Yang, Y.; Zhou, J.; Qiu, Y.; Yu, C.; Cheng, Y.; Yan, C.; Chen, J. Characterization of a Novel NBS-LRR Gene Involved in Bacterial Blight Resistance in Rice. Plant Mol. Biol. Report. 2013, 31, 649–656. [Google Scholar] [CrossRef] [PubMed]
  35. Streubel, J.; Pesce, C.; Hutin, M.; Koebnik, R.; Boch, J.; Szurek, B. Five phylogenetically close rice SWEET genes confer TAL effector-mediated susceptibility to Xanthomonas oryzae pv. oryzae. New Phytol. 2013, 200, 808–819. [Google Scholar] [CrossRef] [PubMed]
  36. He, J.; Liu, Y.; Yuan, D.; Duan, M.; Liu, Y.; Shen, Z.; Yang, C.; Qiu, Z.; Liu, D.; Wen, P. An R2R3 MYB transcription factor confers brown planthopper resistance by regulating the phenylalanine ammonia-lyase pathway in rice. Proc. Natl. Acad. Sci. USA 2020, 117, 271–277. [Google Scholar] [CrossRef] [PubMed]
  37. Tonnessen, B.W.; Manosalva, P.; Lang, J.M.; Baraoidan, M.; Bordeos, A.; Mauleon, R.; Oard, J.; Hulbert, S.; Leung, H.; Leach, J.E. Rice phenylalanine ammonia-lyase gene OsPAL4 is associated with broad spectrum disease resistance. Plant Mol. Biol. 2015, 87, 273–286. [Google Scholar] [CrossRef]
  38. Gao, Y.; Xue, C.; Liu, J.; He, Y.; Mei, Q.; Wei, S.; Xuan, Y. Sheath blight resistance in rice is negatively regulated by WRKY53 via SWEET2a activation. Biochem. Biophys. Res. Commun. 2021, 585, 117–123. [Google Scholar] [CrossRef]
  39. Mathan, J.; Singh, A.; Ranjan, A. Sucrose transport in response to drought and salt stress involves ABA-mediated induction of OsSWEET13 and OsSWEET15 in rice. Physiol. Plant. 2021, 171, 620–637. [Google Scholar] [CrossRef]
  40. Jin, P.; Wang, Y.; Tan, Z.; Liu, W.; Miao, W. Antibacterial activity and rice-induced resistance, mediated by C15surfactin A, in controlling rice disease caused by Xanthomonas oryzae pv. oryzae. Pestic. Biochem. Physiol. 2020, 169, 104669. [Google Scholar]
  41. Ramaroson, M.L.; Koutouan, C.; Helesbeux, J.J.; Le Clerc, V.; Hamama, L.; Geoffriau, E.; Briard, M. Role of Phenylpropanoids and Flavonoids in Plant Resistance to Pests and Diseases. Molecules 2022, 27, 8371. [Google Scholar] [CrossRef] [PubMed]
  42. Wang, J.; Ning, Y.; Gentzel, I.N.; Wang, G.L. Achieving broad-spectrum resistance against rice bacterial blight through targeted promoter editing and pathogen population monitoring. aBIOTECH 2020, 1, 119–122. [Google Scholar] [CrossRef] [PubMed]
  43. Yuan, M.; Wang, S. Rice MtN3/Saliva/SWEET Family Genes and Their Homologs in Cellular Organisms. Mol. Plant 2013, 6, 665–674. [Google Scholar] [CrossRef] [PubMed]
  44. Chu, Z.; Fu, B.; Yang, H.; Xu, C.; Li, Z.; Sanchez, A.; Park, Y.J.; Bennetzen, J.L.; Zhang, Q.; Wang, S. Targeting xa13, a recessive gene for bacterial blight resistance in rice. Theor. Appl. Genet. 2006, 112, 455–461. [Google Scholar] [CrossRef] [PubMed]
  45. Liu, Q.; Yuan, M.; Zhou, Y.; Li, X.; Xiao, J.; Wang, S. A paralog of the MtN3/saliva family recessively confers race-specific resistance to Xanthomonas oryzae in rice. Plant Cell Environ. 2011, 34, 1958–1969. [Google Scholar] [CrossRef] [PubMed]
  46. Hutin, M.; Sabot, F.; Ghesquière, A.; Koebnik, R.; Szurek, B. A knowledge-based molecular screen uncovers a broad-spectrum OsSWEET14 resistance allele to bacterial blight from wild rice. Plant J. Cell Mol. Biol. 2015, 84, 694–703. [Google Scholar] [CrossRef] [PubMed]
  47. Wang, Z.; Xia, Y.; Lin, S.; Wang, Y.; Guo, B.; Song, X.; Ding, S.; Zheng, L.; Feng, R.; Chen, S.; et al. Osa-miR164a targets OsNAC60 and negatively regulates rice immunity against the blast fungus Magnaporthe oryzae. Plant J. Cell Mol. Biol. 2018, 95, 584–597. [Google Scholar] [CrossRef]
  48. Li, W.; Wang, K.; Chern, M.; Liu, Y.; Zhu, Z.; Liu, J.; Zhu, X.; Yin, J.; Ran, L.; Xiong, J.; et al. Sclerenchyma cell thickening through enhanced lignification induced by OsMYB30 prevents fungal penetration of rice leaves. New Phytol. 2020, 226, 1850–1863. [Google Scholar] [CrossRef]
  49. Inoue, H.; Hayashi, N.; Matsushita, A.; Xinqiong, L.; Nakayama, A.; Sugano, S.; Jiang, C.J.; Takatsuji, H. Blast resistance of CC-NB-LRR protein Pb1 is mediated by WRKY45 through protein-protein interaction. Proc. Natl. Acad. Sci. USA 2013, 110, 9577–9582. [Google Scholar] [CrossRef]
  50. Vo, K.T.X.; Kim, C.Y.; Hoang, T.V.; Lee, S.K.; Shirsekar, G.; Seo, Y.S.; Lee, S.W.; Wang, G.L.; Jeon, J.S. OsWRKY67 Plays a Positive Role in Basal and XA21-Mediated Resistance in Rice. Front. Plant Sci. 2017, 8, 2220. [Google Scholar] [CrossRef]
  51. Liu, X.Q.; Bai, X.Q.; Qian, Q.; Wang, X.J.; Chen, M.S.; Chu, C.C. OsWRKY03, a rice transcriptional activator that functions in defense signaling pathway upstream of OsNPR1. Cell Res. 2005, 15, 593–603. [Google Scholar] [CrossRef]
  52. Qiu, D.; Xiao, J.; Ding, X.; Xiong, M.; Cai, M.; Cao, Y.; Li, X.; Xu, C.; Wang, S. OsWRKY13 mediates rice disease resistance by regulating defense-related genes in salicylate- and jasmonate-dependent signaling. Mol. Plant-Microbe Interact. MPMI 2007, 20, 492–499. [Google Scholar] [CrossRef]
  53. Peng, Y.; Bartley, L.E.; Chen, X.; Dardick, C.; Chern, M.; Ruan, R.; Canlas, P.E.; Ronald, P.C. OsWRKY62 is a Negative Regulator of Basal and Xa21-Mediated Defense against Xanthomonas oryzae pv. oryzae in Rice. Mol. Plant 2008, 1, 446–458. [Google Scholar] [CrossRef]
  54. Peng, L.; Zhao, Y.; Wang, H.; Zhang, J.; Song, C. Comparative metabolomics of the interaction between rice and the brown planthopper. Metabolomics 2016, 12, 132. [Google Scholar] [CrossRef]
  55. Sana, T.R.; Fischer, S.; Wohlgemuth, G.; Katrekar, A.; Jung, K.; Ronald, P.; Fiehn, O. Metabolomic and transcriptomic analysis of the rice response to the bacterial blight pathogen Xanthomonas oryzae pv. oryzae. Metabolomics 2010, 6, 451–465. [Google Scholar] [CrossRef] [PubMed]
  56. Kuc, J. Phytoalexins, stress metabolism, and disease resistance in plant. Webster R. K. Annu. Rev. Phytopathol. 1995, 33, 275–297. [Google Scholar] [CrossRef] [PubMed]
  57. Chen, Y.; Zuo, R.F.; Zhu, Q.; Sun, Y.; Li, M.Y.; Dong, Y.H.; Ru, Y.Y.; Zhang, H.F.; Zheng, X.B.; Zhang, Z.G. MoLys2 is necessary for growth, conidiogenesis, lysine biosynthesis, and pathogenicity in Magnaporthe oryzae. Fungal Genet. Biol. 2014, 67, 51–57. [Google Scholar] [CrossRef]
  58. Akira, M.; Tsukada, M.; Wada, Y.; Ohsumi, Y. Apg1p, a novel protein kinase required for the autophagic process in Saccharomyces cerevisiae. Gene 1997, 192, 245–250. [Google Scholar] [CrossRef] [PubMed]
  59. Zaynab, M.; Fatima, M.; Abbas, S.; Sharif, Y.; Umair, M.; Zafar, H.; Bahadar, K. Role of secondary metabolites in plant defense against pathogens. Microb. Pathog. 2018, 124, 198–202. [Google Scholar] [CrossRef]
  60. Kauffman, H.E.; Reddy, A.; Hsieh, S.P.Y.; Merca, S.D. An improved technique for evaluating resistance of rice varieties to Xanthomonas oryzae. Plant Dis. Report. 1973, 57, 537–541. [Google Scholar] [CrossRef]
  61. Amante-Bordeos, A.; Sitch, L.A.; Nelson, R.; Dalmacio, R.D.; Oliva, N.P.; Aswidinnoor, H.; Leung, H. Transfer of bacterial blight and blast resistance from the tetraploid wild riceOryza minutato cultivated rice, Oryza sativa. Theor. Appl. Genet. Int. J. Breed. Res. Cell Genet. 1992, 84, 345–354. [Google Scholar] [CrossRef] [PubMed]
  62. Livak, K.J.; Schmittgen, T.D. Analysis of relative gene expression data using real-time quantitative PCR and the 2(-Delta Delta C(T)) Method. Methods 2001, 25, 402–408. [Google Scholar] [CrossRef] [PubMed]
  63. Chen, W.; Gong, L.; Guo, Z.; Wang, W.; Zhang, H.; Liu, X.; Yu, S. A Novel Integrated Method for Large-Scale Detection, Identification, and Quantification of Widely Targeted Metabolites: Application in the Study of Rice Metabolomics. Mol. Plant 2013, 6, 1769–1780. [Google Scholar] [CrossRef] [PubMed]
Figure 1. Comparison of Xoo pathogenicity of AH28 and PXO99A in different rice varieties. CK was the control for uninfected bacteria. Both CBB23 and Fan2 contain Xa23, and the other varieties do not contain Xa23. HHZ, YNSM, MXZ, and YXZ are varieties that are widely cultivated in South China. Fan2 is a germplasm resource with high resistance to PXO99A bred using KangbaiPR1 parent from the Guangdong Provincial Rice Genetic Resource Center.
Figure 1. Comparison of Xoo pathogenicity of AH28 and PXO99A in different rice varieties. CK was the control for uninfected bacteria. Both CBB23 and Fan2 contain Xa23, and the other varieties do not contain Xa23. HHZ, YNSM, MXZ, and YXZ are varieties that are widely cultivated in South China. Fan2 is a germplasm resource with high resistance to PXO99A bred using KangbaiPR1 parent from the Guangdong Provincial Rice Genetic Resource Center.
Plants 13 01411 g001
Figure 2. Statistical analysis of DEGs compared between different groups. The blue and red bars indicate up-regulated and down-regulated DEGs, respectively. Three biological replicates were made for each RNA-seq-treated sample.
Figure 2. Statistical analysis of DEGs compared between different groups. The blue and red bars indicate up-regulated and down-regulated DEGs, respectively. Three biological replicates were made for each RNA-seq-treated sample.
Plants 13 01411 g002
Figure 3. KEGG pathway enrichment bubble diagram of DEGs at NI1 vs. AH1 (top), NI2 vs. AH2 (middle), and NI3 vs. AH3 (bottom).
Figure 3. KEGG pathway enrichment bubble diagram of DEGs at NI1 vs. AH1 (top), NI2 vs. AH2 (middle), and NI3 vs. AH3 (bottom).
Plants 13 01411 g003
Figure 4. The partial differential expression of the comparison between different groups. The number is the log2FoldChange ratio between the comparison groups, with red representing down-regulation, green representing up-regulation, and white representing no significant difference.
Figure 4. The partial differential expression of the comparison between different groups. The number is the log2FoldChange ratio between the comparison groups, with red representing down-regulation, green representing up-regulation, and white representing no significant difference.
Plants 13 01411 g004
Figure 5. The number of differentially expressed transcription factors of CBB23 in response to the two Xoo strains.
Figure 5. The number of differentially expressed transcription factors of CBB23 in response to the two Xoo strains.
Plants 13 01411 g005
Figure 6. Heatmaps of differentially expressed (A) WRKY, (B) MYB, and (C) bHLH transcription factors by CBB23 in response to the two Xoo strains. After the value is homogenized, the color depth indicates the difference between the gene expression and the mean value. The red column represents up-regulation, and the blue column represents down-regulation.
Figure 6. Heatmaps of differentially expressed (A) WRKY, (B) MYB, and (C) bHLH transcription factors by CBB23 in response to the two Xoo strains. After the value is homogenized, the color depth indicates the difference between the gene expression and the mean value. The red column represents up-regulation, and the blue column represents down-regulation.
Plants 13 01411 g006
Figure 7. qRT-PCR-based validation of DEGs in response to AH28 and PXO99A at different time intervals. The DEGs were randomly selected for qRT-PCR. Values are mean ± SD from three biological replicates. 1 h, 1 d, and 2 d refer to 1 h after inoculation (hpi), 1d after inoculation (dpi) and 2d after inoculation (dpi), respectively. * and ** present significant differences at p < 0.05 and p < 0.01 between the expression of leaves infected by AH28 and PXO99A, respectively.
Figure 7. qRT-PCR-based validation of DEGs in response to AH28 and PXO99A at different time intervals. The DEGs were randomly selected for qRT-PCR. Values are mean ± SD from three biological replicates. 1 h, 1 d, and 2 d refer to 1 h after inoculation (hpi), 1d after inoculation (dpi) and 2d after inoculation (dpi), respectively. * and ** present significant differences at p < 0.05 and p < 0.01 between the expression of leaves infected by AH28 and PXO99A, respectively.
Plants 13 01411 g007
Figure 8. A heat map of the relative differences in multiple differential metabolites detected using GC–MS between the two bacterial strains infected with CBB23 at 2 dpi. The red column represents up-regulation, and the green column represents down-regulation.
Figure 8. A heat map of the relative differences in multiple differential metabolites detected using GC–MS between the two bacterial strains infected with CBB23 at 2 dpi. The red column represents up-regulation, and the green column represents down-regulation.
Plants 13 01411 g008
Table 1. The results of lesion lengths of AH28 and PXO99A inoculated with different rice materials.
Table 1. The results of lesion lengths of AH28 and PXO99A inoculated with different rice materials.
VarietyPXO99AAH28
Lesion Length (cm)SD (cm)PhenotypesLesion Length (cm)SD (cm)Phenotypes
CBB232.120.67R25.655.87S
HHZ9.503.39MS9.333.42MS
YNSM10.731.54S10.412.22S
MXZ15.532.16S17.983.67S
YXZ14.782.28S13.703.67S
Fan22.080.53R19.383.94S
Lesion length < 3 cm indicated disease resistance (R), 6–9 cm indicated medium sensitivity (MS), and >10 cm indicated disease sensitivity (S). Values are the mean from 10 biological replicates.
Disclaimer/Publisher’s Note: The statements, opinions and data contained in all publications are solely those of the individual author(s) and contributor(s) and not of MDPI and/or the editor(s). MDPI and/or the editor(s) disclaim responsibility for any injury to people or property resulting from any ideas, methods, instructions or products referred to in the content.

Share and Cite

MDPI and ACS Style

Chen, P.; Wang, J.; Liu, Q.; Liu, J.; Mo, Q.; Sun, B.; Mao, X.; Jiang, L.; Zhang, J.; Lv, S.; et al. Transcriptome and Metabolome Analysis of Rice Cultivar CBB23 after Inoculation by Xanthomonas oryzae pv. oryzae Strains AH28 and PXO99A. Plants 2024, 13, 1411. https://doi.org/10.3390/plants13101411

AMA Style

Chen P, Wang J, Liu Q, Liu J, Mo Q, Sun B, Mao X, Jiang L, Zhang J, Lv S, et al. Transcriptome and Metabolome Analysis of Rice Cultivar CBB23 after Inoculation by Xanthomonas oryzae pv. oryzae Strains AH28 and PXO99A. Plants. 2024; 13(10):1411. https://doi.org/10.3390/plants13101411

Chicago/Turabian Style

Chen, Pingli, Junjie Wang, Qing Liu, Junjie Liu, Qiaoping Mo, Bingrui Sun, Xingxue Mao, Liqun Jiang, Jing Zhang, Shuwei Lv, and et al. 2024. "Transcriptome and Metabolome Analysis of Rice Cultivar CBB23 after Inoculation by Xanthomonas oryzae pv. oryzae Strains AH28 and PXO99A" Plants 13, no. 10: 1411. https://doi.org/10.3390/plants13101411

APA Style

Chen, P., Wang, J., Liu, Q., Liu, J., Mo, Q., Sun, B., Mao, X., Jiang, L., Zhang, J., Lv, S., Yu, H., Chen, W., Liu, W., & Li, C. (2024). Transcriptome and Metabolome Analysis of Rice Cultivar CBB23 after Inoculation by Xanthomonas oryzae pv. oryzae Strains AH28 and PXO99A. Plants, 13(10), 1411. https://doi.org/10.3390/plants13101411

Note that from the first issue of 2016, this journal uses article numbers instead of page numbers. See further details here.

Article Metrics

Back to TopTop