Integrated Full-Length Transcriptome and Metabolome Profiling Reveals Flavonoid Regulation in Response to Freezing Stress in Potato
Abstract
1. Introduction
2. Results
2.1. Full-Length Transcriptome Analysis of S. commersonii
2.2. Functional Annotation of High-Quality Transcripts from S. commersonii
2.3. The Classification of Non-Redundant Transcripts
2.4. Differentially Expressed Genes in Response to Cold Stress
2.5. Differentially Accumulated Metabolites in Response to Freezing Stress
2.6. The Flavonoid Pathway Was Significantly Upregulated in CM, More So than in DM
2.7. qRT-PCR Confirmed the Expression Levels of CHS-1 and F3′H-1
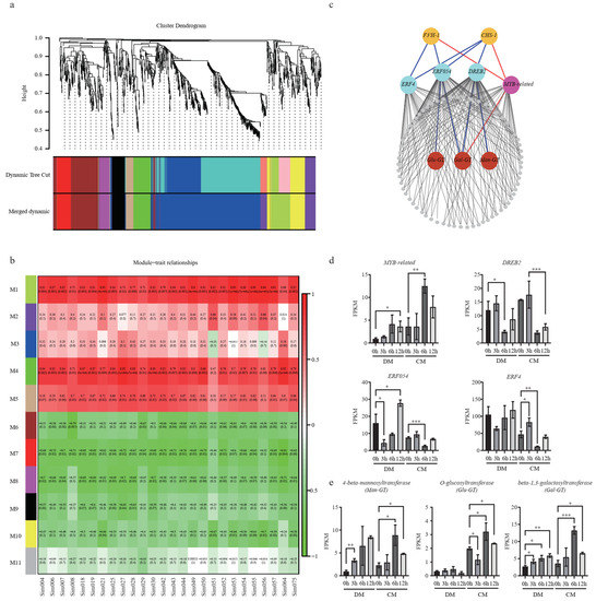
2.8. Multi-Omics Reveals New Functional Genes in the Flavonoid Pathway
3. Discussion
4. Materials and Methods
4.1. Plant Material and Sample Preparation
4.2. Illumina Data Analysis
4.3. PacBio Data Analysis
4.4. Identification of the lncRNA
4.5. Identification of Fusion Transcripts
4.6. Functional Annotation of Genes
4.7. Analysis of Differentially Expressed Transcripts
4.8. Co-Expression Analysis
4.9. Quantitative Real-Time PCR (qRT-PCR) Analysis
5. Conclusions
Supplementary Materials
Author Contributions
Funding
Data Availability Statement
Conflicts of Interest
Abbreviations
| SMRT | Single-molecule real-time |
| CCS | Circular consensus sequences |
| FLNC | The full length is not chimeric |
| AS | Alternatively spliced |
| TF | Transcription factor |
| ADC1 | Arginine decarboxylase gene |
| DEG | Differentially expressed gene |
| DAM | Differentially accumulated metabolite |
| GO | Gene ontology |
| KEGG | Kyoto Encyclopedia of Genes and Genomes |
| Pfam | The Pfam protein family database |
| KOG | Clusters of orthologous groups for complete eukaryotic genomes |
| F3′H | Flavonoid 3′-hydroxylase |
| F3H | Flavanone 3-hydroxylase |
| CHS | Chalcone synthase |
| CHI | Chalcone isomerase |
| FLS | Flavonol synthase |
References
- Men, F.; Liu, M. Potato Cultivation Physiology; China Agriculture Press: Beijing, China, 1995; pp. 65–80. [Google Scholar]
- Li, P.; Huner, N.; Toivio-Kinnucan, M.; Chen, H.; Palta, J. Potato freezing injury and survival, and their relationships to other stress. Am. Potato J. 1981, 58, 15–29. [Google Scholar] [CrossRef]
- Chang, D.; Sohn, H.; Cho, J.; Im, J.; Jin, Y.; Do, G.; Kim, S.; Cho, H.; Lee, Y. Freezing and frost damage of potato plants: A case study on growth recovery, yield response, and quality changes. Potato Res. 2014, 57, 99–110. [Google Scholar] [CrossRef]
- Waadt, R.; Seller, C.; Hsu, P.; Takahashi, Y.; Munemasa, S.; Schroeder, J. Plant hormone regulation of abiotic stress responses. Nat. Rev. Mol. Cell Biol. 2022, 23, 680–694. [Google Scholar] [CrossRef] [PubMed]
- Zhou, C.; Zhu, C.; Tian, C.; Xu, K.; Huang, L.; Shi, B.; Lai, Z.; Lin, Y.; Guo, Y. Integrated volatile metabolome, multi-flux full-length sequencing, and transcriptome analyses provide insights into the aroma formation of postharvest jasmine (Jasminum sambac) during flowering. Postharvest Biol. Technol. 2022, 183, 111726. [Google Scholar] [CrossRef]
- Hu, T.; Chitnis, N.; Monos, D.; Dinh, A. Next-generation sequencing technologies: An overview. Hum. Immunol. 2021, 82, 801–811. [Google Scholar] [CrossRef]
- Wong, L.; Razali, S.; Deris, Z.; Danish-Daniel, M.; Tan, M.; Nor, S.; Ma, H.; Min, W.; Yantao, L.; Asaduzzaman, M. Application of second-generation sequencing (SGS) and third-generation sequencing (TGS) in aquaculture breeding program. Aquaculture 2022, 548, 737633. [Google Scholar] [CrossRef]
- Cao, H.; Wang, Y.; Zhang, W.; Chai, X.; Zhang, X.; Chen, S.; Yang, F.; Zhang, C.; Guo, Y.; Liu, Y. A short-read multiplex sequencing method for reliable, cost-effective and high-throughput genotyping in large-scale studies. Hum. Mutat. 2013, 34, 1715–1720. [Google Scholar] [CrossRef]
- Kissen, R.; Eberl, F.; Winge, P.; Uleberg, E.; Martinussen, I.; Bones, A. Effect of growth temperature on glucosinolate profiles in Arabidopsis thaliana accessions. Phytochemistry 2016, 130, 106–118. [Google Scholar] [CrossRef] [PubMed]
- Shen, W.; Nada, K.; Tachibana, S. Involvement of polyamines in the chilling tolerance of cucumber cultivars. Plant Physiol. 2000, 124, 431–440. [Google Scholar] [CrossRef]
- Li, H.; Yang, X.; Shang, Y.; Zhang, Z.; Huang, S. Vegetable biology and breeding in the genomics era. Sci. China Life Sci. 2023, 66, 226–250. [Google Scholar] [CrossRef] [PubMed]
- Zhu, G.; Wang, S.; Huang, Z.; Zhang, S.; Liao, Q.; Zhang, C.; Lin, T.; Qin, M.; Peng, M.; Yang, C. Rewiring of the fruit metabolome in tomato breeding. Cell 2018, 172, 249–261.e212. [Google Scholar] [CrossRef]
- Abbas, F.; Guo, S.; Zhou, Y.; Wu, J.; Amanullah, S.; Wang, H.; Shen, J. Metabolome and transcriptome analysis of terpene synthase genes and their putative role in floral aroma production in Litchi chinensis. Physiol. Plant. 2022, 174, e13796. [Google Scholar] [CrossRef] [PubMed]
- Kou, S.; Chen, L.; Tu, W.; Scossa, F.; Wang, Y.; Liu, J.; Fernie, A.; Song, B.; Xie, C. The Arginine decarboxylase gene ADC1, associated to the putrescine pathway, plays an important role in potato cold-acclimated freezing tolerance as revealed by transcriptome and metabolome analyses. Plant J. 2018, 96, 1283–1298. [Google Scholar] [CrossRef] [PubMed]
- He, F.; Xu, J.; Jian, Y.; Duan, S.; Hu, J.; Jin, L.; Li, G. Overexpression of Galactinol synthase 1 from Solanum commersonii (ScGolS1) confers freezing tolerance in transgenic potato. Hortic. Plant J. 2022, in press. [Google Scholar] [CrossRef]
- Tu, W.; Dong, J.; Zou, Y.; Zhao, Q.; Wang, H.; Ying, J.; Wu, J.; Du, J.; Cai, X.; Song, B. Interspecific potato somatic hybrids between Solanum malmeanum and S. tuberosum provide valuable resources for freezing-tolerance breeding. Plant Cell Tissue Organ Cult. 2021, 147, 73–83. [Google Scholar] [CrossRef]
- Peng, Z.; Wang, Y.; Zuo, W.; Gao, Y.; Li, R.; Yu, C.; Liu, Z.; Zheng, Y.; Shen, Y.; Duan, L. Integration of metabolome and transcriptome studies reveals flavonoids, abscisic acid, and nitric oxide comodulating the freezing tolerance in Liriope spicata. Front. Plant Sci. 2022, 12, 764625. [Google Scholar] [CrossRef] [PubMed]
- Han, Q.; Qi, J.; Hao, G.; Zhang, C.; Wang, C.; Dirk, L.; Downie, A.; Zhao, T. ZmDREB1A regulates Raffinose synthase controlling raffinose accumulation and plant chilling stress tolerance in maize. Plant Cell Physiol. 2019, 61, 331–341. [Google Scholar] [CrossRef]
- Zhu, Z.; Jiang, J.; Jiang, C.; Li, W. Effects of low-temperature stress on SOD activity, soluble protein content and soluble sugar content in Camellia sinensis leaves. J. Anhui Agric. Univ. 2011, 38, 24–26. [Google Scholar]
- Kazemi Shahandashti, S.; Maali Amiri, R.; Zeinali, H.; Ramezanpour, S. Change in membrane fatty acid compositions and cold-induced responses in chickpea. Mol. Biol. Rep. 2013, 40, 893–903. [Google Scholar] [CrossRef]
- Özcan, M.; Rosa, A.; Dessi, M.; Marongiu, B.; Piras, A.; Al Juhaimi, F. Quality of wheat germ oil obtained by cold pressing and supercritical carbon dioxide extraction. Czech J. Food Sci. 2013, 31, 236–240. [Google Scholar] [CrossRef]
- Vega, S.; del Rio, A.; Bamberg, J.; Palta, J. Evidence for the up-regulation of stearoyl-ACP (Δ9) desaturase gene expression during cold acclimation. Am. J. Potato Res. 2004, 81, 125–135. [Google Scholar] [CrossRef]
- Janowiak, F.; Maas, B.; Dörffling, K. Importance of abscisic acid for chilling tolerance of maize seedlings. J. Plant Physiol. 2002, 159, 635–643. [Google Scholar] [CrossRef]
- Schulz, E.; Tohge, T.; Zuther, E.; Fernie, A.; Hincha, D. Flavonoids are determinants of freezing tolerance and cold acclimation in Arabidopsis thaliana. Sci. Rep. 2016, 6, 34027. [Google Scholar] [CrossRef] [PubMed]
- Dvořák, P.; Krasylenko, Y.; Zeiner, A.; Samaj, J.; Takac, T. Signaling toward reactive oxygen species-scavenging enzymes in plants. Front. Plant Sci. 2021, 11, 618835. [Google Scholar] [CrossRef]
- Hernández, I.; Alegre, L.; Van Breusegem, F.; Munné-Bosch, S. How relevant are flavonoids as antioxidants in plants? Trends Plant Sci. 2009, 14, 125–132. [Google Scholar] [CrossRef]
- Kopeć, P.; Rapacz, M.; Arora, R. Post-translational activation of CBF for inducing freezing tolerance. Trends Plant Sci. 2022, 27, 415–417. [Google Scholar] [CrossRef]
- Chen, L.; Zhao, H.; Chen, Y.; Jiang, F.; Zhou, F.; Liu, Q.; Fan, Y.; Liu, T.; Tu, W.; Walther, D. Comparative transcriptomics analysis reveals a calcineurin B---like gene to positively regulate constitutive and acclimated freezing tolerance in potato. Plant Cell Environ. 2022, 45, 3305–3321. [Google Scholar] [CrossRef] [PubMed]
- Zhou, M.; Wang, C.; Qi, L.; Yang, X.; Zhanmin, S.; Yu, T.; Tang, Y.; Shao, J.; Wu, Y. Ectopic expression of Fagopyrum tataricum FtMYB12 improves cold tolerance in Arabidopsis thaliana. J. Plant Growth Regul. 2015, 34, 362–371. [Google Scholar] [CrossRef]
- Pandey, A.; Misra, P.; Chandrashekar, K.; Trivedi, P. Development of AtMYB12-expressing transgenic tobacco callus culture for production of rutin with biopesticidal potential. Plant Cell Rep. 2012, 31, 1867–1876. [Google Scholar] [CrossRef]
- Zhang, Y.; Ming, R.; Khan, M.; Wang, Y.; Dahro, B.; Xiao, W.; Li, C.; Liu, J. ERF9 of Poncirus trifoliata (L.) Raf. undergoes feedback regulation by ethylene and modulates cold tolerance via regulating a glutathione S-transferase U17 gene. Plant Biotechnol. J. 2021, 20, 183–200. [Google Scholar] [CrossRef]
- Khan, M.; Hu, J.; Dahro, B.; Ming, R.; Zhang, Y.; Wang, Y.; Alhag, A.; Li, C.; Liu, J. ERF108 from Poncirus trifoliata (L.) Raf. functions in cold tolerance by modulating raffinose synthesis through transcriptional regulation of PtrRafS. Plant J. 2021, 108, 705–724. [Google Scholar] [CrossRef] [PubMed]
- Sun, X.; Zhao, T.; Gan, S.; Ren, X.; Fang, L.; Karungo, S.; Wang, Y.; Chen, L.; Li, S.; Xin, H. Ethylene positively regulates cold tolerance in grapevine by modulating the expression of ETHYLENE RESPONSE FACTOR 057. Sci. Rep. 2016, 6, 24066. [Google Scholar] [CrossRef]
- Zhao, C.; Liu, X.; Gong, Q.; Cao, J.; Shen, W.; Yin, X.; Grierson, D.; Zhang, B.; Xu, C.; Li, X. Three AP2/ERF family members modulate flavonoid synthesis by regulating type IV Chalcone isomerase in citrus. Plant Biotechnol. J. 2020, 19, 671–688. [Google Scholar] [CrossRef] [PubMed]
- Huang, Y.; Zhang, B.; Sun, S.; Xing, G.; Wang, F.; Li, M.; Tian, Y.; Xiong, A. AP2/ERF transcription factors involved in response to tomato yellow leaf curly virus in tomato. Plant Genome 2016, 9, 1–15. [Google Scholar] [CrossRef] [PubMed]
- Peng, M.; Shahzad, R.; Gul, A.; Subthain, H.; Shen, S.; Lei, L.; Zheng, Z.; Zhou, J.; Lu, D.; Wang, S. Differentially evolved glucosyltransferases determine natural variation of rice flavone accumulation and UV-tolerance. Nat. Commun. 2017, 8, 1975. [Google Scholar] [CrossRef]
- Li, P.; Li, Y.; Zhang, F.; Zhang, G.; Jiang, X.; Yu, H.; Hou, B. The Arabidopsis UDP-glycosyltransferases UGT79B2 and UGT79B3, contribute to cold, salt and drought stress tolerance via modulating anthocyanin accumulation. Plant J. 2017, 89, 85–103. [Google Scholar] [CrossRef]







Disclaimer/Publisher’s Note: The statements, opinions and data contained in all publications are solely those of the individual author(s) and contributor(s) and not of MDPI and/or the editor(s). MDPI and/or the editor(s) disclaim responsibility for any injury to people or property resulting from any ideas, methods, instructions or products referred to in the content. |
© 2023 by the authors. Licensee MDPI, Basel, Switzerland. This article is an open access article distributed under the terms and conditions of the Creative Commons Attribution (CC BY) license (https://creativecommons.org/licenses/by/4.0/).
Share and Cite
Zhu, Z.; Wei, L.; Guo, L.; Bao, H.; Wang, X.; Kear, P.; Wang, Z.; Zhu, G. Integrated Full-Length Transcriptome and Metabolome Profiling Reveals Flavonoid Regulation in Response to Freezing Stress in Potato. Plants 2023, 12, 2054. https://doi.org/10.3390/plants12102054
Zhu Z, Wei L, Guo L, Bao H, Wang X, Kear P, Wang Z, Zhu G. Integrated Full-Length Transcriptome and Metabolome Profiling Reveals Flavonoid Regulation in Response to Freezing Stress in Potato. Plants. 2023; 12(10):2054. https://doi.org/10.3390/plants12102054
Chicago/Turabian StyleZhu, Zhiguo, Lingling Wei, Lei Guo, Huihui Bao, Xuemei Wang, Philip Kear, Zhen Wang, and Guangtao Zhu. 2023. "Integrated Full-Length Transcriptome and Metabolome Profiling Reveals Flavonoid Regulation in Response to Freezing Stress in Potato" Plants 12, no. 10: 2054. https://doi.org/10.3390/plants12102054
APA StyleZhu, Z., Wei, L., Guo, L., Bao, H., Wang, X., Kear, P., Wang, Z., & Zhu, G. (2023). Integrated Full-Length Transcriptome and Metabolome Profiling Reveals Flavonoid Regulation in Response to Freezing Stress in Potato. Plants, 12(10), 2054. https://doi.org/10.3390/plants12102054

