Discovery of New Markers for Haemogenic Endothelium and Haematopoietic Progenitors in the Mouse Yolk Sac
Abstract
1. Introduction
2. Methods
2.1. Integration of Publicly Available E8.5 scRNAseq Mouse Embryo Data
2.2. Re-Annotation of Yolk Sac Cell Types in E8.5 scRNAseq Data
2.3. Analysis of Gene Expression Along the EHT Differentiation Trajectory
2.4. Gene Ontology and Differential Gene Expression of Haemato-Vascular Clusters
2.5. Animal Procedures and Tissue Staining
3. Results
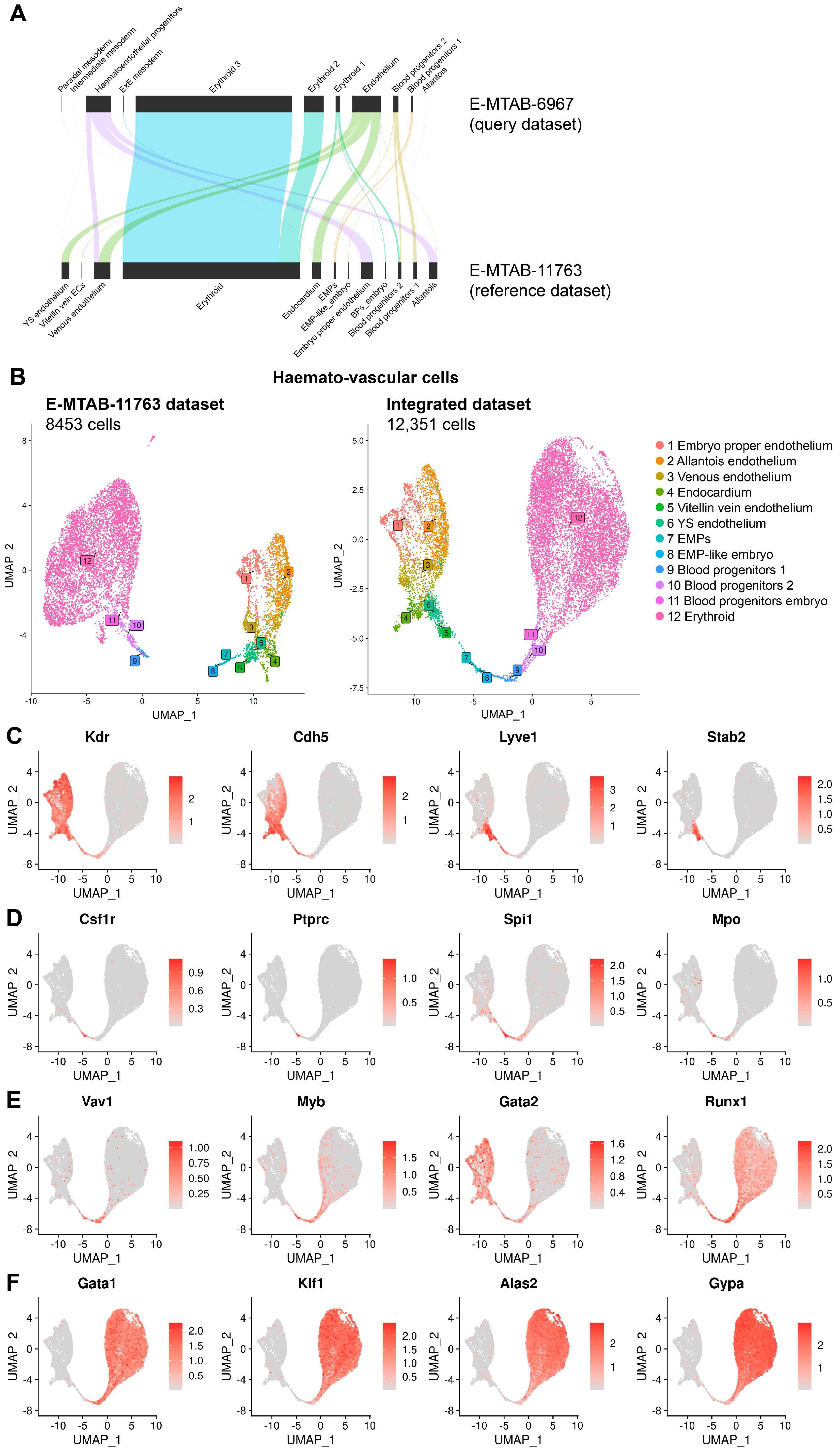
3.1. Refined Annotation of E8.5 Yolk Sac and Embryo Cell Clusters
3.2. Identifying Yolk Sac Haemogenic ECs via Their Transcriptomic Signature
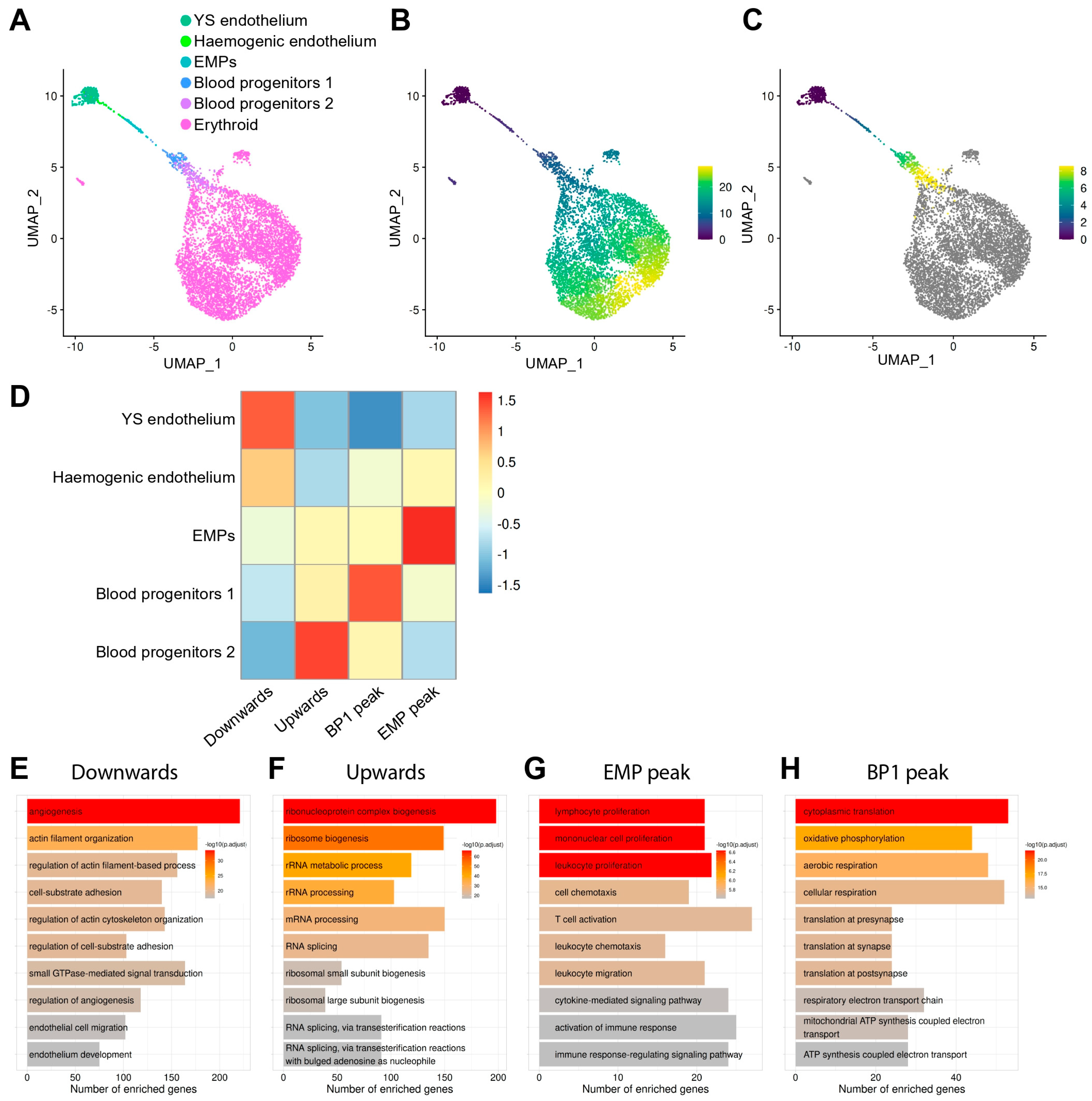
3.3. Pseudotime Analysis Identifies Transcriptomic Changes Accompanying EHT
3.4. Differential Expression Analysis Identifies EMP and Haemogenic Endothelium Markers
4. Discussion
Supplementary Materials
Author Contributions
Funding
Data Availability Statement
Acknowledgments
Conflicts of Interest
References
- Canu, G.; Ruhrberg, C. First blood: The endothelial origins of hematopoietic progenitors. Angiogenesis 2021, 24, 199–211. [Google Scholar] [CrossRef]
- Ivanovs, A.; Rybtsov, S.; Ng, E.S.; Stanley, E.G.; Elefanty, A.G.; Medvinsky, A. Human haematopoietic stem cell development: From the embryo to the dish. Development 2017, 144, 2323–2337. [Google Scholar] [CrossRef]
- Ferkowicz, M.J.; Yoder, M.C. Blood island formation: Longstanding observations and modern interpretations. Exp. Hematol. 2005, 33, 1041–1047. [Google Scholar] [CrossRef] [PubMed]
- Frame, J.M.; Fegan, K.H.; Conway, S.J.; McGrath, K.E.; Palis, J. Definitive Hematopoiesis in the Yolk Sac Emerges from Wnt-Responsive Hemogenic Endothelium Independently of Circulation and Arterial Identity. Stem Cells 2016, 34, 431–444. [Google Scholar] [CrossRef] [PubMed]
- Frame, J.M.; McGrath, K.E.; Palis, J. Erythro-myeloid progenitors: “definitive” hematopoiesis in the conceptus prior to the emergence of hematopoietic stem cells. Blood Cells Mol. Dis. 2013, 51, 220–225. [Google Scholar] [CrossRef] [PubMed]
- Böiers, C.; Carrelha, J.; Lutteropp, M.; Luc, S.; Green, J.C.; Azzoni, E.; Woll, P.S.; Mead, A.J.; Hultquist, A.; Swiers, G.; et al. Lymphomyeloid Contribution of an Immune-Restricted Progenitor Emerging Prior to Definitive Hematopoietic Stem Cells. Cell Stem Cell 2013, 13, 535–548. [Google Scholar] [CrossRef] [PubMed]
- Hoeffel, G.; Chen, J.; Lavin, Y.; Low, D.; Almeida, F.F.; See, P.; Beaudin, A.E.; Lum, J.; Low, I.; Forsberg, E.C.; et al. C-Myb+ Erythro-Myeloid Progenitor-Derived Fetal Monocytes Give Rise to Adult Tissue-Resident Macrophages. Immunity 2015, 42, 665–678. [Google Scholar] [CrossRef]
- Canu, G.; Correra, R.; Diez-Pinel, G.; Castellan, R.F.P.; Denti, L.; Fantin, A.; Ruhrberg, C. A Pax3 lineage gives rise to transient haematopoietic progenitors. Development 2024, 151, dev202924. [Google Scholar] [CrossRef]
- Liu, X.; Ren, Z.; Tan, C.; Núñez-Santana, F.L.; Kelly, M.E.; Yan, Y.; Sun, H.; Abdala-Valencia, H.; Yang, W.; Wu, Q.; et al. Inducible CCR2+ nonclassical monocytes mediate the regression of cancer metastasis. J. Clin. Investig. 2024, 134, e179527. [Google Scholar] [CrossRef]
- Jiang, Y.; Cai, R.; Huang, Y.; Zhu, L.; Xiao, L.; Wang, C.; Wang, L. Macrophages in organ fibrosis: From pathogenesis to therapeutic targets. Cell Death Discov. 2024, 10, 487. [Google Scholar] [CrossRef]
- Moskalik, A.; Niderla-Bielińska, J.; Ratajska, A. Multiple roles of cardiac macrophages in heart homeostasis and failure. Heart Fail. Rev. 2021, 27, 1413. [Google Scholar] [CrossRef]
- Tavian, M.; Tavian, M.; Coulombel, L.; Luton, D.; Clemente, H.S.; Dieterlen-Lièvre, F.; Peault, B. Aorta-Associated CD34+ Hematopoietic Cells in the Early Human Embryo. Blood 1996, 87, 67–72. [Google Scholar] [CrossRef]
- Oberlin, E.; El Hafny, B.; Petit-Cocault, L.; Souyri, M. Definitive human and mouse hematopoiesis originates from the embryonic endothelium: A new class of HSCs based on VE-cadherin expression. Int. J. Dev. Biol. 2010, 54, 1165–1173. [Google Scholar] [CrossRef]
- Ivanovs, A.; Rybtsov, S.; Welch, L.; Anderson, R.A.; Turner, M.L.; Medvinsky, A. Highly potent human hematopoietic stem cells first emerge in the intraembryonic aorta-gonad-mesonephros region. J. Exp. Med. 2011, 208, 2417–2427. [Google Scholar] [CrossRef] [PubMed]
- Sánchez-Lanzas, R.; Jiménez-Pompa, A.; Ganuza, M. The evolving hematopoietic niche during development. Front. Mol. Biosci. 2024, 11, 1488199. [Google Scholar] [CrossRef] [PubMed]
- Sugimura, R.; Fidanza, A.; Azzoni, E.; Canu, G. Editorial: Plasticity of the haematopoietic niche: From embryonic development to aging and disease. Front. Mol. Biosci. 2025, 12, 1683902. [Google Scholar] [CrossRef] [PubMed]
- Van Deren, D.A.; De, S.; Xu, B.; Eschenbacher, K.M.; Zhang, S.; Capecchi, M.R. Defining the Hoxb8 cell lineage during murine definitive hematopoiesis. Development 2022, 149, dev200200. [Google Scholar] [CrossRef]
- McGrath, K.E.; Frame, J.M.; Fegan, K.H.; Bowen, J.R.; Conway, S.J.; Catherman, S.C.; Kingsley, P.D.; Koniski, A.D.; Palis, J. Distinct sources of hematopoietic progenitors emerge before HSCs and provide functional blood cells in the mammalian embryo. Cell Rep. 2015, 11, 1892. [Google Scholar] [CrossRef]
- McGrath, K.E.; Frame, J.M.; Palis, J. Early hematopoiesis and macrophage development. Semin. Immunol. 2016, 27, 379. [Google Scholar] [CrossRef]
- Gomez Perdiguero, E.; Klapproth, K.; Schulz, C.; Busch, K.; Azzoni, E.; Crozet, L.; Garner, H.; Trouillet, C.; de Bruijn, M.F.; Geissmann, F.; et al. Tissue-resident macrophages originate from yolk-sac-derived erythro-myeloid progenitors. Nature 2014, 518, 547–551. [Google Scholar] [CrossRef]
- Pijuan-Sala, B.; Griffiths, J.A.; Guibentif, C.; Hiscock, T.W.; Jawaid, W.; Calero-Nieto, F.J.; Mulas, C.; Ibarra-Soria, X.; Tyser, R.C.; Ho, D.L.L.; et al. A single-cell molecular map of mouse gastrulation and early organogenesis. Nature 2019, 566, 490–495. [Google Scholar] [CrossRef] [PubMed]
- Goh, I.; Botting, R.A.; Rose, A.; Webb, S.; Engelbert, J.; Gitton, Y.; Stephenson, E.; Londoño, M.Q.; Mather, M.; Mende, N.; et al. Yolk sac cell atlas reveals multiorgan functions during human early development. Science 2023, 381, eadd7564. [Google Scholar] [CrossRef] [PubMed]
- Satija, R.; Farrell, J.A.; Gennert, D.; Schier, A.F.; Regev, A. Spatial reconstruction of single-cell gene expression data. Nat. Biotechnol. 2015, 33, 495–502. [Google Scholar] [CrossRef]
- Korsunsky, I.; Millard, N.; Fan, J.; Slowikowski, K.; Zhang, F.; Wei, K.; Baglaenko, Y.; Brenner, M.; Loh, P.-R.; Raychaudhuri, S. Fast, sensitive and accurate integration of single-cell data with Harmony. Nat. Methods 2019, 16, 1289–1296. [Google Scholar] [CrossRef]
- Aran, D.; Looney, A.P.; Liu, L.; Wu, E.; Fong, V.; Hsu, A.; Chak, S.; Naikawadi, R.P.; Wolters, P.J.; Abate, A.R.; et al. Reference-based analysis of lung single-cell sequencing reveals a transitional profibrotic macrophage. Nat. Immunol. 2019, 20, 163–172. [Google Scholar] [CrossRef]
- Cao, J.; Spielmann, M.; Qiu, X.; Huang, X.; Ibrahim, D.M.; Hill, A.J.; Zhang, F.; Mundlos, S.; Christiansen, L.; Steemers, F.J.; et al. The single-cell transcriptional landscape of mammalian organogenesis. Nature 2019, 566, 496–502. [Google Scholar] [CrossRef]
- Wu, T.; Hu, E.; Xu, S.; Chen, M.; Guo, P.; Dai, Z.; Feng, T.; Zhou, L.; Tang, W.; Zhan, L.; et al. clusterProfiler 4.0: A universal enrichment tool for interpreting omics data. Innovation 2021, 2, 100141. [Google Scholar] [CrossRef]
- Shannon, P.; Markiel, A.; Ozier, O.; Baliga, N.S.; Wang, J.T.; Ramage, D.; Amin, N.; Schwikowski, B.; Ideker, T. Cytoscape: A Software Environment for Integrated Models of Biomolecular Interaction Networks. Genome Res. 2003, 13, 2498. [Google Scholar] [CrossRef]
- Gustavsen, J.A.; Pai, S.; Isserlin, R.; Demchak, B.; Pico, A.R. RCy3: Network biology using Cytoscape from within R. F1000Research 2019, 8, 1774. [Google Scholar] [CrossRef]
- Carlson, M. org.Mm.eg.db—Genome wide annotation for Mouse, Bioconductor. 2025. Available online: https://bioconductor.org/packages/release/data/annotation/manuals/org.Mm.eg.db/man/org.Mm.eg.db.pdf (accessed on 30 July 2025).
- Pagès, H.; Carlson, M.; Falcon, S.; Li, N. AnnotationDbi—Manipulation of SQLite-Based annotations in Bioconductor, Bioconductor. 2025. Available online: https://bioconductor.org/packages/devel/bioc/manuals/AnnotationDbi/man/AnnotationDbi.pdf (accessed on 30 July 2025).
- Marsh, S.; Tang, M.; Kozareva, V.; Graybuck, L.; Clarke, Z. scCustomize: Custom Visualizations & Functions for Streamlined Analyses of Single Cell Sequencing, CRAN: Contributed Packages. 2025. Available online: https://rdrr.io/cran/scCustomize/ (accessed on 30 July 2025).
- Wickham, H.; Chang, W.; Henry, L.; Takahashi, K.; Wilke, C.; Woo, K.; Yutani, H.; Dunnington, D.; van den Brand, T. ggplot2: Create Elegant Data Visualisations Using the Grammar of Graphics. CRAN: Contributed Packages [Preprint]. 2025. Available online: https://search.r-project.org/CRAN/refmans/ggplot2/html/ggplot2-package.html (accessed on 30 July 2025).
- Gordon, E.J.; Gale, N.W.; Harvey, N.L. Expression of the hyaluronan receptor LYVE-1 is not restricted to the lymphatic vasculature; LYVE-1 is also expressed on embryonic blood vessels. Dev. Dyn. 2008, 237, 1901–1909. [Google Scholar] [CrossRef]
- Shvartsman, M.; Pavlovich, P.V.; Oatley, M.; Ganter, K.; McKernan, R.; Prialgauskaite, R.; Adamov, A.; Chukreev, K.; Descostes, N.; Buness, A.; et al. Single-cell atlas of major haematopoietic tissues sheds light on blood cell formation from embryonic endothelium. bioRxiv 2019, 774547. [Google Scholar] [CrossRef]
- Hoeffel, G.; Ginhoux, F. Fetal monocytes and the origins of tissue-resident macrophages. Cell. Immunol. 2018, 330, 5–15. [Google Scholar] [CrossRef] [PubMed]
- Scarfò, R.; Randolph, L.N.; Alezz, M.A.; El Khoury, M.; Gersch, A.; Li, Z.-Y.; Luff, S.A.; Tavosanis, A.; Ramondo, G.F.; Valsoni, S.; et al. CD32 captures committed haemogenic endothelial cells during human embryonic development. Nat. Cell Biol. 2024, 26, 719–730. [Google Scholar] [CrossRef] [PubMed]
- Gritz, E.; Hirschi, K.K. Specification and function of hemogenic endothelium during embryogenesis. Cell. Mol. Life Sci. CMLS 2016, 73, 1547–1567. [Google Scholar] [CrossRef]
- Cannoodt, R.; Saelens, W.; Saeys, Y. Computational methods for trajectory inference from single-cell transcriptomics. Eur. J. Immunol. 2016, 46, 2496–2506. [Google Scholar] [CrossRef]
- Sharon, N.; Chawla, R.; Mueller, J.; Vanderhooft, J.; Whitehorn, L.J.; Rosenthal, B.; Gürtler, M.; Estanboulieh, R.R.; Shvartsman, D.; Gifford, D.K.; et al. A Peninsular Structure Coordinates Asynchronous Differentiation with Morphogenesis to Generate Pancreatic Islets. Cell 2019, 176, 790–804.e13. [Google Scholar] [CrossRef]
- Agrawal, A.; Balcı, H.; Hanspers, K.; Coort, S.L.; Martens, M.; Slenter, D.N.; Ehrhart, F.; Digles, D.; Waagmeester, A.; Wassink, I.; et al. WikiPathways 2024: Next generation pathway database. Nucleic Acids Res. 2024, 52, D679–D689. [Google Scholar] [CrossRef]
- Kasaai, B.; Caolo, V.; Peacock, H.M.; Lehoux, S.; Gomez-Perdiguero, E.; Luttun, A.; Jones, E.A.V. Erythro-myeloid progenitors can differentiate from endothelial cells and modulate embryonic vascular remodeling. Sci. Rep. 2017, 7, srep43817. [Google Scholar] [CrossRef]
- Zhao, Y.X.; Song, J.; Bao, X.; Zhang, J.; Wu, J.; Wang, L.; He, C.; Shao, W.; Bai, X.; Liang, T.; et al. Single-cell RNA sequencing-guided fate-mapping toolkit delineates the contribution of yolk sac erythro-myeloid progenitors. Cell Rep. 2023, 42, 113364. [Google Scholar] [CrossRef]
- Palis, J.; Robertson, S.; Kennedy, M.; Wall, C.; Keller, G. Development of erythroid and myeloid progenitors in the yolk sac and embryo proper of the mouse. Development 1999, 126, 5073–5084. [Google Scholar] [CrossRef]
- Lilly, A.J.; Costa, G.; Largeot, A.; Fadlullah, M.Z.H.; Lie-A-Ling, M.; Lacaud, G.; Kouskoff, V. Interplay between SOX7 and RUNX1 regulates hemogenic endothelial fate in the yolk sac. Development 2016, 143, 4341–4351. [Google Scholar] [CrossRef] [PubMed]
- Canu, G.; Athanasiadis, E.; Grandy, R.A.; Garcia-Bernardo, J.; Strzelecka, P.M.; Vallier, L.; Ortmann, D.; Cvejic, A. Analysis of endothelial-to-haematopoietic transition at the single cell level identifies cell cycle regulation as a driver of differentiation. Genome Biol. 2020, 21, 157. [Google Scholar] [CrossRef] [PubMed]
- Marcelo, K.L.; Sills, T.M.; Coskun, S.; Vasavada, H.; Sanglikar, S.; Goldie, L.C.; Hirschi, K.K. Hemogenic endothelial cell specification requires c-Kit, notch signaling, and p27-mediated cell-cycle control. Dev. Cell 2013, 27, 504–515. [Google Scholar] [CrossRef]
- Zhang, M.; Duan, Y.; Gan, H.; Jiang, N.; Qin, L.; Luo, Y.; Palahati, A.; He, Y.; Li, C.; Zhai, X. TYROBP serve as potential immune-related signature genes in the acute phase of intracerebral hemorrhage. Sci. Rep. 2024, 14, 20158. [Google Scholar] [CrossRef] [PubMed]
- Haure-Mirande, J.V.; Audrain, M.; Ehrlich, M.E.; Gandy, S. Microglial TYROBP/DAP12 in Alzheimer’s disease: Transduction of physiological and pathological signals across TREM2. Mol. Neurodegener. 2022, 17, 55. [Google Scholar] [CrossRef]
- Mahmoud, A.I. Metabolic switches during development and regeneration. Development 2023, 150, dev202008. [Google Scholar] [CrossRef]
- Dahan, P.; Lu, V.; Nguyen, R.M.T.; Kennedy, S.A.L.; Teitell, M.A. Metabolism in pluripotency: Both driver and passenger? J. Biol. Chem. 2019, 294, 5420–5429. [Google Scholar] [CrossRef]
- Zheng, X.; Boyer, L.; Jin, M.; Mertens, J.; Kim, Y.; Ma, L.; Hamm, M.; Gage, F.H.; Hunter, T. Metabolic reprogramming during neuronal differentiation from aerobic glycolysis to neuronal oxidative phosphorylation. eLife 2016, 5, e13374. [Google Scholar] [CrossRef]
- Vogel, C.; Marcotte, E.M. Insights into the regulation of protein abundance from proteomic and transcriptomic analyses. Nat. Rev. Genet. 2012, 13, 227–232. [Google Scholar] [CrossRef]
- Mikkola, H.K.A.; Fujiwara, Y.; Schlaeger, T.M.; Traver, D.; Orkin, S.H. Expression of CD41 marks the initiation of definitive hematopoiesis in the mouse embryo. Blood 2003, 101, 508–516. [Google Scholar] [CrossRef]
- Nadin, B.M.; Goodell, M.A.; Hirschi, K.K. Phenotype and hematopoietic potential of side population cells throughout embryonic development. Blood 2003, 102, 2436–2443. [Google Scholar] [CrossRef]
- McGrath, K.E.; Fegan, K.H.; Frame, J.M.; Kingsley, P.D.; Palis, J. Definitive Erythro-Myeloid Progenitors (EMP) Emerge in the Yolk Sac From Hemogenic Endothelium and Share Transcriptional Regulators with Adult Hematopoiesis. Blood 2011, 118, 910. [Google Scholar] [CrossRef]
- Azzoni, E.; Frontera, V.; McGrath, K.E.; Harman, J.; Carrelha, J.; Nerlov, C.; Palis, J.; Jacobsen, S.E.W.; de Bruijn, M.F. Kit ligand has a critical role in mouse yolk sac and aorta–gonad–mesonephros hematopoiesis. EMBO Rep. 2018, 19, e45477. [Google Scholar] [CrossRef]
- Plein, A.; Fantin, A.; Denti, L.; Pollard, J.W.; Ruhrberg, C. Erythro-myeloid progenitors contribute endothelial cells to blood vessels. Nature 2018, 562, 223–228. [Google Scholar] [CrossRef]







Disclaimer/Publisher’s Note: The statements, opinions and data contained in all publications are solely those of the individual author(s) and contributor(s) and not of MDPI and/or the editor(s). MDPI and/or the editor(s) disclaim responsibility for any injury to people or property resulting from any ideas, methods, instructions or products referred to in the content. |
© 2026 by the authors. Licensee MDPI, Basel, Switzerland. This article is an open access article distributed under the terms and conditions of the Creative Commons Attribution (CC BY) license.
Share and Cite
Diez-Pinel, G.; Muratore, A.; Ruhrberg, C.; Canu, G. Discovery of New Markers for Haemogenic Endothelium and Haematopoietic Progenitors in the Mouse Yolk Sac. J. Dev. Biol. 2026, 14, 4. https://doi.org/10.3390/jdb14010004
Diez-Pinel G, Muratore A, Ruhrberg C, Canu G. Discovery of New Markers for Haemogenic Endothelium and Haematopoietic Progenitors in the Mouse Yolk Sac. Journal of Developmental Biology. 2026; 14(1):4. https://doi.org/10.3390/jdb14010004
Chicago/Turabian StyleDiez-Pinel, Guillermo, Alessandro Muratore, Christiana Ruhrberg, and Giovanni Canu. 2026. "Discovery of New Markers for Haemogenic Endothelium and Haematopoietic Progenitors in the Mouse Yolk Sac" Journal of Developmental Biology 14, no. 1: 4. https://doi.org/10.3390/jdb14010004
APA StyleDiez-Pinel, G., Muratore, A., Ruhrberg, C., & Canu, G. (2026). Discovery of New Markers for Haemogenic Endothelium and Haematopoietic Progenitors in the Mouse Yolk Sac. Journal of Developmental Biology, 14(1), 4. https://doi.org/10.3390/jdb14010004

