A Spatio-Temporal Dynamic Visualization Method of Time-Varying Wind Fields Based on Particle System
Abstract
1. Introduction
2. Materials and Methods
2.1. Wind Field Data
2.2. Framework
- Data preprocessing: The core of data preprocessing is to analyze the sequential wind field data. We need to perform data interpolation, refine the data resolution, and convert a series of wind field data into multi-layer texture data as input data to drive the movement of wind field particles.
- Dynamic rendering: The particle trajectory is smoothed by the fourth-order Runge–Kutta method, and the time-varying characteristics of the wind field are retained. Users can obtain a good dynamic visual perception. According to the particle seed point distribution, particle trajectory step size, and particle symbol system, the time-varying wind field visualization scheme is customized. The visualization effect of wind particles is further improved based on the nonlinear color mapping method.
- Parallel strategy acceleration: The computing power and rendering tasks are allocated to several processes based on the data parallel strategy and task parallel strategy. The core of parallelism is to allocate the whole processing task, and these subtasks can be executed independently and in parallel on a large scale to accelerate computation.
2.3. Methodology
2.3.1. Spatio-Temporal Interpolation Method for Wind Field
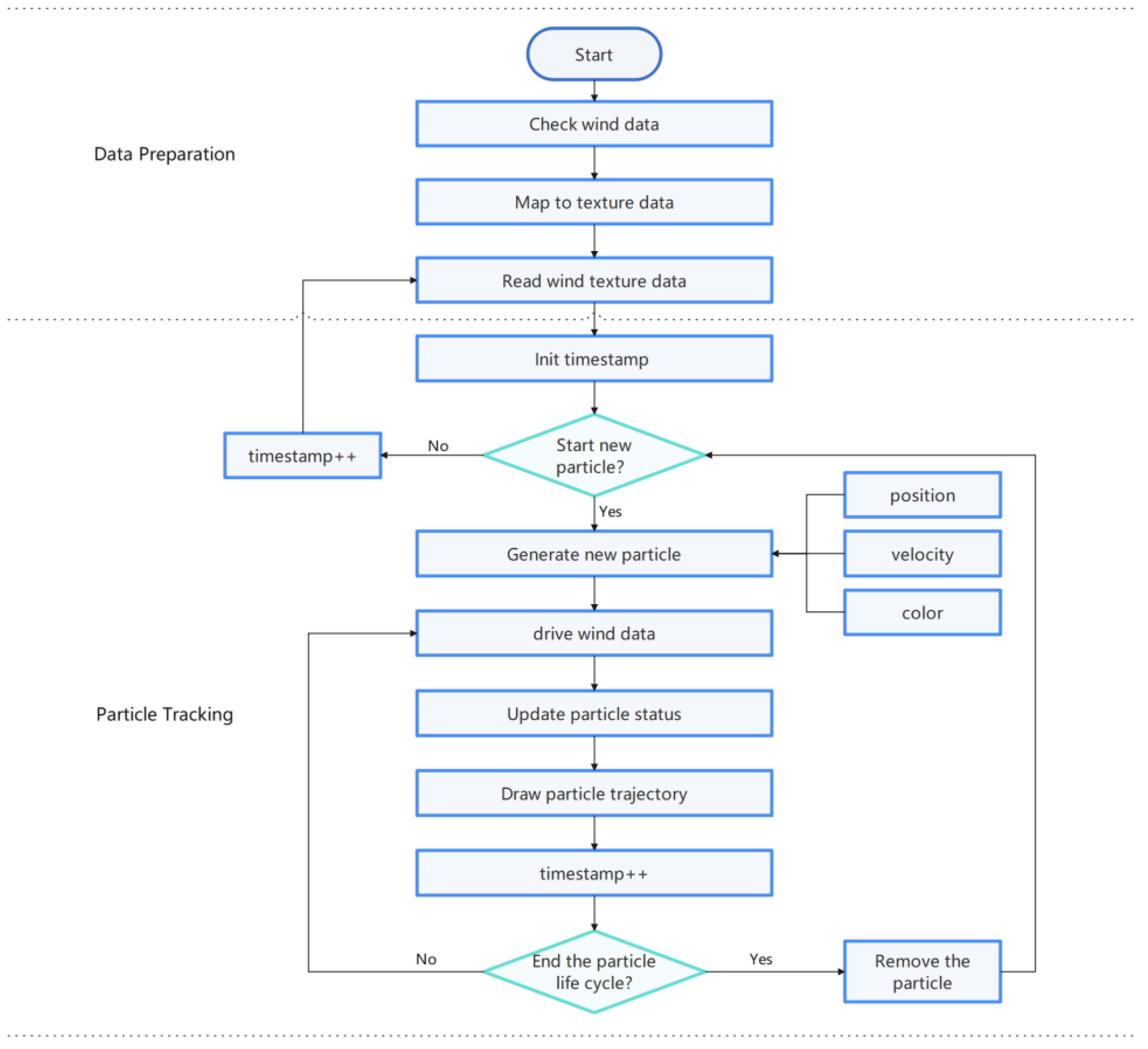
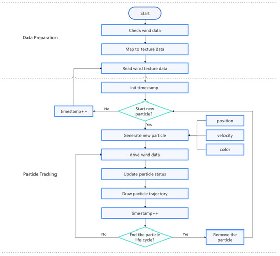
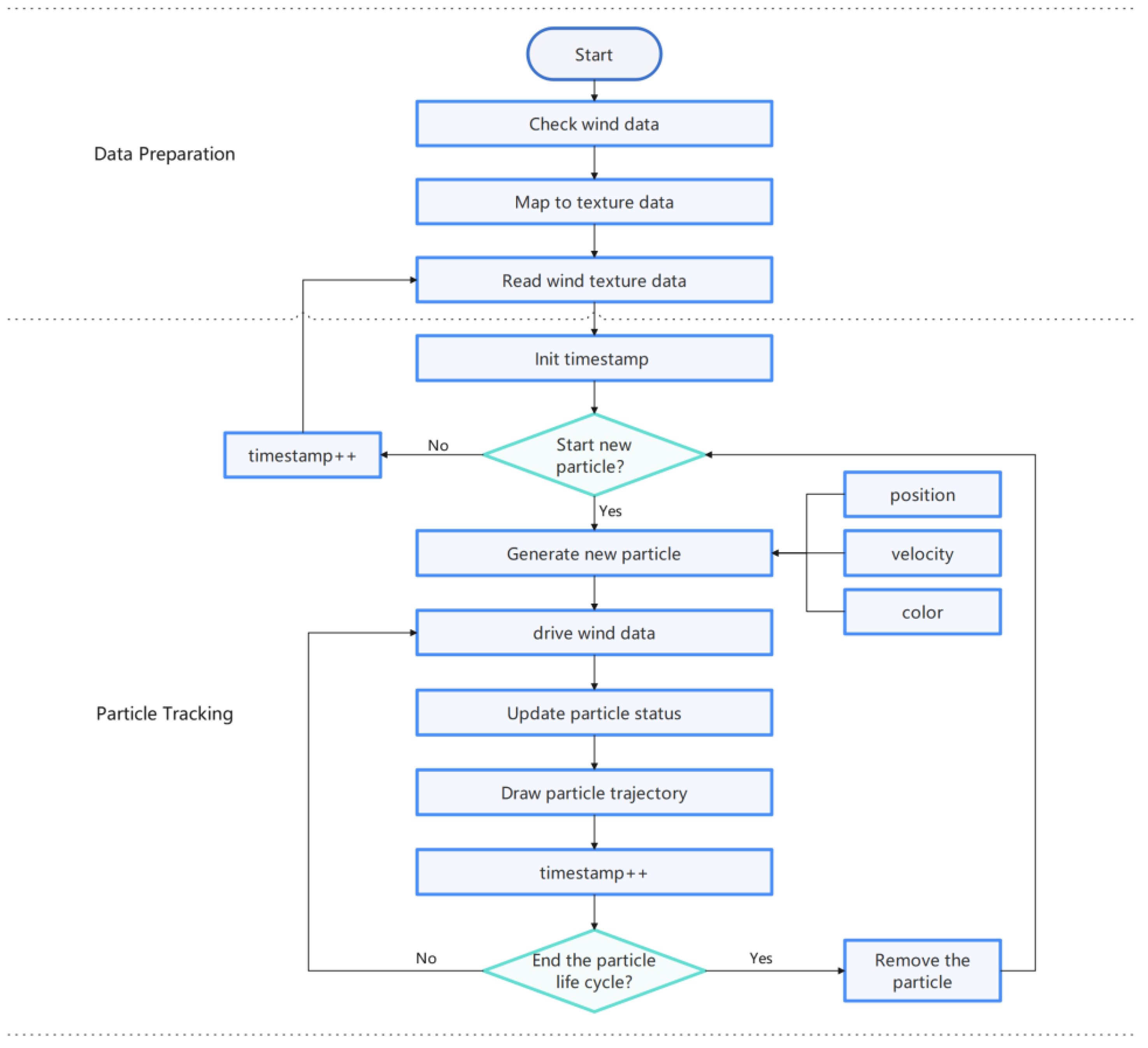
2.3.2. Particle Trajectory Tracking Method Based on Lagrangian Field
- (1)
- Initialize particles. The wind field state can be obtained by reading the texture data in the current timestamp. A certain number of particles are generated based on the seeding strategy, with initial attributes such as position, velocity, direction, color, and so on. Then, we can use the particle management container to manage the particle collection.
- (2)
- Parallel particle tracking. We adopt the parallel particle trajectory tracking algorithm to improve the visualization method of the time-varying wind field based on the particle system. The dynamic change in the time-varying wind field is vividly visualized by particle motion in animation form. The spatial position of the particles at different times will produce different velocity changes, which dynamically reflects the velocity and direction of wind field. The particle tracking algorithm calculates the particle trajectory through the integral method (Equation (4)) according to the position and velocity function of the particle.
- (3)
- Update the particle property state. The position and color attributes of the particle are updated according to its dynamic attributes, such as speed. In the process of tracking, the particle color is determined by the velocity, the transparency by the lifetime value state, and the spatial position by the particle position in the previous frame, the velocity function, and the time interval defined in both frames.
- (4)
- Particle rendering. The final performance of visual rendering is reflected by the frame rate, and the factors affecting the performance in the particle system include particle number, data size, and integration algorithm. We improve the performance of the particle system redrawing by establishing a cache on the GPU to exchange and calculate the particle state texture.
- (5)
- Remove dead particles. The generation of particle trajectories is an iterative calculation process in which the end time of the particle life cycle should be defined. We design the judgment condition for the lifetime to exceed the threshold or for the particle to be tracked to the boundary region or the critical region (the region of velocity 0). In general, if the life cycle ends, it should be removed from the management container. For better scheduling of memory resources, here, we set the transparency of the dead particle to 0 and remove them completely instead. The particle object is kept in the management container and the trajectory is redrawn at the new location, avoiding the repeated scheduling of memory resources for additions and deletions and improving the visualization efficiency.
2.3.3. Wind Field Particle Rendering Based on GPU Acceleration
3. Experiments and Results
- (1)
- The NetCDF data of the original wind field in the global region are converted into texture data by the preprocessor and the distribution of the global wind speed field is obtained through the mathematical statistics method.
- (2)
- The spatio-temporal linear interpolation algorithm is used for continuous time-series wind data to generate finer data of time-varying wind. The seeding algorithm generates a large number of random particle points with life cycles, and computes the position and velocity of each particle point according to the wind data.
- (3)
- Finally, the particle system is used to express the wind vector field, the JavaScript scripting language is used to call the WebGL command, and the rendering is performed in the browser to simulate the wind particle trajectory.
4. Conclusions and Future Work
- (1)
- Firstly, the linear interpolation algorithm is used to carry out fine interpolation for the original continuous sequential wind field data according to the consecutive wind field data of adjacent moments, and the multi-time wind field is mapped to the dense texture, which makes it convenient for WebGL and GPU to process and exchange data.
- (2)
- Secondly, the particle motion rules of vector wind field are explored based on the Lagrangian method, and the fourth-order Runge–Kutta method is used to construct a smooth wind field visualization.
- (3)
- Thirdly, we adopt a nonlinear mapping method based on double standard deviation to improve the color representation of wind field features. The adaptive symbolization scheme for intensity distribution characteristics of the global wind vector field utilizing mathematical statistics can prominently reflect the vector field information.
Author Contributions
Funding
Data Availability Statement
Acknowledgments
Conflicts of Interest
References
- Shi, L. Lagrangian-Based Simplification and Feature Estimation for Flow Visualization. Ph.D. Thesis, University of Houston, Houston, TX, USA, 2019. [Google Scholar]
- Laidlaw, D.H.; Kirby, R.M.; Jackson, C.D.; Davidson, J.S.; Miller, T.S.; da Silva, M.; Warren, W.H.; Tarr, M.J. Comparing 2D vector field visualization methods: A user study. IEEE Trans. Vis. Comput. Graph. 2005, 11, 59–70. [Google Scholar] [CrossRef] [PubMed]
- Ware, C.; Kelley, J.G.W.; Pilar, D. Improving the Display of Wind Patterns and Ocean Currents. Bull. Am. Meteorol. Soc. 2014, 95, 1573–1581. [Google Scholar] [CrossRef]
- Fang, Y.; Ai, B.; Fang, J.; Xin, W.; Zhao, X.; Lv, G. Multi-Scale Flow Field Mapping Method Based on Real-Time Feature Streamlines. ISPRS Int. J. Geo-Inf. 2019, 8, 335. [Google Scholar] [CrossRef]
- Wu, K.; Liu, Z.; Zhang, S.; Moorhead Ii, R.J. Topology-aware evenly spaced streamline placement. IEEE Trans. Vis. Comput. Graph. 2010, 16, 791–801. [Google Scholar] [CrossRef] [PubMed]
- Huang, J.; Pan, Z.; Chen, G.; Chen, W.; Bao, H. Image-space texture-based output-coherent surface flow visualization. IEEE Trans. Vis. Comput. Graph. 2013, 19, 1476–1487. [Google Scholar] [CrossRef] [PubMed]
- Reeves, W.T. Particle Systems—A Technique for Modeling a Class of Fuzzy Objects. ACM Trans. Graph. 1983, 2, 91–108. [Google Scholar] [CrossRef]
- Kruger, J.; Kipfer, P.; Kondratieva, P.; Westermann, R. A particle system for interactive visualization of 3D flows. IEEE Trans. Vis. Comput. Graph. 2005, 11, 744–756. [Google Scholar] [CrossRef] [PubMed]
- Chen, C.; Yan, S.; Yu, H.; Max, N.; Ma, K. An Illustrative Visualization Framework for 3D Vector Fields. Comput. Graph. Forum 2011, 30, 1941–1951. [Google Scholar] [CrossRef]
- Joshi, A.; Rheingans, P. Illustration-inspired techniques for visualizing time-varying data. In Proceedings of the VIS 05. IEEE Visualization, Minneapolis, MN, USA, 23–28 October 2005; pp. 679–686. [Google Scholar] [CrossRef]
- Hou, X. Research on visualization method of 3D time-varying flow field with LIC algorithm. Comput. Era 2020, 7, 86–89. [Google Scholar] [CrossRef]
- Hu, Z.; Liu, P.; Gong, J.; Wang, Q. Design and Implementation of Multidimensional and Animated Visualization System for Typhoon on Virtual Globes. Geomat. Inf. Sci. Wuhan Univ. 2015, 40, 1299–1305. [Google Scholar] [CrossRef]
- Liu, P.; Gong, J.; Yu, M. Visualizing and analyzing dynamic meteorological data with virtual globes: A case study of tropical cyclones. Environ. Model. Softw. 2015, 64, 80–93. [Google Scholar] [CrossRef]
- Mei, H.; Chen, H.; Zhao, X.; Liu, H.; Zhu, B.; Chen, W. Visualization System of 3D Global Scale Meteorological Data. J. Softw. 2016, 27, 1140–1150. [Google Scholar] [CrossRef]
- Pirotti, F.; Brovelli, M.A.; Prestifilippo, G.; Zamboni, G.; Kilsedar, C.E.; Piragnolo, M.; Hogan, P. An open source virtual globe rendering engine for 3D applications: NASA World Wind. Open Geospat. Data Softw. Stand. 2017, 2, 4. [Google Scholar] [CrossRef]
- Liu, H. Method of Web Digital Earth Ocean Vector Field Data Dynamic Visualization Based on the Particle System. Master’s Thesis, Chinese Academy of Sciences (Institute of Remote Sensing and Digital Earth), Beijing, China, 2017. [Google Scholar]
- Tan, J.; Wang, S.; Guo, C. Video formatting method of near-space data for Web scientific visualization. J. Beijing Univ. Aeronaut. Astronaut. 2020, 46, 712–723. [Google Scholar] [CrossRef]
- Wang, S.; Li, W. Capturing the dance of the earth: PolarGlobe: Real-time scientific visualization of vector field data to support climate science. Comput. Environ. Urban Syst. 2019, 77, 101352. [Google Scholar] [CrossRef]
- Yao, A.; Wang, L.; Li, J.; Xia, X.; Jin, X.; Jing, N. 2D/3D Visualization of Large-Scale Wind Field based on WebGL. In Proceedings of the 2020 International Conference on Aviation Safety and Information Technology, Weihai, China, 14–16 October 2020; pp. 269–274. [Google Scholar]
- Chandler, J.; Obermaier, H.; Joy, K.I. Interpolation-Based Pathline Tracing in Particle-Based Flow Visualization. IEEE Trans. Vis. Comput. Graph. 2015, 21, 68–80. [Google Scholar] [CrossRef] [PubMed]
- Li, W.; Wang, S. PolarGlobe: A web-wide virtual globe system for visualizing multidimensional, time-varying, big climate data. Int. J. Geogr. Inf. Sci. 2017, 31, 1562–1582. [Google Scholar] [CrossRef]
- Helman, J.L.; Hesselink, L. Visualizing vector field topology in fluid flows. IEEE Comput. Graph. Appl. 1991, 11, 36–46. [Google Scholar] [CrossRef]
- Mann, S.; Rockwood, A. Computing singularities of 3D vector fields with geometric algebra. In Proceedings of the IEEE Visualization, 2002. VIS 2002, Boston, MA, USA, 27 October–1 November 2002; pp. 283–289. [Google Scholar]
- Zhan, F.; Hu, W.; Yuan, G. Improvement of 2D LIC Algorithm for Vector Field Visualization. Comput. Sci. 2013, 40, 257–261. [Google Scholar]
- Deng, C. Research of Image Interpolation Algorithm. Master’s Theses, Chongqing University, Chongqing, China, 2011. [Google Scholar]
- Ding, X. Research and comparison of Matlab interpolation algorithm for image scaling function. J. Hubei Univ. (Nat. Sci.) 2018, 40, 396–400+406. [Google Scholar]
- Windy: Wind Map & Weather Forecast. Available online: https://embed.windy.com/ (accessed on 1 January 2023).
- Earth: A Global Map of Wind, Weather, and Ocean Conditions. Available online: https://earth.nullschool.net/#current/wind/surface/level (accessed on 1 January 2023).















| Option | Parameter |
|---|---|
| Spatial resolution | 0.25° × 0.25° |
| Temporal resolution | 1 h |
| Longitudinal range | 180° W–180° E |
| Latitudinal range | 90° S–90° N |
| Dimension | 1440 × 720 pixels |
Disclaimer/Publisher’s Note: The statements, opinions and data contained in all publications are solely those of the individual author(s) and contributor(s) and not of MDPI and/or the editor(s). MDPI and/or the editor(s) disclaim responsibility for any injury to people or property resulting from any ideas, methods, instructions or products referred to in the content. |
© 2023 by the authors. Licensee MDPI, Basel, Switzerland. This article is an open access article distributed under the terms and conditions of the Creative Commons Attribution (CC BY) license (https://creativecommons.org/licenses/by/4.0/).
Share and Cite
Chu, L.; Ai, B.; Wen, Y.; Shi, Q.; Ma, H.; Feng, W. A Spatio-Temporal Dynamic Visualization Method of Time-Varying Wind Fields Based on Particle System. ISPRS Int. J. Geo-Inf. 2023, 12, 146. https://doi.org/10.3390/ijgi12040146
Chu L, Ai B, Wen Y, Shi Q, Ma H, Feng W. A Spatio-Temporal Dynamic Visualization Method of Time-Varying Wind Fields Based on Particle System. ISPRS International Journal of Geo-Information. 2023; 12(4):146. https://doi.org/10.3390/ijgi12040146
Chicago/Turabian StyleChu, Lele, Bo Ai, Yubo Wen, Qingtong Shi, Huadong Ma, and Wenjun Feng. 2023. "A Spatio-Temporal Dynamic Visualization Method of Time-Varying Wind Fields Based on Particle System" ISPRS International Journal of Geo-Information 12, no. 4: 146. https://doi.org/10.3390/ijgi12040146
APA StyleChu, L., Ai, B., Wen, Y., Shi, Q., Ma, H., & Feng, W. (2023). A Spatio-Temporal Dynamic Visualization Method of Time-Varying Wind Fields Based on Particle System. ISPRS International Journal of Geo-Information, 12(4), 146. https://doi.org/10.3390/ijgi12040146
