Multi-Omics Exploration of the Mechanism of Curcumol to Reduce Invasion and Metastasis of Nasopharyngeal Carcinoma by Inhibiting NCL/EBNA1-Mediated UBE2C Upregulation
Abstract
1. Introduction
2. Materials and Methods
2.1. Materials
2.2. Animal Experiment Ethics
2.3. Cell Culture
2.4. Cell Transfection
2.5. Transcriptomics Analysis
2.6. Data Independent Acquisition (DIA) Quantitative Proteomics Analysis
2.7. Metabolomics Data Analysis
2.8. Bioinformatic Analysis
2.9. Scratch Assay
2.10. Transwell Assay
2.11. Quantitative Real-Time (qRT) PCR
2.12. Western Blot
2.13. Experimental Model in Nude Mice
2.14. Statistical Analysis
3. Results
3.1. Curcumol Treatment Altered the Transcriptomics Profile of EBV-Positive NPC Cells
3.2. Knockdown of NCL or EBNA1 Altered the Proteomics Profile of EBV-Positive NPC Cells
3.3. Knockdown of NCL or EBNA1 Altered the Metabolomic Profile of EBV-Positive NPC Cells
3.4. Combined Metabolomics and Proteomics Analyses Further Revealed That 4-Aminobutanoic Acid (GABA) Is Highly Negatively Correlated with UBE2C
3.5. Curcumol, shNCL, and shEBNA1 All Inhibited the Expression of UBE2C in EBV-Positive NPC In Vivo
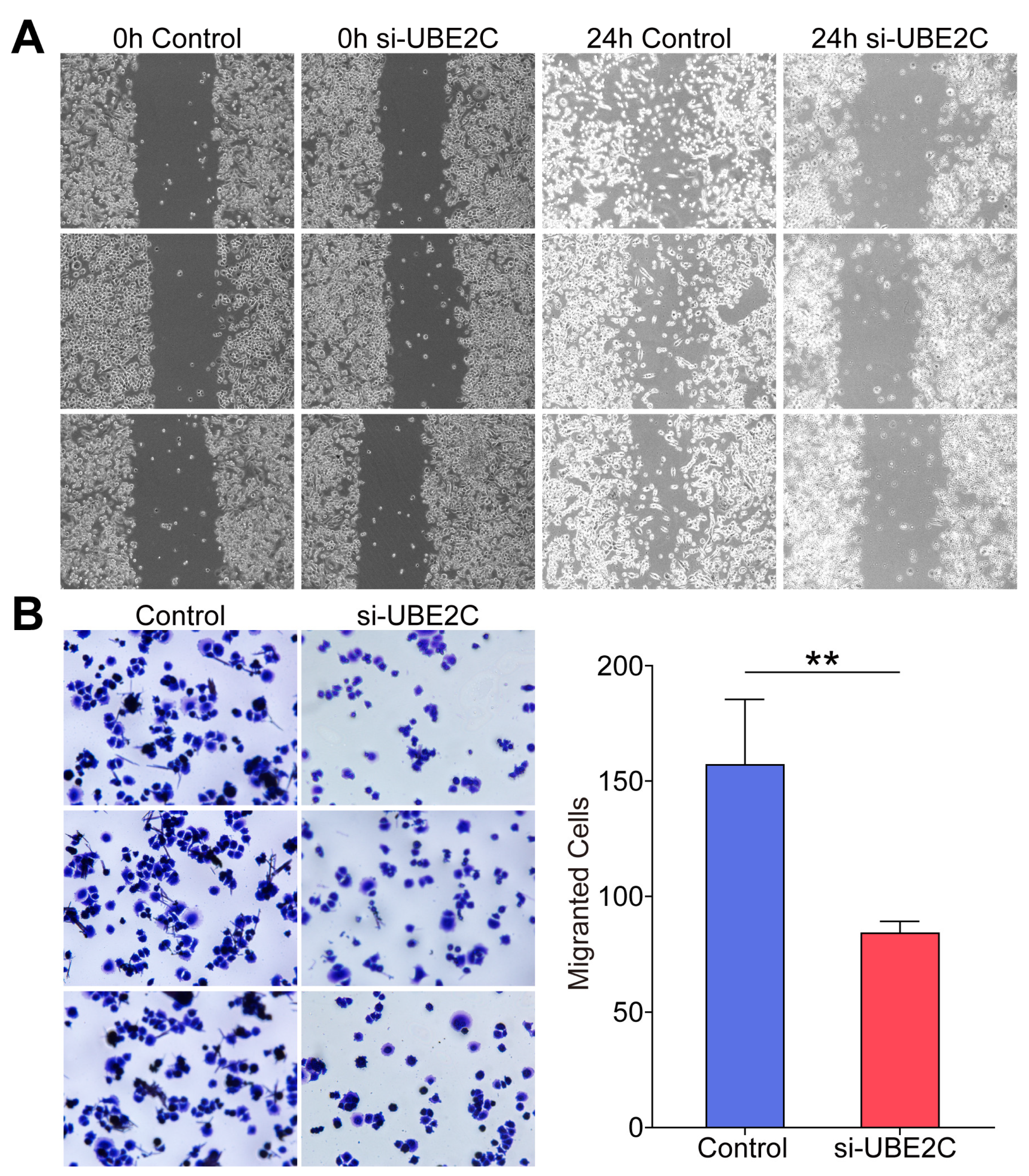
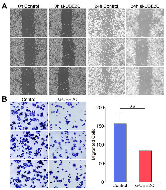
3.6. Si-UBE2C Inhibited the Invasion and Migration of EBV-Positive NPC In Vitro
4. Discussion
5. Conclusions
Supplementary Materials
Author Contributions
Funding
Institutional Review Board Statement
Informed Consent Statement
Data Availability Statement
Conflicts of Interest
References
- Chen, Y.P.; Chan, A.T.C.; Le, Q.T.; Blanchard, P.; Sun, Y.; Ma, J. Nasopharyngeal carcinoma. Lancet 2019, 394, 64–80. [Google Scholar] [CrossRef] [PubMed]
- Yuan, L.; Li, S.; Chen, Q.; Xia, T.; Luo, D.; Li, L.; Liu, S.; Guo, S.; Liu, L.; Du, C.; et al. EBV infection-induced GPX4 promotes chemoresistance and tumor progression in nasopharyngeal carcinoma. Cell Death Differ. 2022, 29, 1513–1527. [Google Scholar] [CrossRef] [PubMed]
- Li, W.; Duan, X.; Chen, X.; Zhan, M.; Peng, H.; Meng, Y.; Li, X.; Li, X.Y.; Pang, G.; Dou, X. Immunotherapeutic approaches in EBV-associated nasopharyngeal carcinoma. Front. Immunol. 2022, 13, 1079515. [Google Scholar] [CrossRef]
- Raab-Traub, N. Epstein-Barr virus in the pathogenesis of NPC. Semin. Cancer Biol. 2002, 12, 431–441. [Google Scholar] [CrossRef]
- Lo, K.W.; Huang, D.P. Genetic and epigenetic changes in nasopharyngeal carcinoma. Semin. Cancer Biol. 2002, 12, 451–462. [Google Scholar] [CrossRef]
- Lo, K.W.; Chung, G.T.; To, K.F. Deciphering the molecular genetic basis of NPC through molecular, cytogenetic, and epigenetic approaches. Semin. Cancer Biol. 2012, 22, 79–86. [Google Scholar] [CrossRef] [PubMed]
- Tang, L.L.; Chen, Y.P.; Chen, C.B.; Chen, M.Y.; Chen, N.Y.; Chen, X.Z.; Du, X.J.; Fang, W.F.; Feng, M.; Gao, J.; et al. The Chinese Society of Clinical Oncology (CSCO) clinical guidelines for the diagnosis and treatment of nasopharyngeal carcinoma. Cancer Commun. 2021, 41, 1195–1227. [Google Scholar] [CrossRef]
- Guan, S.; Wei, J.; Huang, L.; Wu, L. Chemotherapy and chemo-resistance in nasopharyngeal carcinoma. Eur. J. Med. Chem. 2020, 207, 112758. [Google Scholar] [CrossRef]
- Yan, D.; Deng, S.; Gan, W.; Li, S.; Li, Y. Curcumol attenuates epithelial-mesenchymal transition of nasopharyngeal carcinoma cells via TGF-β1. Mol. Med. Rep. 2018, 17, 7513–7520. [Google Scholar] [CrossRef]
- Guan, X.; Yu, D.; HuangFu, M.; Huang, Z.; Dou, T.; Liu, Y.; Zhou, L.; Li, X.; Wang, L.; Liu, H.; et al. Curcumol inhibits EBV-positive Nasopharyngeal carcinoma migration and invasion by targeting nucleolin. Biochem. Pharmacol. 2021, 192, 114742. [Google Scholar] [CrossRef] [PubMed]
- Sun, S.; Li, Z.; Huan, S.; Kai, J.; Xia, S.; Su, Y.; Ji, S.; Chen, A.; Wang, S.; Xu, X.; et al. Modification of lysine deacetylation regulates curcumol-induced necroptosis through autophagy in hepatic stellate cells. Phytother. Res. 2022, 36, 2660–2676. [Google Scholar] [CrossRef]
- Yu, Y.H.; Zhang, H.J.; Yang, F.; Xu, L.; Liu, H. Curcumol, a major terpenoid from Curcumae Rhizoma, attenuates human uterine leiomyoma cell development via the p38MAPK/NF-κB pathway. J. Ethnopharmacol. 2023, 310, 116311. [Google Scholar] [CrossRef] [PubMed]
- Wang, J.; Wu, J.; Li, X.; Liu, H.; Qin, J.; Bai, Z.; Chi, B.; Chen, X. Identification and validation nucleolin as a target of curcumol in nasopharyngeal carcinoma cells. J. Proteom. 2018, 182, 1–11. [Google Scholar] [CrossRef] [PubMed]
- Yuan, Y.; Sheng, P.; Ma, B.; Xue, B.; Shen, M.; Zhang, L.; Li, D.; Hou, J.; Ren, J.; Liu, J.; et al. Elucidation of the mechanism of Yiqi Tongluo Granule against cerebral ischemia/reperfusion injury based on a combined strategy of network pharmacology, multi-omics and molecular biology. Phytomedicine 2023, 118, 154934. [Google Scholar] [CrossRef] [PubMed]
- Manzoni, C.; Kia, D.A.; Vandrovcova, J.; Hardy, J.; Wood, N.W.; Lewis, P.A.; Ferrari, R. Genome, transcriptome and proteome: The rise of omics data and their integration in biomedical sciences. Brief. Bioinform. 2018, 19, 286–302. [Google Scholar] [CrossRef]
- Cheng, P.; Wang, X.; Liu, Q.; Yang, T.; Dai, E.; Sha, W.; Qu, H.; Zhou, H. LuQi formula attenuates Cardiomyocyte ferroptosis via activating Nrf2/GPX4 signaling axis in heart failure. Phytomedicine 2024, 125, 155357. [Google Scholar] [CrossRef]
- Zhang, L.L.; Sheng, F.; Yang, Y.; Hu, Y.F.; Li, W.; Huang, G.Y.; Wu, M.Y.; Gong, Y.; Zhang, P.; Zou, L. Integrative transcriptomics and proteomics analyses to reveal the therapeutic effect and mechanism of Buxue Yimu Pills in medical-induced incomplete abortion rats. J. Ethnopharmacol. 2023, 305, 116113. [Google Scholar] [CrossRef]
- Sang, Y.; Cheng, C.; Zeng, Y.X.; Kang, T. Snail promotes metastasis of nasopharyngeal carcinoma partly by down-regulating TEL2. Cancer Commun. 2018, 38, 58. [Google Scholar] [CrossRef]
- Bakos, G.; Yu, L.; Gak, I.A.; Roumeliotis, T.I.; Liakopoulos, D.; Choudhary, J.S.; Mansfeld, J. An E2-ubiquitin thioester-driven approach to identify substrates modified with ubiquitin and ubiquitin-like molecules. Nat. Commun. 2018, 9, 4776. [Google Scholar] [CrossRef]
- Ngo, D.H.; Vo, T.S. An Updated Review on Pharmaceutical Properties of Gamma-Aminobutyric Acid. Molecules 2019, 24, 2678. [Google Scholar] [CrossRef]
- Sparrow, E.L.; James, S.; Hussain, K.; Beers, S.A.; Cragg, M.S.; Bogdanov, Y.D. Activation of GABA(A) receptors inhibits T cell proliferation. PLoS ONE 2021, 16, e0251632. [Google Scholar]
- Bundy, J.; Shaw, J.; Hammel, M.; Nguyen, J.; Robbins, C.; Mercier, I.; Suryanarayanan, A. Role of β3 subunit of the GABA type A receptor in triple negative breast cancer proliferation, migration, and cell cycle progression. Cell Cycle 2024, 23, 448–465. [Google Scholar] [CrossRef] [PubMed]
- Huang, X.; Zhou, L.; Chen, J.; Zhang, S. Targeting GABARAPL1/HIF-2a axis to induce tumor cell apoptosis in nasopharyngeal carcinoma. Iran. J. Basic Med. Sci. 2024, 27, 157–164. [Google Scholar]
- Pohl, F.; Germann, A.L.; Mao, J.; Hou, S.; Bakare, B.; Kong Thoo Lin, P.; Yates, K.; Nonet, M.L.; Akk, G.; Kornfeld, K.; et al. UNC-49 is a redox-sensitive GABA(A) receptor that regulates the mitochondrial unfolded protein response cell nonautonomously. Sci. Adv. 2023, 9, eadh2584. [Google Scholar] [CrossRef] [PubMed]
- Xie, C.; Powell, C.; Yao, M.; Wu, J.; Dong, Q. Ubiquitin-conjugating enzyme E2C: A potential cancer biomarker. Int. J. Biochem. Cell Biol. 2014, 47, 113–117. [Google Scholar] [CrossRef]
- Dastsooz, H.; Cereda, M.; Donna, D.; Oliviero, S. A Comprehensive Bioinformatics Analysis of UBE2C in Cancers. Int. J. Mol. Sci. 2019, 20, 2228. [Google Scholar] [CrossRef]
- Singh, S.; Ng, J.; Sivaraman, J. Exploring the “Other” subfamily of HECT E3-ligases for therapeutic intervention. Pharmacol. Ther. 2021, 224, 107809. [Google Scholar] [CrossRef]
- Domentean, S.; Paisana, E.; Cascão, R.; Faria, C.C. Role of UBE2C in Brain Cancer Invasion and Dissemination. Int. J. Mol. Sci. 2023, 24, 15792. [Google Scholar] [CrossRef]
- Zhang, S.; You, X.; Zheng, Y.; Shen, Y.; Xiong, X.; Sun, Y. The UBE2C/CDH1/DEPTOR axis is an oncogene and tumor suppressor cascade in lung cancer cells. J. Clin. Investig. 2023, 133, e162434. [Google Scholar] [CrossRef] [PubMed]
- Liu, Y.; Zhao, R.; Chi, S.; Zhang, W.; Xiao, C.; Zhou, X.; Zhao, Y.; Wang, H. UBE2C Is Upregulated by Estrogen and Promotes Epithelial-Mesenchymal Transition via p53 in Endometrial Cancer. Mol. Cancer Res. 2020, 18, 204–215. [Google Scholar] [CrossRef]
- Bavi, P.; Uddin, S.; Ahmed, M.; Jehan, Z.; Bu, R.; Abubaker, J.; Sultana, M.; Al-Sanea, N.; Abduljabbar, A.; Ashari, L.H.; et al. Bortezomib stabilizes mitotic cyclins and prevents cell cycle progression via inhibition of UBE2C in colorectal carcinoma. Am. J. Pathol. 2011, 178, 2109–2120. [Google Scholar] [CrossRef]
- Kariri, Y.; Toss, M.S.; Alsaleem, M.; Elsharawy, K.A.; Joseph, C.; Mongan, N.P.; Green, A.R.; Rakha, E.A. Ubiquitin-conjugating enzyme 2C (UBE2C) is a poor prognostic biomarker in invasive breast cancer. Breast Cancer Res. Treat. 2022, 192, 529–539. [Google Scholar] [CrossRef]
- Endesfelder, D.; Burrell, R.; Kanu, N.; McGranahan, N.; Howell, M.; Parker, P.J.; Downward, J.; Swanton, C.; Kschischo, M. Chromosomal instability selects gene copy-number variants encoding core regulators of proliferation in ER+ breast cancer. Cancer Res. 2014, 74, 4853–4863. [Google Scholar] [CrossRef]
- Fang, W.; Li, X.; Jiang, Q.; Liu, Z.; Yang, H.; Wang, S.; Xie, S.; Liu, Q.; Liu, T.; Huang, J.; et al. Transcriptional patterns, biomarkers and pathways characterizing nasopharyngeal carcinoma of Southern China. J. Transl. Med. 2008, 6, 32. [Google Scholar] [CrossRef] [PubMed]
- Shen, Z.; Jiang, X.; Zeng, C.; Zheng, S.; Luo, B.; Zeng, Y.; Ding, R.; Jiang, H.; He, Q.; Guo, J.; et al. High expression of ubiquitin-conjugating enzyme 2C (UBE2C) correlates with nasopharyngeal carcinoma progression. BMC Cancer 2013, 13, 192. [Google Scholar] [CrossRef] [PubMed]
- Ji, L.; Piao, L.; Gu, X.; Xiao, F.; Hua, Q.; Wu, J. Silencing PARP-1 binding protein Inhibits Cell Migration and Invasion via Suppressing UBE2C in Nasopharyngeal Cancer Cells. Ear Nose Throat J. 2023, 102, Np161–Np168. [Google Scholar] [CrossRef] [PubMed]











| Name | Sequence(5′-3′) |
|---|---|
| UBE2C Forward | GAATCTCCGCCTTCCCTGAG |
| UBE2C Reverse | GGGTTTTTCCAGAGTTCCGC |
| NCL Forward | TGAACCAGCAGCGATGAAAG |
| NCL Reverse | CCACGTTCTTGGCTTTCACA |
| EBNA1 Forward | GGCAGTGGACCTCAAAGAAGAG |
| EBNA1 Reverse | CAATGCAACTTGGACGTTTTT |
| ACTIN Forward | AAAGACCTGTACGCCAACAC |
| ACTIN Reverse | GTCATACTCCTGCTTGCTGAT |
Disclaimer/Publisher’s Note: The statements, opinions and data contained in all publications are solely those of the individual author(s) and contributor(s) and not of MDPI and/or the editor(s). MDPI and/or the editor(s) disclaim responsibility for any injury to people or property resulting from any ideas, methods, instructions or products referred to in the content. |
© 2024 by the authors. Licensee MDPI, Basel, Switzerland. This article is an open access article distributed under the terms and conditions of the Creative Commons Attribution (CC BY) license (https://creativecommons.org/licenses/by/4.0/).
Share and Cite
Liu, H.; Wang, J.; Wang, L.; Tang, W.; Hou, X.; Zhu, Y.Z.; Chen, X. Multi-Omics Exploration of the Mechanism of Curcumol to Reduce Invasion and Metastasis of Nasopharyngeal Carcinoma by Inhibiting NCL/EBNA1-Mediated UBE2C Upregulation. Biomolecules 2024, 14, 1142. https://doi.org/10.3390/biom14091142
Liu H, Wang J, Wang L, Tang W, Hou X, Zhu YZ, Chen X. Multi-Omics Exploration of the Mechanism of Curcumol to Reduce Invasion and Metastasis of Nasopharyngeal Carcinoma by Inhibiting NCL/EBNA1-Mediated UBE2C Upregulation. Biomolecules. 2024; 14(9):1142. https://doi.org/10.3390/biom14091142
Chicago/Turabian StyleLiu, Haiping, Juan Wang, Lin Wang, Wei Tang, Xinyue Hou, Yi Zhun Zhu, and Xu Chen. 2024. "Multi-Omics Exploration of the Mechanism of Curcumol to Reduce Invasion and Metastasis of Nasopharyngeal Carcinoma by Inhibiting NCL/EBNA1-Mediated UBE2C Upregulation" Biomolecules 14, no. 9: 1142. https://doi.org/10.3390/biom14091142
APA StyleLiu, H., Wang, J., Wang, L., Tang, W., Hou, X., Zhu, Y. Z., & Chen, X. (2024). Multi-Omics Exploration of the Mechanism of Curcumol to Reduce Invasion and Metastasis of Nasopharyngeal Carcinoma by Inhibiting NCL/EBNA1-Mediated UBE2C Upregulation. Biomolecules, 14(9), 1142. https://doi.org/10.3390/biom14091142

