Rotating Quark Stars in General Relativity
Abstract
1. Introduction
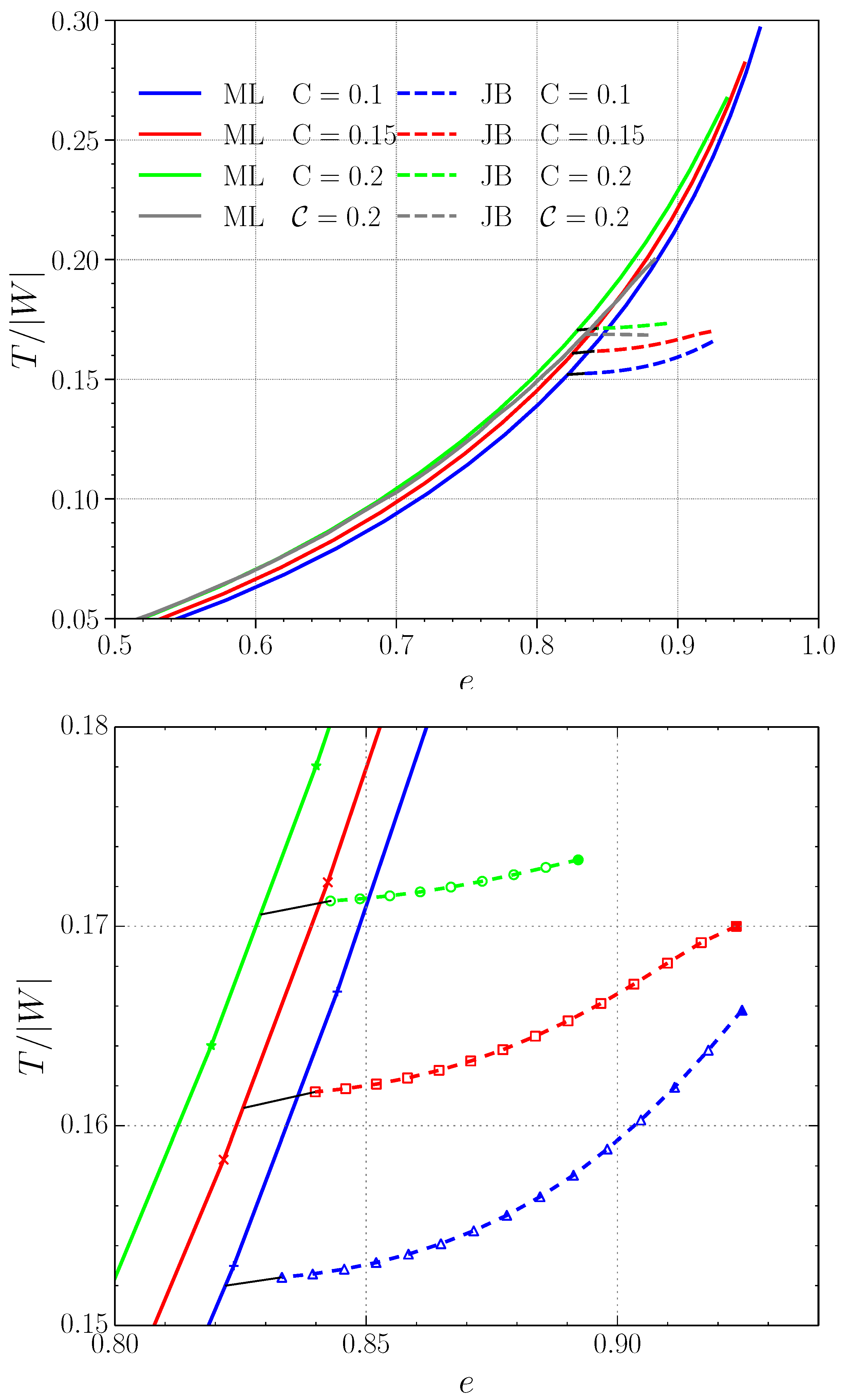
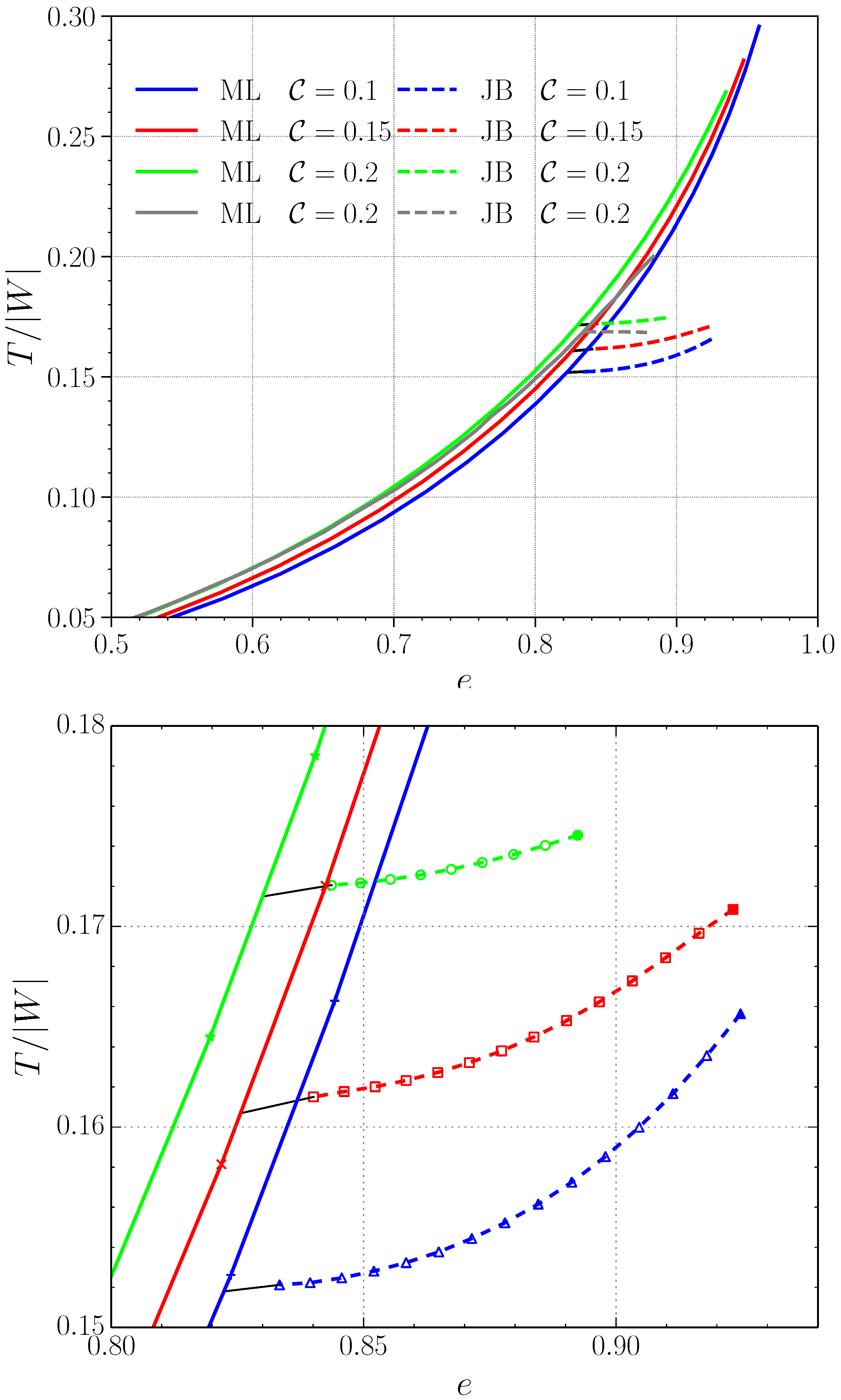
2. Results
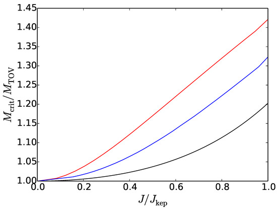
2.1. Maximum Mass of Axisymmetric Rotating Quark Stars
2.2. Triaxial Rotating Quark Stars
3. Discussion
Acknowledgments
Author Contributions
Conflicts of Interest
References
- Abbott, B.P.; Abbott, R.; Acernese, F.; Ackley, F.; Adams, C.; Adamsa, T.; Addesso, P.; Adhikari, R.X.; Adya, V.B.; et al. GW170817: Observation of Gravitational Waves from a Binary Neutron Star Inspiral. Phys. Rev. Lett. 2017, 119, 161101. [Google Scholar] [CrossRef] [PubMed]
- Abbott, B.P.; Abbott, R.; Acernese, F.; Ackley, F.; Adams, C.; Adamsa, T.; Addesso, P.; Adhikari, R.X.; Adya, V.B.; et al. Multi-messenger Observations of a Binary Neutron Star Merger. Astrophys. J. Lett. 2017, 848, L12. [Google Scholar] [CrossRef]
- Abbott, B.P.; Abbott, R.; Acernese, F.; Ackley, F.; Adams, C.; Adamsa, T.; Addesso, P.; Adhikari, R.X.; Adya, V.B.; et al. Gravitational Waves and Gamma-Rays from a Binary Neutron Star Merger: GW170817 and GRB 170817A. Astrophys. J. Lett. 2017, 848, L13. [Google Scholar] [CrossRef]
- Abbott, B.P.; Abbott, R.; Acernese, F.; Ackley, F.; Adams, C.; Adamsa, T.; Addesso, P.; Adhikari, R.X.; Adya, V.B.; et al. Estimating the Contribution of Dynamical Ejecta in the Kilonova Associated with GW170817. Astrophys. J. Lett. 2017, 850, L39. [Google Scholar] [CrossRef]
- Baiotti, L.; Rezzolla, L. Binary neutron-star mergers: A review of Einstein’s richest laboratory. Rep. Prog. Phys. 2017, 80, 096901. [Google Scholar] [CrossRef] [PubMed]
- Andersson, N.; Ferrari, V.; Jones, D.I.; Kokkotas, K.D.; Krishnan, B.; Read, J.S.; Rezzolla, L.; Zink, B. Gravitational waves from neutron stars: Promises and challenges. Gen. Relativ. Gravit. 2011, 43, 409–436. [Google Scholar] [CrossRef]
- Abramovici, A.A.; Althouse, W.; Drever, R.P.; Gursel, Y.; Kawamura, S.; Raab, F.; Shoemaker, D.; Sievers, L.; Spero, R.; Thorne, K.S.; et al. LIGO: The Laser Interferometer Gravitational-Wave Observatory. Science 1992, 256, 325–333. [Google Scholar] [CrossRef] [PubMed]
- Punturo, M.; Abernathy, M.; Acernese, F.; Allen, B.; Andersson, N.; Arun, K.; Barone, F.; Barr, B.; Barsuglia, M.; Beker, M.; et al. The third generation of gravitational wave observatories and their science reach. Class. Quantum Gravity 2010, 27, 084007. [Google Scholar] [CrossRef]
- Accadia, T.; Acernese, F.; Antonucci, F.; Astone, P.; Gallardin, G.; Barone, F.; Barsuglia, M.; Basti, A.; Bauer, T.S.; Bebronne, M.; et al. Status of the Virgo project. Class. Quantum Gravity 2011, 28, 114002. [Google Scholar] [CrossRef]
- Kuroda, K. Status of LCGT. Class. Quantum Gravity 2010, 27, 084004. [Google Scholar] [CrossRef]
- Aso, Y.; Michimura, Y.; Somiya, K.; Ando, M.; Miyakawa, O.; Sekiguchi, T.; Tatsumi, D.; Yamamoto, H. Interferometer design of the KAGRA gravitational wave detector. Phys. Rev. D 2013, 88, 043007. [Google Scholar] [CrossRef]
- Chandrasekhar, S. Ellipsoidal Figures of Equilibrium; Yale Univ. Press: New Haven, CT, USA, 1969. [Google Scholar]
- Meinel, R.; Ansorg, M.; Kleinwächter, A.; Neugebauer, G.; Petroff, D. Relativistic Figures of Equilibrium; Cambridge University Press: Cambridge, UK, 2008. [Google Scholar]
- Friedman, J.L.; Stergioulas, N. Rotating Relativistic Stars; Cambridge University Press: Cambridge, UK, 2013. [Google Scholar]
- Breu, C.; Rezzolla, L. Maximum mass, moment of inertia and compactness of relativistic stars. Mon. Not. R. Astron. Soc. 2016, 459, 646–656. [Google Scholar] [CrossRef]
- Weih, L.R.; Most, E.R.; Rezzolla, L. On the stability and maximum mass of differentially rotating relativistic stars. Mon. Not. R. Astron. Soc. 2017, 473, L126–L130. [Google Scholar] [CrossRef]
- Bozzola, G.; Stergioulas, N.; Bauswein, A. Universal relations for differentially rotating relativistic stars at the threshold to collapse. Mon. Not. R. Astron. Soc. 2017, 474, 3557–3564. [Google Scholar] [CrossRef]
- Yagi, K.; Yunes, N. I-Love-Q. Science 2013, 341, 365. [Google Scholar] [CrossRef] [PubMed]
- Yagi, K.; Yunes, N. I-Love-Q relations in neutron stars and their applications to astrophysics, gravitational waves, and fundamental physics. Phys. Rev. D 2013, 88, 023009. [Google Scholar] [CrossRef]
- Yagi, K.; Yunes, N. Approximate universal relations for neutron stars and quark stars. Phys. Rep. 2017, 681, 1–72. [Google Scholar] [CrossRef]
- Huang, X.; Markakis, C.; Sugiyama, N.; Uryū, K. Quasi-equilibrium models for triaxially deformed rotating compact stars. Phys. Rev. D 2008, 78, 124023. [Google Scholar] [CrossRef]
- Uryū, K.; Tsokaros, A.; Galeazzi, F.; Hotta, H.; Sugimura, M.; Taniguchi, K.; Yoshida, S. New code for equilibriums and quasiequilibrium initial data of compact objects. III. Axisymmetric and triaxial rotating stars. Phys. Rev. D 2016, 93, 044056. [Google Scholar] [CrossRef]
- Itoh, N. Hydrostatic Equilibrium of Hypothetical Quark Stars. Prog. Theor. Phys. 1970, 44, 291–292. [Google Scholar] [CrossRef]
- Alcock, C.; Farhi, E.; Olinto, A. Strange stars. Astrophys. J. 1986, 310, 261–272. [Google Scholar] [CrossRef]
- Bodmer, A.R. Collapsed Nuclei. Phys. Rev. D 1971, 4, 1601–1606. [Google Scholar] [CrossRef]
- Witten, E. Cosmic separation of phases. Phys. Rev. D 1984, 30, 272–285. [Google Scholar] [CrossRef]
- Lai, X.Y.; Yu, Y.W.; Zhou, E.P.; Li, Y.Y.; Xu, R.X. Merging Strangeon Stars. Res. Astron. Astrophys. 2018, 18, 024. [Google Scholar] [CrossRef]
- Li, A.; Zhang, B.; Zhang, N.B.; Gao, H.; Qi, B.; Liu, T. Internal x-ray plateau in short GRBs: Signature of supramassive fast-rotating quark stars? Phys. Rev. D 2016, 94, 083010. [Google Scholar] [CrossRef]
- Uryū, K.; Tsokaros, A. New code for equilibriums and quasiequilibrium initial data of compact objects. Phys. Rev. D 2012, 85, 064014. [Google Scholar] [CrossRef]
- Uryū, K.; Tsokaros, A.; Grandclement, P. New code for equilibriums and quasiequilibrium initial data of compact objects. II. Convergence tests and comparisons of binary black hole initial data. Phys. Rev. D 2012, 86, 104001. [Google Scholar] [CrossRef]
- Tsokaros, A.; Uryū, K. Binary black hole circular orbits computed with cocal. J. Eng. Math. 2012, 82, 133–141. [Google Scholar] [CrossRef]
- Tsokaros, A.; Uryū, K.; Rezzolla, L. New code for quasiequilibrium initial data of binary neutron stars: Corotating, irrotational, and slowly spinning systems. Phys. Rev. D 2015, 91, 104030. [Google Scholar] [CrossRef]
- Rezzolla, L.; Most, E.R.; Weih, L.R. Using Gravitational-wave Observations and Quasi-universal Relations to Constrain the Maximum Mass of Neutron Stars. Astrophys. J. Lett. 2018, 852, L25. [Google Scholar] [CrossRef]
- Lai, X.Y.; Xu, R.X. Strangeon and Strangeon Star. J. Phys. Conf. Ser. 2017, 861, 012027. [Google Scholar] [CrossRef]
- Lai, D.; Shapiro, S.L. Gravitational radiation from rapidly rotating nascent neutron stars. Astrophys. J. 1995, 442, 259–272. [Google Scholar] [CrossRef]
- Bildsten, L. Gravitational Radiation and Rotation of Accreting Neutron Stars. Astrophys. J. Lett. 1998, 501, L89–L93. [Google Scholar] [CrossRef]
- Woosley, S.; Janka, T. The physics of core-collapse supernovae. Nat. Phys. 2005, 1, 147–154. [Google Scholar] [CrossRef]
- Watts, A.L.; Krishnan, B.; Bildsten, L.; Schutz, B.F. Detecting gravitational wave emission from the known accreting neutron stars. Mon. Not. R. Astron. Soc. 2008, 389, 839–868. [Google Scholar] [CrossRef]
- Piro, A.L.; Thrane, E. Gravitational Waves from Fallback Accretion onto Neutron Stars. Astrophys. J. 2012, 761, 63. [Google Scholar] [CrossRef]
- Tsokaros, A.; Ruiz, M.; Paschalidis, V.; Shapiro, S.L.; Baiotti, L.; Uryō, K. Gravitational wave content and stability of uniformly, rotating, triaxial neutron stars in general relativity. Phys. Rev. D 2017, 95, 124057. [Google Scholar] [CrossRef]
- Gondek-Rosinska, D.; Haensel, P.; Zdunik, J.L.; Gourgoulhon, E. Rapidly rotating strange stars. In IAU Colloq. 177: Pulsar Astronomy-2000 and Beyond; Astronomical Society of the Pacific Conference Series; Kramer, M., Wex, N., Wielebinski, R., Eds.; Astronomical Society of the Pacific: San Francisco, CA, USA, 2000; Volume 202, p. 661. [Google Scholar]
- Gondek-Rosińska, D.; Bulik, T.; Zdunik, L.; Gourgoulhon, E.; Ray, S.; Dey, J.; Dey, M. Rapidly rotating compact strange stars. Astron. Astrophys. 2000, 363, 1005–1012. [Google Scholar]
- Gondek-Rosińska, D.; Stergioulas, N.; Bulik, T.; Kluźniak, W.; Gourgoulhon, E. Lower limits on the maximum orbital frequency around rotating strange stars. Astron. Astrophys. 2001, 380, 190–197. [Google Scholar] [CrossRef]
- Gondek-Rosińska, D.; Gourgoulhon, E.; Haensel, P. Are rotating strange quark stars good sources of gravitational waves? Astron. Astrophys. 2003, 412, 777–790. [Google Scholar] [CrossRef][Green Version]
- Xu, R.X. Solid Quark Stars? Astrophys. J. Lett. 2003, 596, L59–L62. [Google Scholar] [CrossRef]




© 2018 by the authors. Licensee MDPI, Basel, Switzerland. This article is an open access article distributed under the terms and conditions of the Creative Commons Attribution (CC BY) license (http://creativecommons.org/licenses/by/4.0/).
Share and Cite
Zhou, E.; Tsokaros, A.; Rezzolla, L.; Xu, R.; Uryū, K. Rotating Quark Stars in General Relativity. Universe 2018, 4, 48. https://doi.org/10.3390/universe4030048
Zhou E, Tsokaros A, Rezzolla L, Xu R, Uryū K. Rotating Quark Stars in General Relativity. Universe. 2018; 4(3):48. https://doi.org/10.3390/universe4030048
Chicago/Turabian StyleZhou, Enping, Antonios Tsokaros, Luciano Rezzolla, Renxin Xu, and Kōji Uryū. 2018. "Rotating Quark Stars in General Relativity" Universe 4, no. 3: 48. https://doi.org/10.3390/universe4030048
APA StyleZhou, E., Tsokaros, A., Rezzolla, L., Xu, R., & Uryū, K. (2018). Rotating Quark Stars in General Relativity. Universe, 4(3), 48. https://doi.org/10.3390/universe4030048

