You are currently viewing a new version of our website. To view the old version click .
Universe
  • This is an early access version, the complete PDF, HTML, and XML versions will be available soon.
  • Article
  • Open Access

30 December 2025

Conditional Cosmological Recurrence in Finite Hilbert Spaces and Holographic Bounds Within Causal Patches

and
1
Department of Computer Science & Engineering, University of Crete, 70013 Heraklion, Greece
2
Department of Production Engineering and Management, Technical University of Crete, 73100 Chania, Greece
*
Author to whom correspondence should be addressed.
Universe2026, 12(1), 10;https://doi.org/10.3390/universe12010010 
(registering DOI)
This article belongs to the Section Cosmology

Abstract

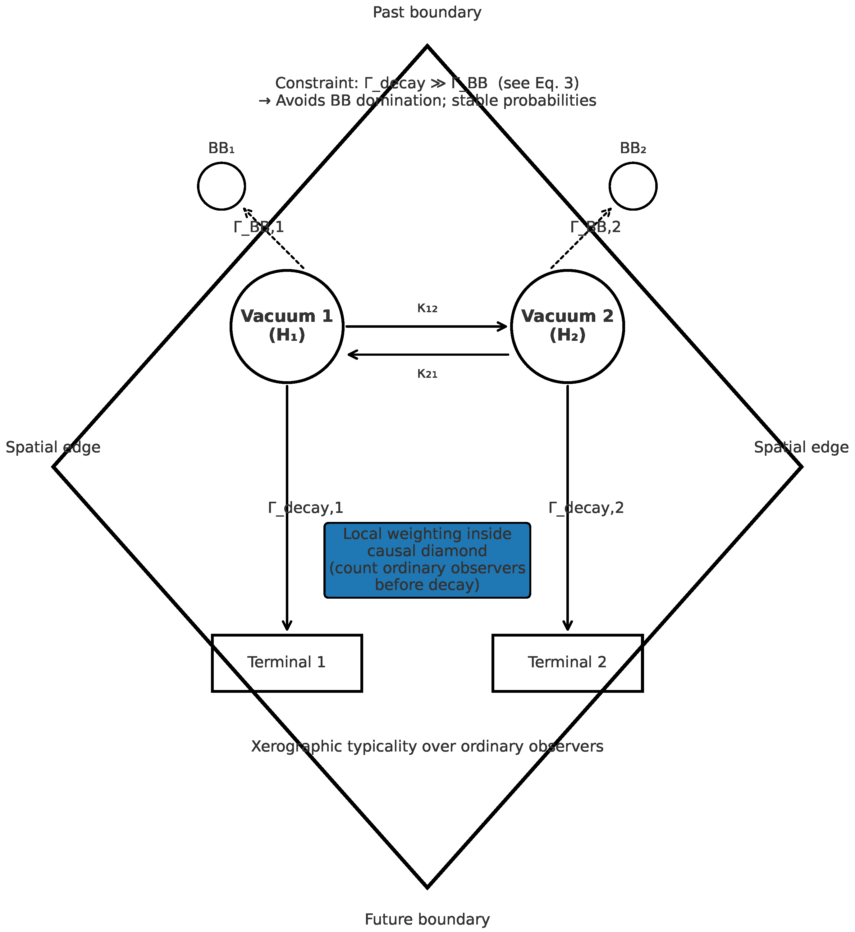
A conditional framework of Conditional Cosmological Recurrence (CCR) is introduced, as follows: if a causal patch admits a finite operational Hilbert space dimension D (as motivated by holographic and entropy bounds), then unitary quantum dynamics guarantee almost-periodic evolution, leading to recurrences. The central contribution is the explicit formulation of a micro-to-macro bridge, as follows: (i) finite regions discretize field modes; (ii) gravitational bounds cap entropy and energy; and (iii) the number of accessible states is finite, yielding CCR. The analysis differentiates global microstate recurrences (with double-exponential timescales in Smax) from operationally relevant coarse-grained returns (exponential in subsystem entropy), with conservative timescale estimates. For predictivity in eternally inflating settings, a causal-diamond measure with xerographic typicality and a single no-Boltzmann-brain constraint is employed, thereby avoiding volume-weighting pathologies. The scope is explicitly conditional: if future quantum gravity demonstrates D= for causal patches, CCR is falsified.

Article Metrics

Citations

Article Access Statistics

Article metric data becomes available approximately 24 hours after publication online.