Abstract
Recent studies have focused on how spinning black holes (BHs) within a binary system containing a strongly magnetized neutron star, then immersed in external magnetic fields, can acquire charge through mechanisms like the Wald process and how this charge could power pulsar-like electromagnetic radiation. Those objects called “Black hole pulsar” mimic the behaviour of a traditional pulsar, and they can generate electromagnetic fields, such as magnetic dipoles. Charged particles within an accretion disk around the black hole would then be influenced not only by the gravitational forces but also by electromagnetic forces, leading to different geometries and dynamics. In this context, we focus here on the interplay of the magnetic dipole and the accretion disk. We construct the equilibrium structures of non-conducting charged perfect fluids orbiting Kerr black holes under the influence of a dipole magnetic field aligned with the rotation axis of the BH. The dynamics of the accretion disk in such a system are shaped by a complex interplay between the non-uniform, non-Keplerian angular momentum distribution, the black hole’s induced magnetic dipole, and the fluid’s charge. We show how these factors jointly influence key properties of the disk, such as its geometry, aspect ratio, size, and rest mass density.
1. Introduction
New and improved astrophysical observation techniques have, in recent years, collected overwhelming evidence for the existence of black holes, including, e.g., observations of supermassive black holes in active galactic nuclei [1], X-ray observations of stellar-mass black holes [2], the observation of stars around Sgr A* [3,4], the first images of the shadows of black holes [5,6], and the direct observation of gravitational waves [7,8]. Although black holes in vacuum are “clean” objects that are characterized by mass, angular momentum, and charge, only due to the no-hair theorem, considerable additional effects in the vicinity of black holes arise due to their interaction with the environment. Traditionally, it has been argued that astrophysical black holes are uncharged, as any electric charge would quickly be neutralized due to the selective accretion of oppositely charged particles from the environment, or even from pair production [9,10]. However, as pointed out by Wald [11], and recently revisited by Komissarov [12], a spinning black hole may acquire a stable net electric charge if immersed in an external asymptotically uniform magnetic field. Levin et al. [13] studied the possibility that such a magnetic field is provided by a neutron star companion in a binary system. Another possibility would be a more distant magnetar, maybe orbiting together with a stellar-mass black hole around Sgr A*, or even galactic-scale magnetic fields. The resulting electric charge of the black hole itself is proportional to the magnetic field strength [11] and likely to converge to a small value over time. However, the electric charge distribution emerges within the surrounding environment; the charges can separate and play a significant role in the interaction with the global magnetic field. A spinning electric charge naturally creates a magnetic dipole. As argued by Levin et al. [13], such a black hole actually resembles a pulsar, with spin, a magnetic field, and maybe even a strong enough electric field to create a magnetosphere. Another possibility is that a magnetic dipole field may be created by the accretion disk itself [14,15,16].
In this paper, we discuss the possibility of a long-lived black hole pulsar—or generally, a black hole with a dipole electromagnetic field—surrounded by an accretion disk. Such a gravitational and electromagnetic background generally plays an important role in the structure of accretion flows [17,18]. As the matter in accretion disks is generally charged, here, we are interested in the impact of such a dipole field on the overall general features of the disk. To understand the basic properties without focusing too much on the variability, as a starting point, we consider an equilibrium configuration that mimics the averaged dynamics of the disk. Therefore, we use here an analytical approach that combines charged accretion disks as constructed in [15,16] as a generalization of the classical Polish doughnut model (see, e.g., [19,20]) with a non-constant angular momentum profile similar to that in ref. [21]. We aim to extract the physical characteristics of the accretion disk and to study the interplay of the different involved parameters of the black hole spin, the electromagnetic interaction, and the angular momentum profile in the disk. Our results can then serve as a basis to compute spectra, e.g., to model black hole images similar to [22] or serve as initial conditions in resistive GRMHD simulations.
To facilitate an analytical approach, we need to make some simplifying assumptions. Firstly, we assume that the whole setup is stationary and axially symmetric and the spinning black hole is described by the Kerr metric. Moreover, we assume a physically reasonably hierarchy in the involved electromagnetic fields: the dipole magnetic field B associated with the black hole and the electromagnetic field associated with the charged accretion disk. As discussed previously, the black hole can sustain a magnetic dipole field through its rotation. The magnitude of such system can exceed G above the pulsar limit and reach strengths similar to those of neutron stars ( G). However, this is still quite weak if considering the impact on the spacetime geometry. As, e.g., discussed in [23], the magnetic field has a noticeable influence on the curvature of spacetime if , where G is the gravitational constant, c is the speed of light, and is the gravitational radius. Therefore, to be considered a test field, the strength of the magnetic field should not exceed
where is the mass of the Sun, and M, the mass of the BH. The corresponding electric charge of the spinning black hole, acquired through the process described by Wald [11], can then be estimated to not exceed [11,12]
Here, Q is the electric charge parameter of the BH1, and a, its spin parameter, assumed to satisfy the black hole bound . As the magnetic field has a strength of about G to G, we can therefore safely neglect the influence of both the magnetic field and the corresponding electric field on the spacetime geometry. Still, the magnetic dipole field can be assumed to be much stronger than the internal fields produced by the circling charged fluid disk, which we may therefore be neglected as well in our treatment.
Non-Keplerian disk models have been extensively investigated in recent decades. Among them, the thick disk model [25,26] and its magnetized version [27] have been studied in various spacetime geometries. This paper, which is a charged version of the thick disk model, is built upon several previous studies [15,28,29,30], among others, with foundational work tracing back to [31]. In particular, the work presented here is an extension of [16], where the specific angular momentum was assumed to be constant. These studies have investigated the equilibrium of charged accretion disks under various combinations of spacetime geometries due to the (un)charged central mass (e.g., Kerr, Schwarzschild), external magnetic fields (e.g., uniform, dipole), and accretion disk rotation laws (e.g., rigid rotation, constant angular momentum). They have demonstrated that equatorial solutions comprising single or double toroidal structures can be constructed. Such configurations exhibit inner cusp points, enabling accretion onto the central object, or outer cusp points, permitting outflows from the torus away from the central object. In contrast to neutral accretion disks, these charged configurations reveal additional closed equipotential surfaces above the equatorial plane: (i) along the polar axis, forming structures that take the place of the jets, which could be capable of scattering and polarizing light [32,33]; and (ii) levitating off the equatorial plane, forming off-equatorial tori structures. These off-equatorial features may have significant astrophysical implications for the radiation emitted by accretion disks and the dynamics of oscillatory motion [34]. Notably, these unique configurations arise only when at least two of the following three effects are simultaneously present: an external magnetic field, a rotating central object, or a charged central object.
After establishing the background fields, let us discuss the assumption of a charged perfect fluid. First, to validate the use of our fluid model, we examine the upper limit for the applicability of kinetic theory, which typically applies to rarefied fluids with a number density of up to . In assuming particles of proton mass and a specific charge , this implies a mass density limit of . However, it is important to emphasize that our fluid does not consist solely of proton plasma. The specific charge profiles within our disk are several orders of magnitude smaller, spanning six to nine orders lower. This average specific charge reflects a mixture of particles, such as a charged proton surrounded by a large number of neutral particles. Consequently, the conditions for the applicability of our model must be several orders higher than the limit.
Secondly, one of the key assumptions in this model is the non-conductivity of the fluid, which represents the opposite limit of ideal magnetohydrodynamics (MHDs). While ideal MHD are a well established and highly effective approximation for many astrophysical systems, certain extreme scenarios, such as the merger of two neutron stars (NSs) or a neutron star–black hole (NS-BH) system, can produce plasmas with high temperatures and low densities. In such cases, non-ideal effects become significant. Recently, the scope of general relativistic MHDs (GRMHDs) has been expanded to include non-zero resistivity, referred to as non-ideal GRMHDs. This framework has now been implemented in numerical simulation tools such as the Black Hole Accretion Code (BHAC) [35]. Resistivity plays a critical role in magnetic reconnection and the growth of plasmoids in black hole accretion disk–jet systems. Through magnetic reconnection, the magnetic field topology changes, releasing magnetic energy that accelerates particles and produces non-thermal emissions, that are observed in various sources. Non-thermal emission remains a key uncertainty in ideal GRMHD models, particularly in Event Horizon Telescope (EHT) observations of accretion disks surrounding supermassive black holes. Studies such as [35] have shown that high resistivity impacts system evolution by reducing turbulence induced by the magneto-rotational instability (MRI). These findings are consistent with earlier results from [36]. In this context, solutions assuming infinite resistivity like in this paper could provide valuable initial conditions for simulations exploring non-ideal effects.
The paper is organized as follows. In Section 2, we introduce and discuss the charged accretion disk model, including a discussion of the angular momentum distribution and the physical characteristics. In the following three sections, we present the results, first for the significant radii of the model, the innermost stable circular orbit (ISCO), and the cusp and center of the disk. We then proceed in Section 4 with quantifying the shape and extension of the disk for a number of representative test cases, and in Section 5, we proceed with the density distribution. Finally, we summarize and discuss the results in Section 6.
The equations are formulated in natural units, where both the speed of light, c, and the gravitational constant, G, are set to 1 ().
2. The Charged Accretion Disk Model
2.1. General Equations
A typical matter model requires specifying key properties of the fluid, such as its density, pressure, and velocity profile. Accretion disks are often treated as perfect fluids, assuming they behave as continuous media without any dissipative forces or viscosity, a simplification that offers useful insights into their macroscopic behaviour. In this study, we model the accretion disk as a charged perfect fluid, which we treat as a test fluid, implying that its self-gravity is negligible and does not alter the spacetime geometry. Such a setup was described before, e.g., in [15,37]. In the following, we shortly collect the important equations for the convenience of the reader.
The basic equation governing the system is [37,38]
It is derived from the conservation of energy and Maxwell’s equation using the decompositions for the energy–momentum tensor and for the electromagnetic field tensor. Here, refers to electromagnetic fields external to the accretion disc, and , to the internal field generated by the charged particle within the disk. We consider the internal field to be negligible, . Although the external electromagnetic field is much stronger than the internal, it is still weak enough to leave the spacetime metric unaffected, as discussed in the Introduction. It is related to the electromagnetic vector potential as
It is also assumed to be axially symmetric and stationary, leading to a specific form for the electromagnetic four-potential .
The four-current density vector, , depends on the charge density , electrical conductivity , and four-velocity . Its form is described by Ohm’s law as
We further assume that the matter exhibits circular motion around the black hole pulsar, defining the four-velocity component as . We then introduce the specific angular momentum ℓ and angular velocity , which can be expressed in terms of the four-velocity components as follows:
Usually, in ideal magnetohydrodynamics (MHDs), an infinite conductivity is assumed, which necessitates that the electric field as seen by a comoving observer vanishes, . However, this would lead to strong conditions on the electromagnetic vector potential [39], which are, in general, not satisfied by our model. Therefore, we assume a finite conductivity. Moreover, the conditions of axial symmetry and stationarity impose further constraints to ensure the integrability of the system. To satisfy our symmetry requirements, possible assumptions are to set to zero or to assume a direction-dependent conductivity [40], which will, however, both lead to the same final equations. We will assume , which leads to charged particles being tightly coupled to the fluid’s motion, as assumed previously, e.g., in refs. [28,31,37].
Based on these assumptions, the set of partial differential equations can be reformulated as follows [41]:
with
where W represents the effective potential. Here, , and are the components of any general stationary axially symmetric spacetime. Nevertheless, in this study, the gravitational field is assumed to be generated by a Kerr black hole, described by the Kerr geometry in standard Boyer–Lindquist coordinates as follows:
where , , and a represents the spin parameter of the black hole.
The term q links the charge density of the disk to the pressure and energy density as follows:
By dividing Equations (7a) and (7b), we obtain
where is determined in closed form under the following assumptions: (i) the gravitational field is predefined, (ii) the angular momentum distribution is specified, (iii) q is arbitrarily chosen. In the absence of a magnetic field, the final term in each partial derivative disappears, reducing the system to a description consistent with the Polish doughnut model.
2.1.1. Angular Momentum Distribution
In this study, we relax the assumption of constant angular momentum and instead adopt a distribution that combines a power-law dependence with a trigonometric form:
with
The angular momentum at the inner edge of the disk is denoted as . The choice of the inner radius of the disk is restricted to a range where bounded solutions with a cusp are possible. For an uncharged case, this corresponds to angular momentum values in the range , where represents the marginally stable orbit, defined by the conditions and , and corresponds to the marginally bounded orbit, where and .
In the case of a charged fluid, since the explicit form of W is analytically unavailable, the inner edge of the disk is approximated to lie near the radius associated with the charged version of the marginally stable orbit, with angular momentum denoted as . This value is determined by the conditions and . We defined a charged version of the “Keplerian” angular momentum in Equation (12), which is defined such that . In the neutral case, the Keplerian angular momentum is determined as well by . The inner radius is not entirely chosen arbitrarily. In the neutral case, it corresponds to an extremum of the effective potential W, which means that , with . The chosen inner edge coincides with the cusp, which represents the location where material begins accreting onto the black hole. The center is determined using the same condition: with .
The adopted angular momentum distribution, given by the Equation (12), is a slightly modified version of the model proposed in [21]. In both distributions, the inner region of the disk exhibits constant angular momentum, while the central region transitions to super-Keplerian motion toward the center. Beyond this, the outer regions of the disk display sub-Keplerian motion. The authors of [21] pointed out that the trigonometric distribution, which smoothly transitions between a constant angular momentum regime and a Keplerian profile, is a physically reasonable approximation. Numerical simulations support this assumption by showing that, at large radii, the specific angular momentum deviates slightly from the Keplerian value [42,43,44,45]. In the inner disk region, spanning from the cusp (where accretion begins) to the ISCO, there is no universal agreement on the angular momentum profile. However, studies on axisymmetric accretion flows [46,47] suggest that this region often forms a pressure-supported torus in the equatorial plane, characterized by nearly constant specific angular momentum.
Regarding the role of the parameters, governs the radial behaviour of the angular momentum distribution, while influences its angular dependence. Since the inner edge and center of the disk are determined through the radial derivative in the equatorial plane, all quantities between these two critical radii, as well as those computed at these radii, are affected only by . Consequently, does not contribute in this context. Furthermore, it is important to note that setting recovers the case of a constant angular momentum distribution.
2.1.2. Magnetic Field and Charge Density
As mentioned in the introduction, it has been shown that a black hole pulsar may create its own dipolar magnetic field. We argue that this magnetic field is a test field and it is not strong enough to perturb the metric. The electromagnetic potential for a dipole magnetic test field in Boyer–Lindquist coordinates is given by the following [14,48]:
where and . Here, is the dipole moment of the external magnetic field, and we consider that is a -field oriented along the symmetry axis z positive. The frame-dragging effect in Kerr spacetime connects - and t-components via cross terms in the metric. This leads to an -component in the description of the dipole magnetic field. This term will locally give rise to an electric part in the field.
The specific charge density of the fluid, along with the overall charge density, is treated as a free parameter in our model. The primary constraint imposed by our assumptions is that the magnetic field generated by the charged accretion disk must be significantly weaker, by at least an order of magnitude, than the external magnetic field. For simplicity and as a starting point for the analysis, we assume that the function remains constant throughout the system. Under this assumption, the relationship between the pressure and the charge density is given by
The constant k quantifies the overall degree of charge within the accretion disk. By assuming , a positively charged disk corresponds to , while a negatively charged disk corresponds to . After normalizing the equations presented in Equations (7a) and (7b), we introduce a new constant, , that connects the disk’s charge density with the dipole moment of the external dipole magnetic field. Then, can mean either a positively charged fluid, embedded in a dipole magnetic field with a negative magnetic dipole, pointing along the -axis, or vice-versa. refers to a positively charged disk combined with a dipole moment pointing in the -axis or vice-versa.
2.2. Mass Density, Pressure and Energy Density
Based on the chosen angular momentum distribution, the equipotential surfaces of the disk can be determined. These surfaces span the region between the inner edge and the center of the disk. Using the expression for the equipotential in the equatorial plane, derived from Equation (7a) and integrated between the inner edge (denoted by the subscript ) and the center (denoted by the subscript ), we have
which allows us to construct all equipotential surfaces in the disk, following the approach of [49]. From these equipotential surfaces, various disk properties can be derived by solving Equation (8).
In this study, we consider adiabatic disks without radiation. For such disks, the energy density is related to the pressure and mass density by
where n is the adiabatic constant. Furthermore, the fluid obeys an adiabatic pressure–mass density relationship:
By analysing the preceding equations in conjunction with Equation (8), we can derive the expressions for the mass density, pressure, and energy density within the disk. By combining Equations (8), (18), and (19), we obtain the following relationship between the effective potential W and the rest mass density:
where represents the value of the effective potential at the inner edge of the disk. The current analysis and Equations (18) and (19) provide explicit expressions for both the pressure and energy density. Using Equation (16), we further derive the profiles for the charge density. Importantly, the equipotential surfaces coincide with the surfaces of constant rest mass density, pressure, energy density, and charge density. Notably, the maximum values of all physical quantities occur precisely at the center of the disk.
2.3. Interplay of and B
Through the selection of specific values for parameters , a, , and and choosing constant k, the equipotential surfaces can be constructed. Once these surfaces are defined, the rest mass density is obtained using Equation (20) and the chosen value of . By choosing higher values of , we obtain a more rarefied fluid. Subsequently, the pressure and the energy density are determined via Equations (19) and (18), respectively. Finally, the charge density of the fluid is calculated using Equation (16) and the relation . This process shows how and B together affect the magnitude of the fluid’s charge and the induced magnetic field. We need to ensure that the choice of the B value and value lead to an amplitude of the magnetic field produced by the disk itself that is not exceeding the external field, meaning that the assumption of negligible self-interaction is sustained. Consistent with our previous work and our background, we set and G. These choices lead to solutions with a specific charge in the range of , a mass density reaching (in SI units, kg m3), and a magnetic field amplitude induced by the disk attaining . Therefore, some solutions produce a magnetic field reaching . These solutions are at the limit of our assumption of no self-interaction.
3. Innermost Stable Circular Orbit and Cusp and Center of the Disk
The first analysis is dedicated to the innermost stable circular orbit (ISCO), the cusp, and the center behaviour. Figure 1 depicts the ISCO and the inner edge, and Figure 2 shows the behaviour of the disk center.
Figure 1.
Variation in the ISCO (left panel) and the disk’s inner edge (right panel) with respect to the magnetic/charge parameter for various values of spin parameter a. The blue crosses show the values of the ISCO in the neutral case ().
Figure 2.
Contour maps of the variation in the radius of the center of the disk with respect to the angular momentum parameter and the magnetic/charge parameter for prograde and retrograde spin.
3.1. Innermost Stable Circular Orbit
The left panel of Figure 1 illustrates the variation in the normalized innermost stable circular orbit (ISCO) radius, , with the magnetic/charge parameter, , for black holes with different spin parameters, a, ranging from (non-rotating Schwarzschild black hole) to (rapidly rotating Kerr black hole).
At , the ISCO radius corresponds to the gravitationally determined orbits, with for and decreasing values for increasing spin parameters. This behaviour is consistent with the predictions of Kerr spacetime, where frame dragging reduces the ISCO radius for prograde orbits as a increases and increases for retrograde orbits as a decreases to negative values. The blue markers at provide reference points for neutral particles, serving as benchmarks for gravitational ISCO radii in the absence of magnetic or charge effects.
For , the ISCO radius is modified by the interaction between the particle’s charge or magnetic moment and the black hole’s electromagnetic field. The following behaviours are observed:
- Schwarzschild Case (): The ISCO radius decreases monotonically with decreasing , showing no qualitative change in behaviour.
- Kerr Case: While decreases with decreasing for small to moderate negative values of , a reversal occurs at high negative , where begins to increase. This change appears for highly rotating black holes with . This non-monotonic behaviour suggests that for large negative , the electromagnetic coupling introduces competing effects that counteract the inward pull on the ISCO radius. Moreover tapering behaviour for large negative appears and might indicate that the magnetic or charge interaction reaches a limiting effect, where further changes in no longer significantly affect the ISCO.
3.2. Inner Edge
The behaviour of the inner edge of the accretion disk (right panel of Figure 1) exhibits a striking resemblance to that of the innermost stable circular orbit (ISCO), with both regions sharing similar dynamic characteristics. Notably, the inner edge follows a comparable monotonic trend to that observed for the ISCO, reflecting a similar dependence on the physical parameters. The tapering effect is also present, which leads to the reduction in the distance between the ISCO and the inner edge.
3.3. Center of the Disk
Figure 2 illustrates the behaviour of the disk’s center. Regarding the effect of the black hole spin, for and , the position of the disk center increases monotonically with both and . This indicates that the center of the disk moves closer to the central mass as and decrease.
For a rapidly spinning black hole (), the behaviour is more complex. While the position of the disk center still exhibits a monotonic dependence on , its variation with becomes non-monotonic. In particular, for highly negative values of , the center is pushed farther away from the black hole.
It is also observed that the disk center is more significantly influenced by variations in than by , as the range of its displacement is greater when changes compared to . This sensitivity to becomes less pronounced as the rotation rate of the black hole increases.
4. Equipotential Surfaces, Aspect Ratio, and Radial Extension of the Disk
From this point onward, we will focus exclusively on positive or null values of a, as this scenario corresponds to the accretion disk extending closer to the black hole. This configuration is particularly relevant because it allows us to probe the extreme relativistic regime near the compact object, where strong gravitational effects dominate. Studying this region is crucial for gaining deeper insight into observational features such as high-energy emissions, relativistic jet formations, and other phenomena occurring in the innermost regions of the accretion flow. Then, we mostly focus on three significant values of the spin parameter, , , and . These representative values cover both (close to) the vanishing spin as well as the highly spinning case close to the maximal value, with in between to better visualize the evolution. This section explores the shape of the disk, as illustrated in Figure 3 and Figure 4, which present the disk’s surface under various conditions. Given the four key parameters influencing the disk’s geometry—spin a, angular momentum parameters and , and charge/magnetic parameter —we vary one parameter at a time while keeping the others fixed for each plot. We analyze five different configurations, described as follows:
Figure 3.
Shape of the charged accretion disk, defined as the zero-pressure surface for various combinations of the parameters. The (leftmost) panel shows the configuration. The (middle) panel presents the one. Finally, the (rightmost) panel shows the configuration.
Figure 4.
Same as Figure 3 but for configurations (left) and (right).
- : , and a is varying in the range .
- : , and is varying in the range .
- : , and is varying in the range .
- : , and varying in the range .
- : , and varying in the range .
Figure 3 displays the disk surface for the configuration , , and from the leftmost to the rightmost panel, respectively.
Meanwhile, Figure 4 presents the disk surface for different values of within the range ( and configurations). Notably, the leftmost plot in Figure 4 focuses on the range of high negative values (), highlighting the unusual disk geometry in this region, which resembles an almost bubble-like shape. In the rightmost plot, .
To facilitate the analysis of the disk’s shape, we present two key quantities: the radial extent, , and the disk vertical scale height to radius, , which corresponds to the ratio of the distance from the equatorial plane to the highest -altitude of the disk with the radial extension of the disk. These quantities are displayed in Figure 5 and Figure 6, respectively. In each figure, the leftmost panel illustrates the variation in these quantities with respect to a, , and , as these parameters share a comparable range of variation (configurations , , and ). The rightmost panel highlights the variation exclusively with and both configurations and together, providing a focused view of its influence.
Figure 5.
Variation in the ratio for the various parameters of the model. Configurations , , and are depicted on the (left). The (right) panel presents configurations and together.
Figure 6.
Same as Figure 6 but for the disk vertical scale height to radius.
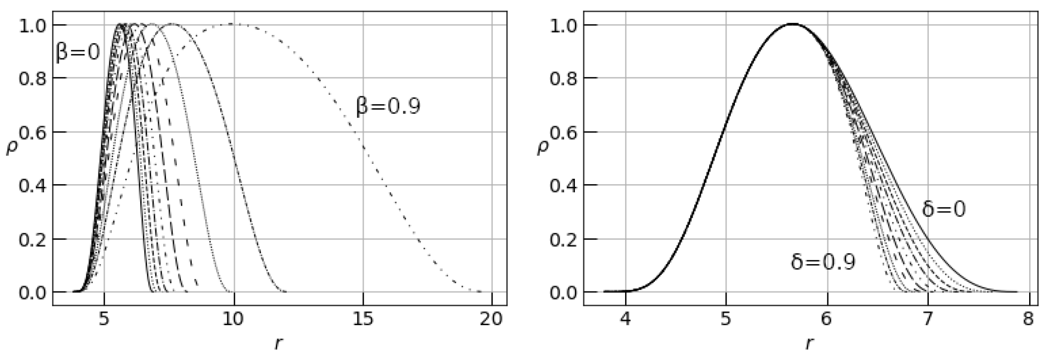
The disk shape observed in the present study is consistent with previous findings, displaying a typical structure across the entire range of positive values for a, , , and , where the inner region of the disk is thinner than the outer part, making the disk section resemble an egg-shape section [21,26,49]. Moreover, as summarized in [21], the solutions exhibit the typical characteristics of black hole accretion disks: (i) a funnel along the polar axis, relevant for studying jets; (ii) a pressure maximum, important for analyzing oscillatory motions; and (iii) a cusp point, corresponding to the self-crossing of two equipotential surfaces, which is relevant, for instance, for defining inner boundary conditions and where accretion can happen. However, as becomes more negative, the disk shape undergoes a notable transformation resembling more of a bubble with a thicker inner region. Additionally, small values of lead to a smaller radial extent of the disk, while lower values of a and result in a larger radial disk. This behaviour is emphasized in the leftmost plot of Figure 5. Conversely, the leftmost plot of Figure 6 shows that while smaller values of a lead to a more radially extended disk, the disk becomes thinner compared to disks with higher values of a. In contrast, smaller values of result in a disk with a smaller radial extent but a thicker structure, which is opposite to the effect of increasing . Similar trends are observed for , where smaller values of produce disks that are both thicker and more radially extended. Regarding the variation with , we observe that the radial extension of the disk exhibits a minimum around . In contrast, the aspect ratio behaves monotonically with respect to . As increases, the disk transitions from being thick and less radially extended to being thin and more radially extended. This demonstrates a continuous evolution in the disk’s structure as varies.
5. Density Distribution and Amplitude
In this section, we calculate the pressure, mass density, and charge density profiles derived from the solutions obtained in the previous sections. To perform these calculations, we define the parameters n, , and . For the initial setup, we choose a polytropic index of to model a relativistic fluid. Based on the discussion in the Introduction, we select the values and , which yield a magnetic field magnitude of (in SI units, corresponding to ) at [15].
Figure 7 presents maps of the equi-mass density surfaces for selected disk solutions, highlighting those with notably distinct shapes.
Figure 7.
Density distribution in the entire space for some notable combination of the parameters.
The solutions presented in Section 4 are characterized by their key physical properties, including the maximum rest mass density, , the maximum pressure, , and the induced magnetic field generated by the disk, . Following the approach in [15,16], to compare the strength of the ambient dominant magnetic field with the one generated by the charged rotating torus, we can estimate the order of its strength near the edge of the torus using the following simplification. In assuming a torus resembling an ideal mathematical regular torus, with a cross-section radius given by , and “shrinking” it figuratively into an infinitely thin charged ring at the torus center , the magnetic field strength can be approximated as
Here, the constant represents the vacuum permeability in SI units, and is the estimated order of the total current passing through the cross-section of the original torus. In this equation the terms denote quantities in SI Units. The discussed physical quantities are summarized in Table 1 for the five configurations. They exhibit notable trends with respect to the system’s parameters.
Table 1.
Summary of disk solutions built in Section 4.
Specifically, , , and all increase as parameters a, , and are raised. Conversely, as transitions from highly negative to highly positive values, all three quantities consistently decrease. This behaviour underscores the significant influence of , which encapsulates the electromagnetic coupling within the system, on the thermodynamic and magnetic properties of the disk. It is important to emphasize that and remain well within the range of validity for our fluid assumption, ensuring the physical consistency of the model. Furthermore, the disk-induced magnetic field, , is found to be orders of magnitude weaker than the external field, validating the approximation that the external magnetic field dominates the electromagnetic environment.
The last analysis is dedicated to the density distribution, which helps to understand how the matter is distributed inside the disk. Figure 8 depicts and negative and positive , from left to right, and Figure 9 presents and , showing the variation in the rest mass density distribution normalized by its maximum value with all the parameters of the system.
Figure 8.
Variation in the density distribution with r for configuration (leftmost plot), for negative in the (middle plot), and for positive in the (rightmost plot).
Figure 9.
Variation in the density distribution, normalized to , with respect to r for configurations (left) and (right).
We observe that the spin a does not have a significant impact on the overall distribution of matter, apart from an overall shift in radius, as illustrated in the leftmost panel of Figure 8. The middle and rightmost panels reveal that strongly negative tends to produce a distribution more concentrated in the inner regions of the disk, whereas positive shifts the distribution outward, similar to decreasing spin a.
Finally, Figure 9 reveals a noticeable influence of and , the parameters that control the angular momentum distribution.
For low values of , the mass density falls off very steeply from the center of the disk and is radially almost symmetrical around the center. For higher values of , the disk is more extended, and the mass density falls off quickly toward the inner edge, but trails off in a lower slope toward the outer edge.
Regarding , this parameter primarily affects the outer regions of the disk. For low values, the density peak is more centrally located, and the matter is more evenly distributed across the disk. As increases, the outer edge of the disk shifts inward, resulting in a more compact structure. Overall, has a stronger influence on the density distribution than . Figure 7 highlights three representative solutions: a disk with the density peak near the inner edge with a highly concentration of matter around the center, a disk with a density peak in the middle of the disk less concentrated in the center, and a disk with the density peak near the outer edge. When and are equal, the effect of dominates. Only when decreases does the influence of become apparent.
6. Discussion
In this section, we discuss the influence of each of the four parameters and their contributions separately: the spin a, the parameter (related to the charge and magnetic field), and the angular momentum parameters, (radial dependence) and (angular dependence).
6.1. The Spin a of the Black Hole
The influence of the spin on the equilibrium structures of relativistic charged or neutral tori is well documented, and our analysis aligns with previous studies. The inner and outer edges of the disk closely follow the behaviour of the ISCO. As the spin increases, the disk becomes more compact, with all three critical radii moving closer to the black hole. This results in smaller, thicker disks as the black hole rotates faster.
6.2. The Charge/Magnetic Parameter
The parameter , linking the dipole magnetic field of the black hole and the charge of the disk significantly influences the charged particles and the structure of the accretion disk. Comparing with the neutral fluid case (), we observe the following:
- Negative : Negatively charged disks, when combined with a positively aligned external magnetic field (or vice versa), become thicker and more extended if is highly negative. The disk is closer to the compact object, with a denser matter distribution concentrated near the inner edge and produces a stronger induced magnetic field.
- Positive : Positively charged disks, when combined with a positively aligned external magnetic field (or both negative), are thinner, located further from the central source, and less extended if is near neutral. If is highly positive, the disks become more extended, with matter concentrated in its outer regions.
6.3. Angular Momentum Parameters and
Parameters and represent, respectively, the radial and angular dependencies of the angular momentum distribution. For , the angular momentum is constant, recovering the classical case of a constant angular momentum disk. When is strong relative to or equivalent, the disks are less extended, closer to the compact object, and thinner, with a matter distribution concentrated near the inner edge than in the constant case.
As approaches 1, and , the angular momentum distribution approximates a Keplerian profile. In this regime, the pressure gradient diminishes, becoming nearly constant in both r and . Consequently, the disk flattens and aligns with the equatorial plane, consistent with expectations for a Keplerian accretion disk.
6.4. Combined Parameters Analysis
Finally, analyzing the combined influence of the parameters reveals several key interdependencies. The radial dependence () dominates the angular dependence () in determining the matter distribution and the location of the disk’s central concentration. High , negative , and large a result in disks that are closer to the black hole, with a denser matter distribution near the inner edge. This configuration could enhance the accretion rate and the production of high-energy radiation near the event horizon, potentially leading to a more luminous system. Also, due to the interdependencies of the parameters, a certain degeneracy is introduced. For example, it should be generally possible to mimic the shape and features of accretion disks around spinning black holes without an external field by choosing appropriate values for the dipole/magnetic coupling and the angular momentum distribution parameters. Therefore, neglecting the possibility of a black hole with a dipole magnetic field may have an impact on estimations of black hole spins from accretion disk observations.
6.5. Comparison with Results from [16]
In [16], the focus was on finding analytical solutions to the two partial differential equations (Equations (7a) and (7b)). To achieve this, the fluid was assumed to exhibit a specific charge and rotate in rigid rotation, i.e., with a constant angular velocity . Under these conditions, the resulting disks with a rest mass density and induced magnetic field, within the acceptable physical range, exhibited radial and vertical extensions that were significantly smaller than those observed in the disks constructed in this work. However, solutions featuring an outer cusp could be obtained in their framework, which is not the case in our setup due to the chosen angular momentum distribution.
In conclusion, we demonstrated that thick accretion disks in equilibrium in such environments can exist and reproduce the classical features observed in the standard neutral model of accretion disks. These include the presence of a pressure maximum, a funnel along the polar axis where jets can happen, and a cusp where accretion can occur. However, the overall shape of the disk, especially for highly negatively charged tori with a positively aligned external dipolar magnetic field, deviates from the standard egg-shaped configurations, leading to a more toroidal-like structure. Furthermore, a non-constant angular momentum distribution results some combination of the parameters in disks where matter is more concentrated in the outer regions of the system. The next step will involve testing the stability of such solutions and refining our assumption of a constant ratio between the charge and rest mass densities to better reflect the physical reality of such systems.
Author Contributions
Conceptualization, A.T. and E.H.; Methodology, A.T. and E.H.; Writing—original draft preparation, A.T.; Writing—review and editing, E.H. All authors have read and agreed to the published version of the manuscript.
Funding
This research was funded by the Deutsche Forschungsgemeinschaft (DFG, German Research Foundation) grant number 510727404 and by DFG in the context of Germany’s Excellence Strategy—EXC-2123 QuantumFrontiers grant number 390837967.
Data Availability Statement
No new data were created or analyzed in this study. Data sharing is not applicable.
Acknowledgments
We acknowledge the Deutsche Forschungsgemeinschaft (DFG, German Research Foundation) for funding the research leading to this project.
Conflicts of Interest
The authors declare no conflicts of interest.
Note
| 1 | Note that Q only appears squared in the Kerr–Newman metric, in contrast to a. In SI units, . For Sgr A*, an observational bound is [24]. |
References
- Padovani, P.; Alexander, D.M.; Assef, R.J.; De Marco, B.; Giommi, P.; Hickox, R.C.; Richards, G.T.; Smolčić, V.; Hatziminaoglou, E.; Mainieri, V.; et al. Active galactic nuclei: What’s in a name? Astron. Astrophys. Rev. 2017, 25, 2. [Google Scholar] [CrossRef]
- Miller-Jones, J.C.A.; Bahramian, A.; Orosz, J.A.; Mandel, I.; Gou, L.; Maccarone, T.J.; Neijssel, C.J.; Zhao, X.; Ziółkowski, J.; Reid, M.J.; et al. Cygnus X-1 contains a 21–solar mass black hole—Implications for massive star winds. Science 2021, 371, 1046–1049. [Google Scholar] [CrossRef] [PubMed]
- Gillessen, S.; Plewa, P.M.; Eisenhauer, F.; Sari, R.; Waisberg, I.; Habibi, M.; Pfuhl, O.; George, E.; Dexter, J.; Fellenberg, S.v.; et al. An Update on Monitoring Stellar Orbits in the Galactic Center. Astrophys. J. 2017, 837, 30. [Google Scholar] [CrossRef]
- Reid, M.J.; Brunthaler, A. The Proper Motion of Sagittarius A*. III. The Case for a Supermassive Black Hole. Astrophys. J. 2020, 892, 39. [Google Scholar] [CrossRef]
- Akiyama, K.; Alberdi, A.; Alef, W.; Asada, K.; Azulay, R.; Baczko, A.K.; Ball, D.; Baloković, M.; Barrett, J.; Bintley, D.; et al. First M87 Event Horizon Telescope Results. I. The Shadow of the Supermassive Black Hole. Astrophys. J. Lett. 2019, 875, L1. [Google Scholar] [CrossRef]
- Collaboration, E.H.T.; Akiyama, K.; Alberdi, A.; Alef, W.; Algaba, J.C.; Anantua, R.; Asada, K.; Azulay, R.; Bach, U.; Baczko, A.K.; et al. First Sagittarius A* Event Horizon Telescope Results. I. The Shadow of the Supermassive Black Hole in the Center of the Milky Way. Astrophys. J. Lett. 2022, 930, L12. [Google Scholar] [CrossRef]
- Abbott, B.; Abbott, R.; Abbott, T.; Abernathy, M.; Acernese, F.; Ackley, K.; Adams, C.; Adams, T.; Addesso, P.; Adhikari, R.; et al. Observation of Gravitational Waves from a Binary Black Hole Merger. Phys. Rev. Lett. 2016, 116, 061102. [Google Scholar] [CrossRef] [PubMed]
- Abbott, R.; Abbott, T.D.; Abraham, S.; Acernese, F.; Ackley, K.; Adams, A.; Adams, C.; Adhikari, R.X.; Adya, V.B.; Affeldt, C.; et al. Observation of Gravitational Waves from Two Neutron Star–Black Hole Coalescences. Astrophys. J. Lett. 2021, 915, L5. [Google Scholar] [CrossRef]
- Gibbons, G.W. Vacuum Polarization and the Spontaneous Loss of Charge by Black Holes. Commun. Math. Phys. 1975, 44, 245–264. [Google Scholar] [CrossRef]
- Eardley, D.M.; Press, W.H. Astrophysical processes near black holes. Annu. Rev. Astron. Astrophys. 1975, 13, 381–422. [Google Scholar] [CrossRef]
- Wald, R.M. Black hole in a uniform magnetic field. Phys. Rev. D 1974, 10, 1680–1685. [Google Scholar] [CrossRef]
- Komissarov, S.S. Electrically charged black holes and the Blandford-Znajek mechanism. Mon. Not. R. Astron. Soc. 2022, 512, 2798–2805. [Google Scholar] [CrossRef]
- Levin, J.; D’Orazio, D.J.; Garcia-Saenz, S. Black hole pulsar. Phys. Rev. D 2018, 98, 123002. [Google Scholar] [CrossRef]
- Prasanna, A.R.; Vishveshwara, C.V. Charged Particle Motion in an Electromagnetic Field on Kerr Background Geometry. Pramana 1978, 11, 359–377. [Google Scholar] [CrossRef]
- Kovář, J.; Slaný, P.; Cremaschini, C.; Stuchlík, Z.; Karas, V.; Trova, A. Charged perfect fluid tori in strong central gravitational and dipolar magnetic fields. Phys. Rev. D 2016, 93, 124055. [Google Scholar] [CrossRef]
- Schroven, K.; Trova, A.; Hackmann, E.; Lämmerzahl, C. Charged fluid structures around a rotating compact object with a magnetic dipole field. Phys. Rev. D 2018, 98, 023017. [Google Scholar] [CrossRef]
- Pariev, V.I.; Blackman, E.G.; Boldyrev, S.A. Extending the Shakura-Sunyaev approach to a strongly magnetized accretion disc model. Astron. Astrophys. 2003, 407, 403–421. [Google Scholar] [CrossRef]
- Sądowski, A. Thin accretion discs are stabilized by a strong magnetic field. Mon. Not. R. Astron. Soc. 2016, 459, 4397–4407. [Google Scholar] [CrossRef]
- Kozlowski, M.; Jaroszynski, M.; Abramowicz, M.A. The analytic theory of fluid disks orbiting the Kerr black hole. Astron. Astrophys. 1978, 63, 209–220. [Google Scholar]
- Abramowicz, M.A.; Fragile, P.C. Foundations of Black Hole Accretion Disk Theory. Living Rev. Rel. 2013, 16, 1. [Google Scholar] [CrossRef] [PubMed]
- Qian, L.; Abramowicz, M.A.; Fragile, P.C.; Horák, J.; Machida, M.; Straub, O. The Polish doughnuts revisited. I. The angular momentum distribution and equipressure surfaces. Astron. Astrophys. 2009, 498, 471–477. [Google Scholar] [CrossRef]
- Vincent, F.H.; Yan, W.; Straub, O.; Zdziarski, A.A.; Abramowicz, M.A. A magnetized torus for modeling Sagittarius A* millimeter images and spectra. Astron. Astrophys. 2015, 574, A48. [Google Scholar] [CrossRef]
- Frolov, V.P.; Shoom, A.A. Motion of charged particles near a weakly magnetized Schwarzschild black hole. Phys. Rev. D 2010, 82, 084034. [Google Scholar] [CrossRef]
- Zajaček, M.; Tursunov, A.; Eckart, A.; Britzen, S.; Hackmann, E.; Karas, V.; Stuchlík, Z.; Czerny, B.; Zensus, J.A. Constraining the charge of the Galactic centre black hole. Proc. J. Phys. Conf. Ser. 2019, 1258, 012031. [Google Scholar] [CrossRef]
- Fishbone, L.G.; Moncrief, V. Relativistic fluid disks in orbit around Kerr black holes. Astrophys. J. 1976, 207, 962–976. [Google Scholar] [CrossRef]
- Abramowicz, M.; Jaroszynski, M.; Sikora, M. Relativistic, accreting disks. Astron. Astrophys. 1978, 63, 221–224. [Google Scholar]
- Komissarov, S.S. Magnetized tori around Kerr black holes: Analytic solutions with a toroidal magnetic field. Mon. Not. R. Astron. Soc. 2006, 368, 993–1000. [Google Scholar] [CrossRef]
- Kovář, J.; Slaný, P.; Cremaschini, C.; Stuchlík, Z.; Karas, V.; Trova, A. Electrically charged matter in rigid rotation around magnetized black hole. Phys. Rev. D 2014, 90, 044029. [Google Scholar] [CrossRef]
- Trova, A.; Hackmann, E.; Karas, V.; Schroven, K.; Kovář, J.; Slaný, P. Influence of test charge and uniform magnetic field on charged fluid equilibrium structures. Phys. Rev. D 2020, 101, 083027. [Google Scholar] [CrossRef]
- Trova, A. Equilibrium of charged fluid around a Kerr black hole immersed in a magnetic field: Variation of angular momentum. Int. J. Mod. Phys. D 2024, 33, 2350112. [Google Scholar] [CrossRef]
- Kovář, J.; Slaný, P.; Stuchlík, Z.; Karas, V.; Cremaschini, C.; Miller, J.C. Role of electric charge in shaping equilibrium configurations of fluid tori encircling black holes. Phys. Rev. D 2011, 84, 084002. [Google Scholar] [CrossRef]
- Antonucci, R. Unified models for active galactic nuclei and quasars. Annu. Rev. Astron. Astrophys. 1993, 31, 473–521. [Google Scholar] [CrossRef]
- Marin, F. A compendium of AGN inclinations with corresponding UV/optical continuum polarization measurements. Mon. Not. R. Astron. Soc. 2014, 441, 551–564. [Google Scholar] [CrossRef]
- Kovář, J.; Stuchlík, Z.; Karas, V. Off-equatorial orbits in strong gravitational fields near compact objects. Class. Quantum Gravity 2008, 25, 095011. [Google Scholar] [CrossRef]
- Ripperda, B.; Bacchini, F.; Porth, O.; Most, E.R.; Olivares, H.; Nathanail, A.; Rezzolla, L.; Teunissen, J.; Keppens, R. General-relativistic Resistive Magnetohydrodynamics with Robust Primitive-variable Recovery for Accretion Disk Simulations. Astrophys. J. Suppl. Ser. 2019, 244, 10. [Google Scholar] [CrossRef]
- Qian, Q.; Fendt, C.; Noble, S.; Bugli, M. rHARM: Accretion and Ejection in Resistive GR-MHD. Astrophys. J. 2017, 834, 29. [Google Scholar] [CrossRef]
- Trova, A.; Schroven, K.; Hackmann, E.; Karas, V.; Kovář, J.; Slaný, P. Equilibrium configurations of a charged fluid around a Kerr black hole. Phys. Rev. D 2018, 97, 104019. [Google Scholar] [CrossRef]
- Misner, C.; Thorne, K.; Wheeler, J. Gravitation; Number Teil 3 in Gravitation; W. H. Freeman: New York, NY, USA, 1973. [Google Scholar]
- Bonazzola, S.; Gourgoulhon, E.; Salgado, M.; Marck, J.A. Axisymmetric rotating relativistic bodies: A new numerical approach for ‘exact’ solutions. Astron. Astrophys. 1993, 278, 421–443. [Google Scholar]
- Henriksen, R.N.; Rayburn, D.R. Hot pulsar magnetospheres. Mon. Not. R. Astron. Soc. 1974, 166, 409–424. [Google Scholar] [CrossRef][Green Version]
- Jaroszynski, M.; Abramowicz, M.A.; Paczynski, B. Supercritical accretion disks around black holes. Acta Astron. 1980, 30, 1–34. [Google Scholar]
- Fragile, P.C.; Blaes, O.M.; Anninos, P.; Salmonson, J.D. Global General Relativistic Magnetohydrodynamic Simulation of a Tilted Black Hole Accretion Disk. Astrophys. J. 2007, 668, 417. [Google Scholar] [CrossRef]
- Fragile, P.C.; Lindner, C.C.; Anninos, P.; Salmonson, J.D. Application of the Cubed-Sphere Grid to Tilted Black Hole Accretion Disks. Astrophys. J. 2009, 691, 482–494. [Google Scholar] [CrossRef]
- Sadowski, A.; Belczynski, K.; Bulik, T.; Ivanova, N.; Rasio, F.A.; O’Shaughnessy, R. The Total Merger Rate of Compact Object Binaries in the Local Universe. Astrophys. J. 2008, 676, 1162. [Google Scholar] [CrossRef]
- Machida, M.N.; Kokubo, E.; Inutsuka, S.I.; Matsumoto, T. Angular Momentum Accretion onto a Gas Giant Planet. Astrophys. J. 2008, 685, 1220. [Google Scholar] [CrossRef]
- Proga, D.; Begelman, M.C. Accretion of Low Angular Momentum Material onto Black Holes: Two-dimensional Hydrodynamical Inviscid Case. Astrophys. J. 2003, 582, 69. [Google Scholar] [CrossRef]
- Proga, D.; Begelman, M.C. Accretion of Low Angular Momentum Material onto Black Holes: Two-dimensional Magnetohydrodynamic Case. Astrophys. J. 2003, 592, 767. [Google Scholar] [CrossRef]
- Petterson, J.A. Stationary axisymmetric electromagnetic fields around a rotating black hole. Phys. Rev. D 1975, 12, 2218–2225. [Google Scholar] [CrossRef]
- Gimeno-Soler, S.; Font, J.A. Magnetised Polish doughnuts revisited. Astron. Astrophys. 2017, 607, A68. [Google Scholar] [CrossRef]
Disclaimer/Publisher’s Note: The statements, opinions and data contained in all publications are solely those of the individual author(s) and contributor(s) and not of MDPI and/or the editor(s). MDPI and/or the editor(s) disclaim responsibility for any injury to people or property resulting from any ideas, methods, instructions or products referred to in the content. |
© 2025 by the authors. Licensee MDPI, Basel, Switzerland. This article is an open access article distributed under the terms and conditions of the Creative Commons Attribution (CC BY) license (https://creativecommons.org/licenses/by/4.0/).








