Next Article in Journal
Analyzing the Level of Digitalization among the Enterprises of the European Union Member States and Their Impact on Economic Growth
Previous Article in Journal
Smart Production Workers in Terms of Creativity and Innovation: The Implication for Open Innovation
 
 
Font Type:
Arial Georgia Verdana
Font Size:
Aa Aa Aa
Line Spacing:
Column Width:
Background:
Article

Sustainability-Oriented Open Innovation: A Small and Medium-Sized Enterprises Perspective

by
Amelia Kurniawati
1,2,*,
Indryati Sunaryo
1,
Iwan Inrawan Wiratmadja
1 and
Dradjad Irianto
1
1
Department of Industrial Engineering, Bandung Institute of Technology, Bandung 40132, Indonesia
2
Department of Industrial Engineering, Telkom University, Bandung 40287, Indonesia
*
Author to whom correspondence should be addressed.
J. Open Innov. Technol. Mark. Complex. 2022, 8(2), 69; https://doi.org/10.3390/joitmc8020069
Submission received: 18 March 2022 / Revised: 5 April 2022 / Accepted: 8 April 2022 / Published: 11 April 2022

Abstract

:
This study aims to develop a model of sustainability-oriented open innovation from the perspective of SMEs. Sustainability performance improvement is a problem for small and medium-sized enterprises (SMEs) due to limited resources. By implementing open innovation, SMEs can take advantage of external resources to innovate in their operations, thereby increasing sustainability performance. The model developed in this study consists of eighteen constructs: sustainability performance, innovativeness, inbound open innovation, six constructs representing organizational relationship factors, and nine constructs representing knowledge factors. The research model is evaluated using Partial Least Square Structural Equation Modeling. The respondents of this study are 199 SMEs that produce Batik Tulis, a traditional Indonesian fabric. The result shows that innovativeness positively relates to sustainability performance and inbound open innovation has a positive relationship with innovativeness. Competence mapping and network position are the organizational factors that positively affect inbound open innovation. The knowledge factors that positively affect inbound open innovation are the appropriation of knowledge output, connective capacity, inventive capacity, and innovative capacity. Identifying these six supporting factors for sustainability-oriented open innovation in SMEs based on empirical evidence is the main theoretical contribution of this study. As a practical implication, SMEs can gradually improve these six supporting factors by being active members and contributing to industrial associations.

1. Introduction

Open innovation is the use of knowledge inflows and outflows to accelerate internal innovation and expand the market for external uses of innovation [1]. The emergence of the open innovation concept is triggered by the idea that organizations will find it challenging to innovate in isolated conditions [2]. Therefore, organizations need to interact with various external organizations to exchange ideas and resources.
The expected goal of implementing open innovation, both by large organizations and Small and Medium-sized Enterprises (SMEs), is to increase organizational performance in terms of total sales, market share, and financial benefits [3]. These three things are essential to support organizational continuity but not enough long term. Organizational continuity in the long term requires the organization to meet the needs of the organization and the needs of various stakeholders, which is known as the concept of sustainability [4]. Sustainability is the fulfillment of the current requirements of organizations and stakeholders in the economic, environmental, and social dimensions, through various activities while protecting, maintaining, and improving the human and natural resources needed in the future [5,6]. These three dimensions need to be considered in an integrated manner.
Sustainability-oriented open innovation is open innovation to meet organizational needs in economic, environmental and social dimensions [7]. The case studies conducted by Behnam et al. [7] and Lopes et al. [8] demonstrate the successful implementation of sustainability-oriented open innovation in large organizations. Sustainability is important, not only for large organizations but also for SMEs [9]. Therefore, sustainability-oriented open innovation is necessary to be implemented in SMEs. To achieve sustainability, SMEs need to innovate in their operations, especially in activities related to the environment, employees, society, and ethics [10]. Ramirez-Portilla et al. [11] provide empirical evidence based on 48 SMEs that produce supercars that open innovation has a positive relationship with sustainability. The results from SMEs in the supercars industry might not be applicable in other sectors. Evidence of this relationship in SMEs from different sectors is still needed.
The implementation of open innovation in SMEs requires a different approach from the implementation of open innovation in large organizations because SMEs have minimal resources [12]. The open innovation approach required by SMEs is a low-cost approach, which places greater emphasis on partnerships with external parties [13]. In addition to the role of stakeholders, open innovation needs to be supported by knowledge factors and organizational relationship factors [14].
Bos-Brouwers [10] provides an overview of the implementation of open innovation to achieve sustainability in SMEs but does not identify the supporting factors. The overview describes the scope of open innovation and external sources of knowledge related to open innovation to achieve sustainability in SMEs. Ramirez-Portilla et al. [11] formulate a model of the relationship between open innovation and innovativeness and the relationship between innovativeness and sustainability performance. Bos-Brouwers [10] and Ramirez-Portilla et al. [11] provide insight into implementing sustainability-oriented open innovation in SMEs. The implementation can be more successful if the supporting factors are clearly identified. The investigations related to organizational capabilities in the external search for open innovation and the context-dependency of open innovation are crucial for future research agendas [15]. Behnam et al. [7] reveal the role of networking, competence mapping, relational, and desorptive capabilities in sustainability-oriented open innovation. Lopes et al. [8] demonstrate the role of absorptive capacity in supporting sustainability-oriented open innovation. Since both studies were conducted in large organizations, the supporting factors for sustainability-oriented open innovation in SMEs need further investigation. Therefore, this study aims to develop a model of sustainability-oriented open innovation from the SMEs’ perspective. The model explores the supporting factors for sustainability-oriented open innovation in SMEs. The factors identified in this study will provide insight for the SMEs about the capabilities needed to be enhanced so that they can benefit from the implementation of sustainability-oriented open innovation.
This paper is structured into five sections. Following the introduction is the literature review section which discusses the previous studies related to sustainability-oriented open innovation and its supporting factors, especially in SMEs. The hypothesis and conceptual model development are also explained in the literature review section. The third section explains the research methodology used in conducting this study, and this section explains the sample and data collection and the measurement of variables. The fourth section presents the result of this study, followed by the discussion in the fifth section. Finally, the last section summarizes the result of the study in a conclusion.

2. Literature Review

Open innovation is the development of the organizational innovation process, which originally only involved internal parties of the organization, becoming more open by involving external parties. External parties can play a role as a resource for supporting innovation in the organization and act as parties who take advantage of innovation. Open innovation is a distributed innovation process based on the flow of knowledge across organizational boundaries that are managed intentionally, using various mechanisms in line with the organization’s business model, whether it involves money or not [16]. This definition emphasizes that the flow of knowledge across organizational boundaries needs to be managed intentionally by the organization, with mechanisms adapted to organizational conditions.
The main flows of knowledge in open innovation are inbound and outbound. Inbound is related to obtaining knowledge from external parties for internal use, while outbound is to exploit internal knowledge to external parties [17]. The inbound and outbound processes could happen throughout the open innovation process, starting from idea generation, experimentation and engineering, manufacturing, and marketing and sales [18]. Certain open innovation outputs require specific knowledge, so it is necessary to involve external parties who have such knowledge. The performance target of the organization usually determines the output target of open innovation. Thus, the orientation of organizational performance will determine the orientation of open innovation.
Mazzola et al. [19] conducted a systematic literature review of sixty scientific articles that empirically tested the relationship between open innovation and organizational performance. Of the sixty articles discussing the impact of open innovation, 42 articles discussed the impact on innovation performance, 14 articles discussed the impact on economic-financial performance, and four articles discussed the impact on innovation and economic-financial performance. Thus, these articles represent organizational performance with innovation performance and economic-financial performance, not yet discussing organizational performance to achieve sustainability, especially in environmental and social dimensions. Therefore, sustainability-oriented open innovation needs further investigation.

2.1. Sustainability-Oriented Open Innovation

Sustainability-oriented open innovation is a development of the concept of sustainability-oriented innovation. Sustainability-oriented innovation is defined as the development of products, processes, and management systems to meet organizational needs in economic, environmental, and social dimensions [7]. Sustainability-oriented innovation in this definition is carried out internally in an organization without involving external parties. Therefore, sustainability-oriented innovation that involves external parties of the organization in the stages of innovation can be referred to as sustainability-oriented-open innovation.
The difference between sustainability-oriented open innovation and open innovation, in general, can be identified in the types of external parties involved, as well as the results of the innovation process. The sustainability-oriented open innovation process results are products, processes, and management systems that can meet organizational needs in economic, environmental, and social dimensions. The type of external parties involved is adjusted to the targeted results of innovation.
To identify previous studies related to sustainability-oriented open innovation, a search of journal publications was conducted through the Scopus and the Web of Science database. The search identified 32 journal publications that match the keywords of open innovation and sustainability. One publication by Ramirez-Portilla et al. [11] models the relationship between open innovation and organizational performance in economic, social, and environmental dimensions in SMEs. The model represents sustainability-oriented open innovation with the relationship between open innovation, innovativeness, and sustainability performance. The definition of sustainability performance is organizational achievements in economic, environmental, and social dimensions. Innovativeness is the organization’s propensity to innovate, develop new products, or adopt innovations. Open innovation is an innovation process that includes cross-border exploration and exploitation through intentional inflows and outflows of knowledge involving variations in partners, content, and innovation phases. The empirical finding shows that the implementation of open innovation contributes positively to sustainability performance in SMEs. In addition, two publications discuss the supporting factors for sustainability-oriented open innovation, namely Behnam et al. [7] and Lopes et al. [8]. Behnam et al. [7] discuss organizational relationship factors that support sustainability-oriented open innovation, while Lopes et al. [8] discuss the knowledge factors that support sustainability-oriented open innovation. The research in both publications was conducted through case studies.
The search for scientific publications that have been carried out shows no relationship model for the factors supporting sustainability-oriented open innovation, especially in SMEs. Therefore, further search was carried out to identify models of the factors supporting open innovation in general.

2.2. Supporting Factors for Sustainability-Oriented Open Innovation

Based on a search on the model of factors supporting open innovation in a general context, publications from Fisher and Qualls were identified [14] and formulated a framework regarding organizational relationship factors and knowledge factors in supporting open innovation. Shin et al. [20] further explain the knowledge factors in open innovation. Open innovation involves interaction between the organization and stakeholders outside the organization so that open innovation is influenced by knowledge and organizational relationship factors [14]. The knowledge factors are related to the organization’s ability to manage internal and external knowledge. The organizational relationship factors are related to the organization’s ability to manage interactions with parties outside the organization.
Many previous studies have discussed the role of knowledge in supporting innovation. Innovation has been empirically proven to mediate the relationship between knowledge management and organizational performance in various organizations [21]. Effective knowledge management requires organizations to utilize knowledge from outside the organization [22]. In open innovation, sources of knowledge can come from inside and outside the organization, so the organization’s ability to manage the flow of knowledge into and out of the organization is an important factor. This is related to the filtering and dissemination of knowledge [14].
Seeking knowledge from external sources is an important factor in open innovation. The search for knowledge from external sources requires the organization’s ability to identify various external sources of knowledge so that organizations can acquire a variety of new information [14]. Therefore, seeking knowledge from external sources is related to inbound open innovation. Meanwhile, the knowledge factor related to outbound open innovation is the distribution of internal knowledge to external parties of the organization. Through this distribution, the organization’s internal knowledge can be utilized by external parties, thus providing benefits for both parties [14].
The knowledge factors in open innovation are related to managing the flow of knowledge into and out of the organization, seeking knowledge from external sources, and distributing internal knowledge to external parties of the organization. In the framework developed by Fisher and Qualls [14], knowledge factors and organizational relationship factors are classified into internal and external factors. Internal factors are factors that can be directly influenced by the organization, while external factors are factors that are influenced by the organization’s external environment. Knowledge factors included in internal factors are absorptive capacity and control of knowledge input. Absorptive capacity is an organization’s capability to acquire, transform, and benefit from external knowledge. Control of knowledge input is an organization’s capability to filter the external knowledge entering the organization. Those included in external factors are the distribution of knowledge input and appropriation of knowledge output. The distribution of knowledge input is the range of the dispersion of external knowledge among external stakeholders. Appropriation of knowledge output is an organization’s capability to capture the value of knowledge and reduce the risk of unprotected knowledge exposure to competitors. Organizational relationship factors classified as internal factors are relational capability and coordination capability, and those are classified as external factors are network position and network diversity.
Knowledge factors in open innovation are also discussed in Shin et al. [20]. Shin et al. [20] identified the relationship between the knowledge factors in open innovation and innovation and financial performance. The relationship is empirically proven based on secondary data in the biopharmaceutical industry in the United States. The knowledge factors discussed in Shin et al. [20] were adopted from the framework formulated by Lichtenthaler and Lichtenthaler [23]. The framework explains that it is necessary to explore, retain, and exploit internal and external knowledge in the organization in open innovation. Knowledge factors that support the exploration, retention, and exploitation of internal and external knowledge are inventive capacity, absorptive capacity, transformative capacity, connective capacity, innovative capacity, and desorptive capacity [20]. Inventive capacity is an organization’s capability to control the complementarity and substitutability of the internal knowledge base and to create new knowledge. Transformative capacity is an organization’s capability to keep and reuse its internal knowledge base. Connective capacity is an organization’s capability to retain its external knowledge base through inter-organizational relationships. Innovative capacity is an organization’s capability to exploit the knowledge that has been explored and retained inside or outside the organization. Desorptive capacity is an organization’s capability to transfer the knowledge developed by it to an appropriate organization to be utilized externally.
The knowledge factor for sustainability-oriented open innovation is the same as for open innovation in general. Still, the flow of knowledge is more specific to innovation-related knowledge that can improve organizational sustainability. The knowledge factor in sustainability-oriented open innovation is discussed in Lopes et al. [8]. Lopes et al. [8] explain that organizations could utilize knowledge to support sustainability through open innovation to produce innovative outcomes. The utilization of knowledge in open innovation needs to be supported by absorptive capacity. This was explored through a case study in a family company in Brazil engaged in the rubber industry and operating for 92 years. Lopes et al. [8] have linked one of the knowledge factors mentioned in Fisher and Qualls [14] and Shin et al. [20] with sustainability-oriented open innovation. The role of other knowledge factors in the framework in supporting sustainability-oriented open innovation needs to be further investigated.
In addition to the knowledge factors, organizational relationship factors support open innovation [14]. The interaction between the organization and external parties allows the organization to access the knowledge possessed by external parties to carry out open innovation. Interactions between organizations and external parties can occur between two organizations or more than two organizations that make up an ecosystem. The more types of interactions with external parties an organization has, the higher the chances of the organization’s success in implementing open innovation [24].
The organizational relationship factors in open innovation are related to the many types of interactions, the close relationship between the organization and external parties, and the organization’s involvement in collaboration with external parties. Thus, the organization will have a strong position among various organizations in the innovation network [14]. In the framework developed by Fisher and Qualls [14], organizational relationship factors classified as internal factors are relational capability and coordination capability. Relational capability is an organization’s capability to form and manage positive relationships with other organizations. Coordination capability is an organization’s capability to build and manage innovation networks among different external stakeholders. Organizational relationship factors classified as external factors are network position and network diversity. Network position is how an organization is connected to its external collaborators and its degree of influence in attaining access to resources from its network. Network diversity is the variety of stakeholders associated with the organization.
Organizational relationship factors for sustainability-oriented open innovation are the same as those for open innovation in general. Still, the relationship is built explicitly with external parties who have knowledge related to innovation to improve organizational sustainability. The organizational relationship factors in sustainability-oriented open innovation are discussed in Behnam et al. [7]. Behnam et al. [7] identified networking, competence mapping, relational, and desorptive capabilities as capabilities that organizations must possess to involve external parties in innovation. Desorptive capability is the capability to choose, engage, empower, and align relevant internal actors to external actors in a project. Competence mapping is an organization’s capability to produce an explicit overview of the competencies of external organizations. Identification is carried out concerning the framework of Lichtenthaler and Lichtenthaler [23], particularly in the exploration, retention, and external exploitation sections. External exploration is broken down into networking and competence mapping capabilities, while external retention and exploitation are relational and desorptive capabilities.
The four capabilities in Behnam et al. [7] are identified from the literature discussing open innovation in general, so adjustments are needed when implemented to achieve sustainability. This adjustment is necessary because sustainability-oriented open innovation has more specific goals than open innovation in general. Adjustment of networking, competence mapping, relational, and desorptive capabilities to achieve sustainability was based on case studies on eight innovation projects in Italy and Spain that aim to produce outputs for sustainability and involve at least two external stakeholders. The results show that adjustments for networking, competence mapping, and relational capabilities depend on the outcome characteristics of the targeted innovation. Adjustments for desorptive capability depend on the organization’s internal coordination to align with external stakeholders. Adjustment to sustainability objectives relates to the characteristics of the innovation outcomes and the types of external stakeholders involved. The targeted innovation output is a new product or process related to economic, social, and environmental dimensions. The types of external stakeholders involved are parties who have interests and knowledge in economic, social, and environmental dimensions. Behnam et al. [7] has linked the internal organizational relationship factors mentioned in Fisher and Qualls [14] with sustainability-oriented open innovation. The role of other organizational relationship factors in the framework in supporting sustainability-oriented open innovation needs to be further investigated.

2.3. Hypothesis Development

There is a positive relationship between innovativeness obtained from the adoption of open innovation and economic performance [19]. Economic performance is often used as a representation of organizational performance, but to represent organizational performance that leads to sustainability, social performance and environmental performance are also needed [10]. Innovativeness has a positive relationship with organizational performance in economic, social, and environmental dimensions [11]. When SMEs can create: (1) new environmentally friendly products, (2) new production processes that use resources efficiently and minimize waste that pollutes the environment, (3) new work systems that are safe for employee health, (4) organizational management that has a positive impact on the welfare of the local community, the sustainability performance of SMEs will be high. Based on this, the following hypothesis is formulated.
Hypothesis 1 (H1).
Innovativeness has a positive relationship with sustainability performance.
One of the impacts of the implementation of open innovation is the innovativeness in creating and marketing new products [25]. The implementation of inbound open innovation can increase the innovativeness of the organization [19]. The flow of knowledge in the implementation of inbound open innovation allows organizations to create new products or processes that can directly improve organizational performance. Outbound open innovation can also improve organizational performance, but not directly, because the results of organizational innovation are utilized by external parties [26]. This study uses the organization as the unit of analysis so that the open innovation discussed focuses on inbound open innovation, which directly impacts organizational performance. SMEs can create new products, processes, and management systems by leveraging external knowledge and resources. Appropriate external expertise and resources will improve innovation results that can make SMEs achieve profit targets while preserving the environment and harmony with local communities. Based on this, the following hypothesis is formulated.
Hypothesis 2 (H2).
Inbound open innovation has a positive relationship with innovativeness.
There are four organizational relationship factors related to sustainability-oriented open innovation: competence mapping, desorptive capability, networking capability, and relational capability [7]. Competence mapping and networking capability are useful for identifying external parties with certain competencies to be involved in innovation in the organization. For example, if SMEs need to change their production processes to be more environmentally friendly, external parties with technical capabilities in material processing, product design, production processes, and waste treatment are needed. Therefore, competence mapping and networking capability are crucial to making SMEs able to find appropriate partners and ensure they join the innovation project. Desorptive capability and relational capability are related to empowering organizational members to establish positive relationships with external parties so that external parties can be involved in organizational innovation on an ongoing basis. The right empowerment will enable the organization to utilize the resources of external parties optimally in innovation in the organization. In an innovation project to create a new production process that is more environmentally friendly, SMEs must involve production employees so that all parties can understand the current production process, the changes needed, and the constraints faced.
Fisher and Qualls [14] also discussed the relationship between networking capability and relational capability factors with open innovation. Fisher and Qualls [14] explain four organizational relationship factors related to open innovation. These factors are networking capability, relational capability, network position, and network diversity. Network position is related to the strength of the organization’s influence on external parties in the innovation network. If the organization has a strong influence, it will be easy to involve external parties in innovation. Network diversity relates to the diversity of external parties connected to the organization. If the organization is connected with various external parties, it will be easy to access diverse resources according to its innovation needs. SMEs with a strong network position and wide network diversity will easily access external knowledge and resources. This access will increase the success of the open innovation project. Based on this, the following hypotheses were formulated.
Hypothesis 3 (H3).
Competence mapping has a positive relationship with inbound open innovation.
Hypothesis 4 (H4).
Desorptive capability has a positive relationship with inbound open innovation.
Hypothesis 5 (H5).
Networking capability has a positive relationship with inbound open innovation.
Hypothesis 6 (H6).
Relational capability has a positive relationship with inbound open innovation.
Hypothesis 7 (H7).
Network position has a positive relationship with inbound open innovation.
Hypothesis 8 (H8).
Network diversity has a positive relationship with inbound open innovation.
The knowledge factor related to sustainability-oriented open innovation is absorptive capacity [8]. Absorptive capacity is the organization’s ability to internalize knowledge to be utilized according to the needs of innovation in the organization. If the organization has a good absorptive capacity, then the organization can use knowledge from various sources to benefit innovation in the organization. For example, SMEs can get insight from production and environmental experts about many types of waste treatment facilities related to their technical operation, advantage, and disadvantage. SMEs with high absorptive capacity can put the new knowledge in their problem context to execute an appropriate open innovation project to develop their waste treatment facility.
Fisher and Qualls [14] and Shin et al. [20] discussed the relationship between absorptive capacity and open innovation. There are four knowledge factors related to open innovation: absorptive capacity, control of knowledge input, distribution of knowledge input, and appropriation of knowledge output [14]. Control of knowledge input is the organization’s ability to filter external knowledge that enters the organization. If the organization can filter knowledge well, then innovation can take place effectively. SMEs that can not filter external knowledge might be overwhelmed trying to implement the knowledge that may not suit their needs and situation, so their open innovation project will fail. Distribution of knowledge input is the range of knowledge distribution in external parties required by the organization in innovating. If the range of distribution is wide, it is easier for organizations to access the knowledge needed to innovate because the protection against that knowledge tends to be low. Finally, appropriation of knowledge output is an organization’s ability to understand the value of its knowledge. Suppose the organization has a good understanding of the value of knowledge. In that case, the organization can sort out the knowledge conveyed to external parties to get commensurate feedback. SMEs that understand the value of their knowledge can use it as bargaining power to attain access to other organizations’ resources in an open innovation project. It is a natural situation in which we have to provide something in exchange for help from others.
The knowledge factors that influence open innovation, namely absorptive capacity, desorptive capacity, transformative capacity, connective capacity, inventive capacity, and innovative capacity [20]. Desorptive capacity is an organization’s ability to externalize its knowledge. If the organization has a high desorptive capacity, it can disseminate its knowledge to external parties. Transformative capacity is an organization’s ability to maintain an internal knowledge base, so that knowledge can be used repeatedly in the innovation process. SMEs with a high transformative capacity can accelerate their open innovation project because they are not only dependent on knowledge from external parties but also have a reliable internal knowledge base. Connective capacity is the organization’s ability to maintain an external knowledge base to be reaccessed when needed in innovation in the organization. SMEs with a high connective capacity can accelerate their open innovation project because they do not need to establish a new connection with external knowledge sources every time they are involved in a unique open innovation project. Inventive capacity is an organization’s ability to create new knowledge based on its internal knowledge. If the organization has a high inventive capacity, various innovation ideas will emerge. Finally, innovative capacity is an organization’s ability to exploit knowledge for innovation. SMEs that can exploit knowledge to create a new product, process, and management system obviously will have a high possibility of succeeding in open innovation. Based on this explanation, the following hypotheses were formulated.
Hypothesis 9 (H9).
Absorptive capacity has a positive relationship with inbound open innovation.
Hypothesis 10 (H10).
Control of knowledge input has a positive relationship with inbound open innovation.
Hypothesis 11 (H11).
Distribution of knowledge input has a positive relationship with inbound open innovation.
Hypothesis 12 (H12).
Appropriation of knowledge output has a positive relationship with inbound open innovation.
Hypothesis 13 (H13).
Desorptive capacity has a positive relationship with inbound open innovation.
Hypothesis 14 (H14).
Transformative capacity has a positive relationship with inbound open innovation.
Hypothesis 15 (H15).
Connective capacity has a positive relationship with inbound open innovation.
Hypothesis 16 (H16).
Inventive capacity has a positive relationship with inbound open innovation.
Hypothesis 17 (H17).
Innovative capacity has a positive relationship with inbound open innovation.
Thus, there are seventeen hypotheses related to the relationship between organizational relationship factors, knowledge factors, inbound open innovation, innovativeness, and sustainability performance. The number of organizational relationship factors is six and the number of knowledge factors is nine.

3. Materials and Methods

This research was carried out in five main stages: the preliminary stage, model development, data collection and processing, analysis, and formulation of conclusions. First, a study of the literature and observation of the research object was carried out in the preliminary stage. Next, a study of the literature was conducted to identify the latest research related to sustainability-oriented open innovation, which was carried out by searching the Scopus database and the Web of Science. The keywords used are open innovation and sustainability. Finally, observations of the research object were carried out to get to know the characteristics of SMEs in general and the implementation of the concept of open innovation and sustainability in SMEs.
The model development stage begins with the formulation of a conceptual model. The relationship between the variables in this conceptual model is then formulated into hypotheses. Finally, conceptual models need to be operationalized into measurement indicators to test these hypotheses. Therefore, an operational definition is formulated for each variable in the conceptual model. Then, based on the operational definition, each variable is specified into measurement indicators.
The data collection and processing stage consists of several activities: the determination of data collection techniques, respondents and number of samples, questionnaire design, data collection, validity and reliability testing of the questionnaire, and hypothesis testing. The data collection technique used is a survey. Survey respondents were determined according to the sampling process, whose steps consisted of defining the population, determining the sample frame, determining the sampling design, determining the number of samples, and implementing sampling [27]. The population that is the target of the survey respondents in this study are the SMEs that produce Batik Tulis in Indonesia. The sampling design used area sampling. Area sampling is sampling conducted in certain geographic regions by selecting samples in each area at random [27]. The selected areas are Surakarta Municipality, Rembang Regency, and Madura Island, known as Batik Tulis-producing areas since the 16th century or earlier. The total number of targeted samples is a minimum of 180, according to the rule of thumb limit of ten times the number of research variables [27]. The questionnaire contains measurement indicators and questions regarding the profile of SMEs. Validity and reliability testing was carried out by testing the measurement model using Partial Least Squares Structural Equation Modeling (PLS-SEM). Testing the measurement model for the reflective model consists of four stages, namely evaluation of internal consistency, evaluation of indicator reliability, evaluation of convergent validity, and evaluation of discriminant validity [28]. Hypothesis testing was done by testing the structural model using PLS-SEM. Structural model testing consists of five stages: evaluation of collinearity, evaluation of the significance of the relationship in the structural model, evaluation of the coefficient of determination, evaluation of influence size, and evaluation of predictive relevance [28]. The results of testing the structural model show statistical proof of the hypothesis.
The data processing results are then analyzed, especially to identify the key factors that significantly influence the implementation of sustainability-oriented open innovation in SMEs. In the last stage, all research results are summarized into conclusions related to the research objectives. The research results become the basis for formulating suggestions for further research.

3.1. Sample and Data Collection

Data collection was carried out through a questionnaire survey on SMEs that produce Batik Tulis in Indonesia. Batik Tulis is a traditional Indonesian cloth that has been recognized by the United Nations Educational, Scientific, and Cultural Organization (UNESCO) since 2009 as an Intangible Cultural Heritage of Humanity [29]. The characteristic of Batik Tulis, which distinguishes it from other types of cloth, is the process of dyeing the cloth. The dyeing process is done traditionally using the resist technique. After the design is drawn on the cloth, certain areas are covered with hot wax lines and dots which prevent dye absorption. Areas that are not covered with hot wax will be given a certain color. The hot wax is then removed by soaking the cloth in boiling water. To give another color, the process of covering the design with hot wax, dyeing the cloth, and removing the hot wax is repeated [30]. Making a piece of Batik Tulis cloth requires varying times, depending on the level of complexity of the motif and color. The time required can be several weeks, months, or even years. Craftspeople must also carry out the process with great patience and thoroughness. Therefore, Batik Tulis has a high value.
Most of the Batik Tulis is produced by SMEs. The research respondents are SMEs that produce Batik Tulis represented by the SME leaders, as parties who have information about operational and managerial activities. The data collection period started from February to November 2020, and the number of responses received was 199. All the questions in the questionnaire were completely filled in on the 199 responses.

3.2. Measurement of Variables

This study uses constructs derived from previous empirical studies and well-grounded literature studies to ensure content validity. The constructs in this study are adapted from the empirical studies of Ramirez-Portilla et al. [11], Behnam et al. [7], Lopes et al. [8], and Shin et al. [20] and supported by the conceptual framework of Fisher and Qualls [14].
The survey questionnaire consists of two parts. The first part has several open-ended and multiple-choice questions regarding the profile of SMEs, such as location, year of operation, number of employees, and product sales areas. The second part contains measurement indicators using perceptive seven scale levels ranging from strongly disagree (1) to strongly agree (7). All of the constructs are first-order constructs with reflective measurement indicators. The measurement indicators for each construct are explained in the following paragraphs. The complete list of measurement indicators is shown in Appendix A.
Sustainability performance (Sust) is defined as the achievement of SMEs in the economic, environmental, and social dimensions in an integrated manner, taking into account the stakeholders’ interests. There are twelve measurement indicators for sustainability performance adapted from Ramirez-Portilla et al. [11].
Innovativeness (Inno) is defined as the achievement of SMEs in the development, use, and introduction of new products and processes to meet organizational needs in economic, environmental, and social dimensions. Innovativeness is measured by ten measurement indicators, adapted from Ramirez-Portilla et al. [11] and Wang and Ahmed [31].
Inbound open innovation (Inbo) is an innovation process in SMEs based on the flow of incoming knowledge from external parties to meet organizational needs in economic, environmental, and social dimensions. The number of measurement indicators for inbound open innovation is sixteen. Those are adapted from Ramirez-Portilla et al. [11] and Martinez-Conesa et al. [32].
Six constructs represent the organizational relationship factors. Competence mapping (Comp) is defined as the ability of SMEs to produce an explicit overview of the competencies of external parties. Competence mapping is measured by four indicators adapted from Behnam et al. [7]. Desorptive capability (DCab) is the ability of SMEs to select, involve, empower, and align relevant internal parties with external parties in innovation activities. There are four measurement indicators for desorptive capability adapted from Behnam et al. [7]. Networking capability (Netw) is the ability of SMEs to build and manage innovation networks that involve various external stakeholders. Networking capability is measured by five indicators adapted from Behnam et al. [7] and Mitrega et al. [33]. Relational capability (Rela) is the ability of SMEs to manage positive relationships with various external parties. There are five measurement indicators for relational capability adapted from Behnam et al. [7] and Yim et al. [34]. Network position (NPos) is the connectedness of SMEs to external parties and the degree of influence of SMEs in gaining access to resources from the innovation network. Network position is measured by five indicators adapted from Fisher and Qualls [14] and Pan et al. [35]. Network diversity (NDiv) is the various stakeholders connected with SMEs in innovating. Network diversity is measured by seven indicators adapted from Fisher and Qualls [14] and Ramirez-Portilla et al. [11].
Nine constructs represent the knowledge factors. Absorptive capacity (Abso) is defined as the ability of SMEs to acquire, assimilate, transform, and increase knowledge that comes from outside the SMEs. Absorptive capacity is measured by six indicators adapted from Lopes et al. [8] and Lau and Lo [36]. Control of knowledge input (Cont) is the ability of SMEs to filter external knowledge that enters the organization. Four measurement indicators for control of knowledge input were adapted from Fisher and Qualls [14]. Distribution of knowledge output (Dist) is the range of knowledge distribution among external stakeholders SMEs require to innovate. There are six measurement indicators for the distribution of knowledge output adapted from Fisher and Qualls [14]. Appropriation of knowledge output (Appr) is the ability of SMEs to understand the value of their knowledge and prevent the leakage of that knowledge to competitors. Appropriation of knowledge output is measured by four measurement indicators adapted from Fisher and Qualls [14]. Desorptive capacity (Deso) is the ability of SMEs to transfer internally created knowledge to appropriate organizations so that knowledge can be utilized externally. Desorptive capacity is measured by five indicators adapted from Shin et al. [20] and Ahn et al. [37]. Transformative capacity (Tran) is the ability of SMEs to maintain the internal knowledge base. Transformative capacity is measured by five indicators adapted from Shin et al. [20] and Huang et al. [38]. Connective capacity (Conn) is the ability of SMEs to maintain the external knowledge base. There are four measurement indicators for connective capacity adapted from Shin et al. [20]. Inventive capacity (Inve) is the ability of SMEs to improve and replace the internal knowledge base and create new knowledge. Inventive capacity is measured by five indicators adapted from Shin et al. [20]. Innovative capacity (ICap) is the SMEs’ ability to exploit the knowledge that has been explored and maintained inside or outside the organization. Innovative capacity is measured by five indicators adapted from Shin et al. [20].

4. Results

The conceptual model developed in this study was tested empirically with data collected through a questionnaire survey. The process of data processing and model testing is described in this section. The explanation begins with describing the respondents’ profile, testing the measurement model, testing the structural model, and discussion.

4.1. Profile of Respondents

The respondents of the questionnaire survey are 199 SMEs that produce Batik Tulis. To provide a brief profile of the SMEs, a summary is presented in Table 1. Most of the SMEs have 1 to 10 employees (41.71%), have been operating for 11 to 20 years (48.74%), and sell their products in the domestic market.
The number of employees in the 199 SMEs varies from 2 to 250 employees. The mode is 20 employees (in 21 SMEs) and the average is 21 employees. Based on the number of employees in Table 1, the largest group is 83 SMEs (41.71%) with 1 to 10 employees, followed by 55 SMEs (27.64%) with 11–20 employees. Among the 9 SMEs that have more than equal to 51 employees, 5 of them have more than equal to 100 employees.
The age of the 199 SMEs is ranged from 1 to 100 years. The mode is 11 years (at 28 SMEs) and the average is 17.32 years. Based on the age in Table 1, the largest group is 97 SMEs (48.74%) in the 11 to 20 years category, followed by 65 SMEs (32.66%) in the 1 to 10 years category. There are 7 SMEs with an age of more than equal to 51 years, specifically 5 SMEs, 1 SME, and 1 SME with an age of 60 years, 70 years, and 100 years, respectively.
Most SMEs sell their products in the domestic market, but there are 6 SMEs that have entered the global market. However, demand from the global market still tends to be low. This condition happens because SMEs do not yet have a structured mechanism to market their products abroad. Demand from abroad is usually obtained through exhibition activities abroad or acquaintances from customers.

4.2. Measurement Model

The measurement model is a model that represents the relationship between indicators and constructs. In the measurement model, there are 18 constructs with 112 indicators. The measurement model is tested by evaluating the internal consistency, indicator reliability, convergent validity, and discriminant validity.
Internal consistency is evaluated based on Cronbach’s Alpha and Composite Reliability (CR) value. Internal consistency is considered good if the Cronbach’s Alpha value is more than 0.6 and the CR value is more than 0.7 [28]. Cronbach’s Alpha value for the eighteen constructs is higher than 0.6. The lowest Cronbach’s Alpha value is 0.774, for the transformative capacity (Tran). The CR value for all eighteen constructs is higher than 0.7. The smallest CR value is 0.847, which is for the transformative capacity (Tran). Evaluation of Cronbach’s Alpha and CR values shows that the internal consistency for the measurement model in this study is good.
Indicator reliability is evaluated based on the outer loading value. Based on the rule of thumbs, the outer loading value must be equal to or higher than 0.7. Indicators with an outer loading value less than 0.4 need to be removed from the measuring instrument. Indicators with an outer loading value between 0.4 and 0.7 can be considered to be removed from the measuring instrument if they can increase the CR or the Average Variance Extracted (AVE) value [28]. The evaluation results show no indicators have an outer loading value of less than 0.4. Thirty-one indicators have an outer loading value between 0.4 and 0.7. These indicators are the indicators for the construct of absorptive capacity (Abso), appropriation of knowledge output (Appr), desorptive capacity (Deso), inbound open innovation (Inbo), innovativeness (Inno), relational capability (Rela), sustainability performance (Sust), and transformative capacity (Tran).
Convergent validity is evaluated by first checking the AVE value. The acceptable average variance extracted is 0.5 or more [28]. Therefore, constructs with an AVE value of less than 0.5 will further examine the outer loading value of these construct indicators. Based on the AVE values for the eighteen constructs in the measurement model, the sustainability performance (Sust) and innovativeness (Inno) constructs were identified as having an AVE value of less than 0.5. Therefore, the indicators for these constructs with an outer loading value between 0.4 and 0.7 are considered to be removed from the measuring instrument.
Discriminant validity was evaluated using the cross-loading value and the Fornell-Larcker criterion. Evaluation using the cross-loading value is done by checking the outer loading value of an indicator. The outer loading value of an indicator on the measured construct must be higher than the value of cross-loading. Evaluation of discriminant validity using the Fornell-Larcker criterion is done by comparing the value of the square root of the AVE of a construct with the correlation value between that construct and all other constructs. The AVE root value of each construct must be higher than the highest correlation value of the construct with other constructs [28]. The Fornell-Larcker criterion indicates that three constructs do not meet the criteria, namely inbound open innovation (Inbo), innovativeness (Inno), and sustainability performance (Sust). On the other hand, the cross-loading value shows no indicator has a lower outer loading value than the cross-loading value.
Based on the evaluation of the measurement model, several indicators of the constructs of inbound open innovation (Inbo), innovativeness (Inno), and sustainability performance (Sust), which have outer loading values between 0.4 to 0.7, need to be removed to improve the AVE value and Fornell-Larcker criterion. As a result, thirteen indicators are omitted from the measurement model, namely Inno1, Inno2, Inno3, Inno6, Inbo7, Inbo8, Inbo9, Sust6, Sust7, Sust8, Sust9, Sust11, and Sust12. Thus, 99 of the 112 indicators will be used in testing the structural model. The evaluation results of the measurement model after thirteen indicators were removed are shown in Table 2. It can be seen that all the criteria for internal consistency, indicator reliability, convergent validity, and discriminant validity are met.

4.3. Structural Model

The structural model is tested by evaluating the collinearity, the significance of the structural model relationship, the value of the coefficient of determination (R2), the effect sizes f2, and the predictive relevance Q2 [28]. Collinearity examination is done through Variance Inflation Factor (VIF) value. A VIF value above 5.00 in the predictor construct indicates collinearity [28]. However, the examination of the VIF value shows no collinearity because all VIF values are below 5.00. The highest VIF value is 3.637, for the innovative capacity (ICap) construct.
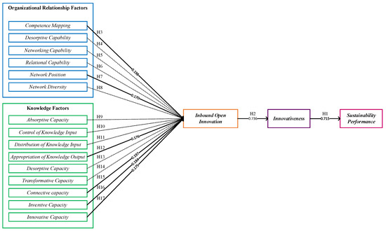
The significance of the structural model relationship is evaluated by examining the path coefficient and T statistic value. The path coefficient value close to +1 indicates a strong positive relationship, while the path coefficient value close to −1 indicates a strong negative relationship. The empirical T statistic value, higher than the critical T statistic value, indicates a significant relationship at a certain significance level. The critical value commonly used is the critical value for the two-tailed test of 1.96 (significance level = 5%) [28]. The significance of the path coefficients was obtained through bootstrapping. Bootstrapping on structural model testing involves 5000 subsamples. The results of the evaluation of the significance of the structural model relationship are presented in Table 3. The significance level used is 0.05. In the structural model, there are seventeen hypotheses. The results of the evaluation of the significance of the structural model showed that the significant relationships were H1, H2, H3, H7, H12, H15, H16, and H17. Among the eight relationships, the relationship with the largest path coefficient is between inbound open innovation (Inbo) and innovativeness (Inno), with a path coefficient value of 0.736. The relationship that has the smallest path coefficient is the relationship between the network position (NPos) and the inbound open innovation (Inbo), with a path coefficient value of 0.170. The structural relationship in the research model is represented in Figure 1.
Evaluation of the predictive accuracy of the structural model is done by examining the value of the coefficient of determination (R2). The range of R2 values is from 0 to 1; the higher the value, the higher the predictive accuracy of the exogenous construct on the endogenous construct. The acceptable value of R2 depends on the complexity of the model and the research area [28]. The R2 values for the structural model are presented in Table 4. The R2 values for the sustainability performance (Sust) and innovativeness (Inno) constructs indicate that the predictive accuracy level of the exogenous constructs on the two endogenous constructs is moderate. On the other hand, the R2 value for the inbound open innovation (Inbo) construct indicates that the predictive accuracy level of the exogenous constructs on the two endogenous constructs is substantial.
The value of effect sizes f2 shows the change in the value of R2 when an exogenous construct is excluded from the model. The substantive impact of exogenous constructs on endogenous constructs can be evaluated in this way. The f2 values of 0.02, 0.15, and 0.35 represent small, medium, and large levels of influence, respectively, from an exogenous construct [28]. Exogenous constructs with a large influence are inbound open innovation (Inbo) and innovativeness (Inno). Exogenous constructs that have a small effect are the appropriation of knowledge output (Appr), competence mapping (Comp), connective capacity (Conn), innovative capacity (ICap), inventive capacity (Inve), and network position (NPos).
The value of Q2 is an indicator of the predictive relevance of the model. Q2 value greater than 0 indicates that the model has predictive relevance for an endogenous construct. A Q2 value less than equal to 0 indicates that the model has no predictive relevance for an endogenous construct. This measurement indicator is applied to endogenous constructs with reflective indicators [28]. The Q2 value of the structural model is presented in Table 5. The three endogenous constructs in the structural model have a Q2 value greater than 0. Thus, the model has predictive relevance for the constructs of inbound open innovation (Inbo), innovativeness (Inno), and sustainability performance (Sust).

5. Discussion

5.1. Sustainability-Oriented Open Innovation

This study discusses sustainability-oriented open innovation uses an organization as the unit analysis. According to Behnam et al. [7], the main characteristic differentiating sustainability-oriented open innovation from general open innovation is the goal and the stakeholders. The purpose of the general open innovation is to enlarge market reach. On the other hand, sustainability-oriented open innovation aims to gain profit while preserving the environment and improving the welfare of the employees and local communities. The stakeholders involved in sustainability-oriented open innovation have knowledge and resources related to creating new products, processes, or management systems with sustainability goals.
There is knowledge and resource exchange in sustainability-oriented open innovation between an organization and its stakeholders. To make the exchange effective, the organization needs to have good competence mapping, desorptive capability, networking capability, relational capability [7], and absorptive capacity [8]. Figure 2 summarizes the interaction among goal, output, process, stakeholders, and supporting factors in sustainability-oriented open innovation in an organization.
Sustainability is a global goal, so achieving sustainability at the organizational level is not enough [39]. It must lead to a larger scale, such as the industrial sector, regional, national, and global levels [40,41]. Therefore, in sustainability-oriented open innovation, the variety of stakeholders and the dynamic among them must be considered [42,43]. Nurturing open innovation ecosystems is vital for the acceleration of global sustainability [44]. Understanding the dynamics of sustainability-oriented open innovation is challenging because of its complexity. For example, the dynamics in the same industry sector in different regions can be different [45]. In recent years, open innovation dynamics, especially related to sustainability, have been an emerging field of study [39]. It concerns the micro and macro dynamics, its culture, and the connection [46,47]. The connection among various stakeholders is often represented as the triple-helix, quadruple-helix, and quintuple-helix [48].

5.2. SMEs Sustainability with Open Innovation

The results of the structural model test in this study show that innovativeness and sustainability performance has a statistically significant relationship. This result follows Ramirez-Portilla et al. [11]. The significant relationship between innovativeness and sustainability performance shows that the achievement of SMEs in the integrated economic, environmental, and social dimensions is closely related to the ability of SMEs to develop new products and processes. New products and processes that can improve sustainability performance are products and processes that provide financial benefits, are environmentally friendly, and improve the welfare of employees and the surrounding community.
The new products and processes aim to reduce the negative impact on the environment and workers from the products and processes currently available in SMEs. For example, in Batik Tulis products, changes can be made by changing the use of synthetic fabric dyes to natural dyes as an attempt to implement a cleaner production concept [49]. This substitution has consequences for the production process and, of course, on the final product. In the production process, it is necessary to change the composition of the dye and fixation substance and adjust the treatment at the wax removal and drying stages of the cloth. In the final product, the use of natural dyes affects the sharpness of the color of the cloth, and the changes in product specifications are unavoidable as compensation for efforts to make products more environmentally friendly. Customers often perceive the changes in product specifications as a decrease in product quality [50]. This is a challenge for SMEs to make good quality and environmentally friendly products. In addition, SMEs need to educate customers that product quality remains good despite changes in product specifications. For certain products, the good quality of the product can be proven by certain certifications. Outreach to customers is important, considering that the economic sustainability of SMEs depends on the willingness of customers to buy products.
The results of the structural model test show that inbound open innovation and innovativeness have a statistically significant relationship. This finding is consistent with Ramirez-Portilla et al. [11]. The significant relationship between inbound open innovation and innovativeness shows that the ability of SMEs to develop new products and processes is closely related to the innovation process in SMEs based on the flow of incoming knowledge from external parties. External parties can provide ideas, technology, or cooperation in the innovation process so that SMEs can design new products and processes.
SMEs must innovate to create environmentally friendly products and processes that are not harmful to employees’ health. However, SMEs have limited resources to make this happen. Therefore, inbound open innovation will increase the innovativeness of SMEs. The existence of access to knowledge and resources from external parties plays a major role in the success of innovation in SMEs, especially sustainability-oriented innovations. For example, for Batik Tulis products, the change in the use of synthetic fabric dyes to natural dyes brings some consequences. First, the SMEs must have the right composition between the dye and fixation substance. Natural dyes can be obtained from the extracts of certain parts of plants such as bark, fruit, wood, leaves, and stems. Second, to make the color absorb well on the cloth, a mixture of other substances is still needed. Therefore, additional treatment is needed for the waste from the coloring process [51]. Determining the right composition of natural dyes, the production process, and the waste treatment requires research. The research process requires resources, such as human resources, materials, and equipment, which is certainly difficult for SMEs to do alone. Therefore, external parties such as government-owned research institutions or universities can play a role in accelerating the innovation process in SMEs [52,53,54]. This collaboration can also be supported by other stakeholders, such as local government and various industry sectors [55,56,57].
Successful implementation of open innovation requires specific internal capabilities [14,58]. Evaluation of the structural model shows that significant organizational relationship factors for inbound open innovation are competence mapping (Comp) and network position (NPos). This result is consistent with a part of Behnam et al. [7] and Fisher and Qualls [14]. The significant relationship between competence mapping and inbound open innovation shows that SMEs need to have the ability to identify the competencies of external parties who can be partners in innovation. For example, for SMEs that produce Batik Tulis, innovation is needed to make products and processes environmentally friendly and safe for employees. Thus, various innovations are required, such as the use of natural materials, treatment for liquid waste, and work aids to ensure the health and safety of employees. These various innovations certainly require the support of different competencies. Therefore, SMEs need to know which parties have competence related to the innovation to be carried out.
The significant relationship between network position and inbound open innovation shows that SMEs need to have an innovation network, and play an active role in that network. SMEs strongly influence the network by playing an active role, making finding external partners in internal innovation easier. For example, SMEs can join industry associations, local government fostered groups, university mentored groups, and other innovation networks. The industry association has an intermediary role that can connect an organization with a larger group of stakeholders [59]. Interaction between SMEs and large organizations can provide mutual benefit [60]. The active roles that SMEs can play include initiating joint research, sharing the latest knowledge they have, and providing access to partners in the innovation network to use their facilities or technology. The more involvement of SMEs in open innovation projects, the higher their capabilities will be [61]. In addition, the active role of SMEs in the innovation network will increase social proximity. Social proximity will improve the quality of relationships between organizations [62], thus facilitating communication when coordinating an innovation project.
Evaluation of the structural model shows that significant knowledge factors for inbound open innovation are the appropriation of knowledge output (Appr), connective capacity (Conn), inventive capacity (Inve), and innovative capacity (ICap). This result follows a part of Fisher and Qualls [14] framework and Shin et al. [20] findings. This shows that SMEs need to have the ability to explore external knowledge and utilize this knowledge to create new knowledge. Suppose the organization has a good understanding of the value of knowledge. In that case, the organization can sort out the knowledge conveyed to external parties to get a commensurate return. If the organization can maintain an external knowledge base, then that knowledge can be reaccessed when needed in innovation. Various innovation ideas will emerge if organizations create new knowledge based on their internal knowledge and exploit their existing knowledge.
There is also knowledge and resource exchange in SMEs context in sustainability-oriented open innovation between SMEs and their stakeholders. This study confirms that to make the exchange effective, the organization needs to have good competence mapping, network position, appropriation of knowledge output, connective capacity, inventive capacity, and innovative capacity. Figure 3 summarizes the interaction among goal, output, process, stakeholders, and supporting factors in sustainability-oriented open innovation in SMEs.

6. Conclusions

6.1. Implications

This study aims to develop a model of sustainability-oriented open innovation from the SMEs’ perspective. The model explores the supporting factors for sustainability-oriented open innovation in SMEs. The model consists of eighteen constructs: sustainability performance, innovativeness, inbound open innovation, competence mapping, desorptive capability, networking capability, relational capability, network position, network diversity, absorptive capacity, control of knowledge input, distribution of knowledge input, appropriation of knowledge output, desorptive capacity, transformative capacity, connective capacity, inventive capacity, and innovative capacity.
The result shows that innovativeness has a positive relationship with sustainability performance and inbound open innovation positively relates to innovativeness. Competence mapping and network position are the organizational factors that positively relate to inbound open innovation. The knowledge factors that have a positive relationship with inbound open innovation are the appropriation of knowledge output, connective capacity, inventive capacity, and innovative capacity. Identifying these six supporting factors for sustainability-oriented open innovation in SMEs based on empirical evidence is the main theoretical contribution of this study.
The main capabilities that SMEs must possess to implement sustainability-oriented open innovation successfully are the ability to identify the competencies of external parties who can be partners in innovation, play an active role in the innovation network, explore external knowledge, and utilize this knowledge to create new one’s knowledge. With these capabilities, SMEs can maximize external resources to support internal innovation in creating products and processes that are environmentally friendly and safe for employees.
As the practical implication of this study, SMEs should improve their capabilities in managing knowledge and organizational relationships. SMEs can make a gradual improvement. The suggested first step is to join at least one industrial association so that SMEs gain access to various external organizations and knowledge sources. The second step is to join the association’s training, meetings, and other activities. These activities can sharpen the SMEs’ ability to explore and utilize external knowledge. By acting as active members, SMEs can identify the competence of external organizations. The third step is to contribute to the association’s or other members’ needs. Therefore, SMEs will get a good network position that makes it easier to access external resources.

6.2. Limitations and Future Research

This research has some limitations. First, each organizational relationship factor and knowledge factor are considered independent. Certain factors might be dependent on other factors, such as the relationship among knowledge factors [20] Future research can explore the interrelationships among these factors. Thus, the insight regarding the supporting factors for sustainability-oriented open innovation in SMEs will be more comprehensive.
Second, outbound open innovation has not been considered because of its indirect impact on organizational performance. Future research can explore the impact of outbound open innovation on sustainability performance and its feedback on increasing organizational capability. A brief observation of several SMEs that have achieved high sustainability performance through inbound open innovation shows that these SMEs also have outbound innovation activities. They act as the sources of knowledge in open innovation projects with other SMEs. This role then enhances their capabilities in managing knowledge and organizational relationship. This phenomenon needs further investigation.
Third, this study has not considered certain control variables that might provide more specific characteristics regarding sustainability-oriented open innovation. Future research can explore the impact of certain control variables, such as an organization’s age and size, on the research model. The organization’s age and size are control variables on the sustainability performance construct [63,64] and the open innovation construct [3]. Thus, further research with more respondents can explore the role of age and organizational size in sustainability-oriented open innovation in SMEs.
Fourth, this study explores the supporting factors for sustainability-oriented open innovation by using SMEs as the unit of analysis. Future research can consider various actors in the open innovation network to identify the interaction pattern and its critical success factors. Thus, open innovation impacts the sustainability of the organizations in the entire network.

Author Contributions

Conceptualization, A.K., I.S., I.I.W. and D.I.; methodology, A.K., I.S., I.I.W. and D.I.; validation, A.K., I.S., I.I.W. and D.I.; formal analysis, A.K.; investigation, A.K.; resources, A.K., I.S., I.I.W. and D.I.; data curation, A.K.; writing—original draft preparation, A.K.; writing—review and editing, A.K., I.S., I.I.W. and D.I.; visualization, A.K.; supervision, I.S., I.I.W. and D.I.; project administration, A.K.; funding acquisition, A.K. All authors have read and agreed to the published version of the manuscript.

Funding

This research received no external funding.

Institutional Review Board Statement

Not applicable.

Informed Consent Statement

Informed consent was obtained from all subjects involved in the study.

Data Availability Statement

The data presented in this study are available on request from the corresponding author.

Conflicts of Interest

The authors declare no conflict of interest.

Appendix A

The measurement indicators for the eighteen constructs are shown as follows. The term ‘organization’ refers to the SME (respondent of the study).
Sustainability performance (Sust)
The achievement of SMEs in the economic, environmental, and social dimensions in an integrated manner, taking into account the stakeholders’ interests.
Sust1Organizational profit from product sales in the last one-year period reached the target.
Sust2Production costs in the last one-year period did not exceed the budget.
Sust3Materials are used efficiently throughout the production process (e.g., fabrics, dyes, waxes).
Sust4The materials used in the entire production process do not harm the environment (e.g., fabrics, dyes, waxes).
Sust5Energy is used efficiently in the entire production process (e.g., the use of electric canting which is more efficient than kerosene stoves).
Sust6Water is used efficiently throughout the production process (e.g., reuse of re-filtered wastewater).
Sust7Production waste does not harm the environment (e.g., liquid waste from the wax removal or coloring process).
Sust8The safety of employees in working for the organization is guaranteed.
Sust9The level of employee satisfaction while working for the organization is high.
Sust10Employees receive regular training opportunities from the organization.
Sust11The organization contributes financially to support the activities of the local community.
Sust12The organization contributes non-financially in supporting the activities of the local community.
Innovativeness (Inno)
The achievement of SMEs in the development, use, and introduction of new products and processes to meet organizational needs in economic, environmental, and social dimensions.
Inno1The organization can develop new products at a low cost.
Inno2The organization can develop new processes at a low cost.
Inno3The organization has a new environmentally friendly product.
Inno4The organization is a pioneer in introducing new products to the market.
Inno5The organization adopts new production methods that are more environmentally friendly.
Inno6The organization implements new production methods that reduce the impact on employee health.
Inno7The organization is a pioneer in implementing new production methods.
Inno8The organization adopts new management approaches that empower the local community.
Inno9The organization adopts new management approaches that improve employee well-being.
Inno10The organization is a pioneer in implementing new management approaches.
Inbound open innovation (Inbo)
An innovation process in SMEs is based on the flow of incoming knowledge from external parties to meet organizational needs in economic, environmental, and social dimensions.
Inbo1External partners provide ideas for resource efficiency innovation in the production process.
Inbo2External partners provide ideas for waste treatment innovation in the production process.
Inbo3External partners provide ideas for innovation in employee welfare improvement programs.
Inbo4External partners provide ideas for innovation in local community welfare improvement programs.
Inbo5External partners and the organization design the innovation of resource efficiency in the production process.
Inbo6External partners and the organization design the innovation of waste treatment in the production process.
Inbo7External partners and the organization design the innovation of employee welfare improvement programs.
Inbo8External partners and the organization design the innovation of local community welfare improvement programs.
Inbo9The organization leverages external partners’ new technologies for resource efficiency innovation in production processes.
Inbo10The organization leverages external partners’ new technologies for waste treatment innovation in production processes.
Inbo11The organization leverages external partners’ new technologies for innovation in employee welfare improvement programs.
Inbo12The organization leverages external partners’ new technologies for innovation in local community welfare improvement programs.
Inbo13Employees often attend training outside the organization, regarding resource efficiency in the production process.
Inbo14Employees often attend training outside the organization, regarding waste treatment in the production process.
Inbo15Employees often attend training outside the organization, regarding employee welfare improvement programs.
Inbo16Employees often attend training outside the organization, regarding local community welfare improvement programs.
Competence mapping (Comp)
The ability of SMEs to produce an explicit overview of the competencies of external parties.
Comp1The organization can identify the types of competencies that external partners have.
Comp2The organization can identify external partners who have certain competencies.
Comp3The organization can compile a written list showing the competencies of the external partners.
Comp4The organization can regularly update the external partner competency list.
Desorptive capability (DCab)
The ability of SMEs to select, involve, empower, and align relevant internal parties with external parties in innovation activities.
DCab1The organization can identify employees who can coordinate with external partners on the innovation process.
DCab2The organization can involve employees to coordinate with external partners in the innovation process.
DCab3The organization can leverage the capabilities of employees in innovation activities with external partners.
DCab4The organization can adjust its internal capabilities to innovate with external partners.
Networking capability (Netw)
The ability of SMEs to build and manage innovation networks that involve various external stakeholders.
Netw1The organization can identify potential stakeholders to become partners in innovation.
Netw2The organization can identify the potential of external partner candidates.
Netw3The organization can build an image as a reliable partner.
Netw4The organization can socialize with external partners through informal meetings.
Netw5The organization can communicate consistently about innovation with external partners.
Relational capability (Rela)
The ability of SMEs to manage positive relationships with various external parties.
Rela1The organization can negotiate with external parties.
Rela2The organization can cooperate with external parties.
Rela3The organization can adapt to external parties.
Rela4The organization can resolve disagreements with external parties.
Rela5The organization can communicate clearly with external parties.
Network position (NPos)
The connectedness of SMEs to external parties and the degree of influence of SMEs in gaining access to resources from the innovation network.
NPos1The organization is often a source of information for external partners.
NPos2The organization has very stable relationships with external partners.
NPos3The organization is easily contacted by external partners.
NPos4The organization is widely known among local organizations.
NPos5The organization can easily access resources owned by external partners.
Network diversity (NDiv)
The various stakeholders connected with SMEs in innovating.
NDiv1The organization collaborates with universities in the innovation process.
NDiv2The organization collaborates with customers in the innovation process.
NDiv3The organization collaborates with suppliers in the innovation process.
NDiv4The organization collaborates with industry associations in the innovation process.
NDiv5The organization collaborates with the government in the innovation process.
NDiv6The organization collaborates with similar SMEs in the innovation process.
NDiv7The organization collaborates with different types of SMEs in the innovation process.
Absorptive capacity (Abso)
The ability of SMEs to acquire, assimilate, transform, and increase knowledge that comes from outside the SMEs.
Abso1The organization can acquire new knowledge from external to the organization.
Abso2The organization actively attends meetings with external partners to acquire new knowledge.
Abso3The organization can understand new knowledge that comes from external to the organization.
Abso4The organization can connect new knowledge that comes from external to the organization with existing knowledge in the organization.
Abso5The organization can identify the benefits of new knowledge that comes from external to the organization.
Abso6The organization can adapt new knowledge that comes from external to the organization so that it fits the organization’s needs.
Control of knowledge input (Cont)
The ability of SMEs to filter external knowledge that enters the organization.
Cont1The organization can identify reliable external sources of knowledge.
Cont2The organization can sort out external knowledge relevant to the organizational situation.
Cont3The organization can sort out the external knowledge that the organization needs to adopt.
Cont4The organization can inhibit the entry of knowledge that is not relevant to the organizational situation.
Distribution of knowledge output (Dist)
The range of knowledge distribution among external stakeholders SMEs require to innovate.
Dist1Customers have knowledge that is important to the organization.
Dist2Suppliers have knowledge that is important to the organization.
Dist3Industry associations have knowledge that is important to the organization.
Dist4Government has knowledge that is important to the organization.
Dist5Universities have knowledge that is important to the organization.
Dist6Similar SMEs have knowledge that is important to the organization.
Appropriation of knowledge output (Appr)
The ability of SMEs to understand the value of their knowledge and prevent the leakage of that knowledge to competitors.
Appr1The organization can understand the value of the knowledge they have.
Appr2The organization can identify internal knowledge that is the key to competitive advantage.
Appr3The organization can prevent leakage of internal knowledge to competitors.
Appr4The organization protects all key knowledge by registering intellectual property rights.
Desorptive capacity (Deso)
The ability of SMEs to transfer internally created knowledge to appropriate organizations so that knowledge can be utilized externally.
Deso1The organization can transfer knowledge that external partners can utilize.
Deso2The organization can transfer knowledge to external partners in a structured manner.
Deso3The organization can transfer knowledge to external partners through written documents.
Deso4The organization can transfer knowledge to external partners through formal meetings.
Deso5The organization can transfer knowledge to external partners through informal meetings.
Transformative capacity (Tran)
The ability of SMEs to maintain the internal knowledge base.
Tran1The organization can classify its knowledge.
Tran2The organization can document its knowledge in written form.
Tran3The organization can document its knowledge in visual form (e.g., photos, videos).
Tran4The organization can integrate new knowledge with existing knowledge.
Tran5The organization can update its knowledge documentation.
Connective capacity (Conn)
The ability of SMEs to maintain the external knowledge base.
Conn1The organization can access the knowledge of external partners when it is needed.
Conn2The organization can identify new knowledge possessed by external partners.
Conn3The organization can access the knowledge of external partners through various collaborations.
Conn4The organization can document sources of knowledge outside the organization.
Inventive capacity (Inve)
The ability of SMEs to improve and replace the internal knowledge base and create new knowledge.
Inve1The organization can improve its knowledge if something is not right.
Inve2The organization can improve its knowledge.
Inve3The organization can identify internal knowledge that is no longer relevant.
Inve4The organization can create new knowledge through internal research processes.
Inve5The organization can create new knowledge based on experience.
Innovative capacity (ICap)
The SMEs’ ability to exploit the knowledge that has been explored and maintained inside or outside the organization.
ICap1The organization can use its knowledge to develop products.
ICap2The organization can use its knowledge to improve managerial processes.
ICap3The organization can use its knowledge to improve production processes.
ICap4The organization can use its knowledge to improve relations with external partners.
ICap5The organization can use its knowledge to solve problems.

References

  1. Chesbrough, H. Open Innovation: A New Paradigm for Understanding Industrial Innovation. In Open Innovation: Researching a New Paradigm; Chesbrough, H., Vanhaverbeke, W., West, J., Eds.; Oxford University Press Inc.: New York, NY, USA, 2006; pp. 1–14. [Google Scholar]
  2. Dahlander, L.; Gann, D.M. How open is innovation? Res. Policy 2010, 39, 699–709. [Google Scholar] [CrossRef]
  3. Lopes, A.P.V.B.V.; de Carvalho, M.M. Evolution of the open innovation paradigm: Towards a contingent conceptual model. Technol. Forecast. Soc. Chang. 2018, 142, 476–488. [Google Scholar] [CrossRef]
  4. Wood, D.J. Measuring corporate social performance: A review. Int. J. Manag. Rev. 2010, 12, 50–84. [Google Scholar] [CrossRef]
  5. Goyal, P.; Rahman, Z.; Kazmi, A.A. Corporate sustainability performance and firm performance research: Literature review and future research agenda. Manag. Decis. 2013, 51, 361–379. [Google Scholar] [CrossRef]
  6. Searcy, C. Corporate sustainability performance measurement systems: A review and research agenda. J. Bus. Ethics 2011, 107, 239–253. [Google Scholar] [CrossRef]
  7. Behnam, S.; Cagliano, R.; Grijalvo, M. How should firms reconcile their open innovation capabilities for incorporating external actors in innovations aimed at sustainable development? J. Clean. Prod. 2018, 170, 950–965. [Google Scholar] [CrossRef] [Green Version]
  8. Lopes, C.M.; Scavarda, A.; Hofmeister, L.F.; Thomé, A.M.T.; Vaccaro, G.L.R. An analysis of the interplay between organizational sustainability, knowledge management, and open innovation. J. Clean. Prod. 2017, 142, 476–488. [Google Scholar] [CrossRef]
  9. Sajan, M.P.; Shalij, P.R.; Ramesh, A.; Biju, A.P. Lean manufacturing practices in Indian manufacturing SMEs and their effect on sustainability performance. J. Manuf. Technol. Manag. 2017, 28, 772–793. [Google Scholar] [CrossRef]
  10. Bos-Brouwers, H.E.J. Corporate sustainability and innovation in SMEs: Evidence of themes and activities in practice. Bus. Strateg. Environ. 2010, 19, 417–435. [Google Scholar] [CrossRef]
  11. Ramirez-Portilla, A.; Cagno, E.; Brown, T.E. Open innovation in specialized SMEs: The case of supercars. Bus. Process Manag. J. 2017, 23, 1167–1195. [Google Scholar] [CrossRef]
  12. Hossain, M.; Kauranen, I. Open innovation in SMEs: A systematic literature review. J. Strateg. Manag. 2016, 9, 58–73. [Google Scholar] [CrossRef]
  13. Odriozola-Fernández, I.; Berbegal-Mirabent, J.; Merigó-Lindahl, J.M. Open innovation in small and medium enterprises: A bibliometric analysis. J. Organ. Chang. Manag. 2019, 32, 533–557. [Google Scholar] [CrossRef]
  14. Fisher, G.J.; Qualls, W.J. A framework of interfirm open innovation: Relationship and knowledge based perspectives. J. Bus. Ind. Mark. 2018, 33, 240–250. [Google Scholar] [CrossRef]
  15. Bigliardi, B.; Ferraro, G.; Filippelli, S.; Galati, F. The past, present and future of open innovation. Eur. J. Innov. Manag. 2020, 24, 1130–1161. [Google Scholar] [CrossRef]
  16. Chesbrough, H.; Bogers, M. Explicating Open Innovation. In New Frontiers in Open Innovation; Chesbrough, H., Vanhaverbeke, W., West, J., Eds.; Oxford University Press: Oxford, UK, 2014; pp. 3–28. [Google Scholar]
  17. Huizingh, E.K.R.E. Open innovation: State of the art and future perspectives. Technovation 2011, 31, 2–9. [Google Scholar] [CrossRef]
  18. Lazzarotti, V.; Manzini, R. Different modes of open innovation: A theoretical framework and an empirical study. Int. J. Innov. Manag. 2009, 13, 615–636. [Google Scholar] [CrossRef]
  19. Mazzola, E.; Bruccoleri, M.; Perrone, G. Open innovation and firms’ performance: State of the art and empirical evidences from the bio-pharmaceutical industry. Int. J. Technol. Manag. 2016, 70, 109–134. [Google Scholar] [CrossRef] [Green Version]
  20. Shin, K.; Kim, E.; Jeong, E. Structural Relationship and Influence between Open Innovation Capacities and Performances. Sustainability 2018, 10, 2787. [Google Scholar] [CrossRef] [Green Version]
  21. Kurniawati, A.; Wiratmadja, I.I.; Sunaryo, I.; Ari Samadhi, T.M.A. Relationship among knowledge management, innovation, and performance: A systematic literature review. In Proceedings of the 2019 IEEE 6th International Conference on Industrial Engineering and Applications (ICIEA), Tokyo, Japan, 12–15 April 2019; pp. 700–704. [Google Scholar]
  22. Laursen, K.; Salter, A. Open for innovation: The role of openness in explaining innovation performance among U.K. manufacturing firms. Strateg. Manag. J. 2006, 27, 131–150. [Google Scholar] [CrossRef]
  23. Lichtenthaler, U.; Lichtenthaler, E. A capability-based framework for open innovation: Complementing absorptive capacity. J. Manag. Stud. 2009, 46, 1315–1338. [Google Scholar] [CrossRef]
  24. Öberg, C.; Alexander, A.T. The openness of open innovation in ecosystems—Integrating innovation and management literature on knowledge linkages. J. Innov. Knowl. 2019, 4, 211–218. [Google Scholar] [CrossRef]
  25. Cheng, C.C.J.; Huizingh, E.K.R.E. When is open innovation beneficial? The role of strategic orientation. J. Prod. Innov. Manag. 2014, 31, 1235–1253. [Google Scholar] [CrossRef]
  26. Wang, X. The effect of inbound open innovation on firm performance in Japanese manufacturing firms: Comparative study between research center and business unit. Int. J. Innov. Manag. 2018, 22, 222–230. [Google Scholar] [CrossRef]
  27. Sekaran, U.; Bougie, R. Research Methods for Business: A Skill Building Approach, 7th ed.; John Wiley & Sons, Ltd: Chichester, UK, 2016; ISBN 9781119165552. [Google Scholar]
  28. Hair, J.F., Jr.; Hult, G.T.M.; Ringle, C.M.; Sarstedt, M. A Primer on Partial Least Squares Structural Equation Modeling (PLS-SEM); Sage Publications: Thousand Oaks, CA, USA, 2014. [Google Scholar]
  29. UNESCO. Indonesian Batik—Intangible Heritage—Culture Sector—UNESCO. Available online: https://ich.unesco.org/en/RL/indonesian-batik-00170 (accessed on 8 November 2021).
  30. UNESCO. Cultural Selection: “Batik for the World” Exhibition at UNESCO|Silk Roads Programme. Available online: https://en.unesco.org/silkroad/content/cultural-selection-batik-world-exhibition-unesco (accessed on 8 November 2021).
  31. Wang, C.L.; Ahmed, P.K. The development and validation of the organisational innovativeness construct using confirmatory factor analysis. Eur. J. Innov. Manag. 2004, 7, 303–313. [Google Scholar] [CrossRef] [Green Version]
  32. Martinez-Conesa, I.; Soto-Acosta, P.; Carayannis, E.G. On the path towards open innovation: Assessing the role of knowledge management capability and environmental dynamism in SMEs. J. Knowl. Manag. 2017, 21, 553–570. [Google Scholar] [CrossRef]
  33. Mitrega, M.; Forkmann, S.; Zaefarian, G.; Henneberg, S.C. Networking capability in supplier relationships and its impact on product innovation and firm performance. Int. J. Oper. Prod. Manag. 2017, 37, 577–606. [Google Scholar] [CrossRef]
  34. Yim, S.H.; Josephson, B.W.; Johnson, J.L.; Sisodiya, S.R. Interfirm Relational Strategies and Innovation: The Role of Interfirm Relational Traits and Firm Resources. Cust. Needs Solut. 2015, 2, 230–244. [Google Scholar] [CrossRef] [Green Version]
  35. Pan, X.; Song, M.L.; Zhang, J.; Zhou, G. Innovation network, technological learning and innovation performance of high-tech cluster enterprises. J. Knowl. Manag. 2019, 23, 1729–1746. [Google Scholar] [CrossRef]
  36. Lau, A.K.W.; Lo, W. Regional innovation system, absorptive capacity and innovation performance: An empirical study. Technol. Forecast. Soc. Chang. 2015, 92, 99–114. [Google Scholar] [CrossRef]
  37. Ahn, J.M.; Ju, Y.; Moon, T.H.; Minshall, T.; Probert, D.; Sohn, S.Y.; Mortara, L. Beyond absorptive capacity in open innovation process: The relationships between openness, capacities and firm performance. Technol. Anal. Strateg. Manag. 2016, 28, 1009–1028. [Google Scholar] [CrossRef] [Green Version]
  38. Huang, H.C.; Lai, M.C.; Huang, W.W. Resource complementarity, transformative capacity, and inbound open innovation. J. Bus. Ind. Mark. 2015, 30, 842–854. [Google Scholar] [CrossRef]
  39. Payán-Sánchez, B.; Belmonte-Ureña, L.J.; Plaza-úbeda, J.A.; Vazquez-Brust, D.; Yakovleva, N.; Pérez-Valls, M. Open innovation for sustainability or not: Literature reviews of global research trends. Sustainability 2021, 13, 1136. [Google Scholar] [CrossRef]
  40. Yun, J.J.; Zhao, X.; Park, K.B.; Shi, L. Sustainability condition of open innovation: Dynamic growth of Alibaba from SME to large enterprise. Sustainability 2020, 12, 4379. [Google Scholar] [CrossRef]
  41. Wang, Y.; Vanhaverbeke, W.; Roijakkers, N. Exploring the impact of open innovation on national systems of innovation—A theoretical analysis. Technol. Forecast. Soc. Chang. 2012, 79, 419–428. [Google Scholar] [CrossRef]
  42. Sarkar, S.; Costa, A.I.A. Dynamics of open innovation in the food industry. Trends Food Sci. Technol. 2008, 19, 574–580. [Google Scholar] [CrossRef]
  43. Rauter, R.; Globocnik, D.; Perl-Vorbach, E.; Baumgartner, R.J. Open innovation and its effects on economic and sustainability innovation performance. J. Innov. Knowl. 2019, 4, 226–233. [Google Scholar] [CrossRef]
  44. Costa, J.; Matias, J.C.O. Open innovation 4.0 as an enhancer of sustainable innovation ecosystems. Sustainability 2020, 12, 8112. [Google Scholar] [CrossRef]
  45. Yun, J.H.J.; Zhao, X.; Wu, J.; Yi, J.C.; Park, K.B.; Jung, W.Y. Business model, open innovation, and sustainability in car sharing industry—Comparing three economies. Sustainability 2020, 12, 1883. [Google Scholar] [CrossRef] [Green Version]
  46. Yun, J.H.J.; Won, D.K.; Park, K.B. Entrepreneurial cyclical dynamics of open innovation. J. Evol. Econ. 2018, 28, 1151–1174. [Google Scholar] [CrossRef]
  47. Yun, J.H.J.; Zhao, X.; Jung, K.H.; Yigitcanlar, T. The culture for open innovation dynamics. Sustainability 2020, 12, 5076. [Google Scholar] [CrossRef]
  48. Yun, J.H.J.; Liu, Z. Micro- and macro-dynamics of open innovation with a quadruple-helix model. Sustainability 2019, 11, 3301. [Google Scholar] [CrossRef] [Green Version]
  49. Rumanti, A.A.; Sunaryo, I.; Wiratmadja, I.I.; Irianto, D. Cleaner production for small and medium enterprises: An open innovation perspective. IEEE Trans. Eng. Manag. 2020, 1–14. [Google Scholar] [CrossRef]
  50. van Doorn, J.; Risselada, H.; Verhoef, P.C. Does sustainability sell? The impact of sustainability claims on the success of national brands’ new product introductions. J. Bus. Res. 2021, 137, 182–193. [Google Scholar] [CrossRef]
  51. Martuti, N.K.T.; Hidayah, I.; Margunani, M.; Alafima, R.B. Organic material for clean production in the Batik industry: A case study of Natural Batik Semarang, Indonesia. Recycling 2020, 5, 28. [Google Scholar] [CrossRef]
  52. Mudjijah, S. Entrepreneurship training model with quintuple helix approach study on the batik creative industry craft sector. In Proceedings of the 1st Workshop on Multidisciplinary and Its Applications Part 1, Aceh, Indonesia, 19–20 January 2018. [Google Scholar]
  53. Fitriani, S.; Wahjusaputri, S.; Diponegoro, A. Success factors in triple helix coordination: Small-medium sized enterprises in Western Java. Etikonomi 2019, 18, 233–248. [Google Scholar] [CrossRef] [Green Version]
  54. Vlaisavljevic, V.; Medina, C.C.; Van Looy, B. The role of policies and the contribution of cluster agency in the development of biotech open innovation ecosystem. Technol. Forecast. Soc. Chang. 2020, 155, 119987. [Google Scholar] [CrossRef]
  55. Roziqin, A.; Dwi Retnandari, N.; Fajrina, A.N.; Sihidi, I.T.; Kamil, M. The local government and creative industry: Experience from batik tulis Lasem industries. J. Bina Praja J. Home Aff. Gov. 2021, 13, 419–429. [Google Scholar] [CrossRef]
  56. Hudani, H.; Dhewanto, W. Quadruple helix mapping collaboration for fashion small medium enterprise development in Bandung. J. Bus. Manag. 2015, 4, 394–406. [Google Scholar]
  57. Sumarto, R.H.; Sumartono; Muluk, M.R.K.; Nuh, M. The new normal era in Yogyakarta City tourism village through the involvement of four helix-quadruple helix. In Proceedings of the 3rd Annual International Conference on Public and Business Administration (AICoBPA 2020); Atlantic Press: Malang, Indonesia, 2020; pp. 467–470. [Google Scholar]
  58. Santoro, G.; Ferraris, A.; Winteler, D.J. Open innovation practices and related internal dynamics: Case studies of Italian ICT SMEs. EuroMed J. Bus. 2019, 14, 47–61. [Google Scholar] [CrossRef]
  59. Halbert, L. Collaborative and collective: Reflexive Co-ordination and the dynamics of open innovation in the digital industry clusters of the Paris region. Urban Stud. 2011, 49, 2357–2376. [Google Scholar] [CrossRef]
  60. Yun, J.J.; Park, K.B.; Im, C.J.; Shin, C.H.; Zhao, X. Dynamics of social enterprises—Shift from social innovation to open innovation. Sci. Technol. Soc. 2017, 22, 425–439. [Google Scholar] [CrossRef]
  61. Barrett, G.; Dooley, L.; Bogue, J. Open innovation within high-tech SMEs: A study of the entrepreneurial founder’s influence on open innovation practices. Technovation 2021, 103, 102232. [Google Scholar] [CrossRef]
  62. Ooms, W.; Werker, C.; Caniëls, M. Personal and social proximity empowering collaborations: The glue of knowledge networks. Ind. Innov. 2018, 25, 833–840. [Google Scholar] [CrossRef] [Green Version]
  63. Wijethilake, C. Proactive sustainability strategy and corporate sustainability performance: The mediating effect of sustainability control systems. J. Environ. Manag. 2017, 196, 569–582. [Google Scholar] [CrossRef] [PubMed]
  64. Wu, L.; Subramanian, N.; Abdulrahman, M.D.; Liu, C.; Lai, K.H.; Pawar, K.S. The impact of integrated practices of lean, green, and social management systems on firm sustainability performance—Evidence from Chinese fashion auto-parts suppliers. Sustainability 2015, 7, 3838–3858. [Google Scholar] [CrossRef] [Green Version]
Figure 1. Structural model relationship.
Figure 1. Structural model relationship.
Joitmc 08 00069 g001
Figure 2. Sustainability-oriented open innovation.
Figure 2. Sustainability-oriented open innovation.
Joitmc 08 00069 g002
Figure 3. SMEs sustainability with open innovation.
Figure 3. SMEs sustainability with open innovation.
Joitmc 08 00069 g003
Table 1. Profile of Respondents.
Table 1. Profile of Respondents.
ProfileCategoryFrequencyPercentage
Number of employees1–10 employees8341.71%
11–20 employees5527.64%
21–30 employees3618.09%
31–40 employees73.52%
41–50 employees94.52%
≥51 employees94.52%
Age1–10 years6532.66%
11–20 years9748.74%
21–30 years168.04%
31–40 years94.52%
41–50 years52.51%
≥51 years73.52%
Marketdomestic19396.98%
domestic and global63.02%
Table 2. Evaluation of the Measurement Model.
Table 2. Evaluation of the Measurement Model.
ConstructIndicatorOuter LoadingCronbach’s AlphaCRAVE
Sustainability Performance (Sust)Sust10.8570.8540.8930.587
Sust100.600
Sust20.826
Sust30.777
Sust40.831
Sust50.670
Innovativeness (Inno)Inno100.7530.8600.8960.591
Inno40.702
Inno50.731
Inno70.733
Inno80.831
Inno90.850
Inbound Open Innovation (Inbo)Inbo10.7440.9290.9390.545
Inbo100.680
Inbo110.748
Inbo120.743
Inbo130.661
Inbo140.863
Inbo150.711
Inbo160.708
Inbo20.743
Inbo30.816
Inbo40.796
Inbo50.697
Inbo60.655
Competence Mapping (Comp)Comp10.8010.8360.8910.673
Comp20.863
Comp30.877
Comp40.733
Desorptive Capability (DCab)DCab10.7060.8070.8740.635
DCab20.849
DCab30.833
DCab40.791
Networking Capability (Netw)Netw10.7530.8560.8960.634
Netw20.778
Netw30.805
Netw40.845
Netw50.798
Relational Capability (Rela)Rela10.8140.8800.9140.681
Rela20.910
Rela30.851
Rela40.835
Rela50.701
Network Position (NPos)NPos10.8080.8370.8820.599
NPos20.732
NPos30.732
NPos40.779
NPos50.815
Network Diversity (NDiv)NDiv10.7800.8820.9070.584
NDiv20.719
NDiv30.697
NDiv40.783
NDiv50.758
NDiv60.794
NDiv70.811
Absorptive Capacity (Abso)Abso10.7100.8200.8680.523
Abso20.767
Abso30.722
Abso40.670
Abso50.788
Abso60.676
Control of Knowledge Input (Cont)Cont10.7720.8010.8700.627
Cont20.794
Cont30.861
Cont40.734
Distribution of Knowledge Input (Dist)Dist10.8000.8970.9210.660
Dist20.765
Dist30.858
Dist40.839
Dist50.804
Dist60.806
Appropriation of Knowledge Output (Appr)Appr10.7920.7750.8570.603
Appr20.813
Appr30.842
Appr40.644
Desorptive Capacity (Deso)Deso10.6640.7970.8600.554
Deso20.738
Deso30.787
Deso40.828
Deso50.692
Transformative Capacity (Tran)Tran10.7480.7740.8470.528
Tran20.835
Tran30.698
Tran40.623
Tran50.710
Connective Capacity (Conn)Conn10.8010.8600.9050.703
Conn20.854
Conn30.861
Conn40.838
Inventive Capacity (Inve)Inve10.8800.8730.9080.665
Inve20.817
Inve30.839
Inve40.820
Inve50.711
Innovative Capacity (ICap)ICap10.7850.8640.9020.647
ICap20.743
ICap30.842
ICap40.812
ICap50.837
Table 3. Significance of the Structural Model Relationship.
Table 3. Significance of the Structural Model Relationship.
HypothesisPath Coefficientt Statisticp ValueConclusion
H1: Inno → Sust0.71518.9380.000Accept
H2: Inbo → Inno0.73618.3680.000Accept
H3: Comp → Inbo0.1983.0060.003Accept
H4: DCab → Inbo0.1141.5240.129Reject
H5: Netw → Inbo−0.0140.1730.863Reject
H6: Rela → Inbo0.0440.5610.575Reject
H7: NPos → Inbo0.1702.2560.025Accept
H8: NDiv → Inbo0.0390.4580.647Reject
H9: Abso → Inbo0.1201.6560.099Reject
H10: Cont → Inbo−0.0570.7910.430Reject
H11: Dist → Inbo−0.0710.9690.333Reject
H12: Appr → Inbo0.1762.2970.022Accept
H13: Deso → Inbo−0.0150.1960.845Reject
H14: Tran → Inbo0.0991.4710.142Reject
H15: Conn → Inbo0.1972.1530.032Accept
H16: Inve → Inbo0.1842.1850.030Accept
H17: ICap → Inbo0.1752.0680.039Accept
Table 4. R2 Value.
Table 4. R2 Value.
ConstructR SquareR Square Adjusted
Inbound (Inbo)0.6880.662
Innovativeness (Inno)0.5420.540
Sustainability performance (Sust)0.5120.509
Table 5. Q2 Value.
Table 5. Q2 Value.
ConstructQ Square
Inbound (Inbo)0.361
Innovativeness (Inno)0.312
Sustainability performance (Sust)0.293
Publisher’s Note: MDPI stays neutral with regard to jurisdictional claims in published maps and institutional affiliations.

Share and Cite

MDPI and ACS Style

Kurniawati, A.; Sunaryo, I.; Wiratmadja, I.I.; Irianto, D. Sustainability-Oriented Open Innovation: A Small and Medium-Sized Enterprises Perspective. J. Open Innov. Technol. Mark. Complex. 2022, 8, 69. https://doi.org/10.3390/joitmc8020069

AMA Style

Kurniawati A, Sunaryo I, Wiratmadja II, Irianto D. Sustainability-Oriented Open Innovation: A Small and Medium-Sized Enterprises Perspective. Journal of Open Innovation: Technology, Market, and Complexity. 2022; 8(2):69. https://doi.org/10.3390/joitmc8020069

Chicago/Turabian Style

Kurniawati, Amelia, Indryati Sunaryo, Iwan Inrawan Wiratmadja, and Dradjad Irianto. 2022. "Sustainability-Oriented Open Innovation: A Small and Medium-Sized Enterprises Perspective" Journal of Open Innovation: Technology, Market, and Complexity 8, no. 2: 69. https://doi.org/10.3390/joitmc8020069

APA Style

Kurniawati, A., Sunaryo, I., Wiratmadja, I. I., & Irianto, D. (2022). Sustainability-Oriented Open Innovation: A Small and Medium-Sized Enterprises Perspective. Journal of Open Innovation: Technology, Market, and Complexity, 8(2), 69. https://doi.org/10.3390/joitmc8020069

Article Metrics

Back to TopTop