Abstract
Start-ups are launched every day, and most of them will fail at the same pace. Worldwide unemployment has become a major concern due to the geometric increase in the population. However, job opportunities are not created at the same pace as the overall population, and jobless people are becoming a burden on the economy. This situation led to introduce a system that helps people become self-employed and gives dignity to their lives. Prior studies reported that many factors could motivate an individual to pursue entrepreneurial projects. However, there is still a gap in identifying a path that promotes entrepreneurial intention among young graduates. Therefore, the purpose of the current study is to determine the effect of self-motivation, family support, peer influence, and institutional support on entrepreneurial intention through entrepreneurial skills, propensity to take risks, and innovativeness. Data were collected from 416 business students from six public and private sector universities in Pakistan. The results revealed that self-motivation, family support, peer influence, and institutional support positively and significantly affected entrepreneurial intention. The mediating role of entrepreneurial skills, a propensity to take risks, and innovativeness also enhances entrepreneurial intention among young graduates. A categorical analysis was conducted to explain the characteristics of the individuals motivated to launch start-ups. The results revealed a significant difference in the grouping variables of gender and education. The conceptual model provides more pronounced results in the case of male and post-graduate students. These findings may motivate young graduates to start new venture capital start-ups based on open business models. In this way, they can contribute to the complex and evolutionary economics that accelerate efficiency through technological innovation.
1. Introduction
The worldwide population increases day by day, but job opportunities do not grow at the same pace, which creates a problem of unemployment [1]. Jobless people are now becoming a burden on the economy, not only in developing countries, but also in developed countries. This situation necessitates the promotion of the concept of entrepreneurship, which emphasizes making more people self-employed [2]. Recently, entrepreneurship has become an extremely relevant tool for promoting sustainable economic development. It helps to reduce unemployment, creates job opportunities for people, and assists the government in increasing economic growth. Its financial contribution leads to social and human welfare, which creates value in society [3]. Therefore, there is a need to induce people to become entrepreneurs, but most entrepreneurial start-ups fail due to flawed initiatives. The total value of entrepreneurial ventures is about 582 million globally, but 22.5% of small businesses fail within a year. The leading causes of failure are poor planning, complicated legal procedures, a lack of financial resources, and an inadequate economic sphere [4].
In the entrepreneurship sector, the people of Pakistan have a lack of knowledge, skills, and innovative techniques. These barriers create a problem for a prospective entrepreneur to enter the market in Pakistan, as compared to other developing countries. Therefore, the financial system in Pakistan still struggles with entrepreneurial start-ups because people are less interested in becoming entrepreneurs [5] than in other countries. The success rate of new ventures is less than 2% in Pakistan [6]. However, the percentage of success improved in 2018 (between 10% and 20%), but it still remains very low compared to neighboring Asian countries [7]. Realizing this situation, the government of Pakistan conducted structural changes and introduced subsidized packages to enhance entrepreneurial intentions among people [8]. The government implemented various policies to offer economic incentives for new entrepreneurial projects, provided them with financing and offered basic training to boost their skills. These initiatives help individuals to move their careers in the right direction.
The concept of entrepreneurial intention relates to the intentional act of an individual to pursue starting a new business or project as a career [9]. The literature has identified many internal and external factors that can influence an individual’s choices regarding the establishment of a new business [10]. These factors come from their personality traits and are connected to the external environment, which strongly influences their career path. Self-motivation is an essential factor that keeps entrepreneurial intention in line [11]. It is related to the challenge-oriented ability of individuals, which induces them to initiate a new project despite searching for a job [12]. Family support and peer influence also enhances individual intention to launch start-ups [13]. People with financial and moral support from their families are more psychologically stable and are better decision makers. That is why they can cope in every situation. They are risk-takers and can survive even in the worst conditions.
Some scholars have emphasized disseminating information and training people to promote self-employment as a concept [14]. This created awareness among the masses and provoked them to start their own businesses. In addition to training programs, co-curricular and academic activities at the institutional level also create awareness in young entrepreneurs globally [15]. These entrepreneurial improvement programs include coaching to improve people’s competencies and skills in order to enhance their knowledge about start-ups [8]. All of these antecedents are necessary to consider when determining entrepreneurial intention because they are essential in the success of entrepreneurial projects. Previous studies have also discussed the influence of individual characteristics, such as personality traits, on entrepreneurial intention [16]. They further reported that all the antecedents of entrepreneurial intention (self-motivation, family support, peer influence, and institutional support) positively affect personality characteristics, such as entrepreneurial skills, propensity to take risks, and innovativeness [17,18].
Entrepreneurial skills are techniques that entrepreneurs can use in unstable environments that lead towards constructive results. This creates a high degree of entrepreneurial intention, which is positively related to entrepreneurial skills [18]. The propensity to take risks is linked to personality characteristics, which involves making critical decisions for projects that directly relate to an individual’s intention to launch a start-up [19]. Innovativeness is associated with ethical and experimental conduct, which yields new thoughts and production techniques [20]. Entrepreneurs who are motivated to perform skillful work, willing to take a risk, and use innovative techniques can better compete in the market [12]. An entrepreneur who has family member support is ready to face all of the challenges that are involved in the project execution process [21]. Peers also have a positive impact on entrepreneurial skills, a propensity to take risks, and innovativeness. People who work with their teammates are more concerned about start-ups. They discuss their ideas with peers and obtain support from them [22]. Institutional support also positively impacts entrepreneurial skills, a propensity to take risks, and innovativeness by providing an atmosphere that encourages entrepreneurs to participate in business activities [23].
People who are self-motivated and supported by their families, peers, and institutions have in-build personality characteristics (entrepreneurial skills, propensity to take risks, and innovativeness), can avail future opportunities, and can become successful entrepreneurs [24]. Therefore, the objective of the current study is to investigate the role of antecedents of entrepreneurial intentions (self-motivation, family support, peer influence, and institutional support) in enhancing entrepreneurial intention among university students through entrepreneurial skills, the propensity to take risks, and innovativeness. The theory of planned behavior supports the proposed model. It helps to understand the factors that affect an entrepreneurial intention to start a business [1,3,25]. This study will have a valuable contribution to entrepreneurship sectors, which will lead to a contribution to the economy. First, it highlights the significance of entrepreneurial intention, which is beneficial for the business sector. It introduces a conceptual model that helps to induce an individual into a new start-up. It emphasizes that entrepreneurs should have a clear intention and awareness before starting their projects.
Second, through this study, entrepreneurs can better understand the importance of the factors influencing their intention to initiate business projects. Young people can start their own business through it and can make a valuable contribution to entrepreneurship sectors that contribute to the economy. Third, it explains the relationship between innovativeness and entrepreneurial intention. It emphasizes that innovation must be practiced in order to face dynamic trends and to deal with increasing competition in the market. Fourth, it highlights the importance of entrepreneurial skills in determining the stability and success of entrepreneurial practices. Fifth, entrepreneurs must be willing to take risks in order to secure a competitive advantage and to introduce new innovative trends to maintain the competition in the market.
This article is arranged as follows: Section 2 provides a comprehensive overview of the entrepreneurial intention related to university students and briefly explains the literature review and hypothesis development. Section 3 describes the methodology of the study. The results are illustrated in Section 4. In Section 5, the authors add some concluding remarks, and a discussion of the results is presented. Further, the conclusion, research implications, limitations, and future scope of the study are outlined in Section 6.
2. Review of Literature and Hypothesis Development
2.1. Entrepreneurial Intention
Entrepreneurial intention leads to pursuing an entrepreneurial project or the setting up of a new business venture that is controlled by the self-interest of people. It refers to a self-acknowledged conviction that they intend to set up a new business venture and consciously plan to do so in the future. It is considered to be essential in starting a new journey into entrepreneurial operations [26]. The entrepreneurs already involved in the projects have the clear prospect of enhancing their business journey [3]. Kautonen [9] recognized that desire, self-prediction, and behavioral intentions are key factors in measuring an individuals’ interest in entrepreneurial projects. Entrepreneurial choices reflect the self-determination of the people who start their business with dedication. It is the foundation of entrepreneurial projects and can be visible as an initial step in the entrepreneurial process [27]. Previous studies reported many motivational factors that incline people towards new business ventures [28,29]. These factors are personal and situational and directly affect entrepreneurial intention.
Entrepreneurial intention has become a vibrant field in entrepreneurship research. It is an effective way to create the desire of people to carry out something productive and to execute new ventures [30]. It also reflects the commitment of a person to start a new venture [31]. Naz et al. [6] reported that endorsement of entrepreneurial activities has become essential in developing countries due to its growing role in creating employment opportunities and in accelerating economic growth. In a country such as Pakistan, entrepreneurship plays a vital role in creating this intention among young people. Unfortunately, Pakistan’s economic system lacks such projects and activities [15]. Currently, the government of Pakistan has taken the initiative to establish new institutes that will promote both entrepreneurial skills and education. Peer influence and institutional support also encourages people to fulfill their professional desire and to make efforts to attain their goals [25].
Institutions have the responsibility to create awareness among students on how to set up new establishments. It is important to enhance entrepreneurial intention in relation to government ideology and the behavior of the people towards start-ups [28]. Entrepreneurial knowledge of young graduates is also helpful in this regard, and is a set of skills that are needed to create and succeed in business ventures. An understanding of entrepreneurial projects develops strength among business students. These young people are expected to start their careers as entrepreneurs [32]. Intention models help to explain and predict an individual’s behavior towards goals and explain how potential entrepreneurs perceive opportunities through analyzing capacity markers and the factors affecting these intentions [33]. Entrepreneurs also assist in bringing innovation, where new and better products are introduced and new markets are explored. Institutions have the responsibility to guide their students on how to set up new establishments. Through entrepreneurial intention, they can create, identify, and bring the vision to life. This vision can be developed as an opportunity, idea, or strategy to execute something in a better way [34].
2.2. Antecedents of Entrepreneurial Intention
Self-motivation is a driving force that leads a person towards their target. It is a personality characteristic that motivates someone to face challenges and encourages them to never quit, even in difficult situations. It is an internal driving force that keeps individuals focused on set targets, and so is considered to be essential in developing career choices [35]. It is an exceptional characteristic that distinguishes a person from others, and is based on three dimensions: magnitude, strength, and generality [3]. These dimensions help to develop entrepreneurial intention, which is a step towards starting the entrepreneurial process [36]. Self-motivation gives confidence to the individual, which permits him/her to perform entrepreneurship roles, to face challenges, and to accomplish project-related tasks efficiently. In this regard, young entrepreneurs have a high self-motivation and can have an excessive commitment to achieving their desired goals. Self-motivation is based on people’s sense of perception and their capabilities and talents. It represents whether they have obtained what is needed to carry out a particular challenge successfully [37].
The study of entrepreneurial behavior develops from diverse perspectives of human behavior. Researchers have stressed the importance of identifying the intrinsic forces that motivate young people towards entrepreneurship [36]. This internal motivation helps students to choose their career path and to apply the innovative skills in practice in the dynamic environment. The prospective individuals apply open innovation strategies in order to successfully face the challenges of the competitive market. It helps businesses to survive in the complex, evolutionary economy. According to previous research, there is a positive and significant association between self-motivation and the development of interest among students to start an entrepreneurial project [21,22]. Entrepreneurship behavior is an interesting field for researchers in various Asian and European countries. Self-motivation is important in the studies on entrepreneurship because it is related to a challenge-oriented capability of entrepreneurs to evaluate opportunities and challenges that influence their intention to run a business [12].
Entrepreneurial intention acknowledges the role of family in attracting children to start a business. Scholars have found a positive relationship between family support and entrepreneurial intention [38]. Family support always gives strength to individuals and helps them to develop an entrepreneurial attitude [39]. Family support in projects highlights the importance of family positions and the responsibilities that define the interpersonal exchange system among family members and entrepreneurs [40]. Within that exchange method, entrepreneurs mobilize assets from their circle of relatives and friends, which may benefit the overall performance of the project. Family support has permitted entrepreneurs to engage in activities that may be applied in order to solve business problems and to modify emotional distress that arises due to financial issues [21]. Entrepreneurial projects also require a huge amount of finance, which is not easy for young graduates to obtain. However, through financial assistance from family support, friends, and relatives, they can easily overcome this issue and start their business activities.
Family support rescues the young entrepreneur from job-related issues by supporting their business start-ups [41]. Through the help of family members, individuals could obtain additional encouragement, recommendations, and other styles of assistance in order to pursue their entrepreneurial careers [42]. Family members support the entrepreneur’s financial and emotional dependency. It is an important factor when a student thinks about professional alternatives and opts for an entrepreneurship profession that makes their position strong and generates new ideas [43]. It is necessary to link young entrepreneurs’ attention to members of their family organization [44]. In many countries worldwide, university students frequently attend neighborhood institutes, live with their parents, and have support from their parents to undertake different start-up initiatives [45]. A past study has supported our argument that family support positively influences entrepreneurial intention [46]. The entrepreneurs who are close to their family members have a better understanding of business opportunities, and they have a strong influence on the decision to support the activities.
The social power of peers is also acknowledged as positively impacting a student’s entrepreneurial transformation. After family, peer support is the second most important driving force and involves people with the same interests and goals [1]. Prior studies have supported the positive relationship between peer support and the entrepreneurial intention of young graduates. Peer groups also affect the tendency to learn and understand financial issues and improve decision making [47]. Due to social influences in preferences of institutions, peers are acknowledged as having a high impact on a student’s entrepreneurial transformation [17]. University peers have more decision-making power that can be used to adjust the decisions of entrepreneurs [48]. In addition, peers have been shown to have experience in entrepreneurial projects and this influences other people’s choice of entrepreneurial activities [49]. Peer influence always affects young people and creates entrepreneurial intention [50]. It modifies individual conduct in order to measure the regular improvements that are accepted by peers and are chosen by peer organizations, which stays with them. Prospective entrepreneurs receive feedback on ambitious projects because peers already have experience in start-ups and this leads to success and creates more entrepreneurial intention [51]. A peer’s abilities, skills, and expertise are required even considering that the interplay with former entrepreneurs needs to recognize more entrepreneurial intention among individuals. Similarly to this, peers play a vital role in facilitating measures to initiate a new business venture [52].
Institutional support encourages young people to become entrepreneurs [50]. It shows a significant impact on job creation and determines new guidelines for entrepreneurs, thus, leading to a financial improvement in the economy [53]. Recently, institutions started to connect academic degrees with professional requirements in order to motivate students by creating a desire to become entrepreneurs [54]. Institutional support connects to entrepreneurial intention by arranging workshops and seminars in order to improve skills, and to encourage networking and awareness [55]. Institutional support leads to economic, political, and social interactions, and builds character in order to reduce unpredictability [56]. It is anticipated to play a crucial role in encouraging entrepreneurship and is helpful for university students to take part as a viable professional alternative [57]. Educational institutes teach the courses that promote entrepreneurial cyclical dynamics of open innovation in order to facilitate students in bringing innovative performance in their future businesses [58]. Universities have started to focus their attention on altering the personal attributes and skills of the interested individuals rather than only focusing on transmitting knowledge.
Similarly to educational support, institutions can further assist the entrepreneurial intention of university students by facilitating the creation of resources that are beneficial for entrepreneurship programs [59]. It should promote an entrepreneurial culture through co-curricular activities such as diligent participation in seminars, workshops, skills-based training sessions, and interactive sessions with successful business people. Rae [60] concluded that institutions, where supportive environments are provided, have students with more confidence to overcome their commercial enterprise challenges [61]. However, there is a contradictory opinion about formal and informal entrepreneurship education in furthering university graduates’ goal of developing from an intention to launching a start-up [62]. Institutional entrepreneurship programs have mentioned that people who were mainly interested in the business arrangement and the resources that can be used to create new institutions or to transform present ones were more inclined towards new start-ups [63]. Therefore, it is vital to investigate how institutional support affects a students’ intention to start their business, and this is based on examining the role of institutional support and other antecedents, such as self-motivation, family, and peer support. Thus, based on these arguments, we propose the following hypothesis:
Hypothesis 1 (H1).
There is a significant and positive impact of (i) self-motivation, (ii) family support, (iii) peer influence, and (iv) institutional support on entrepreneurial intention.
2.3. Mediating Role of Entrepreneurial Skills
Entrepreneurial skills are the key factors that are needed to succeed in entrepreneurship. They play crucial roles in recognizing the important position of entrepreneurs in risky or uncertain environments [18]. They help to develop new products in order to generate economic wealth for the entrepreneur [64]. In previous studies, some scholars emphasized their link to entrepreneurial intention and found a positive relationship between these variables [65]. Entrepreneurial success primarily relies on entrepreneurial skills instead of experience or schooling [66]. Entrepreneurial skills lead to developing vast social networks and high competition in the market in effective ways [67]. Therefore, researchers have stressed these factors due to their growing importance in developing and growing economies [68].
Entrepreneurial skills integrate with other skills, such as communication and leadership, which are essential to successfully integrate the challenges involved in a dynamic market. Previous studies have highlighted the significance of entrepreneurial skills for the sustainability of start-ups in both developing and growing economies. The debate leads to how these skills can be significantly developed in prospective entrepreneurs, which leads to an impact on their career choices and new business ventures. It could be recognized that some entrepreneurial skills are built-in, while others are learned and improved during the performance of the projects [62]. Studies have further mentioned that improving entrepreneurial skills might positively affect entrepreneurial intention as opportunities can even be created in uncertain environments [69].
Entrepreneurial skills lead to developing vast social networks and high competition in the market in effective ways. They are considered to be crucial contributing factors in recognition and value creation [70]. Having these skills is an important position for entrepreneurs in unstable environments and leads to improving performance [64]. Liñán [71] found a significant positive association between entrepreneurial skills and intention among university students. Their study also established that a large part of entrepreneurial achievement relies on skills more than it does on the experience or education of young people [72]. Skills have the potential for long-term growth in the field [73]. Entrepreneurial skills provide the idea of recognizing the talent and abilities of people to start new projects [74]. The role of entrepreneurial skills is to enhance workability and to provide knowledge of entrepreneurial intention; however, this is still under investigation in the literature [75]. The mediating role of entrepreneurial skills is between antecedents of entrepreneurial intention (self-motivation, family support, peer influence, and institutional support) and new business venture career choices. Thus, based on the arguments above, we propose the following hypothesis:
Hypothesis 2 (H2).
Entrepreneurial skills mediate the relationship between (i) self-motivation, (ii) family support, (iii) peer influence, and (iv) institutional support on entrepreneurial intention.
2.4. Mediating Role of Propensity to Take Risk
A risk-taking propensity is an individual’s personality trait which is considered to be important in selecting the project and the decision making involved in the entrepreneurship profession [10]. Risk-taking ability helps entrepreneurs to sustain an open innovation journey and to foster competitiveness. Entrepreneurs know how to react in uncertain situations when he/she incorrectly evaluates the risks that were associated with certain business operations. The accurate assessment of the risk–return leads to reduced errors and improves business strategies in order to achieve the goal confidentially [76]. It also helps entrepreneurs to choose open business models. Independence plays a very important role when entrepreneurs make decisions and also leads to entrepreneurial intention [77]. Moreover, the propensity to take risks increases confidence and can influence the ability to be involved in decision making. It enhances an individuals’ entrepreneurial intention, and their experiences are turned into creative thinking, which lead to high-risk decisions being made in order to achieve entrepreneurial success. Entrepreneurs have more self-confidence than non-entrepreneurs as they have a better ability to take risks to achieve success [78]. Therefore, risk-taking activities represent the mirror of an entrepreneur’s high, medium or low reputation, which leads to increases in the probability of their success.
Most of the literature investigates gender variations when examining the willingness of people to take entrepreneurial risks. It indicates that young entrepreneurs are more highly motivated and are more likely to be risk-takers than older, experienced people [79]. This study identified the risk-taking propensity of young graduates because there is a chance that there is an association with business success [80]. The result of a risk-taking propensity might be presumed to be one of the significant elements of an entrepreneurs’ establishment in Pakistan [81]. People who have the confidence to make a highly risky decision on time and have self-confidence, as compared to others, can have more opportunities and are more likely to achieve their entrepreneurial goal. In a previous study, the propensity to take risks was influenced by the level of confidence in taking highly risky decisions on time and by the level of self-confidence, as compared to others, and this led to them having more opportunities and being more likely to achieve their entrepreneurial goals [77]. Scholars have emphasized the importance of investigating the intervening role of the propensity to take a risk in relation to antecedents and entrepreneurial intention [82]. Consequently, we propose the following hypothesis:
Hypothesis 3 (H3).
Propensity to take risks mediates the relationship between (i) self-motivation, (ii) family support, (iii) peer influence, and (iv) institutional support on entrepreneurial intention.
2.5. Mediating Role of Innovativeness
Innovativeness is essential in entrepreneurial projects. It increases openness, new thoughts, and facilitates working on existing ideas that need to be modernized by applying new technology [83]. It is coupled with the positive characteristics of the individuals that pursue them and converts his/her idea into a reality. It helps to compete in the market by creating new values in order to develop sustainable advantages and to facilitate ongoing growth. Yun and Zhao [58] identified three types of innovations—open, closed, and social—which help to understand the dynamics and competing strategy of entrepreneurial activities. Innovativeness influences the entrepreneurial intention of individuals in terms of behavior, alertness, and the use of technology in order to improve a business’s strategy [84]. In a highly competitive environment, where firms face different challenges, open innovation strategies help them distinguish themselves. Accepting the innovative approach seems to be a constructive way for social firms to progress and expand their business ventures. However, previous studies have focused on the role of social entrepreneurs in promoting business activities and explored the role of innovativeness in this regardless [85].
Open models of innovation are considered to be essential in order to gain a competitive edge in the market. It supports competing firms during complex evolutionary stages. Innovativeness reflects a company’s tendency to take new technologies and to move towards developing creative ideas [86]. Customer-orientated entrepreneurship will likely try to innovate by presenting new products and services, which ultimately accelerates their business success [87]. Previous studies have stated that innovativeness could lead to the development of new methods and could help to gain considerable success in entrepreneurial projects [88]. It improves the learning capabilities of individuals and results in a better performance [89]. Performance could be measured in terms of business growth, asset building capacity, market share value, and product demand [90]. Entrepreneurs use innovative techniques that could bring about a positive change in their business [91]. They do not rely on traditional modes of production and transform their tasks. They are the risk-takers who try to discover new business projects in order to deliver their output in terms of innovativeness, versatility, and effectiveness [92]. This is why innovativeness leads to enhanced entrepreneurial career choices among individuals [81,82]. It is empirically proven that self-motivation, and family, peer, and institutional support can increase entrepreneurial intention [24]. However, with innovativeness, this relationship is stronger and entrepreneurial intention among people has also increased. Therefore, we posit the following hypothesis:
Hypothesis 4 (H4).
Innovativeness mediates the relationship between (i) self-motivation, (ii) family support, (iii) peer influence, and (iv) institutional support on entrepreneurial intention.
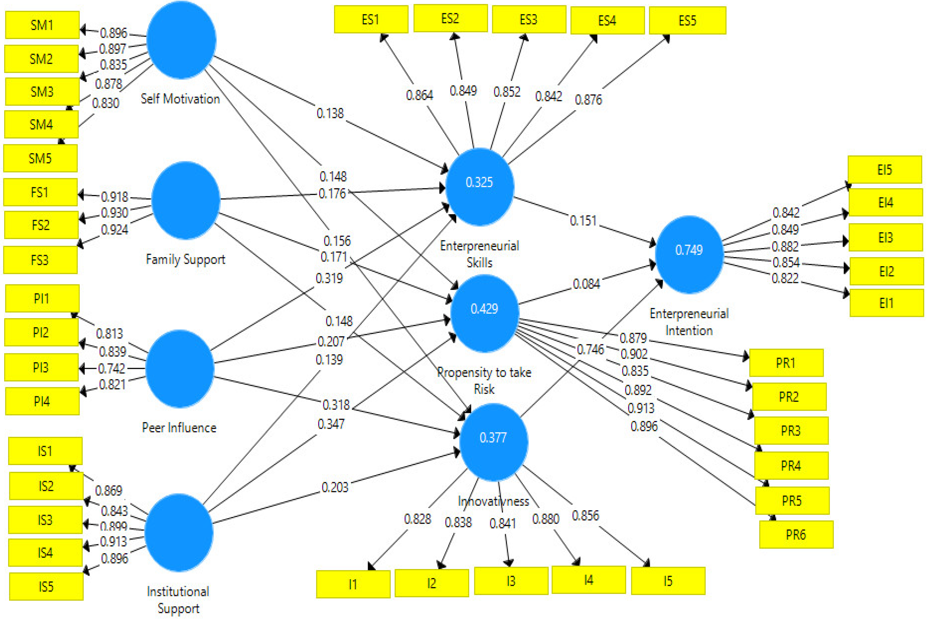
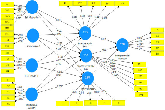
Figure 1 presents the hypothesized model of the research.
Figure 1.
Conceptual model.
3. Materials and Method
3.1. Participants and Procedure
The current study targeted the entrepreneurship industry in order to reduce the unemployment rate, which negatively affects the country’s economy. Entrepreneurship is an essential source of employment creation in emerging economies such as Pakistan, which is facing an economic crisis. This study investigates the entrepreneurial intention of young university students who are highly motivated to become entrepreneurs. We focused on antecedents such as self-motivation, family support, peer influence, and institutional support, which plays essential roles in enhancing the entrepreneurial intention of young people. These factors motivate the young population and increases opportunities by creating a flexible environment for entrepreneurs to contribute to the country’s economy [9]. In entrepreneurship, the start-up industry creates an environment that increases opportunities for people and revives economic growth.
Pakistan’s population presently has a considerable percentage of young people. The government of Pakistan has focused on creating a better environment for new business ventures in the country in order to deal with unemployment issues [93]. Several supporting programs have been launched to facilitate self-employment [94]. However, the perspectives of young people are also important. That is why the current study targets the young population, such as university students, in order to understand their perception of entrepreneurial projects. Online platforms were used to distribute the questionnaire among the students. The data were gathered from students enrolled in business degree programs. The top six public and private sector universities were selected from the higher education commission of Pakistan’s website for data collection purpose. These universities were located in the capital city of Punjab, Pakistan (Lahore).
The data collection was initiated in the last quarter of 2020. Initially, 500 questionnaires were filled out by participants. Thirty-eight responses had missing values and 46 questionnaires were wrongly filled out. In the end, 416 responses were used for the analysis. During data collection, the participants were assured that their personal information would not be shared with any authority and was only to be used for study purposes. The demographic profile of the respondents is presented in Table 1.
Table 1.
Demographical profile.
Table 1 shows that, out of the 416 respondents, 265 (64%) were male, and 151 (36%) were female. In the age category, 64 (15%) students were aged 20–24 years; 352 (85%) were aged 25–30 years. Of the students, 8% were enrolled in under-graduate degree programs, while most of them, 92%, were studying post-graduate programs. The sample composition regarding occupation was added to check how many students were doing technical courses and were familiar with the market. Of the respondents, 223 (54%) had not attended a training course. Of the respondents, 193 (46%) had completed training courses of less than one-month duration. Of the respondents, 80% belonged to a joint family, and most of them had an income of approximately Rs. 50,000.
3.2. Measures
Entrepreneurial intention motivates individuals to complete their entrepreneurial projects in a better way and is initiated by self-interest [30]. Five items were taken from Liñán and Chen [95] to measure the concept. Self-motivation is the physiological construct that represents consistent individual behavior in order to make decisions and to remain motivated towards the set goals [26], calculated by five items taken from Omar et al. [35]. Family support is a psychological construct that represents the family members’ moral and financial support, and this helps to initiate an entrepreneurial project [39]. It was assessed by three items collected from Lingappa et al. [1]. Peer influence reflects the individual’s sense of belonging and supports start-ups, where he/she is attracted by a person from the network who has sufficient knowledge and experience in the field [48]. It was assessed by four items collected from Lingappa et al. [1].
Entrepreneurial skills are the individual competencies required to build, arrange, and implement ideas during entrepreneurial activities [6], and these were measured with five items borrowed from Liñán [71]. Institutional support is also a psychological construct where one is financially, technically, and morally supported by institutions to accomplish his/her start-up ventures [23]. It was assessed by five items taken from Lingappa et al. [1]. The propensity to take risks is the ability of young entrepreneurs to reach their potential to tolerate uncertainty [96]. It was measured with six items taken from Yurtkoru and Seray [97]. Innovativeness is connected to the tendency to maintain competitiveness and newness, which enhances the overall performance [98], and was calculated by five items from Mueller and Thomas [99].
The factor loadings (FL) of the items ranged from 0.742 to 0.924. The internal consistency and reliability of the scale were also acceptable for all the items; for further detail, see Table 2. Cronbach’s alpha (α), composite reliability (CR), and the average variance extracted (AVE) were also calculated to confirm the reliability and validity of the study variables. A threshold value for α should be greater than 0.70. CR measured the internal consistency in the scale items of the constructs. Its benchmark value was 0.70 or more for each construct. The AVE was calculated to check the convergent validity of each construct. Its minimum threshold value was not less than 0.50. Table 2 confirms the reliability and consistency of all the constructs in the given set of data.
Table 2.
Measurement model (FL, α, CR, and AVE).
4. Data Analysis and Findings
4.1. Discriminant Validity (Fornell–Larcker Criterion)
Discriminant validity occurs when two or more constructs are anticipated to be uncorrelated. The purpose of discriminant validity is to ensure that each variable is different from the other variable [100]. It is evaluated by employing the criterion developed by Fornell and Larcker. The value of the square root of the AVE was compared with the correlations of other constructs, and it should have been greater than the correlation of the other constructs [101]. The discriminant validity test shows that all the study constructs fell within an acceptable range and fulfilled the assumption of discriminant validity (See Table 3). The value of entrepreneurial intention (0.850), entrepreneurial skills (0.857), family support (0.924), innovativeness (0.851), institutional support (0.884), peer influence (0.805), propensity to take risks (0.887), and self-motivation (0.868) are shown in Table 3. Discriminant validity was also tested through the heterotrait–monotrait (HTMT) ratio [102]. For HTMT, all values must lie between −1 and 1 in order to establish discriminant validity among all the constructs. The current study also validated the discriminant validity through HTMT for all the study variables.
Table 3.
Discriminant validity (Fornell–Larcker criterion).
4.2. Valid Estimation Model
R-square values explain how well the independent variables explain the variation in the dependent variable. Figure 2 shows that the value of the R-square for entrepreneurial intention was 0.749, which indicates that almost 75% of the changes in the model were due to explanatory variables. The structural equation modeling (SEM) technique was used to check the conceptual model because of its ability to determine the relationships between observed and latent variables. It enabled conclusions to be drawn from the hypothesized relationships. This study was conducted in order to develop a measurement model and to verify the conceptual structure and aspects. After calculating the validity and reliability of the measurement model, this structural model outcome was illustrated, as shown in Table 4 and Table 5. The path coefficient significance was analyzed after considering the measurement model. This activity was performed with the bootstrapping function of the SmartPLS in order to test the hypothesis. The results of all the hypotheses are shown in Table 4.
Figure 2.
Valid estimation model.
Table 4.
Direct effect.
Table 5.
Indirect effect.
4.3. Structural Model Assessment
Hypothesis one proposed that self-motivation, family support, peer influence, and institutional support affects entrepreneurial intention. The PLS bootstrapping techniques for the path model were used to evaluate the significance of the hypothesis. The values of the direct effect on the paths are shown in Table 4, which are β-values, t-statistics, and p-values. As stated in Table 4, it was found that self-motivation had a positive impact on entrepreneurial skills, the propensity to take risks, and innovativeness, as evidenced by (β = 0.138, 0.148, 0.156), (t = 2.927, 3.170, 3.304), and (p = 0.004, 0.002, 0.001), respectively. Family support also had a positive impact on entrepreneurial skills, the propensity to take risks, and innovativeness, as shown by (β = 0.176, 0.171, 0.148), (t = 3.815, 3.198, 2.993), and (p = 0.000, 0.001, 0.003), respectively. Peer influence had a positive impact on entrepreneurial skills, the propensity to take risks, and innovativeness, as shown by (β = 0.319, 0.207, 0.318), (t = 5.696, 3.397, 5.684), and (p = 0.000, 0.000, 0.000), respectively. Institutional support had a positive impact on entrepreneurial skills, the propensity to take risks, and innovativeness, as shown by (β = 0.139, 0.347, 0.203), (t = 2.639, 5.345, 3.214), and (p = 0.007, 0.000, 0.001), respectively. Entrepreneurial skills had a positive impact on entrepreneurial intention, as evidenced by (β = 0.151), (t = 4.404), and (p = 0.000). The propensity to take risks had a positive impact on entrepreneurial intention, as evidenced by (β = 0.084), (t = 2.941), and (p = 0.003). Innovativeness had a positive impact on entrepreneurial intention, as evidenced by (β = 0.746), (t = 21.001), and (p = 0.000).
4.4. Mediation Analysis (Indirect Effect)
In Hypothesis 2–4, we proposed that there was an indirect relationship between entrepreneurial skills, the propensity to take risks, and innovativeness. For the PLS-SEM method, we calculated the bootstrapping in order to test the specific indirect effect. The results shown in Table 5 indicate that entrepreneurial skills were mediated by the relationship between self-motivation, family support, peer influence, institutional support, and entrepreneurial intention, with obtained values being (β = 0.020, 0.027, 0.048, 0.021), (t = 2.251, 2.733, 3.377, 2.315), and (p = 0.023, 0.006, 0.000, 0.021), respectively. The propensity to take risks also mediated the relationship between self-motivation, family support, peer influence, institutional support, and entrepreneurial intention, with observed values being (β = 0.012, 0.014, 0.018, 0.029), (t = 2.036, 1.973, 2.103, 2.745), and (p = 0.042, 0.043, 0.035, 0.006), respectively. Furthermore, innovativeness mediated the relationship between self-motivation, family support, peer influence, institutional support, and entrepreneurial intention, with the reported values being (β = 0.116, 0.111, 0.237, 0.151), (t = 3.153, 2.913, 5.535, 3.278), and (p = 0.001, 0.003, 0.000, 0.001), respectively. Through these results, all the constructs fully mediated and significantly and positively affected the relationships, and all the hypotheses were accepted.
4.5. Categorical Analysis
In this study, an additional comparative analysis was conducted in order to check the effect of all the proposed antecedents on entrepreneurial intention (gender, family type, education, type of universities, and residential area) among university students. In the categorical analysis, all the grouping variables were further segregated into sub-groups, such as gender (male and female), family type (independent and joint), education (under-graduate and post-graduate), type of university (public and private), and residential area (urban and rural). For this purpose, a t-test and Wilcoxon test were conducted to analyze the group data. The t-test was conducted to compare the means of the two groups. It is a statistical test to define how different the two groups are from one another through the effect on the population. The values of the mean and standard deviation for each variable within the group are mentioned. The Wilcoxon test was also used to compare the two paired groups. This test is considered more appropriate when two or more groups or pairs are significantly different from each other.
The t-test and Wilcoxon tests were also conducted to compare the effect of grouping variables on entrepreneurial intention. These tests complemented the hypotheses tested, as the unit of analysis was the university students. The analysis revealed a difference in students’ intention to start a business and perceived desirability of entrepreneurship in the case of gender and education. Table 6 shows that the values of gender (t = −0.133 ***; z = −0.121 **) and education (t = −0.367 ***; z = −0.503 ***) are statistically significant, thus, illustrating a significant difference in the characteristics of these grouping variables. The significance of all of these variables was tested at a 1% and 5% level of significance.
Table 6.
Entrepreneurial intention among the students.
The results show no significant difference in the family type, type of university, and residential area of the students. All the types of young entrepreneurs belong to an independent family structure or live in a joint family system, study in a public sector or private sector university, and live in rural or urban areas, and regardless of these categories, they have an equal entrepreneurial intention. These categorical differences do not influence their preference for start-ups. They can avail equal opportunities in order to become an entrepreneur and start their business ventures. As Table 6 shows, there was a significant difference in the grouping variables age and education. We segregated the sample of the age and education and divided them into sub-categories: male and female, and under-graduate and post-graduate, respectively. We tested the study model for each sample category. Table 7 and Table 8 present the results of the direct and indirect hypotheses for the gender and education categories.
Table 7.
Comparative analysis for gender.
Table 8.
Comparative analysis for education.
4.5.1. Gender
The direct and indirect effect of the gender of students is discussed in Table 7. In gender, the two categories of students are male and female. Direct and indirect effect results show that male students are supported by self-motivation, family support, peer influence, and institutional support. All the hypotheses were accepted in the case of male students. All the factors had a positive and significant effect on entrepreneurial intention. However, female students were not supported by family, as compared to male students. However, they were self-motivated and were supported by peers and their respective institutions. The mediating role of personality traits (entrepreneurial skills, propensity to take risks, and innovativeness) of the gender category was also significant. Nonetheless, for the female student category, the mediating role of all the personality traits was insignificant between family support and entrepreneurial intention.
4.5.2. Education
The direct and indirect effect of the educational background of students is discussed in Table 8. In education, the two categories of students were under-graduate and post-graduate. The results from the direct and indirect impact show that the hypotheses were supported by self-motivation, family support, peer influence, and institutional support in the case of post-graduate students. All the hypotheses were accepted for post-graduate students. Families and institutions did not support the students who belonged to the under-graduate category, as compared to the post-graduate category. The results clearly show that the effect of family and institutional support for the under-graduate student category was not statistically significant. Nonetheless, it was substantial for self-motivation and peer support. This is similar to the case of the mediating role of individuals’ personality characteristics, including entrepreneurial skills, the propensity to take risks, and innovativeness. All the variables showed a significant relationship with the entrepreneurial intention for the post-graduate category. Nonetheless, for the under-graduate student category, the mediating role of all the personality traits was insignificant for family and institutional support and entrepreneurial intention.
5. Discussion
Entrepreneurial projects are essential in the current era in order to promote employability in evolutionary and complex economies. It promotes open business models that are more effective at creating and capturing values. The present study was conducted to determine the impact of self-motivation, family support, peer influence, and institutional support on entrepreneurial intention through entrepreneurial skills, propensity to take risks, and innovativeness. Data were collected from 416 students who are prospective entrepreneurs. The questionnaires were distributed to the targeted sample group in order to obtain their opinion about a new start-up. The results are discussed in three major parts: first, the findings indicate that self-motivation, family support, peer influence, and institutional support have a positive and significant effect on entrepreneurial intention. All these factors play an important role in creating an entrepreneurial choice among the young entrepreneurs for the new business venture, which is also supported by prior literature [17].
Second, the findings indicate that all the mediating variables (entrepreneurial skill, propensity to take a risks, and innovativeness) mediate the relationship between self-motivation, family support, peer influence, institutional support, and entrepreneurial intention. Previous studies reported that entrepreneurial skill is an important measure to determine the stability and success of entrepreneurial practices [8,41]. Yurtkoru and Seray [78] argued that the propensity to take risks increases individuals’ confidence, thus, influencing their ability to be involved in the decision-making process. It enhances their entrepreneurial intention and experiences, which transforms creative thinking and helps them to make high-risk decisions. In the current study, a propensity to take risks is mediated and significantly affects self-motivation, family support, peer influence, institutional support, and entrepreneurial intention.
According to Covin and Wales [91], entrepreneurship includes innovativeness which has been broadly used to measure entrepreneurial intention. Innovation must be practiced in order to face the challenges of a dynamic world and increasing competition within the market [103]. In the current study, innovativeness is mediated and significantly affects self-motivation, family support, peer influence, institutional support, and entrepreneurial intention. A survey by Siregar and Marwan [104] showed that self-motivation is the inspiration of a person to start entrepreneurial projects, which are executed with a positive mindset. These findings are in line with earlier studies that reported a positive impact of self-motivation on entrepreneurial intention [42].
Family support is also a significant factor that performs a vital role in enhancing entrepreneurial intentions. Family support always gives strength to entrepreneurial intention and motivates people towards new start-ups [39]. It has also been proven that family support positively impacts entrepreneurial intention and reduces the probability of the failure of start-ups. In the current study, family support has a positive effect on entrepreneurial intention. Entrepreneurial skills, a propensity to take risks, and innovativeness are mediated by the relationship between family support and entrepreneurial intention. Peer influence occurred during the previous decades as it has a more significant impact on entrepreneurial intention [22]. Previous studies have demonstrated that there is a substantial and positive impact of peers on entrepreneurial intention. Scholars reported that peers could affect the student, which leads to inducing an entrepreneurial sense and alters behavior [1].
In the current study, peer influence had a positive and significant impact on entrepreneurial intention in young entrepreneurs. Entrepreneurial skills, a propensity to take risks, and innovativeness fully mediated the relationship between peer influence and entrepreneurial intentions. Past studies reported that institutional support encourages individuals to become entrepreneurs and significantly impacts their new business venture choices, leading to the determination of new guidelines in order to improve their financial position [59]. In this study, institutional support also had a positive and significant impact on entrepreneurial intention because institutional support has determined a student’s connection with courses in entrepreneurship, which were included in their curriculum in order to gain insight into entrepreneurship techniques. Spread networking and awareness are also parts of institutional support, which increases entrepreneurial intention [66]. Entrepreneurial skills, a propensity to take risks, and innovativeness have fully mediated the relationship between institutional support and entrepreneurial intention.
Third, a categorical analysis was conducted to explain the characteristics of individuals who were more inclined towards entrepreneurial projects. The results showed a significant difference in the characteristics of gender and education. The proposed model provides more pronounced results in the case of male and post-graduate students. The male students were supported by self-motivation, family support, peer influence, and institutional support. In the female category, they had no support from family. Nonetheless, they were self-motivated and had peer and institutional support, which motivated them to adopt entrepreneurship as a career choice. Similarly, under-graduate students had no support from family and institutions, but they had self-motivation and peer support which helped them to initiate start-ups. In the post-graduate category, students had awareness and self-motivation, and they were supported by their families, peers, and institutions.
Finally, the findings indicate that the antecedents of entrepreneurial intention and personal characteristics of prospective individuals are important elements in business success. They also emphasize the application of open innovation strategies in business models in order to gain a competitive edge in the market, which promotes an evolutionary economic system that can handle technical and industry complexities through innovative practices, entrepreneurial skills, and a propensity to take risks in certain conditions. The success of these enterprises depends on the extent to which they strive to move towards open innovation. These findings may help in policy decisions and provide guidance to a prospective entrepreneur in deciding their career paths.
6. Conclusions
This study explains the role of antecedents of entrepreneurial intention in initiating start-ups. It has three significant findings: First, a positive effect of self-motivation, family support, peer influence, and institutional support on entrepreneurial intention were examined. Second, a mediating role of entrepreneurial skills, a propensity to take risks, and innovativeness between the relationship between self-motivation, family support, peer influence, institutional support, and entrepreneurial intention were examined. Third, an additional group analysis was conducted for all the group variables: gender, family type, education, type of universities, and residential area. The results suggest a significant difference in two grouping variables (gender and education) for entrepreneurial intention. The proposed model provides more authentic results for the male category and those who are enrolled in post-graduate degree programs. These students have a higher tendency to engage in entrepreneurial ventures. Additionally, they have strong family, peer, and institutional support to start their business. This study shows that the proposed model is essential to understand the start-up intention of individuals. It provides a direction to young entrepreneurs and contributes to the entrepreneurship sector of Pakistan by initiating new business ventures, ultimately contributing to the growth of the economy.
6.1. Research Implications
This study guides entrepreneurs who may benefit from starting their entrepreneurial projects and helps them to improve their role in the entrepreneurship sector of Pakistan. First, the current research will help to create awareness among young entrepreneurs to start new business ventures. It highlights the importance of antecedents of entrepreneurial intention (self-motivation, family support, peer influence, and institutional support) that positively impact people’s willingness to become self-employed. It also discusses the significance of entrepreneurial intention and how it can aid an individual to initiate new start-ups. Second, it contributes to enhancing the entrepreneurial choice among university students by starting their start-ups instead of searching for jobs. In this way, it will contribute to the growth of the economy. Especially in Pakistan, there is an urgent need to provide students with entrepreneurship learning activities. These activities can nurture their attitude towards entrepreneurship, which leads to entrepreneurial success. Through this study, young graduates will also learn to overcome the challenges of starting a business and it will increase their inclination to start a business.
Third, it explains the role of entrepreneurial ventures in effectively dealing with unemployment issues. In a country such as Pakistan, where the unemployment rate is increasing day-by-day, people can be motivated towards new start-ups, which will be beneficial from the perspective of the country’s economy and will ultimately help to reduce the unemployment rate. Fourth, it emphasizes the need to provide knowledge and skills to young graduates to help them start their businesses. Students will also learn to overcome challenges and increase their inclination to start a business. The culture of entrepreneurship helps to build knowledge, skills, and innovative techniques. It also helps to overcome the barriers caused by the economic crisis. This study will help young graduates to become committed entrepreneurs and to disentangle the challenges of the market. Finally, it asserts the role of the government and financial institutions in promoting entrepreneurial ventures in the country. The government should introduce supporting programs in order to encourage entrepreneurial activities, provide financial assistance, and revise the regulatory framework that enables young people to initiate start-ups as their career. In addition, it will have an encouraging influence on entrepreneurial authorities that are functioning in Pakistan in order to assist young graduates to improve their entrepreneurial capabilities.
6.2. Limitations and Future Recommendation
This study has a few limitations that are necessary to address in order to increase the research scope. The first limitation is the targeted population chosen for the sample size. The data was taken from business studies students only. However, we can expand it to explore the perspectives of other students from different fields of study in order to increase the scope of the current study. This area is open for future research. The second limitation of the study is the time frame in the cross-sectional study, where data were collected at just one point in time. Prospective scholars should use the longitudinal study in order to confirm the current results. Third, this study conducted a comparative analysis among the different categories of gender and education from the top universities in Lahore by HEC rankings. Therefore, for future studies, researchers should expand the number of universities at the Punjab or Pakistan level in order to analyze entrepreneurial intention. Further, it is proposed that future study should integrate different educational backgrounds and countries.
Fourth, in this study, different antecedents of entrepreneurial intention were used. It is suggested to use other variables indicated by entrepreneurial behavior theories and empirical literature such as family background, social culture, and self-efficacy in order to analyze the entrepreneurial intention of individuals. It will help to generalize the study. Fifth, this research focused on the entrepreneurial intention, which is the crucial factor influencing the individual in starting entrepreneurial projects. Despite focusing on entrepreneurial projects, we used different factors that affected the knowledge of entrepreneurship. Finally, in this study, we investigated the various antecedents of entrepreneurial intention in a developing country such as Pakistan; it is recommended to carry out a multi-country analysis in order to generalize the results for future studies.
Author Contributions
Conceptualization, K.I.K.; Data curation, T.R.; Formal analysis, M.F.S. and K.I.K.; Investigation, M.F.S.; Methodology, M.F.S. and K.I.K.; Project administration, K.I.K.; Resources, S.S.; Supervision, K.I.K.; Writing—Original draft, M.F.S.; Writing—Review and editing, K.I.K. All authors have read and agreed to the published version of the manuscript.
Funding
This research received no external funding.
Institutional Review Board Statement
This study was carried out through the approval of the Departmental Committee of Professional Ethics Institute of Business & Management, University of Engineering and Technology, Lahore, Pakistan, following the Declaration of Helsinki.
Informed Consent Statement
Informed consent was obtained from all individual participants included in this study.
Data Availability Statement
Data are available and can be provided on request.
Conflicts of Interest
The authors declare no conflict of interest.
References
- Lingappa, A.K.; Shah, A.; Mathew, A.O. Academic, family, and peer influence on entrepreneurial intention of engineering students. SAGE Open 2020, 10, 215824402093387. [Google Scholar] [CrossRef]
- Pradana, M.; Wardhana, A.; Wijayangka, C.; Kartawinata, B.R.; Wahyuddin, S. Indonesian university students’ entrepreneurial intention: A conceptual study. J. Crit. Rev. 2020, 7, 571–573. [Google Scholar] [CrossRef]
- Mala, I.K.; Pratikto, H.; Winarno, A. The effect of family environment, entrepreneurship education and self-efficacy on entrepreneurial intention in Pondok Pesantren at throughout Malang, Indonesia. Int. J. Bus. Econ. Law. 2019, 20, 112–119. [Google Scholar]
- Zahra, A. An empirical study on the causes of business failure in Iranian context. Afr. J. Bus. Manag. 2011, 5, 7488–7498. [Google Scholar] [CrossRef] [Green Version]
- Farhangmehr, M.; Gonçalves, P.; Sarmento, M. Predicting entrepreneurial motivation among university students: The role of entrepreneurship education. Educ. Train. 2016, 58, 861–881. [Google Scholar] [CrossRef]
- Li, C.; Ahmed, N.; Qalati, S.A.; Khan, A.; Naz, S. Role of business incubators as a tool for entrepreneurship development: The mediating and moderating role of business start-up and government regulations. Sustainability 2020, 12, 1822. [Google Scholar] [CrossRef] [Green Version]
- Nodari, R.O. Agriculture: Risk assessment for Brazil’s GM bean. Nature 2011, 479, 299. [Google Scholar] [CrossRef]
- Rachmawan, A.; Lizar, A.A.; Mangundjaya, W.L. The role of parent’s influence and self-efficacy on entrepreneurial intention. J. Dev. Areas 2015, 49, 417–430. [Google Scholar] [CrossRef]
- Kautonen, T.; van Gelderen, M.; Fink, M. Robustness of the theory of planned behavior in predicting entrepreneurial intentions and actions. Entrep. Theory Pract. 2015, 39, 655–674. [Google Scholar] [CrossRef] [Green Version]
- Sharaf, A.; El-Gharbawy, A.; Ragheb, M.A. Factors that influence entrepreneurialiIntention within university students in Egypt. Open Access Libr. J. 2018, 5, 1–14. [Google Scholar] [CrossRef]
- Tanveer, M.A.; Zafar, S.; Shafique, R.; Jhangir, M.; Rizvi, S. Motivational factors and students entrepreneurial intention in Pakistan. J. Basic. Appl. Sci. Res. 2013, 3, 263–269. [Google Scholar]
- Kishore, R.; McLean, E.R.; Lee, J. The role of personal innovativeness and self-efficacy in information technology acceptance: An extension of TAM with notions of risk. In Proceedings of the Twenty-Second International Conference on Information Systems, New Orleans, LA, USA, 16–19 December 2001; pp. 469–474. [Google Scholar]
- Edelman, L.F.; Manolova, T.; Shirokova, G.; Tsukanova, T. The impact of family support on young entrepreneurs’ start-up activities. J. Bus. Ventur. 2016, 31, 428–448. [Google Scholar] [CrossRef]
- Al-Jubari, I. College students’ entrepreneurial intention: Testing an integrated model of SDT and TPB. SAGE Open 2019, 9, 1–15. [Google Scholar] [CrossRef] [Green Version]
- Azhar, A.; Javaid, A.; Rehman, M.; Hyder, A. Entrepreneurial intentions among business students in Pakistan. J. Law Gov. 2014, 5, 13–21. [Google Scholar] [CrossRef] [Green Version]
- Anjum, T.; Farrukh, M.; Heidler, P.; Tautiva, J.A.D. Entrepreneurial intention: Creativity, entrepreneurship, and university support. J. Open Innov. Technol. Mark. Complex. 2021, 7, 11. [Google Scholar] [CrossRef]
- Markussen, S.; Røed, K. The gender gap in entrepreneurship–The role of peer effects. J. Econ. Behav. Organ. 2017, 134, 356–373. [Google Scholar] [CrossRef]
- Shabbir, M.S.; Mohd Shariff, M.N.; Salman, R.; Shabbir, M.F. Exploring the link between entrepreneurial skills and entrepreneurial intentions: Proposing a hypothesized model for future. Paradigms 2017, 11, 72–77. [Google Scholar] [CrossRef]
- Maitlo, A.A.; Memon, S.B.; Kumar, M. The mediating role of networking orientation between entrepreneurial personality characteristics and entrepreneurial intentions. Adv. Bus. Relat. Sci. Res. J. 2020, 11, 48–66. [Google Scholar]
- Mirjana, P.B.; Ana, A.; Marjana, M.S. Examining determinants of entrepreneurial intentions in Slovenia: Applying the theory of planned behaviour and an innovative cognitive style. Econ. Res. Istraz. 2018, 31, 1453–1471. [Google Scholar] [CrossRef]
- Mustapha, M.; Selvaraju, M. Personal attributes, family influences, entrepreneurship education and entrepreneurship inclination among university students. Kaji. Malaysia 2015, 33, 155–172. [Google Scholar]
- Falck, O.; Heblich, S.; Luedemann, E. Identity and entrepreneurship: Do school peers shape entrepreneurial intentions? Small Bus. Econ. 2012, 39, 39–59. [Google Scholar] [CrossRef]
- Engle, R.L.; Schlaegel, C.; Dimitriadi, N. Institutions and entrepreneurial intent: A cross-country study. J. Dev. Entrep. 2011, 16, 227–250. [Google Scholar] [CrossRef]
- Raza, A.; Saeed, A.; Iqbal, M.K.; Saeed, U.; Sadiq, I.; Faraz, N.A. Linking corporate social responsibility to customer loyalty through co-creation and customer company identification: Exploring sequential mediation mechanism. Sustainability 2020, 12, 2525. [Google Scholar] [CrossRef] [Green Version]
- Palmer, C.; Fasbender, U.; Kraus, S.; Birkner, S.; Kailer, N. A chip off the old block? The role of dominance and parental entrepreneurship for entrepreneurial intention. Rev. Manag. Sci. 2019, 15, 287–307. [Google Scholar] [CrossRef]
- Farrukh, M.; Lee, J.W.C.; Sajid, M.; Waheed, A. Entrepreneurial intentions: The role of individualism and collectivism in perspective of theory of planned behaviour. Educ. Train. 2019, 61, 984–1000. [Google Scholar] [CrossRef]
- Shirokova, G.; Bogatyreva, K.; Beliaeva, T.; Puffer, S. Entrepreneurial orientation and firm performance in different environmental settings. J. Small Bus. Enterp. Dev. 2016, 23, 703–727. [Google Scholar] [CrossRef]
- Fayolle, A.; Liñán, F. The future of research on entrepreneurial intentions. J. Bus. Res. 2014, 67, 663–666. [Google Scholar] [CrossRef]
- Sequeira, J.; Mueller, S.L.; Mcgee, J.E. The influence of social ties and self-efficacy in forming entrepreneurial intentions and motivating nascent behavior. J. Dev. Entrep. 2007, 12, 275–293. [Google Scholar] [CrossRef]
- Soomro, M.A.; Memon, M.S.; Bukhari, N.S. Entrepreneurial education and its impact on entrepreneurial intentions: A comparative analysis of business graduates of public and private universities of Sindh. Pasific Bus. Rev. Int. 2019, 12, 35–46. [Google Scholar]
- Arshad, M.; Farooq, O.; Sultana, N.; Farooq, M. Determinants of individuals’ entrepreneurial intentions: A gender-comparative study. Career Dev. Int. 2016, 21, 318–339. [Google Scholar] [CrossRef]
- Farrukh, M.; Khan, A.A.; Shahid Khan, M.; Ravan Ramzani, S.; Soladoye, B.S.A. Entrepreneurial intentions: The role of family factors, personality traits and self-efficacy. World J. Entrep. Manag. Sustain. Dev. 2017, 13, 303–317. [Google Scholar] [CrossRef]
- Bose, N.; Haque, M.E.; Osborn, D.R. Public expenditure and economic growth: A disaggregated analysis for developing countries. Manch. Sch. 2007, 75, 533–556. [Google Scholar] [CrossRef]
- Fleck, E.; Kakouris, A.; Winkel, D. Cultural traits of entrepreneurship education: A cross-national study. J. Entrep. Emerg. Econ. 2020, 9. [Google Scholar] [CrossRef]
- Omar, N.A.; Ullah Shah, N.; Abu Hasan, N.; Ali, M.H. The influence of self-efficacy, motivation, and independence on students’ entrepreneurial intentions. J. Nusant. Stud. 2019, 4, 1–28. [Google Scholar] [CrossRef] [Green Version]
- Marques, C.S.; Marques, C.P.; Ferreira, J.J.M.; Ferreira, F.A.F. Effects of traits, self-motivation and managerial skills on nursing intrapreneurship. Int. Entrep. Manag. J. 2019, 15, 733–748. [Google Scholar] [CrossRef]
- Packham, G.; Jones, P.; Miller, C.; Pickernell, D.; Thomas, B. Attitudes towards entrepreneurship education: A comparative analysis. Educ. Train. 2010, 52, 568–586. [Google Scholar] [CrossRef]
- Kolvereid, L. Prediction of employment status choice intentions. Entrep. Theory Pract. 1996, 21, 47–58. [Google Scholar] [CrossRef]
- Xu, F.; Kellermanns, F.W.; Jin, L.; Xi, J. Family support as social exchange in entrepreneurship: Its moderating impact on entrepreneurial stressors-well-being relationships. J. Bus. Res. 2020, 120, 59–73. [Google Scholar] [CrossRef] [PubMed]
- Sieger, P.; Minola, T. The family’s financial support as a “Poisoned Gift”: A Family embeddedness perspective on entrepreneurial intentions. J. Small Bus. Manag. 2017, 55, 179–204. [Google Scholar] [CrossRef]
- Hahn, D.; Minola, T.; Bosio, G.; Cassia, L. The impact of entrepreneurship education on university students’ entrepreneurial skills: A family embeddedness perspective. Small Bus. Econ. 2020, 55, 257–282. [Google Scholar] [CrossRef]
- Shen, T.; Osorio, A.E.; Settles, A. Does family support matter? The influence of support factors on entrepreneurial attitudes and intentions of college students. Acad. Entrep. J. 2017, 23, 24–43. [Google Scholar] [CrossRef]
- Zellweger, T.; Sieger, P.; Halter, F. Should I stay or should I go? Career choice intentions of students with family business background. J. Bus. Ventur. 2011, 26, 521–536. [Google Scholar] [CrossRef]
- Klyver, K.; Terjesen, S. Entrepreneurial network composition: An analysis across venture development stage and gender. Women Manag. Rev. 2007, 22, 682–688. [Google Scholar] [CrossRef] [Green Version]
- Lee, J. Impact of family relationships on attitudes of the second generation in family business. Fam. Bus. Rev. 2006, 19, 175–191. [Google Scholar] [CrossRef]
- Bird, M.; Wennberg, K. Why family matters: The impact of family resources on immigrant entrepreneurs’ exit from entrepreneurship. J. Bus. Ventur. 2016, 31, 687–704. [Google Scholar] [CrossRef]
- Narmaditya, B.S.; Wibowo, A. Family economic education, peer groups and students’ entrepreneurial intention: The mediating role of economic literacy. Heliyon 2021, 7, e06692. [Google Scholar] [CrossRef]
- Kacperczyk, A.J. Social influence and entrepreneurship: The effect of university peers on entrepreneurial entry. Organ. Sci. 2013, 24, 664–683. [Google Scholar] [CrossRef]
- Wyrwich, M.; Sternberg, R.; Stuetzer, M. Failing role models and the formation of fear of entrepreneurial failure: A study of regional peer effects in German regions. J. Econ. Geogr. 2019, 19, 567–588. [Google Scholar] [CrossRef]
- Field, E.; Jayachandran, S.; Pande, R.; Rigol, N. Friendship at work: Can peer effects catalyze female entrepreneurship? Am. Econ. J. Econ. Policy 2016, 8, 125–153. [Google Scholar] [CrossRef]
- Nanda, R.; Sørensen, J.B. Workplace peers and entrepreneurship. Manag. Sci. 2010, 56, 1116–1126. [Google Scholar] [CrossRef] [Green Version]
- Moog, P.; Werner, A.; Houweling, S.; Backes-Gellner, U. The impact of skills, working time allocation and peer effects on the entrepreneurial intentions of scientists. J. Technol. Transf. 2015, 40, 493–511. [Google Scholar] [CrossRef]
- Israr, M.; Saleem, M. Entrepreneurial intentions among university students in Italy. J. Glob. Entrep. Res. 2018, 8, 1–14. [Google Scholar] [CrossRef] [Green Version]
- Yusoff, A.; Ahmad, N.H.; Halim, H.A. Tailoring future agropreneurs: The impact of academic institutional variables on entrepreneurial drive and intentions. J. Entrep. Educ. 2016, 19, 156–182. [Google Scholar]
- Winters, A.; Meijers, F.; Kuijpers, M.; Baert, H. What are vocational training conversations about? Analysis of vocational training conversations in dutch vocational education from a career learning perspective. J. Vocat. Educ. Train. 2009, 61, 247–266. [Google Scholar] [CrossRef]
- Dorado, S. Institutional entrepreneurship, partaking, and convening. Organ. Stud. 2005, 26, 385–414. [Google Scholar] [CrossRef]
- Mitchell, R.L.G. Ethics in an online environment. New Dir. Community Coll. 2009, 2009, 63–70. [Google Scholar] [CrossRef]
- Yun, J.J.; Zhao, X. Business model innovation through a rectangular compass: From the perspective of open innovation with mechanism design. J. Open Innov. Technol. Mark. Complex. 2020, 6, 131. [Google Scholar] [CrossRef]
- Coduras, A.; Urbano, D.; Rojas, Á.; Martínez, S. The relationship between university support to entrepreneurship with entrepreneurial activity in Spain: A gem data based analysis. Int. Adv. Econ. Res. 2008, 14, 395–406. [Google Scholar] [CrossRef]
- Rae, D. Universities and enterprise education: Responding to the challenges of the new era. J. Small Bus. Enterp. Dev. 2010, 17, 591–606. [Google Scholar] [CrossRef] [Green Version]
- Trivedi, R. Does university play significant role in shaping entrepreneurial intention? A cross-country comparative analysis. J. Small Bus. Enterp. Dev. 2016, 23, 790–811. [Google Scholar] [CrossRef] [Green Version]
- Maguire, S.; Hardy, C.; Lawrence, T.B. Institutional entrepreneurship in emerging fields: HIV/AIDS treatment advocacy in Canada. Acad. Manag. J. 2004, 47, 657–679. [Google Scholar] [CrossRef]
- Belwal, R.; Al Balushi, H.; Belwal, S. Students’ perception of entrepreneurship and enterprise education in Oman. Educ. Train. 2015, 57, 924–947. [Google Scholar] [CrossRef]
- Michelacci, C. Low returns in R&D due to the lack of entrepreneurial skills. Econ. J. 2003, 113, 207–225. [Google Scholar] [CrossRef]
- Asad, M.; Shabbir, M.S.; Salman, R.; Haider, S.H.; Ahmad, I. Do entrepreneurial orientation and size of enterprise influence the performance of micro and small enterprises? A study on mediating role of innovation. Manag. Sci. Lett. 2018, 8, 1015–1026. [Google Scholar] [CrossRef]
- Galvão, A.; Marques, C.; Ferreira, J.J. The role of entrepreneurship education and training programmes in advancing entrepreneurial skills and new ventures. Eur. J. Train. Dev. 2020, 44, 595–614. [Google Scholar] [CrossRef]
- Khedhaouria, A.; Gurău, C.; Torrès, O. Creativity, self-efficacy, and small-firm performance: The mediating role of entrepreneurial orientation. Small Bus. Econ. 2015, 44, 485–504. [Google Scholar] [CrossRef]
- Lashgarara, F.; Roshani, N.; Najafabadi, M.O. Influencing factors on entrepreneurial skills of rural women in Ilam City, Iran. Afr. J. Bus. Manag. 2011, 5, 5536–5540. [Google Scholar] [CrossRef]
- Mbanefo, M.C.; Eboka, O. Acquisition of innovative and entrepreneurial skills in basic science education for job creation in Nigeria. Sci. Educ. Int. 2017, 28, 207–213. [Google Scholar] [CrossRef]
- Kucel, A.; Vilalta-Bufi, M. Entrepreneurial skills and wage employment. Int. J. Manpow. 2016, 37, 556–588. [Google Scholar] [CrossRef] [Green Version]
- Liñán, F. Skill and value perceptions: How do they affect entrepreneurial intentions? Int. Entrep. Manag. J. 2008, 4, 257–272. [Google Scholar] [CrossRef]
- Olutuase, S.O.; Brijlal, P.; Yan, B. Model for stimulating entrepreneurial skills through entrepreneurship education in an African context. J. Small Bus. Entrep. 2020, 0, 1–21. [Google Scholar] [CrossRef]
- Collins, L.; Hannon, P.D.; Smith, A. Enacting entrepreneurial intent: The gaps between student needs and higher education capability. Educ. Train. 2004, 46, 454–463. [Google Scholar] [CrossRef]
- Chatterjee, N.; Das, N. A study on the impact of key entrepreneurial skills on business success of Indian micro-entrepreneurs: A case of Jharkhand region. Glob. Bus. Rev. 2016, 17, 226–237. [Google Scholar] [CrossRef]
- Seuneke, P.; Lans, T.; Wiskerke, J.S.C. Moving beyond entrepreneurial skills: Key factors driving entrepreneurial learning in multifunctional agriculture. J. Rural Stud. 2013, 32, 208–219. [Google Scholar] [CrossRef]
- Butt, M.; Jamil, N.; Nawaz, R. The mediating role of risk perception among cognitive biases towards decision to start a new venture. Int. Lett. Soc. Humanist. Sci. 2015, 54, 88–95. [Google Scholar] [CrossRef] [Green Version]
- Zainon, C.M.; Bin Yusoff, M.N.H.; Zainol, F.A.; Afthanorhan, A. Risk-taking propensity & personality of women entrepreneurs in Malaysia. J. Crit. Rev. 2020, 7, 1214–1221. [Google Scholar] [CrossRef]
- Yurtkoru, E.S.; Acar, P.; Teraman, B.S. Willingness to take risk and entrepreneurial intention of university students: An empirical study comparing private and state universities. Procedia Soc. Behav. Sci. 2014, 150, 834–840. [Google Scholar] [CrossRef] [Green Version]
- Castillo, M.; Freer, M. Revealed differences. J. Econ. Behav. Organ. 2018, 145, 202–217. [Google Scholar] [CrossRef] [Green Version]
- Ventura, R.; Quero, M.J. Using facebook in university teaching: A practical case dtudy. Procedia Soc. Behav. Sci. 2013, 83, 1032–1038. [Google Scholar] [CrossRef] [Green Version]
- Rauch, M.; Wenzel, M.; Wagner, H.T. The impact of digital innovation on path-dependent decision-making: The mediating role of risk propensity and opportunity-threat perception. In Proceedings of the Thirty Eighth International Conference on Information Systems, Seoul, Korea, 10–13 December 2017. [Google Scholar]
- Jackson, G.; Deeg, R. Comparing capitalisms: Understanding institutional diversity and its implications for international business. J. Int. Bus. Stud. 2008, 39, 540–561. [Google Scholar] [CrossRef]
- Khan, K.I.; Naqvi, S.M.W.A.; Ghafoor, M.M.; Nayab, G. Effect of reward system on innovative work behaviour through temporary organizational commitment and proficiency: Moderating role of multiculturalism. Int. J. Manag. Res. Emerg. Sci. 2020, 10, 96–108. Available online: https://ijmres.pk/wp-content/uploads/2020/07/10_ijmres_10022020.pdf (accessed on 1 May 2021).
- Valliere, D. Refining national culture and entrepreneurship: The role of subcultural variation. J. Glob. Entrep. Res. 2019, 9, 47. [Google Scholar] [CrossRef] [Green Version]
- Kyrgidou, L.P.; Spyropoulou, S. Drivers and performance outcomes of innovativeness: An empirical study. Br. J. Manag. 2013, 24, 281–298. [Google Scholar] [CrossRef]
- Ebrahimi, P.; Shirsavar, H.R.A.; Forootani, F.; Roohbakhsh, N.; Ebrahimi, K. Entrepreneurship and SMEs performance: Studying the mediating role of innovation and the moderating role of firm size. In Competitiveness in Emerging Markets. Contributions to Management Science; Khajeheian, D.M.F., Mödinger, W., Eds.; Springer: Berlin/Heidelberg, Germany, 2018; pp. 481–501. [Google Scholar]
- Domi, S.; Capelleras, J.L.; Musabelliu, B. Customer orientation and SME performance in Albania: A case study of the mediating role of innovativeness and innovation behavior. J. Vacat. Mark. 2020, 26, 130–146. [Google Scholar] [CrossRef]
- Hurley, R.F.; Hult, G.T.M. Innovation, market orientation, and organizational learning: An integration and empirical examination. J. Mark. 1998, 62, 42–54. [Google Scholar] [CrossRef]
- Hult, G.T.M.; Hurley, R.F.; Knight, G.A. Innovativeness: Its antecedents and impact on business performance. Ind. Mark. Manag. 2004, 33, 429–438. [Google Scholar] [CrossRef]
- Shin, C. How social entrepreneurs affect performance of social enterprises in Korea: The mediating effect of innovativeness. Sustainability 2018, 10, 2643. [Google Scholar] [CrossRef] [Green Version]
- Covin, J.G.; Wales, W.J. The measurement of entrepreneurial orientation. Entrep. Theory Pract. 2012, 36, 677–702. [Google Scholar] [CrossRef]
- Kotabe, M.; Srinivasan, S.S.; Aulakh, P.S. Multinationality and Marketing Capabilities. J. Int. Bus. Stud. 2002, 33, 79–97. [Google Scholar] [CrossRef]
- Sinha, P.; Gibb, J.; Akoorie, M.; Scott, J.; Tunio, M.N. Academic entrepreneurship in developing countries: Contextualizing recent debate. In Research Handbook on Entrepreneurship in Emerging Economies; Sinha, P., Gibb, J., Akoorie, M., Scott, J.M., Eds.; Edward Elgar Publishing: Camberley, UK, 2020; pp. 130–146. [Google Scholar] [CrossRef]
- Asian Development Bank. Poverty in Pakistan: Issues, Causes and Institutional Responses; Asian Development Bank: Mandaluyong City, Philippines, 2002. [Google Scholar]
- Liñán, F.; Chen, Y.W. Development and cross-cultural application of a specific instrument to measure entrepreneurial intentions. Entrep. Theory Pract. 2009, 33, 593–617. [Google Scholar] [CrossRef]
- Bolton, L.H. Risk-taking propensity of faculty, administrators, and academic department heads at a large, urban, multicampus community college. Diss. Abstr. Int. Sect. A Humanit. Soc. Sci. 1998, 58, 3816. [Google Scholar] [CrossRef]
- Oosterbeek, H.; van Praag, M.; Ijsselstein, A. The impact of entrepreneurship education on entrepreneurship skills and motivation. Eur. Econ. Rev. 2020, 54, 442–454. [Google Scholar] [CrossRef]
- Andersson, M.; Lööf, H. Small business innovation: Firm level evidence from Sweden. J. Technol. Transf. 2012, 37, 732–754. [Google Scholar] [CrossRef]
- Mueller, S.L.; Thomas, A.S. Culture and entrepreneurial potential: A nine country study of locus of control and innovativeness. J. Bus. Ventur. 2001, 16, 51–75. [Google Scholar] [CrossRef]
- Hair, J.F.; Sarstedt, M.; Hopkins, L.; Kuppelwieser, V.G. Partial least squares structural equation modeling (PLS-SEM): An emerging tool in business research. Eur. Bus. Rev. 2014, 26, 106–121. [Google Scholar] [CrossRef]
- Khan, K.I.; Niazi, A.; Nasir, A.; Hussain, M.; Khan, M.I. The effect of COVID-19 on the hospitality industry: The implication for open innovation. J. Open Innov. Technol. Mark. Complex. 2021, 7, 30. [Google Scholar] [CrossRef]
- Henseler, J.; Hubona, G.; Ray, P.A. Using PLS path modeling in new technology research: Updated guidelines. Ind. Manag. Data Syst. 2016, 116, 2–20. [Google Scholar] [CrossRef]
- Turker, D.; Selcuk, S.S. Which factors affect entrepreneurial intention of university students? J. Eur. Ind. Train. 2009, 33, 142–159. [Google Scholar] [CrossRef]
- Siregar, S.A.A.; Marwan. The effect of parents socioeconomic status, adversity quotient, and self-efficacy, on students’ entrepreneurship interest. In Proceedings of the 4th Padang International Conference on Education, Economics, Business and Accounting, West Sumatera, Indonesia, 16–17 November 2019; pp. 582–589. [Google Scholar]
Publisher’s Note: MDPI stays neutral with regard to jurisdictional claims in published maps and institutional affiliations. |
© 2021 by the authors. Licensee MDPI, Basel, Switzerland. This article is an open access article distributed under the terms and conditions of the Creative Commons Attribution (CC BY) license (https://creativecommons.org/licenses/by/4.0/).

