Abstract
The diffusion of the New Public Management philosophy determines an increasing innovation in the public field. The need for open innovation management is relevant to improve and also increase performance in healthcare organizations. Moreover, this is strictly connected with an efficient accounting and information system able to process, store and share data. Through an inductive approach to the consideration of needs, this paper deals with the social open innovation theory, the innovation of cycle theory, and the microcosting approach. Our analysis allows us to create a new framework which includes both theories and provides results for health managers and health decision-makers.
1. Introduction
New Public Management (NPM) theory introduced management control tools within the public organization with an increasing innovation [1,2,3]. Among the objectives of the theory, there is the highest dependence among market forces for the provision of public services [4]. It is true, also in healthcare, because of the progressive ageing of the population and the increase of healthcare expenditure [5]. Countries such as the US have healthcare spending of 17% of Gross Domestic Profit (GDP) with values increasing year on year [6]. The need to rationalize costs [7] and to analyze outputs and the innovative capacity of the healthcare system over time with the NPM is possible through management control systems based on microcosting and an innovation cycle [6,8,9]. Such theories can outline the process of care until the establishment of new strategies with a proper allocation of resources and a proper assessment of generated performance. Different studies in health care have looked at possible tools which aim to increase efficiency and effectiveness in costs systems using information technology systems [10,11,12].
While microcosting theory with activity based-costing (ABC) or, more recently, time-driven activity-based costing (TDABC) [6,13] is well suited to analyze the unit cost of healthcare provision (or service provided to patients) [14], it does not explain how to manage innovation. According to Rogers (2003) [15], the subject of these two theories is strictly connected. In particular, his contribution stated that new processes and new guidelines for a better cost representation are an innovation. More recently, other scholars such as Secinaro et al. [16] have shown the need to set up a process to manage innovation in cost analysis.
For this reason, the model currently most validated refers to open social innovation [17]. This concept is based on the opportunity to connect people to exchange knowledge, skills, and connections in the different fields [17].
Going down lower, the innovation cycle theory of Lerro allows managing new knowledge and the competitive advantage provided from innovation also in the healthcare sector [18,19]. It focuses on how the integrative elements of the innovation must be considered by identifying the process of product development, their management, and the subsequent implementation of productive innovations [20,21,22].
It is useful to denote that one of the emerging research disciplines is process mining [23,24,25,26,27]. According to Rojias et al. (2016) [28], extracting knowledge from data generated and stored in the databases of information systems, it is possible to create an event log. The log allows us to provide useful data about process execution.
As reported by process mining trend, it is useful to consider that, part of the value in health care is linked with a tool as electronic health record (EHR), which primary include clinical and accounting information [29,30]. However, due to the dual nature of this tool, often, it does not include a process of new knowledge management by those who use it as health professionals [10]. Human capital is one of the relevant elements in the management of these tools, as innovations and their knowledge are to be considered as the result of the iteration between the subjects themselves [19,31].
As pointed out by the same author, private and public organization should transform their knowledge into profitable services. For this reason, knowledge management resources are essential to generate value also in healthcare. However, this element is still unexplored and revealed a theoretical gap in the health care sector [19]; moreover, as Lerro says, researchers have to find accessible models and frameworks to use and manage knowledge processes properly.
This paper addresses the following research questions: Can the theory of microcosting close the theoretical gap link to the knowledge innovation cycle? Does the union of the two theories increase the added value in the knowledge cycle?
To support the research question, Pattens (1990) [32] inductive approach was followed. The case study of the “City of Turin—Service for Drug-addictions” has been considered in order to become aware of categories or business models that needed both innovation management with the EHR tool and ex-post cost analysis for health planning. Moreover, residential projects have been used for the implementation of the innovation cycle and the subsequent economic valorization.
The beneficiaries of the paper will be health managers, health professionals, policymakers, and health decision-makers who will benefit from considering the implementation of a tool while also including the process for its use in the planning and control of health expenditure.
This paper is organized as follows. Section two includes an in-depth literature review on the social open innovation theory, the cycle of innovation, and the microcosting theory. Part three explains the research methodology. In Section four, the paper provides findings and discussion. Finally, part five aims to give to the reader a critical conclusion highlighting possible research impacts for public managers and policymakers.
2. Literature Review
2.1. Social Open Innovation
The need to explore the links between innovation theory and microcosting can benefit from the concept of Social Open Innovation. According to the definition of Prof. Chesbrough (2008) [33], open innovation is:
“[…] The use of purposive inflows and outflows of knowledge to accelerate internal innovation, and expand the markets for external use of innovation, respectively. [This paradigm] assumes that firms can and should use external ideas as well as internal ideas, and internal and external paths to market, as they look to advance their technology.”
Some years later, this concept is evolving. According to Yun et al. (2015) [34], this concept could be defined as an open combination of technology and society. Furthermore, later, the contribution of Yun et al. (2017) [17] precise that typically an open innovation paradigm has the role of solving a social problem.
So, social open innovation could succeed for different reasons. First, a clear strategy of management of new business models or a new way to manage a process based on invention or innovation is needed in a social context [35]. Additionally, this concept could happen for government’s choice [17] or, finally, because there is a need to create incisiveness and opportunities for participation in business decisions [17]. In all these cases, open social innovation occurs when there are strong relationships between stakeholders [35]. As stated by the contribution of Yun et al. (2017) [35] in the Grassroots innovation festival in India, one of the critical success factor of social innovation policies is the support by the top political decision-maker.
The level playing field, which leads to the success of the concept is the opportunity to connect with people to exchange knowledge, skills, and connections who try to achieve their aims [17].
Finally, as demonstrated by the result of Yun et al. (2015) [34] with a particular focus on entrepreneurs, social open innovation could guarantee the growth of start-ups and small and medium-sized enterprises (SMEs) thanks to the combination of technology, market resources, and a strict collaboration with financial systems and governments.
2.2. The Innovation Cycle Theory on EHR Implementation
The innovation cycle theory allows managing new knowledge and the competitive advantage provided from innovation in the healthcare sector [18]. The essential elements that set up the innovation framework are reported in Figure 1.
Figure 1.
The innovation cycle. Source: [19].
According to Lerro (2013), the innovation capacity includes different elements which must be considered in an integrated manner. Strategy, innovation sources, innovation capacity, innovation processes, and results are essential steps in an innovation cycle. The more firms have innovation capacity, the more effective the performance and value creation will be for them. Moreover, strategy and innovation management are key factors and are related to physical and virtual structures, as well as the set of relationships with stakeholders and human capital [31,36].
One of the critical elements of the innovation cycle is the strategy. It requires a shared vision and goals at the enterprise level.
Within the strategic level, one of the primary sources of innovation is knowledge [37]. Additionally, Grant (1996) [38] has contributed to this by providing that knowledge within an organization can accumulate over time.
The capacity of innovation is represented by the resources that power it. At a strategic level, this allows the integration and transformation of resources within business processes [39].
Closely related to the previous one, innovation processes in the future require adequate organizational structures [40]. Moreover, thanks to innovation, it is possible to break down the barriers between the different business functions [41].
Finally, there may be different approaches to innovation outcomes. The definition of Kleinschmidt and Cooper (1991) and Tidd et al. (1997) [42,43] assumes that higher innovation performance corresponds to more excellent value created for corporate stakeholders.
As indicated by Lerro (2013) [19], the need to manage innovation in healthcare companies is relevant because of the high number of incident factors and the lack for value creation for key stakeholders. However, the discussion of knowledge management processes of innovation in health care is still evolving.
According to several authors, innovation applied to the digital health sector has different applications. For this reason, hospitals and health clinics have to consider strategies and actions which promote the management of technologies [44,45,46].
The study of DesRochers et al. (2008) highlights the main functions of EHR, which could be included in two areas [47].
In the health area, the main uses are diagnoses, prevent allergies, be alerted to a critical laboratory value, provide preventive care, order a critical laboratory test, or order a genetic test [48].
In the area of patient management, on the other hand, it is a tool used to obtain a list of patients, view medical records online, book health services and make changes or update medical history online, or request refills for prescriptions online.
Furthermore, the analysis of Menachemi added proper use for EHR such as manage insurance voter and to control health costs as critical functions. However, as reported, not all functionalities are used, delays in the adoption of features considered essential, such as the use for the calculation of health expenditure, result from shortcomings in existing processes and workflow [29].
2.3. A Microcosting Perspective on EHR Implementation
One of the main problems is the increase in health care expenditure [6].
For this reason, in the last years, there is an increase of research and professional publication which analyzed costing methods to increase health patient’s value [49].
The theories of analysis are based on the methodology of rational administration based on the balance sheet as a useful tool for corporate decision-making and based on information flows distinguished in the three available phases: programming, execution, and control based on microcosting approach [50,51,52].
One of these methods is a bottom-up approach, which allows an accurate measurement in the costs of health care based on resource utilization [14]. Furthermore, the way using is activity-based costing (ABC), also called micro-costing, identifies cost driver and single-driver rate for each activity, and also considering the volume of units consumed or used [8,53,54]. This in-depth analysis is vital for the health department to maximize the effectiveness of care and cost [14,55].
Despite the need for control of health expenditure, this method is considered time-consuming and resource-intensive from different researchers [55,56]. Therefore, more recently, the microcosting method is evolving with time-driven ABC (TDABC), which allows capturing the complete source of costs in the health treatment [56]. According to Kaplan and Porter [6], this method can help to resolve the cost crisis in health care using a new cost measurement system. The process flow is reported in Figure 2.
Figure 2.
Time-driven activity-based costing (TDABC) cost measurement system. Source: author’s elaboration on [6].
The TDABC method starts with the selection of the patient’s medical condition or single/multiple departments [55]. After this first step, there is the definition of the care delivery value chain defining the time estimate and associated in an exam or comorbidities. Next, a process map has to be created, including the definition of personnel, facilities, and equipment uses. Then, for all of the process map phases researchers have to obtain time estimates for each process.
With the time, it is possible to estimate practical capacity for each resource provided and the capacity of cost control and rate calculation. This part includes the calculation of the utilization rate of equipment and personnel. Finally, using the structure of data, it is possible to calculate the total cost of patient care.
This method includes all the patient’s cycle of care and could use data retrieved from EHR [57]. The intrinsic nature of the theory is not linked to the management of innovation, even if the application of the previous seven points can give rise to a process of knowledge sharing.
2.4. Using Cycle of Innovation Theory with Microcosting Theory
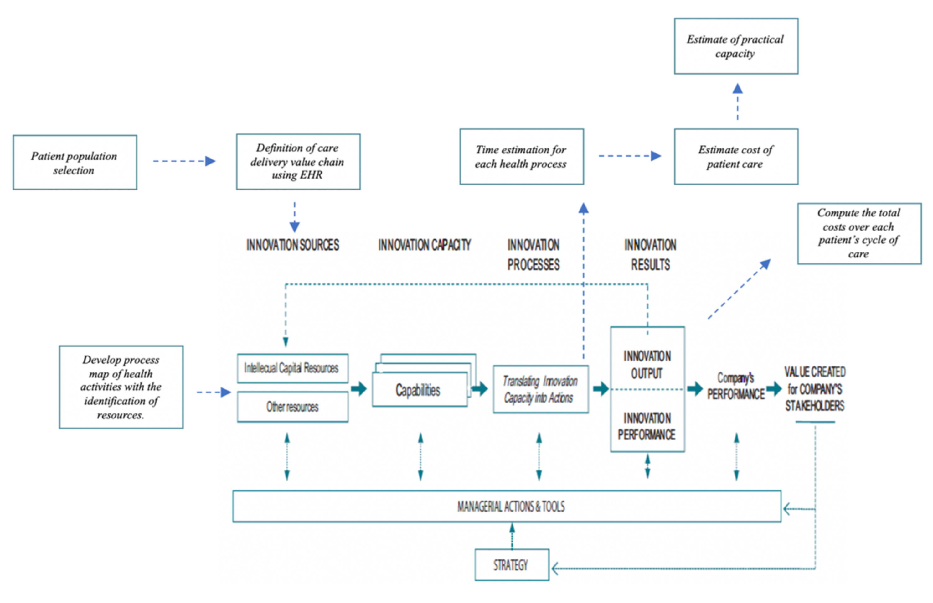
By applying the innovation cycle theory and microcosting theory (TDABC), we can include a double approach considering a tool such as EHR. In Figure 3, we merge the two theories maintaining their typical steps and construction issues.
Figure 3.
Merge between the innovation cycle theory and microcosting (time-driven activity-based costing approach), own elaboration.
Before we analyze the results, we provide the research methodology and data collection methods.
3. Research Design
3.1. Methodology and Data Collection
To illustrate the incremental value of the innovation cycle theory with microcosting theory, we draw from a qualitative, interpretative case study [58,59,60]. In the last years, healthcare has improved with innovation, especially with the introduction of new EHR systems, which makes it mainly relevant to study the cycle of innovation theory in this context [12]. At the same time, healthcare is a highly costs controlled sector with bottom-up or microcosting theory [14,56].
As a consequence of the international best practice of European Monitoring Centre or Drugs and Drug Addition (EMCDDA) about costs reporting [61], the management of a medium-sized clinic in Italy decided in 2017 to implement a specific computerized patient system. The tool aims to manage the residential income and quantifies the resources to be allocated with related costs.
In order to carry out our analysis, the case study method was adopted [62]. The data were collected primarily through direct observation, the access of archival sources and interviews [63]. Direct observation is allowed thanks to the assistance provided in 2019 by the Department of Management of the University of Turin thanks to a convention that includes both advice on the ICT system and on the mapping of the data collection processes useful for the construction of the Data Quality Framework [64,65,66]. Thanks to direct observation and the contribution of Rojas et al. (2017) [27], it is possible to have a general framework of data extracted from the EHR tool.
The access of past and present archival sources is also essential to know the process in which health personnel uses the electronic health record and, suddenly, how they valorized that data for economic evaluation. The conceptual model of the research, including the empirical analysis of electronic health record’s information as anamnesis, diagnosis, treatments, delivered, monitoring, and treatments provided.
The case study was based on the concept of Internal validity too confirmed through interviews of the public managers [62,67] and external validity or generalization of the results that can be obtained through an analytical process of mapping the results obtained and therefore reproducible [62,68,69].
For these reasons, twenty-seven interviews were conducted. Those interviewed represent mostly health care workers and professional educators who were working in residential care assistance. The timeframe of the analysis is October 2018–April 2019. The Delphi method is applied in the first phase, defining the structure of the interview [70,71]. The questionnaire realized is used to conduct the semi structured interview between the different actors of the three subjects of the social open innovation [17,72]. The method allows to create a questionnaire to be submitted to professionals potentially involved in the study processes. It contains a first section aimed at investigating the salient characteristics of the respondent and the company to which it relates related to the use of the electronic health record. Additionally, a second section aims to assess the process of data evaluation for costs analysis. People who are interviewed are shown in Table 1.
Table 1.
Interviews.
The interviews allow sharing knowledge as a critical part of social open innovation theory and have put together several figures from public administrations as regards to the health sector and private as regards to the IT management of the electronic medical record [35].
In particular, the interviews were attended by subjects representing three reference institutions. First of all, the Region which they belong has the task of defining the financial resources for the treatment to be allocated based on the number of residents.
Subsequently, the subjects who deal with the care and who define the human resources to be involved in the care process were involved. Attentive also to the issues of effectiveness and efficiency for reporting to the Region.
Finally, we carried out an interviewed with the IT manager of the CSI Piemonte. It is a company that manages the data of the electronic medical record and also operates as a link between the Region and the local health authority.
3.2. Case Study
As the empirical part of the paper describes a lack of knowledge about the management of the cycle of innovation aimed at generating the value in healthcare using cost accounting tool, the case study of the “City of Turin—Service for Drug-addictions” has been selected.
This case study indicates that the management of the innovation cycle and microcosting theory can be merged to smooth the problems of innovation implementation to deal with cost accounting. This case study allows us to explore, and suddenly, evaluate the theories mentioned above.
Twenty-nine operating sites ensure the broad nature of the treatment intervention. They include health clinics (8), drug administration centers (6), detained assistance centers (1), and specific locations such as the alcology treatment center (4), the pathological gambling center (4), the anti-smoking centers (4), the Drop-In (A structure suitable for low-threshold adult patients.) (1), and finally, centers for new addictions (1).
The territorial competence of the Local Health Authority extends over the entire city of Turin and includes 882,523 residents. Of these, only 0.62% are currently in charge of the services of the dependencies.
There are 1.10 structures per 100,000 inhabitants in line with the national average between 0.7 and 2.5 structures [73].
In terms of estimating direct costs, the most significant impact is given by the forecast budget for employees (42.96% of total direct costs) [74,75], residential assistance (35.48%), purchase of health services (9.68%), semi-residential assistance (7.89%), and consumption of drugs and health goods (3.99%).
The staff involved in the treatment of addiction is made up of 351 professional figures. The subdivision includes: administrative staff (20; 5.70%), health care workers (7; 1.99%), socialworkers (38; 10.83%), professional educators (43; 12.25%), professional nurses (62; 17.66%), doctors (77; 21.94%), psychologists (92; 26.21%), or collaborators (12; 3.42%).
In 2018, there were 5497 patients. Of these, 4336 (78.88%) were already in charge of addiction services, 1161 (21.12%) returned following a previous interruption of treatment. The sample includes 1186 women (21.58%) and 4311 men (78.42%).
The primary substance of abuse is heroin for 2481 people (47.21%), alcohol for 1206 (22.95%), cocaine for 482 (9.17%), cannabis for 408 (7.76%), and gambling for 270 (5.14%). Finally, 123 patients (2.34%) are in charge of tobacco addiction, 187 (3.56%) for crack, and 340 (6.19%) for other addictions; for 242 patients it is difficult to understand the analysis. The diagnostic groups that have been created to better respond to clinical reporting needs are related to:
- -
- substance dependence (2863 patients);
- -
- alcohol dependence (799 patients);
- -
- substance abuse (404 patients);
- -
- pathological gambling (229 patients);
- -
- alcohol abuse (113 patients).
For health activities, health personnel use an electronic health record system. The EHR includes social, medical, psychological, and nursing information. It also includes an educational part, the planning of the treatments and drugs to be submitted, the vaccines carried out, allergies, and hospitalizations carried out within the health system. All of this information in the mission of EHR should be evaluated in order to provide high quality and continuous assistance to the patient. Furthermore, the case analyzed was also selected because, through the health data analyzed, health directors and managers can carry out expenditure planning for the following years.
4. Empirical Findings: Case Study of an EHR Implementation
4.1. Drivers of Care Value Chain Using Innovation Cycle Theory
One of the leading challenges in health care is defining drivers of care value chain [19]. In the context analyzed, we find that one of the drivers of the service is the care at the facilities of patients with problems of unhealthy addictions (drug addiction, alcoholism, and gambling) that required specific attention to psychological aspects [76].
Initially, at the beginning of the study in 2017, many parts of the medical record were incomplete and had a low level of completeness. This lack means a reduced capacity for the process. It cares organization with a correlated decrease in the granularity of the data, which are useful for the activities of managing the digital medical record [77].
According to Figure 4, social, medical, psychological, educational, vaccine, and allergy areas (Explorative Health Area) were filled in. The chief lack of data relies on medical histories, diagnosis, and treatments, as well as planned visits and admissions to care facilities caused severe damage to the granularity of the data (Operative Health Area).
Figure 4.
EHR medical areas.
Even from economic valorization, it was difficult to reach the digitalized history of the treatments provided and to which the patients were subjected to the difficulty of economic valorization (Operative Health & Economic Area). One of the essential practices consisted of the exchange of direct information between operators with visible imbalances in terms of information. It was also due to the excessive dependence of the information on the individual healthcare worker.
For all these reasons, the theory of the innovation cycle has been applied to the case under study, assigning specific tasks to intellectual capital and health management.
More specifically, on the innovation resources side, the figure of intellectual capital that controls and manages data throughout the process has been enhanced. This has been possible through training courses to increase the knowledge of the electronic medical record under adoption.
It has led to the ability to innovate in an increase in the management of electronic records also through standardized guidelines and shared with the project team.
The technical resources were then translated into operational terms (Innovation process) through more prudent management of the electronic medical record. Particular attention was given to sociological data to identify the most suitable structure for the patient with a consequent increase in value for the patient himself.
The result of the innovation process has been a tangible improvement in the management of patient information. At the same time, other practitioners, such as psychologists and doctors, were also able to access information about their patients without the more protracted recourse to the residency project leader.
Finally, the performance of the new course was assessed by increasing the completeness and granularity of the information entered [65]. This has led to better management and evaluation, also in economic terms, of the data entered.
4.2. The Economic Value of Data
As stated by Welton et al. (2018) [57], EHRs can play an essential role in the economic valorization of healthcare activity through bottom-up techniques.
The focus of this article is residential care costs which could be considered as an essential driver of comparison during the years and patient target.
Through the definition of the previous drivers of the value chain linked with and the union between the theory of the innovation cycle and that of the microcosting, it is possible to evaluate the residential care total costs.
Moreover, through the application of the TDABC, all the residential resources involved in the treatment process, the time of entry and exit of patients, and the cost per clinical recovery path have been identified. The practical capacity of the residential facilities could then be calculated. This allowed health managers to plan the saturation of clinical facilities avoiding excessive waiting lists and mainly dry periods at a continuous cost. The identification of costs and times of use of the service has also made it possible to reassess the needs of patients, changing the type of residency when not suitable for the patient. All these phases are incorporated into the process innovation phase. As identified by Lerro’s theory [19], these elements represent the translation of the innovation capacity of an instrument into actions aimed at creating value for stakeholders. The training of staff in the innovation cycle and a contextual manner, the awareness of the process as identified aimed at improving the granularity of information and the identification of costs associated with residential health facilities has allowed obtaining the results in Table 2.
Table 2.
Costs evaluation.
The income statement’s extract for the year 2017 and the year 2018 shows a decrease in residential care costs.
This was possible on the one hand including more patient’s information as anamnesis, diagnosis, treatments, delivered, monitoring and treatments provided which increase the granularity of data. On the other hand, that information is evaluated, including in EHR costs of residential structures. The immediate identification of patient’s needs and facilities allow increased efficiency and effectiveness of the care cycles. At the level of microcosting, the types of residential structures and the relative unit cost, the presumed days of hospitalization and the relative needs per patient were included. To this was added the Karnofsky Scale, the Faces Pain Scale, which allowed to identify more efficiently the residential structures suitable for each patient [78,79]. The directly merge of the cycle of innovation and microcosting theories has allowed the increase in the knowledge cycle of patients and tools provided to a better allocation of resources.
5. Discussion
In order to understand the EHR implementation in the residential facilities, we rely on social open, innovation cycle, and microcosting theories.
The social open innovation has allowed us to analyze the main characteristics at a higher level. Innovation requires the positive involvement of different stakeholders in order to be inclusive and social. Moreover, the involvement of the highest bodies, such as the government, is essential.
The exchange and participation of all actors involved, as demonstrated in the entrepreneurial case by Yun et al. (2015) [34], has positive results as it involves the exchange of knowledge, skills, and connections between actors.
Lower down, the innovation cycle theory provides explanations of sources, processes, capacity, and results, which allow managing innovation as a new EHR tool. The transition to an innovation system or tool corresponds to the definition of innovation source which, according to Lerro (2013), coincides with human capital. The element was particularly interesting in this case through the analysis of the residential project for patients with addiction. According to Suhonen and Paasivaara (2011) [80], each project innovation in the health field should be accompanied by educational processes, promote workplace spirituality and management of enthusiastic.
The analysis of the capacity of innovation is, therefore, an essential element for the subsequent phases, only the formation of human capital is possible. The knowledge of standardized processes and the adoption of possible guidelines as well as of patients increases the interpenetration between theoretical experience and subsequent practice. At that point, the integration of all health information and the desire to share health, sociological, and educational information more quickly with the team is essential to provide efficiency, effectiveness accounting, and patients’ safety using information systems [10,11,12,81,82,83].
However, using a tool such as EHRs could be possible to program and control health analysis. According to Nguyen et al. (2014) [81], electronic health records play an essential role in the accuracy and completeness of the data.
For this reason, the granularity of electronic health record is the primary focus of attention for health managers.
The lack of data generates difficulties in the precise calculation of direct costs in healthcare structure, which according to Long et al. (1998) [84] represent the higher cost derives for the care of patients with addictions.
One the other side, the microcosting theory (with the most innovative approach TBABC) offers a robust explanation of which elements consider in the economic evaluation of patient’s value chain. As stated by Kaplan and Porter (2011), this method allows focusing on the entire patient care cycle, eliminating unnecessary process variation and processes that do not add value. The inductive approach and observation show significant variation in terms of procedures which aims to increase the granularity of EHR, allowing a more precise costs identification [6].
According to Figure 3, merging the two theories allows creating a new framework which starts with the selection of the population to be studied. As a result, the next step is to define of care delivery value of treatment process and the willingness to undertake it through the electronic patient record as a tool.
Then, through the first phase of the innovation cycle, it is necessary to select intellectual capital and other resources. They will have the burden of defining a map of the health services to which the patient has access in a care project and the resources employed.
The analysis of innovation capacity and potential can be turned from a more theoretical to a practical approach through the innovation process.
Through the selection and timely inclusion of the elements identified as essential for economic development, it will then be possible to define the time for each health process.
Through the selection and timely inclusion of the elements identified as essential for economic development, it will then be possible to define the time for each health process. It allows us to estimate the cost of care and practical capacity.
Through the selection and timely inclusion of the elements identified as essential for economic development, it will then be possible to define the time for each health process. This allows us to estimate the cost of care and practical capacity. Finally, the result of the innovation declined in the tool of the EHR will allow the calculation of the total costs for the cycle of care of patients. Moreover, the calculation of performance and the comparison with historical indicators will make it possible to learn the value created for management and healthcare personnel in terms of knowledge of the services offered.
For this reason, knowledge management resources are essential to generate value also in healthcare. However, this element is still unexplored and revealed a theoretical gap in the health care sector [19]; moreover, as Lerro says researchers have to find accessible models and frameworks to use and manage knowledge processes properly.
6. Conclusions and Further Work
The analysis of the literature did not show the union of the theory of the cycle of innovation and microcosting within the adoption of the electronic health record.
Moreover, one of the main problems in the healthcare sector is to transform knowledge into profitable services [19]. This element, as Lerro concludes, is still unexplored.
For that reason, this study deals with the questions: “Can the theory of microcosting close the theoretical gap link to the knowledge innovation cycle? Does the union of the two theories increase the added value in the knowledge cycle?”.
According to the previous results, the use of the cycle of innovation and the microcosting theory allows to control and reduce costs, considering the main priorities of patients. Moreover, both theories presented here have a high capacity for an explanation. However, based on the analysis carried out, the combination of the two theories describes a more evident reality that on the one hand presents the need to implement a system of data management through medical records and on the other hand the need for the timely calculation of costs per patient.
At this point, the theoretical gap related to the generation of value in healthcare, highlighted by Lerro [19] could be resolved using a framework which includes the management of innovation and attention to health costs and how they are calculated as an element of enhancement.
At the same time, the introduction of the social open innovation theory provided a more participatory interpretation among the members of the project. It has favored the exchange of knowledge and skills, creating a common playing field that has been favored in the project of the reorganization of residential care.
The use of interpretive case study methods has allowed denoting four elements:
- -
- the difficulty of managing highly innovative elements;
- -
- the lack of training about the possibilities given, in this case, by the care path electronic health record;
- -
- the lack of a granularity and completeness framework and, subsequently, the possibility to have precise costs of health activities;
The analysis was launched through the practical need, which is also extended in the contributions from Agarwal et al. (2010) [85], who admitted that digital transformation within health care could increase care effectiveness and management efficiency, as well as a higher rate of productivity. The results could be extended, considering that the valorization of the output deriving from human capital cannot be separated from a better and effective information system at the service of the operators themselves. That also has a direct benefit in the final innovation output through the precise estimation of direct costs.
Using direct observation, it is possible to apply the general framework of data reference model applied by Rojas et al. (2017) [27] in process mining through the selection of all actual data referring residential services.
The analysis reveals that the redefinition of priorities, company policy, and strategies can increase the training of professionals, in particular, the use and compilation of the electronic folder and the information contained therein. The change of the strategy goes through a process of structuring corporate governance, which takes into account the specific tasks and objectives of compiling EHR. Moreover, it tends to create a personalized care path with the addition of more precise educational projects, reduction and control of residential care when not needed, and above all, the most in-depth knowledge of the patient.
The new theoretical model which includes the cycle of innovation theory and the microcosting approach using EHR creates a positive impact in terms of economic/financial planning of individual health departments [86], as well as providing higher power of decision towards patients [87].
A further element of reflection may derive from the actual analysis of the indicators of economic needs connected to the individual therapeutic pathways aimed at the epidemiological evaluation. The analysis of the process and the approach implemented in the case study could, through the completeness of the data, allow the transition from financing based on historical costs to financing based on a micro-costing approach [88].
The focus, from prior planning, can quickly return the data of the service provided, making it unnecessary to link the cost and the computer systems currently in use.
In conclusion, the theory of the innovation cycle is a good representation of how innovation can spread across the enterprise but not sufficient for a manager who wants to deal with the health costs control. At the same time, the theory of microcosting and in particular, TDABC underlying cost management tools, such as electronic health records, do not provide an innovation management process.
Nowadays, the use of the methods in the application can also allow better internal programming of human resources and health expenditure, especially through the compilation of information, such as treatment provided and received, programming, and hospital admissions.
The research will continue in the future, including new health protocols and the evaluation of other health care disciplines. Research should continue in this direction in order to verify that the same conditions can also occur in other areas such as areas of pediatrics or radiology.
This research also has limitation too. The restriction of access to other health projects forced us to analyze only one case study. Additionally, the analysis has a limited timeframe. It might be interesting to understand if the same results are present even in prolonged periods.
Author Contributions
Conceptualization, P.B. and S.S.; methodology, V.B. and D.C.; formal analysis, V.B. and S.S.; resources, D.C.; writing—original draft preparation, D.C.; writing—review and editing, V.B. and D.C.; supervision, P.B.
Funding
This research received no external funding.
Acknowledgments
The health personnel of “ASL Città di Torino” for their close cooperation. We are grateful to the scientific committee for the reviews received at IFKAD “Knowledge Ecosystems and Growth” held in Matera from 5 to 7 June 2019.
Conflicts of Interest
The authors declare no conflict of interest.
References
- Organisation for Economic Co-operation and Development. Public Administration after “New Public Management”. In Value for Money in Government; OECD: Paris, France, 2010; ISBN 978-92-64-08643-2. [Google Scholar]
- Gruening, G. Origin and theoretical basis of new public management. Int. Public Manag. J. 2001, 4, 1–25. [Google Scholar] [CrossRef]
- Pollitt, C.; Bouckaert, G. Public Management Reform: A Comparative Analysis; Oxford University Press: Oxford, MS, USA, 2000; ISBN 0-19-959509-7. [Google Scholar]
- Osborne, S.P. The New Public Governance: Emerging Perspectives on the Theory and Practice of Public Governance; Routledge: London, UK, 2010. [Google Scholar]
- Simonet, D. Post-NPM Reforms or Administrative Hybridization in the French Health Care System? Int. J. Public Adm. 2015, 38, 672–681. [Google Scholar] [CrossRef]
- Kaplan, R.S.; Porter, M.E. How to Solve The Cost Crisis In Health Care. Harv. Bus. Rev. 2011, 89, 46–64. [Google Scholar] [PubMed]
- Zyznarska-Dworczak, B. The Development Perspectives of Sustainable Management Accounting in Central and Eastern European Countries. Sustainability 2018, 10, 1445. [Google Scholar] [CrossRef]
- Frick, K.D. Microcosting quantity data collection methods. Med. Care 2009, 47, S76–S81. [Google Scholar] [CrossRef]
- Hwang, J.; Christensen, C.M. Disruptive Innovation In Health Care Delivery: A Framework For Business-Model Innovation. Health Aff. 2008, 27, 1329–1335. [Google Scholar] [CrossRef]
- Xu, H. Data quality issues for accounting information systems’ implementation: Systems, stakeholders, and organizational factors. J. Technol. Res. 2011, 1, 1–11. [Google Scholar]
- Dey, P.K.; Hariharan, S.; Ho, W. Innovation in healthcare services: A customer-focused approach. Int. J. Innov. Learn. 2009, 6, 387–405. [Google Scholar] [CrossRef]
- Fleuren, M.A.H.; Paulussen, T.G.W.M.; Van Dommelen, P.; Van Buuren, S. Towards a measurement instrument for determinants of innovations. Int. J. Qual. Health Care 2014, 26, 501–510. [Google Scholar] [CrossRef]
- Asaria, M.; Grasic, K.; Walker, S. Using Linked Electronic Health Records to Estimate Healthcare Costs: Key Challenges and Opportunities. Pharmacoeconomics 2016, 34, 155–160. [Google Scholar] [CrossRef]
- Rubin, G.D. Costing in Radiology and Health Care: Rationale, Relativity, Rudiments, and Realities. Radiology 2017, 282, 333–347. [Google Scholar] [CrossRef] [PubMed]
- Rogers, E.M. Diffusion of Innovations; Free Press: New York, NY, USA, 2003; ISBN 978-0-7432-5823-4. [Google Scholar]
- Secinaro, S.; Paride, V.G.; Radwan, M.; Gentili, C.; Stola, G.; Auriti, C.; Maria, G.B.; Antenucci, V.; Brescia, V.; Biancone, P. Managerial Innovation in Hospitals: An Analysis of Adoption of Micro Costing. Int. J. Manag. Sci. Bus. Res. 2019, 8, 87–93. [Google Scholar]
- Yun, J.J.; Park, K.; Im, C.; Shin, C.; Zhao, X. Dynamics of Social Enterprises—Shift from Social Innovation to Open Innovation. Sci. Technol. Soc. 2017, 22, 425–439. [Google Scholar] [CrossRef]
- Länsisalmi, H.; Kivimäki, M.; Aalto, P.; Ruoranen, R. Innovation in healthcare: A systematic review of recent research. Nurs. Sci. Q. 2006, 19, 66–72, discussion 65. [Google Scholar] [CrossRef]
- Lerro, A. Knowledge-based perspectives of innovation and performance improvement in health care. Meas. Bus. Excell. 2013, 16, 3–13. [Google Scholar] [CrossRef]
- Chiesa, V.; Coughlan, P.; Voss, C.A. Development of a technical innovation audit. J. Prod. Innov. Manag. 1996, 13, 105–136. [Google Scholar] [CrossRef]
- Clark, K.B.; Fujimoto, T. Product development and competitiveness. J. Jpn. Int. Econ. 1992, 6, 101–143. [Google Scholar] [CrossRef]
- Voss, C.A. Implementation: A key issue in manufacturing technology: The need for a field of study. Res. Policy 1988, 17, 55–63. [Google Scholar] [CrossRef]
- Rebuge, A.; Ferreira, D.R. Business process analysis in healthcare environments: A methodology based on process mining. Inf. Syst. 2012, 37, 99–116. [Google Scholar] [CrossRef]
- Mans, R.S.; van der Aalst, W.; Vanwersch, R.J.B. Process Mining in Healthcare—Evaluating and Exploiting Operational Healthcare Processes; SpringerBriefs in Business Process Management; Springer: Berlin/Heidelberg, Germany, 2015. [Google Scholar]
- Partington, A.; Wynn, M.; Suriadi, S.; Ouyang, C.; Karnon, J. Process Mining for Clinical Processes. J. ACM TMIS 2015, 5, 19. [Google Scholar] [CrossRef]
- Stefanini, A.; Aloini, D.; Dulmin, R.; Mininno, V. Linking Diagnostic-Related Groups (DRGs) to their Processes by Process Mining. In Proceedings of the 9th International Joint Conference on Biomedical Engineering Systems and Technologies (BIOSTEC 2016), Rome, Italy, 21–23 February; 2016; pp. 438–443. [Google Scholar]
- Rojas, E.; Sepulveda, M.; Munoz-Gama, J.; Capurro, D.; Traver, V. Fernandez-Llatas Question-Driven Methodology for Analyzing Emergency Room Processes Using Process Mining. Appl. Sci. 2017, 7, 302. [Google Scholar] [CrossRef]
- Rojas, E.; Munoz-Gama, J.; Sepùlveda, M.; Capurro, D. Process mining in healthcare: A literature review. J. Biomed. Inf. 2016, 61, 224–236. [Google Scholar] [CrossRef] [PubMed]
- Menachemi, N.; Ford, E.W.; Beitsch, L.M.; Brooks, R.G. Incomplete EHR Adoption: Late Uptake of Patient Safety and Cost Control Functions. Am. J. Med. Qual. 2007, 22, 319–326. [Google Scholar] [CrossRef] [PubMed]
- Johnston, D.; Pan, E.; Walker, J. The Value of CPOE in Ambulatory Settings. J. Healthc. Inf. Manag. 2004, 18, 5–8. [Google Scholar]
- Marr, B.; Schiuma, G.; Neely, A. Intellectual capital—Defining key performance indicators for organizational knowledge assets. Bus. Process Manag. J. 2013, 10, 551–569. [Google Scholar] [CrossRef]
- Patton, M. Qualitative Evaluation Methods; Hills, B., Ed.; Sage Publications: London, UK, 1990. [Google Scholar]
- Chesbrough, H.; Vanhaverbeke, W.; West, J. Open Innovation: Researching a New Paradigm; Oxford University Press: Oxford, UK, 2008. [Google Scholar]
- Yun, J.J. How do we conquer the growth limits of capitalism? Schumpeterian Dynamics of Open Innovation. J. Open Innov. Technol. Mark. Complex. 2015, 1, 17. [Google Scholar] [CrossRef]
- Yun, J.J.; Egbetoku, A.A.; Zhao, X. How Does a Social Open Innovation Succeed? Learning from Burro Battery and Grassroots Innovation Festival of India. Sci. Technol. Soc. 2019, 24, 122–143. [Google Scholar] [CrossRef]
- Evans, J.M.; Brown, A.; Baker, G.R. Intellectual capital in the healthcare sector: A systematic review and critique of the literature. BMC Health Serv. Res. 2015, 15, 556. [Google Scholar] [CrossRef]
- Nahapiet, J.; Ghoshal, S. Social Capital, Intellectual Capital, and the Organizational Advantage. Acad. Manag. Rev. 1998, 23, 242–266. [Google Scholar] [CrossRef]
- Grant, R.M. Toward a knowledge-based theory of the firm. Strateg. Manag. J. 1996, 17, 109–122. [Google Scholar] [CrossRef]
- Cohen, W.M.; Levinthal, D.A. Absorptive Capacity: A New Perspective on Learning and Innovation. Adm. Sci. Q. 1990, 35, 128–152. [Google Scholar] [CrossRef]
- Burgelman, R.A.; Maidique, M.A. Strategic Management of Technology and Innovation; McGraw-Hill Education: Chicago, IL, USA, 1988; Volume IL. [Google Scholar]
- Kanter, R.M. The Change Masters; Simon & Schuster: New York, NY, USA, 1983. [Google Scholar]
- Kleinschmidt, E.J.; Cooper, R.G. The impact of product innovativeness on performance. J. Prod. Innov. Manag. 1991, 8, 240–251. [Google Scholar] [CrossRef]
- Tidd, J.; Bessant, J.R. Managing Innovation: Integrating Technological, Market and Organizational Change, 5th ed.; John Wiley & Sons: London, UK, 2013; ISBN 978-1-118-36063-7. [Google Scholar]
- Iyawa, G.E.; Herselman, M.; Botha, A. Digital Health Innovation Ecosystems: From Systematic Literature Review to Conceptual Framework. Procedia Comput. Sci. 2016, 100, 244–252. [Google Scholar] [CrossRef]
- Lehoux, P.; Silva, H.P.; Sabio, R.P.; Roncarolo, F. The Unexplored Contribution of Responsible Innovation in Health to Sustainable Development Goals. Sustainability 2018, 10, 4015. [Google Scholar] [CrossRef]
- Palozzi, G.; Brunelli, S.; Falivena, C. Higher Sustainability and Lower Opportunistic Behaviour in Healthcare: A New Framework for Performing Hospital-Based Health Technology Assessment. Sustainability 2018, 10, 3550. [Google Scholar] [CrossRef]
- DesRoches, C.M.; Campbell, E.G.; Rao, S.R.; Donelan, K.; Ferris, T.G.; Jha, A.; Kaushal, R.; Levy, D.E.; Rosenbaum, S.; Shields, A.E.; et al. Electronic Health Records in Ambulatory Care—A National Survey of Physicians. N. Engl. J. Med. 2008, 359, 50–60. [Google Scholar] [CrossRef] [PubMed]
- Hing, E.; Hsiao, C.-J. Electronic medical record use by office-based physicians and their practices: United States, 2007. Natl. Health Stat Rep. 2010, 23, 1–11. [Google Scholar]
- OECD; Eurostat; World Health Organization. A System of Health Accounts 2011, 2011 ed.; Organisation for Economic Co-operation and Development, World Health Organization, Statistical Office of the European Communities, Eds.; OECD: Paris, France; Eurostat: Luxembourg; World Health Organization: Geneva, Switzerland, 2011; ISBN 978-92-64-11600-9. [Google Scholar]
- Brescia, V. The Popular Financial Reporting: New Accounting Tool for Italian Municipalities; Franco Angeli: Milan, Italy, 2019. [Google Scholar]
- Buchi, G.; Fagnola, F.; Gibello Ribatto, P.; Puddu, L. Elementi Essenziali per la Predisposizione e la Certificazione del Bilancio delle Aziende Sanitarie; Giuffrè: Milan, Italy, 2011; ISBN 978-88-14-15665-6. [Google Scholar]
- Rauliajtys-Grzybek, M.; Baran, W.; Macuda, M. Cost Accounting in Public Hospitals in Poland: Usefulness for Internal and External Purposes. J. Health Manag. 2017, 19, 275–291. [Google Scholar] [CrossRef]
- Goldberg, M.J.; Kosinski, L. Activity-Based Costing and Management in a Hospital-Based GI Unit. Clin. Gastroenterol. Hepatol. 2011, 9, 947–949. [Google Scholar] [CrossRef]
- Lanen, W.N.; Anderson, S.W.; Maher, M.W.; Dearman, D.T. Fundamentals of Cost Accounting. Issues Account. Educ. 2010, 25, 791–792. [Google Scholar] [CrossRef][Green Version]
- Demeere, N.; Stouthuysen, K.; Roodhooft, F. Time-driven activity-based costing in an outpatient clinic environment: Development, relevance and managerial impact. Health Policy 2009, 92, 296–304. [Google Scholar] [CrossRef] [PubMed]
- Kaplan, R.S.; Anderson, S.R. Time-Driven Activity-Based Costing; Social Science Research Network: Rochester, NY, USA, 2003. [Google Scholar]
- Welton, J.M.; Jenkins, P.; Perraillon, M.C. A Micro-Costing or “Bottom-Up” Approach to Measuring Nursing Costs Using Data from Electronic Health Records. Available online: https://link.galegroup.com/apps/doc/A529490143/AONE?sid=lms (accessed on 25 September 2019).
- Morrison, M. Unifying Scientific Theories: Physical Concepts and Mathematical Structures; Cambridge University Press: Cambridge, UK, 2000. [Google Scholar]
- Jones, T. How the Unification Theory of Explanation Escapes Asymmetry Problems. Erkenntnis 1995, 43, 229–240. [Google Scholar] [CrossRef]
- Shapere, D. Scientific Theories and Their Domains. In Reason and the Search for Knowledge: Investigations in the Philosophy of Science; Shapere, D., Ed.; Boston Studies in the Philosophy of Science; Springer: Dordrecht, The Netherlands, 1984; pp. 273–319. ISBN 978-94-010-9731-4. [Google Scholar]
- EMCDDA. Drug Treatment Expenditure: A methodological Overview; EMCDDA: Lisbon, Portugal, 2017. [Google Scholar]
- Yin, R.K. Case Study Research Design and Methods, 2nd ed.; Sage: London, UK, 1994. [Google Scholar]
- Gibbert, M.; Ruigrok, W. The “What” and “How” of Case Study Rigor: Three Strategies Based on Published Work. Organ. Res. Methods 2010, 13, 710–737. [Google Scholar] [CrossRef]
- Bai, L.; Meredith, R.; Burstein, F. A data quality framework, method and tools for managing data quality in a health care setting: An action case study. J. Decis. Syst. 2018, 27, 144–154. [Google Scholar] [CrossRef]
- Biancone, P.P.; Secinaro, S.; Brescia, V.; Calandra, D. Data Quality Methods and Applications in Health Care System: A Systematic Literature Review. Int. J. Bus. Manag. 2019, 14, 35. [Google Scholar] [CrossRef][Green Version]
- Zozus, M.N.; Hammond, W.E.; Green, B.B.; Kahn, M.G.; Richesson, R.L.; Rusincovitch, S.A.; Simon, G.E.; Smerek, M.M. Assessing Data Quality for Healthcare Systems Data Used in Clinical Research. Available online: https://sites.duke.edu/rethinkingclinicaltrials/assessing-data-quality/ (accessed on 10 June 2019).
- Campbell, D.T. Relabeling internal and external validity for applied social scientists. New Dir. Program Eval. 1986, 1986, 67–77. [Google Scholar] [CrossRef]
- Lee, A.S.; Baskerville, R.L. Generalizing Generalizability in Information Systems Research. Inf. Syst. Res. 2003, 14, 221–243. [Google Scholar] [CrossRef]
- Numagami, T. The Infeasibility of Invariant Laws in Management Studies: A Reflective Dialogue in Defense of Case Studies. Organ. Sci. 1998, 9, 2–15. [Google Scholar] [CrossRef]
- Hsu, C.-C.; Sandford, B.A. The Delphi Technique: Making Sense of Consensus. Pract. Assess. Res. Eval. 2007, 12, 1–8. [Google Scholar]
- Hasson, F.; Keeney, S.; McKenna, H. Research guidelines for the Delphi survey technique. J. Adv. Nurs. 2000, 32, 1008–1015. [Google Scholar]
- Horton, J.; Macve, R.; Struyven, G. Chapter 20—Qualitative Research: Experiences in Using Semi-Structured Interviews. In The Real Life Guide to Accounting Research; Humphrey, C., Lee, B., Eds.; Elsevier: Oxford, UK, 2004; pp. 339–357. ISBN 978-0-08-043972-3. [Google Scholar]
- Dipartimento per le politiche antidroga. Relazione annuale al Parlamento sul fenomeno delle Tossicopendenze in Italia Anno 2018 (Dati 2017); Dipartimento per le politiche antidroga: Roma, Italy, 2018.
- Doetter, F.L.; Neri, S. Redefining the State in Health Care Policy in Italy and the United States. Eur. Policy Anal. 2018, 4, 234–254. [Google Scholar] [CrossRef]
- Tradori, V.; De Bernardi, P.; Brescia, V. The Micro-Costing Approach to Foster the Effectiveness of Decision-Making Processes in the Healthcare System–Some Empirical Evidence from the Piedmont Region. Int. J. Bus. Manag. 2019, 14, 167–179. [Google Scholar] [CrossRef][Green Version]
- Miller, W.R.; Brown, S.A. Why psychologists should treat alcohol and drug problems. Am. Psychol. 1997, 52, 1269–1279. [Google Scholar] [CrossRef] [PubMed]
- Tange, H.J.; Schouten, H.C.; Kester, A.D.M.; Hasman, A. The Granularity of Medical Narratives and Its Effect on the Speed and Completeness of Information Retrieval. J. Am. Med. Inform. Assoc. 1998, 5, 571–582. [Google Scholar] [CrossRef] [PubMed]
- Péus, D.; Newcomb, N.; Hofer, S. Appraisal of the Karnofsky Performance Status and proposal of a simple algorithmic system for its evaluation. BMC Med. Inform. Decis. Mak. 2013, 13, 72. [Google Scholar] [CrossRef] [PubMed]
- Bieri, D.; Reeve, R.A.; Champion, G.D.; Addicoat, L.; Ziegler, J.B. The Faces Pain Scale for the self-assessment of the severity of pain experienced by children: Development, initial validation, and preliminary investigation for ratio scale properties. Pain 1990, 41, 139–150. [Google Scholar] [CrossRef]
- Suhonen, M.; Paasivaara, L. Factors of human capital related to project success in health care work units. J. Nurs. Manag. 2011, 19, 246–253. [Google Scholar] [CrossRef]
- Nguyen, L.; Bellucci, E.; Nguyen, L.T. Electronic health records implementation: An evaluation of information system impact and contingency factors. Int. J. Med. Inform. 2014, 83, 779–796. [Google Scholar] [CrossRef]
- Meeks, D.W.; Smith, M.W.; Taylor, L.; Sittig, D.F.; Scott, J.M.; Singh, H. An analysis of electronic health record-related patient safety concerns. J. Am. Med. Inform. Assoc. 2014, 21, 1053–1059. [Google Scholar] [CrossRef]
- Di Vaio, A.; Varriale, L. Management Innovation for Environmental Sustainability in Seaports: Managerial Accounting Instruments and Training for Competitive Green Ports beyond the Regulations. Sustainability 2018, 10, 783. [Google Scholar] [CrossRef]
- Long, C.G.; Williams, M.; Hollin, C.R. Treating alcohol problems: A study of programme effectiveness and cost effectiveness according to length and delivery of treatment. Addiction 1998, 93, 561–571. [Google Scholar] [CrossRef] [PubMed]
- Agarwal, R.; Gao, G.; DesRoches, C.; Jha, A.K. The Digital Transformation of Healthcare: Current Status and the Road Ahead. Inf. Syst. Res. 2010, 21, 796–809. [Google Scholar] [CrossRef]
- Wang, S.J.; Prosser, L.A.; Bardon, C.G.; Spurr, C.D.; Carchidi, P.J.; Kitter, A.F.; Goldszer, R.C.; Fairchild, D.G.; Sussman, A.J.; Kuperman, G.J.; et al. A cost-benefit analysis of electronic medical records in primary care. Am. J. Med. 2003, 114, 397–403. [Google Scholar] [CrossRef]
- Lin, B.; Chan, H.G. Managing data quality in the health care industry: Some critical issues. J. Int. Inf. Manag. 2000, 9, 4. [Google Scholar]
- Xu, X.; Grossetta Nardini, H.K.; Ruger, J.P. Micro-costing studies in the health and medical literature: Protocol for a systematic review. Syst. Rev. 2014, 3, 47. [Google Scholar] [CrossRef]
© 2019 by the authors. Licensee MDPI, Basel, Switzerland. This article is an open access article distributed under the terms and conditions of the Creative Commons Attribution (CC BY) license (http://creativecommons.org/licenses/by/4.0/).



