Flavouring Agent with High-Frequency Heating of Compositions Based on Natural Raw Materials
Abstract
1. Introduction
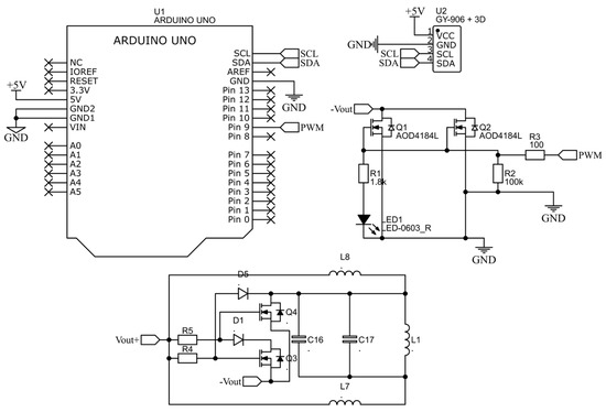
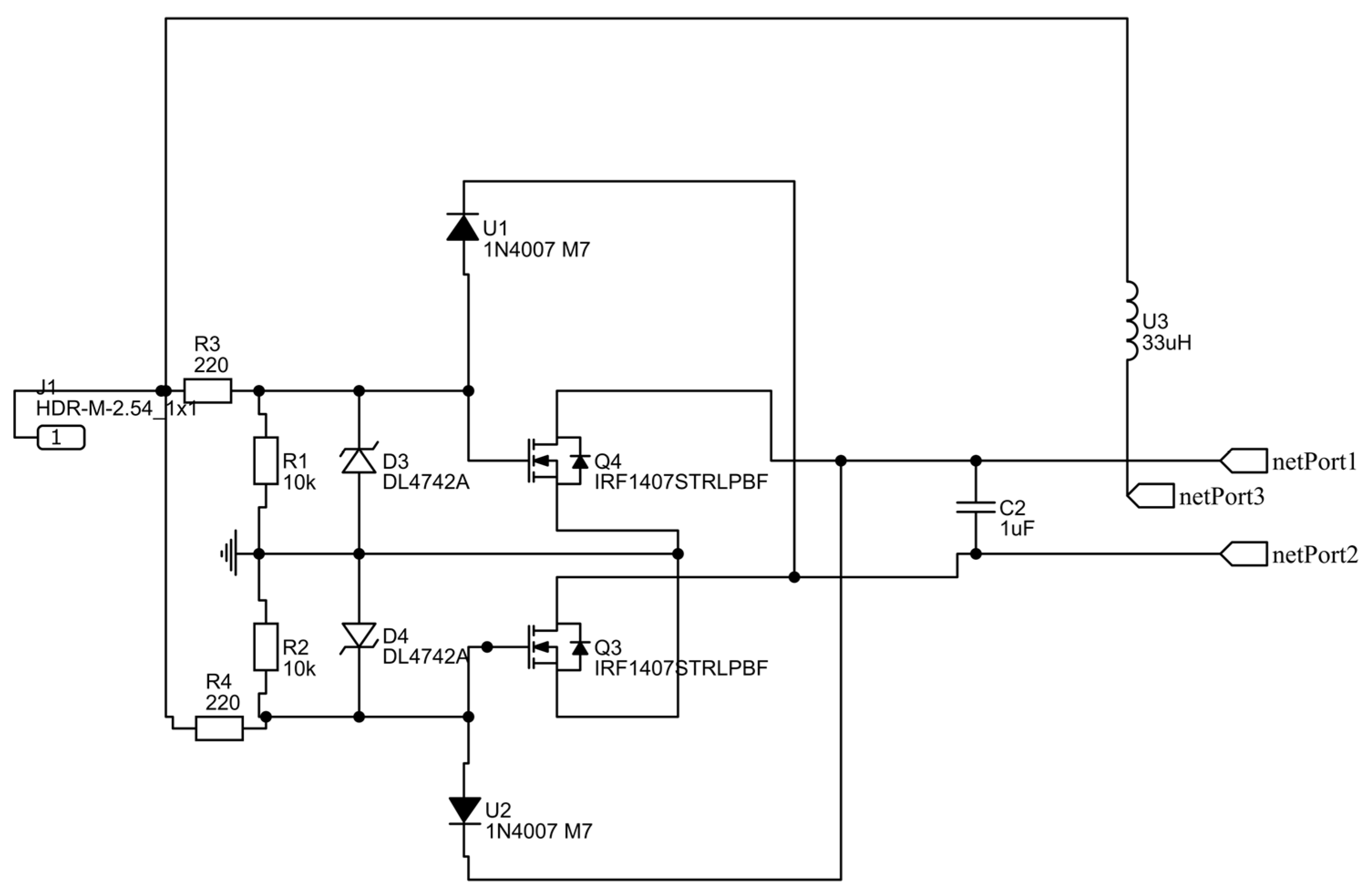
2. Methods
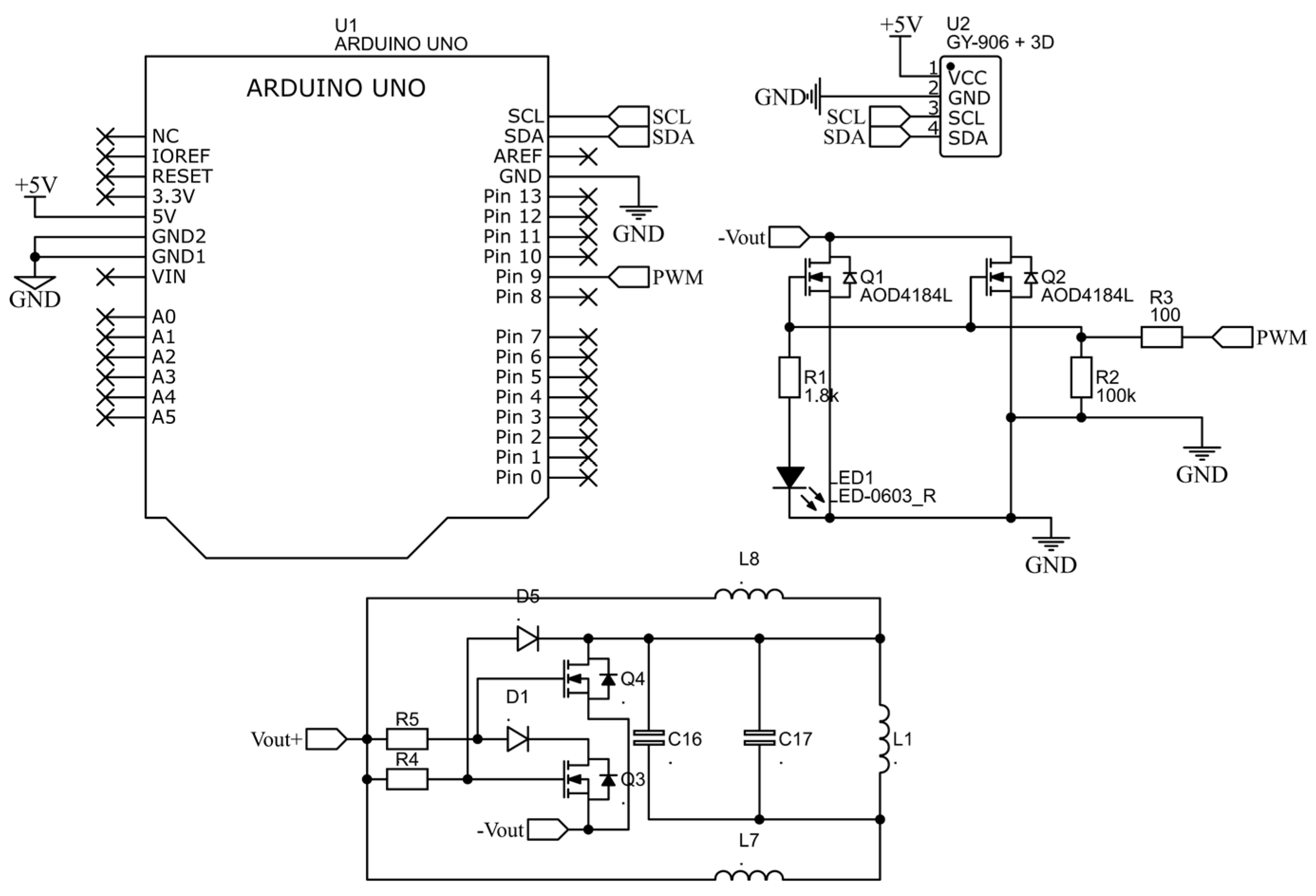
- -
- A mode characteristic of the half-bridge mode of the ZVS inverter: the current in the circuit is close to sinusoidal, and the transistors switch at a low VDS(t) (a mode close to zero switching);
- -
- The maximum measured drain-source voltage value: VDS,max ≈ 39 V, which is significantly lower than the maximum permissible 60 V and provides a voltage margin of about 35%.
3. Results
3.1. Aromatiser Design
- -
- ESP32 (Wi-Fi in transmission mode, peak): IESP32,max ≈ 240 mA;
- -
- MLX90614: IMLX90614 ≈ 1.5 mA;
- -
- BQ27441 (if powered from 3.3 V): IBQ27441 ≈ 0.093 mA.
3.2. Test Results
4. Discussion
5. Conclusions
Author Contributions
Funding
Institutional Review Board Statement
Informed Consent Statement
Data Availability Statement
Conflicts of Interest
References
- Farrar, A.J.; Farrar, F.C. Clinical Aromatherapy. Nurs. Clin. N. Am. 2020, 55, 489–504. [Google Scholar] [CrossRef] [PubMed]
- Lakhan, S.E.; Sheafer, H.; Tepper, D. The Effectiveness of Aromatherapy in Reducing Pain: A Systematic Review and Meta-Analysis. Pain Res. Treat. 2016, 2016, 8158693. [Google Scholar] [CrossRef] [PubMed]
- Cooke, B.; Ernst, E. Aromatherapy: A systematic review. Br. J. Gen. Pract. 2000, 50, 493–496. [Google Scholar] [PubMed]
- Farahani, M.A.; Afsargharehbagh, R.; Marandi, F.; Moradi, M.; Hashemi, S.M.; Moghadam, M.P.; Balouchi, A. Effect of aromatherapy on cancer complications: A systematic review. Complement. Ther. Med. 2019, 47, 102169. [Google Scholar] [CrossRef]
- Bouya, S.; Ahmadidarehsima, S.; Badakhsh, M.; Balouchi, A. Effect of aromatherapy interventions on hemodialysis complications: A systematic review. Complement. Ther. Clin. Pract. 2018, 32, 130–138. [Google Scholar] [CrossRef]
- Sánchez-Vidaña, D.I.; Ngai, S.P.C.; He, W.; Chow, J.K.W.; Lau, B.W.M.; Tsang, H.W.H. The effectiveness of aromatherapy for depressive symptoms: A systematic review. Evid.-Based Complement. Altern. Med. 2017, 2017, 5869315. [Google Scholar] [CrossRef]
- Passos, N.N.; Campanelli, S.E.; da Silva, C.R.; da Silva França, R.C.; de Sousa Rosso, I.C.A. Psychological and neurophysiological effects of inhaled aromatherapy. Res. Soc. Dev. 2022, 11, 11–14. [Google Scholar] [CrossRef]
- Babakhanian, M.; Ghazanfarpour, M.; Kargarfard, L.; Roozbeh, N.; Darvish, L.; Khadivzadeh, T.; Dizavandi, F.R. Effect of aromatherapy on the treatment of psychological symptoms in postmenopausal and elderly women: A systematic review and meta-analysis. J. Menopausal Med. 2018, 24, 127. [Google Scholar] [CrossRef]
- Karadag, E.; Samancioglu, S.; Ozden, D.; Bakir, E. Effects of aromatherapy on sleep quality and anxiety of patients. Nurs. Crit. Care 2017, 22, 105–112. [Google Scholar] [CrossRef]
- Genç, F.; Karadağ, S.; Akça, N.K.; Tan, M.; Cerit, D. The effect of aromatherapy on sleep quality and fatigue level of the elderly: A randomized controlled study. Holist. Nurs. Pract. 2020, 34, 155–162. [Google Scholar] [CrossRef]
- Tan, J.X.J.; Cai, J.S.; Ignacio, J. Effectiveness of aromatherapy on anxiety and sleep quality among adult patients admitted into intensive care units: A systematic review. Intensive Crit. Care Nurs. 2023, 76, 103396. [Google Scholar] [CrossRef] [PubMed]
- Barati, F.; Nasiri, A.; Akbari, N.; Sharifzadeh, G. The effect of aromatherapy on anxiety in patients. Nephrourol. Mon. 2016, 8, e38347. [Google Scholar] [CrossRef] [PubMed]
- Lee, M.K.; Lim, S.; Song, J.A.; Kim, M.E.; Hur, M.H. The effects of aromatherapy essential oil inhalation on stress, sleep quality and immunity in healthy adults: Randomized controlled trial. Eur. J. Integr. Med. 2017, 12, 79–86. [Google Scholar] [CrossRef]
- Chen, M.C.; Fang, S.H.; Fang, L. The effects of aromatherapy in relieving symptoms related to job stress among nurses. Int. J. Nurs. Pract. 2015, 21, 87–93. [Google Scholar] [CrossRef]
- Takagi, C.; Nakagawa, S.; Hirata, N.; Ohta, S.; Shimoeda, S. Evaluating the effect of aromatherapy on a stress marker in healthy subjects. J. Pharm. Health Care Sci. 2019, 5, 18. [Google Scholar] [CrossRef]
- Ali, B.; Al-Wabel, N.A.; Shams, S.; Ahamad, A.; Khan, S.A.; Anwar, F. Essential oils used in aromatherapy: A systemic review. Asian Pac. J. Trop. Biomed. 2015, 5, 601–611. [Google Scholar] [CrossRef]
- Michalak, M. Aromatherapy and methods of applying essential oils. Arch. Physiother. Glob. Res. 2018, 22, 25–31. Available online: https://publisherspanel.com/api/files/view/2330861.pdf (accessed on 11 December 2025).
- Liang, J.; Zhang, Y.; Chi, P.; Liu, H.; Jing, Z.; Cao, H.; Du, Y.; Zhao, Y.; Qin, X.; Zhang, W.; et al. Essential oils: Chemical constituents, potential neuropharmacological effects and aromatherapy—A review. Pharmacol. Res.-Mod. Chin. Med. 2023, 6, 100210. [Google Scholar] [CrossRef]
- Vora, L.K.; Gholap, A.D.; Hatvate, N.T.; Naren, P.; Khan, S.; Chavda, V.P.; Balar, P.C.; Gandhi, J.; Khatri, D.K. Essential oils for clinical aromatherapy: A comprehensive review. J. Ethnopharmacol. 2024, 330, 118180. [Google Scholar] [CrossRef]
- de Sousa, D.P.; Damasceno, R.O.S.; Amorati, R.; Elshabrawy, H.A.; de Castro, R.D.; Bezerra, D.P.; Nunes, V.R.V.; Gomes, R.C.; Lima, T.C. Essential Oils: Chemistry and Pharmacological Activities. Biomolecules 2023, 13, 1144. [Google Scholar] [CrossRef]
- Bikmoradi, A.; Seifi, Z.; Poorolajal, J.; Araghchian, M.; Safiaryan, R.; Oshvandi, K. Effect of inhalation aromatherapy with lavender essential oil on stress and vital signs in patients undergoing coronary artery bypass surgery: A single-blinded randomized clinical trial. Complement. Ther. Med. 2015, 23, 331–338. [Google Scholar] [CrossRef] [PubMed]
- Seifi, Z.; Bikmoradi, A.; Bazrafshan, M.R.; Poorolajal, J.; Araghchian, M.; Kashfi, S.H.; Kavi, E.; Jokar, M. The Effect of Inhalation Aromatherapy with Lavender Essential oil on Pain Severity of Patients After Coronary Artery Bypass Surgery: A Single-blind Randomised Clinical Trial. J. Clin. Diagn. Res. 2018. [Google Scholar] [CrossRef]
- Veiskaramian, A.; Gholami, M.; Yarahmadi, S.; Baharvand, P.A.; Birjandi, M. Effect of aromatherapy with Melissa essential oil on stress and hemodynamic parameters in acute coronary syndrome patients: A clinical trial in the emergency department. Complement. Ther. Clin. Pract. 2021, 44, 101436. [Google Scholar] [CrossRef] [PubMed]
- Watanabe, E.; Kuchta, K.; Kimura, M.; Rauwald, H.W.; Kamei, T.; Imanishi, J. Effects of bergamot (Citrus bergamia (Risso) Wright & Arn.) essential oil aromatherapy on mood states, parasympathetic nervous system activity, and salivary cortisol levels in 41 healthy females. Forsch. Komplementärmedizin/Res. Complement. Med. 2015, 22, 43–49. [Google Scholar] [CrossRef]
- Heydari, N.; Abootalebi, M.; Jamalimoghadam, N.; Kasraeian, M.; Emamghoreishi, M.; Akbarzadeh, M. Investigation of the effect of aromatherapy with Citrus aurantium blossom essential oil on premenstrual syndrome in university students: A clinical trial study. Complement. Ther. Clin. Pract. 2018, 32, 1–5. [Google Scholar] [CrossRef]
- Agarwal, P.; Sebghatollahi, Z.; Kamal, M.; Dhyani, A.; Shrivastava, A.; Singh, K.K.; Sinha, M.; Mahato, N.; Mishra, A.K.; Baek, K.H. Citrus essential oils in aromatherapy: Therapeutic effects and mechanisms. Antioxidants 2022, 11, 2374. [Google Scholar] [CrossRef]
- Gok Metin, Z.; Arikan Donmez, A.; Izgu, N.; Ozdemir, L.; Arslan, I.E. Aromatherapy massage for neuropathic pain and quality of life in diabetic patients. J. Nurs. Scholarsh. 2017, 49, 379–388. [Google Scholar] [CrossRef]
- Seyyed-Rasooli, A.; Salehi, F.; Mohammadpoorasl, A.; Goljaryan, S.; Seyyedi, Z.; Thomson, B. Comparing the effects of aromatherapy massage and inhalation aromatherapy on anxiety and pain in burn patients: A single-blind randomized clinical trial. Burns 2016, 42, 1774–1780. [Google Scholar] [CrossRef]
- Hedigan, F.; Sheridan, H.; Sasse, A. Benefit of inhalation aromatherapy as a complementary treatment for stress and anxiety in a clinical setting–A systematic review. Complement. Ther. Clin. Pract. 2023, 52, 101750. [Google Scholar] [CrossRef]
- Aćimović, M. Essential oils: Inhalation aromatherapy—A comprehensive review. J. Agron. Technol. Eng. Manag. 2021, 4, 547–557. [Google Scholar]
- Sugawara, Y.; Shigetho, A.; Yoneda, M.; Tuchiya, T.; Yamada, H.; Matumura, T.; Hirano, M. Versatile psychophysiological potencies of essential oils, when seen as a function of behavioral task assigned to the participants after inhalation. Int’l J. Soc. Sci. Stud. 2015, 3, 94. [Google Scholar] [CrossRef][Green Version]
- Jiménez, A.; Pino, J.A.; Rodríguez, A.; Rodríguez, M. Volatile compounds in commercial air fresheners: A comparative study. Environ. Sci. Pollut. Res. 2019, 30239–30247. [Google Scholar] [CrossRef]
- Steinemann, A. Fragranced consumer products: Exposures and effects from emissions. Air Qual. Atmos. Heal. 2016, 9, 861–866. [Google Scholar] [CrossRef]
- Johnson, A.M.; Waring, M.S.; DeCarlo, P.F. Real-time transformation of outdoor aerosol components upon transport indoors measured with aerosol mass spectrometry. Indoor Air 2016, 27, 230–240. [Google Scholar] [CrossRef] [PubMed]
- Thangaleela, S.; Sivamaruthi, B.S.; Kesika, P.; Bharathi, M.; Kunaviktikul, W.; Klunklin, A.; Chanthapoon, C.; Chaiyasut, C. Essential oils, phytoncides, aromachology, and aromatherapy—A review. Appl. Sci. 2022, 12, 4495. [Google Scholar] [CrossRef]
- Chakravarty, I.; Parmar, V.M.; Mandavgane, S.A. Current trends in essential oil (EO) production. Biomass Convers. Biorefin. 2023, 13, 15311–15334. [Google Scholar] [CrossRef]
- Aziz, Z.A.A.; Ahmad, A.; Setapar, S.H.M.; Karakucuk, A.; Azim, M.M.; Lokhat, D.; Rafatullah, M.; Ganash, M.; Kamal, M.A.; Ashraf, G.M. Essential oils: Extraction techniques, pharmaceutical and therapeutic potential-a review. Curr. Drug Metab. 2018, 19, 1100–1110. [Google Scholar] [CrossRef]
- Suleimenov, I.; Kadyrzhan, K.; Kabdushev, S.; Bakirov, A.; Kopishev, E. New Equipment for Aromatherapy and Related Mobile App: A Tool to Support Small Peasant Farms in Kazakhstan in Crisis. In Robotics, Machinery and Engineering Technology for Precision Agriculture. In Robotics, Machinery and Engineering Technology for Precision Agriculture: Proceedings of XIV International Scientific Conference “INTERAGROMASH 2021”; Springer: Singapore, 2021; pp. 347–355. [Google Scholar] [CrossRef]
- Philip Morris Products S.A. Aerosol Generating Device That Adapts to the Surrounding Air. South Korea Patent No. 89173, A24F40/48, 20 June 2024. [Google Scholar]
- Blandino, T.P.; Wilke, A.P.; Frater, J.J.; Paprocki, B.J. Article for Use with Apparatus for Heating Smokable Material. European Patent Patent No. 3367830B1, A24F 47/00, 7 October 2020. [Google Scholar]
- Horikoshi, S.; Catalá-Civera, J.M.; Schiffmann, R.F.; Fukushima, J.; Mitani, T.; Serpone, N. Microwave Chemical and Materials Processing; Springer: Singapore, 2024. [Google Scholar]
- Kabir, E. Application of microwave heating in polymer synthesis: A review. Results Chem. 2023, 6, 101178. [Google Scholar] [CrossRef]
- Tiwari, S.; Talreja, S. Green chemistry and microwave irradiation technique: A review. J. Pharm. Res. Int. 2022, 34, 74–79. [Google Scholar] [CrossRef]
- Wu, Y.; Mu, R.; Li, G.; Li, M.; Lv, W. Research progress in fluid and semifluid microwave heating technology in food processing. Compr. Rev. Food Sci. Food Saf. 2022, 21, 3436–3454. [Google Scholar] [CrossRef]
- Abdel-Hay, M.M. 5—Principles of microwave heating for the food industry. Emerg. Therm. Process. Food Ind. 2023, 95–117. [Google Scholar] [CrossRef]
- Guzik, P.; Kulawik, P.; Zając, M.; Migdał, W. Microwave applications in the food industry: An overview of recent developments. Crit. Rev. Food Sci. Nutr. 2022, 62, 7989–8008. [Google Scholar] [CrossRef]
- Doan, N.K.; Lai, Q.D.; Le, T.K.P.; Le, N.T. Influences of AC frequency and electric field strength on changes in bioactive compounds in Ohmic heating of pomelo juice. Innov. Food Sci. Emerg. Technol. 2021, 72, 102754. [Google Scholar] [CrossRef]
- Gao, J.; Wu, M.; Du, S.; Zhang, H.; Wang, S.; Ling, B. Recent advances in food processing by radio frequency heating techniques: A review of equipment aspects. J. Food Eng. 2023, 357, 111609. [Google Scholar] [CrossRef]
- Kabdushev, S.; Kadyrzhan, K.; Vitulyova, Y.; Bakirov, A.; Yevstifeyev, V.; Suleimenov, I. Means of aromatherapy of mass use as a tool for correcting the psychophysiological state of society. In Proceedings of the 2022 2nd International Conference on Robotics, Automation and Artificial Intelligence (RAAI), Singapore, 9–11 December 2022; pp. 152–156. [Google Scholar] [CrossRef]
- Kim, H.; Kong, M.; Jung, S.; Jeoung, J.; Kang, H.; Hong, T. Technological applications of social robots to create healthy and comfortable smart home environments. Build. Environ. 2025, 267, 112269. [Google Scholar] [CrossRef]
- Huda, N.U.; Ahmed, I.; Adnan, M.; Ali, M.; Naeem, F. Experts and intelligent systems for smart homes’ transformation to sustainable smart cities: A comprehensive review. Expert Syst. Appl. 2024, 238, 122380. [Google Scholar] [CrossRef]
- Park, Y.; Han, J. Smart home advancements for health care and beyond: Systematic review of two decades of user-centric innovation. J. Med. Internet Res. 2025, 27, e62793. [Google Scholar] [CrossRef]
- Suleimenov, I.E.; Kabdushev, S.B.; Kadyrzhan, K.; Shaltikova, D.B.; Moldakhan, I. New technologies for measuring viscosity: Using mobile applications. In Proceedings of the 2020 6th International Conference on Computer and Technology Applications, Antalya, Turkey, 14–16 April 2020; pp. 129–133. [Google Scholar] [CrossRef]
- Suleimenov, I.E.; Mun, G.A.; Kabdushev, S.B.; Alikulov, A.; Shaltykova, D.B.; Moldakhan, I. The design of viscometer with smartphone controlling. Indones. J. Electr. Eng. Comput. Sci. 2022, 27, 366. [Google Scholar] [CrossRef]
- Mun, G.A.; Suleimenov, I.E.; Kabdushev, S.B.; Baipakbayeva, S.T.; Kadyrzhan, K.N.; Yegemberdiyeva, Z.; Grigoryev, P.E.; Konshin, S.V.; Sergeyevna, V.Y. Fragrance Device (35745). RSE «National Institute of Intellectual Property». 2022. Available online: www.kazpatent.kz (accessed on 11 December 2025).
- Salthammer, T.; Gu, J.; Wientzek, S.; Harrington, R.; Thomann, S. Measurement and Evaluation of Gaseous and Particu-late Emissions from Burning Scented and Unscented Candles. Environ. Int. 2021, 155, 106590. [Google Scholar] [CrossRef]
- Suleimenov, I.; Egemberdieva, Z.; Bakirov, A.; Baipakbayeva, S.; Kopishev, E.; Mun, G. Efficiency Problem of renewable energetics systems in the context of «smart house» concept. E3S Web Conf. 2020, 164, 13002. [Google Scholar] [CrossRef]
- Kuldna, P.; Peterson, K.; Kuhi-Thalfeldt, R. Knowledge brokering on emissions modelling in Strategic Environmental Assessment of Estonian energy policy with special reference to the LEAP model. Environ. Impact Assess. Rev. 2015, 54, 55–60. [Google Scholar] [CrossRef]
- Kim, S.; Hong, S.-H.; Bong, C.-K.; Cho, M.-H. Characterization of air freshener emission: The potential health effects. J. Toxicol. Sci. 2015, 40, 535–550. [Google Scholar] [CrossRef]
- Ferraz, C.A.; Sousa, A.C.A.; Caramelo, D.; Delgado, F.; de Oliveira, A.P.; Pastorinho, M.R. Chemical profile and eco-safety evaluation of essential oils and hydrolates from Cistus ladanifer, Helichrysum italicum, Ocimum basilicum and Thymbra capitata. Ind. Crops Prod. 2022, 175, 114232. [Google Scholar] [CrossRef]
- Ruas, A.; Graça, A.; Marto, J.; Gonçalves, L.; Oliveira, A.; da Silva, A.N.; Pimentel, M.; Moura, A.M.; Serra, A.T.; Figueiredo, A.C.; et al. Chemical Characterization and Bioactivity of Commercial Essential Oils and Hydrolates Obtained from Portuguese Forest Logging and Thinning. Molecules 2022, 27, 3572. [Google Scholar] [CrossRef] [PubMed]
- Aćimović, M.; Tešević, V.; Smiljanić, K.; Cvetković, M.; Stanković, J.; Kiprovski, B.; Sikora, V. Hydrolates: By-products of essential oil distillation: Chemical composition, biological activity and potential uses. Adv. Technol. 2020, 9, 54–70. [Google Scholar] [CrossRef]
- Tavares, C.S.; Gameiro, J.A.; Roseiro, L.B.; Figueiredo, A.C. Hydrolates: A review on their volatiles composition, biological properties and potential uses. Phytochem. Rev. 2022, 21, 1661–1737. [Google Scholar] [CrossRef]
- Smiljanić, K.; Prodić, I.; Trifunovic, S.; Krstić Ristivojević, M.; Aćimović, M.; Stanković Jeremić, J.; Lončar, B.; Tešević, V. Multistep Approach Points to Compounds Responsible for the Biological Activity and Safety of Hydrolates from Nine Lamiaceae Medicinal Plants on Human Skin Fibroblasts. Antioxidants 2023, 12, 1988. [Google Scholar] [CrossRef]
- Mondal, S.; Das, S.; Nandi, A.K. A review on recent advances in polymer and peptide hydrogels. Soft Matter 2020, 16, 1404–1454. [Google Scholar] [CrossRef]
- Kamoun, E.A.; Kenawy, E.-R.S.; Chen, X. A review on polymeric hydrogel membranes for wound dressing applications: PVA-based hydrogel dressings. J. Adv. Res. 2017, 8, 217–233. [Google Scholar] [CrossRef]
- Suleimenov, I.E.; Guven, O.; Mun, G.A.; Uzun, C.; Gabrielyan, O.A.; Kabdushev, S.B.; Agibaeva, L.; Nurtazin, A. Hysteresis Effects During the Phase Transition in Solutions of Temperature Sensitive Polymers. Eurasian Chem. J. 2017, 19, 41–46. [Google Scholar] [CrossRef]
- Laftah, W.A.; Hashim, S.; Ibrahim, A.N. Polymer Hydrogels: A Review. Polym. Plast. Technol. Eng. 2011, 50, 1475–1486. [Google Scholar] [CrossRef]
- Wang, D.; Hao, S.; Dkhil, B.; Tian, B.; Duan, C. Ferroelectric materials for neuroinspired computing applications. Fundam. Res. 2024, 4, 1272–1291. [Google Scholar] [CrossRef] [PubMed]
- Zhang, B.; Chen, W.; Zeng, J.; Fan, F.; Gu, J.; Chen, X.; Yan, L.; Xie, G.; Liu, S.; Yan, Q.; et al. 90% yield production of polymer nano-memristor for in-memory computing. Nat. Commun. 2021, 12, 1984. [Google Scholar] [CrossRef] [PubMed]
- Dhanjai; Sinha, A.; Kalambate, P.K.; Mugo, S.M.; Kamau, P.; Chen, J.; Jain, R. Polymer hydrogel interfaces in electrochemical sensing strategies: A review. TrAC Trends Anal. Chem. 2019, 118, 488–501. [Google Scholar] [CrossRef]
- Budtova, T.; Suleimenov, I.; Frenkel, S. Electrokinetics of the contraction of a polyelectrolyte hydrogel under the influence of constant electric current. Polym. Gels Netw. 1995, 3, 387–393. [Google Scholar] [CrossRef]
- Wang, J.; Liu, L.; Zhang, S.; Liao, B.; Zhao, K.; Li, Y.; Xu, J.; Chen, L. Review of the Perspectives and Study of Thermo-Responsive Polymer Gels and Applications in Oil-Based Drilling Fluids. Gels 2023, 9, 969. [Google Scholar] [CrossRef]
- Kojima, H. Studies on the phase transition of hydrogels and aqueous solutions of thermosensitive polymers. Polym. J. 2018, 50, 411–418. [Google Scholar] [CrossRef]
- Novoskoltseva, O.A.; Chernikova, E.V.; Rogacheva, V.B.; Zezin, A.B. Competitive interactions in hydrogel-interpolyelectrolyte complex systems. Polym. Sci. Ser. B 2015, 57, 132–139. [Google Scholar] [CrossRef]
- Kelmanovich, S.G.; Parke-Houben, R.; Frank, C.W. Competitive swelling forces and interpolymer complexation in pH- and temperature-sensitive interpenetrating network hydrogels. Soft Matter 2012, 8, 8137. [Google Scholar] [CrossRef]
- Nurkeeva, Z.S.; Mun, G.A.; Khutoryanskiy, V.V.; Kan, V.A.; Shaikhutdinov, E.M. Interpolymer Complex Formation Between Linear and Crosslinked Poly(acrylic acid) and Poly(vinyl ether of ethyleneglycol). Eurasian Chem. J. 2000, 2, 125–129. [Google Scholar] [CrossRef]
- Peacock, K. Instruments to Perform Color-Music: Two Centuries of Technological Experimentation. Leonardo 1988, 21, 397. [Google Scholar] [CrossRef]
- Spence, C.; Di Stefano, N. Coloured hearing, colour music, colour organs, and the search for perceptually meaningful correspondences between colour and sound. Iperception 2022, 13, 20416695221092802. [Google Scholar] [CrossRef] [PubMed]
- McKee, A.; Collis, C.; Nitins, T.; Ryan, M.; Harrington, S.; Duncan, B.; Carter, J.; Luck, E.; Neale, L.; Butler, D.; et al. Defining entertainment: An approach. Creat. Ind. J. 2014, 7, 108–120. [Google Scholar] [CrossRef]
- Kang, M.H.; Kim, S. Research trends in entertainment robots: A comprehensive review of the literature from 1998 to 2024. Digit. Bus. 2025, 5, 100102. [Google Scholar] [CrossRef]
- Gumyusenge, A.; Melianas, A.; Keene, S.T.; Salleo, A. Materials Strategies for Organic Neuromorphic Devices. Annu. Rev. Mater. Res. 2021, 51, 47–71. [Google Scholar] [CrossRef]
- Torres, F.; Basaran, A.C.; Schuller, I.K. Thermal Management in Neuromorphic Materials, Devices, and Networks. Adv. Mater. 2023, 35, 2205098. [Google Scholar] [CrossRef]
- Suleimenov, I.; Gabrielyan, O.; Kopishev, E.; Kadyrzhan, A.; Bakirov, A.; Vitulyova, Y. Advanced Applications of Polymer Hydrogels in Electronics and Signal Processing. Gels 2024, 10, 715. [Google Scholar] [CrossRef]
- Pachauri, V.; Ingebrandt, S. Biologically sensitive field-effect transistors: From ISFETs to NanoFETs. Essays Biochem. 2016, 60, 81–90. [Google Scholar] [CrossRef]
- Ling, H.; Koutsouras, D.A.; Kazemzadeh, S.; van de Burgt, Y.; Yan, F.; Gkoupidenis, P. Electrolyte-gated transistors for synaptic electronics, neuromorphic computing, and adaptable biointerfacing. Appl. Phys. Rev. 2020, 7. [Google Scholar] [CrossRef]
- Krauhausen, I.; Coen, C.; Spolaor, S.; Gkoupidenis, P.; van de Burgt, Y. Brain-Inspired Organic Electronics: Merging Neuromorphic Computing and Bioelectronics Using Conductive Polymers. Adv. Funct. Mater. 2024, 34, 2307729. [Google Scholar] [CrossRef]
- Wu, X.; Wang, S.; Huang, W.; Dong, Y.; Wang, Z.; Huang, W. Wearable in-sensor reservoir computing using optoelectronic polymers with through-space charge-transport characteristics for multi-task learning. Nat. Commun. 2023, 14, 468. [Google Scholar] [CrossRef]
- Song, S.; Kim, J.; Kwon, S.M.; Jo, J.; Park, S.K.; Kim, Y. Recent Progress of Optoelectronic and All-Optical Neuromorphic Devices: A Comprehensive Review of Device Structures, Materials, and Applications. Adv. Intell. Syst. 2021, 3, 2000119. [Google Scholar] [CrossRef]
- Baidullayeva, A.K.; Tuleyeva, R.N.; Mussalimova, M.; Taubatyrova, A.; Toleutay, G.; Bektenov, N.A. Sustainable Dynamic Polymer Networks for Packaging: Development and Prospects of Bio-Based Vitrimers. Chem. J. Kazakhstan 2025, 4, 87–106. [Google Scholar] [CrossRef]











Disclaimer/Publisher’s Note: The statements, opinions and data contained in all publications are solely those of the individual author(s) and contributor(s) and not of MDPI and/or the editor(s). MDPI and/or the editor(s) disclaim responsibility for any injury to people or property resulting from any ideas, methods, instructions or products referred to in the content. |
© 2025 by the authors. Licensee MDPI, Basel, Switzerland. This article is an open access article distributed under the terms and conditions of the Creative Commons Attribution (CC BY) license (https://creativecommons.org/licenses/by/4.0/).
Share and Cite
Kopishev, E.; Kadyrzhan, K.; Grigoriev, P.; Seitenova, G.; Donbaeva, E.; Suleimenov, I. Flavouring Agent with High-Frequency Heating of Compositions Based on Natural Raw Materials. Electronics 2025, 14, 4941. https://doi.org/10.3390/electronics14244941
Kopishev E, Kadyrzhan K, Grigoriev P, Seitenova G, Donbaeva E, Suleimenov I. Flavouring Agent with High-Frequency Heating of Compositions Based on Natural Raw Materials. Electronics. 2025; 14(24):4941. https://doi.org/10.3390/electronics14244941
Chicago/Turabian StyleKopishev, Eldar, Kaisarali Kadyrzhan, Pavel Grigoriev, Gaini Seitenova, Elvira Donbaeva, and Ibragim Suleimenov. 2025. "Flavouring Agent with High-Frequency Heating of Compositions Based on Natural Raw Materials" Electronics 14, no. 24: 4941. https://doi.org/10.3390/electronics14244941
APA StyleKopishev, E., Kadyrzhan, K., Grigoriev, P., Seitenova, G., Donbaeva, E., & Suleimenov, I. (2025). Flavouring Agent with High-Frequency Heating of Compositions Based on Natural Raw Materials. Electronics, 14(24), 4941. https://doi.org/10.3390/electronics14244941

