Experimental Study of a Two-Stage Interleaved Boost Converter with Litz Wire Inductor and Zero-Current Switching for Photovoltaic Systems
Abstract
1. Introduction
1.1. Current Challenges and Research Gap in the Existing Literature
1.2. Research Objectives and Main Contributions
- Load-selective active ZCS (disabled below 5 A via DCR sensing), eliminating reverse recovery while avoiding light-load penalties.
- Single EE32 Litz-core coupled inductor (k = −0.475), enabling 300 kHz with 0.6% ripple.
- Digital 2P2Z peak-current control (XMC4200) with verified stability.
- Full experimental validation, including thermal, dynamic, and EMC testing.
1.3. Structure of the Paper
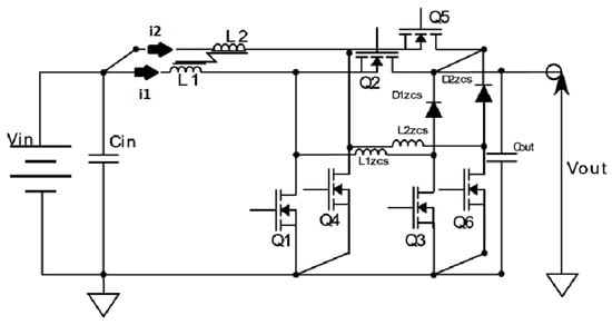
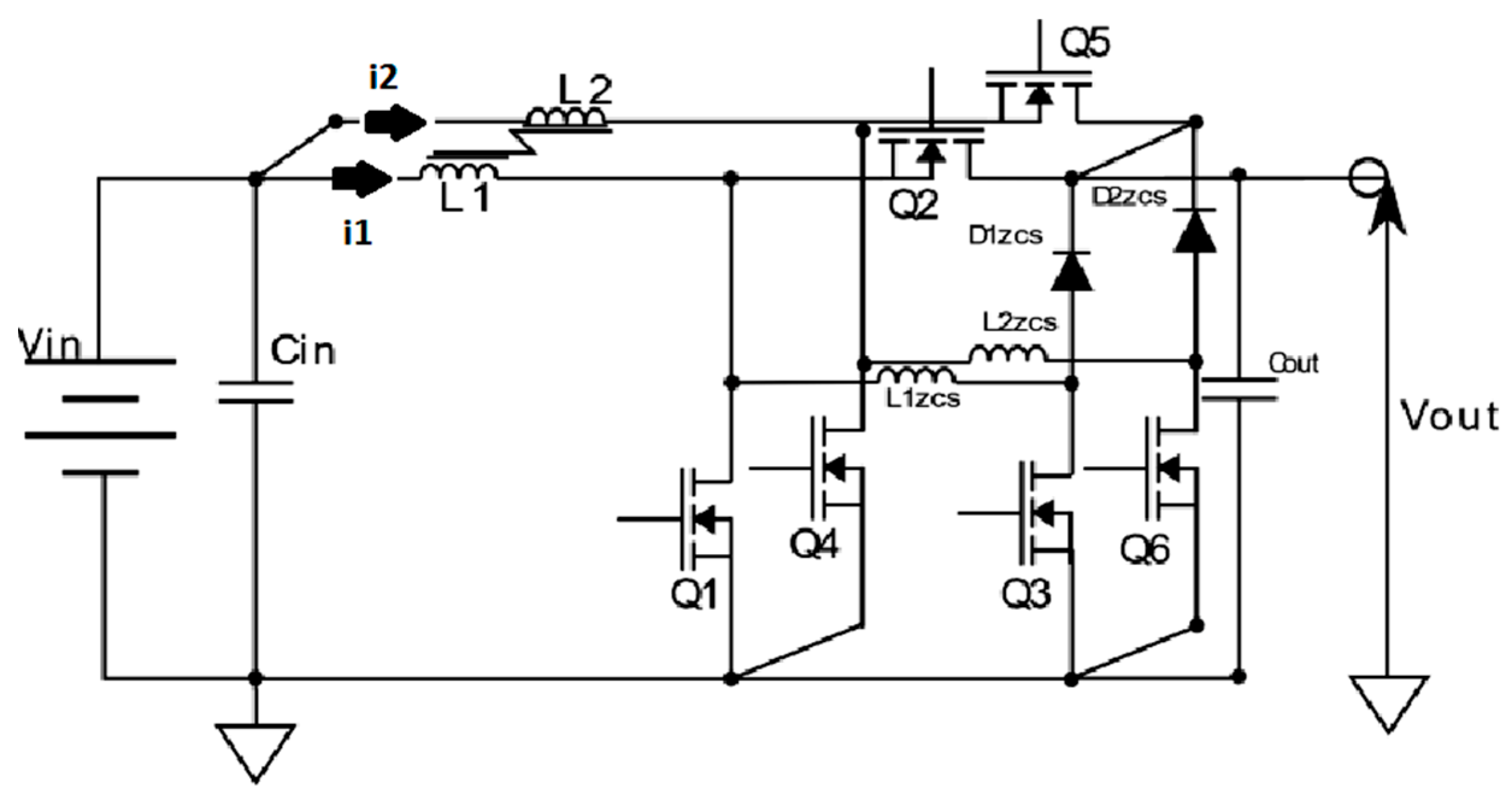
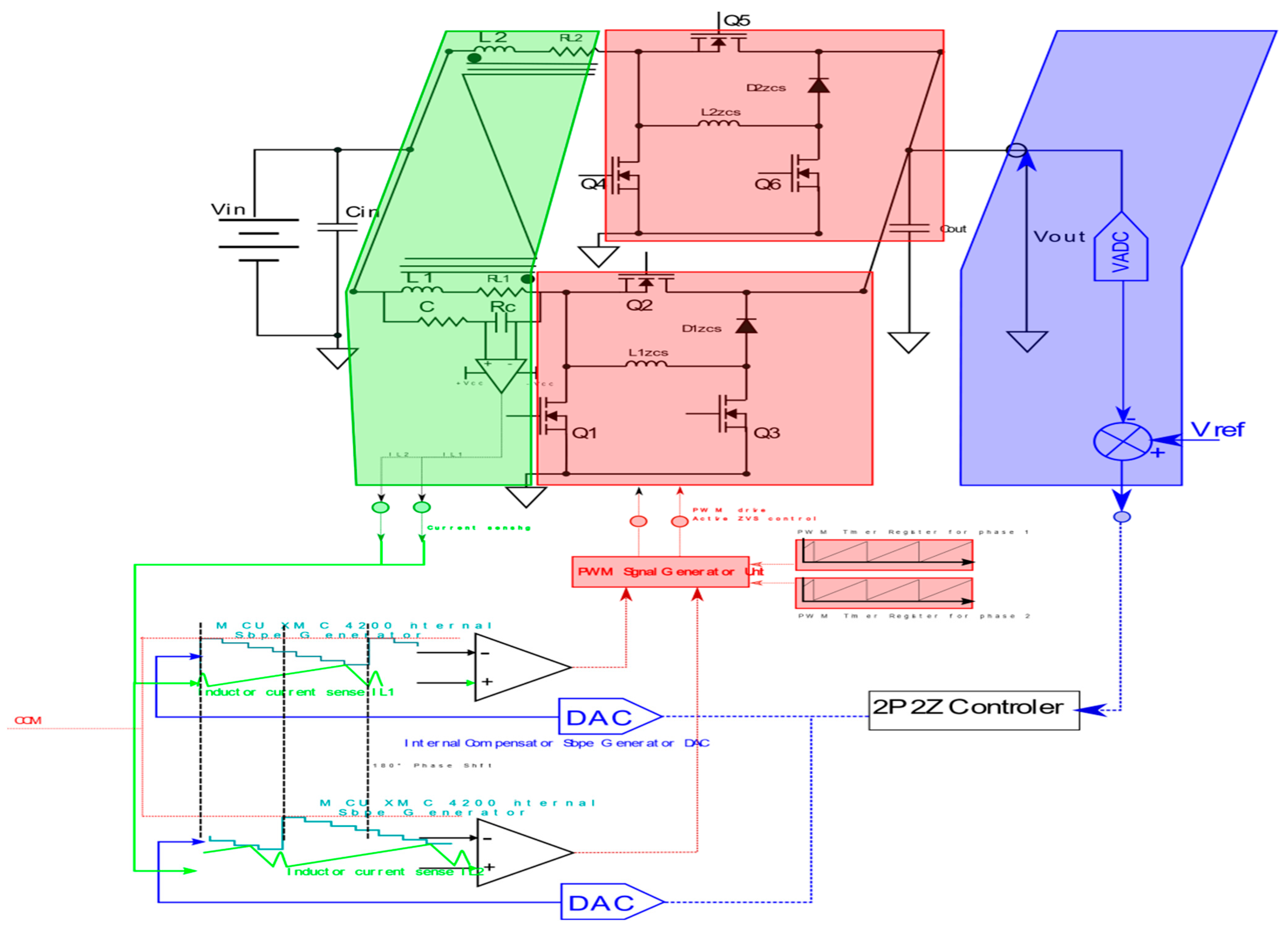
2. Design and Analysis
3. Application of a Litz-Wire-Based Coupled Inductor Design Analysis
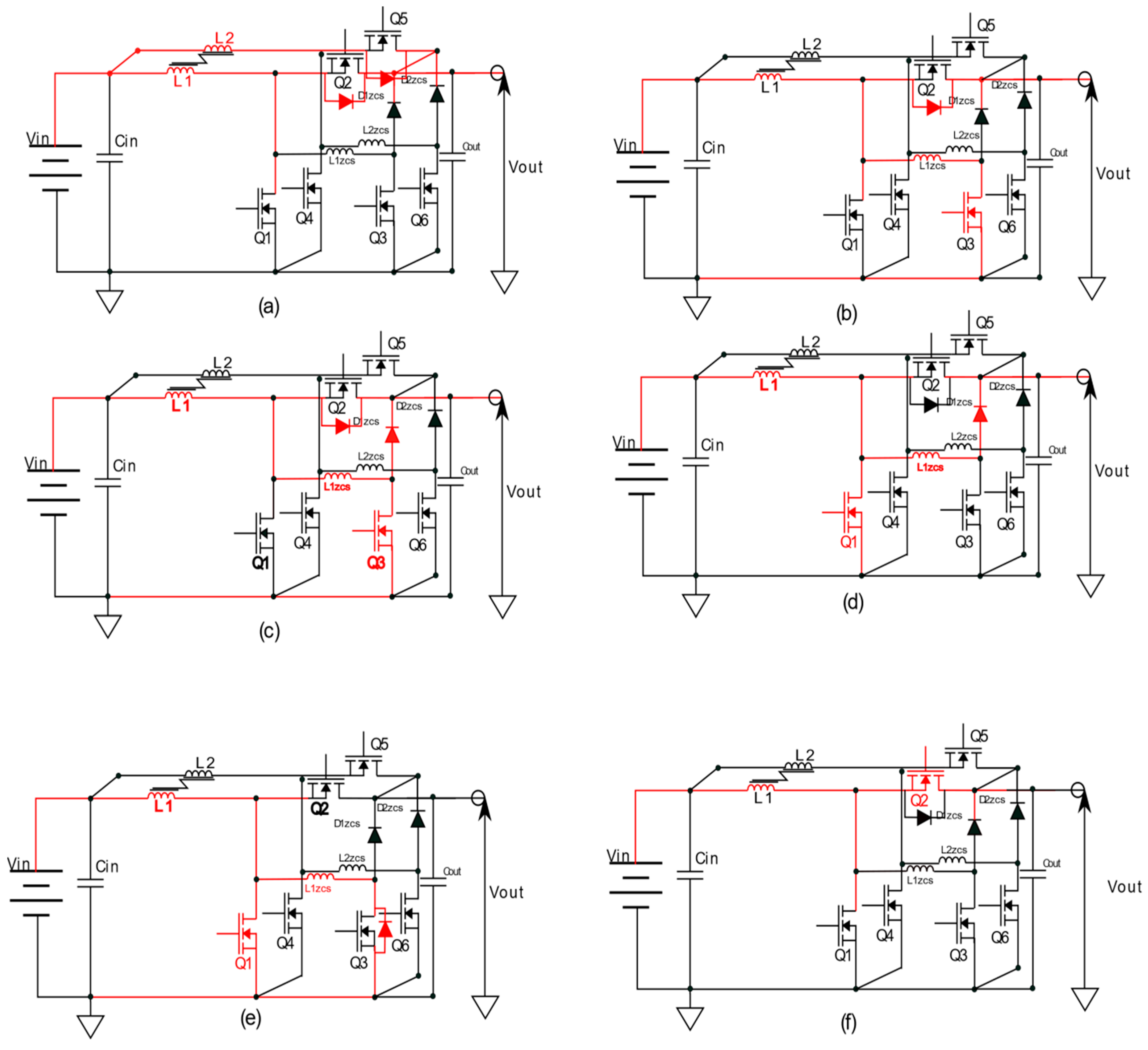
4. Operating Principle of the Proposed ZCS Cell
- Stage 1: Freewheeling Interval (Figure 5a)
- Stage 2: Activation of the Auxiliary Switch Q3 (Figure 5b)
- Stage 3: Zero-Current Condition of Q2 (Figure 5c)
- Stage 4: Zero-Current Turn-On of Q2 (Figure 5d)
- Stage 6: Return to Steady CCM Operation (Figure 5f)
5. Peak Current Mode Control Integration
6. Efficiency and Loss Analysis
7. Testing and Results Analysis
8. Conclusions
Author Contributions
Funding
Data Availability Statement
Acknowledgments
Conflicts of Interest
Abbreviations
| DC | Multidisciplinary Digital Publishing Institute |
| PV | Photovoltaic system |
| ZCS | Zero-current switching |
| EMI | Electromagnetic interference |
| PWM | Pulse-width modulation |
| CCM | Continuous conduction mode |
| DCR | Direct current resistance |
| EMC | Electromagnetic compatibility |
| AC | Alternative current |
| WBG | Wide-band gap |
| MPC | Model predictive control |
| ADC | Analog-to-digital converter |
| MCU | Microcontroller unit |
| FET | Field-effect transistor |
| ESD | Electrostatic discharge |
| LCR | Inductance (L), capacitance (C), and resistance (R) |
References
- Palleswari, Y.T.R.; Vanitha, R. A Novel Hybrid High Gain DC-DC converter for Renewable Energy Applications. Int. J. Renew. Energy Res. 2022, 12, 88–96. [Google Scholar] [CrossRef]
- Vinod, K.; Raghuveer Raj, J.; Ramesh, C.B. Experimental Evaluation of Matrix Converter for Wind Energy Conversion System Under Various Abnormal Conditions. Int. J. Renew. Energy Res. 2014, 4, 15–22. Available online: https://www.ijrer.com/index.php/ijrer/article/view/977 (accessed on 11 December 2025).
- Laxmanrao, S.P.; Ciji, P.K.; Birendra, K.S.; Athulya, J.V. Simulation and Control of DC/DC Converter for MPPT Based Hybrid PV/Wind Power System. Int. J. Renew. Energy Res. 2014, 4, 801–809. Available online: https://www.ijrer.com/index.php/ijrer/article/view/1543 (accessed on 11 December 2025).
- Vendoti, S.; Kunche, G.; Balaga, G.; Bollu, N.K.; Keta, A.K. Fuel Cell Fed EV Motor Using Novel High Gain Landsman Converter With Energy Management System. Int. J. Smart Grid-ijSmartGrid 2025, 9, 146–157. [Google Scholar] [CrossRef]
- Kavya, S.; Kanakasabapathy, P.; Saikat, C.; Sanjib, K.P. Stability Assessment in Radial Distribution Systems: Leveraging Artificial Neural Networks for High Penetration of Solar PV and EVs. Int. J. Smart Grid-ijSmartGrid 2025, 9, 158–175. [Google Scholar] [CrossRef]
- Ngo, M.K.; Le Van, D.; Nguyen, A.T.; Doan, D.T. A New Design of IoT-Based Network Architecture for Monitoring and Controlling Power Consumption in Distribution Grids. Int. J. Renew. Energy Res. 2021, 11, 1460–1468. [Google Scholar] [CrossRef]
- Hamza, S.; Said, D.; Larbi, C.-A. Second Order Sliding Mode Control of DC-DC converter used in the Photovoltaic System according an Adaptive MPPT. Int. J. Renew. Energy Res. 2016, 6, 375–383. [Google Scholar] [CrossRef]
- Alsokhiry, F.; Adam, G.P. Multi-Port DC-DC and DC-AC Converters for Large-Scale Integration of Renewable Power Generation. Sustainability 2020, 12, 8440. [Google Scholar] [CrossRef]
- Chennapragada, A.; Kadapa, H.R. PSO supported Dual Matrix Converter for Doubly fed Induction Generated Driven by variable speed wind turbine system. Int. J. Renew. Energy Res. 2020, 10, 131–142. [Google Scholar] [CrossRef]
- Kanhu, C.B.; Srutisagar, P.; Swaraj, S. Performance Analysis of a Fuel Cell Connected to a DC-DC Boost Converter. Int. J. Renew. Energy Res. 2024, 14, 879–889. [Google Scholar] [CrossRef]
- Latreche, K.; Taleb, R.; Bentaallah, A.; ToubalMaamar, A.E.; Helaimi, M.; Chabni, F. Design and Experimental Implementation of Voltage Control Scheme Using the Coefficient Diagram Method Based PID Controller for Two-Level Boost Converter with Photovoltaic System. Electr. Eng. Electromech 2024, 1, 3–9. [Google Scholar] [CrossRef]
- Adapa, S.K.; Dondapati, R.K.; Korada, P.K.; Setty, S.; Peethala, V. Whale Optimization-Based PI Control for DFIG Wind Energy Systems with Modular Multilevel Grid-Side Converter. Int. J. Smart Grid-ijSmartGrid 2025, 9, 94–104. [Google Scholar] [CrossRef]
- Abdelaziz, S.; Kamel, C.; Ben Saad, K. Multiphase Interleaved Bidirectional DC-DC Converter for Electric Vehicles and Smart Grid Applications. Int. J. Smart Grid-ijSmartGrid 2020, 4, 80–87. [Google Scholar] [CrossRef]
- Mostafa, J.E.; Abbas, H.V. Interleaved High Step-up DC-DC Converter with Diode-Capacitor Multiplier Cell and Ripple-Free Input Current. Int. J. Renew. Energy Res. 2015, 5, 782–788. [Google Scholar] [CrossRef]
- Balamurugan, S.; Saikumar, B. Modelling and Real-time Validation of a Two–input High–gain DC–DC Converter with a Reduced Number of Switches. Int. J. Renew. Energy Res. 2023, 13, 1160–1168. [Google Scholar] [CrossRef]
- Guepratte, K.; Jeannin, P.-O.; Frey, D.; Stephan, H. High Efficiency Interleaved Power Electronics Converter for Wide Operating Power Range. In Proceedings of the 2009 Twenty-Fourth Annual IEEE Applied Power Electronics Conference and Exposition, Washington, DC, USA, 15–19 February 2009; pp. 413–419. [Google Scholar]
- Kulasekaran, P.S.; Dasarathan, S. Design and Analysis of Interleaved High-Gain Bi-Directional DC–DC Converter for Microgrid Application Integrated with Photovoltaic Systems. Energies 2023, 16, 5135. [Google Scholar] [CrossRef]
- Fekik, A.; Azar, A.; Hameed, I.; Hamida, M.; Amara, K.; Denoun, H.; Kamal, N. Enhancing Photovoltaic Efficiency with the Optimized Steepest Gradient Method and Serial Multi-Cellular Converters. Electronics 2023, 12, 2283. [Google Scholar] [CrossRef]
- Abbasian, S.; Farsijani, M.; Tavakoli Bina, M.; Abrishamifar, A.; Hosseini, A.; Shahirinia, A. An Interleaved Non-isolated High Gain Soft Switching DC–DC Converter with Small Input Current Ripple. IET Power Electron. 2023, 16, 816–827. [Google Scholar] [CrossRef]
- Mohammadi Jouzdani, M.; Shaneh, M.; Nouri, T. Design of an Interleaved High Step-Up DC-DC Converter with Multiple Magnetic Devices for Renewable Energy Systems Applications. Int. Trans. Electr. Energy Syst. 2022, 2022, 2645938. [Google Scholar] [CrossRef]
- Ganga Bhavani, C.; Bhanu Prasad, N.; Ravi Kishore, D. A Novel Interleaved High-Voltage Gain Boost Converter for Solar PV. In Artificial Intelligence and Communication Technologies; Hiranwal, S., Mathur, G., Eds.; Soft Computing Research Society: New Delhi, India, 2023; pp. 991–1001. [Google Scholar]
- Yan, J.; Wang, T.; Qin, F.; Hu, H. Investigation of Pulse Power Smoothing Control Based on a Three-Phase Interleaved Parallel Bidirectional Buck-Boost DC–DC Converter. Symmetry 2025, 17, 1247. [Google Scholar] [CrossRef]
- Salvador, T.C.; Mario da Silva, R.; Silva, W.W.A.G.; Maia, N.J.; Tofoli, F.L.; Ribeiro, E.R. Non-Isolated High Step-Up DC-DC Interleaved Boost Converter Based on Coupled Inductors and Voltage Multiplier Cells. Energies 2025, 18, 5199. [Google Scholar] [CrossRef]
- Al-Shammaa, A.A.; Farh, H.M.H.; Omotoso, H.O.; Ibrahim, A.-W.; Abdurraqeeb, A.M.; Alshaabani, A. RST-Controlled Interleaved Boost Converters for Enhanced Stability in CPL-Dominated DC Microgrids. Symmetry 2025, 17, 1585. [Google Scholar] [CrossRef]
- Al-Samawi, A.A.; Atiyah, A.S.; Al-Jrew, A.H. Power Optimization of Partially Shaded PV System Using Interleaved Boost Converter-Based Fuzzy Logic Method. Eng 2025, 6, 201. [Google Scholar] [CrossRef]
- Duan, J.; Wang, S.; Xu, Y.; Fan, S.; Zhao, K.; Sun, L. Variable Multiple Interleaved Bi-Directional DC/DC Converter with Current Ripple Optimization. Appl. Sci. 2023, 13, 1744. [Google Scholar] [CrossRef]
- Botker, T.L.; Zhang, H. Charge Pump Having Very Low Voltage Ripple. U.S. Patent 6,661,683, 9 December 2003. [Google Scholar]
- Yao, W.; Lu, J.; Taghizadeh, F.; Bai, F.; Seagar, A. Integration of SiC Devices and High-Frequency Transformer for High-Power Renewable Energy Applications. Energies 2023, 16, 1538. [Google Scholar] [CrossRef]
- Hmidene, A.; Bennasr, H.; M’sahli, F. Implementation of Generalized Model Predictive Control Algorithm for DC-DC Boost Converter on STM32. Electrica 2024, 24, 722–732. [Google Scholar] [CrossRef]
- Villalón, A.; Burgos-Mellado, C.; Rivera, M.; Zuloaga, R.; Levis, H.; Wheeler, P.; García, L.Y. Real-Time Model Predictive Control for Two-Level Voltage Source Inverters with Optimized Switching Frequency. Appl. Sci. 2025, 15, 7365. [Google Scholar] [CrossRef]
- Athwer, A.; Darwish, A. A Review on Modular Converter Topologies Based on WBG Semiconductor Devices in Wind Energy Conversion Systems. Energies 2023, 16, 5324. [Google Scholar] [CrossRef]
- Nagai, T.; Sasaki, M.; Imaoka, J.; Yamamoto, M.; Nakano, A. Balanced Two-Phase Interleaved Boost Converter with Integrated Magnetics for Common-Mode Noise Reduction. IEEJ J. Ind. Appl. 2023, 12, 664–675. [Google Scholar] [CrossRef]
- Zhang, B.; Hong, D.; Wang, T.; Zhang, Z.; Wang, D. A Novel Two-Phase Interleaved Parallel Bi-Directional DC/DC Converter. Arch. Electr. Eng. 2024, 70, 219–231. [Google Scholar] [CrossRef]
- Mondzik, A.; Piróg, S.; Stala, R.; Penczek, A.; Gucwa, P. DC-DC Boost Converter with Reduced Switching Losses in Wide Range of Voltage Gain. Energies 2023, 16, 4397. [Google Scholar] [CrossRef]
- Srikanth, G.; Kiran Kumar, M.; Govardhan Rao, K.V.; Anuradha Devi, T.; Rami Reddy, C.; Thulasi, B.; Basem, A.; Pidikiti, T.; Naga, S.K.C. Mitigation of Switching Losses and Electro Magnetic Interference with Buck Converter for Renewable Energy Applications. Int. J. Renew. Energy Res. 2025, 15, 548–560. [Google Scholar] [CrossRef]
- Sakasegawa, E.; Chishiki, R.; Sedutsu, R.; Soeda, T.; Haga, H.; Kennel, R.M. Comparison of Interleaved Boost Converter and Two-Phase Boost Converter Characteristics for Three-Level Inverters. World Electr. Veh. J. 2022, 14, 7. [Google Scholar] [CrossRef]
- Lo, K.-Y.; Liu, K.-H.; Chen, L.-X.; Chen, C.-Y.; Shih, C.-H.; Lin, J.-T. Multi-Mode Control of a Bidirectional Converter for Battery Energy Storage System. Energies 2022, 15, 8114. [Google Scholar] [CrossRef]
- Ashique, R.H.; Maruf, M.H.; Sourov, K.M.S.H.; Islam, M.M.; Islam, A.; Rabbani, M.; Islam, M.R.; Khan, M.M.; Shihavuddin, A. A Comparative Performance Analysis of Zero Voltage Switching Class E and Selected Enhanced Class E Inverters. Electronics 2021, 10, 2226. [Google Scholar] [CrossRef]
- Wang, J.; Tan, L.; Li, J.; Ji, C. Research on model predictive control strategy of three-level dual-active bridge DC-DC converter. Sci. Rep. 2025, 15, 10622. [Google Scholar] [CrossRef]
- Dezhdar, M.M.; Rezvanyvardom, M.; Setoudeh, F.; Horri, A.; Tavakoli, M.B. Analysis, design and control of A high step-up three level Quasi-Z-Source PWM DC-DC converter for photovoltaic applications. Sci. Rep. 2025, 15, 28907. [Google Scholar] [CrossRef]
- Elghabsi, F.; Sahid, M.R.; Ayop, R.; Alanssari, A.; Al Takrouri, M.; Swadi, M.; Sahhouk, M.A.; Malik, H.; Jadoun, V.K. High gain and high efficiency soft switching quadratic boost converter for renewable energy applications. Sci. Rep. 2025, 15, 36238. [Google Scholar] [CrossRef] [PubMed]
- Kerai, A.A.; Shah, S.J.; Maheshwari, L.; Khan, K.A.; Makda, I.; Qamar, H.; Usman, A. Comparative Performance Analysis of GaN FET and Silicon MOSFET in Closed-Loop Synchronous Buck Converter for Electric Vehicle Auxiliary Power Module. In Proceedings of the 2024 IEEE Workshop on Control and Modeling for Power Electronics (COMPEL), Lahore, Pakistan, 24–27 June 2024; pp. 1–5. [Google Scholar]
- Liu, H.; He, L. Analyses and Design of a High Power Bidirectional 48V-12V DCDC Converter System for Electric Vehicle Application. In Proceedings of the IECON 2021–47th Annual Conference of the IEEE Industrial Electronics Society, Toronto, ON, Canada, 13–16 October 2021; pp. 1–6. [Google Scholar]
- Babu, B.G.; Kalavathi, M.S. Experimental Analysis of an Interleaved Boost Converter for Electric Vehicle Applications. Int. J. Electr. Electron. Res. 2024, 12, 1029–1035. [Google Scholar] [CrossRef]
- Hahn, F.J.; Sharma, S.R. Comparison of Highly Compact Interleaved 48 V–12 V DC–DC Converters for Vehicle Systems (Student Project Report). Paderborn University, Paderborn, Germany, 2022. Available online: https://ei.uni-paderborn.de/fileadmin-eim/elektrotechnik/fg/lea/Lehre/Projekte/Finish/Comparison_of_Highly_Compact_Interleaved_48V-12V_DC-DC_Converters_for_Vehicle_Systems_SoSe_21.pdf (accessed on 11 December 2025).
- Webb, S.; Liu, Y.-F. A Zero Inductor-Voltage 48V to 12V/70A Converter for Data Centers with 99.1% Peak Efficiency and 2.5kW/in3 Power Density. In Proceedings of the 2020 IEEE Applied Power Electronics Conference and Exposition (APEC), New Orleans, LA, USA, 15–19 March 2020; IEEE: New York, NY, USA, 2020; pp. 1858–1865. [Google Scholar]
- Geng, S.; Chu, M.; Wang, W.; Wan, P.; Peng, X.; Lu, H.; Li, P. Modelling and Optimization of Winding Resistance for Litz Wire Inductors. IET Power Electron. 2021, 14, 1834–1843. [Google Scholar] [CrossRef]
- Wang, Y.; Chen, W.; Shen, Z. Modeling of Litz Wire Winding AC Resistance Based on Improved Segmented Equivalent Circuit. IEEE Trans. Power Electron. 2024, 39, 1135–1149. [Google Scholar] [CrossRef]
- Raghunathan, K.R. History of Microcontrollers: First 50 Years. IEEE Micro 2021, 41, 97–104. [Google Scholar] [CrossRef]
- Shamsi, T.; Delshad, M.; Adib, E.; Yazdani, M.R. A New Simple-Structure Passive Lossless Snubber for DC–DC Boost Converters. IEEE Trans. Ind. Electron. 2021, 68, 2207–2214. [Google Scholar] [CrossRef]
- Kassem, R.; Ibrahim, N.F.; Mahmoud, M.M.; Alkuhayli, A.; Khaled, U.; Beroual, A.; Saleeb, H.M.I. Enhanced Multiphase Interleaved Boost Converter Interface for Grid-Connected PV Power System. IEEE Access 2024, 12, 151940–151954. [Google Scholar] [CrossRef]
- Perera, N.; Jafari, A.; Soleimanzadeh, R.; Bollier, N.; Abeyratne, S.G.; Matioli, E. Hard-Switching Losses in Power FETs: The Role of Output Capacitance. IEEE Trans. Power Electron. 2022, 37, 7604–7616. [Google Scholar] [CrossRef]
- Chen, S.J.; Yang, S.P.; Huang, C.M.; Hu, P.Y. High Step-Up Interleaved DC–DC Converter with Voltage-Lift Capacitor and Voltage Multiplier Cell. Electronics 2025, 14, 1209. [Google Scholar] [CrossRef]
- Chen, S.J.; Yang, S.P.; Huang, C.M.; Huang, P.S. Analysis and Design of a New High Voltage Gain Interleaved DC–DC Converter with Three-Winding Coupled Inductors for Renewable Energy Systems. Energies 2023, 16, 3958. [Google Scholar] [CrossRef]
- Khan, R.A.; Liu, H.D.; Lin, C.H.; Lu, S.D.; Yang, S.J.; Sarwar, A. A Novel High-Voltage Gain Step-Up DC–DC Converter with Maximum Power Point Tracker for Solar Photovoltaic Systems. Processes 2023, 11, 1087. [Google Scholar] [CrossRef]
- Ahmed, M.R.; Todd, R.; Forsyth, A.J. Predicting SiC MOSFET Behavior Under Hard-Switching, Soft-Switching, and False Turn-On Conditions. IEEE Trans. Ind. Electron. 2017, 64, 9001–9011. [Google Scholar] [CrossRef]
- Lee, M. Digital-Based Zero-Current Switching (ZCS) Control Schemes for Three-Level Boost Power-Factor Correction (PFC) Converter. Ph.D. Thesis, Virginia Tech, Blacksburg, VA, USA, 2020. [Google Scholar]






















| Constant | Definition | Code Value (HEX) |
|---|---|---|
| B0 | 0 × 70A | |
| B1 | 0 × 6F | |
| B2 | 0 × F56D | |
| A1 | 0 × 6E9E | |
| A2 | 0 × D160 |
| Reference | Vin/Vout | Soft-Switching | Output Current Ripple | Switching Frequency | Rated Power | Efficiency |
|---|---|---|---|---|---|---|
| [53] | 36 V/400 V | ZCS (Turn-on) | Small | 50 KHz | 1 KW | 95.69% (max), 92.0% (full load) |
| [54] | 24 V/400 V | ZCS (Turn-on) | Moderate | 50 KHz | 1 KW | 95.52% (max), 87.36% (full load) |
| [55] | 20 V/380 V | No | Low | 50 KHz | 150 W | 96% (max), 90% (full load) |
| [56] | 150 V/300 V | No | Small | 40 KHz | 2 KW | 98.3%(max) |
| [57] | 12 V/40 V | Yes | Very Low | 100 K | 285 W | 98%(max) |
| Proposed | 12 V/48 V | Yes (active ZCS cell) | Very Low (~120 mA) | 300 KHz | 1 KW | 98.6% (max), 96% (full load) |
Disclaimer/Publisher’s Note: The statements, opinions and data contained in all publications are solely those of the individual author(s) and contributor(s) and not of MDPI and/or the editor(s). MDPI and/or the editor(s) disclaim responsibility for any injury to people or property resulting from any ideas, methods, instructions or products referred to in the content. |
© 2025 by the authors. Licensee MDPI, Basel, Switzerland. This article is an open access article distributed under the terms and conditions of the Creative Commons Attribution (CC BY) license (https://creativecommons.org/licenses/by/4.0/).
Share and Cite
Bouaroudj, S.; Kerdoun, D.; Madaci, M.; Benbouhenni, H.; Bizon, N. Experimental Study of a Two-Stage Interleaved Boost Converter with Litz Wire Inductor and Zero-Current Switching for Photovoltaic Systems. Electronics 2025, 14, 4929. https://doi.org/10.3390/electronics14244929
Bouaroudj S, Kerdoun D, Madaci M, Benbouhenni H, Bizon N. Experimental Study of a Two-Stage Interleaved Boost Converter with Litz Wire Inductor and Zero-Current Switching for Photovoltaic Systems. Electronics. 2025; 14(24):4929. https://doi.org/10.3390/electronics14244929
Chicago/Turabian StyleBouaroudj, Samah, Djallel Kerdoun, Mansour Madaci, Habib Benbouhenni, and Nicu Bizon. 2025. "Experimental Study of a Two-Stage Interleaved Boost Converter with Litz Wire Inductor and Zero-Current Switching for Photovoltaic Systems" Electronics 14, no. 24: 4929. https://doi.org/10.3390/electronics14244929
APA StyleBouaroudj, S., Kerdoun, D., Madaci, M., Benbouhenni, H., & Bizon, N. (2025). Experimental Study of a Two-Stage Interleaved Boost Converter with Litz Wire Inductor and Zero-Current Switching for Photovoltaic Systems. Electronics, 14(24), 4929. https://doi.org/10.3390/electronics14244929

