Abstract
This paper presents a hybrid control strategy for the LLC resonant converter in X-ray machines, addressing the limitations of voltage gain range under Pulse Frequency Modulation (PFM) and dynamic response under Phase Shift Modulation (PSM). The strategy employs an improved fruit fly optimization algorithm (IFOA) to optimize PI control and integrate Hybrid Phase-Shifted and Frequency-Modulated control. It dynamically adjusts the switching frequency and phase shift angle to maintain output stability and efficiency, ensuring optimal operation under rated conditions. A Matlab-based system simulation model confirmed the stability and accuracy of the IFOA in controlling the converter. Subsequent prototype testing validated the strategy’s effectiveness in reducing conduction losses, enhancing overall efficiency, and demonstrating practical feasibility and superiority.
1. Introduction
The tube voltage of an X-ray tube in a medical light machine is usually between 30 KV and 150 KV, and the tube current of an X-ray tube is usually between a few microamps and a few hundred milliamps. The tube current determines the intensity of the generated X-rays, and the tube voltage determines the penetration ability of the X-rays. Different application scenarios need to work at different voltage and current values: low voltage and low current can be used for musculoskeletal imaging, and high voltage and high current can be used for thoracic and abdominal imaging [1,2]. The X-ray tube will continue to heat up and shorten the service life in the process of working, so it is necessary to improve the efficiency of the power devices in the system to reduce the switching losses of switching devices [3].
Current power converters are moving towards high power density, small size design, and high efficiency conversion [4], which lead to many practical applications. Taking shipboard power as an example [5,6,7], the development trend of high power density and small-sized electronic components has had a profound impact on the field of microgrids, enabling microgrids to integrate various energy devices more efficiently, improving energy utilization efficiency and the overall performance of the system. These technological advancements have promoted the development of more advanced communication and control strategies, such as distributed control and real-time monitoring, which are crucial for the stable operation and optimized scheduling of microgrids. In the field of high-voltage power supply, power devices are used in the main to increase the switching frequency in order to reduce the size of passive components, such as transformers and filtering inductors, capacitors, and other devices [8,9]. However, along with the increase in switching frequency, the switching losses generated in the circuit will increase dramatically, which may cause damage to the switching tubes in the circuit and adversely affect the high-frequency operation [10]. The LLC resonant converter can make either the voltage or the current pass through the zero point periodically [11], and realize the conduction or shutdown at zero voltage or zero current, which reduces the switching losses [12]. The current research difficulties of the LLC resonant converter mainly involve the resonant network design [13], control strategy selection [14], protection function design [15], wide range adaptability [16], and start-up problems [17].
There are various optimization schemes for LLC resonant converters in high-voltage power supplies [18,19,20,21,22,23], which mainly start from several aspects such as improving the control method [24], designing the parameters of the resonant network [25], and suppressing the common mode noise [26], to achieve the purposes of mitigating the impact, increasing the input voltage range, and reducing the voltage ripple. One study [27] proposes a hybrid control strategy based on frequency conversion and phase shifting, and, although it achieves the purpose of widening the input voltage range to take into account the efficiency, there are some limitations on the setting of the phase shifting angle in the control strategy. Another study [28] proposes a three-stage hybrid control method, adding a regulation region based on [27], and the segmented control method further widens the gain range of the LLC converter. The gain range of the LLC converter is further broadened by the segmented control method, but this control method is more complicated, and the control logic of the LLC converter is very demanding; to reduce the resonant current impact, ref. [29] adopts a combination of PWM and PFM, with a variable duty cycle and frequency reduction control method, which achieves the effect of reducing current impacts in the circuit during the soft-start phase. A further study [30] adjusts the phase of the PWM signal only by simple logic operations to compensate for the effect of dead time. This approach not only improves the flexibility and applicability of the system, but also has the potential to reduce implementation cost and complexity due to its simplified digital logic implementation. The LLC converter is an important component of the solid-state transformer and is crucial for maintaining the stability of the power system. In [31], researchers developed an innovative fault-tolerant control (FTC) strategy that achieves multiple objectives through online vector computation and constraint mechanisms. This strategy maintains the stability of the DC voltage, reduces the total harmonic distortion (THD) in the grid current, and ensures the uniformity of the power distribution when the control, high-voltage side (CHBMC) encounters an open-circuit (OC) switching fault.
The main objective of this paper is to improve the efficiency and stability of the LLC resonant converter while meeting the requirements of a wide range of output voltages and load variations. The working principle of the LLC resonant converter is analyzed to clarify the resonance conditions, operating modes, and voltage–current waveform characteristics, and the advantages and disadvantages of the existing control strategies are analyzed. It is often difficult for a single control strategy to satisfy the requirements of efficiency and stability at the same time, and therefore a hybrid control strategy needs to be considered to regulate the output voltage by adjusting the switching frequency and phase shift angle. Finally, an experimental model is constructed to test the hybrid control strategy and verify its feasibility and performance, and, based on the experimental results, the control strategy is further optimized to incorporate the IFOA to provide a more efficient and stable solution for the application of the LLC resonant converter.
In this paper, the full-bridge LLC converter control strategy combining PFM and PSM is adopted to switch different LLC resonant converter operating modes according to the change in the back-end load (the operating state of the X-ray tube) and output the appropriate voltage value, to improve the working efficiency of the high-voltage power supply system under the variable load conditions, and make the system work at the highest efficiency point all the time. The IFOA algorithm can automatically determine the control strategy based on the current voltage and target voltage of the LLC resonant converter, dynamically finding the optimal PI parameters to quickly and stably reach the target voltage. Existing algorithms typically use a single control method with fixed PI parameters, which results in a poor dynamic response and does not meet the requirements for the rapid response of X-ray machine power supplies. Therefore, incorporating the IFOA algorithm into the hybrid control in this paper will make the power supply system of the X-ray machine more stable and efficient. Comparing with the existing modeling and simulation approaches, the novelty and intellectual merits of this paper can be summarized as:
(1) In this paper, a novel hybrid control model of an LLC resonant converter is developed to specifically address the needs of the X-ray machine power supply system, and this is capable of adapting to the variations of X-ray machines in different operating states and ensuring that the power supply system operates at high efficiency under various conditions.
(2) In this paper, the input voltage is used as a reference, and the output voltage can be flexibly adjusted according to the load demand, realizing a wide range of voltage outputs and enhancing the adaptability and flexibility of the system.
(3) The hybrid control model proposed in this paper relies on the improved Drosophila optimization algorithm, which is more adaptable to the operating conditions of X-ray machines than the traditional algorithm. Through the optimization of the algorithm, the power supply system can be maintained in a highly efficient and stable working state, which meets the strict requirements of X-ray machines for low temperature rise and miniaturization design.
The rest of the paper is organized as follows. Section 2 presents the overall design framework of the paper. Section 3 presents the specific hybrid control strategy, describes the LLC resonant topology in the system and its voltage gain characteristics, and introduces the improved fruit fly optimization algorithm. The algorithm is partially simulated to show that it is possible to reduce the amount of overshooting and shorten the regulation time by this method. Section 4 performs an experimental simulation of the overall system using Matlab2019b tests with an experimental prototype, and finally proves the feasibility and superiority of the methodology of this paper with the test results. Finally, Section 5 concludes the paper.
2. Overall System Design
This paper focuses on the control strategy of the LLC resonant converter in the high-voltage power supply of the X-ray machine to ensure that the system can maintain stable output and efficient operation under different operating conditions, which not only reduces the failure rate of the system, but also effectively reduces the temperature rise of the whole system and prolongs the working life of the power devices.
As shown in Figure 1, the system includes an LLC resonant converter circuit in the front stage and an inverter voltage-doubler rectifier circuit backstage; the high-voltage HV output from the voltage-doubling rectifier circuit is directly connected to both ends of the X-ray tube. We assume that the turns ratio of the high voltage transformer in the backstage circuit is . There are various types of voltage doubling in voltage-doubling rectifier modules such as multi-module rectifier stack circuits, Shinkel doubling circuits, Cockcroft–Walton (CW), and a range of improved circuits [32,33,34]. In this paper, CW doubling is chosen, and, assuming the number of doubling stages is K, the overall voltage gain, A, of the backstage circuit is . The Hybrid Phase-Shifted and Frequency-Modulated control strategy switches between the two modes according to the operating environment required by the X-ray tube (that is, the magnitude of the voltage value that needs to be output from the LLC module when the power changes), and the selection of the switching point affects the normal operation of the device and the stability of the system. To enable smooth switching between operating modes, the switching conditions selected in this paper are shown in Equation (1):
where the value of is equal to the target high voltage value that needs to be supplied by the voltage-doubling circuit for the X-ray tube to operate at different voltages; in other words, the preset value. A is the voltage gain of the transformer and the unipolar voltage-doubling circuit module as a whole, and is the input voltage of the LLC resonant converter. This switching point is also selected based on the voltage gain characteristics of the LLC resonant converter when it works in PFM and PSM, to demonstrate that the power devices work in the soft-switching state and the power system is at high efficiency under different rated operating conditions.
Figure 1.
The overall system framework.
Meanwhile, this paper superimposes the IFOA based on using the hybrid control strategy. The structural block diagram in this paper using an improved fruit fly algorithm to optimize the hybrid control is shown in Figure 2. The parameters of the PI controller are finely tuned by applying the fruit fly optimization algorithm to achieve accurate control of the output voltage of the LLC resonant converter when the load changes. is converted into according to the voltage gain relationship and fed back to the pre-stage circuit, which in turn controls the output voltage, , of the LLC converter to quickly achieve the output voltage up to . After the introduction of the optimization algorithm, the system is able to effectively reduce the amount of overshooting and the regulation time when executing the step-up and step-down operations, which enhances the fast response capability to the load changes and the stability of the system.
Figure 2.
Hybrid control based on IFOA.
3. Design Principles
3.1. Full-Bridge LLC Resonant Converter Topology
The LLC resonant converter in this paper is a high-voltage module applied in the X-ray machine, and the overall structure is shown in Figure 3, which includes an input circuit, a switching circuit, an LLC resonant cavity, a high-frequency transformer, a rectifier circuit, and a load-output circuit, and the output here refers to the voltage that flows into the high-voltage power supply’s backstage inverter circuit after going through the LLC resonant converter. The conventional design of the LLC resonant converter has separate resonant inductors, excitation inductors, and capacitors, which are large and not conducive to lightweight and integrated X-ray machine power supplies. Figure 3 shows a new design that integrates these inductors into the high-voltage transformer, reducing size and component count and maintaining parameter stability. Compared with half-bridge, it is easier for full-bridge LLC to realize zero-voltage and zero-current switching, and it has higher gain, reduces the number of transformer secondary turns, and is more suitable for X-ray machine power supply requirements.
Figure 3.
Full-bridge LLC resonant converter.
in Figure 3 is the input DC voltage of the full-bridge LLC resonant converter, are the four power switching tubes, the corresponding is their body diode, and is the parasitic capacitance corresponding to the four switching tubes. The LLC resonant cavity consists of the resonant capacitance, , the resonant inductance, , and the excitation inductance, . Ideal high-frequency high-voltage transformers play the role of transformer and isolation, and the ratio of the turns on the primary side to those on the secondary side is . After the rectifier circuit, the AC power is transformed to DC and output to the load . The full-bridge LLC converter operates with two resonant frequencies. The first resonant frequency is the series resonant frequency, , which refers to the resonant frequency in which and are involved and is calculated as follows:
The second resonance frequency is the series-parallel resonance frequency, , which refers to the resonance frequency at which , , and participate together and is calculated as:
On this basis, the circuit of the LLC resonant converter can be analyzed using fundamental analysis and the circuit diagram can be simplified into the structure shown in Figure 4. is the total equivalent load of the back-end circuit.
Figure 4.
Simplified circuit diagram of LLC resonant converter.
The gain of the LLC resonant converter can be calculated by Equation (4).
In Equation (4),
After bringing Equation (5) into Equation (4), the modulus square of Equation (4) is taken so that k is the inductance ratio, which is calculated as:
Let be the normalized frequency, calculated as:
Re-introducing the quality factor, Q:
This gives the expression for the normalised voltage gain, , as:
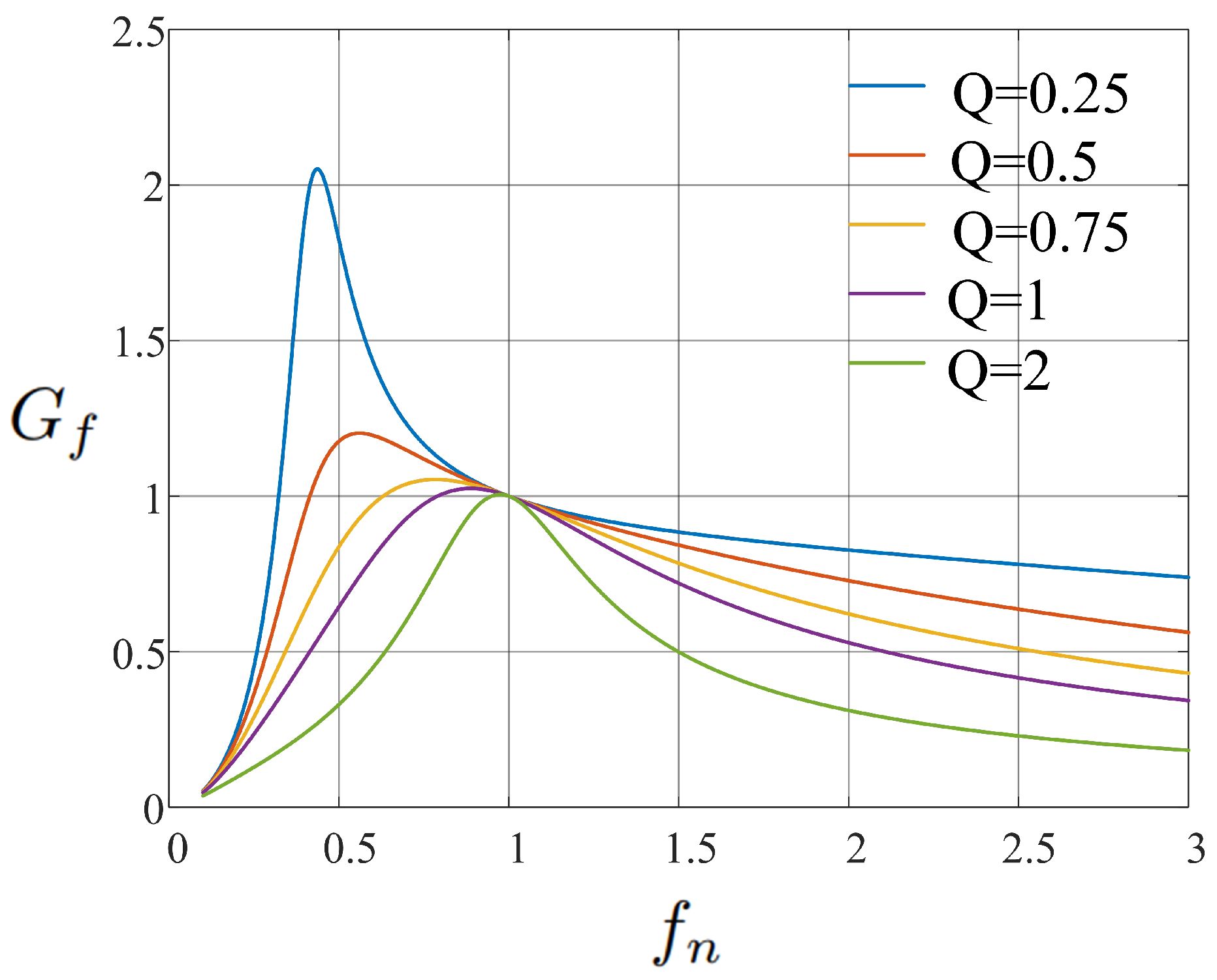
In this paper, we study the system where the load is constantly changing, so we mainly analyze the system gain in the case of a constant k value and changing Q value. Through Matlab simulation, the gain curve in Figure 5 can be obtained, and the specific results are as follows:
Figure 5.
Gain curves corresponding to different Q values.
As shown in Figure 5, in the region of , the smaller the Q value is, the larger the gain of the LLC resonance is, that is, in the PFM mode, the LLC resonance achieves boosting; in the region of , the voltage gain is attenuated and both are smaller than 1. Although the switching frequency increases in this part of the region, achieving a lower voltage transfer ratio in the PFM mode is very difficult. In PSM, the output voltage is adjusted by varying the magnitude of the phase shift angle, which determines the effective duty cycle and thus the voltage gain of the circuit, and is calculated as Equation (10):
where D is the duty cycle of the switching tube; the PSM operates at the resonance point , in Equation (9). With the duty cycle increase, is increasing and does not exceed 1, at which time the LLC resonance can achieve a lower voltage gain.
3.2. Hybrid Control
There are three commonly used modulation methods for LLC resonant converters, including PWM (Pulse Width Modulation), Pulse Frequency Modulation (PFM), and Phase Shift Modulation (PSM). PWM is to change the duty cycle of the drive signal of the MOS tubes; PFM is to change the switching frequency of the MOS tubes while the duty cycle remains unchanged; and PSM is to change the phase shift angle of the drive signal while the duty cycle and switching frequency remain unchanged.
In PFM control, and are on during the positive half-cycle, while and are off; the opposite is true for the negative half-cycle. and drive signals are complementary, with a duty cycle of , and the output current is controlled by adjusting the switching frequency. Therefore, there are three different operating modes for the full-bridge LLC converter, which correspond to different operating modes according to the switching frequency, , respectively.
- 1.
The resonant cavity works in the inductive region, the resonant inductor current will be equal to the excitation inductor current during operation, and the excitation inductor will not be clamped by the output voltage, and, subsequently, there will be a resonant capacitor and a resonant inductor, and the excitation inductance of the three participates in the resonance of the situation. At this time, the transformer’s primary current is 0, the secondary side cannot receive energy, and the secondary side of the rectifier diode is in the intermittent current flow, so there will be no reverse recovery process in this mode of operation to achieve the zero-voltage switching (ZVS) on the switching tube and diode zero-current shutdown (ZCS).
- 2.
The switching tubes on the primary side can all achieve ZVS, and the voltage at both ends of the excitation inductor is clamped by the output voltage and is always stabilized at . The excitation inductor does not participate in the resonance during the working process, the secondary side of the transformer receives the energy transferred from the primary side, and the rectifier diode is in a hard shutdown state.
- 3.
The LLC resonant converter is in a fully resonant state, only the resonant capacitor and resonant inductor resonate in the system, and the resonant current shows sinusoidal law variation. At this time, the system gain is no longer related to the load, but only related to the turns ratio of the transformer, and the system can be the realization of the ZVS of the transformer’s primary-side switching tubes as well as the ZCS of the transformer’s secondary-side rectifier diodes, and the overall efficiency of the system is the highest in this mode of operation.
In PSM mode, the power switch tubes , , , and are controlled by constant frequency phase shift, the switching frequency is constant and the dead time is ignored, the drive signal waveforms of and are complementary, the drive signal waveform of exceeds the drive waveform of by one phase shift angle, and the drive signal waveform of exceeds the drive waveform of by one phase shift angle.
In the PSM case, the full-bridge LLC converter operates in the following mode: the switching frequency of the MOS tubes is fixed to the first resonant frequency (), and the operating state of the resonant circuit is controlled by adjusting the phase difference of the switching tubes to change the voltage and current waveforms during the resonant period, thus achieving the purpose of reducing the output voltage. In a switching cycle, the switch tube first conducts, delays for a period of time and then conducts, the equivalent duty cycle decreases, thus serving the purpose of reducing the voltage (in this process, unlike the PFM, , , , and , respectively, independent control, through the precise adjustment of the effective turn-on time of the upper and lower bridges to control the output voltage). Therefore, PSM is particularly important to control the dead time of the drive signal.
Under light load conditions, PSM may not be the most efficient choice as it may lead to uneven switching frequency, which affects efficiency. In practice, there is usually a load threshold below which the converter switches from PSM to PFM. Under heavy load conditions, PFM may result in a large output voltage ripple as it relies on changes in pulse frequency to regulate the output voltage. Hybrid control combines the advantages of phase-shift and inverter control, automatically switching between PFM and PSM as needed under different load conditions to achieve optimal efficiency and performance, reduce unnecessary switching action, and lower device thermal losses.
3.3. Improved Fruit Fly Optimization Algorithm (IFOA)
The fruit fly algorithm (FOA) is a global optimization method based on the animal’s perceptual mechanisms, and is an algorithm proposed by researcher Wen-Tsao Pan after observing fruit flies foraging for food and discovering that the creatures have a superior sensory system that performs particularly well in olfaction and vision [35,36]. The essence of the foraging behavior is that fruit flies gradually fly from locations with smaller flavor concentrations to locations with larger flavor concentrations. The FOA brings the problem of insufficient search capability due to the fixed value of the step size; the search inefficiency will arise in the early stage of the search due to the selection of a small step size, and the optimal solution will be missed in the late stage of the search due to the large search step size. In this paper, we adopt the strategy of improving the search step length and introduce the radius adjustment factor, , in the search process. The approach to improve the fruit fly algorithm to adjust the search range is to use the sense of smell to search for the food in a random direction and distance for:
where k is the current number of iterations, and the initial set value of is 1. With the increase in the number of iterations, the search range is gradually reduced and the local search is carried out so that, according to the different stages of the search, it is the search range that is adaptively adjusted with the number of iterations. After adding Equation (11), the simulation results are shown in Figure 6; as can be seen from the figure, the IFOA algorithm has a faster convergence speed as well as the least number of iterations compared with FOA, GA, and PSO.
Figure 6.
Simulation results of IFOA, FOA, GA, and PSO.
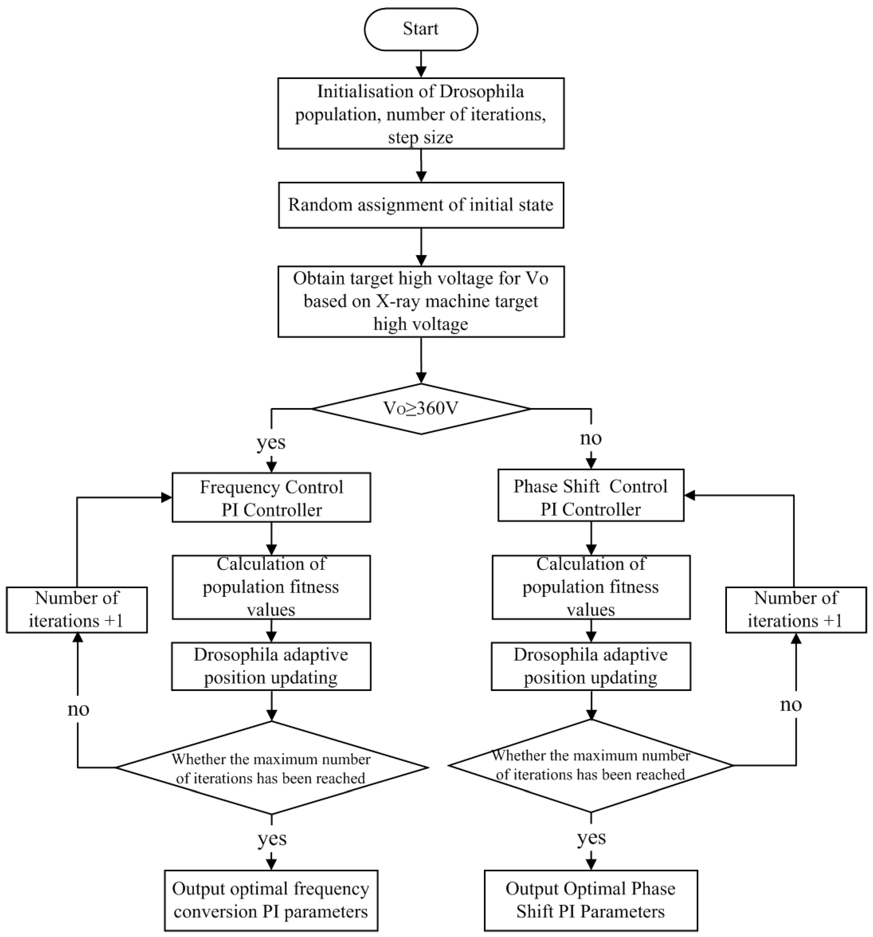
This paper combines the IFOA with a PI controller to achieve output voltage stabilization. The advantage of this approach is that the global search capability of IFOA can find better control parameters, while the PI controller provides fast response and stability. The specific flow block diagram is shown in Figure 7.
Figure 7.
Flowchart of the IFOA.
Through simulation, it can be seen that the response of the system to the input signal is different under the four different rectification methods, and the response curves are shown in Figure 8. From the figure, it can be seen that, with the improvement of the algorithm, the quality of the system response is significantly improved, and the IFOA, because of a more effective balance between global and local search, performs well in reducing overshoot and speeding up the response, and is able to achieve a better output voltage stability.
Figure 8.
Step response of the system under different methods.
4. System Simulation and Analysis of Results
The overall model of the system is built by Matlab, and the LLC resonant converter topology and its hybrid control strategy are simulated in this paper. The design specifications of the full-bridge LLC resonant converter are as follows: the input voltage is constant at 360 V, the output voltage is 240–480 V, the rated power is 2000 W, the resonance frequency is 120 KHz, the resonance capacitance is 110 nF, the resonance inductance is 14.6 μH, the excitation inductance is 64.4 μH, and there is a transformer turns ratio of 5:6 within the LLC resonant converter. In the system buck, experiments have been carried out using PFM and PSM, respectively, and the simulation plots obtained are shown in Figure 9 and Figure 10. In Figure 9, it can be seen that, when the buck is carried out in PSM mode, the input power is 1040 W and the output power is 994 W. At this time, the efficiency reaches 95.57%, and the phase shift angle is 1.605 μs. Figure 10 shows that, when the buck is carried out in PFM mode, in order to obtain the output power of 994 W, the input power needs to reach 1124 W, and at this time the output power is very unstable, and the overall efficiency of the system is 88.5%.
Figure 9.
PSM realizes 360 V buck to 330 V.
Figure 10.
PFM realizes 360 V buck to 330 V.
On this basis, the waveform of MOS tube Q1 is captured (Figure 11 and Figure 12), and it can be seen that both PSM and PFM realize ZVS in the process of voltage reduction, but there is a big difference between the two frequencies; the switching frequency of PSM is 120 KHz, while PFM needs 120 Khz, which leads to greater switching losses. On this basis, the PSM control will be more efficient and less lossy in buck.
Figure 11.
Realization of ZVS at PSM buck.
Figure 12.
Realization of ZVS at PFM buck.
Experiments were also conducted using PFM and PSM, respectively, during system boosting, and the simulation results obtained are shown in Figure 13 and Figure 14. In Figure 13, the PFM achieves the boosting process from 360 V to 390 V with an input power of 1039 W and an output frequency of 979.8 W, at which time the efficiency reaches 94.32%. While in Figure 14 the PSM realizes boosting with 1095 W input power and 984 W output, and the efficiency is 89.86%.
Figure 13.
PFM realizes 360 V boost to 390 V.
Figure 14.
PSM realizes 360 V boost to 390 V.
Also, when grabbing the waveform of MOS tube Q1, from the part boxed out by the black rectangle in Figure 15, it can be noticed that the PSM mode does not realize the ZVS of the original edge and PFM is able to realize ZVS (Figure 16), so, when boosting, using PFM is a better choice.
Figure 15.
PFM boost does not realize ZVS.
Figure 16.
PSM boost realizes ZVS.
Thus, the overall process of the output voltage rising from 330 V to 390 V is simulated by Matlab, and the mode switching effect is shown in Figure 17, in which you can see the change process of the switching signals of the MOS tubes. When the load increases (e.g., at 0.01 μs in Figure 17) the operating mode is switched from PSM at light load to PFM, and the output voltage gradually increases, and when the voltage increases to 390 V required by the load it does not stabilize directly, but there will be a certain amount of overshooting before the output of 390 V is stabilized.
Figure 17.
Switching from phase shift mode to inverter mode.
Grabbing the waveform of the rectifier diode on the secondary side you can see that the ZCS is also achieved on the secondary side (Figure 18), so the control system with mode switching can achieve the first loss to maximize the power.
Figure 18.
Sub-side rectifier diode realizes ZCS.
When the input voltage is 360 V and the output voltage needs to be 390 V, the system works in PFM. The driving waveforms in the switching circuit (the driving signals of Q1 and Q4 are the same take Q1, and the driving signals of Q2 and Q3 are the same take Q2), the resonance currents in the LLC resonant circuit, the excitation currents, and the rectifier diode currents are shown in Figure 19.
Figure 19.
Output 390 V in PFM.
As shown in Figure 20, by adjusting the input voltage to keep it constant, we can observe a significant difference in the MOSFET drive signals when the output voltage is set to 420 V and 390 V, respectively. Figure 20a is the driving waveforms for 390 V, with a switching frequency of 156 KHz and a dead time of 192 ns, while Figure 20b is the driving waveforms for 420 V, with a switching frequency of 101 KHz and a dead time of 219 ns. It can be seen that the output voltage of the LLC resonant converter rises and the switching frequency decreases when the load is increased.
Figure 20.
Comparison of driving waveforms at 420 V and 390 V.
When the switching frequency is constant at 120 KHz, the input voltage is steady at 360 V. The output voltage needs to be reduced to 300 V, the LLC resonant converter operates in the phase shift mode, and the driving waveforms in the switching circuit and are the overrunning bridge arms, and in and are the lagging bridge arms, and the overrunning bridge arms are taken to be analyzed. The resonance currents, excitation currents, and the rectifier diode currents in the LLC resonance circuit are shown in Figure 21. A phase shift angle is created between and , and the rising edge of (MOS tube turn-on time) overruns the rising edge of .
Figure 21.
Output 300 V in PSM.
When the operating frequency and input voltage are unchanged, and the required output voltage is changed to 330 V, the system still works in PSM, but the phase shift angle between the overrunning bridge arms and changes, and the waveforms in two cases are shown in Figure 22.
Figure 22.
Comparison of driving waveforms at 330 V and 300 V.
The MOS tube driving waveforms at 330 V are shown in Figure 22a, and the turn-on time of in each cycle exceeds the turn-on time of by 2.737 μs, and at this time KHz. The phase shift angle of 118.21° can be calculated. The MOS driver waveform at 300 V is shown in Figure 22b. The turn-on time of exceeds the turn-on time of by 2.990 μs in each cycle, and at this time the frequency remains unchanged, which is still KHz. The phase shift angle is 129.14°. It can be seen that, as the load decreases, the output voltage of the LLC resonant converter decreases and the phase shift angle between the overtaking bridge arms and the phase shift angle between the lagging bridge arms increases.
In the simulation study, the IFOA is added to the PI controller and compared with the controller to which the algorithm is added to analyze the output voltage performance. The comparison results show that there is a significant difference in the amount of overshoot and regulation time between the two control strategies in achieving the target voltage regulation. The output voltage of the LLC converter starts to regulate continuously when the switching of the operating mode occurs, as shown in Figure 23.
Figure 23.
Comparison between PI regulation alone and algorithmic optimized PI regulation.
It can be seen that the IFOA reduces the voltage regulation time along with the amount of overshoot. In the bucking process, the regulation time is reduced by about 0.54 ms, and the amount of overshooting is reduced by about 2.46 percent; in the boost process, the regulation time is reduced by about 2.18 ms and the amount of overshooting is reduced by about 3.01 percent, and therefore the regulation effect is significantly better than that of the PI regulator, which proves the feasibility and superiority of the method used in this paper.
Based on Matlab simulation, an experimental prototype is built to test the method of this paper. The efficiency of the X-ray machine as well as the efficiency of the LLC resonant converter is tested by setting different load cases.
The main parameters of the prototype are shown in Table 1, and the experimental prototype test platform is shown in Figure 24. The main experimental instruments are the TBS2004B oscilloscope produced by Tektronix, Beaverton, OR, USA, ETA current probes ETA5301B and ETA5000 series of differential probes, and Unidux UT204+ series of current clamps.
Table 1.
Parameters of LLC experimental prototype.
Figure 24.
Test environment.
The specific connection structure block diagram is shown in Figure 25.
Figure 25.
Block diagram of a test connection structure.
The efficiency of the LLC resonant converter module is tested using a prototype, and the LLC resonant converter with the addition of the hybrid control strategy is analyzed and compared with the conventional LLC resonant converter using the PWM control strategy, and the efficiency curves obtained are shown in Figure 26.
Figure 26.
Efficiency of LLC converter with hybrid control added vs. efficiency of LLC converter without hybrid control added.
As can be seen from Figure 26, under the same operating conditions, the LLC resonant converter with a hybrid control strategy exhibits a higher energy efficiency performance compared with the conventional single PWM-controlled LLC converter. Specifically, when the input voltage is lower than the set switching voltage threshold of 360 V, the LLC converter under the hybrid control strategy adopts the PSM mode, whereas the efficiency of the single PWM-controlled converter is relatively low. This difference in efficiency is mainly attributed to the greater conduction loss in the PWM control mode compared with the PSM mode. When the input voltage exceeds the switching voltage threshold of 360 V, the LLC converter with the hybrid control strategy switches to the PFM mode and keeps the duty cycle constant at . In contrast, a single PWM-controlled LLC converter will have a duty cycle of more than in this voltage interval, leading to an increase in switching tube operating losses, which in turn makes it less efficient than an LLC converter in inverter mode. The experimental data show that the efficiency of the LLC converter with a hybrid control strategy is higher than that of the LLC converter with a single PWM control at all test points. This result not only confirms the effectiveness of the hybrid control strategy in improving the energy efficiency of the LLC resonant converter but also demonstrates the superiority of the proposed method in this study.
The tube voltage and tube current of the X-ray machine are captured with an oscilloscope, and the oscilloscope waveforms are shown in Figure 27.
Figure 27.
X-ray machine three-stage boost waveforms.
In the operation of the X-ray machine, the build-up of high voltage follows a three-stage ramp-up process that takes about 300–400 ms overall, a time frame in which the increased computational time added by the IFOA is acceptable. Specifically, the filament is warmed up to approximately 2500 V and the operating current is maintained at 3 A. The voltage waveforms show that the tube voltage (KV) rises in three phases: the first phase rises to 3 V in 23 ms, the second phase rises to 7.9 V in 169 ms, and the final phase reaches 9 V in 193 ms. This staged rise strategy helps to smoothly build up the tube current and ultimately generate X-rays. When the tube voltage stabilizes, the tube current also reaches a steady state, ensuring a stable output dose of X-rays.
In conjunction with Figure 23, it is shown that the time consumed by the IFOA in performing the voltage ramp from 350 volts to 370 volts is approximately 2.3 ms, an insignificant increment compared with the overall 350 ms ramp time. Therefore, it can be determined that the time consumption of the improved Drosophila algorithm on the operation is reasonable and does not affect the target voltage output of the LLC converter.
This paper employs magnetic integration technology, transforming the leakage inductance of the high-voltage transformer into part of the resonant inductance, which aids in reducing overall costs. By immersing the inverter in transformer oil and utilizing oil-cooling technology to dissipate heat from power devices, it has been observed in practical testing that, even during full-load operation of the X-ray machine, the temperature rise is kept within 15 °C, demonstrating effective thermal performance. The application of the improved fruit fly algorithm in the LLC resonant converter optimizes power supply efficiency and results in a lower overall temperature rise of the X-ray machine compared with similar products on the market, thereby enhancing the competitiveness of the product.
In addition to this, the output power of the LLC resonant converter and the output power of the load (X-ray tube) were also continued to be tested through the prototype, and the final test data are shown in Table 2. The efficiency of the LLC resonant converter without a hybrid control strategy is , , , , , and for various load conditions when the output voltage is kept constant at 420 V. In the case of LLC resonant converter using a hybrid control strategy, the output voltage is continuously adjusted according to the size of the load, and the increase in efficiency under various load conditions is , , , , , and , respectively, which is an increase in efficiency of –. As can be seen from the table, different output voltages of the LLC resonant converter make the X-ray machine reach the same high voltage, and the lower the output voltage is of the LLC resonant converter to the rear pole circuit, the higher is the overall efficiency of the X-ray machine. At the same time, under the same load conditions, the output voltage of the LLC resonant converter is a suitable voltage value (just enough to allow the load to run the voltage value) to allow the system to reach the highest point of efficiency. The LLC resonant converter at the target high voltage is based on reducing the output voltage to make the X-ray machine work at the highest point of efficiency, thus reducing the overall heating of the X-ray machine, improving product stability. Through mode switching, LLC can achieve a wide voltage output at high efficiency, and therefore a hybrid control LLC resonant converter has a wider range of applications and applicability in high-voltage power supply systems.
Table 2.
X-ray machine efficiency test data.
During the 30 min metrological stability test on the X-ray machine, we obtained critical ray intensity and energy data that are essential for assessing the stability of the high-voltage power supply system. As shown in Figure 28, the stability of the ray intensity and energy measurements over time performed well, demonstrating that the high-voltage power supply system maintained a high degree of consistency and reliability throughout the test.
Figure 28.
X-ray metrology stability test results.
5. Conclusions
In this paper, a hybrid control strategy of a LLC resonant converter for X-ray machines is proposed. Firstly, the theoretical basis of the PSM and PFM strategies and their dynamic characteristics are deeply analyzed, based on which an IFOA is adopted to adjust the output voltage response of the LLC resonant converter, which effectively reduces the amount of overshooting and shortens the regulation time, and the efficiency and accuracy of this optimization algorithm are verified by Matlab simulation. Further, an experimental prototype is constructed to test the efficiency of the X-ray machine and its LLC resonant converter. The experimental results show that the method in this paper achieves the target high voltage based on adjusting the control method of the LLC resonant converter to make the X-ray machine work at the highest efficiency. The hybrid control method makes the overall efficiency of the system increase by –, which reduces the overall loss of the X-ray machine and reduces the heat generation of the equipment. This reduces the overall loss in the X-ray machine, reduces the heat generated by the equipment, extends the working life of the X-ray tube, and improves the stability of the whole system. The results of this study not only provide an effective technical way to optimize the energy efficiency of X-ray machines but also lay the foundation for future research work. Based on this study, the resonance parameters of the LLC converter can be further optimized and better PI regulation algorithms can be explored to maximize the energy efficiency of X-ray machines in the future. We expect to bring more efficient and reliable technical solutions to the medical imaging field through these efforts.
Author Contributions
Conceptualization, Q.X. and P.Z.; methodology, Q.X.; software, P.Z.; validation, W.Z., Q.X. and H.W.; formal analysis, Y.Z.; investigation, J.C.; resources, P.Z.; data curation, Q.X.; writing—original draft preparation, Q.X.; writing—review and editing, P.Z.; visualization, W.Z.; supervision, H.W.; project administration, Y.Z.; funding acquisition, P.Z. All authors have read and agreed to the published version of the manuscript.
Funding
This research was funded by the Postgraduate Research & Practice Innovation Program of Jiangsu Province SJCX24_2488, the Natural Science Foundation of Jiangsu Province No. BK20221297, BK20231257, the National Natural Science Foundation of China under Grant No. 51977101, and the Zhenjiang City Industrial Prospective and Common Key Technology Research and Development Project under Grant No. GY2023003.
Data Availability Statement
Data are contained within the article.
Conflicts of Interest
The authors declare no conflicts of interest.
References
- Hussain, L.; Nguyen, T.; Li, H.; Abbasi, A.A.; Lone, K.J.; Zhao, Z.; Zaib, M.; Chen, A.; Duong, T.Q. Machine-learning classification of texture features of portable chest X-ray accurately classifies COVID-19 lung infection. BioMed. Eng. Online 2020, 19, 1–18. [Google Scholar] [CrossRef] [PubMed]
- Lasota, J.P.; King, A. Ultraluminous X-ray sources are beamed. Mon. Not. R. Astron. Soc. 2023, 526, 2506–2509. [Google Scholar] [CrossRef]
- Prabhu, S.; Naveen, D.K.; Bangera, S.; Bhat, B.S. Production of X-rays using X-ray tube. J. Phys. Conf. Ser. 2020, 1712, 012036. [Google Scholar] [CrossRef]
- Zhang, J.; Ma, K.; Lei, E.; Han, R.; Liu, Y.; Jin, L.; He, Z.; Tan, L.; Ma, Y. Modeling and Controller Design of a Hybrid Input-Parallel Output-Serial Modular DC-DC Converter for High Efficiency and Wide Output Range. IEEE Trans. Ind. Appl. 2023, 59, 3425–3437. [Google Scholar] [CrossRef]
- Teng, F.; Wang, L.; Li, T.; Zhang, Q.; Li, Y. Distributed Noise-Resilient Secondary Control for AC Shipboard Microgrid under Disturbances. IEEE Trans. Transp. Electrif. 2024. [Google Scholar] [CrossRef]
- Espina, E.; Cárdenas-Dobson, R.J.; Simpson-Porco, J.W.; Kazerani, M.; Sáez, D. A Consensus-Based Distributed Secondary Control Optimization Strategy for Hybrid Microgrids. IEEE Trans. Smart Grid 2023, 14, 4242–4255. [Google Scholar] [CrossRef]
- Rouhani, S.H.; Su, C.; Mobayen, S.; Razmjooy, N.; Elsisi, M. Cyber resilience in renewable microgrids: A review of standards, challenges, and solutions. Energy 2024, 309, 133081. [Google Scholar] [CrossRef]
- Shi, L.; Liu, B.; Duan, S. Burst-Mode and Phase-Shift Hybrid Control Method of LLC Converters for Wide Output Range Applications. IEEE Trans. Ind. Electron. 2020, 67, 1013–1023. [Google Scholar] [CrossRef]
- Zhao, J.; Zhang, Y.; Lin, H.; Li, Z.; Wu, L.; Wang, B.; Chen, G. Fast and Accurate Control Strategy for LCC Resonant Converters Based on Simplified State Trajectory and Two-Point Solution Method. IEEE Trans. Power Electron. 2022, 37, 5309–5319. [Google Scholar] [CrossRef]
- Wu, S.-T.; Han, C.-H. Design and Implementation of a Full-Bridge LLC Converter with Wireless Power Transfer for Dual Mode Output Load. IEEE Access 2021, 9, 120392–120406. [Google Scholar] [CrossRef]
- Wang, W. Research on Hybrid Modulation Method of PFM and PSM for LLC Resonant Converter. Ph.D. Thesis, Shaanxi University of Science and Technology, Xi’an, China, 2023. [Google Scholar]
- Chou, C.-H.; Hsiao, C.-Y.; Liu, Y.-H. Half-Bridge LLC Series-Resonant Converter with Hybrid Rectifier for LED Signage Backlighting Systems. IEEE Trans. Circuits Syst. II Express Briefs 2023, 70, 566–570. [Google Scholar] [CrossRef]
- Zhu, L.; Sheng, Z.; Peng, F.; Yang, L. Control Strategy of Half-Bridge Three-Level LLC Resonant Converters with Wide Output Voltage Range. IEEE Trans. Plasma Sci. 2022, 50, 4381–4386. [Google Scholar] [CrossRef]
- Guo, Z.; Zhu, Y.; Sha, D. Zero-Voltage-Switching Asymmetrical PWM Full-Bridge DC–DC Converter with Reduced Circulating Current. IEEE Trans. Ind. Electron. 2021, 68, 3840–3853. [Google Scholar] [CrossRef]
- Teng, J.-H.; Chen, S.-S.; Chou, Z.-X.; Liu, B.-H. Novel Half-Bridge LLC Resonant Converter with Variable Resonant Inductor. IEEE Trans. Ind. Appl. 2023, 59, 6952–6962. [Google Scholar] [CrossRef]
- Wang, J.; Hu, J.; Pei, W.; Yang, Z.; Zhuang, J.; Zhang, X. In-Depth Design and Multiobjective Optimization of an Integrated Transformer for Five-Phase LLC Resonant Converters. IEEE Trans. Power Electron. 2022, 37, 13538–13553. [Google Scholar] [CrossRef]
- Zhao, Q.; Zhang, J.; Fu, C.; Chen, Y.; Yang, Q. A Structure-Reconfigurable LLC Resonant Converter with Wide Gain Range. IEEE J. Emerg. Sel. Top. Power Electron. 2023, 11, 4057–4067. [Google Scholar] [CrossRef]
- Rehlaender, P.; Schafmeister, F.; Böcker, J. Interleaved Single-Stage LLC Converter Design Utilizing Half- and Full-Bridge Configurations for Wide Voltage Transfer Ratio Applications. IEEE Trans. Power Electron. 2021, 36, 10065–10080. [Google Scholar] [CrossRef]
- Sun, X.Y.; Deng, Y.H.; Nie, J.L.; Ma, L.; Shu, Z.L. An ultra-wide voltage gain dual LLC resonant converter and control method. Chin. J. Electr. Eng. 2024, 44, 1974–1985. [Google Scholar]
- Salem, M.; Ramachandaramurthy, V.K.; Jusoh, A.; Padmanaban, S.; Kamarol, M.; Teh, J.; Ishak, D. Three-Phase Series Resonant DC-DC Boost Converter with Double LLC Resonant Tanks and Variable Frequency Control. IEEE Access 2020, 8, 22386–22399. [Google Scholar] [CrossRef]
- Liu, F.; Ruan, X.; Jiang, Y. Resonant Peak Suppression Approaches for Improving the Dynamic Performance of DCX-LLC Resonant Converter Based Two-Stage DC–DC Converter. IEEE Trans. Ind. Electron. 2023, 70, 5685–5695. [Google Scholar] [CrossRef]
- Moreno, M.; Pereda, J.; Rojas, F.; Dominguez-Lopez, I. Decoupled PI Controllers Based on Pulse-Frequency Modulation for Current Sharing in Multi-Phase LLC Resonant Converters. IEEE Access 2021, 9, 15283–15294. [Google Scholar] [CrossRef]
- Wei, Y.; Luo, Q.; Mantooth, H.A. LLC and CLLC resonant converters based DC transformers (DCXs): Characteristics, issues, and solutions. CPSS Trans. Power Electron. Appl. 2021, 6, 332–348. [Google Scholar] [CrossRef]
- Jia, P.; Mei, Y. Derivation and Analysis of a Secondary-Side LLC Resonant Converter for the High Step-Up Applications. IEEE J. Emerg. Sel. Top. Power Electron. 2021, 9, 5865–5882. [Google Scholar] [CrossRef]
- Rehlaender, P.; Wallscheid, O.; Schafmeister, F.; Böcker, J. LLC Resonant Converter Modulations for Reduced Junction Temperatures in Half-Bridge Mode and Transformer Flux in the On-the-Fly Morphing Thereto. IEEE Trans. Power Electron. 2022, 37, 13413–13427. [Google Scholar] [CrossRef]
- Chen, Z.; Zhang, W.; Chen, K.; Liu, K.; Li, S. Study on self-immunity control of LLC resonant converter. J. Electr. Mach. Control 2022, 26, 130–138. [Google Scholar]
- Li, J.; Ruan, X. Hybrid control strategy for full-bridge LLC resonant converter. J. Electrotechnol. 2013, 28, 72–79. [Google Scholar]
- Fan, X. Wide Range Input LLC Resonant Converter and Its Application; Southwest Jiaotong University: Chengdu, China, 2020. [Google Scholar]
- Lai, N.; Du, G.; Lei, Y. Study on soft-start of LLC resonant converter based on PWM+PFM. J. Power Supply 2021, 19, 17–24. [Google Scholar]
- Lin, H.; Cai, C.; Chen, J.; Gao, Y.; Vazquez, S.; Li, Y. Modulation and Control Independent Dead-Zone Compensation for H-Bridge Converters: A Simplified Digital Logic Scheme. IEEE Trans. Ind. Electron. 2024, 71, 15239–15244. [Google Scholar] [CrossRef]
- Xie, D.; Lin, C.; Deng, Q.; Lin, H.; Cai, C.; Basler, T.; Ge, X. Simple Vector Calculation and Constraint-Based Fault-Tolerant Control for a Single-Phase CHBMC. IEEE Trans. Power Electron. 2024. [Google Scholar] [CrossRef]
- Sun, J.; Yu, S.; Wang, L.; Cui, J. Research of a High Voltage Generator for Medical Diagnostic X-ray Equipment. J. Phys. Conf. Ser. 2023, 2433, 012004. [Google Scholar] [CrossRef]
- Schmitz, L.; Martins, D.C.; Coelho, R.F. Comprehensive Conception of High Step-Up DC–DC Converters with Coupled Inductor and Voltage Multipliers Techniques. IEEE Trans. Circuits Syst. Regul. Pap. 2020, 67, 2140–2151. [Google Scholar] [CrossRef]
- Park, S.; Yang, J.; Rivas-Davila, J. A hybrid Cockcroft–Walton/Dickson multiplier for high voltage generation. IEEE Trans. Power Electron. 2019, 35, 2714–2723. [Google Scholar] [CrossRef]
- Wu, L.; Yang, Y.; Maheshwari, M.; Li, N. Parameter optimization for FPSO design using an improved FOA and IFOA-BP neural network. Ocean. Eng. 2019, 175, 50–61. [Google Scholar] [CrossRef]
- Feng, Z.; Wang, W.; He, X.; Li, G.; Zhang, L.; Xiang, W. Energy Saving Optimization of Chilled Water System Based on Improved Fruit Fly Optimization Algorithm. ASME J. Therm. Sci. Eng. Appl. 2023, 15, 081010. [Google Scholar] [CrossRef]
Disclaimer/Publisher’s Note: The statements, opinions and data contained in all publications are solely those of the individual author(s) and contributor(s) and not of MDPI and/or the editor(s). MDPI and/or the editor(s) disclaim responsibility for any injury to people or property resulting from any ideas, methods, instructions or products referred to in the content. |
© 2024 by the authors. Licensee MDPI, Basel, Switzerland. This article is an open access article distributed under the terms and conditions of the Creative Commons Attribution (CC BY) license (https://creativecommons.org/licenses/by/4.0/).



























