Next Article in Journal
A Speech Recognition Model Building Method Combined Dynamic Convolution and Multi-Head Self-Attention Mechanism
Next Article in Special Issue
A Novel Approach for the Implementation of Fast Frequency Control in Low-Inertia Power Systems Based on Local Measurements and Provision Costs
Previous Article in Journal
Combined Prediction of Photovoltaic Power Based on Sparrow Search Algorithm Optimized Convolution Long and Short-Term Memory Hybrid Neural Network
Previous Article in Special Issue
New High-Gain Transformerless DC/DC Boost Converter System
 
 
Font Type:
Arial Georgia Verdana
Font Size:
Aa Aa Aa
Line Spacing:
Column Width:
Background:
Article

Hardware-In-the-Loop Validation of Direct MPPT Based Cuckoo Search Optimization for Partially Shaded Photovoltaic System

by
Abdullrahman A. Al-Shammaa
*,
Akram M. Abdurraqeeb
,
Abdullah M. Noman
,
Abdulaziz Alkuhayli
and
Hassan M. H. Farh
*
Electrical Engineering Department, College of Engineering, King Saud University, Riyadh 11421, Saudi Arabia
*
Authors to whom correspondence should be addressed.
Electronics 2022, 11(10), 1655; https://doi.org/10.3390/electronics11101655
Submission received: 12 April 2022 / Revised: 5 May 2022 / Accepted: 11 May 2022 / Published: 23 May 2022

Abstract

:
During partial shading conditions (PSCs), the power-voltage curve becomes more complex, having one global maximum power (GMP) and many local peaks. Traditional maximum power point tracking (MPPT) algorithms are unable to track the GMP under PSCs. Therefore, several optimization tactics based on metaheuristics or artificial intelligence have been applied to deal with GMP tracking effectively. This paper details how a direct control cuckoo search optimizer (CSO) is used to track the GMP for a photovoltaic (PV) system. The proposed CSO addresses the limitations of traditional MPPT algorithms to deal with the PSCs and the shortcomings of the particle swarm optimization (PSO) algorithm, such as low tracking efficiency, steady-state fluctuations, and tracking time. The CSO was implemented using MATLAB/Simulink for a PV array operating under PSCs and its tracking performance was compared to that of the PSO-MPPT. Experimental validation of the CSO-MPPT was performed on a boost DC/DC converter using a real-time Hardware-In-the-Loop (HIL) simulator (OPAL-RT OP4510) and dSPACE 1104. The results show that CSO is capable of tracking GMP within 0.99–1.32 s under various shading patterns. Both the simulation and experimental findings revealed that the CSO outperformed the PSO in terms of steady-state fluctuations and tracking time.

1. Introduction

Solar photovoltaic (PV) energy systems are a promising renewable generation option that is clean, abundant, noise-free, and environmentally friendly. Tracking the maximum power generated by PV systems under both uniform and partial shading circumstances (PSCs) is critical because it can improve the PV system’s output power, efficiency, reliability, and quality [1]. Numerous maximum power point tracking (MPPT) algorithms have been explored in the literature in relation to the occurrence of uniform conditions and partial shaded conditions (PSCs), which result in a drop in photovoltaic (PV) output power [2,3]. Due to the time-varying dynamics of the PV system under partial shading, the MPPT design for PV power systems should incorporate features such as tracking global maximum power (GMP) under a variety of conditions, such as PSCs, PV degradation, and adaptability to changes in the P–V curve characteristics, as well as smooth and steady tracking behavior [4].
Several standard MPPT algorithms have been proposed for tracking the MPPT of a PV system, including perturb and observe (P&O) [5,6], incremental conductance (IC) [7,8], and hill climbing (HC) [9]. The HC technique employs a perturbation of the duty ratio, whereas the P&O method employs a perturbation of the photovoltaic system’s operational voltage. Both strategies result in fluctuations at the GMP, since the perturbation varies continually in both directions to maintain the GMP, resulting in power loss. Ref. [10] presented a strategy for reducing steady-state oscillation and reducing the likelihood of the P&O losing its tracking orientation. To mitigate these fluctuations and improve the PV system efficiency, the IC approach was developed [11], which significantly decreased but did not eliminate the oscillations. Both P&O and IC approaches, however, fail over time periods when the atmospheric environment changes [3,12]. Additionally, enhanced IC algorithms have been suggested to strengthen MPPT tracking ability under rapidly changing irradiance and load conditions [13]. To obtain a rapid MPPT tracking response, [14] developed a trigonometric technique for establishing a connection between the load line and the I–V curve. Ref. [15] proposes a dynamic MPPT algorithm for a PV system operating under rapidly changing insolation and PSCs that uses a scanning approach to calculate the panel’s maximum power-delivery capability under a particular operating situation.
Various investigations have been conducted to mitigate the partial shading impacts through the use of metaheuristic optimization approaches to track the GMP rather than local MPPTs such as Flower Pollination Algorithm (FPA) [16], Ant Bee Colony (ABC) [17], Firefly algorithm (FA) [18], Ant Colony Optimization (ACO) [19], Genetic Algorithm (GA) [20], Particle Swarm Optimization (PSO) [21], and Grey Wolf Optimization (GWO) [22]. Among the bio-inspired approaches is the Cuckoo Search Optimizer (CSO) [23], a widely used swarm intelligence algorithm inspired by cuckoo birds’ aggressive breeding behavior. The CSO method has found widespread use in several branches of electrical engineering, such as: multi-objective scheduling problems [24], reliability optimization problems [25], economic dispatch [26], electrical motor parameters estimation [27], optimization of antenna arrays [28], and DG allocation in distribution networks [29]. In comparison to other optimization strategies, CSO has been shown to be more resilient, better convergent, and more efficient [30]. Additionally, it requires fewer tuning parameters, which is advantageous when considering a rapid design. After a thorough investigation, it was found that the use of CSO for direct control of MPPT has not been reported in any other technical publication. As a result of this literature gap, this work is being conducted.
This study introduced both simulation and Hardware-In-the-Loop (HIL) validation for a CSO-based MPPT with a direct control approach for PV arrays operating under PSCs. The duty cycle is modified directly by the algorithm in this MPPT control method, eliminating the requirement for a linear controller. The primary benefits of adopting the CSO algorithm are its simplicity, low computational complexity, good solution accuracy, rapid convergence regardless of the initial conditions, and ability to handle local minima. The PV system and the boost converter are modeled using OPAL-RT OP4510 RCP/HIL. The MPPT algorithm was developed using the dSPACE DS1104 R&D controller board. The main contributions of this paper are manifested as follows:
  • The proposed CSO-MPPT was implemented using a real-time HIL simulator (OPAL-RT OP4510) and dSPACE 1104 to track the GMP of a PV system under both uniform and partial shading conditions.
  • The proposed CSO-based MPPT algorithm was compared with the PSO algorithm for both the simulation and HIL.
  • Both the simulation and experimental results revealed the superiority of CSO compared to PSO where it has lower convergence time, higher tracking efficiency, and minimal steady-state oscillations for the PV system under various shading patterns.
  • Using the OPAL-RT OP4510 RCP/HIL to model the PV system with the DC-DC boost converter and the dSPACE ds1104 controller board to implement the suggested CSO-based MPPT.
The organization and arrangement of the paper are described as follows: Section 2 covers PV system modeling under PSCs. The CSO-based MPPT algorithm is introduced in Section 3. Section 4 discusses the numerical simulations and real-time HIL outcomes. Section 5 concludes with findings and recommendations for further work.

2. Modeling of the PV System

Due to its simplicity, the single-diode model (SDM) is the most often used model for a PV cell [22]. As illustrated in Figure 1, the SDM illustrates a PV cell using a basic circuit consisting of one current source, one diode, and two resistors connected in series (Rs) and parallel (Rp).
The fundamental equation for the PV array is provided by the following equation.
I = I p v N p I 0 N p exp V + N s N p R s I a V t N s 1 V + N s N p R s I R p N s N p
where,
  • I p v : PV cell current,
  • N p : Number of cells connected in parallel,
  • N s : Number of cells connected in series,
  • V : Open-circuit voltage,
  • R s : Equivalent series resistance of a SDM,
  • R p : Equivalent parallel resistance of a SDM,
  • I 0 : Reverse saturation current of a diode,
  • a : Ideality factor of a SDM,
  • V t : Thermal voltage
Various PV modules are linked in series to provide a higher voltage and, in parallel, boost current in the PV system. Due to the existence of bypass diodes, several peaks, that is, local, and global maximum points, can be seen in the P–V characteristics curve during PSCs. During PSCs, the existence of a bypass diode linked in parallel to each PV module decreases the likelihood of a hot spot, in which the shaded PV acts as a load rather than providing electricity. The PV module in Figure 2 provides voltage and current by converting incident solar radiation into electrical energy via the photoelectric effect, which is then used to power a load via a DC/DC converter. This PV module is described in [31] and is designed for OPAL-RT HIL simulations. The control circuit consists of a CSO-based MPPT and a pulse width modulation (PWM). Figure 2 shows a setup consisting of four modules in series with four distinct shading patterns and corresponding P–V curves. By adjusting the duty cycle (D) obtained by the suggested optimization approach, the voltage relationship between the PV voltage (Vpv) and output voltage (Vo) can be stated as follows:
V o = 1 1 D V p v
The inductor/capacitor values are critical in the design of a DC/DC boost converter. The current flowing through the inductor is critical for system stability because of its maximum value and ripples on the output voltage. The minimal value of an inductor (Lmin), which must be utilized in a boost converter, is calculated using Equation (2). On the other hand, equation Equation (3) is used to determine the minimum value of the output capacitor (Co) value required to achieve the desired voltage ripple [32].
L m i n = D 1 D 2 R 2 f s
C o , m i n = D V o R Δ V o f s

3. Fundamentals of CSO Optimization Algorithm

CSO is a natural-inspired algorithm based on cuckoo bird reproduction [23]. Cuckoos are parasitic creatures that lay their eggs in the nests of other birds rather than establishing their own. Cuckoos travel from one nest to the next at random, looking for a suitable host nest candidate. Then they choose the best nest so that their eggs have the highest chance of hatching and producing a new cuckoo generation. Cuckoo birds make some steps to improve the hatching chance by intentionally placing their eggs in a favorable place and occasionally dumping the host bird’s eggs outside the nest under certain circumstances. Some cuckoo species have evolved to be able to lay eggs that are identical to those laid by other bird species. Nonetheless, it is possible that the host bird discovers the alien eggs and abandons its nest. The cuckoo’s eggs do not hatch in this situation. The CSO algorithm was created based on this natural tendency. For a single objective problem, such as the GMP, this technique may be implemented using three idealized characteristic rules, and they are as follows:
(1)
Each cuckoo bird will only deposit one egg in the host nest, which will be picked at random.
(2)
The finest nest, with high-quality organisms, will be passed down to the next production of cuckoos.
(3)
The ecosystem contains a set number of host nests, and the likelihood of alien eggs being detected by the host bird is Pa [0,1]. The nest will be demolished or abandoned if the host bird discovers the alien eggs. The host birds then construct a different nest in a new location.
Cuckoo birds symbolize the particles allocated to discover the solution in the optimization problem, while cuckoo eggs indicate the solution for the current iteration in the optimization problem. An algorithmic distribution is used to characterize the random phase in the tracking process, which is implemented in the CSO algorithm. Many creatures, notably cuckoo birds, fly or move in nature in a quasi-random manner. This action demonstrates a common Lévy flying feature.
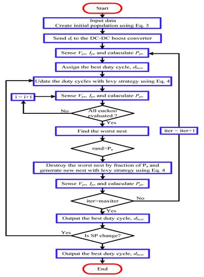
Lévy flights are random walks with random trajectories and step lengths determined by the Lévy distribution. Animals and insects perform Lévy flights, which are characterized by a succession of straight flights followed by abrupt twists, as seen in Figure 3. Lévy flights are more efficient in investigating large–scale search regions than regular random walks. This is owing to the fact that the variations of Lévy flights increase more rapidly than the variances of a conventional random walk. When compared to a conventional random walk, Lévy flights can reduce the number of iterations by around four times [33]. The Lévy flight is a key mechanism that allows the CSO algorithm to avoid local MPP while also reducing the amount of time it takes to achieve GMP. Figure 4 shows the flowchart of the CSO algorithm for MPPT. Equations (4) and (5) define the local and global random walks, respectively.
x i k + 1 = x i k + α L é v y λ
L e v y ~ u = k λ 1 < λ 3
The symbol ⊗ indicates that the multiplications are done entry by entry. The successive walks of the cuckoo effectively comprise a random walk process that follows a power-law step-length distribution with a heavy tail.

4. Experimental Set-Up and CSO Implementation

The maximum efficiency of a solar PV system requires dynamic tuning of the duty cycle controlled GMP extraction via an interface DC/DC converter utilizing a suitable optimization technique. As a result, the optimization process must be responsive to fluctuations in solar radiation. However, this procedure is not straightforward since there is no mathematical model that explains the link between the duty cycle and GMP. As a result, tuning the duty cycle using a derivative-based optimization approach is challenging. However, this technique has a number of drawbacks, including the possibility of obtaining a trap local minimum, a slow convergence rate, and so on.

4.1. Application of CSO to the PV-GMP Problem

The MPPT algorithm for a PV system working in PSC with direct control is now implemented using the CSO-based optimization technique outlined in Section 3. To implement the direct control CSO-based MPPT, each possible solution is specified as the duty cycle (D) value of the DC/DC converter, resulting in a single parameter to optimize the optimization problem. Figure 4 depicts the CSO’s operating flowchart. To begin, n random duty cycles (d1, d2..., dn) ranging between 0 and 1 are created using Equation (6) and applied to the DC/DC converter in order to acquire the initial objective function value for each duty cycle.
d i = d m i n + r a n d 0 , 1 d m a x d m i n
The initial duty cycles are supplied to the boost converter, and new solutions are formed from the current nest. To compute the corresponding power (Ppv) of each di, the controller generates the PWM signal. The PV voltage Vpv and current Ipv can then be monitored, and the Ppv of each di can then be determined. It should be noted that the time delay between two subsequent duty cycle assessments must be higher than the power converter’s settling time in order to obtain accurate samples. A random selection of cuckoos is used in the search process, and the Levy expression is used to identify the best cuckoo at a new location. If a new duty cycle value is superior to the present one, the old one is removed and the new one is used instead.
In order to get the optimal duty cycle, the following equation can be used to update the next duty cycles:
d i k + 1 d i k + z u 1 v 1.5 d b e s t d i
where z is a user-defined levy coefficient. u and v are taken from normal distribution functions as follows.
u , v N 0 , σ 2
σ is calculated using the following equation [33]:
σ = Γ 1 + β sin π β 2 Γ 1 + β 2 β 2 0.5 β 1
where Γ is the integral gamma function, and β = 1.5.
The CSO repeats the process until the power value does not change after a predetermined number of search cycles, memorizing the best answer it has found so far. Variations in weather conditions affect the actual operating circumstances of the PV system, causing the GMP to fluctuate. For reliable results, it is necessary for the search procedure to be redone every time weather conditions change. As a result, we employ the following equation to identify these changes.
P p v n e w P p v l a s t P p v l a s t Δ P p v
When Equation (11) is met, the search for a new GMP will be restarted. This guarantees that the algorithm will always locate the global GMP under a variety of operating scenarios.

4.2. Experimental Set-Up

To examine the feasibility and efficacy of the proposed CSO-MPPT algorithm, an HIL technique integrating OPAL-RT OP4510 and dSPACE ds-1104 was used in this work. In the OPAL-RT OP4510 environment, the PV array and DC/DC boost converter were constructed, while the MPPT algorithms were implemented in the dSPACE 1104 environment. Under dynamic weather circumstances, comparisons of the proposed CSO-MPPT algorithm with the PSO-MPPT were also attained.
The DC/DC boost converter was designed to run in continuous conduction mode with the following parameters: switching frequency (f) = 30 kHz, inductor (L) = 2.5 mH, and capacitors Cin = Cout = 470 uF. The PV voltage and current are monitored at the input and the MPPT algorithm calculates the duty cycle based on these observed parameters. This duty cycle compels the converter to run at VMPP, which is the target voltage. The schematic diagram of the experimental setup is depicted in Figure 5.

5. Results and Discussion

5.1. Simulation Results

The PV system is simulated at one uniform condition and three PSCs with varied global peak positions in the first stage to evaluate the capabilities of the proposed CSO-MPPT. The second stage involves utilizing the MATLAB/Simulink environment to validate the proposed PV system, which comprises the DC/DC boost converter, MPPT controller, and load. The two MPPT (CSO, and PSO) algorithms are evaluated in terms of their tracking time, efficacy, and robustness to PSCs. To ensure a fair comparison, all initial values of the duty cycle in the initial stage of the iteration are set to [0, 0.3, 0.5, 0.9]. Furthermore, both algorithms are exposed to identical shading patterns (SP). To evaluate the performance of each algorithm, one uniform pattern and three SPs with varying GMPs positions were created. The general parameters of the validation curves are listed in Table 1.
  • Shading pattern#1 (Uniform): P-V and I-V characteristics curves generated from the uniform pattern at STC conditions (1000 W/m2 and 25 °C). This uniform solar radiation generates a single MPP coordinate (VGMP = 121.9 V, PGMP = 1000 W), as shown in Figure 6a.
  • Shading pattern#2: Four PV modules are exposed to 600, 300, 600, and 200 W/m2 irradiances. The connected bypass diodes along with each PV module enable bypassing the maximum current flow generated by non-shaded modules. The P-V and I-V curves of PV strings are shown in Figure 6b. There are three peaks that appear in the P-V curve, which are the many local and one GMP. Under this SP, the GMP is 294.118 W, with the voltage at GMP = 59.592 V and the current at GMP = 4.935 A.
  • Shading pattern#3: The four PV modules are exposed to 300, 800, 600, and 500 W/m2 with the GMP value being 413.57 W, as shown in Figure 6c. On the P-V curve, there are three more local MPPs and one GMP. Under this SP, the voltage at GMP = 95.19 V and the current at GMP = 4.344 A.
  • Shading pattern#4: PV modules are designed to receive 1000, 800, 600, and 500 W/m2 with an approximate value of GMP of 574.38 W, as shown in Figure 6d. Under this SP, the voltage at GMP = 130.797 V and the current at GMP = 4.39 A.
Figure 6. P-V and I-V characteristic curves of the four-shading pattern applied separately in this study: (a) shading pattern#1; (b) shading pattern#2; (c) shading pattern#3; and (d) shading pattern#4.
Figure 6. P-V and I-V characteristic curves of the four-shading pattern applied separately in this study: (a) shading pattern#1; (b) shading pattern#2; (c) shading pattern#3; and (d) shading pattern#4.
Electronics 11 01655 g006
To track the GMP using both CSO and PSO-based MPPT, the random values for the duty cycle (0, 0.3, 0.5, 0.9) of the DC/DC boost converter were first initialized, allowing for tracking the GMP from the series-connected PV array. Then the duty cycle was corrected using the MPPT algorithm to achieve GMP from the PV conversion system. A similar process of behavior was followed until the pausing threshold was met or exceeded. Using the CSO and PSO algorithms, the tracked power output from the PV array is depicted in Figure 7 and Figure 8. Table 2 presents the qualitative analysis of GMP extraction using various shading patterns. The voltage, current, and power at GMP are represented as VGMP, IGMP, and PGMP respectively. The simulation results revealed that the CSO tracking algorithm has a faster tracking speed and the oscillations dissipate more rapidly when compared to the PSO tracking algorithm. It can be observed from the simulation results depicted in Figure 7 that the CSO takes only 0.99 s and the PSO takes 1.89 s to reach 1000 W for SP#1.
Figure 8 presents simulation results of the output voltage and output power for SP#2, SP#3, and SP#4, respectively. The CSO-MPPT algorithm begins by initializing the search space to encompass the whole P-V curves shown in Figure 6. Under all shading scenarios, the CSO has fewer oscillations during the MPP searching phase, as shown in Figure 7 and Figure 8. With arbitrary oscillations, the PV module’s output power converges to the GMP. Additionally, the CSO converges rapidly, reaching global optima in a few seconds; while the average convergence time for the PSO approach is longer, as indicated in Figure 7 and Figure 8. The findings demonstrate that both CSO and PSO algorithms are capable of seeking GMP under a variety of shading patterns, but CSO in general performed well in terms of tracking speed, oscillation around GMP, and tracking efficiency.

5.2. Real-Time HIL Results

The experimental setup required for the HIL interface is shown in Figure 9, where the Opal-RT OP4510 represented the photovoltaic and DC/DC boost converters and the dSPACE DS1104 simulated the MPPT controller. The OP4510 features 32 analog and 64 digital I/O channels for real-time data interchange, as well as two 3.33 GHz cores for parallel processing. Targets running the Red Hat LINUX operating system are managed through a TCP/IP connection to a Windows-based host machine. The OP4510 and DS1104 are connected through the OP4510 fast analog and digital inputs and outputs and the DS1104 DAC and ADC.
Four tests, as listed in Table 1, were done to validate the effectiveness of the CSO-MPPT algorithm under uniform and shading circumstances. In the first experiment, the PV array was exposed to uniform irradiance (SP#1). The experimental dynamic responses of the PV array power, voltage, and current are depicted in Figure 10. The operational point of the PV system is rapidly driven and modified toward the GMP position. By perturbing the duty cycle for a predetermined number of iterations, the proposed CSO algorithm stops the operating point at the GMP and maintains a stable duty cycle under uniform irradiance. As shown in Figure 10, the produced power is approximately 1000 W, which is in good agreement with the simulation findings displayed in Figure 7. This result validates the proper functioning of the CSO-based MPPT algorithms under uniform irradiance conditions.
The second experiment compared the proposed CSO and PSO-based MPPT under three different shading patterns (SP#2; SP#3; and SP#4). Both algorithms can handle partial shading circumstances effectively, as demonstrated by simulation results because they are based on search mechanisms. CSO, on the other hand, is faster when partial shading occurs. Furthermore, in the transitory condition, PSO has larger oscillations. The acquired findings, shown in Figure 11, Figure 12 and Figure 13 proved the CSO-based MPPT’s superior performance, particularly in terms of successful convergence. The results indicate that the CSO-based MPPT approach is more accurate and efficient than the PSO-based MPPT in terms of tracking higher power, fast tracking time, better settling time, less oscillation, and less oscillation. Figure 7 illustrates the corresponding P-V curves under SP#2, 3, and 4 with a global maximum power of 294, 415, and 579 kW, respectively.

6. Conclusions

This study mainly presents an interesting, CSO-based MPPT algorithm based on a direct duty cycle control for PV systems operating in PSCs. In order to determine whether or not the proposed algorithm is feasible, it was examined how different shading patterns affect a PV system. The proposed CSO algorithm has been compared against the PSO-based MPPT algorithm in order to determine which is superior. The simulation findings revealed that the proposed CSO-based MPPT algorithm outperformed the PSO-based MPPT algorithm in terms of oscillation reduction, tracking speed, and efficiency while trying to locate the global MPP under partially shaded and dynamic weather circumstances. Furthermore, the proposed CSO-based MPPT algorithm uses just two control parameters and does not require any assumptions about the initial situation to work. This algorithm also requires no prior knowledge of the PV array’s technical specifications or features. Finally, the experimental findings have shown that the algorithm is capable of tracking the GMP of the PV array with high accuracy even when the array is partially shaded. Future work will conduct an extensive comparison between different MPPT techniques under PSCs using a low-cost commercial microcontroller to achieve deeper insights about the efficiency of PV systems.

Author Contributions

Conceptualization, A.A.A.-S., A.M.N. and A.A.; Data curation, A.A.A.-S. and A.M.A.; Formal analysis, A.A.A.-S., A.M.A., A.M.N., A.A. and H.M.H.F.; Funding acquisition, A.A.; Investigation, A.A.A.-S., A.M.N. and H.M.H.F.; Methodology, A.A.A.-S., A.M.A., A.M.N. and H.M.H.F.; Project administration, A.M.N. and A.A.; Resources, A.A.A.-S., A.M.N. and A.A.; Software, A.A.A.-S. and A.M.A.; Supervision, A.A.A.-S. and A.A.; Validation, A.M.A., A.M.N., A.A. and H.M.H.F.; Visualization, A.M.A., A.M.N. and H. M. H.; Writing—original draft, A.A.A.-S., A.M.A., A.A. and H.M.H.F.; Writing—review & editing, A.A.A.-S., A.M.A. and H.M.H.F. All authors have read and agreed to the published version of the manuscript.

Funding

This work was supported by the National Plan for Science, Technology, and Innovation, King Abdulaziz City for Science and Technology, Kingdom of Saudi Arabia, Award Number (13-ENE1157-02).

Data Availability Statement

The data presented in this study are available on request from the corresponding author.

Acknowledgments

This work was supported by the National Plan for Science, Technology, and Innovation, King Abdulaziz City for Science and Technology, Kingdom of Saudi Arabia, Award Number (13-ENE1157-02).

Conflicts of Interest

The authors declare no conflict of interest.

References

  1. Farh, H.M.; Eltamaly, A.M.; Al-Saud, M.S. Interleaved boost converter for global maximum power extraction from the photovoltaic system under partial shading. IET Renew. Power Gener. 2019, 13, 1232–1238. [Google Scholar] [CrossRef]
  2. Ayat, R.; Bouafia, A.; Gaubert, J. Experimental validation of synergetic approach based MPPT controller for an autonomous PV system. IET Renew. Power Gener. 2021, 15, 1515–1527. [Google Scholar] [CrossRef]
  3. Rehman, H.; Murtaza, A.F.; Sher, H.A.; Noman, A.M.; Al-Shamma’A, A.A.; Alkuhayli, A.; Spertino, F. Neighboring-Pixel-Based maximum power point tracking algorithm for partially shaded photovoltaic (PV) systems. Electronics 2022, 11, 359. [Google Scholar] [CrossRef]
  4. Sai, B.S.V.; Khadtare, S.A.; Chatterjee, D. A dummy peak elimination based MPPT technique for PV generation under partial shading condition. IET Renew. Power Gener. 2021, 15, 2438–2451. [Google Scholar] [CrossRef]
  5. Kamran, M.; Mudassar, M.; Fazal, M.R.; Asghar, M.U.; Bilal, M.; Asghar, R. Implementation of improved Perturb & Observe MPPT technique with confined search space for standalone photovoltaic system. J. King Saud Univ.-Eng. Sci. 2018, 32, 432–441. [Google Scholar] [CrossRef]
  6. Swaminathan, N.; Lakshminarasamma, N.; Cao, Y. A fixed zone perturb and observe MPPT technique for a standalone distributed PV system. IEEE J. Emerg. Sel. Top. Power Electron. 2021, 10, 361–374. [Google Scholar] [CrossRef]
  7. Owusu-Nyarko, I.; Elgenedy, M.A.; Abdelsalam, I.; Ahmed, K.H. Modified variable step-size incremental conductance MPPT technique for photovoltaic systems. Electronics 2021, 10, 2331. [Google Scholar] [CrossRef]
  8. Gupta, A.K.; Pachauri, R.K.; Maity, T.; Chauhan, Y.K.; Mahela, O.P.; Khan, B.; Gupta, P.K. Effect of various incremental conductance MPPT methods on the charging of battery load feed by solar panel. IEEE Access 2021, 9, 90977–90988. [Google Scholar] [CrossRef]
  9. Jately, V.; Azzopardi, B.; Joshi, J.; Sharma, A.; Arora, S. Experimental Analysis of hill-climbing MPPT algorithms under low irradiance levels. Renew. Sustain. Energy Rev. 2021, 150, 111467. [Google Scholar] [CrossRef]
  10. Ahmed, J.; Salam, Z. A Modified P&O Maximum Power Point Tracking Method With Reduced Steady-State Oscillation and Improved Tracking Efficiency. IEEE Trans. Sustain. Energy 2016, 7, 1506–1515. [Google Scholar] [CrossRef]
  11. Loukriz, A.; Haddadi, M.; Messalti, S. Simulation and experimental design of a new advanced variable step size Incremental Conductance MPPT algorithm for PV systems. ISA Trans. 2016, 62, 30–38. [Google Scholar] [CrossRef]
  12. Sarvi, M.; Azadian, A. A comprehensive review and classified comparison of MPPT algorithms in PV systems. Energy Syst. 2021, 13, 281–320. [Google Scholar] [CrossRef]
  13. Tomar, A.; Mishra, S. Synthesis of a New DLMPPT Technique With PLC for Enhanced PV Energy Extraction Under Varying Irradiance and Load Changing Conditions. IEEE J. Photovolt. 2017, 7, 839–848. [Google Scholar] [CrossRef]
  14. Libin, X.; Cheng, R.; Jiajing, Y. A new MPPT Technique for fast and efficient tracking under fast varying solar irradiation and load resistance. Int. J. Photoenergy 2020, 2020, 6535372. [Google Scholar]
  15. MCelikel, R.; Yilmaz, M.; Gundogdu, A. A voltage scanning-based MPPT method for PV power systems under complex partial shading conditions. Renew. Energy 2022, 184, 361–373. [Google Scholar] [CrossRef]
  16. Celikel, R.; Yilmaz, M.; Gundogdu, A. A Novel Flower Pollination Based Global Maximum Power Point Method for Solar Maximum Power Point Tracking. IEEE Trans. Power Electron. 2017, 32, 8486–8499. [Google Scholar]
  17. Krishnan, G.; Kinattingal, S.; Simon, S.P.; Srinivasa, P.; Nayak, R. MPPT in PV systems using ant colony optimisation with dwindling population. IET Renew. Power Gener. 2020, 14, 1105–1112. [Google Scholar] [CrossRef]
  18. Mohanty, M.; Selvakumar, S.; Koodalsamy, C.; Sımon, S. Global maximum operating point tracking for PV system using fast convergence firefly algorithm. Turk. J. Electr. Eng. Comput. Sci. 2019, 27, 4640–4658. [Google Scholar]
  19. Chao, K.-H.; Rizal, M. A hybrid MPPT controller based on the genetic algorithm and ant colony optimization for photovoltaic systems under partially shaded conditions. Energies 2021, 14, 2902. [Google Scholar] [CrossRef]
  20. Megantoro, P.; Nugroho, Y.D.; Anggara, F.; Pakha, A.; Pramudita, B.A. The Implementation of Genetic Algorithm to MPPT Technique in a DC/DC Buck Converter under Partial Shading Condition. In Proceedings of the 2018 3rd International Conference on Information Technology, Information System and Electrical Engineering (ICITISEE), Yogyakarta, Indonesia, 13–14 November 2018; pp. 308–312. [Google Scholar]
  21. Li, H.; Yang, D.; Su, W.; Lu, J.; Yu, X. An overall distribution particle swarm optimization MPPT algorithm for photovoltaic system under partial shading. IEEE Trans. Ind. Electron. 2018, 66, 265–275. [Google Scholar] [CrossRef]
  22. Mohanty, S.; Subudhi, B.; Ray, P.K. A New MPPT design using grey wolf optimization technique for photovoltaic system under partial shading conditions. IEEE Trans. Sustain. Energy 2015, 7, 181–188. [Google Scholar] [CrossRef]
  23. Joshi, A.S.; Kulkarni, O.; Kakandikar, G.M.; Nandedkar, V.M. Cuckoo search optimization–A review. Mater. Today Proc. 2017, 4, 7262–7269. [Google Scholar] [CrossRef]
  24. Madni, S.H.H.; Latiff, M.S.A.; Ali, J.; Abdulhamid, S.M. Multi-objective-Oriented Cuckoo Search Optimization-Based Resource Scheduling Algorithm for Clouds. Arab. J. Sci. Eng. 2018, 44, 3585–3602. [Google Scholar] [CrossRef]
  25. Mellal, M.A.; Al-Dahidi, S.; Williams, E.J. System reliability optimization with heterogeneous components using hosted cuckoo optimization algorithm. Reliab. Eng. Syst. Saf. 2020, 203, 107110. [Google Scholar] [CrossRef]
  26. Qiangda, Y.; Peng, L.; Jie, Z.; Ning, D. Combined heat and power economic dispatch using an adaptive cuckoo search with differential evolution mutation. Appl. Energy 2022, 307, 118057. [Google Scholar]
  27. Rodriguez-Abreo, O.; Hernandez-Paredes, J.M.; Rangel, A.F.; Fuentes-Silva, C.; Velasquez, F.A.C. Parameter identification of motors by cuckoo search using steady-state relations. IEEE Access 2021, 9, 72017–72024. [Google Scholar] [CrossRef]
  28. Khodier, M. Comprehensive study of linear antenna array optimisation using the cuckoo search algorithm. IET Microw. Antennas Propag. 2019, 13, 1325–1333. [Google Scholar] [CrossRef]
  29. Ahmadi, B.; Ceylan, O.; Ozdemir, A. Cuckoo search algorithm for optimal siting and sizing of multiple distributed generators in distribution grids. In Proceedings of the Modern Electric Power Systems (MEPS), Wroclaw, Poland, 9–12 September 2019; pp. 1–6. [Google Scholar] [CrossRef]
  30. Shehab, M.; Khader, A.T.; Al-Betar, M.A. A survey on applications and variants of the cuckoo search algorithm. Appl. Soft Comput. 2017, 61, 1041–1059. [Google Scholar] [CrossRef]
  31. Jia, X.; Adhikari, P.M.; Vanfretti, L. Real-Time simulation models for photovoltaic cells and arrays in Opal-RT and Typhoon-HIL. In Proceedings of the 2020 IEEE Power & Energy Society General Meeting (PESGM), Montreal, QC, Canada, 2–6 August 2020; pp. 1–5. [Google Scholar] [CrossRef]
  32. Hasaneen, B.M.; Elbaset Mohammed, A.A. Design and simulation of DC/DC boost converter. In Proceedings of the 12th International Middle-East Power System Conference, Aswan, Egypt, 12–15 April 2008; pp. 335–340. [Google Scholar]
  33. Yang, X.-S.; Deb, S. Cuckoo Search via Lévy flights. In Proceedings of the World Congress on Nature & Biologically Inspired Computing (NaBIC), Coimbatore, India, 9–11 December 2009; pp. 210–214. [Google Scholar]
Figure 1. The equivalent model of PV cell.
Figure 1. The equivalent model of PV cell.
Electronics 11 01655 g001
Figure 2. Simulation model of four series-connected PV modules.
Figure 2. Simulation model of four series-connected PV modules.
Electronics 11 01655 g002
Figure 3. Example of Lévy flight.
Figure 3. Example of Lévy flight.
Electronics 11 01655 g003
Figure 4. Flowchart of the CSO-based MPPT for PV system.
Figure 4. Flowchart of the CSO-based MPPT for PV system.
Electronics 11 01655 g004
Figure 5. Hardware implementation of the MPPT techniques.
Figure 5. Hardware implementation of the MPPT techniques.
Electronics 11 01655 g005
Figure 7. Simulation results of output power and voltage of the uniform pattern (SP#1) using: (a) CSO; (b) PSO.
Figure 7. Simulation results of output power and voltage of the uniform pattern (SP#1) using: (a) CSO; (b) PSO.
Electronics 11 01655 g007
Figure 8. Simulation results of output power and voltage of the SP#2, SP#3, and SP#4 using: (a) CSO; (b) PSO.
Figure 8. Simulation results of output power and voltage of the SP#2, SP#3, and SP#4 using: (a) CSO; (b) PSO.
Electronics 11 01655 g008
Figure 9. The test bench. 1—OP4510 simulator; 2—dSPACE ds1104 Controller Box; 3—RT-LAB monitor console; 4—dSPACE control desk monitor; 5—Digital oscilloscope.
Figure 9. The test bench. 1—OP4510 simulator; 2—dSPACE ds1104 Controller Box; 3—RT-LAB monitor console; 4—dSPACE control desk monitor; 5—Digital oscilloscope.
Electronics 11 01655 g009
Figure 10. Experimental results of output power and voltage of the uniform pattern (SP#1) using: (a) CSO; (b) PSO.
Figure 10. Experimental results of output power and voltage of the uniform pattern (SP#1) using: (a) CSO; (b) PSO.
Electronics 11 01655 g010
Figure 11. Experimental results of output power and voltage of the SP#2 using: (a) CSO; (b) PSO.
Figure 11. Experimental results of output power and voltage of the SP#2 using: (a) CSO; (b) PSO.
Electronics 11 01655 g011
Figure 12. Experimental results of output power and voltage of the SP#3 using: (a) CSO; (b) PSO.
Figure 12. Experimental results of output power and voltage of the SP#3 using: (a) CSO; (b) PSO.
Electronics 11 01655 g012
Figure 13. Experimental results of output power and voltage of the SP#4 using: (a) CSO; (b) PSO.
Figure 13. Experimental results of output power and voltage of the SP#4 using: (a) CSO; (b) PSO.
Electronics 11 01655 g012
Table 1. Four shading patterns with four different GMP under study.
Table 1. Four shading patterns with four different GMP under study.
Irradiance
(W/m2)
SP#1
(Single MPP)
SP#2
(GMP at the Beginning)
SP#3
(GMP at the Middle)
SP#4
(GMP at the End)
G110006003001000
G21000300800800
G31000600600600
G41000200500500
Table 2. The simulation results captured by the CSO and PSO algorithms.
Table 2. The simulation results captured by the CSO and PSO algorithms.
Shading PatternAlgorithmVGMP (V)IGMP (A)PGMP (W)Tracking Time (s)
SP#1CSO122.378.1721000.00.99
PSO122.378.1721000.01.89
SP#2CSO61.124.803293.571.32
PSO61.124.803293.572.55
SP#3CSO96.454.307415.381.29
PSO97.604.227412.584.34
SP#4CSO129.624.466578.961.28
PSO132.804.337575.932.19
Publisher’s Note: MDPI stays neutral with regard to jurisdictional claims in published maps and institutional affiliations.

Share and Cite

MDPI and ACS Style

Al-Shammaa, A.A.; M. Abdurraqeeb, A.; Noman, A.M.; Alkuhayli, A.; Farh, H.M.H. Hardware-In-the-Loop Validation of Direct MPPT Based Cuckoo Search Optimization for Partially Shaded Photovoltaic System. Electronics 2022, 11, 1655. https://doi.org/10.3390/electronics11101655

AMA Style

Al-Shammaa AA, M. Abdurraqeeb A, Noman AM, Alkuhayli A, Farh HMH. Hardware-In-the-Loop Validation of Direct MPPT Based Cuckoo Search Optimization for Partially Shaded Photovoltaic System. Electronics. 2022; 11(10):1655. https://doi.org/10.3390/electronics11101655

Chicago/Turabian Style

Al-Shammaa, Abdullrahman A., Akram M. Abdurraqeeb, Abdullah M. Noman, Abdulaziz Alkuhayli, and Hassan M. H. Farh. 2022. "Hardware-In-the-Loop Validation of Direct MPPT Based Cuckoo Search Optimization for Partially Shaded Photovoltaic System" Electronics 11, no. 10: 1655. https://doi.org/10.3390/electronics11101655

APA Style

Al-Shammaa, A. A., M. Abdurraqeeb, A., Noman, A. M., Alkuhayli, A., & Farh, H. M. H. (2022). Hardware-In-the-Loop Validation of Direct MPPT Based Cuckoo Search Optimization for Partially Shaded Photovoltaic System. Electronics, 11(10), 1655. https://doi.org/10.3390/electronics11101655

Note that from the first issue of 2016, this journal uses article numbers instead of page numbers. See further details here.

Article Metrics

Back to TopTop