Inter-Turn Short Circuit Fault Diagnosis of PMSM
Abstract
:1. Introduction
2. Mathematical Models of PMSM
2.1. PMSM Model under Regular Operation
- (1)
- The saturation effect of the motor core is ignored;
- (2)
- The current of the motor is a symmetrical three-phase sinusoidal current;
- (3)
- The conductivity of the permanent magnet material is zero;
- (4)
- The eddy current and hysteresis losses of the motor are excluded.
2.2. Fault Model of PMSM in ITSC
3. Fault Diagnosis for PMSM ITSC Based on Optimization Algorithms
3.1. The Methods Based on Heuristic Optimization Algorithms
3.1.1. Particle Swarm Optimization Algorithm
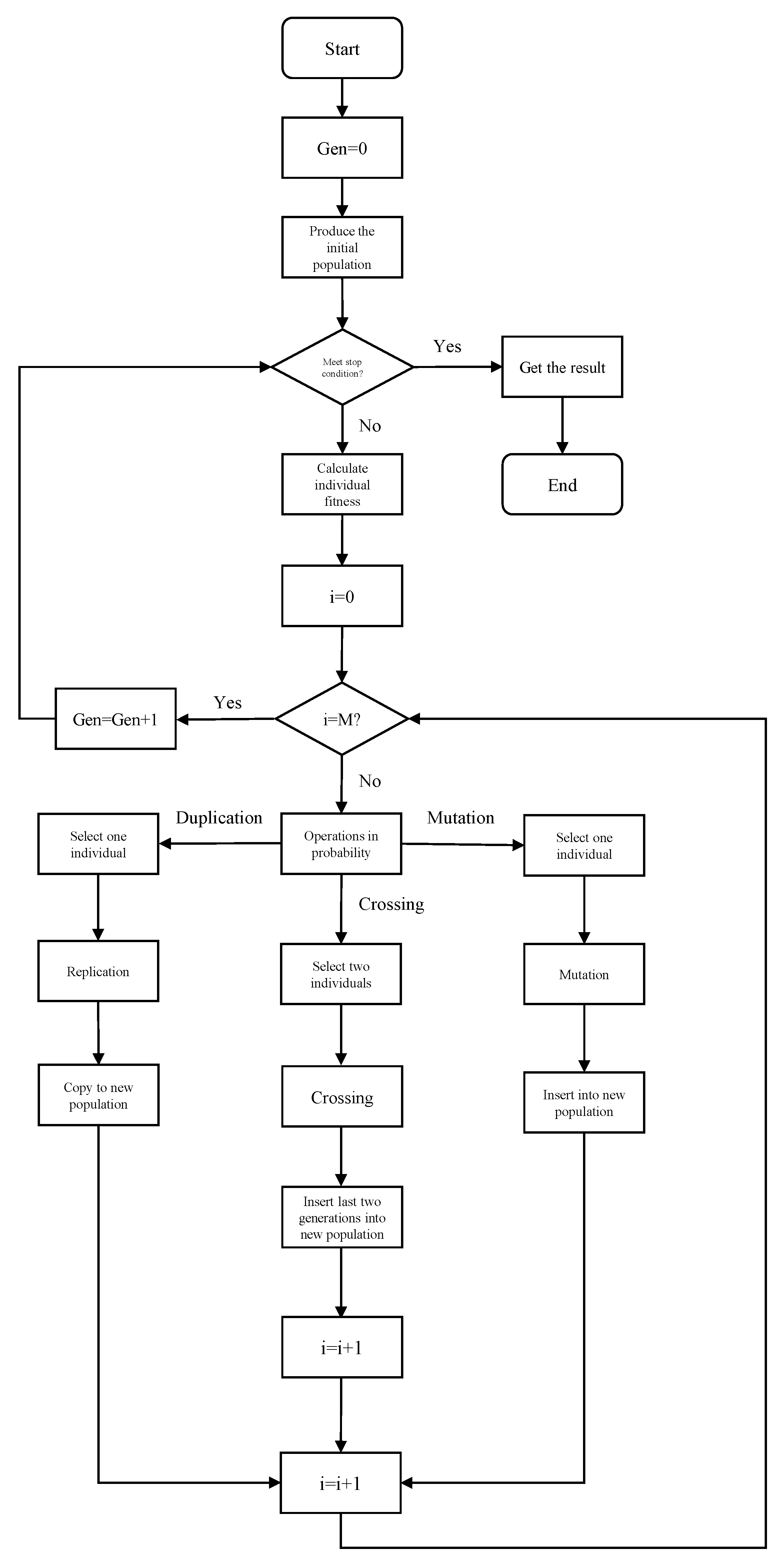
3.1.2. Genetic Algorithm
3.1.3. Whale Optimization Algorithm
3.2. Gradient Descent Method and Its Variation
| Algorithm 1: SPGD. |
Require: The objective function , the amplitude , the learning rate and the maximal number of learning iterations T. Ensure: The optimal parameters Initialize the parameters fordo Based on the fixed amplitude , randomly generate positive and negative value of The approximate gradient The optimal parameters end for |
4. Numerical Simulations
4.1. Fault Diagnosis by the Proposed Methods for ITSC under Ideal Condition
4.2. The Fault Diagnostic Accuracy of the Method Based on SPGD for ITSC Diagnosis under Nonideal Condition
4.2.1. The Fault Diagnostic Accuracy of the Method Based on SPGD in the Case of Input Three Phase Voltage Phase Imbalance
4.2.2. The Fault Diagnostic Accuracy of the Method Based on SPGD in the Case of Input Three-Phase Voltage Amplitude Imbalance
4.2.3. The Fault Diagnostic Accuracy of Proposed Methods for ITSC Diagnosis under High-Order Harmonics
5. Experimental Validation
6. Conclusions
Author Contributions
Funding
Institutional Review Board Statement
Informed Consent Statement
Data Availability Statement
Conflicts of Interest
References
- Gandhi, A.; Corrigan, T.; Parsa, L. Recent Advances in Modeling and Online Detection of Stator Interturn Faults in Electrical Motors. IEEE Trans. Ind. Electron. 2011, 58, 1564–1575. [Google Scholar] [CrossRef]
- Leboeuf, N.; Boileau, T.; Nahid-Mobarakeh, B.; Clerc, G.; Meibody-Tabar, F. Real-Time Detection of Interturn Faults in PM Drives Using Back-EMF Estimation and Residual Analysis. IEEE Trans. Ind. Appl. 2011, 47, 2402–2412. [Google Scholar] [CrossRef]
- Sarikhani, A.; Mohammed, O.A. Inter-Turn Fault Detection in PM Synchronous Machines by Physics-Based Back Electromotive Force Estimation. IEEE Trans. Ind. Electron. 2013, 60, 3472–3484. [Google Scholar] [CrossRef]
- Boileau, T.; Nahid-Mobarakeh, B.; Meibody-Tabar, F. Back-EMF Based Detection of Stator Winding Inter-turn Fault for PM Synchronous Motor Drives. In Proceedings of the Vehicle Power & Propulsion Conference, Arlington, TX, USA, 9–12 September 2007; pp. 95–100. [Google Scholar]
- Krolczyk, G.M.; Krolczyk, J.B.; Legutko, S.; Hunjet, A. Effect of the disc processing technology on the vibration level of the chipper during operations. Teh. Vjesn. 2014, 447–450. [Google Scholar]
- Capolino, G.A.; Henao, H.; Demian, C. A frequency-domain detection of stator winding faults in induction machines using an external flux sensor. In Proceedings of the Industry Applications Conference, Salt Lake City, CA, USA, 12–16 October 2003. [Google Scholar]
- Cira, F.; Arkan, M.; Gumus, B.; Goktas, T. Analysis of stator inter-turn short-circuit fault signatures for inverter-fed permanent magnet synchronous motors. In Proceedings of the IECON 2016-42nd Annual Conference of the IEEE Industrial Electronics Society, Florence, Italy, 24–27 October 2016. [Google Scholar]
- Ping, Z.A.; Yang, J.; Ling, W. Fault Detection of Stator Winding Interturn Short Circuit in PMSM Based on Wavelet Packet Analysis. In Proceedings of the Fifth International Conference on Measuring Technology & Mechatronics Automation, Hong Kong, China, 16–17 January 2013. [Google Scholar]
- Moosavi, S.S.; Esmaili, Q.; Djerdir, A.; Amirat, Y.A. Inter-Turn Fault Detection in Stator Winding of PMSM Using Wavelet Transform. In Proceedings of the 2017 IEEE Vehicle Power and Propulsion Conference (VPPC), Belfort, France, 14–17 December 2017. [Google Scholar]
- Obeid, N.H.; Boileau, T.; Nahid-Mobarakeh, B. Modeling and diagnostic of incipient inter-turn faults for a three phase permanent magnet synchronous motor using wavelet transform. In Proceedings of the 2014 IEEE Industry Applications Society Annual Meeting, Las Vegas, NV, USA, 7–11 October 2015. [Google Scholar]
- Gao, Z.; Cecati, C.; Ding, S.X. A Survey of Fault Diagnosis and Fault-Tolerant Techniques—Part II: Fault Diagnosis With Knowledge-Based and Hybrid/Active Approaches. IEEE Trans. Ind. Electron. 2015, 62, 3768–3774. [Google Scholar] [CrossRef] [Green Version]
- Quiroga, J.; Liu, L.; Cartes, D.A. Fuzzy logic based fault detection of PMSM stator winding short under load fluctuation using negative sequence analysis. In Proceedings of the American Control Conference, Seattle, WA, USA, 11–13 June 2008; pp. 4262–4267. [Google Scholar]
- Liang, S.; Chen, Y.; Liang, H.; Li, X. Sparse Representation and SVM Diagnosis Method for Inter-Turn Short-Circuit Fault in PMSM. Appl. Sci. 2019, 9, 224. [Google Scholar] [CrossRef] [Green Version]
- Das, S.; Koley, C.; Purkait, P.; Chakravorti, S. Wavelet aided SVM classifier for stator inter-turn fault monitoring in induction motors. In Proceedings of the Power & Energy Society General Meeting IEEE 2010, Minneapolis, MN, USA, 25–29 July 2010. [Google Scholar]
- Nyanteh, Y.; Edrington, C.; Srivastava, S.; Cartes, D. Application of Artificial Intelligence to Real-Time Fault Detection in Permanent-Magnet Synchronous Machines. IEEE Trans. Ind. Appl. 2013, 49, 1205–1214. [Google Scholar] [CrossRef]
- Vaseghi, B.; Takorabet, N.; Meibody-Ta Ba R, F.; Djerdir, A.; Farooq, J.A.; Miraoui, A. Modeling and characterizing the inter-turn short circuit fault in PMSM. In Proceedings of the 2011 IEEE International Electric Machines & Drives Conference (IEMDC), Niagara Falls, ON, Canada, 15–18 May 2011. [Google Scholar]
- Yang, J.W.; Dai, Z.Y.; Zhang, Z. Modeling and fault diagnosis of multi-phase winding inter-turn short circuit for five-phase PMSM based on improved trust region-ScienceDirect. Microelectron. Reliab. 2020, 114, 113778. [Google Scholar] [CrossRef]
- Liu, W.; Li, L.; Chung, I.Y.; Cartes, D.A.; Wei, Z. Modeling and detecting the stator winding fault of permanent magnet synchronous motors. Simul. Model. Pract. Theory 2012, 27, 1–16. [Google Scholar] [CrossRef]
- Eberhart, R.; Kennedy, J. New optimizer using particle swarm theory. In Proceedings of the International Symposium on Micro Machine and Human Science, Nagoya, Japan, 4–6 October 1995; pp. 39–43. [Google Scholar]
- Kennedy, J.; Eberhart, R.C. A discrete binary version of the particle swarm algorithm. In Proceedings of the 1997 IEEE International Conference on Systems, Man, and Cybernetics. Computational Cybernetics and Simulation, Orlando, FL, USA, 12–15 October 1997. [Google Scholar]
- Mirjalili, S.; Lewis, A. The Whale Optimization Algorithm. Adv. Eng. Softw. 2016, 95, 51–67. [Google Scholar] [CrossRef]
- Vorontsov, M.A.; Sivokon, V.P. Stochastic parallel-gradient-descent technique for high-resolution wave-front phase-distortion correction. J. Opt. Soc. Am. A 1998, 15, 2745–2758. [Google Scholar] [CrossRef]
- Dang, Z. Study on Fault Diagnosis and Fault Tolerant Control of Permanent Magnet Synchronous Motor interturn Short Circuit. Ph.D. Thesis, Xi’an University of Science and Technology, Xi’an, China, 2020. [Google Scholar]
- Li, L.; Cartes, D.A.; Liu, W. Application of Particle Swarm Optimization to PMSM Stator Fault Diagnosis. In Proceedings of the 2006 IEEE International Joint Conference on Neural Network Proceedings, Vancouver, BC, Canada, 16–21 July 2006. [Google Scholar]
- Grouz, F.; Sbita, L.; Boussak, M. Particle swarm optimization based fault diagnosis for non-salient PMSM with multi-phase inter-turn short circuit. In Proceedings of the International Conference on Communications, Computing and Control Applications (CCCA) CCCA12, Marseilles, France, 6–8 December 2012. [Google Scholar]





















| Parameters of PSO | The Values of Parameters |
|---|---|
| r1 | a random number between 0 and 1 |
| r2 | a random number between 0 and 1 |
| C1 | 2 |
| C2 | 0.5 |
| W | 1 |
| Method | PSO | WOA | GA | SPGD |
|---|---|---|---|---|
| Mean value | 0.7884 | 0.1664 | 0.1036 | 0.0296 |
| Variance | 0.9448 | 0.0183 | 0.0257 | 0.00011954 |
| Method | PSO | WOA | GA | SPGD |
|---|---|---|---|---|
| Mean value | 0.6253 | 0.2344 | 0.0509 | 0.0331 |
| Variance | 0.2010 | 0.1828 | 0.0015 | 0.00013542 |
| Method | PSO | WOA | GA | SPGD |
|---|---|---|---|---|
| Mean value | 0.2790 | 0.2338 | 0.0683 | 0.0180 |
| Variance | 0.0629 | 0.0174 | 0.0323 | 0.000025989 |
| Method | PSO | GA | WOA | SPGD |
|---|---|---|---|---|
| T = 0 | 7.196 | 7.367 | 7.179 | 6.547 |
| T = 0.1Tn | 7.180 | 6.944 | 7.218 | 6.522 |
| T = 0.2Tn | 7.184 | 7.028 | 7.261 | 6.479 |
| T = 0.3Tn | 7.201 | 7.166 | 7.328 | 6.443 |
| T = 0.4Tn | 7.176 | 6.898 | 7.220 | 6.458 |
| T = 0.5Tn | 7.201 | 7.166 | 7.328 | 6.455 |
| T = 0.6Tn | 7.176 | 6.898 | 7.220 | 6.387 |
| T = 0.7Tn | 7.185 | 7.330 | 7.173 | 6.514 |
| T = 0.8Tn | 7.183 | 7.132 | 7.058 | 6.499 |
| T = 0.9Tn | 7.190 | 7.404 | 7.042 | 6.452 |
| T = Tn | 7.186 | 7.259 | 7.170 | 6.511 |
Publisher’s Note: MDPI stays neutral with regard to jurisdictional claims in published maps and institutional affiliations. |
© 2022 by the authors. Licensee MDPI, Basel, Switzerland. This article is an open access article distributed under the terms and conditions of the Creative Commons Attribution (CC BY) license (https://creativecommons.org/licenses/by/4.0/).
Share and Cite
Chen, X.; Qin, P.; Chen, Y.; Zhao, J.; Li, W.; Mao, Y.; Zhao, T. Inter-Turn Short Circuit Fault Diagnosis of PMSM. Electronics 2022, 11, 1576. https://doi.org/10.3390/electronics11101576
Chen X, Qin P, Chen Y, Zhao J, Li W, Mao Y, Zhao T. Inter-Turn Short Circuit Fault Diagnosis of PMSM. Electronics. 2022; 11(10):1576. https://doi.org/10.3390/electronics11101576
Chicago/Turabian StyleChen, Xinglong, Peng Qin, Yongyi Chen, Jianjian Zhao, Wenhao Li, Yao Mao, and Tao Zhao. 2022. "Inter-Turn Short Circuit Fault Diagnosis of PMSM" Electronics 11, no. 10: 1576. https://doi.org/10.3390/electronics11101576
APA StyleChen, X., Qin, P., Chen, Y., Zhao, J., Li, W., Mao, Y., & Zhao, T. (2022). Inter-Turn Short Circuit Fault Diagnosis of PMSM. Electronics, 11(10), 1576. https://doi.org/10.3390/electronics11101576

