Assessing Antecedents of Behavioral Intention to Use Mobile Technologies in E-Commerce
Abstract
:1. Introduction
2. Literature Review
3. Materials and Methods
3.1. Research Design and Hypothesis
3.2. Data Collection and Sample Selection
3.3. Methods
4. Results
5. Discussion
6. Conclusions, Limitations, and Further Research
6.1. Theoretical Implications
6.2. Managerial Implications
6.3. Limitations and Further Research
Author Contributions
Funding
Conflicts of Interest
References
- Kaabi, S.; Jallouli, R. Overview of E-commerce Technologies, Data Analysis Capabilities and Marketing Knowledge. In Proceedings of the International Conference on Digital Economy, Beirut, Liban, 15–18 April 2019; pp. 183–193. [Google Scholar] [CrossRef]
- Katsikeas, C.; Leonidou, L.; Zeriti, A. Revisiting international marketing strategy in a digital era. Int. Mark. Rev. 2019, 37, 405–424. [Google Scholar] [CrossRef] [Green Version]
- Fouskas, K.; Pachni-Tsitiridou, O.; Chatziharistou, C. A Systematic Literature Review on E-Commerce Success Factors. Strateg. Innov. Mark. Tour. 2020, 687–694. [Google Scholar] [CrossRef]
- Pantelimon, F.-V.; Georgescu, T.M.; Posedaru, B.-S. The Impact of Mobile e-Commerce on GDP: A Comparative Analysis between Romania and Germany and how COVID-19 Influences the e-Commerce Activity Worldwide. Inform. Econ. 2020, 24, 27–41. [Google Scholar] [CrossRef]
- Dumanska, I.; Hrytsyna, L.; Kharun, O.; Matviiets, O. E-commerce and M-commerce as Global Trends of International Trade Caused by the COVID-19 Pandemic. WSEAS Trans. Environ. Dev. 2021, 17, 386–397. [Google Scholar] [CrossRef]
- Kim, E.-A. Social Distancing and Public Health Guidelines at Workplaces in Korea: Responses to Coronavirus Disease. Saf. Health Work 2020, 11, 275–283. [Google Scholar] [CrossRef]
- Sardjono, W.; Selviyanti, E.; Mukhlis, M.; Tohir, M. Global issues: Utilization of e-commerce and increased use of mobile commerce application as a result of the Covid-19 pandemic. J. Phys. Conf. Ser. 2021, 1832, 012024. [Google Scholar] [CrossRef]
- Kaushik, D.; Gupta, A.; Gupta, S. E-Commerce Security Challenges: A Review. In Proceedings of the International Conference on Innovative Computing & Communications (ICICC), SSRN, New Delhi, India, 7 May 2020; p. 3595304. [Google Scholar]
- Khan, S.W. Cyber Security Issues and Challenges in E-Commerce. In Proceedings of the 10th International Conference on Digital Strategies for Organizational Success, SSRN, Gwalior, India, 5–7 January 2019. [Google Scholar] [CrossRef]
- Kwon, O.B.; Sadeh, N. Applying case-based reasoning and multi-agent intelligent system to context-aware comparative shopping. Decis. Support Syst. 2004, 37, 199–213. [Google Scholar] [CrossRef]
- Chantzaras, A.; Dimitrios, N.K.; Vlachos, D.S. Mobile Commerce and Success Factors. Simulation and Modeling of the Problem; Springer: Cham, Switzerland, 2017; pp. 349–355. [Google Scholar] [CrossRef]
- Varshney, U.; Vetter, R. Mobile Commerce: Framework, Applications and Networking Support. Mob. Netw. Appl. 2002, 7, 185–198. [Google Scholar] [CrossRef]
- Balasubraman, S.; Peterson, R.A.; Jarvenpaa, S.L.; Balasubramanian, S. Exploring the Implications of M-Commerce for Markets and Marketing. J. Acad. Mark. Sci. 2002, 30, 348–361. [Google Scholar] [CrossRef] [Green Version]
- Venkatesh, V.; Ramesh, V.; Massey, A.P. Understanding usability in mobile commerce. Commun. ACM 2003, 46, 53–56. [Google Scholar] [CrossRef]
- Deng, Z.; Lu, Y.; Wang, B.; Zhang, J.; Wei, K.K. An empirical analysis of factors influencing users’ adoption and use of mobile services in China. Int. J. Mob. Commun. 2010, 8, 561–585. [Google Scholar] [CrossRef]
- Hung, C.L.; Chou, J.C.L.; Dong, T.P.; Chung, R. A cross-cultural study on the mobile commerce acceptance model. In Proceedings of the 2010 IEEE International Conference on Management of Innovation & Technology, Singapore, 2–5 June 2010; pp. 462–467. [Google Scholar] [CrossRef]
- Chong, A.Y.-L.; Chan, F.T.; Ooi, K.-B. Predicting consumer decisions to adopt mobile commerce: Cross country empirical examination between China and Malaysia. Decis. Support Syst. 2011, 53, 34–43. [Google Scholar] [CrossRef]
- Wang, C.; Zhang, P. The Evolution of Social Commerce: The People, Management, Technology, and Information Dimensions. Commun. Assoc. Inf. Syst. 2012, 31, 5. [Google Scholar] [CrossRef]
- Martín, S.S.; López-Catalán, B.; Ramón-Jerónimo, M. Factors determining firms’ perceived performance of mobile commerce. Ind. Manag. Data Syst. 2012, 112, 946–963. [Google Scholar] [CrossRef]
- Faqih, K.M.; Jaradat, M. Assessing the moderating effect of gender differences and individualism-collectivism at individual-level on the adoption of mobile commerce technology: TAM3 perspective. J. Retail. Consum. Serv. 2015, 22, 37–52. [Google Scholar] [CrossRef]
- Ettis, S.A.; Abidine, A.B.Z.E.; Lee, I.; Pelet, J. Consumer Behavior in M-Commerce: Literature Review and Research Agenda. Mob. Platf. Des. Apps Soc. Commer. 2017, 264–287. [Google Scholar] [CrossRef]
- Sun, J.; Chi, T. Key factors influencing the adoption of apparel mobile commerce: An empirical study of Chinese consumers. J. Text. Inst. 2017, 109, 785–797. [Google Scholar] [CrossRef]
- Du, S.; Li, H. The Knowledge Mapping of Mobile Commerce Research: A Visual Analysis Based on I-Model. Sustainability 2019, 11, 1580. [Google Scholar] [CrossRef] [Green Version]
- Lopez-Nicolas, C.; Molina-Castillo, F.-J.; Bouwman, H. An assessment of advanced mobile services acceptance: Contributions from TAM and diffusion theory models. Inf. Manag. 2008, 45, 359–364. [Google Scholar] [CrossRef]
- Son, H.; Park, Y.; Kim, C.; Chou, J.-S. Toward an understanding of construction professionals’ acceptance of mobile computing devices in South Korea: An extension of the technology acceptance model. Autom. Constr. 2012, 28, 82–90. [Google Scholar] [CrossRef]
- Lu, J.; Yao, J.E.; Yu, C.-S. Personal innovativeness, social influences and adoption of wireless Internet services via mobile technology. J. Strat. Inf. Syst. 2005, 14, 245–268. [Google Scholar] [CrossRef]
- Xia, M.; Zhang, Y.; Zhang, C. A TAM-based approach to explore the effect of online experience on destination image: A smartphone user’s perspective. J. Destin. Mark. Manag. 2018, 8, 259–270. [Google Scholar] [CrossRef]
- Singh, N.; Srivastava, S.; Sinha, N. Consumer preference and satisfaction of M-wallets: A study on North Indian consumers. Int. J. Bank Mark. 2017, 35, 944–965. [Google Scholar] [CrossRef]
- McLean, G.; Al-Nabhani, K.; Wilson, A. Developing a Mobile Applications Customer Experience Model (MACE)- Implications for Retailers. J. Bus. Res. 2018, 85, 325–336. [Google Scholar] [CrossRef] [Green Version]
- Ngubelanga, A.; Duffett, R. Modeling Mobile Commerce Applications’ Antecedents of Customer Satisfaction among Millennials: An Extended TAM Perspective. Sustainability 2021, 13, 5973. [Google Scholar] [CrossRef]
- Marinkovic, V.; Kalinic, Z. Antecedents of customer satisfaction in mobile commerce. Online Inf. Rev. 2017, 41, 138–154. [Google Scholar] [CrossRef]
- Liu, Z.; Ben, S.; Zhang, R. Factors affecting consumers’ mobile payment behavior: A meta-analysis. Electron. Commer. Res. 2019, 19, 575–601. [Google Scholar] [CrossRef]
- Hasan, A.; Gupta, S.K. Exploring Tourists’ Behavioural Intentions Towards Use of Select Mobile Wallets for Digital Payments. Paradigm 2020, 24, 177–194. [Google Scholar] [CrossRef]
- Schmidthuber, L.; Maresch, D.; Ginner, M. Disruptive technologies and abundance in the service sector—Toward a refined technology acceptance model. Technol. Forecast. Soc. Chang. 2018, 155, 119328. [Google Scholar] [CrossRef]
- Alalwan, A. Mobile food ordering apps: An empirical study of the factors affecting customer e-satisfaction and continued intention to reuse. Int. J. Inf. Manag. 2020, 50, 28–44. [Google Scholar] [CrossRef]
- Singh, N.; Sinha, N.; Liebana-Cabanillas, F. Determining factors in the adoption and recommendation of mobile wallet services in India: Analysis of the effect of innovativeness, stress to use and social influence. Int. J. Inf. Manag. 2020, 50, 191–205. [Google Scholar] [CrossRef]
- Vahdat, A.; Alizadeh, A.; Quach, S.; Hamelin, N. Would you like to shop via mobile app technology? The technology acceptance model, social factors and purchase intention. Australas. Mark. J. 2020, 29, 187–197. [Google Scholar] [CrossRef]
- Holmes, A.; Byrne, A.; Rowley, J. Mobile shopping behaviour: Insights into attitudes, shopping process involvement and location. Int. J. Retail. Distrib. Manag. 2013, 42, 25–39. [Google Scholar] [CrossRef]
- Kuo, T.; Tsai, G.Y.; Lu, I.Y.; Chang, J.S. Relationships among Service Quality, Customer Satisfaction, and Customer Loyalty: A Case Study on Mobile Shopping APPs. In Proceedings of the 17th Asia Pacific Industrial Engineering and Management System Conference, Taipei, Taiwan, 7–10 December 2016; pp. 7–10. [Google Scholar]
- Kalinić, Z.; Marinković, V.; Djordjevic, A.; Liebana-Cabanillas, F. What drives customer satisfaction and word of mouth in mobile commerce services? A UTAUT2-based analytical approach. J. Enterp. Inf. Manag. 2019, 33, 71–94. [Google Scholar] [CrossRef]
- Thakur, R. The moderating role of customer engagement experiences in customer satisfaction–loyalty relationship. Eur. J. Mark. 2019, 53, 1278–1310. [Google Scholar] [CrossRef]
- Chung, K.C. Transaction Utility Perspective of Customer Satisfaction towards M-Commerce in Taiwan. In Proceedings of the 2019 5th International Conference on E-business and Mobile Commerce, Taichung, Taiwan, 22–24 May 2019; pp. 1–5. [Google Scholar] [CrossRef]
- Marinao-Artigas, E.; Barajas-Portas, K. Precedents of the satisfaction of mobile shoppers. A cross-country analysis. Electron. Commer. Res. Appl. 2019, 39, 100919. [Google Scholar] [CrossRef]
- Liébana-Cabanillas, F.; Marinković, V.; Kalinić, Z. A SEM-neural network approach for predicting antecedents of m-commerce acceptance. Int. J. Inf. Manag. 2017, 37, 14–24. [Google Scholar] [CrossRef]
- Veerasamy, D.; Govender, J.P. E-Communication and Customer Satisfaction: A Case of the Mobile Telecommunications Industry in South Africa. J. Econ. Behav. Stud. 2017, 9, 189–200. [Google Scholar] [CrossRef]
- Pipitwanichakarn, T.; Wongtada, N. Leveraging the technology acceptance model for mobile commerce adoption under distinct stages of adoption. Asia Pac. J. Mark. Logist. 2019, 33, 1415–1436. [Google Scholar] [CrossRef]
- Lu, Y.; Yang, S.; Chau, P.Y.; Cao, Y. Dynamics between the trust transfer process and intention to use mobile payment services: A cross-environment perspective. Inf. Manag. 2011, 48, 393–403. [Google Scholar] [CrossRef]
- Zhang, L.; Zhu, J.; Liu, Q. A meta-analysis of mobile commerce adoption and the moderating effect of culture. Comput. Hum. Behav. 2012, 28, 1902–1911. [Google Scholar] [CrossRef]
- Müller, J.; Pommeranz, B.; Weisser, J.; Voigt, K.-I. Digital, Social Media, and Mobile Marketing in industrial buying: Still in need of customer segmentation? Empirical evidence from Poland and Germany. Ind. Mark. Manag. 2018, 73, 70–83. [Google Scholar] [CrossRef]
- Shankar, V.; Venkatesh, A.; Hofacker, C.; Naik, P. Mobile Marketing in the Retailing Environment: Current Insights and Future Research Avenues. J. Interact. Mark. 2010, 24, 111–120. [Google Scholar] [CrossRef] [Green Version]
- Benou, P.; Vassilakis, C.; Vrechopoulos, A. Context management for m-commerce applications: Determinants, methodology and the role of marketing. Inf. Technol. Manag. 2012, 13, 91–111. [Google Scholar] [CrossRef]
- Liu, Q.; Diao, L.; Tu, G. The Application of Artificial Intelligence in Mobile Learning. In Proceedings of the 2010 International Conference on System Science, Engineering Design and Manufacturing Informatization, Yichang, China, 12–14 November 2010; Volume 1, pp. 80–83. [Google Scholar] [CrossRef]
- Vieira, J.; Frade, R.; Ascenso, R.; Prates, I.; Martinho, F. Generation Z and Key-Factors on E-Commerce: A Study on the Portuguese Tourism Sector. Adm. Sci. 2020, 10, 103. [Google Scholar] [CrossRef]
- Brown, B.; Kim, Y. Understanding Millennials Mobile Shopping Behaviors: An Implication for Insurance Industry. J. Int. Manag. Stud. 2017, 12, 71–82. [Google Scholar]
- Newman, D.; Kramer, S.; Blanchard, O. Marketing to Millennials. Futurum Premium Report. Available online: https://futurumresearch.com/wp-content/uploads/woocommerce_uploads/2017/02/report_200117.pdf (accessed on 14 June 2021).
- Trivedi, J.P.; Kumar, S. Determinants of Mobile Commerce Acceptance amongst Gen Y. J. Mark. Manag. 2014, 2, 145–163. [Google Scholar]
- Silveira, P.D.; Galvão, S.; Amélia Marques, M.A. Comparing the In-Store Use of Smartphones between Shoppers of Generations X-Y-Z. 8th icCSBs The Annual International Conference on Cognitive—Social, and Behavioural Sciences. Available online: https://comum.rcaap.pt/bitstream/10400.26/30641/1/revised%20EpSBS%20_%20COMPARING%20GENERATIONS%20X-Y-Z%20USING%20SMARTPHONES%20IN%20RETAIL%20STORES.pdf (accessed on 9 June 2021).
- Davis, F.D. A Technology Acceptance Model for Empirically Testing New End-User Information Systems: Theory and Results. Diss. Massachusetts Institute of Technology. Available online: https://dspace.mit.edu/bitstream/handle/1721.1/15192/14927137-MIT.pdf?sequence=2&isAllowed=y (accessed on 9 June 2021).
- Davis, F.D.; Bagozzi, R.P.; Warshaw, P.R. User Acceptance of Computer Technology: A Comparison of Two Theoretical Models. Manag. Sci. 1989, 35, 982–1003. [Google Scholar] [CrossRef] [Green Version]
- Venkatesh, V.; Davis, F.D. A Theoretical Extension of the Technology Acceptance Model: Four Longitudinal Field Studies. Manag. Sci. 2000, 46, 186–204. [Google Scholar] [CrossRef] [Green Version]
- Venkatesh, V.; Bala, H. Technology Acceptance Model 3 and a Research Agenda on Interventions. Decis. Sci. 2008, 39, 273–315. [Google Scholar] [CrossRef] [Green Version]
- Jaradat, M.; Al Mashaqba, A.M. Understanding the adoption and usage of mobile payment services by using TAM. Int. J. Bus. Inf. Syst. 2014, 16, 271. [Google Scholar] [CrossRef]
- Bailey, A.A.; Pentina, I.; Mishra, A.S.; Ben Mimoun, M.S. Mobile payments adoption by US consumers: An extended TAM. Int. J. Retail. Distrib. Manag. 2017, 45, 626–640. [Google Scholar] [CrossRef]
- Muñoz-Leiva, F.; Climent-Climent, S.; Liebana-Cabanillas, F. Determinants of intention to use the mobile banking apps: An extension of the classic TAM model. Span. J. Mark.-ESIC 2017, 21, 25–38. [Google Scholar] [CrossRef]
- Chhonker, M.S.; Verma, D.; Kar, A.K. Review of Technology Adoption frameworks in Mobile Commerce. Procedia. Comput. Sci. 2017, 122, 888–895. [Google Scholar] [CrossRef]
- Madan, K.; Yadav, R. Understanding and predicting antecedents of mobile shopping adoption. Asia Pac. J. Mark. Logist. 2018, 30, 139–162. [Google Scholar] [CrossRef]
- Ghazali, E.M.; Mutum, D.S.; Chong, J.H.; Nguyen, B. Do consumers want mobile commerce? A closer look at M-shopping and technology adoption in Malaysia. Asia Pac. J. Mark. Logist. 2018, 30, 1064–1086. [Google Scholar] [CrossRef] [Green Version]
- Natarajan, T.; Balasubramanian, S.A.; Kasilingam, D.L. The moderating role of device type and age of users on the intention to use mobile shopping applications. Technol. Soc. 2018, 53, 79–90. [Google Scholar] [CrossRef]
- Chen, C.-C.; Tsai, J.-L. Determinants of behavioral intention to use the Personalized Location-based Mobile Tourism Application: An empirical study by integrating TAM with ISSM. Future Gener. Comput. Syst. 2019, 96, 628–638. [Google Scholar] [CrossRef]
- Chi, T. Understanding Chinese consumer adoption of apparel mobile commerce: An extended TAM approach. J. Retail. Consum. Serv. 2018, 44, 274–284. [Google Scholar] [CrossRef]
- Kamdjoug, J.R.K.; Wamba-Taguimdje, S.-L.; Wamba, S.F.; Kake, I.B. Determining factors and impacts of the intention to adopt mobile banking app in Cameroon: Case of SARA by afriland First Bank. J. Retail. Consum. Serv. 2021, 61, 102509. [Google Scholar] [CrossRef]
- Cabrera-Sánchez, J.P.; Ramos-de-Luna, I.; Carvajal-Trujillo, E.; Villarejo-Ramos, Á.F. Online Recommendation Systems: Factors Influencing Use in E-Commerce. Sustainability 2020, 12, 8888. [Google Scholar] [CrossRef]
- Tsourela, M.; Nerantzaki, D.-M. An Internet of Things (IoT) Acceptance Model. Assessing Consumer’s Behavior toward IoT Products and Applications. Future Internet 2020, 12, 191. [Google Scholar] [CrossRef]
- Chauhan, S.; Mittal, M.; Woźniak, M.; Gupta, S.; de Prado, R.P. A Technology Acceptance Model-Based Analytics for Online Mobile Games Using Machine Learning Techniques. Symmetry 2021, 13, 1545. [Google Scholar] [CrossRef]
- Do, H.-N.; Shih, W.; Ha, Q.-A. Effects of mobile augmented reality apps on impulse buying behavior: An investigation in the tourism field. Heliyon 2020, 6, e04667. [Google Scholar] [CrossRef] [PubMed]
- Humbani, M.; Wiese, M. An integrated framework for the adoption and continuance intention to use mobile payment apps. Int. J. Bank Mark. 2019, 37, 646–664. [Google Scholar] [CrossRef]
- Shang, D.; Wu, W. Understanding mobile shopping consumers’ continuance intention. Ind. Manag. Data Syst. 2017, 117, 213–227. [Google Scholar] [CrossRef]
- Francis, T.; Hoefel, F. ‘True Gen’: Generation Z and Its Implications for Companies. Available online: https://www.mckinsey.com/~/media/McKinsey/Industries/Consumer%20Packaged%20Goods/Our%20Insights/True%20Gen%20Generation%20Z%20and%20its%20implications%20for%20companies/Generation-Z-and-its-implication-for-companies.pdf (accessed on 10 October 2020).
- Bollen, K.A.; Noble, M.D. Structural equation models and the quantification of behavior. Proc. Natl. Acad. Sci. USA 2011, 108, 15639–15646. [Google Scholar] [CrossRef] [Green Version]
- Hew, T.-S.; Leong, L.-Y.; Ooi, K.-B.; Chong, A.Y.-L. Predicting Drivers of Mobile Entertainment Adoption: A Two-Stage SEM-Artificial-Neural-Network Analysis. J. Comput. Inf. Syst. 2016, 56, 352–370. [Google Scholar] [CrossRef]
- Hu, L.-T.; Bentler, P.M. Fit Indices in Covariance Structure Modeling: Sensitivity to Underparameterized Model Misspecifi-cation. Psych. Meth. 1998, 3, 424–453. [Google Scholar] [CrossRef]
- Lohmöller, J.-B. Latent Variable Path Modeling with Partial Least Squares; Physica: Heidelberg, Germany, 1989. [Google Scholar]
- Hair, J.F.; Hult, G.T.M.; Ringle, C.M.; Sarstedt, M. A Primer on Partial Least Squares Structural Equation Modeling (PLS-SEM), 2nd ed.; Sage: Thousand Oaks, CA, USA, 2017. [Google Scholar]
- Hair, J.; Hollingsworth, C.L.; Randolph, A.B.; Chong, A.Y.L. An updated and expanded assessment of PLS-SEM in information systems research. Ind. Manag. Data Syst. 2017, 117, 442–458. [Google Scholar] [CrossRef]
- Alaimo, L.; Fiore, M.; Galati, A. How the COVID-19 Pandemic Is Changing Online Food Shopping Human Behaviour in Italy. Sustainability 2020, 12, 9594. [Google Scholar] [CrossRef]
- Thongpapanl, N.; Ashraf, A.R.; Lapa, L. The Potential Benefits of Offering Suitable Mobile Commerce Experience to Your Customers: An Abstract. In Proceedings of the Academy of Marketing Science Annual Conference, Coronado, CA, USA, 24–26 May 2017; Springer: Cham, Switzerland; p. 719. [Google Scholar] [CrossRef] [Green Version]
- Gbongli, K.; Xu, Y.; Amedjonekou, K.M. Extended Technology Acceptance Model to Predict Mobile-Based Money Acceptance and Sustainability: A Multi-Analytical Structural Equation Modeling and Neural Network Approach. Sustainability 2019, 11, 3639. [Google Scholar] [CrossRef] [Green Version]
- Liébana-Cabanillas, F.; Martínez-Fiestas, M.; Rejón- Guardia, F.; Muñoz-Leiva, F. Gender as a Moderating Element of Cus-tomer Satisfaction with Electronic Banking? An Empirical Study. Int. J. Manag. Sci. Inf. Tech. 2012, 5, 1–34. [Google Scholar]
- Dai, H.; Singh, R.; Iyer, L. Intention to Use Mobile Commerce: A Demographic Analysis of the Chinese Market. AMCIS 2007 Proceedings 2007, 263. Available online: http://aisel.aisnet.org/amcis2007/263 (accessed on 15 July 2021).
- Kim, J.; Ma, Y.J.; Park, J. Are US consumers ready to adopt mobile technology for fashion goods? J. Fash. Mark. Manag. Int. J. 2009, 13, 215–230. [Google Scholar] [CrossRef]


| Variable | Cases | Frequency | Percent | Standard Deviation | Skewness | Kurtosis |
|---|---|---|---|---|---|---|
| Gender | Male | 92 | 46.5 | 0.500 | −0.143 | −2.000 |
| Female | 106 | 53.5 | ||||
| Age | Generation Z (18–25 years) | 65 | 32.8 | 0.500 | −0.143 | −1.419 |
| Generation Y (26–40 years) | 73 | 36.9 | ||||
| Generation X (41–56 years) | 60 | 30.3 |
| Structure | Items | Answer Options |
|---|---|---|
| Demographic variables | Gender | Male, Female |
| Age | 18–25 years, 26–40 years, 41–56 years | |
| TAM antecedents | Trust | On a scale of 1 to 5 (1—not at all important, 5—very important) |
| Convenience | ||
| Customization | ||
| Innovativeness | ||
| Rapidity | ||
| Accessibility | ||
| Mobility | ||
| Enjoyment | ||
| Exogenous variables | Attitude toward using | On a scale of 1 to 5 (1—very poor, 5—very good) |
| Intention to use | On a scale of 1 to 5 (1—very low, 5—very high) | |
| Extent of use | On a scale of 1 to 5 (1—minimal extent, 5—considerable extent) | |
| Consumer satisfaction | On a scale of 1 to 5 (1—very low, 5—very high) |
| Cronbach’s Alpha | rho_A | Composite Reliability | AVE | |
|---|---|---|---|---|
| Behavioral intention | 0.774 | 0.795 | 0.897 | 0.814 |
| Actual usage | 1 | 1 | 1 | 1 |
| Consumer satisfaction | 1 | 1 | 1 | 1 |
| Perceived easy to use (PEU) | 0.863 | 0.873 | 0.9 | 0.644 |
| Perceived usefulness (PU) | 0.733 | 0.733 | 0.848 | 0.651 |
| Behavioral Intention | Actual Usage | Consumer Satisfaction | Perceived Easy to Use | Perceived Usefulness | |
|---|---|---|---|---|---|
| Behavioral intention | 0.902 | ||||
| Actual usage | 0.865 | 1 | |||
| Consumer satisfaction | 0.834 | 0.895 | 1 | ||
| Perceived easy to use (PEU) | 0.851 | 0.897 | 0.822 | 0.803 | |
| Perceived usefulness (PU) | 0.717 | 0.765 | 0.717 | 0.631 | 0.807 |
| Path Coefficients | T-Statistics | p-Values | f2 | |
|---|---|---|---|---|
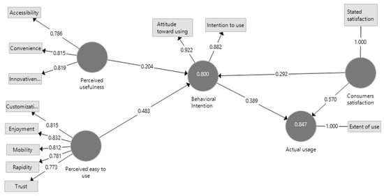
| Behavioral intention −> Actual usage | 0.389 | 8.147 | 0.000 | 0.302 |
| Consumer satisfaction −> Behavioral intention | 0.292 | 5.37 | 0.000 | 0.11 |
| Consumer satisfaction −> Actual usage | 0.57 | 12.019 | 0.000 | 0.648 |
| Perceived easy to use −> Behavioral intention | 0.483 | 9.239 | 0.000 | 0.374 |
| Perceived usefulness −> Behavioral intention | 0.204 | 4.997 | 0.000 | 0.1 |
| Attitude toward Using | Intention to Use | ||||||||
|---|---|---|---|---|---|---|---|---|---|
| Scale of 1 to 5 (1—Very Poor, 5—Very Good) | Sex | Total | Scale of 1 to 5 (1—Very Low, 5—Very High) | Sex | Total | ||||
| Male | Female | Male | Female | ||||||
| 1 | Count | 0 | 2 | 2 | 1 | Count | 0 | 2 | 2 |
| % within Attitude toward using | 0.0% | 100.0% | 100.0% | % within the Intention to use | 0.0% | 100.0% | 100.0% | ||
| % within Gender | 0.0% | 1.9% | 1.0% | % within Gender | 0.0% | 1.9% | 1.0% | ||
| 2 | Count | 7 | 22 | 29 | 2 | Count | 1 | 13 | 14 |
| % within Attitude toward using | 24.1% | 75.9% | 100.0% | % within Intention to use | 7.1% | 92.9% | 100.0% | ||
| % within Gender | 7.6% | 20.8% | 14.6% | % within Gender | 1.1% | 12.3% | 7.1% | ||
| 3 | Count | 19 | 49 | 68 | 3 | Count | 12 | 33 | 45 |
| % within Attitude toward using | 27.9% | 72.1% | 100.0% | % within Intention to use | 26.7% | 73.3% | 100.0% | ||
| % within Gender | 20.7% | 46.2% | 34.3% | % within Gender | 13.0% | 31.1% | 22.7% | ||
| 4 | Count | 43 | 18 | 61 | 4 | Count | 44 | 50 | 94 |
| % within Attitude toward using | 70.5% | 29.5% | 100.0% | % within Intention to use | 46.8% | 53.2% | 100.0% | ||
| % within Gender | 46.7% | 17.0% | 30.8% | % within Gender | 47.8% | 47.2% | 47.5% | ||
| 5 | Count | 23 | 15 | 38 | 5 | Count | 35 | 8 | 43 |
| % within Attitude toward using | 60.5% | 39.5% | 100.0% | % within Intention to use | 81.4% | 18.6% | 100.0% | ||
| % within Gender | 25.0% | 14.2% | 19.2% | % within Gender | 38.0% | 7.5% | 21.7% | ||
| Total | Count | 92 | 106 | 198 | Total | Count | 92 | 106 | 198 |
| % within Attitude toward using | 46.5% | 53.5% | 100.0% | % within Intention to use | 46.5% | 53.5% | 100.0% | ||
| % within Gender | 100.0% | 100.0% | 100.0% | % within Gender | 100.0% | 100.0% | 100.0% | ||
| Attitude toward Using | Intention to Use | ||||||||||
|---|---|---|---|---|---|---|---|---|---|---|---|
| Scale of 1 to 5 (1—Very poor, 5—Very Good) | Age (Generation) | Total | Scale of 1 to 5 (1—Very Low, 5—Very High) | Age (Generation) | Total | ||||||
| Z | Y | X | Z | Y | X | ||||||
| 1 | Count | 0 | 1 | 1 | 2 | 1 | Count | 0 | 0 | 2 | 2 |
| % within Attitude toward using | 0.0% | 50.0% | 50.0% | 100.0% | % within Intention to use | 0.0% | 0.0% | 100.0% | 100.0% | ||
| % within Age | 0.0% | 1.4% | 1.7% | 1.0% | % within Age | 0.0% | 0.0% | 3.3% | 1.0% | ||
| 2 | Count | 0 | 8 | 21 | 29 | 2 | Count | 0 | 7 | 7 | 14 |
| % within Attitude toward using | 0.0% | 27.6% | 72.4% | 100.0% | % within Intention to use | 0.0% | 50.0% | 50.0% | 100.0% | ||
| % within Age | 0.0% | 11.0% | 35.0% | 14.6% | % within Age | 0.0% | 9.6% | 11.7% | 7.1% | ||
| 3 | Count | 17 | 33 | 18 | 68 | 3 | Count | 8 | 17 | 20 | 45 |
| % within Attitude toward using | 25.0% | 48.5% | 26.5% | 100.0% | % within Intention to use | 17.8% | 37.8% | 44.4% | 100.0% | ||
| % within Age | 26.2% | 45.2% | 30.0% | 34.3% | % within Age | 12.3% | 23.3% | 33.3% | 22.7% | ||
| 4 | Count | 20 | 23 | 18 | 61 | 4 | Count | 28 | 41 | 25 | 94 |
| % within Attitude toward using | 32.8% | 37.7% | 29.5% | 100.0% | % within Intention to use | 29.8% | 43.6% | 26.6% | 100.0% | ||
| % within Age | 30.8% | 31.5% | 30.0% | 30.8% | % within Age | 43.1% | 56.2% | 41.7% | 47.5% | ||
| 5 | Count | 28 | 8 | 2 | 38 | 5 | Count | 29 | 8 | 6 | 43 |
| % within Attitude toward using | 73.7% | 21.1% | 5.3% | 100.0% | % within Intention to use | 67.4% | 18.6% | 14.0% | 100.0% | ||
| % within Age | 43.1% | 11.0% | 3.3% | 19.2% | % within Age | 44.6% | 11.0% | 10.0% | 21.7% | ||
| Total | Count | 65 | 73 | 60 | 198 | Total | Count | 65 | 73 | 60 | 198 |
| % within Attitude toward using | 32.8% | 36.9% | 30.3% | 100.0% | % within Intention to use | 32.8% | 36.9% | 30.3% | 100.0% | ||
| % within Age | 100.0% | 100.0% | 100.0% | 100.0% | % within Age | 100.0% | 100.0% | 100.0% | 100.0% | ||
Publisher’s Note: MDPI stays neutral with regard to jurisdictional claims in published maps and institutional affiliations. |
© 2021 by the authors. Licensee MDPI, Basel, Switzerland. This article is an open access article distributed under the terms and conditions of the Creative Commons Attribution (CC BY) license (https://creativecommons.org/licenses/by/4.0/).
Share and Cite
Vărzaru, A.A.; Bocean, C.G.; Rotea, C.C.; Budică-Iacob, A.-F. Assessing Antecedents of Behavioral Intention to Use Mobile Technologies in E-Commerce. Electronics 2021, 10, 2231. https://doi.org/10.3390/electronics10182231
Vărzaru AA, Bocean CG, Rotea CC, Budică-Iacob A-F. Assessing Antecedents of Behavioral Intention to Use Mobile Technologies in E-Commerce. Electronics. 2021; 10(18):2231. https://doi.org/10.3390/electronics10182231
Chicago/Turabian StyleVărzaru, Anca Antoaneta, Claudiu George Bocean, Claudia Cristina Rotea, and Adrian-Florin Budică-Iacob. 2021. "Assessing Antecedents of Behavioral Intention to Use Mobile Technologies in E-Commerce" Electronics 10, no. 18: 2231. https://doi.org/10.3390/electronics10182231
APA StyleVărzaru, A. A., Bocean, C. G., Rotea, C. C., & Budică-Iacob, A.-F. (2021). Assessing Antecedents of Behavioral Intention to Use Mobile Technologies in E-Commerce. Electronics, 10(18), 2231. https://doi.org/10.3390/electronics10182231

