Determination of Traffic Characteristics of Elastic Optical Networks Nodes with Reservation Mechanisms
Abstract
:1. Introduction
2. Structure of W-S-W Network
3. Structure of Traffic Offered to W-S-W Network
- Number of traffic classes: ;
- Index determining any traffic class: i;
- Intensity of arrival of new calls: ;
- Number of demanded FSUs: ;
- Average service time for calls: .
- Number of traffic classes: ;
- Index determining any traffic class: j;
- Intensity of arrival of new calls: ;
- Number of demanded FSUs: ;
- Average service time for calls: ;
- Number of traffic sources: .
- Number of traffic classes: ;
- Index determining any traffic class: k;
- Intensity of arrival of new classes: ;
- Number of demanded FSUs: ;
- Average call service time: ;
- Number of traffic sources: .
4. Reservation Mechanism
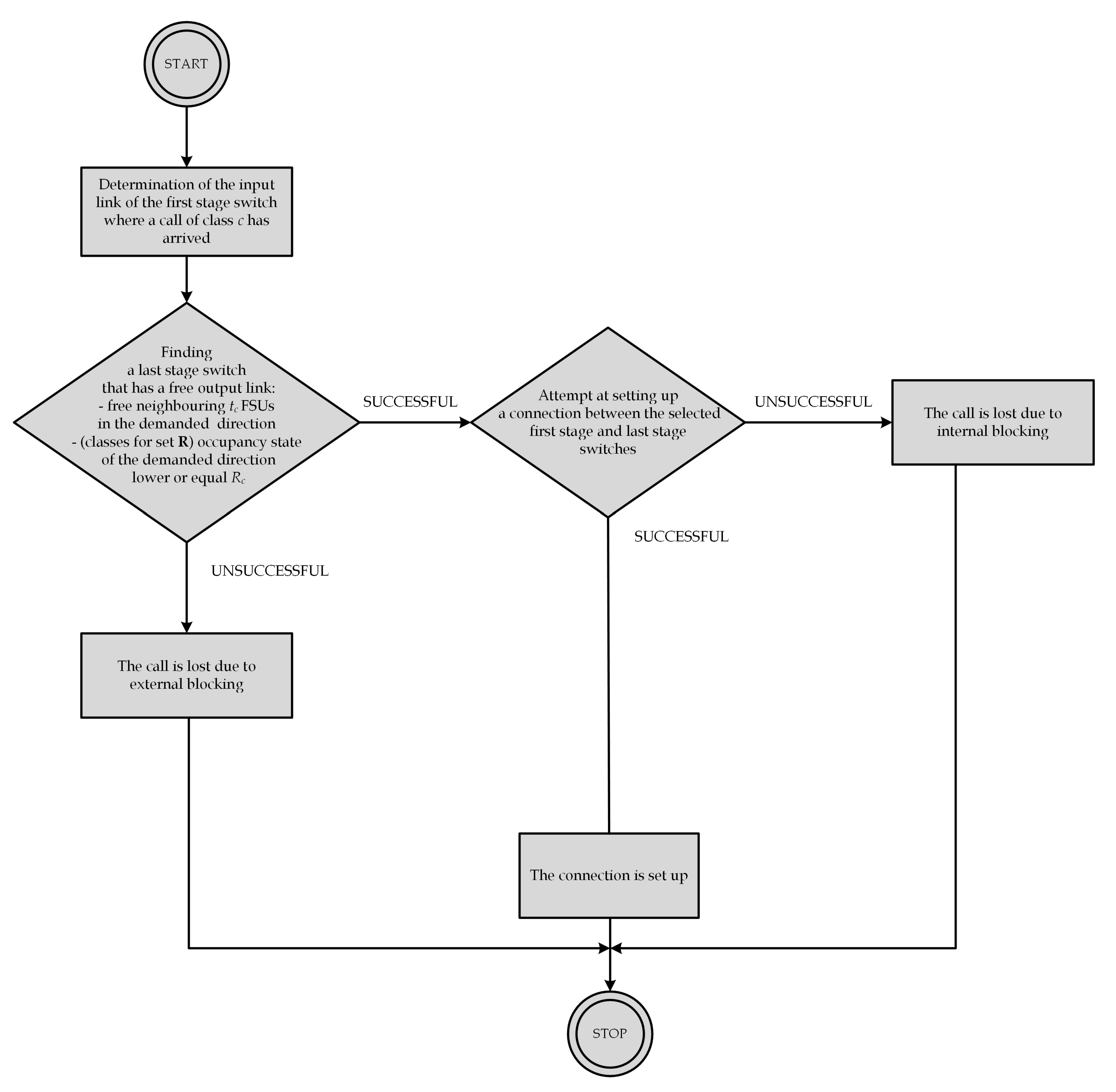
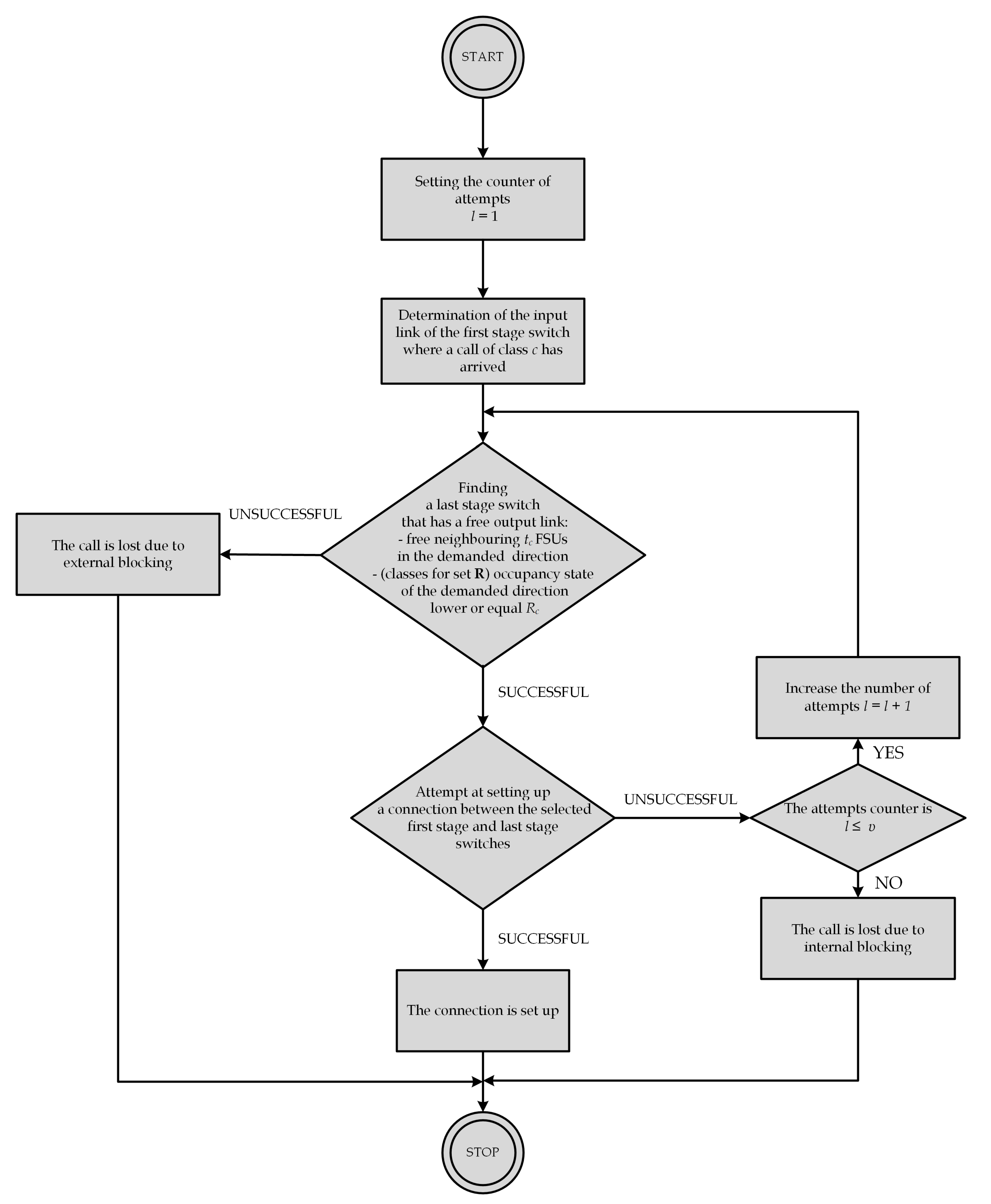
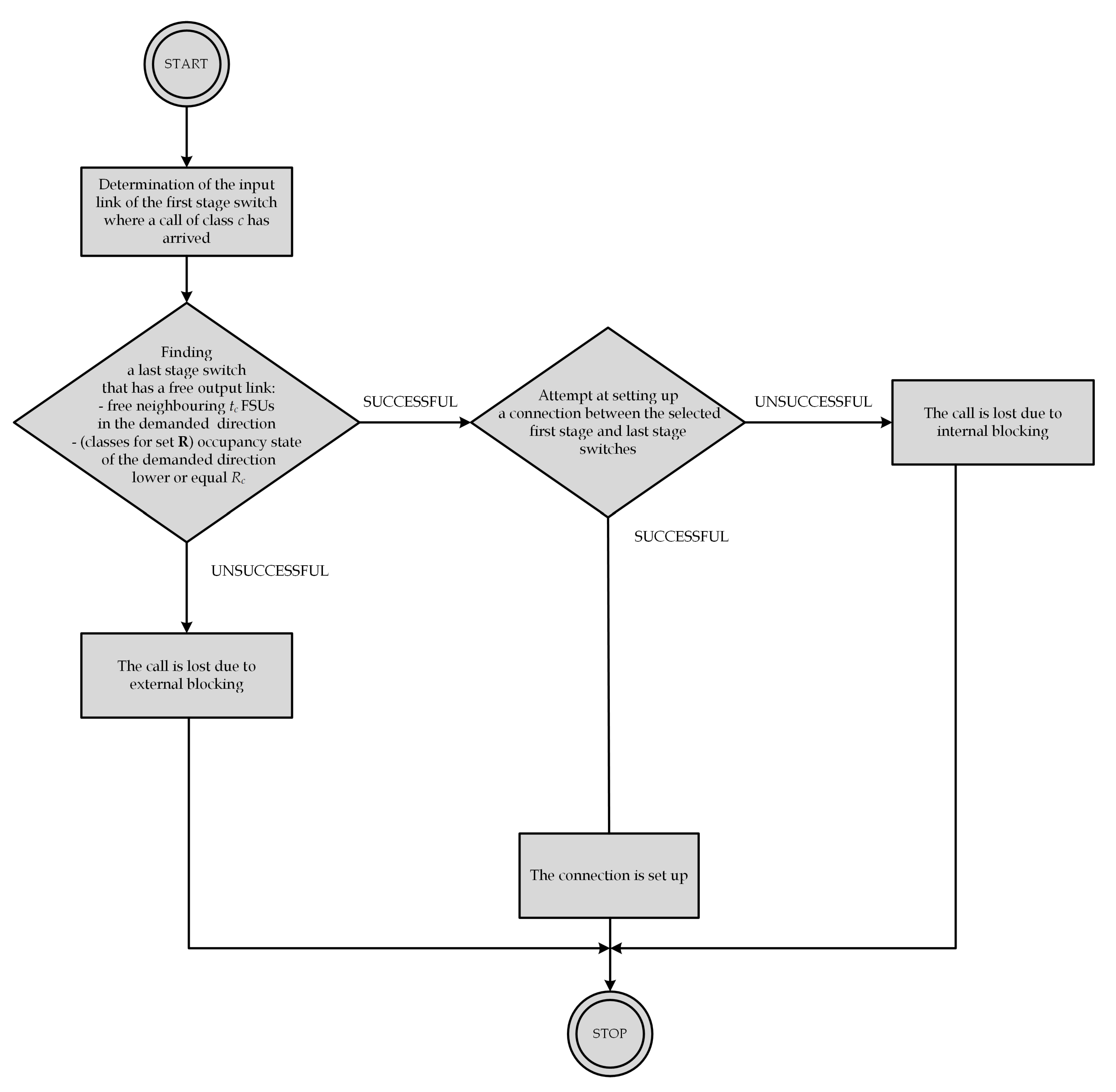
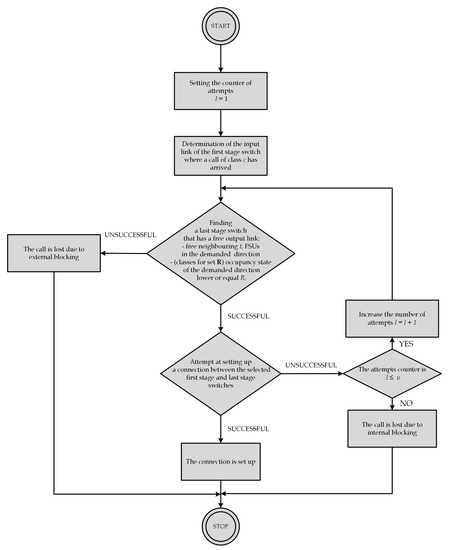
5. Path Choice Algorithm in the Switching Network
5.1. Point-Group
5.2. Point-to-Point
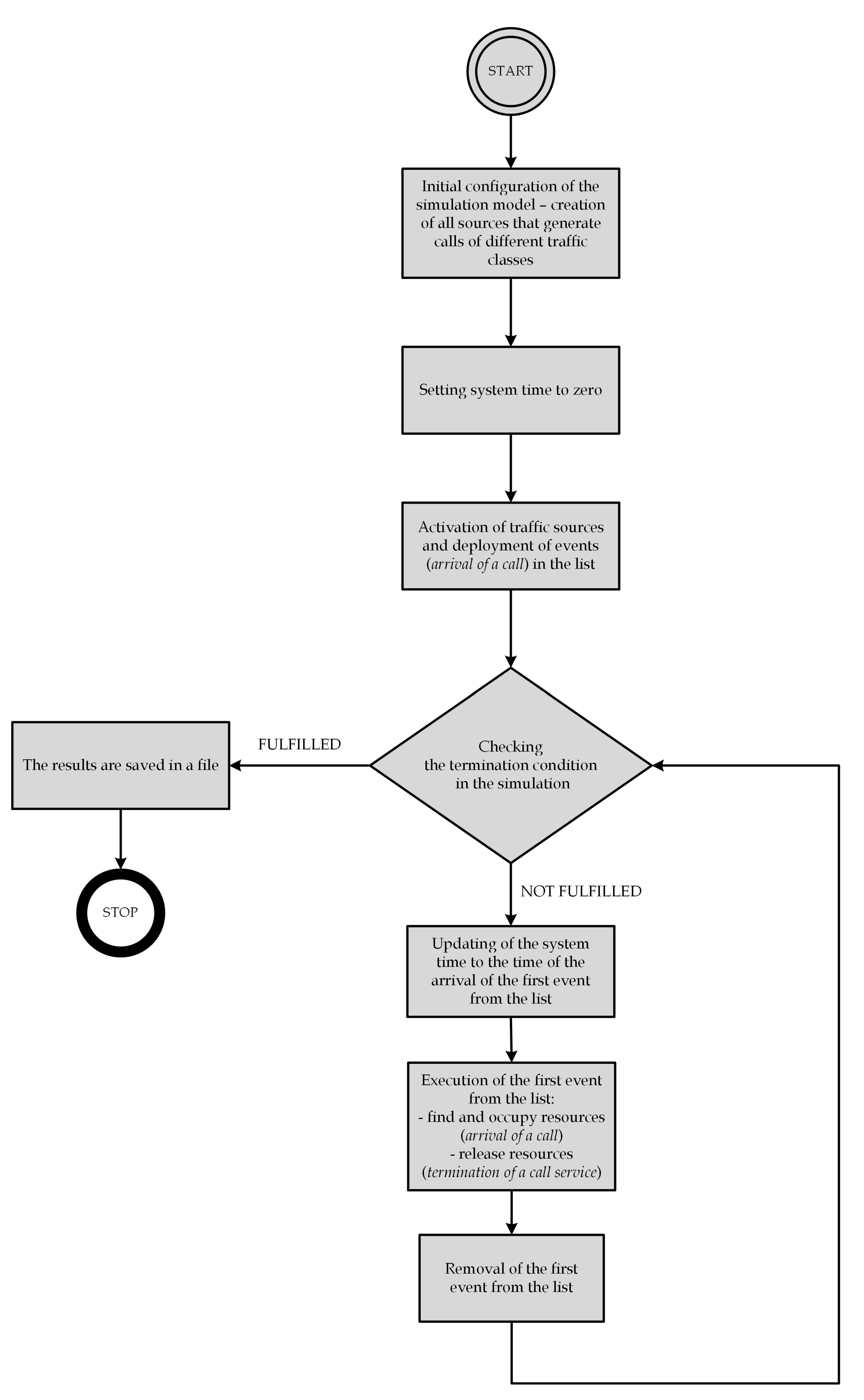
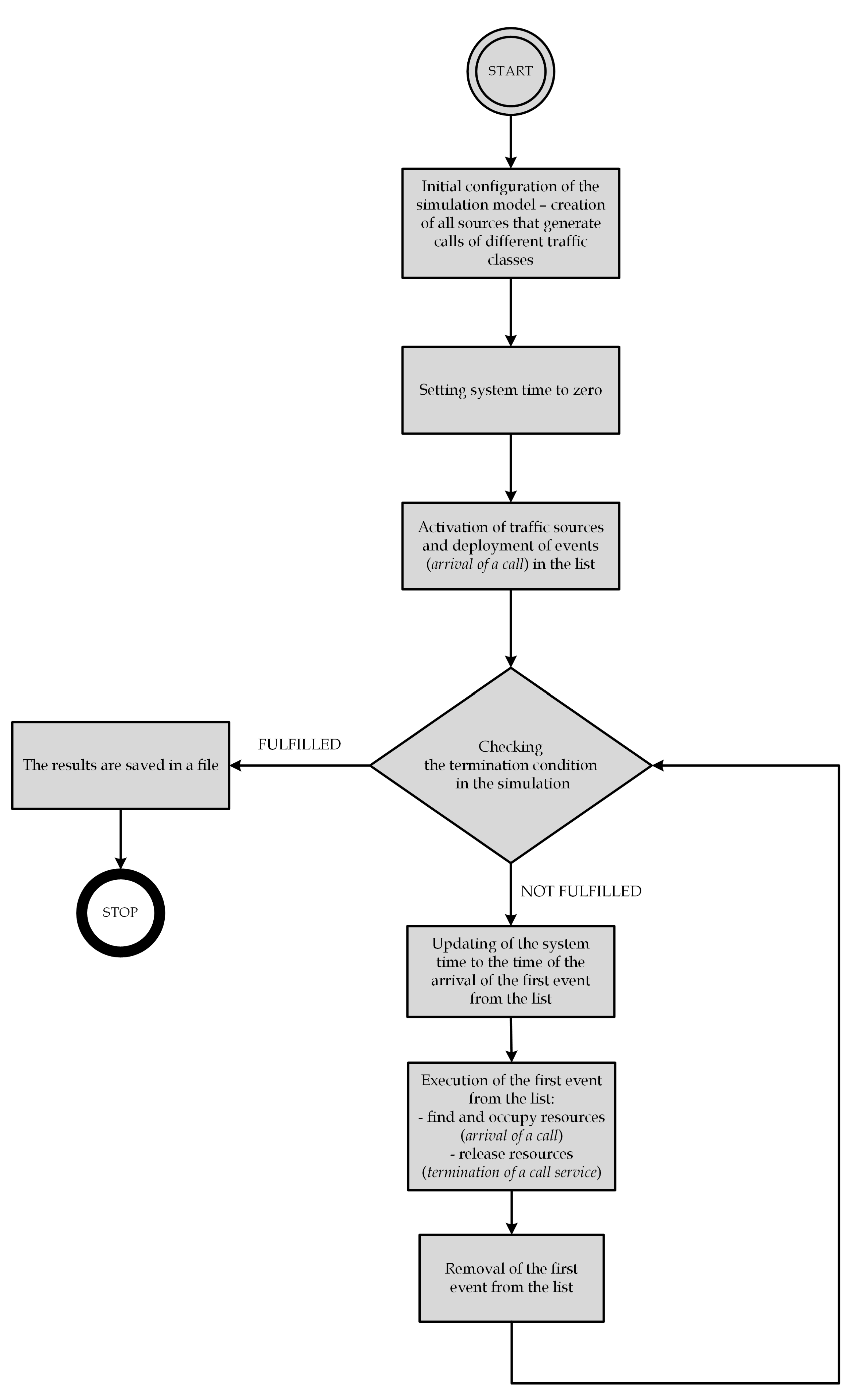
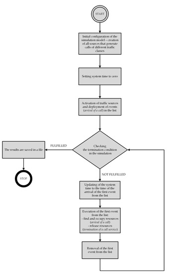
6. Simulation Program
6.1. Implementation and Application
6.2. Input Data
- Number of input links, output switches: ;
- Capacity of input links and output switches: f FSUs;
- Number of classes of Erlang traffic: ;
- Number of classes of Engset traffic: ;
- Number of classes of Pascal traffic: ;
- For each class i from among Erlang classes:
- -
- Number of demanded FSUs: ;
- -
- Average service time: ;
- For each class j from among Engset classes:
- -
- Number of demanded FSUs: ;
- -
- Average service time: ;
- -
- Number of traffic classes: ;
- For each class k from among Pascal classes:
- -
- Number of demanded FSUs: ;
- -
- Average service time: ;
- -
- Number of traffic classes: ;
- Set of traffic classes;
- Reservation threshold for classes from set ;
- Traffic value a offered to a single FSU.
6.3. Simulation Algorithm
6.4. Termination Condition
7. Numerical Results
8. Conlusions
Author Contributions
Funding
Data Availability Statement
Conflicts of Interest
Abbreviations
| QoS | Quality of Service; |
| CAC | Call Admission Control; |
| EON | Elastic Optical Networks; |
| FSU | Frequency Slot Unit; |
| W-S-W | Wavelength-Space-Wavelength; |
| BV-WSS | Bandwidth-Variable Wavelength Selective Switch; |
| BV-SS | Bandwidth-Variable wavelength selective Space Switch; |
| BV-WS | Bandwidth-Variable Wavelength converting Switch; |
| PC | Passive Converter; |
| TWBC | Tunable Waveband Bandwidth Converter; |
| QAM | Quadrature Amplitude Modulation; |
| QPSK | Quadrature Phase-Shift Keying. |
References
- Said Elsayed, M.; Le-Khac, N.A.; Jurcut, A.D. Dealing With COVID-19 Network Traffic Spikes [Cybercrime and Forensics]. IEEE Secur. Priv. 2021, 19, 90–94. [Google Scholar] [CrossRef]
- ITU-T. G.694.1: Spectral Grids for WDM Applications: DWDM Frequency Grid; Technical Report; International Telecommunication Union—Telecommunication Standardization Sector (ITU-T): Geneva, Switzerland, 2012.
- Gerstel, O.; Jinno, M.; Lord, A.; Yoo, S.J.B. Elastic optical networking: A new dawn for the optical layer? IEEE Commun. Mag. 2012, 50, s12–s20. [Google Scholar] [CrossRef]
- Jinno, M.; Takara, H.; Kozicki, B.; Tsukishima, Y.; Sone, Y.; Matsuoka, S. Spectrum-efficient and scalable elastic optical path network: Architecture, benefits, and enabling technologies. IEEE Commun. Mag. 2009, 47, 66–73. [Google Scholar] [CrossRef]
- Proietti, R.; Liu, L.; Scott, R.P.; Guan, B.; Qin, C.; Su, T.; Giannone, F.; Yoo, S.J.B. 3D elastic optical networking in the temporal, spectral, and spatial domains. IEEE Commun. Mag. 2015, 53, 79–87. [Google Scholar] [CrossRef]
- Tomkos, I.; Azodolmolky, S.; Solé-Pareta, J.; Careglio, D.; Palkopoulou, E. A tutorial on the flexible optical networking paradigm: State of the art, trends, and research challenges. Proc. IEEE 2014, 102, 1317–1337. [Google Scholar] [CrossRef]
- Politi, C.T.; Anagnostopoulos, V.; Matrakidis, C.; Stavdas, A.; Lord, A.; López, V.; Fernández-Palacios, J. Dynamic Operation of Flexi-Grid OFDM-based Networks. In Proceedings of the Optical Fiber Communication Conference, Los Angeles, CA, USA, 4–8 March 2012; p. OTh3B.2. [Google Scholar] [CrossRef]
- Sugihara, S.; Hirota, Y.; Fujii, S.; Tode, H.; Watanabe, T. Dynamic resource allocation for immediate and advance reservation in space-division-multiplexing-based elastic optical networks. IEEE/OSA J. Opt. Commun. Netw. 2017, 9, 183–197. [Google Scholar] [CrossRef]
- Tode, H.; Fukushima, A.; Tanigawa, Y.; Hirota, Y. Spectrum assignment and update method based on adaptive soft reservation in elastic optical networks. In Proceedings of the 2016 21st OptoElectronics and Communications Conference (OECC) Held jointly with 2016 International Conference on Photonics in Switching (PS), Niigata, Japan, 3–7 July 2016; pp. 1–3. [Google Scholar]
- Henrique Bonani, L.; Carlos Farias de Queiroz, J.; Deffert, M.A. Classes of Service Defined by Soft Trunk Reservation Technique in Elastic Optical Networks. In Proceedings of the 2018 20th International Conference on Transparent Optical Networks (ICTON), Bucharest, Romania, 1–5 July 2018; pp. 1–4. [Google Scholar] [CrossRef]
- Kabaciński, W.; Michalski, M.; Rajewski, R. Strict-Sense Nonblocking W-S-W Node Architectures for Elastic Optical Networks. J. Light. Technol. 2016, 34, 3155–3162. [Google Scholar] [CrossRef]
- Abdulsahib, M.; Michalski, M.; Kabaciński, W. Optimization of wide-sense nonblocking elastic optical switches. Opt. Switch. Netw. 2019, 33, 85–94. [Google Scholar] [CrossRef]
- Kabaciński, W.; Michalski, M.; Rajewski, R. Optimization of strict-sense nonblocking wavelength-space-wavelength elastic optical switching fabrics. Opt. Switch. Netw. 2019, 33, 76–84. [Google Scholar] [CrossRef]
- 1x9/1x20 Flexgrid® Wavelength Selective Switch (WSS). Available online: https://www.epsglobal.com/products/optoelectronics/wavelength-management/wss/1x9-1x20-flexgrid%C2%AE-wavelength-selective-switch-(ws (accessed on 18 July 2021).
- Tyszer, J. Object-Oriented Computer Simulation Of Discrete-Event Systems; Kluwer Academic Publishers Group: Dordrecht, The Netherlands, 1999. [Google Scholar]
- Głąbowski, M.; Ivanov, H.; Leitgeb, E.; Sobieraj, M.; Stasiak, M. Simulation studies of elastic optical networks based on 3-stage Clos switching fabric. Opt. Switch. Netw. 2020, 36, 100555. [Google Scholar] [CrossRef]
- Sobieraj, M.; Zwierzykowski, P.; Leitgeb, E. Modelling and Optimization of Multi-Service Optical Switching Networks with Threshold Management Mechanisms. Electronics 2021, 10, 1515. [Google Scholar] [CrossRef]




















| System 1 | System 2 | |
|---|---|---|
| Structure of switching network | , FSUs | , FSUs |
| Path choice algorithm | point-to-group | point-to-point |
| Number of traffic classes | 3 | 4 |
| Number of required FSUs | (Erlang) | (Erlang) |
| (Engset) | (Erlang) | |
| (Pascal) | (Engset) | |
| (Pascal), | ||
| Classes in set | 1, 2 | 1, 2 |
| Reservation threshold | FSUs | FSUs |
| FSUs | FSUs |
| Number of FSUs | Bitrate (Gb/s) | Modulation Format |
|---|---|---|
| 1 | 40 | 64-QAM |
| 1 | 40 | 32-QAM |
| 1 | 40 | 16-QAM |
| 2 | 40 | QPSK |
| 2 | 100 | 64-QAM |
| 2 | 100 | 32-QAM |
| 3 | 100 | 16-QAM |
| 5 | 100 | QPSK |
| 3 | 160 | 64-QAM |
| 4 | 160 | 32-QAM |
| 4 | 160 | 16-QAM |
| 8 | 160 | QPSK |
| 7 | 400 | 64-QAM |
| 8 | 400 | 32-QAM |
| 10 | 400 | 16-QAM |
| 20 | 400 | QPSK |
| 10 | 600 | 64-QAM |
| 12 | 600 | 32-QAM |
| 15 | 600 | 16-QAM |
| 30 | 600 | QPSK |
Publisher’s Note: MDPI stays neutral with regard to jurisdictional claims in published maps and institutional affiliations. |
© 2021 by the authors. Licensee MDPI, Basel, Switzerland. This article is an open access article distributed under the terms and conditions of the Creative Commons Attribution (CC BY) license (https://creativecommons.org/licenses/by/4.0/).
Share and Cite
Sobieraj, M.; Zwierzykowski, P.; Leitgeb, E. Determination of Traffic Characteristics of Elastic Optical Networks Nodes with Reservation Mechanisms. Electronics 2021, 10, 1853. https://doi.org/10.3390/electronics10151853
Sobieraj M, Zwierzykowski P, Leitgeb E. Determination of Traffic Characteristics of Elastic Optical Networks Nodes with Reservation Mechanisms. Electronics. 2021; 10(15):1853. https://doi.org/10.3390/electronics10151853
Chicago/Turabian StyleSobieraj, Maciej, Piotr Zwierzykowski, and Erich Leitgeb. 2021. "Determination of Traffic Characteristics of Elastic Optical Networks Nodes with Reservation Mechanisms" Electronics 10, no. 15: 1853. https://doi.org/10.3390/electronics10151853
APA StyleSobieraj, M., Zwierzykowski, P., & Leitgeb, E. (2021). Determination of Traffic Characteristics of Elastic Optical Networks Nodes with Reservation Mechanisms. Electronics, 10(15), 1853. https://doi.org/10.3390/electronics10151853
