You are currently viewing a new version of our website. To view the old version click .
Resources
  • Review
  • Open Access

8 September 2025

Bio-Based Sorbents for Marine Oil Spill Response: Advances in Modification, Circularity, and Waste Valorization

,
,
,
and
1
Postgraduate Program in Chemical Engineering, Polytechnic School, Federal University of Bahia (UFBA), Street Professor Aristídes Novis, 02, Federação, Salvador 40210-630, BA, Brazil
2
Geosciences Institute, Federal University of Bahia (UFBA), R. Barão de Jeremoabo, s/n, Ondina, Salvador 40170-290, BA, Brazil
3
Postgraduate Program in Chemical Engineering, Salvador University (UNIFACS), 2131 Tancredo Neves Avenue, Salvador 41820-021, BA, Brazil
*
Authors to whom correspondence should be addressed.
This article belongs to the Special Issue Petroleum Waste Generation: Current and Future Trends in Management and Treatment

Abstract

Marine oil spills remain a recurring environmental concern, particularly in coastal and estuarine areas. Among the available strategies for managing spilled oil, sorbents derived from natural fibers have attracted considerable interest as viable alternatives to synthetic materials due to their biodegradability, low cost, and alignment with circular economy principles. This review synthesizes recent advances by connecting technical and environmental aspects with operational applications. It emphasizes structural and surface modifications of lignocellulosic fibers to enhance petroleum sorption capacity, selectivity, buoyancy, and reusability. Physical, chemical, and biological approaches are discussed, focusing on how these modifications influence sorption dynamics under realistic conditions. The review also highlights the incorporation of agricultural and industrial residues as raw materials, along with regeneration and reuse strategies that support waste valorization. However, significant gaps remain, such as the lack of studies with weathered crude oils, the limitation of larger-scale testing, and the need for standardized methods and evaluation of the final fate of exhausted biosorbents. Through the integration of technical, environmental, and operational criteria, this review provides a critical foundation for developing more efficient and circular marine oil spill response technologies.

1. Introduction

Oil spills in marine environments pose ongoing challenges for the petroleum industry, especially during exploration, production, and transportation activities. Although the frequency of large-scale spills has declined since the 1970s, small and medium-sized spills continue to occur, particularly in coastal and estuarine zones, causing cumulative environmental and socio-economic impacts [1]. In recent years, several significant accidents have highlighted the persistence of this problem worldwide. In December 2024, an oil spill in Lobitos, northern Peru, released crude oil during loading operations at the Talara refinery terminal, contaminating approximately 10 km of coastline and affecting local fisheries and marine biodiversity [2]. More recently, in May 2025, the MSC Elsa 3 accident off the coast of Kerala, India, resulted in the release of more than 450 tons of fuel oil and diesel, prompting large-scale containment operations [3]. These recent events demonstrate that, despite regulatory advances, oil spills remain a global environmental concern.
Once released into the marine environment, crude oil undergoes complex geochemical and physicochemical transformations, known collectively as weathering processes. These include evaporation, emulsification, photochemical oxidation, dissolution, and biodegradation, which progressively alter the oil’s original properties and compromise the efficiency of conventional containment and recovery technologies [4,5,6]. The chronic effects of petroleum hydrocarbons on marine ecosystems are well documented. In the short term, they disrupt microbial and planktonic communities, while in the medium and long term, they contribute to bioaccumulation in food webs, biodiversity loss, and risks to human health and local economies [7]. These consequences have been observed in major spill events such as the Exxon Valdez (1989), Deepwater Horizon (2010), and the massive heavy oil spill along the northeastern Brazilian coast in 2019 [8,9]. Weathering begins within hours of the spill and substantially increases the oil’s viscosity and density due to the loss of light components and interactions with seawater and suspended particulate matter. These changes facilitate the formation of water-in-oil emulsions and the dispersion of microdroplets, compromising the performance of physical barriers, skimmers, and chemical dispersants [6,10,11].
Among the response technologies for marine oil spills, sorbents have gained prominence because of their efficiency, low cost, and rapid response [12,13]. However, the most commonly used commercial sorbents today are based on synthetic polymers, such as polypropylene and polyurethane, which are effective but have low biodegradability and high environmental impact [12]. Given these limitations, bio-based sorbents, such as lignocellulosic fibers, represent promising technological alternatives due to their abundance, low cost, high porosity, and chemical composition that favors the sorption of organic contaminants [14,15]. A recurring challenge in using plant fibers as biosorbents is their high natural affinity for water. This affinity stems from the predominance of hydroxyl groups in the lignocellulosic structure, which compromises selectivity for organic compounds such as oil [16,17]. To overcome this limitation, researchers have extensively investigated various pretreatments for lignocellulosic fibers, focusing on chemical methods such as acid and alkaline treatments (mercerization and acetylation) and physical pretreatments such as thermal treatment. These approaches promote structural and chemical modifications of the fiber surface, increasing porosity, hydrophobicity, and affinity for non-polar organic compounds, thus enhancing sorption performance in oil-contaminated water [17,18,19,20].
Several authors have presented consistent reviews on the use of lignocellulosic materials as sustainable biosorbents in different environmental applications. Zamparas et al. [21] reviewed the use of natural and modified biosorbents, with emphasis on lignocellulosic aerogels, highlighting their high porosity, selectivity, and reusability compared to synthetic sorbents. Wang et al. [22] organized recent advances according to the dimensionality of the materials (0D powders, 2D membranes, and 3D aerogels/foams), showing that membranes and three-dimensional structures exhibit higher efficiency in the separation of complex emulsions and greater stability over multiple cycles. Bhardwaj et al. [23] broadened this scope by demonstrating that lignocellulosic materials are not limited to oil removal but are also effective in the sorption of heavy metals, pesticides, pharmaceuticals, and dyes, especially when subjected to physical, chemical, or biological modifications. Reviews such as those by Yaashikaa et al. [24] and James and Yadav [25] highlighted that lignocellulosic residues such as sugarcane bagasse, rice husk, coconut fibers, and sawdust show significant improvements in sorption capacity after physical, chemical, or thermal pretreatments, achieving increases of up to 30–50 percent in efficiency compared to the raw material. These studies focused on the performance of modified biosorbents against organic contaminants, particularly dyes present in textile effluents. Kaur et al. [26] reinforced the importance of the chemical and morphological characterization of fibers using techniques such as FTIR and SEM to correlate structural modifications with improvements in performance. Fouladi et al. [27] conducted a critical review of biodegradable porous sorbents applied to oil/water separation, highlighting their efficiency, biodegradability, and low cost, and generally mentioned the limitation of using these materials with viscous and emulsified oils, without further discussion of this issue.
Despite these relevant contributions, it is observed that most existing reviews focus on compiling the types of materials and pretreatments employed, but do not provide an in-depth discussion of the practical limitations between laboratory studies and real-world open-sea oil spill scenarios. These reviews offer a comprehensive overview of the diversity of lignocellulosic residues and their modifications, but still leave important gaps regarding field applicability, particularly when considering the effects of oil weathering and the complexity of marine hydrodynamic conditions. The present article distinguishes itself by emphasizing these gaps: (i) the lack of representative simulations of marine physical and biogeochemical conditions, including the critical role of weathering, which rapidly alters oil properties and directly affects the efficiency of biosorbents; (ii) the challenges of scalability and reusability of lignocellulosic materials, often overlooked in previous reviews; and (iii) the need for more robust experimental protocols that bridge the gap between laboratory tests and real field conditions, reducing the distance between bench-scale results and actual oil spill response scenarios.
In light of these challenges, the objective of this article was to review recent advances, over the past five years, in the use of bio-based sorbents as response technologies for oil spills in marine environments. The main weathering factors driving petroleum transformation and the challenges faced in the sorption process in marine conditions were discussed in a pioneering manner. Key structural and surface modifications of lignocellulosic fibers, aimed at enhancing oil sorption capacity, selectivity, buoyancy, and reusability, were also presented in detail. Several recent studies incorporating agricultural and industrial residues as raw materials, as well as regeneration and reuse strategies supporting the development of sorbents within the concept of waste valorization and circularity, were considered. Finally, a critical assessment of the main highlights, recommended pathways for laboratory testing, and suggestions for the development of new bio-based sorbent technologies were provided, offering insights for the successful application of these response technologies in different marine oil spill scenarios.

2. Oil Spill: Weathering Processes in the Marine Environment

Intentional operational discharges and environmental accidents involving oil and petroleum product spills in marine ecosystems represent an escalating global concern. Oil, its derivatives, and the waste generated throughout this supply chain consist of complex hydrocarbon mixtures, which are considered hazardous substances that resist degradation and cause multiple problems. These include risks to human health, fauna, and flora, as well as public safety issues, urban development constraints, and reduced quality and economic value of seafood products [6]. The main sources of accidental oil spills worldwide include tank vessels transporting crude oil and petroleum products, pipeline leaks and spills, leaks in coastal facilities, fuel spills from cargo ships, and offshore spills and leaks on production platforms. However, the major sources of intentional operational discharges include routine discharges from vessels, washing of ship tanks, and discharges of produced water, currently one of the most significant sources of oil pollution from offshore platforms [28,29,30]. Oil extraction, transportation, refining, and storage are among the main activities responsible for spills. These events may occur due to tanker ship accidents, failures on offshore platforms, pipeline ruptures, overflows at loading terminals, and illegal disposal practices. Although large-scale spills have declined in recent decades, driven by stricter regulations and technological improvements in prevention and containment [1], small-scale spills remain frequent and often affect ecologically sensitive areas. When oil is spilled into the marine environment, it undergoes a series of changes in its composition due to natural physical, chemical, and biological processes that determine its degradation rate and persistence in the environment, factors that can be monitored through biogeochemical investigations [31,32,33,34]. These biogeochemical processes are influenced by factors such as local hydrodynamics, solar radiation, temperature of the affected area, characteristics of suspended particulate matter, depth, microbial community present, nutrient availability, among others [35,36,37,38,39].
After being spilled into the environment, crude oil and its derivatives are subjected to a series of physical, chemical, and biological processes known as weathering, which promote progressive geochemical alteration. These processes modify the composition and behavior of petroleum hydrocarbons over time, directly influencing their toxicity, persistence, and environmental mobility [4,40]. The transformation dynamics and behavior of crude oil in marine environments are directly conditioned by its initial physicochemical properties. Biotic and abiotic factors act simultaneously, gradually degrading the compounds present in the oil, especially hydrocarbons [34]. Among the parameters that influence this behavior are density, viscosity, flash point, fluidity, and interfacial tension, which determine not only the dispersion of the oil but also its interaction with weathering processes [41,42]. Initially, evaporation is the dominant mechanism, especially for light oils, rapidly removing the most volatile and short-chain hydrocarbons, mainly saturated and light aromatic compounds, which are less dense and less viscous [43]. The spreading of oil in the aquatic environment is immediate; although it increases the contact area with the medium, it promotes the loss of light components through evaporation and dissolution, accelerating compositional changes. Simultaneously, photochemical oxidation reactions occur, introducing polar groups into the remaining hydrocarbons, further increasing viscosity and promoting the formation of more degradation-resistant substances [44,45]. As the oil spreads, it forms a film on the water surface, interfering with gas exchange and blocking sunlight penetration, which compromises processes such as photosynthesis and aquatic respiration [46]. Emulsification leads to the incorporation of water into the oil, forming stable water-in-oil structures known as mousse, which trap heavier compounds and contribute to increased viscosity and stain stability [47]. In parallel, selective dissolution removes low molecular weight aromatic and saturated compounds from the spilled oil, leaving behind less soluble and more refractory fractions, such as resins and asphaltenes [48].
Over time, portions of the oil are dispersed into the water column, adsorbed onto suspended particles either naturally or facilitated by chemical dispersants. This contributes to redistributing lighter fractions throughout the column, accelerating their biodegradation, but also promoting the relative concentration of the remaining heavier fractions. The interaction between oil and suspended particles can force the deposition of oil into seabed sediments. These geochemical transformations further hinder the removal of oil from marine waters, increasing its residence time and solubilizing petrogenic metals in ecosystems [49,50,51,52]. Thus, spilled oil exhibits highly dynamic behavior, with physical, geochemical, and biological changes influenced by marine environmental conditions, which can compromise the effectiveness of emergency response strategies, including the application of bio-based sorbents [4]. Figure 1 illustrates the main weathering processes acting on oil following a spill in the marine environment.
Figure 1. Schematic representation of the main weathering processes affecting oil in marine environments: evaporation, photooxidation, emulsification, dispersion, dissolution, biodegradation, and sedimentation. These mechanisms act together, promoting physical-chemical and structural changes in the oil slick over time.

3. Limitations and Strategies for Mitigating Oil Spill Impacts

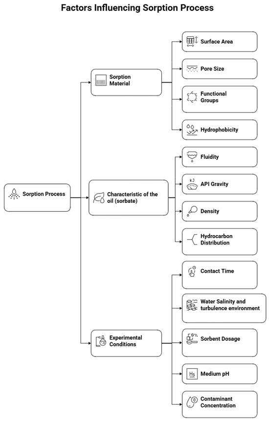
During weathering, oil transitions from a mobile fluid, rich in light hydrocarbons, to a thick, persistent substance with properties that hinder its removal and promote its retention in marine environments [43]. Consequently, applying bio-based sorbents for oil spill mitigation at sea faces significant challenges because of complex environmental conditions and weathering processes that transform the oil. Some of these challenges arise from significant variations in salinity, temperature, pH, and the composition of suspended particles in the water column, which affect the interaction between sorbents and hydrocarbons. Moreover, many bio-based sorbents exhibit low structural stability in high-energy and high-salinity environments, reducing long-term adsorption capacity. Studies have shown that the efficiency of bio-based sorbents can be compromised by hydrolytic or biological degradation, requiring physical and chemical modifications to make them viable in the field [12,53].
Another critical factor is the weathering of oil, caused by some of the weathering processes discussed in the previous section, such as the evaporation of light fractions, emulsification with seawater, and photolytic oxidation, resulting in a more viscous and dense material. Over time, the oil becomes more recalcitrant, making its sorption by traditional materials more difficult, thus requiring sorbents with adaptive properties to variable viscosity and greater retention of heavy hydrocarbons. In this context, there is a clear and urgent need to optimize the composition of bio-based sorbents to address changes in oil fractions, especially in coastal and estuarine marine environments, where the system’s physicochemical complexity is amplified [10]. Therefore, the operational success of these technologies requires not only the optimal selection of the sorbent material but also a dynamic understanding of the physicochemical processes that shape oil behavior over time in a marine environment. Given these limitations imposed by weathering and marine complexity, it becomes necessary to consider complementary strategies for oil spill response.
Due to the inherent challenges of the marine environment, oil spill response in these settings must involve a combination of strategies that vary according to the magnitude of the event, environmental conditions, and available resources. Among the most common techniques are the use of containment booms, aimed at limiting the spread of the oil slick, and skimmers, which are devices that remove oil from the water surface through pumping or suction. Controlled burning, chemical dispersants, and enhanced biodegradation techniques are also applied. However, despite their initial effectiveness, these technologies often present numerous operational limitations, high costs, and significant environmental impacts [12,13,54]. In this context, bio-based sorbents have become a widely used option as a complementary or even primary method in certain oil spill response operations. Their ease of application, low cost, and rapid response make them strategic for emergency actions and hard-to-reach areas. These materials act through sorption mechanisms, retaining oil in their structure due to physicochemical affinity, and can be classified into three main categories: synthetic materials, inorganic, organic, and naturally available or locally sourced bio-based materials [12,55]. Among these biomaterials, lignocellulosic materials such as cotton fibers [56], kapok [57], banana [58], palm [59], and coconut [55] stand out, extensively studied for their biodegradability and low cost [60]. Natural inorganic materials such as clays, perlite, glass wool, sand, and zeolites have also been employed, although they exhibit significant limitations, such as simultaneous interaction with water and oil under marine hydrodynamic conditions, for example, low buoyancy and reduced reusability rate [61,62].
Currently, the most commercially available sorbents are produced from synthetic materials such as polypropylene (PP), polyurethane (PU), and polystyrene (PS). These polymers exhibit high sorption capacity and can be structured in various formats, such as pads, mats, rolls, and granules, adapting to the specific needs of each impacted site. In addition to the materials already widely used in the market, several studies have focused on the development of synthetic sorbents with improved performance. Ghorbankhani e Zahedi [63], for example, modified PU foams with polyaniline nanofibers, achieving performance 69% higher than commercial foams. Gote, Dhila, and Muley [12] highlighted the use of polymers functionalized with superhydrophobic compounds, which increase oil/water selectivity, representing significant advances in enhancing the efficiency of these materials. Despite the high efficiency of these materials, their application in marine environments is still limited by production costs, technical complexity, environmental risks, and low biodegradability. These limitations highlight the need to develop more sustainable sorbents. Residual plant fibers emerge as promising alternatives but still face the challenge of achieving the same selectivity, regeneration, and stability as synthetics. Advances in this field depend on improving physical and chemical pre-treatments that enhance the performance of the fibers while maintaining environmental and economic feasibility [64]. In addition to chemical composition, the physical format of sorbents directly influences their efficiency and applicability in real oil spill scenarios. Currently, these materials are available in different configurations, such as blankets, pads, rolls, pillows, granules, powders, chunks, and cubes, adapting to the extent and nature of the spill [65]. However, loose formats, while useful in certain situations, present important operational limitations. The low hydrophobicity of some materials causes them to absorb water or interact with the medium, increasing their weight and causing them to sink [13]. Furthermore, the dispersion of these biomaterials and their difficult recovery in dynamic environments, such as coastal zones, compromise the efficiency of oil removal at sea [66]. As an alternative, encapsulating the sorbents in meshes has proven to be a viable solution to prevent loss and facilitate collection after use [12]. The evidence of good oil sorption results from bio-based sorbents reinforces that the use of these biomaterials in marine environments is a promising technical alternative. However, for the replacement of synthetic materials with more ecological options to be effectively implemented, it is necessary not only to innovate in the materials themselves but also to rethink formats, application strategies, and recovery logistics, considering the inherent challenges of marine environments and the weathering processes that alter the characteristics of oil in these saline waters. The transition to lower environmental impact technologies requires integrated approaches that combine technical efficiency, sustainability, and practical operational feasibility.

4. Sorption: Fundamentals, Kinetics, and Equilibrium

In absorption, the fluid penetrates the internal structure of the sorbent, whereas in adsorption, accumulation occurs on the material’s surface. Adsorption is widely used in contaminant separation processes. The accumulated substance is the sorbate, while the solid providing the surface is the sorbent [67,68]. According to ASTM F726-17 [69], absorbents are materials that take up and retain liquids distributed throughout their molecular structure, causing swelling greater than 50%, and are at least 70% insoluble in excess fluid. Adsorbents, on the other hand, are insoluble materials that retain liquids on their surface, including pores and capillaries, without swelling more than 50%. When it is not possible to identify a single predominant mechanism, the term “sorption” is adopted to describe the combined action of adsorption and absorption.
The sorption process involves different simultaneous mechanisms, traditionally classified as physisorption and chemisorption. Physisorption is characterized by weak interactions, such as van der Waals forces. Chemisorption, on the other hand, involves the formation of stronger chemical bonds, with electron transfer or sharing, acting specifically at active sites. Although distinct, these mechanisms may occur sequentially or simultaneously [13,70]. Due to the complexity involved, kinetic studies are essential for understanding the predominant mechanisms in the sorption process. Models such as pseudo-first-order and pseudo-second-order are widely employed for this purpose. Complementing kinetic analysis, equilibrium modeling is crucial for assessing the capacity and behavior of the adsorbent surface during sorption. Models such as Langmuir, Freundlich, and Sips are commonly used to describe the interaction between adsorbate and adsorbent in different systems.

4.1. Sorption Kinetics

The study of sorption kinetics allows the identification of the rate-limiting step of the process, providing essential parameters for modeling and designing adsorption systems aimed at removing spilled oil in marine environments. The pseudo-first-order model, proposed by Lagergren, is commonly associated with physisorption, characterized by weak interactions such as van der Waals forces [71]. The pseudo-second-order model, proposed by Ho and McKay, is generally associated with chemisorption, involving the formation of chemical bonds at active sites on the adsorbent surface, and is dependent on the amount of adsorbate already adsorbed at equilibrium [71,72]. In addition, the intraparticle diffusion model by Weber and Morris is widely used to assess whether the rate-limiting step occurs within the pores of the adsorbent, based on the linearity of the relationship between the amount adsorbed and the square root of time [73]. Finally, the Elovich model is suitable for systems with heterogeneous surfaces, describing chemisorption when the activation energy increases over time, and is useful in situations where the adsorption rate progressively decreases as the surface becomes covered [74]. Careful selection of these models allows for the identification of the predominant mechanisms involved in sorption, contributing to the interpretation of experimental data. Table 1 presents a summary of the mathematical equations corresponding to each kinetic model, along with the definition of their parameters, facilitating their application and comparison in experimental studies.
Table 1. Sorption kinetic models, their equations, and parameter definitions.

4.2. Sorption Equilibrium

The sorption equilibrium is essential for obtaining relevant information regarding the separation process through adsorption and, consequently, reducing time and costs of new tests. The behavior of sorption equilibrium can be represented by isotherms. Isotherms depict the behavior of the adsorbate on the adsorbent until equilibrium is reached at a given temperature. In other words, the process involves the transfer of molecules or ions from the aqueous phase to the porous surface until the solute concentration in the liquid phase ( C e ) remains constant. From that point, the adsorption capacity of the adsorbent ( q ) is determined. The relationship between C e and q can be expressed by a mathematical equation, and the maximum adsorption capacity of an adsorbent can be experimentally calculated [68,75].
Isotherm models allow for the estimation of maximum adsorption capacity, characterization of the type of interaction, and assessment of surface heterogeneity. Among the most commonly applied models are Langmuir, Freundlich, Sips, Temkin, Dubinin–Radushkevich (D–R), and Redlich–Peterson [76,77]. Each model presents specific assumptions and may be more suitable depending on the characteristics of the adsorption system, such as the nature of the adsorbent surface, the type of interaction with the adsorbate, and the evaluated concentration range. Table 2 presents the equations and parameters of each isotherm model, facilitating their application and comparison in experimental studies of oil sorption.
Table 2. Isotherm adsorption models, their equations, and parameter definitions.
The Langmuir model assumes that adsorption occurs in a monolayer on homogeneous surfaces, with energetically equivalent adsorption sites. Its assumptions include the existence of a finite number of active sites, the absence of interaction between adsorbed molecules, and the occupation of each site by only one molecule. It is, therefore, an idealized model widely used to describe simple and uniform systems [78]. The Freundlich model, on the other hand, is empirical and considers adsorption on heterogeneous surfaces, with multilayer formation and sites with different adsorption energies. Initially proposed to describe non-ideal systems, the model applies an exponential distribution to represent the diversity of adsorptive sites. It is widely applied due to its simplicity and adaptability to irregular surfaces [76,77]. The Sips model combines characteristics of both Langmuir and Freundlich models. It is particularly effective in heterogeneous systems with a wide concentration range. At low concentrations, the model behaves like Freundlich, while at high concentrations, it converges to the Langmuir behavior, assuming monolayer adsorption. This flexibility makes the Sips model especially useful for representing complex liquid–solid systems [79].
The Temkin model considers that the heat of adsorption decreases linearly with increasing surface coverage due to interactions between adsorbed molecules. Unlike the Langmuir model, it does not assume constant adsorption energy. It is appropriate for systems where adsorbate–adsorbate interactions are significant [76]. The Dubinin–Radushkevich (D–R) model is used to distinguish between physical and chemical adsorption and is particularly suited for microporous materials. It assumes that the pore distribution in adsorbents follows a Gaussian-type energy distribution [80]. Finally, the Redlich–Peterson model is a hybrid model that incorporates elements of both Langmuir and Freundlich models. It shows good fitting capacity for both homogeneous and heterogeneous surfaces and is effective across a wide concentration range. Its versatility makes it one of the most applicable models for analyzing real systems [77].
Several studies have successfully applied kinetic and isotherm modeling for different organic sorbates. As observed in the most recent works (Table S1), the pseudo-second-order kinetic model has been the most widely used and the best fit to experimental data, as well as the Langmuir isotherm. Akpomie and Conradie [81], using black poplar (Populus nigra) leaf residues for vegetable oil adsorption, reported excellent fit to the pseudo-second-order kinetic model, with a correlation coefficient (R2 > 0.9997). This coefficient expresses the degree of agreement between the values predicted by the model and the experimental data, with values close to 1 indicating higher accuracy in describing system behavior. The authors attributed this result to the predominance of chemisorption mechanisms, arising from chemical interactions between the functional groups of the biomass and the oil molecules. The Langmuir isotherm also showed strong performance (R2 > 0.9845), indicating monolayer adsorption on the biosorbent surface. This pattern, observed in both kinetic and equilibrium analyses, was also reported by Mahmoud [82], Jmaa and Kallel [83], and Alhassani et al. [84] for the adsorption of motor oil, crude oil, and diesel oil using lignocellulosic materials, reinforcing the predominance of chemisorption and monolayer formation.
In the study by Eboibi et al. [85], plantain (Musa paradisiaca) leaves were used for crude oil removal. The pseudo-second-order model showed the best kinetic fit, while the Freundlich and Dubinin–Radushkevich isotherms better represented equilibrium, indicating a heterogeneous surface and multilayer sorption with physical and chemical interactions. Similarly, Akpomie and Conradie [58], using Musa acuminata peels impregnated with ZnO nanoparticles for motor oil removal, reported pseudo-second-order kinetics and Freundlich isotherm fit, suggesting heterogeneous surfaces and multilayer sorption. Ferreira et al. [86] also found Freundlich to best describe equilibrium in emulsified oil sorption by sunflower seed biomass; however, intraparticle diffusion best explained the kinetics, indicating pore diffusion as the rate-limiting step. In studies by Abutaleb et al. [87,88], raw Solanum incanum and mango leaves were applied for used oil removal from seawater. The Redlich–Peterson isotherm provided the best fit, reflecting its suitability for heterogeneous surfaces and complex biosorbent–oil interactions. Despite the different sorbents, both studies confirmed the predominance of chemisorption, supported by excellent pseudo-second-order model fits, emphasizing the role of active functional groups in adsorption. All these studies are summarized in Table S1 to facilitate comparative visualization of the applied models and outcomes.
Although most studies identify one kinetic or isotherm model as the best fit to the experimental data, it is important to emphasize that this does not exclude the simultaneous occurrence of other sorption mechanisms. For example, when the pseudo-second-order model provides the best statistical adjustment, this highlights the predominance of chemisorption; however, physisorption may also occur concurrently, contributing to multilayer adsorption or pore diffusion effects. In practice, sorption is a complex process involving overlapping physical and chemical interactions, where the predominant mechanism only stands out statistically. Figure 2 schematically illustrates these concepts, showing that chemisorption is generally stronger and often associated with monolayer adsorption, while physisorption is weaker, favoring multilayer formation. Both processes may act together, either sequentially or simultaneously, depending on the adsorbent surface properties and the characteristics of the adsorbate.
Figure 2. Schematic representation of sorption mechanisms.
These results reinforce the association between biosorption kinetics and chemisorption mechanisms, particularly in sorbents with active functional groups and heterogeneous surfaces. As summarized in Table S1, the pseudo-second-order model was the most recurrent, while complementary isotherm models such as Langmuir and Freundlich provided insights into surface characteristics and interaction types. Beyond statistical fitting, selecting the appropriate model requires understanding the interactions between the contaminant and the biosorbent, with practical implications such as estimating maximum adsorption capacity, identifying mechanisms, and defining optimal operating conditions. When adjusted to real parameters, including seawater salinity and temperature, these models support performance prediction, biosorbent reuse strategies, and the development of full-scale remediation technologies.

5. Lignocellulosic Fibers as Bio-Based Sorbents: Composition and Potential

Lignocellulosic fibers have gained prominence in biosorption studies due to their wide availability, low cost, and renewable and biodegradable nature. Lignocellulosic residues are the most abundant materials worldwide, representing an inexhaustible source of raw material for the preparation of adsorbents [53]. Moreover, they often perform comparably or even better than conventional materials in certain pollutant removal applications [15]. Common examples include plant fibers such as cotton [56] and kapok [57]; fruit-derived fibers such as banana [58] and cupuaçu [89]; and palm-based fibers such as oil palm [59] and coconut [90]. These materials are mainly composed of cellulose, hemicellulose, and lignin (Figure 3), with proportions that vary according to plant species and developmental stage.
Figure 3. Schematic illustration of the cell wall of lignocellulosic biomass and its components.
Cellulose is the primary structural component of plant cell walls and is considered a highly important natural polymer. This macromolecule is composed of β-D-glucose units linked by glycosidic bonds, forming a highly crystalline linear chain [91]. It occurs as microfibrils that alternate between crystalline and amorphous regions, contributing to the mechanical strength of plant fibers [92]. The abundance of free hydroxyl groups (–OH) along the cellulose chain gives the molecule a strongly hydrophilic character, promoting interactions with polar molecules such as water. This feature directly influences its ability to interact with water-soluble contaminants, while also limiting, to some extent, its affinity for nonpolar compounds such as petroleum. Moreover, the hydroxyl groups serve as target sites for hydrophobic modifications [93]. Hemicellulose is an amorphous, branched polysaccharide which, unlike cellulose, is composed of a variety of monosaccharides such as xylose, arabinose, mannose, and galactose. It is deposited in an interspersed manner between the cellulose microfibrils, providing flexibility and elasticity to the cell wall structure [92,94,95]. Being less crystalline and more heterogeneous, hemicellulose presents intermediate hydrophobicity compared to cellulose, allowing it to interact with both polar and nonpolar molecules [95]. Lignin is a complex, branched, amorphous, three-dimensional macromolecule composed of phenolic units derived from phenylpropane [94]. This structure, rich in aromatic rings and ether and carbon–carbon bonds, confers more oleophilic properties, favoring interaction with nonpolar organic compounds such as petroleum-derived hydrocarbons. Lignin acts as a cementing agent that surrounds the cellulose microfibrils, providing rigidity and strength to the cell wall [96].
These structural characteristics explain the ability of lignocellulosic fibers to interact with both hydrophilic and oleophilic contaminants. The combination of carboxyl, methoxyl, and phenolic functional groups allows these fibers to act as versatile biosorbents, particularly effective in the sorption of petroleum and organic compounds found in contaminated aquatic environments. Lignin, for instance, promotes the adsorption of nonpolar organic compounds due to its high carbon content, aromatic structure, and the presence of phenolic, carboxylic, and hydroxyl groups [97], whereas cellulose and hemicellulose operate through electrostatic interactions and hydrogen bonding with more polar contaminants [23].
Several recent studies have highlighted the growing use of lignocellulosic fibers as effective biosorbents for the removal of organic compounds, including petroleum-derived hydrocarbons. Abutaleb et al. [87] investigated Solanum incanum leaves, emphasizing that the presence of cellulose, hemicellulose, and lignin was decisive for interactions with both hydrophilic and hydrophobic contaminants. FTIR analyses revealed characteristic bands of these components, while SEM showed a fibrous and porous structure associated with hydrophobic and oleophilic properties (contact angles of 114.5° for water and 51° for oil). As a result, the biomass exhibited a high sorption capacity, reaching 11.56 g/g in only 4 min at 28 °C in tests with used motor oil in seawater (3.5% salinity). Similarly, Cao et al. [98] used poplar biomass as the basis for producing aerogels modified by chemical vapor deposition (CVD). In these materials, cellulose, rich in hydroxyl groups, enabled hydrophobic modifications; hemicellulose, due to its branched and more reactive structure, facilitated the introduction of nonpolar groups; and lignin contributed to the expansion of sorption space. The resulting aerogels exhibited superhydrophobicity (WCA ≈ 157°), a multiporous morphology with a three-dimensional nanofiber network, and sorption capacities ranging from 8 to 37.8 g/g, with cellulose-based (SBA@C) and holocellulose-based (SBA@H) aerogels being the most efficient. The lower performance of the aerogel containing all components (SBA@A) was attributed to its denser structure, which limited oil access to adsorption sites. Complete technical details of these studies are provided in Table S1 of the Supplementary Material.
Given the presented evidence, lignocellulosic fibers represent a promising path for the development of efficient, sustainable, and low-cost biosorbents for the removal of petroleum in contaminated marine environments. Their renewable origin, biodegradability, and compatibility with environmentally friendly disposal practices are advantageous for large-scale use, as are their high oil sorption capacity derived from the lignocellulosic structure and hydrophobic groups, as well as their lightness and buoyancy, which facilitate deployment and recovery at sea. The specific contributions of cellulose, hemicellulose, and lignin to interactions with nonpolar compounds such as petroleum reinforce the importance of understanding the structure and functionality of these macromolecules. Moreover, the potential for regeneration and reuse after physical or chemical treatments adds to their environmental and economic value.
However, despite these benefits, technical and operational challenges remain. The dynamic changes in marine environmental conditions, which alter oil composition and viscosity, can reduce sorption efficiency; lignocellulosic sorbents are susceptible to hydrolytic and biological degradation during prolonged use; and their limited structural stability in high-energy environments often requires physicochemical modifications to enhance durability and long-term efficiency. In addition, their mechanical resistance is lower compared to synthetic materials such as polypropylene, and the optimization of modification techniques, the standardization of structural characterization, and the assessment of real-scale feasibility are still pending. In countries with high biodiversity, vegetal diversity represents a strategic asset that remains underutilized, with a vast range of lignocellulosic residues from agricultural, forestry, and industrial chains being discarded without proper use, although they could be valorized in oil spill response systems.
This reality highlights not only the scientific and technological potential of lignocellulosic biomasses but also the urgency of promoting policies that encourage applied research and innovation in the field. Therefore, despite the growing recognition of the relevance of plant fibers as biosorbents, this remains a field in consolidation, demanding continuous efforts in research, improvement of modification technologies, and performance evaluation under real operational conditions. These aspects are summarized in Table 3, which organizes the main advantages and disadvantages of bio-based sorbents for marine oil spill response.
Table 3. Advantages and disadvantages of bio-based sorbents for marine oil spill response.

6. Modifications of Lignocellulosic Fibers

Despite significant advances, several challenges persist in using these natural fibers as biosorbents. A primary obstacle is the need to improve fiber selectivity for non-polar compounds, such as petroleum, while minimizing water sorption. Consequently, scientific studies have increasingly focused on fiber surface modification through physical, chemical, or biological pretreatments to enhance the hydrophobic and oleophilic properties of the materials [64]. Moreover, the literature still lacks standardization of methods, fiber characterization, and comparative performance studies among different biomaterials.
The effectiveness of a sorbent material in removing petroleum in marine environments is directly related to its selectivity for non-polar phases. Ideally, these materials should exhibit hydrophobic and oleophilic behavior [16,18]. However, although lignocellulosic fibers are widely available and environmentally advantageous, they are naturally hydrophilic. This characteristic impairs their selectivity in oil sorption and favors water uptake, which can limit their performance in applications aimed at cleaning up petroleum in aqueous media.
Given these challenges, numerous studies have focused on the modification of lignocellulosic fibers to improve their sorptive properties and increase selectivity for hydrophobic organic compounds. The applied pretreatments aim to alter the surface composition, reduce water affinity, and introduce functional groups or structural modifications that enhance interaction with oil. Such modifications can be classified as physical, chemical, or biological [99]. However, the most commonly employed approaches for sorption purposes are physical and chemical modifications, which have emerged as promising strategies to make lignocellulosic fibers more effective in environmental applications (Figure 4).
Figure 4. Schematic illustration of the main modification approaches applied to waste lignocellulosic biomass. The methods are categorized into physical modifications and chemical modifications. These strategies aim to enhance the biomass properties for applications such as biosorbents.
Biological modifications, in turn, involve the degradation of cellulose, hemicellulose, and lignin through the action of microorganisms, such as fungi and bacteria, or by the direct application of enzymes [100]. This type of modification is more frequently used in biomass conversion processes into biofuels, such as ethanol, through enzymatic hydrolysis [20]. Nevertheless, it can contribute to the removal of waxes and other non-cellulosic components from the surface, as well as increase hemicellulose solubility, thereby reducing the hydrophobicity of the fibers [100,101]. In the present study, only physical and chemical modifications will be addressed, as they are the most applied in the sorption of petroleum hydrocarbons.
Mechanical modifications, such as cutting, grinding, and sieving, increase the surface area available for contact with the sorbate, influencing the sorption capacity. Although these modifications do not alter the molecular structure of the solid or its hydrophobicity, they can improve oil removal efficiency by expanding the interaction surface [18,21]. On the other hand, chemical modifications promote changes in the molecular structure of the fibers, increasing their porosity and oleophilicity, which enhances their sorptive performance [18,21,102]. In general, the effects of these modifications vary depending on the composition of the plant fiber used, especially regarding the proportions of cellulose, hemicellulose, and lignin [103,104]. Over the past five years, several studies have confirmed this compositional influence, reinforcing the application potential of these natural materials for the removal of hydrocarbons in aquatic environments (Table S1).

6.1. Physical Modification

Procedures such as cutting, milling, sieving, washing, drying, sonication (ultrasound), microwave treatment, and thermal treatment (heating) are classified as physical modifications applied to plant fibers. These methods are generally used in combination with other types of modifications, such as chemical treatments, with the aim of optimizing the structural and functional characteristics of the fibers [18,105]. Table 4 presents a comparison of the main physical modifications applied to plant fibers, highlighting their objectives, expected effects, and examples from the literature.
Table 4. Comparison of physical modifications in lignocellulosic biomass.
Washing is considered an essential physical procedure to enhance the effectiveness of fiber hydrophobization pretreatments. This step aims to remove surface impurities such as lipids, waxes, greases, and dust that block the structural groups present, especially in lignin and cellulose [112]. Among the main methods, water washing (using tap, distilled, or ultrapure water) stands out as effective for removing soluble contaminants and suspended particles [113]. Soxhlet extraction, although also employed for surface cleaning purposes, is not always classified as a physical pretreatment, since it generally involves the use of organic solvents that interact with compounds present in the fibers. In this method, the sample undergoes successive immersion in solvents of specific polarities, such as ethanol, chloroform, n-hexane, toluene, and acetone [114], without chemical reactions but with effective removal of waxes and oils, a process known as dewaxing [115]. However, its large-scale application may be limited due to high cost and time consumption [112].
Grinding is a widely applied physical modification, as it increases the surface area of the fibers and enhances their interaction with the sorbate, although its performance depends on the degree of particle size reduction. Coarse grinding produces larger and less compact particles, while excessively fine grinding may destroy the natural pores and reduce sorption [18]. Abutaleb [88] used a simple processing method for mango leaves, manually cut into flakes <0.5 cm after drying, achieving a high sorption capacity (6.66 g/g) for used oil from car maintenance plants, attributed to the natural porous structure of the leaves. In contrast, Devi et al. [106] applied fine grinding to coconut husk after controlled drying, obtaining low sorption capacity in its raw form (2.1 g/g) for crude oil; however, after chemical modification by polymerization, the values increased to 15.2 g/g and 13.0 g/g, highlighting the importance of combining grinding with chemical treatment. Cardoso et al. [55] standardized the particle size of coconut fibers using a Willy-TE-680 mill (Tecnal, Piracicaba, Brazil) (2–3 mm; 5–10 mesh), obtaining sorption capacities of 1.40 ± 0.06 g/g and 1.32 ± 0.12 g/g for crude oil after chemical treatments, reinforcing that controlled processing contributes to reproducibility and efficiency.
Thermal pretreatments play a key role in modifying plant fibers. Low-temperature drying mainly removes moisture and impurities without structural changes [108], while more intense processes such as oven heating, microwave treatment, pyrolysis, hydrothermal treatment or torrefaction can lead to partial or total carbonization, directly affecting sorption capacity [116]. Verasoundarapandian et al. [116] treated coconut residues at 200 °C for 20 min, reaching 8.50 g/g for diesel in seawater and improving efficiency to 59.17% with RSM optimization. Puasa et al. [59] thermally treated oil palm empty fruit bunches (170–175 °C, up to 22.5 min), achieving a sorption volume of 24.33 mL for diesel oil. More severe modifications include Yang et al. [111], who carbonized Platanus orientalis fruits under vacuum at 900 °C, producing tubular carbon fibers (702.44 m2/g) with outstanding performance, sorbing 71.72 to 172.37 times their own weight, depending on the type of oil (motor, diesel, or soybean). Kekik et al. [117] applied torrefaction (300 °C, 90 min) to cypress cones, generating biochar with high affinity for light petroleum, achieving 6.59 g/g in 120 min and 91.94% removal efficiency. Overall, these studies show that moderate heating (≤200 °C) is more sustainable and suitable for large-scale applications, while intensive treatments (e.g., 900 °C carbonization) yield highly efficient sorbents but demand higher energy and complexity. Controlled thermal pretreatments enhance fiber porosity, hydrophobicity and stability, and when combined with chemical processes, promote biomass thermochemical conversion into biochars [118]. Due to their excellent performance in removing organic pollutants, biochars from lignocellulosic residues are increasingly investigated, reinforcing their potential within the circular economy framework [119].
Sonication is classified as a physical modification that uses ultrasonic waves applied to a medium, promoting acoustic cavitation, which facilitates physical and, in some cases, chemical transformations [120]. When associated with reactive solutions, this technique is considered a physicochemical modification. Sonication is often combined with other fiber modification techniques. An example is the study by Wang et al. [109], who produced superhydrophobic cellulose fibers from pulp-derived cellulose fibers. The material underwent a hydrothermal treatment with γ-AlOOH layer growth, preceded by a sonication process carried out for 30 min in deionized water using ultrasonic crushing. The developed biosorbent was tested for the removal of n-hexane, crude oil, and oil/water emulsions, showing excellent adsorptive performance, with sorption capacities ranging from 14.7 to 32.6 g/g. The detailed information from all these studies, including biomass type, processing method, type of oil or derivative, applied modification, and reported sorption capacity, is compiled in Table S1 of the Supplementary Material.
Based on the findings, it is observed that physical modification techniques applied to plant fibers have a direct influence on their sorptive performance. Each method presents specific functions, whose effects vary according to the type of biomass and the intended application. Washing and drying, for instance, are basic methods aimed at removing impurities and preparing the fiber’s structure, often serving as initial steps in the processing sequence. In contrast, techniques such as sonication and microwave treatment induce more profound alterations in the biomass structure, promoting cell wall disruption and pore formation, which significantly enhances sorption efficiency. Grinding, in turn, is widely employed to increase the specific surface area of the fibers; however, its use must be carefully controlled, as excessive fragmentation can destroy natural pores essential for adsorption. Temperature increase, in controlled thermal processes, and sonication may also be combined with chemical modifications, further enhancing surface functionalization and the accessibility of active sites.

6.2. Chemical Modifications

Unlike the physical modifications discussed earlier, chemical modifications promote deeper alterations in the fiber structure, including their degree of crystallinity [20]. These pretreatments involve the application of one or more chemical substances capable of reacting with the fiber components, inducing molecular-level modifications that enhance specific properties such as hydrophobicity, oleophilicity, or increased surface area, key factors for the successful application of bio-based sorbents in oil spill remediation in marine environments [18,19]. Among the most commonly used chemical modification techniques for lignocellulosic fibers are mercerization, acid treatment, acetylation, silanization, grafting, and the use of green solvents, such as ionic liquids. In addition to these, various other approaches have been developed using different reagents to improve fiber performance for specific applications. One example of a more advanced technique is the formation of aerogels, which not only modifies the fiber structure but also converts it into a new material through the complete reformulation of the biomass. Table 5 presents a comparison of the main chemical and advanced modification techniques applied to lignocellulosic fibers, outlining their objectives, expected effects, and examples of relevant studies.
Table 5. Comparison of chemical modifications in lignocellulosic biomass.
In mercerization, the lignin and hemicellulose present in the fiber are solubilized, and cellulose I is converted into cellulose II, leading to an increase in the content of this constituent [21]. In this pretreatment, the main alkalis used are NaOH, KOH, and LiOH. These are applied either in aqueous solutions alone or mixed with other substances, aiming to enhance the modifications in the fiber or trigger specific actions such as the removal of lipids [124,125]. Acid treatment consists of applying strong mineral acids, such as hydrochloric acid (HCl), sulfuric acid (H2SO4), or phosphoric acid (H3PO4), with the purpose of performing partial hydrolysis of the amorphous components of biomass, mainly hemicellulose and lignin. This process promotes the removal of waxes, silica, and surface impurities, in addition to exposing free hydroxyl groups (–OH) and increasing the fiber’s surface area. Generally, this type of treatment tends to make the biomass more hydrophilic, favoring interactions with polar contaminants [126]. On the other hand, acetylation is an esterification reaction in which hydroxyl groups present in cellulose and hemicellulose are chemically modified by acetyl groups (–COCH3) through the reaction with reagents such as acetic or acetic anhydride [18,19]. This reaction can be carried out using conventional methods, and its efficiency can be significantly enhanced by the addition of catalysts such as N-bromosuccinimide (NBS), pyridine, or organic and inorganic acids [127,128]. The main objective of introducing acetyl groups is to increase the hydrophobicity of the fiber surface, reducing its affinity for water and enhancing its sorption capacity for non-polar compounds such as oils and organic solvents. Furthermore, acetylation improves the chemical and thermal stability of the biomass, making it more resistant to harsh environments and increasing its durability in environmental or industrial applications [21,129].
Silanization consists of pretreatments that use silicon-based chemical substances called organosilanes or organosilicons [130]. The molecules of these compounds have two ends with distinct characteristics. One end features a hydrophobic terminal group capable of developing Van der Waals interactions with oils and polymers. The other end contains a hydrophilic group that interacts with the hydroxyl groups present on the fiber surface. This technique converts the surface hydroxyl groups of the hydrophilic fibers into alkylsiloxy ethers, forming hydrophobic surfaces [121]. Thus, lignocellulosic fibers treated by this method show little or no affinity for water, making them suitable for oil sorption in a heterogeneous system [103].
The grafting pretreatment is a process that promotes the grafting of synthetic monomers onto the surface of natural fibers, improving certain mechanical properties to make them suitable for specific applications, such as the sorption of petroleum hydrocarbons [18,97]. Through a simple and effective modification methodology, this technique is based on a polymer crosslinking reaction between the hydroxyl groups on the fiber surface and the chemically modified polymer to enhance interaction between the materials. As a result, the sorbent acquires a percentage gain in weight, improved wettability, and increased oleophilicity. The efficiency of grafting is determined by the degree of compatibility between the lignocellulosic fibers and the polymer matrix [131,132,133].
Some studies have recently been initiated using ionic liquids in the modification process of lignocellulosic biomass. Ionic liquids are a class of ionic compounds that have a low production cost due to their simple synthesis and chemically tunable properties depending on the intended application [55,134]. Because of these characteristics, these substances have been widely used as environmentally friendly substitutes for chemical solvents that present considerable toxicity, flammability, and high volatility [135]. The purpose of the pretreatment with ionic liquids is to increase the surface contact area of the biomass by dissolving cellulose in the substance, thereby reducing the hydrophilicity of the vegetal fiber and improving its oil sorption capacity.
Aerogels are ultralight porous materials characterized by their high porosity, low density, and large surface area. Although originally defined as microporous gels with pores smaller than 2 nm, the term has come to include structures with larger pores, similar to foams. In the case of lignocellulosic biomass, the production of aerogels involves a complete structural reformulation, in which the fibers are deconstructed, gelled, and dried in a controlled manner, resulting in a highly porous three-dimensional network. Cellulose, hemicellulose, and lignin contribute to the formation and functionality of these aerogels, which can be tailored to exhibit hydrophobicity, lightness, and high sorption capacity. As they are derived from renewable sources, lignocellulosic aerogels show great potential for environmental applications, such as oil removal in contaminated marine environments [136].
Table 6 summarizes representative studies on chemical pretreatments of lignocellulosic fibers and their oil sorption performance. This concise overview highlights the main materials, pretreatment strategies, and sorption capacities reported in the literature, facilitating comparison across different approaches. A more detailed compilation, including experimental conditions and structural characterizations, is provided in the Supplementary Material (Table S1).
Table 6. Comparative studies on chemical pretreatments of lignocellulosic fibers for oil sorption.
Among the studies that employed silylation modification and conversion into aerogels, the work by Paulauskiene et al. [123] stands out, in which the authors prepared lignocellulosic aerogels from paper and hemp residues functionalized with silane, resulting in ultralight and porous materials. The sorption capacity of this material was notably high, around 50 g/g for all studied oils (crude oil, diesel oil, and lubricating oil). The study by Cao et al. [98] used Poplar raw materials treated with LiBr·3H2O to obtain a highly hydrophobic aerogel with a three-dimensional structure favorable for oil adsorption, reaching 40 g/g. Liang et al. [137] employed chemically modified coconut husk, with acetonitrile addition and ultrasound treatment, to produce a foam functionalized with SiO2 nanoparticles, promoting high efficiency in oil–water separation.
Montazeri and Norouzbeigi [138] conducted a study that developed a CF/wax foam from palm trunk, using chemical modification with NaOH and sodium hypochlorite, followed by treatment with biodegradable beeswax as a substitute for traditional silane treatments, aiming to improve the hydrophobic properties of the surface. Menthol was employed as a pore-forming agent to increase porosity. Batch sorption tests were conducted with different oils and solvents (sunflower oil, ethanol, acetone, and toluene) for 30 min under ambient conditions, with sorption capacities ranging from 13.6 to 10.8 g/g.
In the group of acid and basic solvent pre-treatments, such as mercerization, Jmaa and Kallel [83] evaluated different reagents (KOH, ZnCl2, and H3PO4) applied to plant fibers, highlighting the treatment with KOH, which reached a sorption capacity of 12.61 g/g. Ferreira et al. [86] used sunflower seeds treated with sulfuric acid, which showed a high capacity for emulsified oil removal, with sorption of 0.53 g/g in water and 0.58 g/g in saline water. The study by Hakeim, Abdelghaffar, and El-Gabry [139] investigated oil sorption by hollow fibers of Chorisia spp., both in their raw form (RCF) and after chemical modifications with different solvents (ethanol, chloroform, ether, and NaClO2) aiming to remove the superficial wax layer. The results indicated that the treatment with NaClO2 provided the highest sorption capacity and selectivity in oil–water mixtures, outperforming both the raw fibers and those treated with other solvents.
Kang et al. [57] subjected kapok fibers (Ceiba pentandra) to an acetylation pre-treatment, converting them into cellulose triacetate (CTA) powder. This powder was then transformed into porous cellulose triacetate beads (PCTBs) by dripping into coagulation baths (distilled water or a water/methanol mixture). Although the modification led to the loss of the original fibrous structure and a reduction in the initial sorption capacity (2.485 ± 0.133 g/g for the PCTBs versus 38.494 ± 1.374 g/g for the raw fibers), the authors highlighted the excellent reusability of the PCTBs, maintaining around 98% of their capacity after multiple cycles, whereas the raw fibers showed a significant decline due to irreversible deformation. This study demonstrated an important trade-off between initial performance and operational stability.
Abdelwahab et al. [140] applied a lauric acid solution (1 M) to natural fibers of Luffa cylindrica and palm, obtaining hydrophobic sorbent materials selective for petroleum-based fluids. For crude oil tests, the modified Luffa fibers (LCLA) reached 18 g/g, and the palm fibers (PFLA) reached 17 g/g. In field simulations with 1.1 mm oil films and 30-min immersion, the sorption capacities were 11.0 g/g (LCLA) and 9.8 g/g (PFLA), values consistent with those obtained in laboratory tests. However, the authors did not perform a direct comparison with the raw (in natura) fibers, which limits the assessment of the actual gain provided by the chemical modification.
Chemical modifications have shown promise in improving the performance of lignocellulosic biosorbents for crude oil and derivatives. However, most studies do not systematically address side effects such as fiber degradation, residual toxicity, or structural stability, nor do they evaluate performance under realistic field conditions including salinity, organic matter, and weathered oils. The most common strategies, including silanization, aerogel formation, acid and alkaline treatments, and organic functionalization, exhibit high adsorption potential but still present gaps regarding environmental, economic, and reusability aspects.
There is a clear trend toward developing functionalized materials with greater selectivity and reusability, aligned with green chemistry and circular economy principles. Nonetheless, mercerization, acetylation, and acid or alkaline solvents may compromise fiber integrity and generate toxic waste; silanization requires costly and environmentally harmful reagents; grafting improves sorption but has high costs; aerogels achieve excellent adsorption but with high energy demand; and ionic liquids, although efficient and reusable, still require economic feasibility and life cycle assessments. Despite these advances, significant barriers remain for large-scale application, requiring deeper integration of performance, sustainability, and industrial feasibility.

7. Reuse of Bio-Based Sorbents

The reuse of bio-based sorbents is essential for the environmental and economic feasibility of biosorption-based technologies. This is particularly important in scenarios involving the treatment of water contaminated with oil and petrochemical derivatives. Machado and Mulky [141] define ‘effective reuse’ as the ability of a biosorbent to recover its sorption performance after multiple cycles while maintaining its porous structure and active functional groups for contaminant interaction. This cyclic performance can be affected by factors such as incomplete desorption, pore blockage, changes in porosity or surface charge, and chemical degradation of the sorbent material. Various techniques have been studied and applied to promote the regeneration of biosorbents, with emphasis on physical, thermal, chemical, microbiological, and electrochemical methods (Figure 5) [24,142].
Figure 5. Schematic representation of the bio-based sorbent reuse cycle in marine oil spill remediation. The cycle illustrates the “4 R” approach: Remove, Regenerate, Recover, and Reuse. It begins with the application of natural or modified biomass (including aerogels) to contaminated marine environments.
Among the methods discussed in the literature, solvent regeneration is highlighted. This approach uses eluents such as hot water, alcohols (ethanol, methanol), n-hexane, or mild acids/bases to desorb the sorbed contaminants [24]. Methods such as regeneration by heated steam, microwave, and ultrasound are also described as alternatives capable of breaking physicochemical bonds between adsorbate and adsorbent with low energy or reagent consumption [141]. In addition to technical efficiency, chemical desorption presents operational and cost challenges, especially when applied on a large scale. For this reason, alternative approaches that avoid the use of chemical reagents are increasingly being explored. Physical desorption, for example, can be carried out by simple compression or mechanical draining of the biosorbent, allowing partial or total recovery of the pollutant without the use of chemical substances. This method proves to be highly attractive in environmental emergency contexts, such as oil spills, where the speed, simplicity, and sustainability of the process are determining factors [143,144].
Several recent studies have investigated the reuse cycle of natural and modified materials for oil removal in marine environments, revealing significant variations in regeneration efficiency, number of supported cycles, and stability of sorption performance over time. For example, Mahmoud [82] demonstrated that raw Conocarpus leaves can be reused for up to four cycles, with a performance drop observed after that point. Desorption was performed by centrifugation at 500 rpm, a simple method, but the natural fiber showed limitations in durability, reinforcing the pattern observed in unmodified materials. Similarly, Abutaleb et al. [87] used Solanum incanum leaves as biosorbents and also did not apply structural modifications, showing acceptable effectiveness up to the third reuse cycle. The regeneration technique involved compressing the loaded biomass and centrifuging it at 500 rpm for 5 min. These two studies reinforce a consistent pattern: unmodified lignocellulosic fibers tend to exhibit limited reuse performance, with low mechanical resistance and gradual loss of adsorption capacity.
In contrast, Singh, Mukhopadhyay, and Rengasamy [56] conducted reusability tests on nonwoven fabrics made from kapok and waste cotton (Kapok/Waste Cotton Nonwovens), showing excellent results. Although the authors did not specify the exact method used for oil desorption and subsequent reuse of the sorbent material, the test results were very promising: after ten reuse cycles, the oil sorption capacity of the most efficient blended nonwoven remained high, reaching 42.55 g/g for motor oil, 40.61 g/g for vegetable oil, and 36.45 g/g for diesel oil. Furthermore, these sorbents demonstrated excellent retention capacity, maintaining 76% of motor oil after ten cycles. Tefora et al. [145] developed the CCF-50 polyurethane foam based on coconut oil, which showed the best results in the sorption tests. Its reusability was evaluated over 10 sorption/desorption cycles in a system containing seawater, motor oil, and bunker oil, using mechanical pressing for recovery. The foam maintained stable sorption capacity throughout the cycles, with no signs of deformation or structural alteration. The amount of oil sorbed varied only slightly, from 15.87 ± 0.60 g/g in the first cycle to 17.78 ± 0.51 g/g in the tenth. The results indicate high recycling potential for the polyurethane foam through pressing, reinforcing the economic feasibility of this technique for the sorbent. Montazeri and Norouzbeigi [138] used cellulose foam obtained from palm trunk, treated with beeswax, which showed good initial sorption capacity (13.6 to 10.8 g/g), but a sharp decline after the third reuse cycle, even with regeneration through ethanol washing, an efficient technique, though potentially environmentally impactful and likely to increase operational costs. The detailed information from these studies is synthesized in Table S1 of the Supplementary Material.
These studies demonstrate a relevant critical understanding of the behavior of natural and modified materials in reuse cycles for oil removal in marine environments. The findings reveal a consistent pattern: unmodified lignocellulosic materials, such as Conocarpus and Solanum incanum leaves, exhibit limited reusability, with satisfactory performance only during the initial cycles, followed by a decline in efficiency. Despite employing simple regeneration techniques, such as centrifugation and manual pressing, these materials suffer from low mechanical resistance and the collapse of their porous structure over time. In contrast, studies involving physical or chemical modification of the fibers, or even their transformation into foams with hydrophobic properties, demonstrate superior results. These findings clearly reinforce that reuse performance is closely related to the degree of modification and the engineering of the material. Efficient reusability depends on stable porous structures, permanent hydrophobic properties, and mechanical resistance to multiple sorption and regeneration cycles. Thus, the results not only confirm the potential of modified materials for sustainable applications but also highlight the need to advance toward solutions that balance performance, economic viability, and environmental impact, especially when aiming to apply these technologies on a large scale for oil spill cleanup in marine environments.
Effective reuse of biosorbents is crucial for the sustainability of pollutant removal processes, both from an economic and environmental perspective. Reuse reduces the need for producing or acquiring new materials, while efficient desorption, especially when performed using simple physical methods, ensures low-impact operation and easy field implementation. In scenarios where the use of expensive or potentially polluting reagents is not justified, adopting mechanical desorption techniques represents a practical, economical, and environmentally responsible strategy.

8. Characterization Techniques of Sorbents

Understanding the physical, chemical, and morphological structure of biofibers is essential to comprehend their interaction with petroleum hydrocarbons. Characterization also reveals the modifications in lignocellulosic fibers after treatments [146]. Bio-based sorbents undergo various analytical characterization techniques to evaluate their properties. These include spectroscopic methods (FTIR, XPS), microscopic techniques (SEM), thermal analysis (TGA), structural analysis (XRD), surface characterization (BET, contact angle), and chemical composition analysis. Figure 6 presents the main techniques used to characterize bio-based sorbents, encompassing structural, chemical, morphological, surface, and mechanical analyses.
Figure 6. Characterization techniques applied to lignocellulosic fibers, including structural (XRD), chemical (FTIR, XPS, chemical composition), morphological (SEM + EDS), thermal (TGA), surface (BET, contact angle), and their main evaluated parameters.
FTIR is a physicochemical analysis technique used to detect the functional groups present on the surface of materials [147]. This technique is one of the most commonly used for the characterization of lignocellulosic fibers. The main absorption bands observed in lignocellulosic fibers by FTIR spectroscopy are summarized in Table 7, which presents the characteristic wavenumber ranges and their respective assignments. This information provides an overview of the functional groups most frequently identified, as well as their relation to cellulose, hemicellulose, lignin, and other compounds present in the fibers.
Table 7. Main absorption bands observed by FTIR spectroscopy in lignocellulosic fibers, with their respective assignments and associated compounds.
The most prominent and intense spectral peaks typically found in biosorbents are in the range of 3400 to 3700 cm−1, corresponding to hydroxyl (-OH) groups present in cellulose, lignin, and hemicellulose. The intermolecular -OH bond in this spectral range can be attributed to the OH stretching vibration in water, wax, and cellulose molecules inherent to plant fibers [26,149]. In some treatments, water molecules react with molecules of the solvent used, thereby reducing the OH group present on the fiber surface [150]. Other commonly observed spectral peaks are in the range of 2800 to 2930 cm−1, which corresponds to the asymmetric C–H stretching of CH2 (methylene) and CH3 (methyl) groups [151,152,153]. The band corresponding to C–H bending is found between 1300 and 1472 cm−1. The bands corresponding to the vibration of the carbonyl group (C=O) appear in the region of 1500 to 1800 cm−1, also representing the carboxylic groups in cellulose and lignin [154]. The C–O stretching vibration from hemicellulose appears in the absorption bands from 1000 to 1058 cm−1, and the C–O stretching is also represented in the wavenumber range of 1240 to 1314 cm−1 [119,151]. Other peaks may be found depending on the treatment applied, involving the substitution of polar functional groups by more nonpolar ones, which contributes to the hydrophobicity of the fiber.
Godoy et al. [148] used FTIR spectroscopy to analyze the functional groups of desert rose fibers (DRF), aiming to understand their interactions with oils. These fibers revealed the presence of a band at 3314 cm−1 (O–H), indicating surface moisture, and peaks at 2859 cm−1 (CH2/CH3), 1742 cm−1 (C=O), and 1240 cm−1 (C–O), associated with esters, ketones, and carboxylic acids. Bands related to lignin and polysaccharides were also observed, such as at 1622, 1505, 1472, 1370, and 1080 cm−1. The Brazilian DRFs showed more intense signals for CH2, CH3, and C=O compared to the Chinese ones, indicating greater oleophilicity. This composition imparts hydrophobic character and high buoyancy, making this material suitable for interacting with nonpolar compounds such as petroleum in marine environments. On the other hand, in the study by Tang et al. [15], FTIR analysis was essential to confirm the modification of the plant fiber sponge (PFS) with graphene oxide (GO) and hexamethyldisilazane (HMDS), resulting in the PFS@rGO@HMDS material. The authors observed that, after treatment with HMDS vapor (PFS@GO@HMDS), clear additional peaks appeared around 2850 cm−1 (Si–CH3 vibration), 1240 cm−1 (Si–O–Si vibration), and 843 cm−1 (Si–C vibration). Additionally, a peak at 1020 cm−1 was attributed to C–O–Si vibration. The presence of these bands confirmed the successful deposition of HMDS on the surfaces of PFS@GO, through the reaction of GO functional groups with the hydrolyzed Si–OH groups of HMDS, forming hydrogen or covalent bonds –C–O–Si(CH3)3. This grafting of –Si(CH3)3 groups was identified as beneficial for enhancing the hydrophobic properties of the composites.
SEM (Scanning Electron Microscopy) is another widely used characterization technique for bio-based sorbents. This technique provides images with magnification of up to 300,000 times, revealing the morphological characteristics of the material, such as its porosity and surface roughness. SEM images are generated by the incidence of an electron beam on the material, which promotes the emission of secondary electrons to form the image [155]. For this reason, samples undergo gold sputter coating to metallize the material and allow electrical conductivity [156]. This analysis is extremely important, as it qualitatively determines the pores and surface area of the sorbent material before and after treatment. In general, studies show similar results regarding the morphological structure of the fiber after the proposed modifications. This occurs because pretreatments typically promote fiber disintegration by removing cellulose, hemicellulose, or lignin that interconnect cellulose fibrils [157]. Another factor that increases the roughness and porosity of biofibers is the removal of waxes present in lignocellulosic fibers, reducing the smooth morphology and enhancing a structure more favorable for sorption [158]. SEM can also be coupled with EDS (Energy Dispersive System), which allows qualitative and semi-quantitative elemental analysis. This system enables the examination of the material’s composition along a pre-defined line [155].
Figure 7 is an example of what can be observed in SEM images of lignocellulosic fibers before and after pretreatments, as also reported by Cardoso et al. [55]. When modifying coconut fiber with a protic ionic liquid, considered a green solvent, the authors observed the presence of pores responsible for oil adsorption. After treatment, the morphological structure of the fiber was significantly altered, with a clear increase in both the number and size of pores, as well as greater surface roughness. These structural modifications are associated with the breaking of chemical bonds between lignin, cellulose, and hemicellulose, resulting in improved sorption efficiency due to the development of porosity, increased surface area, and exposure of functional groups. Consequently, the sorption capacity of the treated fiber increased considerably, highlighting the potential of ionic liquids as a sustainable and effective alternative for the modification of biosorbents.
Figure 7. SEM images of lignocellulosic fibers: on the left, untreated fiber with a smoother surface showing small cracks and cavities; on the right, fiber after pretreatment, exhibiting increased roughness, pores, and more pronounced cavities.
The laboratory technique used to determine the thermal decomposition of fibers is Thermogravimetric Analysis (TGA) [159]. In this analysis, samples are subjected to a temperature range from 30 to 600 °C under an inert nitrogen (N2) atmosphere, which reveals the behavior of the fiber during thermal variation [132]. TGA curves are analyzed in three distinct events. The first occurs in the temperature range of 60 to 100 °C, corresponding to the initial mass loss related to the moisture content in the fibers, which is common due to the hydrophilicity of cellulose and hemicellulose [160]. The second event is associated with the decomposition of cellulose and hemicellulose, which generates the majority of the volatile content in the biomass, typically in the range of approximately 100 to 350 °C. The third event involves the slower decomposition of lignin, occurring at higher temperatures [161]. After fiber treatments, this behavior is altered, as chemical composition changes. Thus, depending on the treatment applied, the fiber increases its thermal stability.
X-ray Photoelectron Spectroscopy (XPS) is a technique used to analyze the elemental composition of a material’s surface by ejecting electrons through the incidence of electromagnetic radiation [125]. Unlike conventional elemental analysis, which is based on combustion of the sample to quantify total contents of carbon, hydrogen, nitrogen, and sulfur [153], XPS provides specific information about the surface layer, including the oxidation states of the elements present. While elemental analysis reveals the bulk composition of the material, XPS is capable of identifying chemical changes on the surface, making it particularly useful for evaluating modifications resulting from pre-treatments in lignocellulosic fibers. Despite its relevance, this technique is still rarely applied in studies investigating the chemical composition of biosorbents. Another highly relevant characterization for treated fibers is the analysis of surface area and porosity. This evaluation is performed using the BET (Brunauer–Emmett–Teller) method, which is based on nitrogen adsorption and desorption processes [162]. This analysis is essential, as it quantitatively determines the surface area and pore volume, parameters directly related to the sorption capacity of the material.
The chemical analysis of the fiber, including the determination of lignin, cellulose, and hemicellulose contents, is a fundamental characterization in the context of sorption, as these components have distinct characteristics (lignin exhibits a more oleophilic behavior, while cellulose and hemicellulose are hydrophilic in nature), in addition to containing functional groups capable of interacting with nonpolar compounds, directly influencing the sorptive capacity of the material [163,164]. Thus, identifying the chemical composition helps to explain the fiber’s affinity for oily substances after the applied treatments, as well as to highlight possible structural changes resulting from these processes.
The contact angle analysis evaluates the behavior of a liquid when interacting with the solid surface of the material. This angle (θ) indicates the degree of wettability of the fiber: when θ = 0°, there is complete affinity between the liquid and the solid; if the liquid is water, the fiber is considered hydrophilic, and if it is oil, oleophilic. For angles between 0° < θ ≤ 90°, the fiber is partially wetted; whereas when θ > 90°, the solid exhibits repulsion to the liquid [98,165]. When the angle reaches 180°, the sorbent material shows low wettability, being classified as superhydrophobic. Figure 8 illustrates the relationship between the contact angle (θ) and surface wettability, ranging from superhydrophobic to superhydrophilic behavior.
Figure 8. Schematic representation of water contact angle and its correlation with surface wettability. A high contact angle (θ ≈ 180°) indicates superhydrophobicity, while a low contact angle (θ ≈ 0°) indicates superhydrophilicity. Intermediate angles reflect partial wettability.
In the study by Dong et al. [166], a superhydrophobic aerogel (M-PCF/CS) was developed from Poplar Catkin fibers and chitosan. SEM characterization revealed an interlaced tubular-lamellar structure, with hollow fibers and chitosan acting as a structural reinforcement. The aerogel exhibited high porosity (~96.12%) with a bimodal pore distribution. FTIR confirmed the modification with methyltrimethoxysilane (MTMS), showing the emergence of Si–O–Si and C–Si–O bands, while EDS and XPS confirmed the presence of silicon and successful silylation. The aerogel demonstrated excellent compressibility (up to 80% deformation with 99.8% recovery), superhydrophobicity (contact angle of 154.2°), and resistance to harsh environments. Its sorption capacity ranged from 28.8 to 78.1 g/g, reaching equilibrium within 5–25 s, and maintained up to 89.2% efficiency after 10 cycles. It also exhibited high performance in oil/water emulsion separation (efficiency up to 99.1%).
In the study by Akpomie and Conradie [81], waste leaves of Populus nigra (PNL) were characterized to evaluate their potential as a biosorbent. FTIR analysis identified functional groups such as OH, C–H, C=O, C=C, and C–Cl, with band shifts observed after vegetable oil sorption, indicating sorptive interactions. SEM images revealed an irregular and porous surface, while EDX analysis confirmed a high content of carbon (64.85%) and oxygen (31.3%), typical of lignocellulosic materials. BET analysis showed a surface area of 18.85 m2/g and mesoporous structure (5.16 nm), with type II isotherms. TGA indicated thermal stability of the material. The study presents a complete characterization aligned with its objectives, using multiple techniques that validate the sorption capacity of the material. The presence of active functional groups, moderate porosity, and carbon-rich composition favor interactions with oils. Although the surface area is relatively low compared to advanced adsorbents, the combination of structural and chemical analyses provides strong support for the use of PNL as a natural biosorbent, highlighting its potential in oil sorption applications.
Most recent studies (Table S1) perform at least one physicochemical or structural characterization of the adsorbent material. The most frequently applied techniques include FTIR, SEM, TGA, BET, and contact angle measurements, with some articles also employing XRD (X-ray diffraction), XPS, and elemental analysis. These authors recognize the importance of characterizing adsorbent materials in order to correlate their structural and chemical properties with sorptive performance, especially when physical or chemical modifications are involved. However, some studies still fail to conduct essential characterizations, which can limit the detailed understanding of the sorption mechanism and hinder reproducibility in real-world contexts. Fourier Transform Infrared Spectroscopy (FTIR) was the most recurrent technique, used to identify functional groups and understand the interactions between sorbent and sorbate, especially in lignocellulosic or chemically modified materials [57,106,117,137,138,167]. Scanning Electron Microscopy (SEM) enabled visualization of surface morphology and structure, being essential for assessing porosity, integrity after reuse, and the effects of applied treatments [72,116,139,148,168]. Thermogravimetric Analysis (TGA) [89,111,117] and BET (specific surface area analysis) [57,58,84] were also frequently applied, especially in studies that developed aerogels, modified sponges, or polymer-based composites, aiming to evaluate thermal stability and adsorption capacity per area. Less frequently, XRD [15,137] and XPS [98].

9. Influence of the Main Factors on Sorption

Several factors influence the sorption process, including the nature of the sorbent, the sorbate, and the operational conditions [68]. Key sorbent characteristics include surface area, pore size, surface functional groups, and the degree of hydrophobicity [77]. Regarding the sorbate, in the specific case of crude oils, properties such as fluidity, API gravity, density, and the proportion of the main hydrocarbon groups are determining factors. Field conditions simulated in laboratory experiments include variables such as the contact time between sorbent and sorbate, adsorbent dosage, oil concentration, water salinity and pH, and environmental turbulence. The variation of these experimental conditions is relevant because, in real scenarios, parameters may significantly change depending on the area affected by the oil spill. These factors directly impact the efficiency of the sorption process by altering both the properties of the oil and the sorption conditions of the material used [54]. Therefore, both isolated and integrated analyses of these parameters are essential to understand the performance of bio-based sorbents in different scenarios, enabling a more effective response in marine oil spill situations. Figure 9 schematically illustrates the main parameters related to the sorbent, sorbate, and environmental conditions that affect the efficiency of the process in real oil spill scenarios.
Figure 9. Main factors influencing the oil sorption process by biosorbents, including sorbent characteristics (surface area, porosity, functional groups), sorbate properties (density, viscosity, composition), and operational conditions (contact time, dosage, pH, salinity, and turbulence). These parameters directly affect the efficiency of the process in oil-impacted marine environments.

9.1. Contact Time

The study of the contact time between the fiber and the oil is crucial, as it directly influences the sorption performance. The faster the sorption, the shorter the exposure time of the oil in the marine environment, reducing the risk of dispersion and contamination of other areas [55]. Research published in the literature indicates that oil sorption by biomass increases significantly in the first few minutes, followed by a negligible increase until equilibrium is reached [17,55,169,170,171]. This behavior can be explained by the initial amount of pores and surface area available in the fibers, which are gradually occupied over time (through the interaction of oil and water with the available functional groups), reducing availability and consequently the sorption capacity over time.
Akpomie [81], for example, explicitly investigated the impact of contact time on the sorption of vegetable oil (VO) by Populus nigra leaf waste (PNL). The study demonstrated a rapid increase in the sorption capacity of PNL, rising from 1.14 to 1.46 g/g, and in the oil removal percentage from 57.2% to 73.3%, as the contact time increased from 1.0 to 4.0 min. This rapid initial increase is attributed to the efficient filling of vacant sites within the sorbent structure. Further increasing the contact time beyond 4.0 min did not result in a significant increase in VO uptake by the PNL sorbent. This indicates that 4.0 min was the optimal contact time for the sorption experiments, which is an advantageous result for practical applications due to the speed of the process. This study emphasizes the importance of contact time as a determining factor in oil sorption efficiency.

9.2. Salinity of Water

Marine waters have a global average salinity of 35 parts per thousand (ppm), although neritic waters, located above the continental shelf, can be diluted by varying volumes of freshwater inputs from the continent, causing salinity fluctuations, especially during low tide. This phenomenon presents significant challenges for the application of oil spill response technologies in marine environments using bio-based sorbents. In general, it is known that increased salinity reduces the solubility of hydrocarbons in seawater, increasing the surface tension between the aqueous and oily phases, thereby forcing hydrocarbons to adsorb more easily onto hydrophobic solid surfaces, such as suspended particulate matter in the water. Consequently, this process can reduce the oil sorption efficiency of bio-based sorbents. This occurs due to the competition between saline ions and petroleum molecules for the active sites of the biomass used. Such competition can block functional groups like hydroxyl and carboxyl present in lignin, cellulose, or hemicellulose, thereby reducing hydrophobic interactions with hydrocarbons [10,172].
Lv et al. [173] reported an increase in oil sorption capacity with rising salinity. Both the sorption and oil removal rate of diesel oil increased with higher salt concentrations. However, it is important to highlight that these authors did not incorporate suspended particulate matter in the saline water during the experimental simulation, which prevented a natural competition that would typically occur in real marine environments. This hypothesis is supported by other studies, such as Inbaraj et al. [174], who evaluated the sorption of polycyclic aromatic hydrocarbons using magnetic charcoal-based nanocomposites and observed that higher salinity concentrations did not result in additional gains in sorption processes. Adylkanova et al. [72] employed a melamine sponge (MF) coated with wheat residue–derived biochar and polymethylsiloxane (PMS) to adsorb 5W30 motor oil, testing its efficiency in neutral and saline water (35.84 g/L of salts, pH 8.33). The sorption capacity was slightly lower in saline water (36.01 g/g) compared to neutral (37.48 g/g), with removal efficiencies of 97.47% and 99.13%. The reduction was attributed to salts increasing surface tension and blocking active sites, which decreased hydrophobicity and altered wettability. The complete data from these studies are summarized in Table S1 of the Supplementary Material.
The study conducted by Ferreira et al. [86] employed biomass from the aquatic macrophyte Salvinia sp. as an adsorbent, analyzing its performance in both unmodified form (SS) and after chemical modification with H2SO4 (SOH) for the removal of commercial motor oil Lubrax 25W50 (Petrobras Distribuidora S.A., Rio de Janeiro, Brazil) in oil-in-water emulsions. The tests revealed that SOH exhibited a maximum adsorption capacity of 0.57486 g/g in saline water and 0.52592 g/g in neutral water, with “little difference” between the systems, while SS showed lower performance in saline water (0.45744 g/g) compared to the neutral medium (0.51118 g/g). The chemical modification applied to SOH promoted greater hydrophobicity of the material as a result of the removal of hydrophilic compounds such as cellulose and hemicellulos, an essential characteristic for oil adsorption. Additionally, a reduction in average pore size was observed, favoring surface adsorption, along with a modification of surface charge, rendering SOH negatively charged, which allows electrostatic interactions with cationic organic compounds. These structural and chemical changes appear to optimize SOH performance and mitigate the adverse effects of salinity, explaining its high efficiency even in saline environments. Although the authors did not detail the exact reason for the slight increase in sorption in saline water, they suggest that the combination of increased hydrophobicity and appropriate pore structure compensates for the potential inhibitory effects of dissolved ions. In contrast, the untreated biomass (SS) showed lower performance in saline water, possibly due to repulsive forces and active site saturation by ions, hindering oil interaction. Thus, the data highlight the importance of chemical modification in enhancing sorptive capacity in saline environments.
Despite the technical relevance of considering salinity as a variable in studies, most research does not quantify or thoroughly discuss its effects on the sorption process. The use of seawater, without proper characterization and variation, does not replace a systematic assessment of how salts affect the hydrophobicity of bio-based sorbents, ionic competition, or the efficiency of removing different types of oil. On the other hand, studies that report stable performance in saline environments, even without complex structural modifications, are promising, as they indicate the potential for direct application under real conditions. However, controlled studies evaluating the influence of salinity on the oil sorption process remain scarce. Most experiments are conducted under ideal laboratory conditions, which limits the representativeness of the results in the face of the complexity of oil spills in marine environments. In this context, it is important that studies adopt multifactorial designs, varying salinity gradients to more accurately predict the field performance of biosorbents.

9.3. Sorbent Dose

The defined sorbent dose has a significant influence on the sorption results, providing precision and solid justifications for the obtained data. The higher the initial concentration of the sorbent, the more quickly it will become saturated and the shorter the duration of the experiment [68]. This occurs because a higher adsorbent dosage results in more active sites for binding, thereby increasing the ease of oil adhesion to the fiber surface, which enhances sorption results [161]. However, at a certain fiber/oil ratio, sorbent aggregation may occur, reducing the available surface area and blocking diffusion pathways, which leads to the saturation of sorption sites [175].
The sorption of oil by Conocarpus leaves in seawater was influenced by different biomass doses (0.1–0.5 g/L), while keeping other operational conditions constant (1.0 g of oil/L, pH 6, 28 °C, 2 min). It was observed that as the dose increased from 0.1 to 0.35 g, oil removal significantly rose from 44% to 88%, with sorption capacity increasing from 0.88 to 1.76 g/g. This increase is attributed to the greater availability of active sites on the biomass surface, favoring oil retention. However, above 0.35 g, both the removal percentage and sorption capacity stabilized, indicating that all sites were already occupied or that there were diffusion limitations and an excess of biomass relative to the available oil. Thus, the optimal dose was determined to be 0.35 g/L, balancing effectiveness and cost-efficiency [82].

9.4. pH of the Medium

One of the most relevant parameters in the sorption process is pH, as it directly influences the surface properties of the sorbents, the solubility of the sorbates, and the electrostatic and dispersive interactions between both phases during the process. Lignocellulosic biomass contains functional groups such as hydroxyl, carboxyl, and phenol groups, whose ionization depends on the medium’s pH. At lower (acidic) pH, these groups tend to become protonated, making the biomass surface less negatively charged and more hydrophobic, favoring the adsorption of oil, which is also hydrophobic. On the other hand, a pH between 7 and 9, neutral to slightly alkaline, decreases the solubility of oil in seawater, which may favor increased sorption by the biomass used, since values outside this range generally reduce the sorption capacity due to changes in the sorbent’s surface charge [113,176,177].
Akpomie and Conradie [58] and Rezaei and Hassanajili [168] highlighted the stability of the sorption capacity of modified biosorbents even under wide pH variations, revealing important advances for environmental applications. Akpomie and Conradie [58] used Populus nigra leaves impregnated with ZnO nanoparticles to adsorb vegetable oil and observed that pH variation between 2.0 and 9.0 had an insignificant effect on sorption efficiency. Although the article did not detail the explanation for this behavior, it is suggested that the chemical stability of compounds present in the oils, which do not undergo significant ionization with pH changes, contributes to the constant performance [80]. Similarly, Rezaei and Hassanajili [168] evaluated a modified corn cob powder (MCC) for the removal of motor oil at pH ranging from 2 to 13 and also reported negligible variations in sorption and contact angle with water. The excellent stability was attributed to the presence of octadecylamine (ODA), which creates a hydrophobic surface with low energy and traps air bubbles that prevent direct contact with acidic or basic solutions, in addition to the presence of spinel ferrites (CoFe2O4), which preserve magnetic integrity even in aggressive environments. Although the results of these two studies are promising, they cannot be generalized to other lignocellulosic sorbents without further studies under different conditions and matrices. Despite its already recognized relevance, pH is still an underexplored parameter in many sorption investigations, especially in more complex environmental contexts. The findings highlighted reinforce the need to consider this factor in analyses, even when certain modified sorbents demonstrate stability and good performance in extreme pH ranges.

9.5. Sorbate Concentration

The main types of organic sorbates investigated in the literature include polycyclic aromatic hydrocarbons (PAHs), crude oil, and diesel. The evaluation of sorption of these contaminants is essential to understand the performance of natural fibers at different concentrations and to guide their efficient application in real oil contamination scenarios. Abutaleb [88] assessed the effect of adsorbate dose (oil) on sorption properties using mango leaves as the adsorbent and used oil from car maintenance plants as the adsorbate. Experiments were conducted in seawater at 28 °C for 3 min, with oil doses ranging from 0.3 to 1.5 g per liter. The results revealed a dual effect of the oil dose on sorption: the sorption capacity increased from 1.8 to 6.66 g/g when the oil dose was raised from 0.3 to 1 g, indicating that, up to a certain limit, greater oil availability favors greater retention per unit mass of biomass. In contrast, the removal percentage dropped from 99.98% to 66.60% as the oil dose increased from 0.3 to 1.5 g/L. The author explains that the increase in sorption capacity is due to the occupation of available active sites on the biomass surface when more oil is present, while the reduction in removal percentage at higher concentrations occurs due to the saturation of these sites, making the number of active sites insufficient to proportionally remove all the oil available in the system. Thus, even if the biomass reaches its maximum adsorption capacity, the excess oil reduces the percentage removal efficiency. This limitation suggests the need for structural modifications to increase the number of active sites and improve efficiency at higher concentrations.
Other studies have also evaluated the impact of adsorbate dose on sorption performance and reported a similar trend, with increased sorption capacity and decreased removal percentage at higher oil concentrations. Puasa et al. [59] used empty fruit bunches (EFB) from oil palm, testing different diesel oil concentrations ranging from 5% to 30% (v/v). It was observed that the maximum sorption capacity was reached at 25% concentration, decreasing at higher concentrations such as 30%. Response Surface Methodology (RSM) indicated that oil concentration was one of the most significant parameters. The authors explained that oil molecules bind to hydrophobic reactive sites, as well as to the hollow lumen, micropores, and macropores of the sorbent structure until equilibrium is reached. When these reactive sites become saturated, desorption may occur. In the study by Akpomie and Conradie [81], which used Populus nigra leaf residues, the vegetable oil concentration ranged from 200 to 1000 g/L, and the results showed an increase in sorption capacity (from 1.46 to 2.26 g/g) with the rise in oil concentration. However, the removal percentage significantly decreased from 73.3% to 22.6%. This trend is attributed to the greater availability of oil molecules, which favors the occupation of active sites, increasing sorption per gram of material. Nevertheless, at high concentrations, sorbent saturation occurs, reducing the percentage removal efficiency, even though the absolute amount of oil adsorbed remains high. These findings reinforce the importance of considering not only sorption capacity but also removal efficiency when defining the optimal operating conditions. A detailed synthesis of these studies can be found in Table S1 of the Supplementary Material.
In general, the sorption capacity tends to increase with the rise in the initial concentration of the sorbate, up to a saturation point. Beyond this point, the performance stabilizes, as the pores on the surface of the material are already occupied, preventing the adhesion of new oil molecules [135]. This analysis allows for the determination of sorption equilibrium, an essential parameter for understanding the mechanisms involved in the process. The construction of plots between sorption capacity and sorbate concentration enables the fitting to isotherm models, such as Langmuir and Freundlich, allowing for the identification of whether the process occurs predominantly through monolayer or multilayer adsorption [77].

10. Weathered Oil Sorption

Although scientific interest in using bio-based fibers and sorbent materials for oil cleanup in marine environments has grown, many studies still use generic organic contaminants, such as vegetable oils, used lubricants, or hydrocarbon mixtures, instead of crude or weathered oil. This substitution compromises the environmental representativeness of the tests, as petroleum has a complex and heterogeneous composition. It contains various polar and non-polar compounds, including aromatic, paraffinic, and resinous substances [178], each interacting differently with sorbent materials. Most studies using crude oil do not include aging or prior weathering, overlooking the natural transformations that oil undergoes upon contact with marine waters. Weathering significantly alters properties such as density, viscosity, and geochemical composition of the oil, directly influencing its interaction with adsorptive surfaces [179,180].
In the studies analyzed in this review, the predominant approach in the selected articles was the use of fresh crude oil or commercial derivatives without weathering simulation. Cardoso et al. [55], for example, used crude oil from the Campos Basin characterized only by basic physical parameters, with no mention of weathering processes. Similarly, Anjos et al. [163] employed freshly collected crude oil, also evaluated solely by physical properties. Although the studies by Mahmoud [82] and Abutaleb [88] addressed the application of adsorbent materials for oil spill clean-up from seawater, the oil used in the tests was not crude oil, but rather motor oil and oily waste from mechanical workshops, which limits the representativeness of the results in relation to real petroleum contamination events.
Moreover, considering the behavior of petroleum after weathering is essential, as its interaction with sorbent materials can change substantially due to physicochemical transformations. Some recent studies have begun to artificially simulate oil weathering, aiming to remove light hydrocarbon fractions through evaporation and mimic the initial stages of degradation. Obi et al. [181], for example, used oil evaporated for 24 h in a beaker exposed to air to test native and modified plant pods, demonstrating that the adsorptive performance was maintained even after the loss of volatile hydrocarbons. Paulauskienė et al. [182] weathered different oils (crude oil, MDO, and lubricating oil) for up to 14 days outdoors in Petri dishes, evaluating the distribution of total hydrocarbons between natural and modified sorbents. It was found that weathering reduced sorption efficiency, especially in more viscous oils, despite moderate improvements achieved with surface modification of the materials. However, that study lacked more detailed geochemical characterization of the weathered oil, which compromises the analysis of chemical effects on sorption. Another example is El Gheriany et al. [108], who tested orange peel, dried and thermally modified, against crude oil weathered for seven days in open trays. The results indicated sorption rates between 3 and 5 g/g, although with limitations in reusability. Zaro et al. [183] conducted controlled weathering by evaporation, maintaining a 1.5 cm-thick oil layer in Petri dishes for 1, 3, 6, 9, 24, 48, 72, 172, 196, 220, and 345 h at 20 ± 4 °C and observed up to a 30% reduction in the sorption efficiency of polypropylene mats, especially for more viscous oils, highlighting the impact of weathering on sorption.
These sorption results demonstrate that weathering profoundly alters the dynamics between petroleum and biosorbents, requiring specific structures and functionalities to deal with denser, more viscous, and oxidized oils. However, the scarcity of studies combining experimental weathering with detailed geochemical characterization represents a significant obstacle to the development of truly effective sorption technologies as response strategies for oil spills in marine environments. Furthermore, many of the procedures adopted to simulate weathering are static and do not replicate the real hydrodynamic conditions of the oceanic environment. In general, oil is left exposed to air on surfaces without any agitation or environmental control, limiting the simulated effects to processes such as evaporation and photooxidation. These simplifications compromise the representativeness of the tests and hinder the extrapolation of results to real-world scenarios. The absence of detailed geochemical analyses also prevents a more accurate understanding of how chemical changes, such as n-alkane degradation, increased resin fractions, or the formation of recalcitrant polar compounds, affect the efficiency of the adsorption process.
Moreover, numerous studies did not even use crude oil in their tests for oil spill cleanup in marine environments. Oils such as vegetable oil [81], cooking oil [143], and motor oil [166] were employed as adsorbates, despite having physicochemical properties significantly different from crude oil. This choice directly impacts sorption results and compromises the validity of extrapolations to real-world oil spill scenarios in marine environments. Therefore, there is an urgent need to develop laboratory tests using both crude and weathered oils. Weathering should be conducted in a controlled manner, employing methods that more accurately reflect the main environmental weathering factors present in marine settings and their effects on the physical and geochemical properties of spilled oils. Without this, there is a risk that lignocellulosic materials, which performed well in laboratory assays, may fail when applied in real spill scenarios, encountering highly weathered oils in marine environments. This gap represents a significant risk to the expected efficiency of sorbent-based technologies for oil spill response and cleanup in marine waters.

11. Challenges and Future Prospects

This literature review on recent advances in bio-based sorbents as response technologies for oil spills in marine environments shows remarkable progress on several fronts. However, significant gaps remain that must be addressed for these biomaterials to reach their full potential in real-world applications. The main gaps identified and that persist in the literature include (Figure 10):
Figure 10. Main gaps identified in recent studies on bio-based sorbents for oil spill response in marine environments.
  • Testing under Realistic and Larger-Scale Conditions: Most studies remain limited to controlled laboratory conditions without adequate simulations of dynamic marine environments. These should include waves, currents, and variations in temperature, salinity, and suspended particulate matter concentrations. The transition to mesocosm or pilot-scale tests is crucial to validate the performance of sorbents in real oil spill scenarios in marine waters.
  • Comprehensive Evaluation of Weathered Crude Oils: Studies using weathered crude oils with detailed geochemical characterization of the oil before and after sorption remain critically lacking. Understanding how the properties of petroleum change over time and how these changes affect the effectiveness of sorbents is essential for the development of more robust bio-based solutions.
  • Standardization and In-Depth Characterization: Although material characterization is common, the standardization of methods and the consistent use of more advanced techniques (such as XPS for surface analysis) are still necessary to ensure comparability and reproducibility of results across different studies.
  • Analysis of Side Effects and Long-Term Sustainability of Chemical Modifications: The investigation of environmental impacts and residual toxicity from chemical modifications, as well as the long-term structural stability of modified fibers, is still limited. It is important for research to focus on green chemistry approaches and comprehensive Life Cycle Assessment (LCA) to ensure the sustainability and the real technical and economic viability of these biomaterials.
  • Circularity, Reuse, and Waste Recovery: The integrated analysis of the economic viability, production scalability, and application of bio-based sorbents in real oil spill response scenarios in marine environments remains a challenge that hinders a broader assessment from the perspective of circularity and waste management involved in the process. The production, modification, and regeneration costs of bio-based sorbents, as well as the reuse of the recovered oil, must be carefully evaluated so that these materials can become truly competitive alternatives to synthetic sorbents within a circular bioeconomy model. Another critical aspect is that the reuse of biosorbents is not unlimited; at a certain stage, these materials will inevitably become waste. At this point, sustainable alternatives must be considered, such as the energetic valorization of exhausted lignocellulosic fibers due to their high calorific value [55,184], or their incorporation into bioremediation systems based on microorganisms, similar to what already occurs in the remediation of contaminated soils. These strategies help minimize the environmental impact of final disposal and reinforce the integrated vision of sustainability.
In summary, the field of bio-based sorbents as response technologies for oil spills in the marine environment is promising, but significant progress will depend on the scientific community’s ability to address these gaps in a systematic and integrated manner. The focus must go beyond technical performance, encompassing the sustainability of the process and its applicability in real-world scenarios, where oil spill response must be rapid to prevent the degradation of sensitive coastal ecosystems with high socioecological importance and relevance for blue carbon restoration, such as mangroves, coral reefs, and other transitional ecosystems around the world.

12. Conclusions and Final Remarks

This review examined recent advances in using lignocellulosic materials for oil sorption in marine environments, emphasizing how cellulose, hemicellulose, and lignin contribute to biosorbent structure. These components provide essential functional properties, such as porosity, hydroxyl groups, and aromatic structures, that enable both direct sorption and chemical modifications for hydrophobization. Their wide availability, low cost, and renewable nature make these materials promising alternatives to synthetic sorbents in environmental remediation strategies. Researchers commonly employ physical modifications (grinding, sieving, drying, sonication, and microwave treatment) and chemical modifications (mercerization, acetylation, silanization, green solvents, and functional grafting) to enhance oil capture efficiency. These modifications increase surface area, affinity for apolar compounds, and biosorbent selectivity. However, despite frequent use of these techniques, researchers must assess the environmental impacts, waste generation, and technical–economic feasibility of these treatments. The reusability of biosorbents has been recognized as a key factor for the practical viability of these technologies, but there is still a lack of data on efficiency losses over regeneration cycles. Likewise, characterization techniques (such as FTIR, SEM, XRD, and wettability analysis) are frequently used, but often in isolation or without a clear correlation with performance results, limiting a deeper understanding of the sorption structure.
This review also highlighted that experimental parameters such as pH, salinity, adsorbent dose, and adsorbate concentration significantly impact sorption. The presence of salts, for example, can alter wettability, block active sites, and reduce efficiency, although modified biosorbents exhibit greater resistance to these effects. Nevertheless, many studies do not include such variables in their experiments or do not adequately explore their combined effects, limiting the representativeness of the assays. Another recurring limitation is related to the type of adsorbate used. Many studies employ alternative oils, such as vegetable, cooking, or motor oils, which lack the compositional complexities and rheological behaviors of crude oil. Although used as simulants, these compounds compromise the validity of the results when extrapolated to real oil spill scenarios, especially in marine environments where petroleum undergoes significant changes due to weathering.
This review emphasizes the urgent need for methodological advancements by adopting more representative assays, including crude and weathered oil under conditions that simulate key environmental factors such as radiation, agitation, oxidation, and salinity in a controlled manner. The absence of detailed geochemical analyses and realistic weathering protocols remains a significant obstacle to evaluating the effectiveness of biosorbents in real-world scenarios. The development of environmentally sustainable and technically feasible solutions for the containment and removal of oil in marine environments requires addressing these experimental gaps. Without such efforts, there is a risk that lignocellulosic materials, despite their promising results in the laboratory, may underperform in the field, compromising the effectiveness of biosorbent-based technologies in actual oil spill response situations.

Supplementary Materials

The following supporting information can be downloaded at: https://www.mdpi.com/article/10.3390/resources14090140/s1, Table S1: Comparative summary of biosorbents derived from lignocellulosic materials used for oil removal, including the type of applied modification, sorption capacity, oil removal efficiency, test conditions, reusability, characterization techniques, and the kinetic and isotherm models in recent years.

Author Contributions

Writing—original draft preparation, C.K.M.C. and Í.T.A.M.; writing—review and editing, C.K.M.C., A.K.d.C.L.L., A.F.d.S.Q. and Í.T.A.M.; supervision, O.M.C.d.O. and A.K.d.C.L.L. All authors have read and agreed to the published version of the manuscript.

Funding

The authors acknowledge the financial support provided by Programa de Recursos Humanos da Agência Nacional do Petróleo, Gás Natural e Biocombustíveis—PRH-ANP, under the R&D&I Clause of ANP Resolution No. 50/2015. We acknowledge also financial support CNPq and the Brazilian Navy (Project number 440899/2020-6, REBICOP Network). This work was also supported by the Coordination for the Improvement of Higher Education Personnel–Brazil (CAPES)–Financing Code 001.

Conflicts of Interest

The authors declare no conflicts of interest.

References

  1. ITOPF. Oil Tanker Spill Statistics 2024. Available online: https://www.itopf.org/knowledge-resources/data-statistics/oil-tanker-spill-statistics-2024/ (accessed on 28 May 2025).
  2. La República. Derrame de petróleo en Lobitos afecta 10.000 m2 de mar y deja sin trabajo a 2.000 personas. La República, 23 December 2024. Available online: https://larepublica.pe/sociedad/2024/12/23/derrame-de-petroleo-en-lobitos-afecta-10000-m2-de-mar-y-deja-sin-trabajo-a-2000-personas-2047828 (accessed on 30 August 2025).
  3. Eurasia Review. The MSC Elsa 3 Disaster Off Kerala’s Maritime Coast: Causes And Consequences Analysis. Eurasia Review, 30 May 2025. Available online: https://www.eurasiareview.com/30052025-the-msc-elsa-3-disaster-off-keralas-maritime-coast-causes-and-consequences-analysis/ (accessed on 30 August 2025).
  4. Yang, C.; Wang, Z.; Yang, Z.; Hollebone, B.; Fieldhouse, B.; Lambert, P.; Fingas, M. Chemical fingerprints and chromatographic analysis of crude oils and petroleum products. In The Chemistry of Oil and Petroleum Products; Fingas, M., Ed.; De Gruyter: Berlin, Germany, 2022; Chapter 2; pp. 47–126. [Google Scholar]
  5. Li, P.; Lu, Z.; Zou, S.; Yang, L. Marine oil spill photodegradation: Laboratory simulation, affecting factors analysis and kinetic model development. Mar. Pollut. Bull. 2023, 197, 115729. [Google Scholar] [CrossRef]
  6. Li, P.; Cai, Q.; Lin, W.; Chen, B.; Zhang, B. Offshore oil spill response practices and emerging challenges. Mar. Pollut. Bull. 2016, 110, 6–27. [Google Scholar] [CrossRef]
  7. French-McCay, D.P.; Parkerton, T.F.; Jourdan, B. Bridging the lab to field divide: Advancing oil spill biological effects models requires revisiting aquatic toxicity testing. Aquat. Toxicol. 2023, 256, 106389. [Google Scholar] [CrossRef]
  8. Aragão, L.H.A.; Santos, M.J.F.; Gurgel, A.M.; Santos, M.O.S.; Nepomuceno, M.M.; Gurgel, I.G.D. Instruments for assessing the impacts of oil spills: An integrated approach to health, the environment and the socioeconomic profile of exposed areas. Cad. Saúde Pública 2025, 41, e00228723. [Google Scholar] [CrossRef]
  9. Oliveira, O.M.C.; Queiroz, A.F.S.; Cerqueira, J.R.; Soares, S.A.R.; Garcia, K.S.; Filho, A.P.; Rosa, M.L.S.; Suzart, C.M.; Pinheiro, L.L.; Moreira, Í.T.A. Environmental disaster in the northeast coast of Brazil: Forensic geochemistry in the identification of the source of the oily material. Mar. Pollut. Bull. 2020, 160, 111597. [Google Scholar] [CrossRef]
  10. Moreira, Í.T.A.; Oliveira, O.M.C.; Silva, C.S.; Rios, M.C.; Queiroz, A.F.S.; Assunção, R.V.; Carvalho, A.P.N. Chemometrics applied in laboratory study on formation of oil–SPM aggregates (OSAs)—A contribution to ecological evaluation. Microchem. J. 2015, 118, 198–202. [Google Scholar] [CrossRef]
  11. Fingas, M.; Brown, C. Review of oil spill remote sensing. Mar. Pollut. Bull. 2014, 83, 9–23. [Google Scholar] [CrossRef]
  12. Gote, M.G.; Dhila, H.H.; Muley, S.R. Advanced synthetic and bio-based sorbents for oil spill clean-up: A review of novel trends. Nat. Environ. Pollut. Technol. 2023, 22, 39–61. [Google Scholar] [CrossRef]
  13. Oliveira, L.M.T.M.; Saleem, J.; Bazargan, A.; Duarte, J.L.S.; McKay, G.; Meili, L. Sorption as a rapidly response for oil spill accidents: A material and mechanistic approach. J. Hazard. Mater. 2021, 407, 124842. [Google Scholar] [CrossRef] [PubMed]
  14. Georgin, J.; Ramos, C.G.; Oliveira, J.S.; Dehmani, Y.; Messaoudi, N.E.; Meili, L.; Franco, D.S.P. A critical review of the advances and current status of the application of adsorption in the remediation of micropollutants and dyes through the use of emerging bio-based nanocomposites. Sustainability 2025, 17, 2012. [Google Scholar] [CrossRef]
  15. Tang, K.H.D. Valorization of organic waste as biosorbents for wastewater treatment. Water Emerg. Contam. Nanoplast. 2024, 3, 25. [Google Scholar] [CrossRef]
  16. Anuzyte, E.; Vaisis, V. Natural oil sorbents modification methods for hydrophobicity improvement. Energy Procedia 2018, 147, 295–300. [Google Scholar] [CrossRef]
  17. Mahmoud, M.A. Oil spill cleanup by raw flax fiber: Modification effect, sorption isotherm, kinetics and thermodynamics. Arab. J. Chem. 2020, 13, 5553–5563. [Google Scholar] [CrossRef]
  18. Nguyen, T.T.; Loc, N.D.; Nam, T.V. Modified methods of oil cleanup with cellulose–based adsorbents: A review. Viet. J. Hydrometeorol. 2023, 14, 96–120. [Google Scholar] [CrossRef]
  19. Oushabi, A. The pull-out behavior of chemically treated lignocellulosic fibers/polymeric matrix interface (LF/PM): A review. Compos. Part B Eng. 2019, 174, 107059. [Google Scholar] [CrossRef]
  20. Wu, Z.; Peng, K.; Zhang, Y.; Wang, M.; Yong, C.; Chen, L.; Qu, P.; Huang, H.; Sun, E.; Pan, M. Lignocellulose dissociation with biological pretreatment towards the biochemical platform: A review. Mater. Today Bio 2022, 16, 100445. [Google Scholar] [CrossRef]
  21. Zamparas, M.; Tzivras, D.; Dracopoulos, V.; Ioannides, T. Application of sorbents for oil spill cleanup focusing on natural-based modified materials: A review. Molecules 2020, 25, 4522. [Google Scholar] [CrossRef]
  22. Wang, M.; Tsai, H.-S.; Zhang, C.; Wang, C.; Ho, S.-H. Effective purification of oily wastewater using lignocellulosic biomass: A review. Chin. Chem. Lett. 2022, 33, 2807–2816. [Google Scholar] [CrossRef]
  23. Bhardwaj, A.; Bansal, M.; Garima; Wilson, K.; Gupta, S.; Dhanawat, M. Lignocellulose biosorbents: Unlocking the potential for sustainable environmental cleanup. Int. J. Biol. Macromol. 2025, 294, 139497. [Google Scholar] [CrossRef]
  24. Yaashikaa, P.R.; Kumar, P.S.; Saravanan, A.; Vo, D.-V.N. Advances in biosorbents for removal of environmental pollutants: A review on pretreatment, removal mechanism and future outlook. J. Hazard. Mater. 2021, 420, 126596. [Google Scholar] [CrossRef]
  25. James, A.; Yadav, D. Valorization of coconut waste for facile treatment of contaminated water: A comprehensive review (2010–2021). Environ. Technol. Innov. 2021, 24, 102075. [Google Scholar] [CrossRef]
  26. Kaur, K.; Kaur, R.; Kaur, H. A systematic review of lignocellulosic biomass for remediation of environmental pollutants. Appl. Surf. Sci. Adv. 2024, 19, 100547. [Google Scholar] [CrossRef]
  27. Fouladi, M.; Kavousi Heidari, M.; Tavakoli, O. Development of porous biodegradable sorbents for oil/water separation: A critical review. J. Porous Mater. 2023, 30, 1037–1053. [Google Scholar] [CrossRef]
  28. Stout, S.A.; Wang, Z. (Eds.) Oil Spill Environmental Forensics: Case Studies, 2nd ed.; Butterworth-Heinemann: Oxford, UK, 2018; pp. 1–826. [Google Scholar]
  29. ITOPF: Weathering. Available online: https://www.itopf.org/knowledge-resources/documents-guides/fate-of-oil-spills/weathering/ (accessed on 22 July 2025).
  30. Robinson, D. Oil and gas: Treatment and discharge of produced waters offshore. Filtr. Sep. 2013, 50, 20–23. [Google Scholar] [CrossRef]
  31. Khelifa, A.; Stoffyn-Egli, P.; Hill, P.S.; Lee, K. Characteristics of oil droplets stabilized by mineral particles: Effects of oil type and temperature. Spill Sci. Technol. Bull. 2002, 8, 19–30. [Google Scholar] [CrossRef]
  32. Wang, C.; Chen, B.; Zhang, B.; He, S.; Zhao, M. Fingerprint and weathering characteristics of crude oils after Dalian oil spill, China. Mar. Pollut. Bull. 2013, 71, 64–68. [Google Scholar] [CrossRef]
  33. Mulabagal, V.; Yin, F.; John, G.F.; Hayworth, J.S.; Clement, T.P. Chemical fingerprinting of petroleum biomarkers in Deepwater Horizon oil spill samples collected from Alabama shoreline. Mar. Pollut. Bull. 2013, 70, 147–154. [Google Scholar] [CrossRef]
  34. Hazen, T.C.; Prince, R.C.; Mahmoudi, N. Marine oil biodegradation. Environ. Sci. Technol. 2016, 50, 2121–2129. [Google Scholar] [CrossRef]
  35. Lee, K. Oil–particle interactions in aquatic environments: Influence on the transport, fate, effect and remediation of oil spills. Spill Sci. Technol. Bull. 2002, 8, 3–8. [Google Scholar] [CrossRef]
  36. Colombo, J.C.; Barreda, A.; Bilos, C.; Cappelletti, N.; Migoya, M.C.; Skorupka, C. Oil spill in the Río de la Plata estuary, Argentina: 2-hydrocarbon disappearance rates in sediments and soils. Environ. Pollut. 2005, 134, 267–276. [Google Scholar] [CrossRef] [PubMed]
  37. Farias, C.O.; Hamacher, C.; Wagener, A.L.R.; Scofield, A.L. Origin and degradation of hydrocarbons in mangrove sediments (Rio de Janeiro, Brazil) contaminated by an oil spill. Org. Geochem. 2008, 39, 289–307. [Google Scholar] [CrossRef]
  38. Sun, J.; Khelifa, A.; Zheng, X.; Wang, Z.; So, L.L.; Wong, S.; Yang, C.; Fieldhouse, B. A laboratory study on the kinetics of the formation of oil-suspended particulate matter aggregates using the NIST-1941b sediment. Mar. Pollut. Bull. 2010, 60, 1701–1707. [Google Scholar] [CrossRef]
  39. Lamine, S.; Xiong, D. Guinean environmental impact potential risks assessment of oil spills simulation. Ocean Eng. 2013, 66, 44–57. [Google Scholar] [CrossRef]
  40. Li, Y.; Wang, H.; Cai, Z.; Zhang, J.; Fu, J. Molecular analyses of petroleum hydrocarbon change and transformation during petroleum weathering by multiple techniques. ACS Omega 2021, 6, 23222–23232. [Google Scholar] [CrossRef]
  41. Adofo, Y.K.; Nyankson, E.; Agyei-Tuffour, B. Dispersants as an oil spill clean-up technique in the marine environment: A review. Heliyon 2022, 8, e10153. [Google Scholar] [CrossRef]
  42. Peters, K.E.; Walters, C.C.; Moldowan, J.M. The Biomarker Guide: Volume 1, Biomarkers and Isotopes in the Environment and Human History, 2nd ed.; Cambridge University Press: Cambridge, UK, 2004. [Google Scholar] [CrossRef]
  43. Liu, Z.; Liu, J.; Zhu, Q.; Wu, W. The weathering of oil after the Deepwater Horizon oil spill: Insights from the chemical composition of the oil from the sea surface, salt marshes and sediments. Environ. Res. Lett. 2012, 7, 035302. [Google Scholar] [CrossRef]
  44. Asif, Z.; Chen, Z.; An, C.; Dong, J. Environmental impacts and challenges associated with oil spills on shorelines. J. Mar. Sci. Eng. 2022, 10, 762. [Google Scholar] [CrossRef]
  45. Zhang, B.; Matchinski, E.J.; Chen, B.; Ye, X.; Jing, L.; Lee, K. Marine oil spills—Oil pollution, sources and effects. In World Seas: An Environmental Evaluation, 2nd ed.; Sheppard, C., Ed.; Academic Press: London, UK, 2019; Volume III: Ecological Issues and Environmental Impacts; pp. 391–406. [Google Scholar] [CrossRef]
  46. Jagaba, A.H.; Kutty, S.R.M.; Lawal, I.M.; Aminu, N.; Noor, A.; Al-dhawi, B.N.S.; Usman, A.K.; Batari, A.; Abubakar, S.; Birniwa, A.H.; et al. Diverse sustainable materials for the treatment of petroleum sludge and remediation of contaminated sites: A review. Clean. Waste Syst. 2022, 2, 100010. [Google Scholar] [CrossRef]
  47. Tarr, M.A.; Zito, P.; Overton, E.B.; Olson, G.M.; Adhikari, P.L.; Reddy, C.M. Weathering of oil spilled in the marine environment. Oceanography 2016, 29, 126–135. [Google Scholar] [CrossRef]
  48. Fingas, M. Oil spill dispersants: A technical summary. In Oil Spill Science and Technology, 1st ed.; Fingas, M., Ed.; Gulf Professional Publishing: Oxford, UK, 2011; pp. 435–582. [Google Scholar] [CrossRef]
  49. Ji, W.; Boufadel, M.; Zhao, L.; Robinson, B.; King, T.; Lee, K. Formation of oil-particle aggregates: Particle penetration and impact of particle properties and particle-to-oil concentration ratios. Sci. Total Environ. 2021, 760, 144047. [Google Scholar] [CrossRef]
  50. Reyes, C.Y.; Moreira, I.T.A.; Oliveira, D.A.F.; Medeiros, N.C.; Almeida, M.; Wandega, F.; Soares, S.A.R.; Oliveira, O.M.C. Weathering of petroleum biomarkers: Review in tropical marine environment impacts. Open Access Libr. J. 2014, 1, e1004. [Google Scholar] [CrossRef]
  51. Silva, M.M.; Leao, D.J.; Moreira, Í.T.A.; de Oliveira, O.M.C.; Queiroz, A.F.d.S.; Ferreira, S.L.C. Speciation analysis of inorganic antimony in sediment samples from São Paulo Estuary, Bahia State, Brazil. Environ. Sci. Pollut. Res. 2015, 22, 8386–8391. [Google Scholar] [CrossRef] [PubMed]
  52. Ferreira, S.L.C.; Lima, D.C.; Moreira, I.T.A.; de Oliveira, O.M.C. Critical study using experimental design of the determination of lead by high-resolution continuum source hydride generation atomic absorption spectrometry. J. Anal. At. Spectrom. 2011, 26, 2039–2044. [Google Scholar] [CrossRef]
  53. Kumar, A.K.; Sharma, S. Recent updates on different methods of pretreatment of lignocellulosic feedstocks: A review. Bioresour. Bioprocess. 2017, 4, 7. [Google Scholar] [CrossRef]
  54. Emenike, E.C.; Adeleke, J.; Iwuozor, K.O.; Ogunniyi, S.; Adeyanju, C.A.; Amusa, V.T.; Okoro, H.K.; Adeniyi, A.G. Adsorption of crude oil from aqueous solution: A review. J. Water Process Eng. 2022, 50, 103330. [Google Scholar] [CrossRef]
  55. Cardoso, C.K.M.; Mattedi, S.; Lobato, A.K.C.L.; Moreira, Í.T.A. Remediation of petroleum contaminated saline water using value-added adsorbents derived from waste coconut fibres. Chemosphere 2021, 279, 130562. [Google Scholar] [CrossRef]
  56. Singh, C.J.; Mukhopadhyay, S.; Rengasamy, R.S. A sustainable approach to oil spill cleanup by kapok and waste cotton needle punched nonwoven blends. Ind. Crops Prod. 2023, 191, 115939. [Google Scholar] [CrossRef]
  57. Kang, Z.Y.; Zachariah, J.A.; Chan, E.W.C.; Soo, M.O.Y. Modification of kapok cotton fibres into porous cellulose triacetate beads for oil spill remediation. Green Mater. 2022, 11, 3–15. [Google Scholar] [CrossRef]
  58. Akpomie, K.G.; Conradie, J. Enhanced surface properties, hydrophobicity, and sorption behavior of ZnO nanoparticle–impregnated biomass support for oil spill treatment. Environ. Sci. Pollut. Res. 2021, 28, 25283–25299. [Google Scholar] [CrossRef]
  59. Puasa, N.A.; Ahmad, S.A.; Zakaria, N.N.; Khalil, K.A.; Taufik, S.H.; Zulkharnain, A.; Azmi, A.A.; Gomez-Fuentes, C.; Wong, C.-Y.; Shaharuddin, N.A. Oil palm’s empty fruit bunch as a sorbent material in filter system for oil-spill clean up. Plants 2022, 11, 127. [Google Scholar] [CrossRef]
  60. Hammouda, S.B.; Chen, Z.; An, C.; Lee, K. Recent advances in developing cellulosic sorbent materials for oil spill cleanup: A state-of-the-art review. J. Clean. Prod. 2021, 311, 127630. [Google Scholar] [CrossRef]
  61. Zhang, J.; Chen, R.; Liu, J.; Liu, Q.; Yu, J.; Zhang, H.; Jing, X.; Zhang, M.; Wang, J. Construction of ZnO@Co3O4-loaded nickel foam with abrasion resistance and chemical stability for oil/water separation. Surf. Coat. Technol. 2019, 357, 244–251. [Google Scholar] [CrossRef]
  62. Wang, J.; Geng, G. Highly recyclable superhydrophobic sponge suitable for the selective sorption of high viscosity oil from water. Mar. Pollut. Bull. 2015, 97, 118–124. [Google Scholar] [CrossRef] [PubMed]
  63. Ghorbankhani, A.; Zahedi, A.R. Micro-cellular polymer foam supported polyaniline-nanofiber: Eco-friendly tool for petroleum oil spill cleanup. J. Clean. Prod. 2022, 368, 133240. [Google Scholar] [CrossRef]
  64. Liu, G.; Dai, Z.; Liu, X.; Dahlgren, R.A.; Xu, J. Modification of agricultural wastes to improve sorption capacities for pollutant removal from water—A review. Carbon Res. 2022, 1, 24. [Google Scholar] [CrossRef]
  65. ITOPF. TIP 08: Use of Sorbent Materials in Oil Spill Response. Technical Information Paper, No. 8, 19 May 2014. Available online: https://www.itopf.org/fileadmin/data/Documents/TIPS%20TAPs%20and%20Reports/TIP_8_Use_of_Sorbent_Materials_in_Oil_Spill_Response.pdf (accessed on 22 July 2025).
  66. Purohit, B.K.; Tewari, S.; Prasad, K.S.N.V.; Talari, V.K.; Pandey, N.; Choudhury, P.; Panda, S.S. Marine oil spill clean-up: A review on technologies with recent trends and challenges. Reg. Stud. Mar. Sci. 2024, 80, 103876. [Google Scholar] [CrossRef]
  67. Annunciado, T.R.; Sydenstricker, T.H.D.; Amico, S.C. Experimental investigation of various vegetable fibers as sorbent materials for oil spills. Mar. Pollut. Bull. 2005, 50, 1340–1346. [Google Scholar] [CrossRef]
  68. Nascimento, R.F.; Lima, A.C.A.; Vidal, C.B.; Melo, D.Q.; Raulino, G.S.C. Adsorção: Aspectos Teóricos e Aplicações Ambientais, 2nd ed.; Imprensa Universitária: Fortaleza, Brazil, 2020; pp. 1–256. [Google Scholar]
  69. ASTM F726-17 (Reapproved 2024); Standard Test Method for Sorbent Performance of Adsorbents for use on Crude Oil and Related Spills. ASTM International: West Conshohocken, PA, USA, 2024. [CrossRef]
  70. Fogler, H.S. Elementos de Engenharia das Reações Químicas, 4th ed.; LTC: Rio de Janeiro, Brazil, 2009. [Google Scholar]
  71. Kaijumba, G.W.; Emik, S.; Öngen, A.; Özcan, H.K.; Aydin, S. Modelling of adsorption kinetic processes—Errors, theory and application. In Advanced Sorption Process Applications; Edebali, S., Ed.; IntechOpen: London, UK, 2018. [Google Scholar] [CrossRef]
  72. Adylkanova, A.; Kunarbekova, M.; Uali, A. A hydrophobic PMS-biochar-coated sponge sorbent for pre-purification of heavily oil-polluted waters. Colloids Surf. A Physicochem. Eng. Asp. 2025, 720, 137154. [Google Scholar] [CrossRef]
  73. Rahimi, J.; Ijdani, M.T.; Abbasi, H.; Salehi, M.M. Two-dimensional imide-based covalent organic frameworks for cationic dye adsorption: Synthesis, characterization, isotherm, kinetics, and thermodynamic studies. J. Hazard. Mater. Adv. 2025, 10, 100092. [Google Scholar] [CrossRef]
  74. Maanane, F.; El Iyadini, A.; Saufi, H.; El Alouani, M.; Tabyaoui, M.; Bellaouchou, A. Super-efficient removal of yellow 161 anionic dye from water by activated carbon based on coffee grounds. Desalination Water Treat. 2024, 320, 100713. [Google Scholar] [CrossRef]
  75. Foo, K.Y.; Hameed, B.H. Insights into the modeling of adsorption isotherm systems. Chem. Eng. J. 2010, 156, 2–10. [Google Scholar] [CrossRef]
  76. Ehiomogue, P.; Ahuchaougu, I.I.; Ahaneku, I.E. Review of adsorption isotherms models. Acta Tech. Corviniensis–Bull. Eng. 2021, 14, 86–91. [Google Scholar]
  77. Wang, J.; Guo, X. Adsorption isotherm models: Classification, physical meaning, application and solving method. Chemosphere 2020, 258, 127279. [Google Scholar] [CrossRef]
  78. Alsharif, M.A. Understanding adsorption: Theories, techniques, and applications. In Adsorption—Fundamental Mechanisms and Applications [Working Title]; IntechOpen: London, UK, 2025. [Google Scholar] [CrossRef]
  79. Hu, Z.; Li, Q.; Chen, Y.; Li, T.; Wang, Y.; Zhang, R.; Peng, H.; Wang, H.; Wang, Y.; Tang, J.; et al. Intermittent ultrasound retains cellulases unlock for enhanced cellulosic ethanol with high-porosity biochar for dye adsorption using desirable rice mutant straw. Bioresour. Technol. 2023, 369, 128437. [Google Scholar] [CrossRef]
  80. Saleh, T.A. Chapter 4—Isotherm models of adsorption processes on adsorbents and nanoadsorbents. In Surface Science of Adsorbents and Nanoadsorbents; Saleh, T.A., Ed.; Interface Science and Technology Series; Elsevier: Amsterdam, The Netherlands, 2022; Volume 34, pp. 99–126. [Google Scholar] [CrossRef]
  81. Akpomie, K.G.; Conradie, J. Batch sorption of vegetable oil from simulated oil-polluted water onto Populus nigra leaf waste. Int. J. Environ. Sci. Technol. 2023, 20, 5377–5390. [Google Scholar] [CrossRef]
  82. Mahmoud, M.A. A feasibility study for recycling biodegradable adsorbent in the oil spill clean-up from seawater. Desalin. Water Treat. 2023, 281, 122–129. [Google Scholar] [CrossRef]
  83. Jmaa, S.B.; Kallel, A. Chemically treated Posidonia oceanica fibers as a potential sorbent for oil spill clean up. Heliyon 2024, 10, e28427. [Google Scholar] [CrossRef]
  84. Alhassani, W.; Alhogbi, B.G.; Hussein, M.A.; El-Shahawi, M.S. Exploring the Potential of Recycled Polyethylene Terephthalate—Lignocellulose/Carbon Nanotube–Graphene Nanosheets an Efficient Extractor for Oil Spill. Processes 2024, 12, 2437. [Google Scholar] [CrossRef]
  85. Ebobi, B.E.; Ogbue, M.C.; Udochukwu, E.C.; Umukoro, J.E.; Okan, L.O.; Agarry, S.E.; Aworanti, O.A.; Ogunkunle, O.; Laseinde, O.T. Bio-Sorptive Remediation of Crude Oil Polluted Sea Water Using Plantain (Musa paradisiaca) Leaves as Bio-Based Sorbent: Parametric Optimization by Taguchi Technique, Equilibrium Isotherm and Kinetic Modelling Studies. Heliyon 2023, 9, e21413. [Google Scholar] [CrossRef]
  86. Ferreira, R.M.; Campista, A.L.D.M.; Stapelfeldt, D.M.A.; Moreira, M.F.R. Emulsified Oil Separation by Bioadsorption: A Sustainable Proposal. Environ. Technol. 2022, 43, 696–708. [Google Scholar] [CrossRef] [PubMed]
  87. Abutaleb, A.; Zouli, N.; Bakather, O.Y.; Mahmoud, M.A. Performance evaluation of Solanum incanum leaves as a biodegradable adsorbent for oil-spill cleanup in seawater. Desalin. Water Treat. 2021, 233, 182–189. [Google Scholar] [CrossRef]
  88. Abutaleb, A. Kinetics, isotherm, and thermodynamics of oil spill removal from seawater onto mango leaves. Desalin. Water Treat. 2022, 278, 311–318. [Google Scholar] [CrossRef]
  89. Sousa, M.P.S.; Nascimento, L.O.N.; Souza, C.D.R.; Aum, Y.K.P.G.; Araújo, J.S.; Duvoisin Júnior, S. Performance of Amazonian Biosorbents in the Separation Process of Emulsified Oil with Rio Negro Water. Braz. J. Pet. Gas 2023, 17, 105–114. [Google Scholar] [CrossRef]
  90. Cardoso, C.K.M.; Mattedi, S.; Lobato, A.K.C.L.; Moreira, Í.T.A.; Oliveira, O.M.C.; Oliveira, L.A.; Moreira, Í.C.T. Kinetic and equilibrium study of petroleum adsorption using pre-treated coconut fibers. Res. Soc. Dev. 2020, 9, e441374413. [Google Scholar] [CrossRef]
  91. Brethauer, S.; Shahab, R.L.; Studer, M.H. Impacts of biofilms on the conversion of cellulose. Appl. Microbiol. Biotechnol. 2020, 104, 5201–5212. [Google Scholar] [CrossRef] [PubMed]
  92. Zhao, L.; Sun, Z.-F.; Zhang, C.-C.; Nan, J.; Ren, N.-Q.; Lee, D.-J.; Chen, C. Advances in pretreatment of lignocellulosic biomass for bioenergy production: Challenges and perspectives. Bioresour. Technol. 2022, 343, 126123. [Google Scholar] [CrossRef] [PubMed]
  93. Sujita, S.; Sutanto, R. Investigation on Hygroscopic Properties of Laminated Composite Bamboo. Int. J. Adv. Eng. Manag. 2024, 6, 46–50. [Google Scholar] [CrossRef]
  94. Houfani, A.A.; Anders, N.; Spiess, A.C.; Baldrian, P.; Benallaoua, S. Insights from enzymatic degradation of cellulose and hemicellulose to fermentable sugars—A review. Biomass Bioenergy 2020, 134, 105481. [Google Scholar] [CrossRef]
  95. Kumar, N.P.; Chellapandian, M.; Arunachelam, N.; Vincent, P. Effect of mercerization on the chemical characteristics of plant-based natural fibers. Mater. Today Proc. 2022, 68, 1201–1207. [Google Scholar] [CrossRef]
  96. Rehman, K.U.; Schwennen, C.; Visscher, C.; Plötz, M.; Grabowski, N.T.; Sultana, M.U.C.; Wiesotzki, K.; Hollah, C.; Aganovic, K.; Heinz, V. Closing the loop with pretreatment and black soldier fly technology for recycling lignocellulose-rich organic by-products: A progressive review. Carbohydr. Polym. Technol. Appl. 2025, 9, 100630. [Google Scholar] [CrossRef]
  97. Tan, J.Y.; Low, S.Y.; Ban, Z.H.; Siwayanan, P. A review on oil spill clean-up using bio-sorbent materials with special emphasis on utilization of kenaf core fibers. BioResources 2021, 16, 8394–8416. [Google Scholar] [CrossRef]
  98. Cao, X.; Guo, X.; Xiao, T.; Jia, W.; Liu, X.; Li, C.; Zhang, H.; Fatehi, P.; Shi, H. Superhydrophobic biomass-based aerogel fabricated in lithium bromide trihydrate for oil adsorption. Sep. Purif. Technol. 2025, 354, 129421. [Google Scholar] [CrossRef]
  99. Haldar, D.; Purkait, M.K. A review on the environment-friendly emerging techniques for pretreatment of lignocellulosic biomass: Mechanistic insight and advancements. Chemosphere 2021, 264, 128523. [Google Scholar] [CrossRef]
  100. Kenned, J.J.; Sankaranarayanasamy, K.; Binoj, J.S.; Chelliah, S.K. Thermo-mechanical and morphological characterization of needle punched non-woven banana fiber reinforced polymer composites. Compos. Sci. Technol. 2020, 185, 107890. [Google Scholar] [CrossRef]
  101. Wang, J.; Han, F.; Liang, B.; Geng, G. Hydrothermal fabrication of robustly superhydrophobic cotton fibers for efficient separation of oil/water mixtures and oil-in-water emulsions. J. Ind. Eng. Chem. 2017, 54, 174–183. [Google Scholar] [CrossRef]
  102. Futalan, C.M.; Choi, A.E.S.; Soriano, H.G.O.; Cabacungan, M.K.B.; Millare, J.C. Modification Strategies of Kapok Fiber Composites and Its Application in the Adsorption of Heavy Metal Ions and Dyes from Aqueous Solutions: A Systematic Review. Int. J. Environ. Res. Public Health 2022, 19, 2703. [Google Scholar] [CrossRef]
  103. Albinate, S.R.; Pacheco, É.B.A.V.; Visconte, L.L.Y. Revisão dos tratamentos químicos da fibra natural para mistura com poliolefinas. Quim. Nova 2013, 36, 106–112. [Google Scholar] [CrossRef]
  104. Das, A.; Mondal, C.; Roy, S. Pretreatment Methods of Ligno—Cellulosic Biomass: A Review. J. Eng. Sci. Technol. Rev. 2015, 8, 141–165. [Google Scholar] [CrossRef]
  105. Echresh Zadeh, Z.; Abdulkhani, A.; Aboelazayem, O.; Saha, B. Recent Insights into Lignocellulosic Biomass Pyrolysis: A Critical Review on Pretreatment, Characterization, and Products Upgrading. Processes 2020, 8, 799. [Google Scholar] [CrossRef]
  106. Devi, K.; Chauhan, G.S.; Ranote, S.; Chauhan, S.; Kumar, K. Pristine coconut husk biowaste and 2-ethylhexyl acrylate/methyl acrylate-based novel oleophilic gels for oil spill cleanup. RSC Adv. Polym. 2023, 13, 205–237. [Google Scholar] [CrossRef]
  107. Nguyen-Tri, P.; Altıparmak, F.; Nguyen, N.; Tuduri, L.; Ouellet-Plamondon, C.M.; Prud’homme, R.E. Robust Superhydrophobic Cotton Fibers Prepared by Simple Dip-Coating Approach Using Chemical and Plasma-Etching Pretreatments. ACS Omega 2019, 4, 7067–7076. [Google Scholar] [CrossRef]
  108. El Gheriany, I.A.; El Saqa, F.A.; El Razek Amer, A.A.; Hussein, M. Oil spill sorption capacity of raw and thermally modified orange peel waste. Alex. Eng. J. 2020, 59, 925–932. [Google Scholar] [CrossRef]
  109. Wang, Y.; Yin, D.; Guo, Q.; Huang, J.-T. An environmentally friendly method to fabricate superhydrophobic cellulose fiber for oil absorption. Ind. Crops Prod. 2022, 182, 114868. [Google Scholar] [CrossRef]
  110. El Nemr, A.; Ragab, S. MnCl2 as a Novel Catalyst for Acetylation of Cotton-Giza 86 Cellulose and its Application to Machine Oil Removal. Environ. Process. 2018, 5, 777–793. [Google Scholar] [CrossRef]
  111. Yang, K.; Ren, J.; Cui, Y.; Wang, Y.; Shah, T.; Zhang, Q.; Zhang, B. Fabrication of porous tubular carbon fibers from the fruits of Platanus orientalis and their high oil adsorption properties. J. Environ. Chem. Eng. 2021, 9, 105706. [Google Scholar] [CrossRef]
  112. Abbas, M.; Ahmed, D.; Qamar, M.T.; Ihsan, S.; Noor, Z.I. Optimization of ultrasound-assisted, microwave-assisted and Soxhlet extraction of bioactive compounds from Lagenaria siceraria: A comparative analysis. Bioresour. Technol. Rep. 2021, 15, 100746. [Google Scholar] [CrossRef]
  113. Zhu, M.; Yao, J.; Dong, L.; Sun, J. Adsorption of naphthalene from aqueous solution onto fatty acid modified walnut shells. Chemosphere 2016, 144, 1639–1645. [Google Scholar] [CrossRef]
  114. Li, Y.; Chen, B.; Zhu, L. Enhanced sorption of polycyclic aromatic hydrocarbons from aqueous solution by modified pine bark. Bioresour. Technol. 2010, 101, 7307–7313. [Google Scholar] [CrossRef]
  115. Khenblouche, A.; Beckhi, D.; Gouamid, M.; Charradi, K.; Segni, L.; Hadjadj, M.; Boughali, S. Extraction and Characterization of Cellulose Microfibers from Retama Raetam Stems. Polímeros 2019, 29, e2019033. [Google Scholar] [CrossRef]
  116. Verasoundarapandian, G.; Zakaria, N.N.; Shaharuddin, N.A.; Khalil, K.A.; Puasa, N.A.; Azmi, A.A.; Gomez-Fuentes, C.; Zulkharnain, A.; Wong, C.Y.; Rahman, M.F.; et al. Coco peat as agricultural waste sorbent for sustainable diesel-filter system. Plants 2021, 10, 2468. [Google Scholar] [CrossRef] [PubMed]
  117. Kekik, B.; Yakışık, H.; Özveren, U. Investigation of light crude oil removal using biocoal from torrefaction of biomass waste. Bioresour. Technol. Rep. 2022, 19, 101139. [Google Scholar] [CrossRef]
  118. Bundhoo, Z.M.A. Microwave-Assisted Conversion of Biomass and Waste Materials to Biofuels. Renew. Sustain. Energy Rev. 2018, 82, 1149–1177. [Google Scholar] [CrossRef]
  119. Del Bubba, M.; Anichini, B.; Bakari, Z.; Bruzzoniti, M.C.; Camisa, R.; Caprini, C.; Checchini, L.; Fibbi, D.; El Ghadraoui, A.; Liguori, F.; et al. Physicochemical Properties and Sorption Capacities of Sawdust-Based Biochars and Commercial Activated Carbons Towards Ethoxylated Alkylphenols and Their Phenolic Metabolites in Effluent Wastewater from a Textile District. Sci. Total Environ. 2020, 708, 135217. [Google Scholar] [CrossRef]
  120. Nalawade, K.; Gogate, P. Ultrasound–Assisted Pretreatment of Sustainable Biomass. In Handbook of Biorefinery Research and Technology: Biomass Logistics to Saccharification; Bisaria, V., Ed.; Springer: Dordrecht, The Netherlands, 2024. [Google Scholar] [CrossRef]
  121. Tomkowiak, K.; Mazela, B.; Szupert, Z.; Perdoch, W. Hydrophobic Cellulose–Based Sorbents for Oil/Water Separation. Molecules 2024, 29, 4661. [Google Scholar] [CrossRef]
  122. Jianliang, X.; Nana, L.; Xinfeng, X.; Yu, B.; Yu, G.; Kunhua, W.; Xiangming, H.; Dongle, C.; Qing, J. Durable hydrophobic Enteromorpha design for controlling oil spills in marine environment prepared by organosilane modification for efficient oil-water separation. J. Hazard. Mater. 2022, 421, 126824. [Google Scholar] [CrossRef]
  123. Paulauskiene, T.; Sirtaute, E.; Uebe, J. A Cellulose Aerogel Made from Paper and Hemp Waste Added with Starch for the Sorption of Oil. J. Mar. Sci. Eng. 2023, 11, 1343. [Google Scholar] [CrossRef]
  124. Zang, D.; Liu, F.; Zhang, M.; Gao, Z.; Wang, C. Novel Superhydrophobic and Superoleophilic Sawdust as a Selective Oil Sorbent for Oil Spill Cleanup. Chem. Eng. Res. Des. 2015, 102, 34–41. [Google Scholar] [CrossRef]
  125. Xu, Z.; Guo, H.; Liu, T.; Zhang, W.; Ma, X. Regeneration of washing effluents for remediation of petroleum-hydrocarbons-contaminated soil by corncob-based biomass materials. ACS Omega 2019, 4, 18711–18717. [Google Scholar] [CrossRef]
  126. Hassan, W.U.; Greiser, U.; Wang, W. Role of adipose-derived stem cells in wound healing. Wound Repair Regen. 2014, 22, 313–325. [Google Scholar] [CrossRef]
  127. Elias, E.; Costa, R.; Marques, F.; Oliveira, G.; Guo, Q.; Thomas, S.; Fernando, G.S., Jr. Oil-spill cleanup: The influence of acetylated curaua fibers on the oil-removal capability of magnetic composites. J. Appl. Polym. Sci. 2014, 132, 41732. [Google Scholar] [CrossRef]
  128. Asadpour, R.; Sapari, N.B.; Isa, M.H.; Kakooei, S. Acetylation of oil palm empty fruit bunch fiber as an adsorbent for removal of crude oil. Environ. Sci. Pollut. Res. Int. 2016, 23, 11740–11750. [Google Scholar] [CrossRef]
  129. Onwuka, J.C.; Agbaji, E.B.; Ajibola, V.O.; Okibe, F.G. Kinetic studies of surface modification of lignocellulosic Delonix regia pods as sorbent for crude oil spill in water. J. Appl. Res. Technol. 2016, 14, 415–424. [Google Scholar] [CrossRef]
  130. Zanini, M.; Lavoratti, A.; Lazzari, L.K.; Galiotto, D.; Pagnocelli, M.; Baldasso, C.; Zattera, A.J. Producing aerogels from silanized cellulose nanofiber suspension. Cellulose 2017, 24, 769–779. [Google Scholar] [CrossRef]
  131. Teli, M.D.; Valia, S.P. Grafting of butyl acrylate on to banana fibers for improved oil absorption. J. Nat. Fibers 2016, 13, 470–476. [Google Scholar] [CrossRef]
  132. Teli, M.D.; Valia, S.P.; Mifta, J. Application of functionalized coir fibre as eco-friendly oil sorbent. J. Text. Inst. 2017, 108, 1106–1111. [Google Scholar] [CrossRef]
  133. Xia, X.; Liu, W.; Zhou, L.; Hua, Z.; Liu, H.; He, S. Modification of flax fiber surface and its compatibilization in polylactic acid/flax composites. Iran. Polym. J. 2016, 25, 25–35. [Google Scholar] [CrossRef]
  134. Alvarez, V.H.; Mattedi, S.; Martin-Pastor, M.; Aznar, M.; Iglesias, M. Thermophysical properties of binary mixtures of {ionic liquid 2-hydroxy ethylammonium acetate + (water, methanol, or ethanol)}. J. Chem. Thermodyn. 2011, 43, 997–1010. [Google Scholar] [CrossRef]
  135. Shang, W.; Sheng, Z.; Shen, Y.; Ai, B.; Zheng, L.; Yang, J.; Xu, Z. Study on oil absorbency of succinic anhydride modified banana cellulose in ionic liquid. Carbohydr. Polym. 2016, 141, 135–142. [Google Scholar] [CrossRef]
  136. Li, A.; Huber, T.; Barker, D.; Nazmi, A.R.; Najaf Zadeh, H. An overview of cellulose aerogels and foams for oil sorption: Preparation, modification, and potential of 3D printing. Carbohydr. Polym. 2024, 343, 122432. [Google Scholar] [CrossRef] [PubMed]
  137. Liang, J.; Zhou, Y.; Wu, Q.; Zhu, Z.; Lin, K.; He, J.; Hong, H.; Luo, Y. Superhydrophobic foam combined with biomass-derived TENG based on upcycled coconut husk for efficient oil-water separation. RSC Adv. 2024, 14, 13005–13015. [Google Scholar] [CrossRef]
  138. Montazeri, M.; Norouzbeigi, R. Ambient-dried, natural palm tree trunk–based hydrophobic foam for efficient oil sorption. Ind. Crops Prod. 2025, 225, 120551. [Google Scholar] [CrossRef]
  139. Hakeim, O.A.; Abdelghaffar, F.; El-Gabry, L.K. Investigation of Egyptian Chorisia spp. fiber as a natural sorbent for oil spill cleanup. Environ. Technol. Innov. 2022, 25, 102134. [Google Scholar] [CrossRef]
  140. Abdelwahab, O.; Thabet, W.M.; Nasr, S.M.; Nafee, S. Oil Spill Cleanup Using Chemically Modified Natural Fibers: Trial for Practical Application. Egypt. J. Aquat. Biol. Fish. 2021, 25, 457–464. [Google Scholar] [CrossRef]
  141. Machado, A.A.; Mulky, L. Reusing Waste to Save Our Water: Regenerable Bioadsorbents for Effective Oil Sequestration. ChemBioEng Rev. 2024, 11, 426–440. [Google Scholar] [CrossRef]
  142. Faheem, M.; Hassan, M.A.; Du, J.; Wang, B. Harnessing Potential of Smart and Conventional Spent Adsorbents: Global Practices and Sustainable Approaches through Regeneration and Tailored Recycling. Sep. Purif. Technol. 2025, 354, 128907. [Google Scholar] [CrossRef]
  143. Luis-Zarate, V.H.; Rodriguez-Hernandez, M.C.; Alatriste-Mondragon, F.; Chazaro-Ruiz, L.F.; Rangel-Mendez, J.R. Coconut Endocarp and Mesocarp as Both Biosorbents of Dissolved Hydrocarbons in Fuel Spills and as a Power Source When Exhausted. J. Environ. Manag. 2018, 211, 103–111. [Google Scholar] [CrossRef]
  144. Urgel, J.J.D.T.; Briones, J.M.A.; Diaz, E.B.; Dimaculangan, K.M.N.; Rangel, K.L.; Lopez, E.C.R. Removal of diesel oil from water using biochar derived from waste banana peels as adsorbent. Carbon Res. 2024, 3, 13. [Google Scholar] [CrossRef]
  145. Tefora, J.L.L.; Tomon, T.R.B.; Ungang, J.I.D.S.; Malaluan, R.M.; Lubguban, A.A.; Bacosa, H.P. The Development of a Coconut-Oil-Based Derived Polyol in a Polyurethane Matrix: A Potential Sorbent Material for Marine Oil Spill Applications. J. Mar. Sci. Eng. 2025, 13, 1176. [Google Scholar] [CrossRef]
  146. Zheng, Y.; Liu, W.; Wang, Q.; Sun, Y.; Li, G.; Wu, T.; Li, Y. Study of STAB- and DDAB-Modified Sepiolite Structures and Their Adsorption Performance for Emulsified Oil in Produced Water. Colloids Interfaces Sci. Commun. 2020, 34, 100231. [Google Scholar] [CrossRef]
  147. Zhu, L.; Wang, Y.; Wang, Y.; You, L.; Shen, X.; Li, S. An Environmentally Friendly Carbon Aerogels Derived from Waste Pomelo Peels for the Removal of Organic Pollutants/Oils. Microporous Mesoporous Mater. 2017, 241, 285–292. [Google Scholar] [CrossRef]
  148. de Godoy, B.A.S.; Galindo, D.C.; Fonseca, E.J.; Zanta, C.L.d.P.e.S.; Duarte, J.L.d.S.; Bernardo, V.; Oliveira, L.M.T.d.M. Exploring the potential of Desert Rose fibers (Adenium obesum) for the remediation of oil-contaminated sites. J. Water Process Eng. 2024, 68, 106390. [Google Scholar] [CrossRef]
  149. Razavi, Z.; Mirghaffari, N.; Rezaei, B. Performance Comparison of Raw and Thermal Modified Rice Husk for Decontamination of Oil Polluted Water. Clean Soil Air Water 2015, 43, 182–190. [Google Scholar] [CrossRef]
  150. Tigno, S.D.; Herrera, M.U.; Balela, M.D.L. Hydrophobicity of functionalized TiO2-based kapok nanocomposite. Surf. Coat. Technol. 2018, 350, 857–862. [Google Scholar] [CrossRef]
  151. Grams, J. Surface analysis of solid products of thermal treatment of lignocellulosic biomass. J. Anal. Appl. Pyrolysis 2022, 161, 105429. [Google Scholar] [CrossRef]
  152. Moshi, A.A.M.; Ravindran, D.; Bharathi, S.R.S.; Indran, S.; Saravanakumar, S.S.; Liu, Y. Characterization of a new cellulosic natural fiber extracted from the root of Ficus religiosa tree. Int. J. Biol. Macromol. 2020, 142, 212–221. [Google Scholar] [CrossRef]
  153. Ngaha, M.C.D.; Njanja, E.; Doungmo, G.; Tamo Kamdem, A.; Tonle, I.K. Indigo Carmine and 2,6-Dichlorophenolindophenol Removal Using Cetyltrimethylammonium Bromide-Modified Palm Oil Fiber: Adsorption Isotherms and Mass Transfer Kinetics. Int. J. Biomater. 2019, 2019, 6862825. [Google Scholar] [CrossRef] [PubMed]
  154. Mohamed, P.; Amira, S.; Ahad, N. Biomass Modification Using Cationic Surfactant Cetyltrimethylammonium Bromide (CTAB) to Remove Palm-Based Cooking Oil. J. Chem. 2018, 2018, 5059791. [Google Scholar] [CrossRef]
  155. Duarte, C.; Juchem, P.L.; Pulz, G.M.; De Martini, T.M.; Chodur, N.; Liccardo, A.; Fischer, A.C.; Acauan, R.B. Aplicações de Microscopia Eletrônica de Varredura (MEV) e Sistema de Energia Dispersiva (EDS) no Estudo de Gemas: Exemplos brasileiros. Pesq. Geociênc. 2003, 30, 3–15. [Google Scholar] [CrossRef]
  156. Do, N.H.N.; Luu, T.P.; Thai, Q.B.; Le, D.K.; Chau, N.D.Q.; Nguyen, S.T.; Le, P.K.; Phan-Thien, N.; Duong, H.M. Advanced fabrication and application of pineapple aerogels from agricultural waste. Mater. Technol. 2020, 35, 807–814. [Google Scholar] [CrossRef]
  157. Rajkumar, S.; Tjong, J.; Nayak, S.K.; Sain, M. Wetting behavior of soy-based resin and unsaturated polyester on surface-modified sisal fiber mat. J. Reinf. Plast. Compos. 2015, 34, 807–818. [Google Scholar] [CrossRef]
  158. Dong, T.; Wang, F.; Xu, G. Sorption kinetics and mechanism of various oils into kapok assembly. Mar. Pollut. Bull. 2015, 91, 230–237. [Google Scholar] [CrossRef]
  159. Nine, M.J.; Kabiri, S.; Sumona, A.K.; Tung, T.T.; Moussa, M.M.; Losic, D. Superhydrophobic/superoleophilic natural fibres for continuous oil-water separation and interfacial dye-adsorption. Sep. Purif. Technol. 2020, 233, 116062. [Google Scholar] [CrossRef]
  160. Zimmermann, M.V.G.; Zattera, A.J.; Santana, R.M.C. Sorbent system based on acetylated microfibrillated cellulose for remediation of oil aquatic environments. Rev. Mater. 2019, 24, 2. [Google Scholar] [CrossRef]
  161. da Silva Guilharduci, V.V.; Martelli, P.B.; de Fátima Gorgulho, H. Efficiency of sugarcane bagasse-based sorbents for oil removal from engine washing wastewater. Water Sci. Technol. 2017, 75, 173–181. [Google Scholar] [CrossRef]
  162. Brame, J.A.; Griggs, C.S. Surface Area Analysis Using the Brunauer–Emmett–Teller (BET) Method: Scientific Operation Procedure Series: SOP-C; U.S. Army Engineer Research and Development Center: Vicksburg, MS, USA, 2016; Available online: https://erdc-library.erdc.dren.mil/bitstream/11681/20339/1/ERDC-EL%20SR-16-3.pdf (accessed on 30 August 2025).
  163. Karimah, A.; Ridho, M.R.; Munawar, S.S.; Adi, D.S.; Ismadi; Damayanti, R.; Subiyanto, B.; Fatriasari, W.; Fudholi, A. A review on natural fibers for development of eco-friendly bio-composite: Characteristics, and utilizations. J. Mater. Res. Technol. 2021, 13, 2442–2458. [Google Scholar] [CrossRef]
  164. Elfaleh, I.; Abbassi, F.; Habibi, M.; Ahmad, F.; Guedri, M.; Nasri, M.; Garnier, C. A comprehensive review of natural fibers and their composites: An eco-friendly alternative to conventional materials. Results Eng. 2023, 19, 101271. [Google Scholar] [CrossRef]
  165. Ren, J.; Yang, X.; Wang, Y.; Zhang, S.; Zhou, J. Sustainable hydrophobic bio-based adsorbent from modified sphagnum moss for efficient oil–water separation. Sci. Rep. 2025, 15, 11792. [Google Scholar] [CrossRef]
  166. Dong, T.; Tian, N.; Xu, B.; Huang, X.; Chi, S.; Liu, Y.; Lou, C.-W.; Lin, J.-H. Biomass poplar catkin fiber-based superhydrophobic aerogel with tubular-lamellar interweaved neurons-like structure. J. Hazard. Mater. 2022, 429, 128290. [Google Scholar] [CrossRef] [PubMed]
  167. dos Anjos, R.B.; Hilário, L.S.; dos Anjos, A.S.D.; Costa, E.C.T.A.; Frota, T.M.P.; Gondim, A.D.; da Silva, D.R. Combined Treatment (Alkali + Thermal) of Calotropis procera Fiber for Removal of Petroleum Hydrocarbons in Cases of Oil Spill. Polymers 2021, 13, 3285. [Google Scholar] [CrossRef] [PubMed]
  168. Rezaei, F.; Hassanjili, S. Facile fabrication of superhydrophobic magnetic bio-waste for oil spill cleanup. Ind. Crops Prod. 2023, 201, 116848. [Google Scholar] [CrossRef]
  169. Anwana Abel, U.; Rhoda Habor, G.; Innocent Oseribho, O. Adsorption Studies of Oil Spill Clean-up Using Coconut Coir Activated Carbon (CCAC). Am. J. Chem. Eng. 2020, 8, 36. [Google Scholar] [CrossRef]
  170. Al-Muhtaseb, R.; Bhgyaraj, S.; Chehimi, M.M.; Krupa, I. Adsorptive removal of emulsified crude oil from produced water using modified biowaste; its kinetics and thermodynamic study. Int. J. Environ. Sci. Technol. 2024, 22, 9033–9048. [Google Scholar] [CrossRef]
  171. Wagih, N.; Mahmoud, M.M.; Elbaz, A.A.; El-Moniry, D. Oil removal from water using agricultural wastes-based adsorbents for the application in reverse osmosis desalination systems. Desalin. Water Treat. 2023, 316, 335–355. [Google Scholar] [CrossRef]
  172. Romão, A.L.E.; Damasceno, R.I.O.; Alves, C.R.; Carrilho, E.N.V.M. Nanomodified bamboo (Phyllostachys aurea) biomass: Its adsorbent features in the removal of dyes from water under high salinity conditions. Environ. Sci. Pollut. Res. Int. 2024, 31, 1–17, Online ahead of print. [Google Scholar] [CrossRef]
  173. Lv, N.; Wang, X.; Peng, S.; Luo, L.; Zhou, R. Superhydrophobic/Superoleophilic Cotton-Oil Absorbent: Preparation and Its Application in Oil/Water Separation. RSC Adv. 2018, 8, 30257–30264. [Google Scholar] [CrossRef]
  174. Inbaraj, B.S.; Sridhar, K.; Chen, B.-H. Removal of Polycyclic Aromatic Hydrocarbons from Water by Magnetic Activated Carbon Nanocomposite from Green Tea Waste. J. Hazard. Mater. 2021, 415, 125701. [Google Scholar] [CrossRef] [PubMed]
  175. Daniel, A.B.; Zahir, E.; Asghar, M.A. On the Practicability of a New Bio Sorbent: Lasani Sawdust and Coconut Coir for Cleanup of Oil Spilled on Water. Pet. Sci. Technol. 2019, 37, 1143–1154. [Google Scholar] [CrossRef]
  176. Cheu, S.C.; Kong, H.; Song, S.T.; Johari, K.; Saman, N.; Yunus, M.A.C.; Mat, H. Separation of dissolved oil from aqueous solution by sorption onto acetylated lignocellulosic biomass—Equilibrium, kinetics and mechanism studies. J. Environ. Chem. Eng. 2016, 4, 864–881. [Google Scholar] [CrossRef]
  177. Ferreira, R.M.; Ribeiro, B.D.; Stapelfeldt, D.M.A.; Moreira, M.F.R. Treatment of Water Contaminated by Ship Oil: Study of Adsorption in a Fixed-Bed Column. Analytica 2024, 5, 203–218. [Google Scholar] [CrossRef]
  178. Jabbar, N.M.; Alardhi, S.M.; Mohammed, A.K.; Salih, I.K.; Albayati, T.M. Challenges in the Implementation of Bioremediation Processes in Petroleum-Contaminated Soils: A Review. Environ. Nanotechnol. Monit. Manag. 2022, 18, 100694. [Google Scholar] [CrossRef]
  179. Moreira, Í.T.A.; Oliveira, O.M.C.; Azwell, T.; Queiroz, A.F.S.; Nano, R.M.W.; Souza, E.S.; Anjos, J.A.S.A.; Assunção, R.V.; Guimarães, L.M. Strategies of Bioremediation for the Degradation of Petroleum Hydrocarbons in the Presence of Metals in Mangrove Simulated. Clean Soil Air Water 2016, 44, 631–637. [Google Scholar] [CrossRef]
  180. Miranda, L.S.; Moreira, Í.T.A.; Oliveira, O.M.C.; Santos, C.P.; Pinheiro, S.M.M.; Oliveira, L.M.L.; Martins, A.B.O.; Filho, M.S.C. Oil-suspended particulate material aggregates as a tool in preventing potential ecotoxicological impacts in the São Paulo river, Todos os Santos Bay, Bahia, Brazil: Influence of salinity and suspended particulate material. Mar. Pollut. Bull. 2016, 112, 91–97. [Google Scholar] [CrossRef] [PubMed]
  181. Obi, A.I.; Ajiwe, A.C.; Okoye, P.-A.C.; Umeh, C.T.; Amadi, E.G. Crude oil sorption performance of native and acetylated Siamese senna seed pods. Sustain. Chem. Environ. 2024, 8, 100173. [Google Scholar] [CrossRef]
  182. Paulauskiene, T.; Uebe, J.; Kryzevicius, Z.; Kaskova, V.; Kataryte, M.; Overlinge, D. Removal of Petroleum Hydrocarbons from Brackish Water by Natural and Modified Sorbents. J. Mar. Sci. Eng. 2022, 10, 597. [Google Scholar] [CrossRef]
  183. Zaro, M.; Silvestre, W.P.; Fedrigo, J.G.; Zeni, M.; Baldasso, C. Sorption of oils by a commercial non-woven polypropylene sorbent. Res. Soc. Dev. 2021, 10, e554101422671. [Google Scholar] [CrossRef]
  184. Doshi, B.; Sillanpää, M.; Kallioila, S. A review of bio-based materials for oil spill treatment. Water Res. 2018, 135, 262–277. [Google Scholar] [CrossRef] [PubMed]
Disclaimer/Publisher’s Note: The statements, opinions and data contained in all publications are solely those of the individual author(s) and contributor(s) and not of MDPI and/or the editor(s). MDPI and/or the editor(s) disclaim responsibility for any injury to people or property resulting from any ideas, methods, instructions or products referred to in the content.

Article Metrics

Citations

Article Access Statistics

Multiple requests from the same IP address are counted as one view.