Abstract
The accelerating digital transformation necessitates a paradigm shift in manufacturing, requiring a structured transition from traditional to smart manufacturing. To address the challenges of fragmented integration, this study proposes an evolutionary model known as the integration of informatization and industrialization (TIOII) that systematically analyzes the dynamic interactions among product, technique, and business integration using a back-propagation neural network approach. A significant research gap exists in understanding how the chaotic and nonlinear interactions between these dimensions influence enterprise stability and adaptability. Prior studies have primarily focused on static models, failing to capture the evolutionary and dynamic nature of TIOII. To address this gap, this study employs stability theory and chaos theory to uncover the mechanisms through which TIOII disrupts pre-existing equilibrium states, leading to chaotic fluctuations before stabilizing into new structural configurations. This research also incorporates robust control theory to formulate strategies for enterprises to effectively manage instability and uncertainty throughout this transformation process. The findings reveal that TIOII is not a linear progression but an iterative process marked by instability and self-organized restructuring. The proposed model successfully explains the intricate, nonlinear interactions and evolutionary trajectories of TIOII dimensions, demonstrating that enterprise transformation follows a chaotic yet structured pattern. Moreover, the robust control methodology proves effective in mitigating uncontrolled instability, offering enterprises practical guidelines for refining investment strategies and adapting business operations amidst disruptive changes. This study enhances the theoretical understanding of industrial transformation by revealing the pivotal role of chaos in transitioning from stability to new stability, contributing to research on complex adaptive systems in enterprise management. The findings highlight the necessity of proactive strategic reconfiguration in technology, management, and product development, enabling enterprises to restructure investment strategies, refine business models, and achieve resilient, innovation-driven growth.
1. Introduction
The rapid advancement of information technologies has precipitated a profound shift in the manufacturing sector, prompting the transition from traditional production systems to smart manufacturing. However, the successful realization of this transition depends not only on the adoption of emerging information technologies but also on their effective integration with manufacturing technologies. The case of Kodak illustrates the consequences of neglecting this critical integration. Despite its dominance in the photographic industry, Kodak’s failure to adopt digital technologies, including digital photography and online platforms, within its manufacturing processes contributed to its decline and eventual bankruptcy in 2012 [1]. Similarly, Nokia’s adoption of mobile technologies, such as mobile applications and 3G networks, failed due to an inadequate alignment of these innovations with its manufacturing operations, leading to its inability to compete with industry leaders like Apple, resulting in a significant loss of market share and eventual decline [2]. These examples underscore a critical issue: enterprises must not only adopt information technologies but must also integrate these technologies with their manufacturing systems to avoid strategic failure. This issue is particularly salient in the context of China’s industrial transformation, as evidenced by the “Made-in-China 2025” strategy [3], which places emphasis on the integration of informatization and industrialization (TIOII) as a pathway to technological innovation and industrial modernization. However, despite substantial policy support, many Chinese manufacturing enterprises continue to face persistent challenges related to weak technological self-reliance, fragmented digital adoption, and inefficient resource utilization [4,5,6]. These challenges point to a fundamental research gap: the lack of comprehensive models that examine the dynamic evolution of TIOII, particularly the chaotic phenomena that may arise during this transformation.
While significant progress has been made in exploring a range of enabling technologies, such as cloud computing, which has revolutionized data storage and processing [7], the Internet of Things (IoT), which facilitates real-time data exchange between devices and systems [8], big data, which allows for advanced analytics and decision making [9], artificial intelligence, which drives automation and intelligent decision processes [10], digital factories, which optimize manufacturing systems through digital integration [11], and 5G, which enhances connectivity and communication across industrial environments [12,13,14,15,16,17], the existing literature predominantly focuses on the isolated applications of these technologies. Each of these technologies has been studied extensively in terms of its standalone benefits, but less attention has been paid to their integration and combined impact on the manufacturing sector as a whole. This fragmented approach fails to capture the complex interactions between informatization and industrialization and, more critically, does not address the chaotic dynamics inherent in their integration within manufacturing systems [18]. Moreover, while many studies have focused on linear models of digital transformation, there is a paucity of research that accounts for the nonlinear, dynamic, and often chaotic nature of this transformation. This oversight presents a significant gap in the literature, particularly in understanding how enterprises can manage the complexities and uncertainties arising from the evolution of TIOII.
To address these gaps, this study develops an analytical model that explores the evolutionary dynamics of TIOII within manufacturing enterprises. By utilizing back-propagation neural networks, stability theory, and chaos theory, this research offers a novel framework to analyze the complex interplay between technological integration and operational stability [19,20,21]. Additionally, robust control theory is applied to formulate strategies that enhance enterprise resilience and mitigate potential disruptions during the digital transformation process [22]. The theoretical contribution of this study lies in its incorporation of chaos theory, which offers new insights into the stability–adaptability trade-off that characterizes the evolution of smart manufacturing systems. This study also provides an analysis framework for optimizing investment strategies, improving supply chain agility, and fostering innovation-driven competitiveness. By directly comparing this study with established methodologies, it highlights the novel empirical insights and methodological innovations presented, thereby contributing to the advancement of both theory and practice in industrial transformation research. The findings of this research offer actionable guidance for policymakers and industry leaders, aiding in the formulation of strategies to successfully implement TIOII and navigate the complexities of China’s evolving manufacturing landscape.
The remainder of this paper is the following: In Section 2, a review of the relevant literature is presented. Section 3 introduces TIOII, analyses dynamic characteristics of TIOII, and establishes the dynamic model for TIOII. Section 4 performs chaos analysis and management of TIOII. A simulation example is presented in Section 5. Section 6 discusses and concludes with management implications of this paper, respectively. Conclusions are presented in Section 7.
2. Literature Review
Existing research on TIOII primarily addresses integration effects, integration models and index systems, integration content, and the application of new technologies. However, a comprehensive analysis of the chaotic phenomena within TIOII processes is notably absent in the literature. This section reviews the key themes in existing research and identifies the gaps that this study aims to address.
2.1. Research on Integration Effects
Research on integration effects predominantly focuses on supply chain integration, customer relations, and operational performance [23,24]. Sundram et al. [25] and Nair et al. [26] explored supply chain integration, noting that the effective integration of supply chain information management and system infrastructure can significantly enhance manufacturing performance. Similarly, Maiga et al. [27] examined the role of information technology integration in cost control systems, highlighting that firms can maximize financial performance through the integration of cost control systems with information technologies. Additional studies [28,29] emphasize the positive impact of information system integration on operational efficiency and profitability. However, while these studies provide valuable insights into the advantages of integration, they tend to overlook the potential challenges and disruptions caused by misalignment during the integration process. This gap suggests the need for further research that explores the chaotic phenomena that may emerge when integrating multiple systems within TIOII.
2.2. Research on Integration Models and Index Systems
A significant portion of research in this domain has been dedicated to developing evaluation index systems and maturity models to assess TIOII. For example, Shou et al., [30] and Hu et al., [31] proposed a maturity model for smart manufacturing, indicating that many Chinese manufacturing enterprises are still in the early stages of integration. Feng et al. [32] developed an index system for TIOII in logistics equipment manufacturing, while Zhou et al. [33] and zhou et al. [34] created a comprehensive assessment system covering production, management, and value chains. These models are useful for assessing the level of integration but fail to address the dynamic mechanisms or chaotic behaviors that may occur during the evolution of TIOII. Zhu et al. [35,36,37] contributed to understanding the dynamic nature of TIOII but did not specifically address the chaotic phenomena that can arise. Thus, there remains a need for a more comprehensive model that can capture the chaotic dynamics inherent in TIOII processes and the mechanisms through which such chaos can emerge and be controlled.
2.3. Research on Integration Content
Research on the content of TIOII integration has focused on three main areas: technology integration, product integration, and business integration. In the area of technology integration, Shen et al. [38] proposed an information system integration model, while other studies have explored applications in flexible manufacturing systems [39] and RFID technology integration [40,41]. Business and product integration have also been studied, with Do-Hyeon Ryu et al. [42] investigating the integration of online and offline service processes in business operations and Coronado et al. [43,44] presenting a digital twin model for product integration. While these studies provide valuable insights into individual aspects of integration, they often fail to address the complexities of managing integration across multiple dimensions, particularly when uncertainties and chaotic events disrupt the process. This gap indicates the need for research that investigates the dynamic nature of TIOII integration, focusing on the interplay between technology, product, and business integration.
2.4. Research on New Technology Application
The application of emerging technologies such as IoT, cyber-physical systems, cloud computing, big data, blockchain [45,46,47,48,49,50], and 5G has significantly impacted smart manufacturing [50,51,52,53,54]. These technologies enable real-time data collection and decision making, leading to improvements in operational efficiency. However, much of the existing research has focused on how these technologies enhance manufacturing system performance, without considering how they interact over time and the potential for chaotic phenomena during their integration. As manufacturing systems become more complex, the integration of these technologies needs to be carefully managed to prevent disruptions and maintain stability. Therefore, further research should focus on the mechanisms governing the integration of these technologies within TIOII and examine how chaotic dynamics might arise due to uncertainties and external factors.
2.5. Gaps and Contributions of This Study
While existing research on TIOII provides useful insights into integration effects, models, and new technology applications, there is a significant gap in the understanding of the chaotic phenomena that can arise during the integration process. Most models in the literature focus on the results of integration without addressing the dynamic and often chaotic behaviors that occur throughout the integration process. This study aims to fill this gap by examining the chaotic mechanisms that emerge during the evolution of TIOII, with a specific focus on how investment strategies and business needs influence this dynamic evolution. By applying complex systems theory, this study proposes a model to identify, control, and understand chaotic behavior in TIOII processes, contributing to both the theoretical and practical understanding of TIOII.
3. The Integration of Informatization and Industrialization
Informatization and industrialization integrate mainly from four major aspects of technology, product, business, and industry. In other words, TIOII includes technique integration, product integration, business integration, and industry derivation, as shown in Figure 1. Since industry derivation has just begun, it is not discussed in this paper.
Figure 1.
Content framework of TIOII.
Technique integration refers to the alignment and fusion of industrial technology with information technology, which drives innovation by facilitating the development of new technologies. This integration is often measured through indicators such as technology adoption rates, the extent of digitalization in manufacturing processes, and the efficiency gains resulting from new technological applications. For instance, the Siemens plant in Chengdu serves as an example of successful technique integration, where the combination of automotive electronics and computer control technologies has enabled digital design and manufacturing, achieving a product qualification rate of 99.999%, reduced delivery times, and a 30% reduction in product launch time [55]. These operational metrics—such as product qualification rate, lead time, and production efficiency—can serve as measurable indicators of the effectiveness of technique integration in the context of smart manufacturing.
Business integration involves the application of information technology across all aspects of the product lifecycle, including design, marketing, and customer management, leading to enhanced business innovation and management transformation. To operationalize business integration, one could measure the extent to which various business management software systems (such as ERP, CRM, and SCM) are adopted within an enterprise and assess the resulting improvements in operational efficiency, cost reduction, and customer satisfaction. For example, the widespread implementation of enterprise resource planning (ERP) systems and supply chain management (SCM) software has been shown to streamline operations and improve decision-making capabilities. Similarly, the use of electronic ledgers and automation in financial processes has demonstrated a substantial increase in processing speed and accuracy. The success of such integrations can be measured through performance indicators like cost savings, efficiency improvements, and customer engagement metrics.
Product integration refers to the incorporation of electronic information technologies into industrial products to enhance their functionality and value. This integration can be measured by the increase in the technical complexity of the products, the addition of new features enabled by information technologies, and the resulting product performance improvements. For example, the use of artificial intelligence in unmanned aerial vehicles (UAVs) for enhanced stability, obstacle perception, and tracking capabilities, as seen in DJ-Innovations, is a direct result of product integration. Similarly, the integration of smart technologies into household appliances, such as turning traditional refrigerators into smart, IoT-connected devices, has proven to significantly increase product value and customer satisfaction. Key performance indicators for product integration can include technological enhancements (e.g., new product features), market share growth, and customer feedback on product performance.
Measurement approaches for these variables typically involve both qualitative and quantitative methods. Quantitative indicators may include production efficiency rates, customer satisfaction surveys, and the number of technological features incorporated into products. Qualitative methods might involve case studies, expert interviews, and the analysis of organizational processes to gauge how well the integration is implemented and sustained over time. Furthermore, in terms of empirical validation, these indicators can be tracked over specific time intervals to measure the extent to which integration in each of the three areas—technique, business, and product—contributes to overall enterprise performance.
It is important to note that these three types of integration, while complementary, can also constrain each other due to limited enterprise resources. The relationship between technique integration and product integration is generally positive, as advancements in technology often enhance product capabilities. However, the relationship between technique integration and business integration can be more complex and may vary depending on the organizational context and the specific integration strategies employed. These dynamic relationships are further illustrated in Figure 2 and Figure 3, which highlights how different integration pathways can interact and evolve over time.
Figure 2.
The dynamic process of TIOII under the influence of internal and external factors.
Figure 3.
The logically evolutionary relations of TIOII.
3.1. Dynamic Characteristics of TIOII in Manufacturing Enterprises
As mentioned above, TIOII, which is composed of product integration, technology integration, and business integration, is an open system with a dissipative structure. The process of TIOII can be affected by many internal and external factors, such as technological upgrading, theoretical development and progress, changes in the strategic positioning of business development by decision makers, changes in the economic environment, and changes in government policies. Therefore, the above factors will make the integration process of TIOII random, initial sensitivity and unpredictable.
The purpose of TIOII is to continuously improve the development structure of manufacturing enterprises, and changes in the development structure will inevitably cause fluctuations within the enterprise. The fluctuations experienced by enterprises in the process of TIOII may be beneficial to TIOII and may also hinder the development of TIOII. Fluctuations that are consistent with the expected integration direction of enterprise integration are conducive to the development of enterprises, and fluctuations that are contrary to the expected integration direction of enterprise should be corrected in time. Therefore, in the process of TIOII, it is necessary to identify fluctuations, develop favorable fluctuations, and suppress or even eliminate unfavorable fluctuations.
However, we found that not all fluctuations will have an impact on TIOII. Only huge fluctuations will become the driving force for TIOII. Therefore, the small fluctuations in the process of TIOII gradually disappeared, which can only disturb the process of TIOII, and will not have a great impact on TIOII. The driving force of TIOII in this paper is that each participant in the process of TIOII conducts mutual games according to their own needs. The result of the game is to generate attractors, and the attractor will gradually amplify the tiny behaviors during the process of TIOII until huge fluctuations are formed, which determine the subsequent evolution and development of TIOII. The existence of attractors has a two-way impact on the development of TIOII. For example, small decision-making errors in the process of TIOII will be infinitely amplified by the chaotic attractor, resulting in a butterfly effect, which affects the normal operation of the enterprise, and even cause fatal harm to the enterprise. However, if the enterprise’s goal is around the normal attractor, the enterprise can have a huge impact through a small change in investment strategy and promote the development and progress of TIOII. So, the attractor plays a leading role in TIOII. Therefore, in the development of TIOII, the enterprise should combine the expected goal of the enterprise with the normal attractor, so that the normal attractor represents the expected goal of TIOII. Currently, under the traction of attractors, TIOII develops steadily and orderly. Even the appearance of internal and external disturbances will not change the evolution of TIOII.
However, when TIOII has reached the goal of a certain stage, the original transformation and development model is no longer efficient. For example, the reduction in corporate decision-makers’ willingness to conduct TIOII and the laziness of employees have caused TIOII to stagnate at this stage. Therefore, once the enterprise’s TIOII reaches the enterprise’s expected goal (attractor), then the role of the original attractor will no longer exist. When the original attractor disappears, at this time, the participating entities of TIOII compete for their own development again and that makes TIOII fall into chaos, then the normal attractor will jump into a chaotic attractor. Therefore, when the enterprise reaches this state, it must reposition the direction and goal of TIOII and use the chaotic attractor to reach a new stable state. The dynamic process of TIOII is shown in Figure 2.
As shown in Figure 2, the latter part of this paper mainly uses the relationship between product integration, technology integration, and business integration to establish a dynamic model and uses the BP neural network to fit the parameters of the model to obtain a specific evolutionary model of TIOII. Then, we use stability theory to study the dynamic laws of product integration, technology integration and business integration in the evolution process, identify the chaos in the initial evolution process, and use nonlinear control methods to design controllers for chaos.
3.2. Model Setup
Through the previous analysis, we know that TIOII in manufacturing enterprises is an open dissipative structure. As shown in Figure 3, the integration process requires the continuous exchange of materials and information with the environment externally, and the internal product, technology, and business integration process influence each other, which is specifically manifested in the inhibition and promotion of the development process of technology integration, business integration, and product integration. Inhibition is divided into self-inhibition and third-party inhibition. Since self-inhibition is in the process of enterprise development, if the enterprise wants to improve the current level of integration, it needs to invest a lot of resources. However, because TIOII affecting the enterprise is a gradual process, the large number of resources invested by the enterprise will not be rewarded immediately, so, as long as the current level of technology integration, product integration, and business integration can meet the basic needs of enterprises, enterprises are unwilling to invest a lot of resources in integration development. The third-party inhibition is that enterprises will invest part of their resources for technological and business development for strategic development. Since technology integration is the core of TIOII, enterprises will choose to give priority to the development of technology integration, which will inhibit the development of business integration. And the development of technology integration will improve the production efficiency, quality, and intelligence level of products and then promote the development of product integration. Due to the needs of business development, enterprises need to invest resources to promote the development of business integration, and the development of business integration puts forward new requirements on the production and manufacturing links, thereby stimulating the development of technology integration.
Based on the relationships shown in Figure 3, this section tries to establish an evolution model to describe the dynamic development of TIOII.
The technique integration capability index of manufacturing enterprises mainly reflects in the potential integration of technologies. The new technologies contained in potential integration are not destructive, but their integration can give birth to ground-breaking technical solutions. From a market perspective, the success of such integration depends on the great performance improvement of new technologies. Based on the hundred-mark scores of the potential integration of technologies given by experts, we can obtain the current technique integration capability index α of an enterprise:
where αi represents the score of the ith expert, and Nα denotes the number of experts participating in scoring. The business integration capability index of manufacturing enterprises chiefly embodies in the potential integration of businesses, which means the pushing abilities of new information technologies to all managerial activities in the product lifecycle and to enterprise business innovations. Similarly, based on the hundred-mark scores of the potential integration of businesses given by experts, we can obtain the current business integration capability index β:
where βi represents the score of the ith expert, and Nβ denotes the number of experts participating in scoring. The product integration capability index of manufacturing enterprises primarily refers to the potential integration of products, which indicates that the new generation of electronic information technologies or products can infiltrate current industrial products and has the potential to evaluate the technical content of industrial products. Likewise, based on the hundred-mark scores of the potential integration of products given by experts, we can obtain the current product integration capability index γ:
where γi represents the score of the ith expert, and Nγ denotes the number of experts participating in scoring. Business integration demands are principally marked by the needs of business innovations and lifting managerial abilities under a shifty external market. The current business integration demand index is calculated as follows:
where cmax is the highest business integration level that an enterprise can achieve under the current technical level, and cm denotes current business integration level. Parameter t represents the time that the enterprise expects to reach cmax. The approbatory degree of market for current products is quantified as the acceptance index. Based on the hundred-mark scores from randomly selected product users and nonusers, the acceptance index η1 of current products is expressed as follows:
where is the score of the ith customer, and indicates the number of customers participating in scoring. The degree that new technologies are used for product integration is defined as the technical maturity index, denoted as parameter η2. The technique integration state in an enterprise equals the difference that the quotient of new technique output is divided by the investment in research and development minus 1. The business integration state equals the improving degree in the efficiency brought by managerial automation. The product integration state in an enterprise equals the difference that the quotient of the product output containing the new-generation information technology is divided by the output of original products minus 1.
First, let y1 denote the technique integration status of manufacturing enterprises, and the evolution of y1 over time can be described by the following Logistic equation:
In Equation (6), represents the self-influencing factor, because technique integration can produce restraining effects on itself. Parameter δ stands for the resource inputs of enterprises, and the expression denotes the synergy of technique integration and business integration, which can facilitate technique integration under the influence of specified resource input δ. The product represents the developing ability of business integration, and is the technique integration status without considering technique integration capability. The product indicates the needs of product integration for technique integration and a positive relation existing between them.
Then, let y2 denotes technique integration status, and the evolution of y2 over time can be described by the following Logistic equation:
where denotes the self-restraining effects of business integration. The product is the developing ability of technique integration. The development of technique integration can occupy finite enterprise resources, which has a negative effect on business integration. In Equation (7), such an effect is quantified as the expression , called the influencing factor. In general, enterprises are easily caught in the dilemma: one is continuing to improve business integration, and the other is turning to improve technique integration by inputting more resources. Parameter c indicates that the need to develop businesses benefits enterprises to raise business integration capability.
Finally, product integration status is marked by parameter y3, and its evolution is described by the following Logistic equation:
where denote the self-restraining effects of product integration. As product integration is not directly affected by resource inputs, product integration can restrain itself without external influencing factors. The expressions and denote the maximum and actual speeds of product integration brought by the development of technique integration originated from enterprise investments, respectively.
According to the above analysis, especially the analysis from Equation (6) to Equation (8), we can obtain the dynamical equation to describe the development of TIOII in manufacturing enterprises:
For convenience, the variables defined in this paper are summarized in Table 1.
Table 1.
List of variables.
3.3. Model Analysis
3.3.1. Model Parameter Identification
The BP algorithm of neural networks can identify system parameters with slight error [55,56], thus part of the conduct parameter identification based on the BP neural network. Firstly, we discretize the established model presented in Equation (9) into the following:
For convenience, system (10) is simplified as . An identification model based on three-layer BP neural networks, as shown in Figure 4 and Figure 5, is used to identify the parameters contained in . In this paper, the hidden layer and output layer of BP neural networks all adopt the sigmoid function: . Let denote the original output of a system, and be the output of the corresponding identification model based on BP neural networks. The error after k iterations of the identification model is denoted as , which equal the difference between and , that is, . The performance error of the identification model (i.e., ) is expressed as , of which N is the number of training samples. The real system parameters can be determined if performance error meets .
Figure 4.
A three-layer BP neural network.
Figure 5.
Identification model based on three-layer BP neural network.
Let the first n − 1 sets and last n − 1 sets of the operating data in real-world systems be the input data and output data of the identification model, respectively. The input variables y1(k), y2(k) and y3(k) are normalized as follows: , , . According to the flow presented in Figure 6, this paper designs the following algorithm to identify system parameters quickly as shown in Algorithm 1.
| Algorithm 1. Model parameter identification algorithm based on BP neural network | |
| Input | Training data: X, X = (Xk), Xk = (x1k, x2k, x3k), k = 1, 2,…, M. |
| Output | Output data: System parameters. |
| Step 1: | Y = zero (3, M) % Randomly generate M sets of data. |
| The parameter of the initialization system (5) is a random number between (0, 1). | |
| Step 2: | for k = 1 to M, |
| A: Previous calculation | |
| for j = 1 to l//l is the number of hidden layer neurons | |
| end | |
| for i = 1 to 3 | |
| end | |
| B: Reverse calculation | |
| Output unit: ; | |
| Hidden layer neuron: for j to l | |
| //m is the number of output units | |
| end | |
| C: Revised weight | |
| for n = 2 to 3 | |
| for i = 1 to 3 | |
| for j = 1 to l | |
| end | |
| end | |
| end | |
| Step 3 | if |
| end | |
| end | |
| Step 4 | else go to step 2 |
| end | |
| Output | System parameters. |
Figure 6.
The flow chart to determine and identify the system parameter.
3.3.2. Results of Model Reasoning
Theorem 1.
If the investment in enterprises satisfy δ < 0, there is only one stable point (0, c, 0) for TIOII evolution equation. When TIOII for enterprises reaches this state, it is robust.
If enterprises reduce investment (i.e., δ < 0), then they cannot simultaneously enhance technique integration, product integration, and business integration during the stage of promoting TIOII. Finally, the result of TIOII is that enterprises can only achieve business integration, with technique integration and product integration at the original states.
Theorem 2.
If the investment in enterprises satisfies , there exist no stable points for the TIOII evolution equation. Under this condition, TIOII for enterprises is non-robust.
If , then the development of technique integration, product integration, and business integration is unstable during the stage of promoting TIOII. At this point, TIOII is easily prone to a chaotic state due to a minute error, which can bring unexpected loss to enterprises.
Theorem 3.
If the investment in enterprises satisfies , there exist two stable points for TIOII evolution equation, that is, and . When TIOII for enterprises reaches one of these two states, it is robust.
If , then technique integration, product integration, and business integration in enterprises can be stable at one of the above two points during the stage of promoting TIOII.
Theorem 4.
If the investment in enterprises satisfies , then the optimal robust state for TIOII evolution equation is .
Theorem 5.
Suppose that the expectation for TIOII is . If enterprises can adjust their internal business demands and investment to severally satisfy
and , enterprises are then under structures, and TIOII in enterprises can reach the expectation while keeping robust states.
Theorem 6.
Suppose that the expectation for TIOII is . If enterprises cannot reach the expectation while keeping robust states, then the enterprises are under original structures. To live up to the expectation, enterprises need to adjust their internal business demands and investment to severally satisfy and . When δ and c meet the above conditions, TIOII are in a chaotic state. Faced with chaos, when chaos management is performed, enterprises can transform their structures from old to new and reach the expectation.
It should be noted that chaos is two-sided. In Theorem 6, the chaos generated by adjusting internal business demands and investment strategies at the expectation point enables enterprises to form new structures to meet innovation requirements. The proofs of the above theorems are presented in Appendix A. The subsequent research on TIOII is shown in Figure 7 below.
Figure 7.
The integration process of manufacturing enterprises.
4. Chaos Analysis and Control of TIOII
4.1. Chaos Analysis
The nature of TIOII is technology innovation and management innovation, both of which are greatly beneficial to enterprises, especially to their core competitiveness. Enterprise TIOII systems are nonlinear feedback systems with dynamics and complexity, and they continually exchange material, energy, and information with the outside world. The emergence of the industrial internet, big data, hyper-competition, and new markets adds great uncertainty to the environment surrounding TIOII, which makes the elements (e.g., person, money, and knowledge) and the relationships between them in TIOII systems more uncertain. The entire uncertainty makes the development of TIOII face more fluctuations, causing additional chaos and risks to enterprise TIOII systems.
Enterprise TIOII is a chaotic development progress that transforms enterprises from old structures to new structures and from low-level ordered states to high-level ordered states. The nature of enterprise TIOII is to create a new order that is different from the original, such as new modes in management, marketing, and production. As an uncertain and stochastic phenomenon of deterministic dynamical systems, chaos is sensitive to initial values and cannot be exactly predicted in the long run. In other words, the chaos during TIOII evolution may push TIOII systems forward or degenerate TIOII systems from ordered states to long-lasting disordered states where enterprises may collapse in severe cases. Therefore, it is necessary for TIOII to evolve into a chaotic state, but this state must be controllable to enterprises.
Chaos theory has the ability of qualitative thinking and quantitative analysis and subverts existing cognition about probability theory and determinism [57,58]. It is well performed in explaining various enigmatic phenomena involving the fields of biology, sociology, ecology, etc. To distinguish whether nonlinear dynamical systems have chaotic property, power spectrum, or phase space reconstruction, the Lyapunov exponent and dimension are optional methods, of which the Lyapunov exponent is commonly used. Moreover, the Lyapunov exponent can measure the evolutional states and stability of the nonlinear dynamical system in a quantitative manner [59,60]. To identify the chaos of nonlinear dynamical systems, by comparing the relationships between Lyapunov exponent and 0, system chaos can be identified.
This paper adopts the Lyapunov exponent to discern the chaos of system (9). Let , , , , and . Then, Equation (9) can be written as follows:
and are two points located closely to each other, and represents positive real numbers. is the state that initial point X evolves along the system trajectory after a time t, that is, . At time t, the distance between the two points is calculated as follows:
where λi denotes Lyapunov exponents. There exist three Lyapunov exponents for three-dimension systems. When t approaches infinity, by taking log of Equation (12), we can obtain the following:
Let be the fundamental solution matrix of . denotes the eigenvalues, and represents the corresponding eigenvectors. The relationship between , and is . Sort the Lyapunov exponents as , then .
By using all the known Lyapunov exponents of system (9), the evolution states of TIOII systems can be judged. Specially, if the maximum Lyapunov exponent is less than 0, enterprise TIOII systems are robust. If the maximum Lyapunov exponent equals 0, enterprise TIOII systems are non-robust. If the maximum Lyapunov exponent is greater than 0, enterprise TIOII systems are chaotic.
4.2. Chaos Control
Monotonous stability can paralyze enterprises; thus, they need continuous TIOII to maintain vitality, contingency ability, and innovation ability [58,61]. The essence of TIOII is to break original enterprise structures at low-ordered levels and form new enterprise structures at high-ordered levels, as shown in Figure 8.
Figure 8.
Enterprise structure change process.
According to self-origination theories, enterprises face multiple evolution or degeneration potentials after dis-equilibrating old enterprise structures [62]. As a consequence, the chaos that happened during the progress of enterprise TIOII must be guided and controlled to more ordered directions. Otherwise, the resulting chaos may weaken enterprise structures and functions [63,64]. Steering and managing the chaos that emerged in enterprise TIOII is necessary and important, for they are crucial links in producing creative outcomes.
The implementation of TIOII requires long-term policy supports from governments, as well as continuous resource inputs from enterprises. From a system science perspective, TIOII innovations can hardly do without chaos but cannot be chaotic for a long time. If the development of enterprises has been under new structures, preventing chaos is necessary, and enterprises can realize the stated TIOII targets by adjusting business demands and investment strategies. In contrast, if the development of enterprises is still under old structures, transient chaos is conducive to cultivate new structures, as Figure 9 shows. In this paper, determining which structure underlies enterprises depends on whether enterprises can realize TIOII targets through adjusting business demands and investment strategies. If they can, enterprises are under new structures; if they cannot, old structures are the actuality for enterprises. During the process of TIOII, enterprises not only need to induce and steer chaos, but they also need to control and detach from chaos, with the purpose to stabilize at more ordered levels and prepare for the innovations of the next stage. How enterprises coordinate chaos to make enterprises arrive at new stable and ordered states and obtain high-quality integration fruits is pivotal for TIOII innovations.
Figure 9.
The internal mechanism of TIOII.
Based on the nonlinear characters of TIOII systems, this paper adopts nonlinear robust control marked by designing controllers to manage system chaos [57,58,61,62,63,64], as well as exploring the evolution rules of technique integration, business integration, and product integration when investment strategies change. After successful control, TIOII systems are more robust.
After adjusting business demands and investment strategies, suppose that enterprise TIOII systems are expressed as follows:
Equation (14) can be abbreviated as where . To make TIOII systems converge towards expectation where , it is necessary to design nonlinear controllers :
Translate Equation (15) into a problem that approaches to the original point :
Let , then Equation (16) can be written as follows:
where . Let , , and . Introducing , Equation (17) is translated as follows:
Let satisfy the condition . Let , and conduct the following conversion:
As a result, we can obtain the design of controller , denoted as . Differentiate Equation (19) into the following:
Since Equation (19) is a homeomorphic transformation, Equations (18) and (20) are equal. As long as the controller v of Equation (20) is constructed, is obtained. Based on constructing the linear controller of Equation (20) as , is denoted as . Then, the controller of a TIOII dynamical system, , is expressed as follows:
5. Simulation Example
This section takes the enterprise called GC in Guangzhou as a simulation example to verify the proposed models and numerically depict TIOII, especially its dynamic behavior. This enterprise pays attention to technique integration, business integration, and product integration during the processes of informatization, industrialization, and their integration, accompanied by incessant resource input (see the attachment for specific data).
5.1. Parameter Identification
This paper selects the full-year data in 2023 to estimate model parameters (the details are shown in Appendix A and Appendix B). When the number of iterations reaches 6858, model error is less than , and the imitative effect is satisfying, as shown in Figure 10. Using the proposed algorithm, the parameters in Equation (10) are calculated as follows: α = 0.81, β = 0.91, λ = 0.13, c = 0.91, δ = 0.63, η1 = 0.1, and, η2 = 0.28.
Figure 10.
Loss of deep learning neural network model.
Plug the known parameters in Equations (9) and (10), and we can obtain the difference equation of TIOII in GC:
The differential equation of TIOII in GC is the following:
5.2. Stability Analysis of Fixed Points
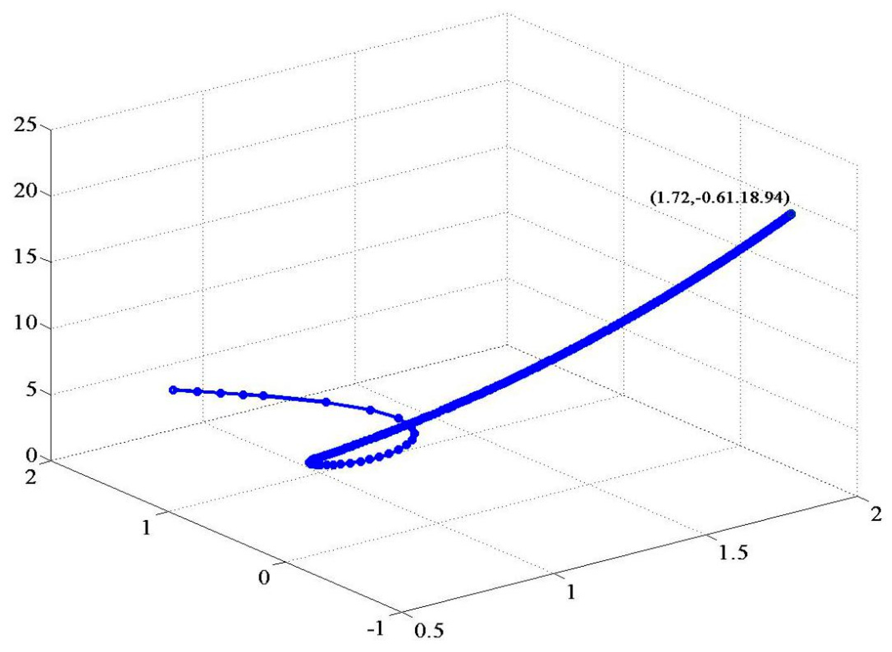
This part first conducts stability analysis on Equation (23). Based on the former ratiocination, we can obtain the three fix points of Equation (23): (0, 0.91, 0), (−1.72, −0.61, −18.94), and (1.72, −0.61, 18.94). According to Theorems 1 and 3, (0, 0.91, 0) is an unstable equilibrium point, while (−1.72, −0.61, −18.94) and (1.72, −0.61, 18.94) are asymptotically stable, as shown in Figure 11. Based on Theorem 4, (1.72, −0.61, 18.94) is the optimal robust state for enterprises.
Figure 11.
Manufacturing enterprise’s evolution trajectory.
However, the TIOII expectation of TIOII in GC is set as (0.98, 2.03, 3.78), which deviates from the optimal fix points. As a result, controlling actions need to be taken. According to Theorem 5, GC is still under the old structure. Based on Theorem 6, the parameter c measuring business demands should be adjusted from 0.91 to 2.2, and the parameter δ quantifying investment strategies should be adjusted from 0.63 to 0.22. After adjustment, the model parameters are presented as follows: α = 0.81, β = 0.91, λ = 0.13, c = 2.2, δ = 0.22, η1 = 0.1, and η2 = 0.28. Correspondingly, the dynamical equation of the TIOII system is updated as follows:
In light of Theorem 6, it is necessary to identify the chaos hidden in system (24) and control the chaos by devising controllers, enabling the development of the TIOII in GC conforms to its actuality and strategic planning.
5.3. Identification of Chaotic Characteristics
This part utilizes Lyapunov exponents to discern the chaos of the TIOII system, and the specific steps are as follows:
- (1)
- Let α = 0.81, β = 0.91, λ = 0.13, c = 2.2, η1 = 0.1, and η2 = 0.28. Make δ range with the interval [−1, 1], and define a minimal value ;
- (2)
- Define the initial value of X1 and X2 as and , respectively, and let . Plug them in Equation (24), and work out and ;
- (3)
- Let the last columns of and be and , and compute the distance d1 between the two nodes, denoted as . Then, let the coordinate of the next point in the phase trajectory be ;
- (4)
- Repeat steps 2 and 3, and compute if ;
- (5)
- Repeat steps 2, 3 and 4, and obtain the corresponding for each .
When δ changes within the interval [−1, 1], the TIOII system can be stable, periodic or chaotic. Which state the system chooses depends on whether the largest Lyapunov exponent is bigger than 0. As shown in Figure 12, the largest Lyapunov exponent of Equation (24) is bigger than 0 when , indicating that the TIOII system is chaotic.
Figure 12.
Maximum Lyapunov exponent of TIOII.
To describe system chaos more clearly, the sensitivity tests of initial values are performed on the dynamical system. Choose two initial values located very close to each other, and these two values are and . The time span is set as t = 450. Plug these data into Equation (24), repeat 100 iterations, and we can obtain the time series shown in Figure 13. The plot reveals that two points originally located closely to each other can be far away from each other after iterations, which demonstrates that TIOII systems are extremely sensitive to initial values.
Figure 13.
Initial value sensitivity test.
The above numerical analysis also reveals that enterprises are impossible to achieve expected TIOII targets by altering investment strategies and business demands from the perspective of current investment strategies. Namely, enterprises cannot formulate good investment strategies and accurately grasp future evolution trends of TIOII in different dimensions, in accordance with their own situation. These inabilities cause the three levels of TIOII to develop unevenly and inefficiently and, finally, trap TIOII in a vicious circle. Hence, the chaos of original dynamical systems should be controlled strictly, so as to break system deadlocks and make the TIOII of manufacturing enterprises develop as expected, preferably leapfrog developments.
5.4. Nonlinear Robust Chaos Control
The above analysis indicates that GC is chaotic, and its investment strategies are not beneficial to the status in quo. GC requires changing investment strategies to improve the three levels of its TIOII. In this part, we employ the method called nonlinear robust control to manage chaos and uncover the evolutionary rules of technique integration, business integration, and product integration when investment strategies are altered.
Conduct nonlinear control over Equation (24) as follows:
where . The specific progress of acquiring u is presented in Appendix B. Plug the expression of u into Equation (25), and we can obtain the following:
Then, conduct simulations based on Equation (26), let the initial value of y1, y2, and y3 be (0.15, 0.1, 0.15), assign different values to parameters a and b, and we can obtain several time series plots of system (26), as shown in Figure 14.
Figure 14.
Time domain diagram of dynamic system.
Under the devised controller u, Figure 14 shows that TIOII system (19) tends to the expected point of GC (i.e., ) only when a and b satisfy .
For enterprise bodies, the implications are as follows: (1) they need to invest additional funds via technique integration, in order to endow extra speed denoted as to technique integration; (2) intensifying the synergy of technique integration and business integration, that is, , facilitates technique integration; (3) they need to augment the resistance of business integration to technique integration. In addition, the time domains of technique integration levels, business integration levels and product integration levels vary by the values of a and b. Specifically, when , if , enterprises need to increase the self-restraining effects of technique integration and the accelerative effects that product integration exerts on technique integration; otherwise, if , enterprises need to increase the self-restraining effects of technique integration and the resistance that product integration exerts on technique integration. When , if , enterprises need to increase the self-promoting effects of technique integration and the accelerative effects that product integration exerts on technique integration; otherwise, if , enterprises need to increase the self-promoting effects of technique integration and the resistance that product integration exerts on technique integration.
As shown in Table 2 and the former two subgraphs of Figure 14, the values of (a, b) can influence the final stability of enterprise TIOII. In addition, according to Table 2, we can obtain the following findings: (1) if enterprises want to improve the final technique integration levels and product integration levels, they can reduce external technology imports, cut down the investments of business integration and add more resources to technology development, as shown in columns 2 and 4 of Table 2; and (2) if enterprises wish to enhance the final business integration status and insure technique integration and product integration against large impacts, they need to invest more resources to business integration and introduce external technologies to withstand the impacts, as shown in column 3 of Table 2.
Table 2.
State statistics table.
The above analysis demonstrates that the designed controller is relatively robust and can guarantee TIOII systems evolve towards their targets with certain ranges. On the other hand, managers can select proper a and b in accordance with their own situation and strategic development needs, enabling TIOII develop towards the targets and adjust the three-dimensional development tracks of TIOII at the same time.
During the design of nonlinear robust controllers, TIOII dynamical systems are expected to steadily evolve towards the desired directions. Seeing that Lyapunov exponents can reflect the evolutional speeds of TIOII systems, it is necessary to make the Lyapunov exponents drop below 0 by exerting controlling methods. Under the same initial condition, we can obtain the Lyapunov exponents of system (26), as shown in Figure 14.
As we can see from Figure 15, when and , the Lyapunov exponent is less than 0, denoting that the system is stable. In addition, the fact also proves that the designed nonlinear robust controller effectively eliminates chaos, and the TIOII dynamical system stably evolves towards the expected directions. By this time, set the initial values of state variables and the time span as and 100, respectively, and we can obtain the evolutional track of system (26), as shown in Figure 16.
Figure 15.
Maximum Lyapunov exponent of the dynamic system after applying control.
Figure 16.
Phase diagram of dynamic system after applying control.
As plotted in Figure 16, when , system (26) evolves from the initial state to as time goes on, indicating that the designed nonlinear controller realizes the robust control on the system and can effectively drive the original system towards expected targets.
When the enterprise makes , it means that the enterprise needs to form new structures and realize innovative development by taking actions, such as reducing external technology imports, cutting inputs in business integration, adding technological development inputs, and lifting self-directed development ability. When business demands (i.e., c) changes from 0.91 to 2.2, and investment strategies (i.e., δ) changes from 0.63 to 0.22, the enterprise needs to break its original stable operation mode by enhancing business demands and reducing the investment manners of TIOII, as shown in Figure 17. Therefore, the measures aiming at the continuous transformation and upgrading of TIOII are suggested as follows: (1) Firstly, enterprises need to enhance business demands and reduce investment manners to smash original stable operation modes. Increased business demands could automatically compel enterprise to conduct technology convergence innovations to meet the business demands. (2) Then, availing this opportunity, enterprises can adjust internal structures, reduce their dependence on external technologies, and draw more resources from TIOII and input them to technology research and development departments. By doing so, enterprises are able to lift their self-dependent innovation abilities, which are vital for enterprises to gradually become new agents marked by self-dependent innovation abilities.
Figure 17.
Structural changes during TIOII in manufacturing enterprises.
6. Discussion
6.1. Theoretical Contributions
This paper makes several key theoretical contributions to the field of TIOII (the integration of informatization and industrialization) in manufacturing enterprises. First, it enhances the understanding of the relationship between informatization and industrialization by highlighting their interdependence and mutual integration across multiple dimensions—technology, product, business, and industry. This work challenges the traditional view of these processes as separate and unidirectional, instead framing them as a dynamic, intertwined system. This study contributes to bridging the gap in the literature by providing a more comprehensive conceptualization of TIOII as an inevitable result of the evolution of these two processes.
Second, this paper addresses the gap in existing research by expanding the scope of TIOII to include not only technology and product integration but also the broader business and industrial integration. By examining TIOII from a macroscopic industrial perspective, this study offers a novel framework for understanding how the industry itself is transforming under the influence of digital technologies, which has been largely overlooked in previous studies. While this paper does not further explore industry derivation, it sets the foundation for future research on this broader dimension of TIOII.
Third, this paper provides a theoretical framework for understanding the long-term, strategic nature of TIOII. It outlines how contemporary industrial paradigms such as Industry 4.0, smart manufacturing, digital twins, cyber-physical systems, and the “Internet+” initiative are specific implementations of TIOII. In doing so, it clarifies the role of various enabling technologies and platforms, such as big data and cyber-physical systems, in shaping and driving the evolution of manufacturing systems. This contribution extends the existing literature by linking theoretical concepts of industrial transformation to practical, current technologies and their applications.
Finally, this paper offers a scalable and adaptable model for TIOII that can be applied beyond the context of manufacturing. By adjusting model parameters and strategies according to the specific realities and needs of different industries, the proposed TIOII method provides a versatile framework that can support the transformation of diverse sectors, contributing to the broader goal of industrial modernization. This theoretical development fills a critical gap in the existing research on TIOII by providing a flexible approach to its application across industries and offering a foundation for future empirical studies.
6.2. Management Implications and Future Research
TIOII in manufacturing enterprises involves the integration of informatization and industrialization, enabling enterprises to evolve from traditional, stable structures to more advanced, organized ones. The integration process is driven by two types of attractors: normal attractors and chaotic attractors. A normal attractor signifies the establishment of a sound investment strategy aligned with business needs, ensuring the orderly development of TIOII. However, when TIOII reaches stability, it may stagnate, triggering a shift toward chaotic attractors, where misalignment between business, technical, and market demands leads to instability.
The key challenge for enterprises is managing the relationship between business needs, technical requirements, and market demands. Market fluctuations significantly impact TIOII by altering product and business needs, which in turn drive technical changes. When resource allocation or management practices fail to meet evolving market demands, chaos emerges, amplifying decision-making errors and disrupting operations. Thus, manufacturing enterprises must develop a strategic TIOII plan rooted in market needs, adjusting objectives and resources as the integration progresses.
For enterprises to maintain stability under normal attractors, their organizational structure and development model must align with their strategic goals. If these elements no longer support TIOII’s development, chaotic attractors will dominate, leading to operational challenges. Therefore, it is crucial to monitor and manage the chaotic dynamics throughout TIOII’s development, guiding it back onto a stable trajectory through appropriate control mechanisms.
This paper highlights the importance of coordinating business, product, and technology strategies at the macro-strategic level during TIOII’s development. However, it does not address specific operational challenges, such as managing business processes during transformation. Future research should explore how enterprises can apply new information technologies, ensure information systems evolve with changing market demands, and implement effective governance to align information technology with business operations. Additionally, research should focus on how business departments can transition from passively responding to demands to proactively driving transformation.
7. Conclusions
This study explores how manufacturing enterprises can coordinate business, product, and technology integration in the process of promoting TIOII. The proposed TIOII dynamical model reveals that environmental fluctuations can induce chaos, causing manufacturing enterprises to deviate from planned transformation trajectories. While chaos can disrupt existing structures, it also serves as a catalyst for innovation, enabling enterprises to restructure and adapt to new industrial paradigms. However, if left unmanaged, chaos can lead to operational inefficiencies, resource misallocation, and strategic uncertainty. This research underscores that effective TIOII transformation requires enterprises to proactively monitor integration dynamics and adopt adaptive strategies to regulate chaos, ensuring a controlled and sustainable transition towards smart manufacturing. Managers must recognize that rigid adherence to pre-existing strategies may hinder transformation, while strategic flexibility and real-time adjustments are crucial for maintaining competitive advantage.
The findings offer direct managerial implications for manufacturing enterprises. First, enterprises should continuously assess the interplay between technique, business, and product integration, ensuring that resource allocation aligns with evolving market conditions. Second, the validated TIOII dynamical model enables enterprises to anticipate transformation challenges, optimize investment decisions, and evaluate whether integration strategies remain effective as external conditions shift. Third, the designed nonlinear robust chaos controller provides a practical mechanism for mitigating instability, allowing enterprises to redirect chaotic fluctuations into structured transformation pathways. By leveraging these insights, manufacturing enterprises can reduce uncertainty, improve strategic decision making, and enhance the resilience of their TIOII initiatives. Future research should explore how different industry sectors experience chaos within TIOII, refining control mechanisms to support industry-specific transformation models.
Author Contributions
Conceptualization, J.Z. and F.Z.; methodology, J.Z.; software, J.Z.; validation, F.Z., B.S. and J.Z.; formal analysis, F.Z. and B.S; investigation, F.Z.; resources, F.Z.; data curation, J.Z. and B.S; writing—original draft preparation, J.Z.; writing—review and editing, F.Z.; visualization, B.S.; supervision, F.Z.; project administration, F.Z.; funding acquisition, J.Z. All authors have read and agreed to the published version of the manuscript.
Funding
This research was funded by Shandong Social Science Planning Project, China (Grant No.23DRWJ02).
Data Availability Statement
The data are available upon request from the corresponding author.
Conflicts of Interest
The authors declare no conflict of interest.
Appendix A
Proof:
Firstly, we work out all of the fixed points of Equation (A1) as follows:
Then, we use Jacobian matrices to conduct a stability analysis about the above three fix points. The Jacobian matrix of Equation (A1) is
The Jacobian matrix of Equation (A1) at is
The eigenvalues of the matrix are
By analyzing the three eigenvalues, we can obtain the following:
- (1)
- If , we can obtain , that is, . Therefore, is locally unstable.
- (2)
- If , we can obtain , that is, . Therefore, is locally stable.At , the Jacobian matrix of Equation (A1) isSimilarly, at , the Jacobian matrix of Equation (A1) isIt can be observed that these two points have the same characteristic equations, the three of which areNow, letAccording to the Vieta theorem, we can obtain the relationship between the roots and coefficients of Equation (A2):
- (3)
- If , there exists two cases: ① the three roots are positive roots; and ② of the three roots, two roots are negative, and one root is positive. At the moment,are unstable fixed points.
- (4)
- If , there exists two cases: ③ of the three roots, two roots are positive, and one root is negative; and ④ the three roots are negative roots.
If , we can obtain in case ③; for case ④, we can obtain . Thus, based on (3) and (4), we can obtain that the sufficient and necessary condi-tion for the stability of
and is as follows:
that is,
After sorting them out, we can obtain the following:
Therefore, according to case (2), Theorem 1 is proven.
Based on cases (1), (2), and (3), the condition is derived for the inexistence of stable fixed points of Equation (A1):
Thus, Theorem 2 is proven.
According to cases (1) and (4), the condition that Equation (A1) only has two stable fixed points of
is
Thus, Theorem 3 is proven.
Under the condition of Theorem 3, if
and , enterprise TIOII will locally stabilize at the fixed point
Therefore, among the three fixed points of Equation (1),
is the optimal robust state for the TIOII evolution equation. Thus, Theorem 4 is proven.
Based on Theorem 4, if the optimal robust state of Equation (A1) does not satisfy the enterprise expectation , then adjust the enterprise internal business demands, denoted as c, and investment control variable δ and enable them to satisfy the following:
The above constraints can be changed into
Combining Theorem 4, we can obtain the following:
Thus, Theorem 5 is proven.
Based on Theorem 5, if the parameters of a TIOII system encounter
this indicates that the TIOII system cannot achieve the expectation under stable states. At this time, enabling enterprises to meet
can reach chaos. Then, enterprises could manage the chaos, in order to realize stability and expectations simultaneously. Namely, Theorem 6 is proven.
Appendix B
Conduct nonlinear control on Equation (A8):
is a nonlinear controller, the expected value satisfies the following equation
Combine systems (A9) and (A10), and we can obtain the following:
where . Plug the expected value into Equation (A11). For convenience, let , and we can obtain the following:
where .
Now, the problem that system (A9) tends to its expectation is transformed into the problem that system (A9) tends to the original point.
Let , and , where . At this moment, let , and system (12) is changed into the following:
Since , the relative degree of Equation (A13) is 2. Now, transform system (A13) into a standardized form. Firstly, find that satisfies the following formula:
Let , and conduct coordinate transformation on system (A13):
Take state feedback as follows:
Conduct differentials on both sides of Equation (A14), and we can obtain the following:
By this time, the liner part and nonlinear part of the TIOII system are separated. Obviously, Equation (14) is a homeomorphic transformation, thus systems (A13) and (A15) are equal. Under this condition, as long as the robust controller of system (A15) denoted as is constructed, the robust controller of system (A13) denoted as is obtained. For the linear part,
we can make it robustly stable by the linear control law . According to the above descriptions, a here indicates the influences that product integration levels exert on the integration of technique and product, while b denotes the effects that the integration of technique and product exerts on itself.
Theorem 7.
If , then the linear control law enables system (A15) to be stable.
Proof:
According to the definition of exponential stability, there exists for the liner part of system (A15). For the nonlinear part, dispose the Lyapunov function as follows:
When , is negative definite.
Lemma 1.
If non-negative function satisfies , then .
Proof:
Let ,
Apparently, when , the right side of the above inequation approaches 0. Applying Lemma 1 to Equation (A17), we can obtain and . Therefore, system (A15) gradually converges to ; that is, the linear control law enables system (A15) to robustly stabilize at the original point. Hence, we can obtain the nonlinear controllers for systems (A13) and (A9), respectively, denoted as follows:
Plug the two controllers into systems (A13) and (A9), and we can obtain
Then, conduct simulations using the above method. is random. By taking as the initial value for simulation, we can obtain the time series plots for systems (A18) and (A19), as shown in the figures below.
Figure A1.
Time domain diagram of dynamic system (a = −1.4118, b = −5.844, time domain of system (A18) on the left and time domain of system (A19) on the right).
Figure A1.
Time domain diagram of dynamic system (a = −1.4118, b = −5.844, time domain of system (A18) on the left and time domain of system (A19) on the right).

Figure A2.
Time domain diagram of dynamic system (a = −0.62816, b = −9.9099, time domain of system (A18) on the left and time domain of system (A19) on the right).
Figure A2.
Time domain diagram of dynamic system (a = −0.62816, b = −9.9099, time domain of system (A18) on the left and time domain of system (A19) on the right).

Figure A3.
Time domain diagram of dynamic system (a = −0.32882, b = −8.4133, time domain of system (A18) on the left and time domain of system (A19) on the right).
Figure A3.
Time domain diagram of dynamic system (a = −0.32882, b = −8.4133, time domain of system (A18) on the left and time domain of system (A19) on the right).

References
- Bonaccorsi, A.; Chiarello, F.; Fantoni, G.; Gorrazza, M. Emerging technologies and industrial leadership: A Wikipedia-based strategic analysis of Industry 4.0. Expert Syst. Appl. 2020, 160, 113645. [Google Scholar] [CrossRef]
- Beier, G.; Ullrich, A.; Niehoff, S.; Reißig, M.; Habich, M. Industry 4.0: How it is defined from a sociotechnical perspective and how much sustainability it includes—A literature review. J. Clean. Prod. 2020, 259, 120856. [Google Scholar] [CrossRef]
- Bag, S.; Gupta, S.; Kumar, S. Industry 4.0 adoption and 10R advance manufacturing capabilities for sustainable development. Int. J. Prod. Econ. 2021, 231, 107844. [Google Scholar] [CrossRef]
- Li, Q.; Tang, Q.; Chan, I.; Wei, H.; Pu, Y.; Jiang, H.; Li, J.; Zhou, J. Smart manufacturing standardization: Architectures, reference models and standards framework. Comput. Ind. 2018, 101, 91–106. [Google Scholar] [CrossRef]
- Li, L. China’s manufacturing locus in 2025: A comparison of “Made-in-China 2025” and “Industry 4.0.”. Technol. Forecast. Soc. Chang. 2018, 135, 66–74. [Google Scholar] [CrossRef]
- Zhong, R.Y.; Xu, X.; Klotz, E.; Newman, S.T. Intelligent manufacturing in the context of Industry 4.0: A review. Engineering 2017, 3, 616–630. [Google Scholar] [CrossRef]
- Tönissen, S.; Rey, J.; Klocke, F. Economic efficiency of manufacturing technique integration. J. Manuf. Syst. 2015, 37, 173–181. [Google Scholar] [CrossRef]
- Kusiak, A. Service manufacturing: Basic concepts and technologies. J. Manuf. Syst. 2019, 52, 198–204. [Google Scholar] [CrossRef]
- Khayer, A.; Bao, Y.; Nguyen, B. Understanding cloud computing success and its impact on firm performance: An integrated approach. Ind. Manag. Data Syst. 2020, 120, 963–985. [Google Scholar] [CrossRef]
- Endres, H.; Indulska, M.; Ghosh, A. Unlocking the potential of Industrial Internet of Things (IIOT) in the age of the industrial metaverse: Business models and challenges. Ind. Mark. Manag. 2024, 119, 90–107. [Google Scholar] [CrossRef]
- Raguseo, E.; Vitari, C.; Pigni, F. Profiting from big data analytics: The moderating roles of industry concentration and firm size. Int. J. Prod. Econ. 2020, 229, 107758. [Google Scholar] [CrossRef]
- Bécue, A.; Praça, I.; Gama, J. Artificial intelligence, cyber-threats and Industry 4.0: Challenges and opportuni-ties. Artif. Intell. Rev. 2021, 54, 3849–3886. [Google Scholar] [CrossRef]
- Huang, Z.; Kim, J.; Sadri, A.; Dowey, S.; Dargusch, M.S. Industry 4.0: Development of a multi-agent system for dynamic value stream mapping in SMEs. J. Manuf. Syst. 2019, 52, 1–12. [Google Scholar] [CrossRef]
- Zhang, W.; Liu, S.; He, Y. 5G and AI technology application in the AMTC learning factory. Procedia Manuf. 2020, 45, 66–71. [Google Scholar] [CrossRef]
- Bicocchi, N.; Marzolla, M.; Omicini, A. Dynamic digital factories for agile supply chains: An architectural approach. J. Ind. Inf. Integr. 2019, 15, 111–121. [Google Scholar] [CrossRef]
- Breckle, T.; Haupt, J.; Bähr, C. The evolving digital factory—New chances for a consistent information flow. Procedia CIRP 2019, 79, 251–256. [Google Scholar] [CrossRef]
- Zhang, X.; Tang, Q.; Zhang, M. Application of industrial big data for smart manufacturing in product service system based on system engineering using fuzzy DEMATEL. J. Clean. Prod. 2020, 265, 121863. [Google Scholar] [CrossRef]
- Gill, S.S.; Kaur, K.; Buyya, R. Transformative effects of IoT, blockchain, and artificial intelligence on cloud compu-ting: Evolution, vision, trends, and open challenges. Internet Things 2019, 8, 100118. [Google Scholar] [CrossRef]
- Xia, K.; Yang, S.; Wang, L.; Vinod, K. A digital twin to train deep reinforcement learning agent for smart manufac-turing plants: Environment, interfaces, and intelligence. J. Manuf. Syst. 2020, 58, 210–230. [Google Scholar] [CrossRef]
- Chong, A.; Ooi, K.B.; Tak, Y.K.; ShuYang, Z. Factors affecting the adoption of e-commerce: A study of the textile industry in Wujin, China. Int. J. Bus. Manag. Sci. 2009, 2, 117–130. [Google Scholar]
- Woo, S.-W.; O’neal, D.L. Improving the reliability of a domestic refrigerator compressor subjected to repetitive loading. Engineering 2016, 08, 99–115. [Google Scholar] [CrossRef][Green Version]
- Ma, R.; Nguyen, R.; Oakman, J.M. Dissemination strategies and usage of psychological assistance hotlines during the COVID-19 outbreak in China. Front. Commun. 2020, 5, 60. [Google Scholar] [CrossRef]
- Geng, D.; Lai, K.-H.; Zhu, Q. Eco-innovation and its role for performance improvement among Chinese small and medium-sized manufacturing enterprises. Int. J. Prod. Econ. 2020, 231, 107869. [Google Scholar] [CrossRef]
- Ullah, A.; Anwar, S.M.; Li, J.; Nadeem, L.; Mahmood, T.; Rehman, A.; Saba, T. Smart cities: The role of Internet of Things and machine learning in realizing a data-centric smart environment. Complex Intell. Syst. 2024, 10, 1607–1637. [Google Scholar]
- Sundram, V.P.K.; Bahrin, A.S.; Zailani, S. The effect of supply chain information management and information system infrastructure: The mediating role of supply chain integration towards manufacturing performance in Malaysia. J. Enterp. Inf. Manag. 2018, 31, 751–770. [Google Scholar] [CrossRef]
- Nair, A.; Jayaram, J.; Das, A. Withstanding the economic recession: Examining the efficacy of manufacturing strategy alignment and process integration. Int. J. Prod. Econ. 2021, 231, 107810. [Google Scholar] [CrossRef]
- Maiga, A.S.; Nilsson, A.; Jacobs, F.A. Assessing the interaction effect of cost control systems and information technique integration on manufacturing plant financial performance. Br. Account. Rev. 2014, 46, 77–90. [Google Scholar] [CrossRef]
- Maiga, A.S.; Nilsson, A.; Ax, C. Relationships between internal and external information systems integration, cost and quality performance, and firm profitability. Int. J. Prod. Econ. 2015, 169, 422–434. [Google Scholar] [CrossRef]
- Fayard, D.; Lee, G.; Leong, G.K.; Ward, P.T. Effect of internal cost management, information systems integration, and absorptive capacity on inter-organizational cost management in supply chains. Account. Organ. Soc. 2012, 37, 168–187. [Google Scholar] [CrossRef]
- Shou, Y.; Li, Y.; Park, Y.; Kang, M. Supply chain integration and operational performance: The contingency effects of production systems. J. Purch. Supply Manag. 2018, 24, 352–360. [Google Scholar] [CrossRef]
- Hu, J.; Gao, S. Research and application of capability maturity model for chinese intelligent manufacturing. Procedia CIRP 2019, 83, 794–799. [Google Scholar] [CrossRef]
- Subiyakto, A. Assessing information system integration using combination of the readiness and success models. Bull. Electr. Eng. Inform. 2018, 7, 400–410. [Google Scholar] [CrossRef]
- Zhou, J.; Chen, J. Index system construction for assessing integration of informatization and industrialization in manufacturing enterprises. Comput. Integr. Manuf. Syst. 2013, 19, 2251–2263. [Google Scholar]
- Zhou, Y.; Liu, Y.; Ma, H. Upgrading pathways of intelligent manufacturing in China: Transitioning across technological paradigms. Engineering 2019, 5, 691–701. [Google Scholar] [CrossRef]
- Zhu, J.; Sun, Y. Dynamic modeling and chaos control of sustainable integration of informatization and industrialization. Chaos Solitons Fractals 2020, 135, 109745. [Google Scholar] [CrossRef]
- Zhu, J.; Liu, W.; Li, Y.; Sun, Y. Exploring robustness management for dynamic technology fusion. Nonlinear Dyn. 2020, 102, 2969–3011. [Google Scholar] [CrossRef]
- Wu, D.; Zhu, J. Technical efficiency evolution model of the integration of information technology and manufacturing technology. Math. Probl. Eng. 2020, 2020, 4905195. [Google Scholar] [CrossRef]
- Shen, Q.; Su, H. Information system integration model of manufacturing enterprise based on object process methodology and its application. Asia-Pac. J. Chem. Eng. 2012, 7, 651–659. [Google Scholar] [CrossRef]
- Ni, X.H.; Gao, Z.Q. System development in integration of DNC-based manufacturing information. Appl. Mech. Mater. 2013, 312, 464–468. [Google Scholar] [CrossRef]
- Li, Z.; Yao, X. Design research on flexible manufacturing system based on RFID information integration. Modul. Mach. Tool Autom. Manuf. Tech. 2011, 23, 14–18. [Google Scholar]
- Yan, X.; Zhang, Q.; Liu, J. Research of manufacturing enterprise information system integration based on extended ESB. In Proceedings of the ICAIC 2011—International Conference on Applied Informatics and Communication, Xi’ian, China, 20–21 August 2011; pp. 41–48. [Google Scholar]
- Ryu, D.H.; Lee, J.; Kim, H. Development of a service blueprint for the online-to-offline integration in service. J. Retail. Consum. Serv. 2020, 54, 101944. [Google Scholar] [CrossRef]
- Coronado, P.D.U.; Lynn, R.; Louhichi, W.; Parto, M.; Wescoat, E.; Kurfess, T. Part data integration in the shop floor digital twin: Mobile and cloud technologies to enable a manufacturing execution system. J. Manuf. Syst. 2018, 48, 25–33. [Google Scholar] [CrossRef]
- Men, G.; Sun, H.; Wu, Y. Study on the technology innovation competence: From the perceptive of knowledge integration. In Proceedings of the 2006 International Conference on Management Science and Engineering, Lille, France, 5–7 October 2006; ISBN 7-5603-2355-3. [Google Scholar]
- Chen, Y. Integrated and Intelligent Manufacturing: Perspectives and Enablers. Engineering 2017, 3, 588–595. [Google Scholar] [CrossRef]
- Schneider, S.; Leyer, M.; Tate, M. The transformational impact of blockchain technology on business models and ecosystems: A symbiosis of human and technology agents. IEEE Trans. Eng. Manag. 2020, 67, 1184–1195. [Google Scholar] [CrossRef]
- Wang, K. Migration strategy of cloud collaborative computing for delay-sensitive industrial IoT applications in the context of intelligent manufacturing. Comput. Commun. 2019, 150, 413–420. [Google Scholar] [CrossRef]
- Chen, W. Intelligent manufacturing production line data monitoring system for industrial internet of things. Comput. Commun. 2019, 151, 31–41. [Google Scholar] [CrossRef]
- Simeone, A.; Li, W.; Kim, S. Intelligent cloud manufacturing platform for efficient resource sharing in smart manufacturing networks. Procedia CIRP 2019, 79, 233–238. [Google Scholar] [CrossRef]
- Simeone, A.; Li, W.; Kim, S. Smart cloud manufacturing platform for resource efficiency improvement of additive manufacturing services. Procedia CIRP 2020, 88, 387–392. [Google Scholar] [CrossRef]
- Simeone, A.; Wu, Y.; Tang, M. Resource efficiency optimization engine in smart production networks via intelligent cloud manufacturing platforms. Procedia CIRP 2018, 78, 19–24. [Google Scholar] [CrossRef]
- Yang, C.; Zhang, T.; Liu, F. Towards IoT-enabled dynamic service optimal selection in multiple manufacturing clouds. J. Manuf. Syst. 2020, 56, 213–226. [Google Scholar] [CrossRef]
- Răileanu, S.; Miller, R.; Kim, C. A cloud-based manufacturing control system with data integration from multiple autonomous agents. Comput. Ind. 2018, 102, 50–61. [Google Scholar] [CrossRef]
- Guo, Y.; Sun, H.; Wu, J. The internet of things-based decision support system for information processing in intelligent manufacturing using data mining technology. Mech. Syst. Signal Process. 2020, 142, 106630. [Google Scholar] [CrossRef]
- Premkumar, V.; Krishnamurty, S.; Wileden, J.C.; Grosse, I.R. A semantic knowledge management system for laminated composites. Adv. Eng. Informa. 2014, 28, 91–101. [Google Scholar] [CrossRef]
- Fang, G.; Tian, L.; Sun, M.; Fu, M. Analysis and application of a novel three-dimensional energy-saving and emission-reduction dynamic evolution system. Energy 2012, 40, 291–299. [Google Scholar] [CrossRef]
- Peng, Y.-F. Robust intelligent backstepping tracking control for uncertain non-linear chaotic systems using H∞ control technique. Chaos Solitons Fractals 2009, 41, 2081–2096. [Google Scholar] [CrossRef]
- Aghababa, M.P.; Aghababa, H.P. Synchronization of nonlinear chaotic electromechanical gyrostat systems with uncertainties. Nonlinear Dyn. 2011, 67, 2689–2701. [Google Scholar] [CrossRef]
- Meister, A.; Li, Y.H.; Choi, B.; Sun, H. Learning a nonlinear dynamical system model of gene regulation: A perturbed steady-state approach. Ann. Appl. Stat. 2013, 7, 1311–1333. [Google Scholar] [CrossRef]
- Gatfaoui, H.; de Peretti, P. Testing for non-chaoticity under noisy dynamics using the largest Lyapunov exponent. Soft Comput. 2020, 24, 8617–8626. [Google Scholar] [CrossRef]
- Yan, J.-J. Design of robust controllers for uncertain chaotic systems with nonlinear inputs. Chaos Solitons Fractals 2004, 19, 541–547. [Google Scholar] [CrossRef]
- Sarcheshmeh, S.F.; Esmaelzadeh, R.; Afshari, M. Chaotic satellite synchronization using neural and nonlinear controllers. Chaos Solitons Fractals 2017, 97, 19–27. [Google Scholar] [CrossRef]
- Karimi, H.R.; Shi, P.; Wang, B. H∞ controller design for the synchronization of a hyper-chaotic system. Theor. Appl. Genet. 2013, 101, 449–456. [Google Scholar]
- Abbasi-Fordoei, H.R.; Kazemi, H. Chaotic oscillations control in the voltage transformer including nonlinear core loss model by a nonlinear robust adaptive controller. Int. J. Electr. Power Energy Syst. 2013, 47, 280–294. [Google Scholar] [CrossRef]
Disclaimer/Publisher’s Note: The statements, opinions and data contained in all publications are solely those of the individual author(s) and contributor(s) and not of MDPI and/or the editor(s). MDPI and/or the editor(s) disclaim responsibility for any injury to people or property resulting from any ideas, methods, instructions or products referred to in the content. |
© 2025 by the authors. Licensee MDPI, Basel, Switzerland. This article is an open access article distributed under the terms and conditions of the Creative Commons Attribution (CC BY) license (https://creativecommons.org/licenses/by/4.0/).
















