Abstract
The research focuses on the limitations of traditional systems in optimizing information flow in the healthcare domain. It focuses on integrating knowledge graphs (KGs) and utilizing AI-powered applications, specifically conversational agents (CAs), particularly during peak operational hours in emergency departments (EDs). Leveraging the Cross Industry Standard Process for Data Mining (CRISP-DM) framework, the authors tailored a customized methodology, CRISP-knowledge graph (CRISP-KG), designed to harness KGs for constructing an intelligent knowledge base (KB) for CAs. This KG augmentation empowers CAs with advanced reasoning, knowledge management, and context awareness abilities. We utilized a hybrid method integrating a participatory design collaborative methodology (CM) and Methontology to construct a domain-centric robust formal ontological model depicting and mapping information flow during peak hours in EDs. The ultimate objective is to empower CAs with intelligent KBs, enabling seamless interaction with end users and enhancing the quality of care within EDs. The authors leveraged semantic web rule language (SWRL) to enhance inferencing capabilities within the KG framework further, facilitating efficient information management for assisting healthcare practitioners and patients. This innovative assistive solution helps efficiently manage information flow and information provision during peak hours. It also leads to better care outcomes and streamlined workflows within EDs.
1. Introduction
In recent years, several sectors have increasingly incorporated artificial intelligence (AI) technology, mainly to automate customer queries. However, AI is still not commonly utilized in hospital emergency departments (EDs). Despite the increasing prevalence of AI applications in the healthcare sector, such as predictive analytics and patient monitoring systems, little is known about how they may maximize information flow in the emergency department during peak hours. This gap highlights the need for AI solutions, such as conversational agents (CAs) powered by knowledge graphs (KGs), to manage ED procedures’ dynamic and urgent nature. The primary aim has been to develop intelligent systems capable of emulating human-like conversational interactions while possessing reasoning capabilities [1]. These intelligent systems, often referred to as CAs or social robots, are essentially sophisticated software programmes that employ a combination of machine learning (ML), knowledge representation and reasoning (KRR or KR2), and management techniques and principles to facilitate natural language conversations [2]. In the realm of healthcare, the applications of CAs represent a novel category of information systems (IS). These systems play a crucial role in assisting patients by providing answers to their specific health-related inquiries. Additionally, they serve as social robots equipped with collaborative capabilities to aid healthcare professionals in their work [3,4].
In the contemporary landscape, conversational AI has emerged as a vibrant and highly dynamic field of research. Its scope spans a broad spectrum, encompassing rule-based conversational systems like ELIZA [5] on one end to the cutting-edge open-domain, data-driven CAs such as Apple’s Siri (https://www.apple.com/siri/ (accessed on 16 August 2024)), Google Assistant (https://assistant.google.com/ (accessed on 16 August 2024)), and Amazon’s Alexa (https://alexa.amazon.com/ (accessed on 16 August 2024)) [1]. On the other end, notably within healthcare, a few conversational AI applications are tailored for specialized, enclosed domains, focusing on various scenarios like hospital emergency departments (EDs). These systems follow a variety of techniques, including pattern matching and ontologies [6,7,8] from the domain corpora and compute to generate responses without a comprehensive understanding of the conversation. These conversational agents’ reasoning abilities are restricted because of their poor capacity to understand contextual information and extract insights from conversational input unique to specific contexts. To address these aforementioned shortcomings, there is a need to introduce AI-powered applications integrated into intelligent knowledge bases (Kbs) such as KGs, and this augmentation empowers CAs with advanced reasoning, knowledge management, and context awareness abilities.
This research targets the following RQ: How can conversational agents, empowered by knowledge graphs and intelligent knowledge bases, optimize information flow and improve care quality in healthcare emergency departments during peak operational hours?
CAs typically possess autonomous capabilities for human–machine interaction (HMI), serving as helpful assistants in both professional workplaces and domestic settings [9]. To effectively model contextual knowledge and account for environmental constraints, sophisticated methods like ontologies [7,8] and KGs are employed in knowledge modelling cycles [10].
Ontology is recognized as a mechanism for conceptualizing domain knowledge. Its primary function is to provide formal and explicit specifications of shared concepts and their relationships with other entities. Ontology serves to enhance flexibility, reusability, and various other aspects [11]. KGs and ontologies are often used interchangeably, representing the same fundamental concepts. In the context of KGs, the schema can be effectively defined as an ontology, illustrating the properties of a particular domain and its contextual knowledge, along with the relationships that exist within it [12].
Knowledge representation (KR) plays a pivotal role in advancing context-aware CAs and automating their reasoning processes. The use of ontology-based KRR techniques [13] is highly considered a powerful tool that empowers CAs with intricate domain knowledge, enabling them to perform complex tasks in the realm of social robotics, make informed decisions, and engage with domain users effectively with real-world environment [14].
This research focuses on developing autonomous social robots, such as CAs, to reduce users’ time searching for relevant information in hospital settings and improve information flow procedures utilizing knowledge-based intelligent CAs. This research proposed a semi-automated approach that helps design the CAs with knowledge reasoning capabilities. This approach leverages semantic web language rules (SWRL (https://www.w3.org/submissions/SWRL/ (accessed on 16 August 2024)), a rule language designed for semantic artefacts, in combination with domain knowledge, including ontologies and external knowledge models, to offer health-related services. These CAs can effectively function as co-workers alongside healthcare professionals (HPs), assisting and automatically addressing user queries while applying reasoning abilities, particularly in emergency unit scenarios.
In addition, this research emphasizes the importance of context-awareness modelling, a systematic approach to structuring data. The modelled data are subsequently processed, transitioning from high-level situational information to low-level situational details during the reasoning phase. As a result, end users can access and retrieve information through sophisticated KGs [15]. For a more comprehensive understanding of the contextual knowledge specific to the pediatrics emergency department (PED), the relevant information can be found in Section 3.1, and a detailed case study is provided [16].
This paper structure comprises the following sections: Section 2 offers a concise review of desktop research, covering topics related to ontologies, KRR or KR2 techniques, KGs for AI systems, and context-aware rules. Section 3 presents the methodology, including a detailed case study, customized CRISP-KG approach applied in the research design process, and the collaborative methodology (CM) incorporating Methontology and ontology design patterns (ODPs). Section 4 presents a systematic architecture for building knowledge graphs. Section 5 provides a comprehensive presentation of the research’s experimental results. Section 6 explains the implementation and evaluation procedures and testing results. Section 7 thoroughly discusses the findings. Section 8 offers a conclusive summary and Section 9 offers future work.
2. Theoretical Background
As a branch of symbolic AI, knowledge-based systems are based on a specific domain of interest where symbols surrogate real-world entities such as physical objects, events, relationships, and others. This representation is manifested in the design of artefacts, typically in the form of models, initiations, or prototypes [17].
2.1. Ontology
This research work integrates diverse classes of ontologies, encompassing domain ontologies that encapsulate contextual knowledge pertaining to the EDs—Convology (https://horus-ai.fbk.eu/convology/ (accessed on 6 July 2024)) an ontology tailored for CAs, developments, personal profile ontologies that encompass competencies and corresponding skill sets and integrates ODPs as external knowledge. Healthcare ontologies can be classified into three groups based on the type of knowledge they incorporate [18,19]. The first group comprises the standard medical terminologies aimed at ensuring consistency across various healthcare information systems (HISs). Examples of ontologies in this group include the ICD-10 (https://bioportal.bioontology.org/ontologies/ICD10/ (accessed on 6 July 2024)) ontology [20,21], SNOMED-CT (https://www.snomed.org/ (accessed on 6 July 2024)) [22], the FMA (https://bioportal.bioontology.org/ontologies/FMA (accessed on 6 July 2024)) [23], and ICNP (https://bioportal.bioontology.org/ontologies/ICNP (accessed on 6 July 2024)) [24]. The second group encompasses declarative knowledge pertaining to the constant concepts and relationships within a medical organization or the field of medical research. For instance, the Actor profile ontology includes competencies, and skill sets to identify positions and responsibilities within the healthcare context [19].
The third group encompasses procedural knowledge, identifying the terms, decisions, and processes governing workflow management in EDs. Examples within this category include instruction ontologies used in evidence-based clinical decision support systems, such as those related to Triage [19]. Among these three groups, ontologies, including the International Classification of Diseases (ICD), SNOMED-CT standards, the Foundational Model of Anatomy ontology (FMA), and the International Classification for Nursing Practice (ICNP), are widely recognized and extensively employed in related research. They are pivotal in data integration and knowledge sharing among healthcare stockholders. Their primary objective is to enhance the optimization of information flow procedures and improve the provision of information within emergency units [25].
2.2. Knowledge Representation and Reasoning (KRR or KR2) Techniques
Knowledge representation (KR) is a specialized field within artificial intelligence (AI) dedicated to capturing real-world information for solving complex problems. Its primary aim is to structure and organize domain knowledge with critical attributes, including accuracy of representation, adequacy of inference, efficiency of inference, and efficiency of acquisition, to render it more coherent and rational, ultimately delivering substantial impact. Numerous KR approaches have been explored, such as logical representation (LR), procedural representation (PR), network representation (NR), and structured representation (SR). Knowledge representation and reasoning (KRR or KR2) aims to design AI systems capable of reasoning with the machine-interpretable representation of the domain knowledge, much like human reasoning processes that manipulate these symbolic representations [26].
In adherence to the semantic web technology standards, domain knowledge appears in different forms, with a significant focus on semantic networks, production rules, and logic [24]. The semantic networks are conceptualized as graphs, where nodes correspond to concepts, and arcs denote relationships between these concepts, adhering to a triplet structure, for example, the network expression is (e.g., Halmstad-locatedIn-Sweden). Similarly, another form of expressing knowledge is called rules that reflect the notion of consequence in the form of IF–THEN expressing knowledge (e.g., IF the student studies in a university, THEN he is enrolled there) [27].
Subject − Predicate − Object → (University − locatedIn − GeographicRegion)
Knowledge representation (KR) serves as a critical foundation for constructing AI-driven applications and expert systems (ES) with reasoning capabilities, particularly when developing agents. Knowledge bases used in these systems draw their information from human experts and a repository of business production rules. Initially, the knowledge is often incomplete and uncertain. Therefore, there is a need to enhance its logical consistency. Specific rules are employed to link facts with associated confidence factors to achieve this.
Additionally, KR follows particular methodologies, such as forward-chaining and backwards-chaining algorithms, to facilitate the reasoning processes [28]. AI system development relies on a spectrum of knowledge types: (i) structural, (ii) heuristic, meta-knowledge, (iii) factual, implicit, explicit, tacit, declarative (conceptual), and (iv) procedural knowledge. Declarative and procedural approaches are pivotal in designing knowledge-based agents using the methodologies above. Declarative knowledge is conveyed through declarative sentences, while procedural knowledge encodes desired actions or behaviours within these agents [27].
2.3. Knowledge Graph for AI Systems
The construction of applied ontologies represents a crucial phase in developing knowledge graphs (KGs) for AI-based system development. An ontology serves as a blueprint for a knowledge graph schema, elucidating the characteristics of a specific domain and its intricate interconnections. Ontology is recognized as a valuable and creative tool that plays a vital role in knowledge acquisition (KA), management, and transforming knowledge into various data-rendering machine-readable formats [29]. Recent research on KGs has gained significant attention in academia and industrial circles, particularly for AI applications such as recommendation and fraud detection [12]. Furthermore, the incorporation of diverse business or domain rules has transformed it into a specialized field of AI, particularly in the development of intelligent knowledge base systems, CAs, games, health information systems (HIS) and decision support systems (DSS), especially in the healthcare sector.
This research emphasizes knowledge reasoning using rule-based logical methods, particularly in knowledge acquisition and representation that reflects domain knowledge, especially in healthcare. The authors tailored various applied ontologies to cater to the needs of healthcare practitioners. These applied ontologies encompass areas such as competence, as seen in competence ontology [30]; conversational interactions, exemplified by Convology [31]; disease, as addressed by the disease ontology (https://disease-ontology.org/community/use-cases (accessed on 20 July 2024)); and domain-specific ontology meta models related to ED context for the development of the intelligent CAs’ knowledge base. These customized ontologies, combined with rule-based methods, play a pivotal role in developing AI-based systems (e.g., social robots, chatbots, recommendation systems, etc.), notably CAs within the healthcare domain.
2.4. Context-Aware Production Rules
In most cases, the knowledge representation (KR) typically combines both implicit and explicit knowledge, accessible to both users or machines through the inference process and formalized into different forms, including symbols, frames, semantic networks, conceptual graphs, inference rules and sub-symbolic patterns [32]. The construction of context-related production rules written with the consensus of domain experts and users helps develop a variety of CAs endowed with inference capabilities, enabling them to provide optimal responses to queries [33]. Furthermore, KR is recognized as a methodology for encoding knowledge within intelligent systems knowledge base, primarily employing three primary reasoning techniques: ontology-based reasoning, case-based reasoning and rule-based reasoning [34].
Rule-based reasoning explicitly defines and executes business rules or domain knowledge to infer new knowledge creation is more common. The context-aware rules are called semantic rules and written in semantic web rule language (SWRL), represented as entailment between antecedent (body) and consequent (head). These apply to OWL (https://www.w3.org/OWL/ (accessed on 20 July 2024)) ontologies, enabling the reasoner to make inferences and deductions based on the present discussion of ED [15]. The SWRL supports rules consisting of an antecedent and consequent, which internally compromises a positive conjunction of zero or more atoms and does not support negative atoms or disjunction [35]. The structure of the SWRL followed the IF-THEN scheme for symbolic rule formalization with logic and translated into the logical formal. This example is taken as a model to demonstrate the anatomy of rule formalization with symbolic statements [26]. SWRL schema can be seen in various formats, such as XML (https://www.w3.org/XML/ (accessed on 20 July 2024)) concrete syntax and human-readable forms involving logic predicates.
Ontology-based reasoning provides general classes or object axioms associated with the domain or temporal knowledge for making more controlled information with certain constraints. Ontology designing editors (e.g., protege (https://protege.stanford.edu/ (accessed on 26 July 2024)), TopBraid Composer (https://franz.com/agraph/tbc/ (accessed on 26 July 2024)), etc.) are used to construct ontology or dump KBs. The authors followed various ontology reasoners (e.g., Pellet 5.6.4 (https://www.w3.org/2001/sw/wiki/Pellet (accessed on 26 July 2024)), Ontop (https://www.w3.org/2001/sw/wiki/Ontop (accessed on 26 July 2024)), Hermi (http://www.hermit-reasoner.com/ (accessed on 26 July 2024)), etc.) to make it more sensible and rational. The authors represent domain knowledge in symbolic statements and rule-based formalization.
3. Methodology
The CRISP-KG methodology is a specialized adaptation of the CRISP-DM methodology, tailored for building and leveraging KGs. Combining the ideas of CRISP-DM with semantic technologies makes it possible to develop intelligent systems that use knowledge graphs to improve knowledge management, reasoning, and decision-making in specific fields. There are several activities essential to achieve the CRISP-KG goal in the following section.
3.1. The Karolinska University Hospital Case
This research is grounded in real-time observations conducted within the Pediatric Emergency Department (PED) of Karolinska Hospital in Solna, Stockholm, Sweden. To gain valuable insights, the authors engaged in modelling workshops involving a diverse group of experts from various disciplines within the hospital. Our approach, as outlined in specific steps [36], was to foster effective communication among domain users, medical professionals, and experts responsible for emergency patient treatment procedures and explain ED workflows. Initially, the authors conducted thorough observations and endeavoured to reverse engineer the entire workflow within ED. Our goal was to comprehensively analyze the processes and information flows associated with the admission and treatment of patient upon their arrival at the PED.
After careful assessment and consensus-building, the authors identified several critical issues associated with patient-centric treatment procedures. Our ultimate objective was transitioning from the “As–Is” situation to an envisioned “To–Be” situation within ED. Drawing from extensive desktop research, it was evident that there had been a consistent annual increase of 75% in inpatient visits to the ED. Consequently, affected patients often encountered unexpected challenges such as prolonged waiting times and issues related to overcrowding issues (https://www.usacs.com/services/case-studies/organizational-transformation-at-a-pediatric-emergency-department (accessed on 26 July 2024)) [37].
From the Hospital’s perspective, a smooth functioning of the ED is pivotal as it directly impacts the overall activities and workflows within the emergency unit. Therefore, the ED must be well-organized. To ensure patients receive timely and appropriate medical assistance, the Hospital deploys specialized information systems (IS) that are classified.
These IS include Triage, which functions as a decision support system (DSS), as well as electronic health records (EHRs), and electronic medical records (EMRs). EHR system focuses on the patient’s comprehensive health profile and facilitates information sharing among healthcare practitioners. Meanwhile, the EMR contains each patient’s detailed medical and treatment history. Triage, in particular, plays a promising role in prioritizing patient patients for care and treatment.
However, challenges arise when a substantial influx of patients and long waiting queues lead to a bottleneck at the Triage in the ED. To address these challenges, the implementation of supportive technological solutions becomes essential. CAs, including chatbot social robots, have emerged as valuable tools. They enhance various front-end Triage procedures, especially in dealing with practice inconsistencies. CAs also reduce the substantial patient load in the waiting room, especially during peak hours in the ED. Additionally, they initiate streamlined operations to improve communication and break down data silos within different departments and treatment areas [35].
From the Patient’s perspective, the long waiting times in the ED, often coupled with heightened high anxiety, can erode their trust in healthcare services. When EDs operate poorly, it jeopardizes individual patients’ health and safety and undermines public confidence in the healthcare system.
Specification
This phase defines the study’s scope and requirements, which form a fundamental component of developing semantic models, including taxonomies and ontological models. The ontology modeller collaborates closely with domain experts during modelling workshops to accomplish this. In these workshops, the ontology modeller identifies the essential information pertinent to the specific domain in conjunction with domain experts. This identified information is then incorporated into the semantic model using various data acquisition (DA) techniques, including modelling techniques [38]. Domain experts actively contribute their insights and feedback through various methods, including brainstorming sessions, interviews, and questionnaire completions.
Figure 1, illustrates and defines different agents (roles), such as CAs, doctors/physicians, patients, and family/caregivers. This system is categorized into two levels: first-level users interact with the front-end systems with text and verbal communication capabilities with login authentication use-case. After making login authentication, CAs interlink with different use cases that provide different health-related facilities and services concerning HPs and patients, forward fresh, vital signs, and recommend medicine. Similarly, the second-level users, doctors/clinicians interact with various use cases, including checking patient medical history, patient critical values configuration, adding business rules or production rules, medical assessment, and making a diagnosis and recommendations.
Figure 1.
Use cases diagram of autonomous conversational agent within PED context.
The proposed systems offer these healthcare services. The patients are also interlinked with use cases, especially real-time health data monitoring, personal health records, and medication reminders. The proposed solution in this research work provides these use case facilities. In the end, family/caregivers are also facilitated by the system using use cases such as viewing activities and tracking patient status regularly. Figure 1 gives the abstract view of the AI-powered conversational agent and illustrates the behaviour and functionality of the system.
This activity transforms the refined requirements list into a final set of CQs (see Table 1). Table 1 This approach, first described in [39], is a widely used method for specifying ontology functional requirements. These questions are crucial for guiding the ontology development process since the ontology in its complete version must be capable of answering them [40].
Table 1.
Proposed competence questions for PED case study.
3.2. Customized CRISP-KG Approach for Research Design Processes
In this activity, the authors have employed a tailored CRISP-KG approach, drawing inspiration from the “Cross Industry Standard Process for Data Mining (CRISP-DM)” approach [38]. The aim was to design a research process and evaluate a novel artefact incorporating competence questions (CQs) pertinent to the emergency department context. The expected outcome of a CRISP-KG study is the creation of artefacts in the form of domain-centric KG that encapsulates the discourse related to the ED. Figure 2 illustrates two levels of the CRISP-KG approach. The authors utilized a hybrid method integrating a participatory design collaborative methodology (CM) and Methontology to construct a domain-centric robust formal ontological model depicting and mapping information flow during peak hours in EDs. First is a participatory design CM approach, and second, KG construction uses an ontology development methodology. In the participatory design CM approach, several well-defined steps are involved, including business understanding, data understanding, data preparation, the design of the KG model, KG creation and upgradation, evaluation, and deployment. These steps collectively ensure a methodical and structured research design process.
Figure 2.
Customized CRISP-KG approach for research design.
The stages of business and data understanding are interlinked with the knowledge acquisition (KA) layer, which is responsible for gathering data from diverse sources (e.g., tacit knowledge and unstructured knowledge) and facilitating the transition of various data to the subsequent data preparation stage. Figure 2 illustrates the execution of these steps.
In the data preparation (DP) stage, data are transformed into a lightweight database known as called taxonomies. Subsequently, these data undergo conversion into an ontological model referred to as the heavyweight model, aligning it with the knowledge representation (KR) layer.
Similarly, in the knowledge graphs (KGs) model stage, business production rules guide the transformation of semantic web rule language (SWRL) rules into the web ontology language (OWL) model, rendering it more logical and intelligent and linking it to the knowledge representation and reasoning (KRR) layer.
The knowledge graphs (KGs) creation and upgradation stage is managed by the knowledge engineering (KE) layer, where business rules are parsed through information extraction (IE) and stored within KGs.
During the evaluation stage, KGs are rigorously assessed against competence questions (CQs) and linked to the knowledge testing (KT) layer to ensure the effectiveness of the ontological model within KGs creation.
The deployment stage involves development and delivery to developers who will create various health-related services. These services aim to facilitate HPs, patients, and their families within the ED context. The second level of the approach is discussed in the following section.
3.3. Collaborative Methodology (CM) for Ontology Development Using Ontology Design Patterns (ODPs)
There are several mature ontology development methodologies, such as Methonotology [41], Toronto Virtual Enterprise (TOVE) [42], On-To-knowledge [43], DILIGENT [44], and NeOn [45] are available for ontology development and tools (e.g., Protege, Topbraid Composer) to create the semantic model by using the W3C standards. However, these methodologies are prominent in adopting the workflow of specification, conceptualization, implementation and evaluation but need more collaboration and active involvement of the stockholders in the healthcare domain. This research work followed collaborative methodology (CM) to define concrete steps for developing domain ontology (DO) of ED related to the healthcare sector [46].
One of the exciting features of this approach is the active participation and engagement of domain experts in developing the collaborative ontological model, especially in the specification and conceptualization phase. The CM is highly dedicated towards health sciences ontologies. It follows a “meet-in-the-middle” approach where concepts emerge both in the Bottom-up approach (i.e., analyzing the domain and interviewing the domain experts regarding their data needs) and the Top-down approach (i.e., analyzing and integrating existing ontologies, vocabularies and data models). These concrete steps of the CM are discussed in the following phases: (i) specification, (ii) top-down and bottom-up conceptualization, (iii) ingestion of ODPs (http://ontologydesignpatterns.org/wiki/MainPage (accessed on 30 July 2024)) [47], (iv) implementation and evaluation [46]. Figure 3 demonstrates a systematic way of these steps for better realization. The authors followed specific steps of CM and constructed a semantic model of PEDology for organizing the information flow within the healthcare context in EDs. This model has proposed a combined approach to evaluate the designated model.
Figure 3.
A collaborative methodology for building emergency department based ontological model (PEDology) [46].
3.3.1. Conceptualization Phase and Top-Down/Bottom-Up Strategies
This phase highlights the importance of conceptual modelling and identifies different domain-related concepts, entities, and their relationships among concepts. In the following Figure 3, the conceptualization phase is categorized into sub-sections, which helps in the ontology model process and its development. These subsections are described as identifying the core concepts that can be extracted from the CQs related to domain knowledge, identifying related models and ontologies, analyzing them, and reusing concepts and vocabulary. These subsections are instrumental in determining the most appropriate semantic models and ontologies for potential reuse within the target DO. Collaboration with domain experts is crucial during this phase to ensure that the chosen models and ontologies align with the specific domain requirements. Furthermore, the process emphasizes the exploration of relevant terms beyond ontological resources. These subsections also emphasize searching for pertinent terms at existing non-ontological resources and entails scouring non-ontological sources, such as lexicons, thesauri, taxonomies, and linked datasets [46], to enrich the conceptualization process [46].
3.3.2. Inclusion of Ontology Design Patterns (ODPs)
This phase complements the conceptualization phase by incorporating ODPs. These patterns serve as tools to streamline the modelling of recurring scenarios, offering guidance on seamlessly integrating these knowledge sets and linked data into the DO while ensuring consistency and coherence [46].
3.3.3. Formalization and Implementation
This phase concentrates on the transformation of the conceptual model, which encompasses concepts and their relationships, into a computable model (an explicit form with data rendering form) with explicit data representation. This transformation is achieved through the utilization of semantic web languages, including OWL (https://www.w3.org/OWL/ (accessed on 30 July 2024)), resource description framework (RDF) (https://www.w3.org/RDF/ (accessed on 30 July 2024)), and RDF schema (RDFs) (https://www.w3.org/TR/rdf-schema/ (accessed on 30 July 2024)). During the implementation phase, two crucial activities are undertaken to ensure the alignment of ontologies with other models and the effective reuse of upper ontologies.
The alignment activities describe the mechanism of incorporating other models and external ontologies, particularly those within the realm of linked open data (LOD) (https://lod-cloud.net/ (accessed on 30 July 2024)) into DO. This is achieved by identifying matching concepts, ensuring that the domain ontology is seamlessly incorporated with external resources. In this context, the LOD represents machine-readable, interlinked data accessible on the web, such as Convology, and disease ontologies [46].
3.3.4. Evaluation
In this phase, we developed a semantic model to meet the specifications outlined in the specification phase with the help of CQs. Competence questions (CQs) are recognized as a standard approach for evaluating an ontology’s capacity to address the ambiguous questions crafted during the specification phase in collaboration with domain users. Furthermore, this phase involves rigorous testing of crucial elements, including concepts of lexicon and vocabulary, taxonomies, semantic relationships, context or application relevance, syntax, and overall structure. These aspects are evaluated through application-based evaluation methodologies [47] as well as human assessment [48].
4. Systematic Architecture for Building Knowledge Graphs
4.1. KG-Life Cycle: Knowledge Graph Construction Pipeline
The knowledge graph (KG) life cycle is recognized as a systematic approach to constructing and maintaining KGs, which are considered a powerful tool for representing and organizing structured information which can be easily processed and analyzed by machines. Figure 4 describes a systematic journey of the KG life cycle and its different phases. The KG life cycle is dynamic, as knowledge graphs are not static entities but evolve over time. The construction of KGs plays a pivotal role in developing various applications, including search engines, recommendation systems, data integration, and semantic web technologies, enabling a deeper understanding of complex relationships within data targeting multiple industries, especially the healthcare sector.
Figure 4.
Knowledge graph construction pipeline and system architectural artefact.
4.2. Knowledge Acquisition Layer
The knowledge acquisition (KA) layer consists of diverse data acquisition (DA) techniques, including interviews, observations, surveys, examination of archived data, and the facilitation of focus groups. These techniques are employed to collect information from various sources, including domain experts, stakeholders in the health sector, physical documents, documents, and written records. The data acquisition (DA) process can be driven using KA methods, including activities like modelling workshops. For a more comprehensive understanding of the steps involved in this process, one can refer to the detailed description provided in [36].
4.3. Knowledge Representation Layer
The knowledge representation (KR) layer established a structured, systematic approach for building ontologies within an ontology editor like Protege. In the ontology development (DO) process, insights gathered from the knowledge acquisition (KA) layer are utilized to define concepts, entities, relationships (object properties), data properties, business production rules, and class axioms. These elements collectively form the foundation for creating intelligent knowledge bases (KBs), which become the backbone of various smart AI systems, especially CAs. Additionally, the KR layer ensures the seamless interconnection of diverse ontologies and vocabularies, including ODPs. This integration facilitates the harmonious coexistence and interoperability of knowledge structures and resources.
4.4. Knowledge Representation and Reasoning (KRR or KR2) Layer
The knowledge representation and reasoning (KR2) layer provides insights into how business rules are formulated and implemented, mainly through semantic web rule language (SWRL) within ontology editors. These symbolic expressions are then seamlessly integrated with existing knowledge bases (KBs) to enhance their intelligence and enable the generation of new inferences based on underlying facts. The capacity to generate new inferences is a direct result of the inference engine (IE). This potent tool interprets and assesses facts within the KB while applying logical rules to provide answers. The prominent role of the inference engine is to make knowledge classification, diagnosis inconsistency, and non-coherent attitudes among concepts monitor their relationships among concepts. In ontology development, tools such as IE are employed as reasoners, with examples like Pellet 5.6.4 and Drools. Pellet 5.6.4 serves as a built-in plugin within the Protege environment and is a recommended reasoner. It excels in taking rules and axioms and generates logical inferences concerning properties or class definitions, enhancing the overall intelligence and functionality of the knowledge bases. In a similar way, the Drools reasoner follows a structured framework: ((OWL + SWRL → Drools) → Run Drools → Drools (https://www.drools.org/ (accessed on 30 July 2024)) → OWL)).
This framework elucidates the flow in three distinct sessions:
- Expression transfer: In this first session, SWRL production rules and relevant OWL knowledge are transferred to the rule engine, effectively bridging the gap between ontology and rule-based reasoning.
- Execution process: the second session outlines the execution process within Drools, where production rules are applied, and inferences are made based on the input data and knowledge.
- Transformation: The third session focuses on the transformation of the knowledge inferred by the rule engine back into OWL knowledge. This step ensures that the newly acquired insights are seamlessly integrated into the ontology.
This reasoning capability significantly enhances the knowledge base (KBs), enabling them to respond effectively to queries, even in scenarios where there may be data inconsistencies or lack of coherence.
4.5. Knowledge Embodied Layer
The knowledge embodied (KE) layer narrates the execution process of semi-automated ontology processing using OWL or RDF extensions, which are parsed through an inference engine (IE) and subsequently stored in KGs databases such as Neo4J (https://neo4j.com/ (accessed on 1 August 2024)) and Stardog (https://www.stardog.com/ (accessed on 1 August 2024)). In this context, Neo4J serves as the KGs database of choice for storing RDF triples derived from the domain ontology (DO), thereby endowing it with inference capabilities. The utilization of Neo4j enables efficient querying and retrieval of information to answer competence questions (CQs). Cypher queries extract answers aligned with CQs, providing valuable insights and knowledge-driven responses.
4.6. Context-Aware Domain Ontology (DO): Pediatric Emergency Department Model
This knowledge engineering (KE) aims to develop KG, focusing more on the emergency context. This ontological model contains a substantial structure, including 271 classes, 6242 axioms, 5273 logical axiom counts, 959 declaration axiom counts, 247 object property counts, 26 data property counts, 413 individual counts, and six annotation property counts. To construct this KG, a formal and collaborative methodological was, as illustrated in Figure 4. This approach utilized ODPs and incorporated elements from various sources, such as conversation ontology (e.g., Convology), Competence ontology and segments of disease ontology to develop. This result is a comprehensive conceptual model known as PEDology (https://github.com/abid-fareedi/EmergencyDepartmentOntology/blob/main/EDOntology.rdf (accessed on 1 August 2024)). This meta model provides a structured representation of knowledge specific to the emergency department context.
5. Experimental Results
5.1. Design and Conception
In Figure 4, the authors explain the knowledge graph (KG) construction pipeline and its sequential steps, emphasizing the system architecture required for developing conversational agents. This section further expounds upon the generic architecture of PEDology, which can be delineated in two phases. The initial step encompasses a comprehensive discussion, drawing insights from the case study, and direct observations (see Section 3.1), elucidating the rationale and motivation behind adopting a modular architectural approach. The subsequent step entails a detailed presentation of the basic steps in creating PEDology.
5.2. Modular Ontology
In developing ontology-based AI systems, the modularity factor is crucial and highly recommended for developing ontology in multidisciplinary applications such as the proposed ontological systems that could be the basis for developing the conversational agent. For this reason, PEDology combines predefined applied ontologies: Convology, domain ontology with contextual knowledge, diseases ontology, competence ontology, PED service ontology, and using ODPs. The Convology ontology is specifically designed to empower CAs. These agents rely heavily on natural language processing capabilities to comprehend users’ intentions through open text. Recent advancements in conversational agents have underscored the importance of furnishing them with background knowledge to enhance their overall effectiveness and efficiency.
Integrating this background knowledge with semantics will significantly expand a conversational agent’s capabilities. This augmentation allows for deploying more resilient systems and sustaining structured and meaningful conversations.
On the other hand, the domain ontology (a metadata model) is intricately connected to the context of PED (Pediatric Emergency Department). It is constructed based on insights from the case study, direct observations, and an extensive review of relevant literature. This domain ontology defines the roles fulfilled, the activities governed by various tasks, and the types of services offered by conversational agents, particularly in the realm of HPs and patients.
The disease ontology is utilized extensively in biomedical and bioinformatics research. It aims to build other biomedical ontologies using reuse disease ontology terms or IDs or map to DOIDs (https://disease-ontology.org/ (accessed on 1 August 2024)) as ontology cross-references, synonyms, or annotations. In this section, the authors utilized disease ontology in our proposed PEDology work. The authors used competence ontology in the proposed PEDology, which describes different competencies of roles in terms of cultural competence, educational competence, general competence, occupational competence, work experience competence, etc. The PED service ontology describes various services CAs offer concerning HPs (e.g., CAs facilitate multidisciplinary clinicians as a co-worker in panic situations) and patients (e.g., CAs help with patient appointments and rescheduling confirmation). We also customized different ontology design patterns and aligned them within the proposed PEDology as a reuse work in Section 5.4.
5.3. Merging, Aligning and Extending Ontologies
Figure 5 provides a conceptual view of the process involving the phenomenon of importing, merging, aligning, and extending within the proposed PEDology. As previously mentioned, predefined ontologies serve as the foundational building blocks for constructing a proposed ontology that accurately captures the context of the emergency department. Various operations are performed to extract all the necessary entities required for this endeavour. In particular, the merging process incorporates external source ontologies into the proposed ontology, thus enabling the reuse of existing work.
Figure 5.
Systematic approach for the development of PEDology.
In this research, we included external data sources in the form of various ontologies such as domain-centric database ontology, competence ontology, diseases ontology (DOID), and different data models and their conversion in the form of standardized format (i.e., XML/RDF or XML/OWL) that for reusability is concerned. Domain-centric database ontology contains the patient-related information, which is mapped from the traditional database to OWL form using mapping language such as R2RML. Competence ontology defines domain users’ different competence level information in the focused ontological model. We also imported ontology diseases for reusability and enriched the focused ontological model with standardized knowledge. We also included different data models to enhance the readability and expressiveness of the ontological model as part of this merging process.
5.4. PEDology: PED Ontology
The pediatric emergency department (PED) ontology (PEDology), as shown in Figure 6, is a comprehensive modular-based approach used to construct multidisciplinary ontology development by merging, aligning, and extending predefined ontologies. This section provides an overview of the generic procedure for building the PEDology. It details its essential components and elements and highlights the main features: the predefined and extended concepts are described in detail. This section also explains in detail the validity of the proposed PEDology. To facilitate understanding, Figure 4 presents the main components and development stages of the PEDology systematically.

Figure 6.
Taxonomy of the different entities in PEDology ontological meta model: (a) Description of the role’s competence with respect to cultural competence, educational competence, and general competence; (b) Description of the role and their instances; (c) Description of the conversational agent and respective services with respect to healthcare professional and patient.
5.5. Different Operations of Import, Align, Merge, and Extended for Metadata Model of Generated KGs
The monolingual alignment procedure makes the correspondence between each two entities having the same name. This alignment procedure provides a complete association link between all equivalent entities from all ontologies. Similarly, for the merging operation, the mapping phenomenon is followed by a merging operation based on a set of axioms expressing the equivalence. Ultimately, the mapped and merged ontology must be extended to achieve specific requirements. For example, a Triage nurse is used to operating with CAs. CAs are responsible for initiating conversations with patients to achieve some preliminary assessment before referring to the Triage and also help take vital signs from the patient upon arrival in the emergency unit. In this section, the proposed ontology contains a set of personalized data properties, object properties, and inference production rules written in semantic web rule language (SWRL) (see Section 6.1.2) according to the specific requirements extracted from the case study. The taxonomy of the different entities in the proposed PEDology can be seen in Figure 6.
Figure 6a explains the competence skill set of the HPs and defines their roles in the following domain-centric ontological model. The ontological model consists of various entities and taxonomies. These taxonomies are extended with their child leave entities. In the ontological model, the role’s competence taxonomy is divided into four broader categories: (i) competence proficiency level, (ii) cultural competence, (iii) educational competence, and (iv) general competencies. Competence proficiency level describes different aspect of the roles (e.g., HPs and healthcare workers) and their proficiency levels in terms of education level, experience level, general competence level, intercultural sensitivity level, and language skill level. These competence proficiency levels are average, strong, and excellent in occupational space in healthcare settings. Cultural proficiency in the various roles is defined as personal intercultural sensitivity, the ability to adapt and adjust to other cultures, and strong multilingual competence in healthcare settings. Similarly, education competence is essential for HPs and healthcare supporting staff because it is crucial for the patient’s initial diagnosis, treatment, suggestions, and decision making in the critical ward round prepossess. Finally, general competence is also very significant because it projects the person’s personality and ability to analyze patient-related conditions, handle critical situations, solve them, and assist the senior in vital medical procedures.
Figure 6b explains the taxonomy of the different roles and instances involved in various procedures of EDs. In the ontological model, the entity role is categorized into other roles such as additional nurse, general practitioner, head nurse, medical consultant, medical practitioner, occupational therapist triage nurse, etc.
Figure 6c describes the overall functionality of CA and explains its interactions with the end users, especially in EDs. It also explains what type of services CA provides to the patient and HPs. Also, it illustrates how CA can improve the information flow and provision in EDs and how it serves as an assistive technology to support HPs during peak operational hours in EDs.
5.6. PEDology Visualization
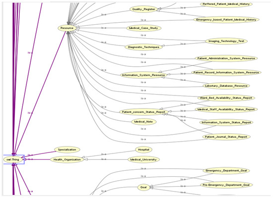
In this section, we have presented a chunk of the proposed domain-centric ontological model PEDology in graphical form, as shown in Figure 7. These graphical depictions establish the taxonomies of various entities and illustrate their hierarchical structure, highlighting the "is–a" relationships between parent and child classes. These graphical components are labelled with different colours, such as blue, yellow, and grey. In a hierarchical structure, the blue colour mentions the starting note of the project in the ontology development process. Similarly, the yellow colour defines different entities such as concept schema and top concept and concept, and in the end, the grey colours help to navigate the information flow within entities or concepts with “is–a” and “has–a” labels. For the reader’s better understanding, For instance, under the broader category of “Resource”, we can observe subcategories such as “Medical Case Study” and “Diagnostic Techniques”, which further break down into “Imaging Technology Tests”. Another branch includes “Information System Resources”, which is subdivided into “Patient Administration System”, “Patient Record Information System”, “Laboratory Database”, “Patient Concern Status Report”, and “Medical Notes”, among others.
Figure 7.
PEDology ontological model and its visualization.
In Figure 8, the proposed semantic model of PEDology combines the different entities and their taxonomies in a hierarchical structure and follows ontology development norms, including project, concept schema, top concept and sub-concept. These top concepts and sub-concept resources follow “is–a” and “has–a” traditions for relationships and the association of various entities in a broader ontological model. Here, we utilized personalized data properties for specific classes or entities and object properties with association links for better expressiveness and semantic understanding.
Figure 8.
Graphical representation of the PED ontology (PEDology) semantic model.
6. Evaluation, Verification, Testing, and Implementation
A collaborative methodology that follows an ontological structure is utilized in this section to demonstrate the importance of evaluating knowledge graphs (KGs) and ensuring their quality. PEDology was developed based on contributions and discussions from experts throughout the development process. Ontological models are also evaluated based on structural, semantic-relational, and lexical evaluations.
The authors used Neo4j, a KGs database, to store RDF triples in a structured form. RDF triples is an atomic data entity in the resource description framework (RDF). Our ontological model was imported into Neo4j using the Neosemantics (https://neo4j.com/labs/neosemantics/ (accessed on 5 August 2024)) plugin. As a result of 15,195 triples loaded and 15,195 parsed, the model is parsed, demonstrating the quality and consistency of the loaded model. This work illustrates the semi-automated behaviour of KGs.
6.1. Ontology Assessment Module
For ontology assessment, many approaches are used for measuring the quality of the constructed ontology from different perspectives [49,50]. The ontology engineer decides the best-fitting approach for the specific situation. The authors utilized the CQ-based verification approach from the previous studies because it includes some advantages: it covers different quality dimensions such as expressiveness, accuracy, understandability, cohesion, and consciousness. Easily applied, flexible, and adaptable for application in various contexts [40].
6.1.1. Competency Questions-Based Verification
In this method, the applied ontology is verified against predefined criteria, represented in the form of competency intentions. This approach helps evaluate the quality dimensions, especially expressiveness, that depend on the ontology’s ability to answer competency questions. In this research, the authors tested and verified by writing SPARQL queries and description logic (DL) (https://wiki.app.uib.no/info216/images/e/ef/NardiBrachman-IntroductionToDescriptionLogic.pdf (accessed on 5 August 2024)) queries to answer CQs, execute the queries on the produced ontology, and then compare the outcomes with the expected results (see Table 2).
Table 2.
Expected results verified through competency questions.
Table 2 explains extensively expected results verified through CQs (see Section 3.3.1). The execution of the desired results is testified and written in snap SPARQL query editor and description logics (DL) query editor in ontology editor tools, e.g., Protege. The executed results facts are fascinating because the SPARQL query contains meta-data information crucial for data exchange and integration. It is complicated in execution, but compared to the DL language, it is easy and natural to humans and relatively fast and easy to use. One of the drawbacks is DL query is not frequently used for the exchange of information within other data exchange platforms because of its lack of expressiveness to model all the possible semantics of business vocabularies, which will be modelled using Horn rules expressed in SWRL formalism [51].
SWRL is considered an extension of OWL made by the combination of RuleML and OWL, grounded in a first-order language (FOL), and with more expressive power than DL [51]. According to the Closed World Assumption (CWA), Pellet 5.6.4 [52] provides limited support for using epistemic operators, allowing querying a KB [51]. Some prototypal applications handling OWL + SWRL are being developed, like Hoolet, and ontology editors like Protege can bridge DL reasoners and FOL theorems. A DL knowledge base is divided traditionally into two main categories: the terminology or schema, i.e., a vocabulary of the application domain called a TBox, and assertions, which are named individuals expressed in terms of the vocabulary, called the ABox, so TBox and ABox elements are expressed handsomely in a description language and represent two separate meta-levels in the application of specific domain especially in healthcare context [51]. DL is considered the underlying logic for business production rules and its manufacturing to adopt a well-known semantic web-style description language called OWL as our standard metadata language for business production rules. OWL-DL is used to take advantage of DL decision procedures and reasoning systems [50]. In the context of the underlying SHOIN(D) description logic (DL), the process of inference is complete, meaning that when using an OWL DL system, it guarantees the computation of all logical entailments and decidable, ensuring that all computations will conclude within a finite amount of time [53]. Authors can leverage a range of inference services [50], which offer several advantages in handling these logical deductions:
- Consistency Checking ensures that an ontology does not contain contradictory facts. In DL jargon, this is the operation of checking the consistency of an ABox with respect to a TBox.
- Concept Satisfiability is a validation process determining whether a class can have any instances. In cases where a class is deemed unsatisfiable, attempting to define an instance of that class would render the entire class hierarchy inconsistent. This assessment is crucial for maintaining the integrity and coherence of the class structure.
- Classification is a computational process determining the subclass relationships among all named classes, thereby generating a comprehensive class hierarchy. This class hierarchy serves as a valuable resource for addressing queries, including retrieving all subclasses or solely the immediate subclasses of a specific class.
- Realization is a process that identifies the most specific classes to which an individual belongs, essentially computing the direct types for each individual. This realization step typically occurs following classification because direct types are determined concerning a class hierarchy. Leveraging the classification hierarchy, retrieving all types associated with a particular individual becomes feasible.
These specific algorithms are implemented in various software tools known as reasoners. Some available reasoners include RacerPro [54], FaCT [55] and Pellet 5.6.4 [52]. Other tools such as Drools (https://www.drools.org/ (accessed on 5 August 2024)), EasyRule (https://github.com/j-easy/easy-rules (accessed on 5 August 2024)), Rulebook (https://github.com/deliveredtechnologies/rulebook (accessed on 5 August 2024)), and OpenL Tablets (https://openl-tablets.org/ (accessed on 5 August 2024)) are being tested for business applications.
In this section, Table 3 explains production rules derived from meta-requirements outlined in the case study (see Section 3.1). These rules have also been informed by direct observations conducted at Karolinska Hospital, Sweden, and further insights have been drawn from the pertinent literature [35]. The authors have effectively demonstrated these business production rules using SWRL and have successfully executed them within the Protege environment.
Table 3.
Context-aware SWRL-production rules embodied in the OWL meta model related to ED.
6.1.2. SWRL: Symbolic Representation of Rules/Production Rules
Table 3 comprehensively describes the semantic web rule language (SWRL) designated to make the KB with reasoning capabilities, thereby imbuing AI systems, particularly CAs, with increased intelligence. These rules are instrumental in enabling AI systems to provide reasoned responses to queries. These rules adhere to an abstract syntax encompassing a sequence of axioms and facts. These axioms contain various types, including subclass axioms, equivalent class axioms and extension with rule axioms. The rule axioms are composed of two critical components: an antecedent (body) and a consequent (head); each may contain a set of atoms, which collectively contribute to the rule’s logic and reasoning processes.
SWRL is preferably used to extend OWL by enabling the creation of production rules that specify logical relationships or certain constraints beyond what OWL’s axioms can express. SWRL rules can state conditions like (see Table 3): “If a patient has high blood pressure and diabetes, then they are at high risk of cardiovascular disease”.
In the following section Figure 9 is classified into Figure 9a,b. Figure 9a illustrates the SWRL production rules, which are based on “if-then statements” and are usually usedate to automate decision-making processes in various domains, such as healthcare. SWRL defines the system’s behaviour according to the specific conditions or rules written in SWRL to depict certain events. Production rules are the subset of the business rules focused on triggering actions based on conditions. These rules are implemented in Drools (https://www.drools.org/ (accessed on 5 August 2024)), CLIPS (https://www.clipsrules.net/ (accessed on 5 August 2024)) or Jess (https://www.csie.ntu.edu.tw/~sylee/courses/jess/docs/intro.html (accessed on 5 August 2024)) production rule systems.
Figure 9.
PED SWRL production rules: (a) Description of the production rules written in SWRL plugin in Protege; (b) Description of the rule-based reasoning engine.
Figure 9b illustrates the integration of OWL and SWRL and combines the semantic reasoning capabilities with Drools’ efficient rule execution. This execution allows real-time reasoning and decision-making based on the dynamic data mapped to the domain meta requirements efficiently.
6.1.3. Using Cypher Query Structure in Neo4J
Cypher Query (https://neo4j.com/developer/cypher/guide-cypher-basics/ (accessed on 5 August 2024)) language is used within the Neo4J environment and is the designated language for accessing data represented in the property graph. It exhibits slight differences compared to the SPARQL (https://www.w3.org/TR/rdf-sparql-query/ (accessed on 5 August 2024)) query language used for accessing the data from web repositories structured in the resource description framework (RDF) format. Both Cypher and SPARQL draw inspiration from the structured query language (SQL) (https://www.w3schools.com/sql/ (accessed on 5 August 2024)) in terms of their query structures. The structure of the cypher query can be seen in Table 4, adhering to the rules outlined in Table 3.
Table 4.
PEDology related production rules and their execution in Neo4j using cypher queries.
Table 4 explains production rules and their demonstration. The production rule1 is written in the cypher language, and query executed results can be seen in the Neo4j knowledge graph database for data visualization. Similarly, authors testified and executed different production rules from Table 3 in the Neo4j environment to claim that imported data (OWL + SWRL) is transformed into knowledge. This knowledge can be used to develop autonomous CAs for enhancing the efficiency of applications within the healthcare contexts. For example, CA and its interaction behaviour in reality with other concepts in the graph database. This KG structure qualifies, according to production rule4 in Table 3, to become the intelligent KB of AI systems, especially CA, when it interacts with users and gives the answer to their queries reasonably. Its KB must be enriched with reasoning power.
6.2. PEDology Validation
In this research, we incorporated validated, consistent, and coherent ontologies such as Convology and disease ontology and seamlessly integrated them into the proposed PEDology. To enhance the authenticity and coherence of our work, the authors conducted ontology consistency tests. These tests were carried out using the “Ontology Debugger” plugin within ontology editing tools such as Protege, as illustrated in Figure 10.
Figure 10.
PED ontology (PEDology) Validation Test.
6.3. Implementation Framework and Prototype
In this research, we introduced a proof of concept for reasoning systems utilizing a knowledge graph approach. The initial prototype is a web-based application comprising several distinct components: views, models, and controls. Views are integral elements on all web pages, serving as graphical interfaces facilitating user navigation. Models are implemented using the programming API associated with the entities within the datasets. In essence, each ontology class is linked to a corresponding programming class, such as a Python class. The control components play a vital role in implementing various features and functionalities, including:
- Retrieve the ontology and the reasoner (the set of the SWRL rules);
- Construct an ontology for targeting question and answering session and collect the data from patients upon arrival in ED;
- Feeding the reasoner with the instance from the data set of the patient to deduce new facts;
- Show result consistency in alerts.
6.4. Prototype Views
In this proposed web-based prototype, we presented proof of the statement that CAs make interaction sessions with the patient upon arrival at the ED and ask some relevant questions to analyze the urgency and medical assistance needed and inform the HPs for further necessary actions. This assistive technological framework helps to improve the information provision (IP) and information flow procedures within the emergency units at the hospital. This solution helps two-fold: First, it effectively facilitates the patient’s inquiries about healthcare-related services. Second, this type of solution relieves the HPs from adopting as a coworker to improve information workflow procedures efficiently.
Figure 11 provides the platform access with security checks and login authentication with a social security number or email address to the patient where they access healthcare initial services upon arrival at ED units.
Figure 11.
Login authentication view.
Furthermore, CAs are dedicated to collecting patient data within interaction sessions. Figure 12 provides the view for establishing interactive sessions with patients and their relatives. This activity aims to collect the relevant information from the patient for primary assessment during the stay in the emergency area. Suppose CAs perform an assessment and find it more critical. In that case, it generates an alarming signal to the Triage, and the dedicated team is ready to take the patient from the queue area to the emergency room for instant medical assistance. This interaction session is based on patient-related questions regarding diseases, symptoms, and the nature of the acute or chronic disease. It also helps to collect quick patient-related data, which is a repetitive task for the HPs. This interactive session also provides liberty to the patient. They can express their pains or describe their current illness status. Figure 12 illustrates the interactive session phenomenon.
Figure 12.
Patient interactive session view.
Figure 13 depicts the graphical representation of the knowledge extracted from the case study and direct observations and is grained with production rules. These rules help assess reasoners’ reasoning capabilities according to the information retrieved from the ontology OWL model. The reasoners deduce new facts, recommend according to the perceived information from the ontological-based knowledge base, suggest possible medicines, and recommend medical tests according to the set rules embedded in the ontology model and stored in the KG.
Figure 13.
Patient related test recommendations and medicine recommendations based on SWRL view.
Success Scenario: A person “X” who interacts with the CAs and CAs asks questions and make dialogue related to the patient current illness. If the person “X” has acute disease (e.g., bronchitis and viral infection) and symptoms issues with breathing or person “X” has chronic disease (e.g., Fibrosis and hearing impairment) and symptoms are not hearing properly. The CAs can suggest some medical test (e.g., Latent Tuberculosis LTBI or Ultrasound and Hepatitis C Virus or ECGS) and recommend medicine (e.g., Adenosine or Olanzapine) to HPs according the rules which are embedded in the OWL model and feed to the reasoners.
- Medi_bot: “What is your problem or disease”;
- Patient: “I have some issues with breathing”;
- Medi_bot: “What type of diseases you have ”;
- Medi_bot: “Do you have acute disease?”;
- Patient: “I have acute disease for instance, Bronchitis and viral infections”;
- Medi_bot: “Do you have chronic disease?”;
- Patient: “I have chronic disease for instance, Fibrosis and hearing impairment and I am not hearing properly”.
6.5. Modelling Workshops
The authors presented the holistic view of the model design to domain exerts during the modelling workshops. It helps us illustrate how the domain (ontological) model reflects the discussion related to the PED to the domain experts and also showcases the knowledge engineering mechanism to convert the textual knowledge into structured knowledge. The authors also exemplified the domain metadata model of the Karolinska Institute (KI) case with a simple scenario that shows a representation of a practical interpretation of the CA’s inclusion in hospital settings. It also illustrates how intelligent AI-based systems incorporate contextual knowledge, and some external knowledge can become an enabler to improve the information flow in a particular context of emergency. The authors presented and discussed the modelling results to the domain and technical experts to verify the knowledge captured in the model and obtain feedback for improvement in healthcare settings, especially emergency departments.
7. Discussion
The significance of this research is to assess the feasibility of a knowledge graph-driven framework that supports CAs, and efficacy of the CAs and their usage in collaborative environments, especially in the healthcare sector, especially in ED and how these new technologies, such as CAs, help to improve patient information flows procedures and information provision (IP) and facilitate healthcare professionals in peak hours within EDs. This research targeted questions narrated in Section 1. The research focuses on developing autonomous social robots, such as CAs, to reduce users’ time searching for relevant information in hospital settings and improve information flow procedures utilizing knowledge-based intelligent CAs. The experiment results mentioned in Section 5 and PEDology, are well-qualified evidence to answer the above-mentioned questions and their contributions to improving the overall workflows in the PED context. They also explored some multi-stakeholder perspectives, such as patients and experiences, and perceived benefits of including CAs in their premises, especially in the ED environment. This section also discussed some risks and challenges associated with CAs in the healthcare domain.
The perceived benefits to end users are the leading indicators to measure the efficacy of CAs’ inclusion in the healthcare sector. Simultaneously, the HPs and domain experts are keen to have CAs in ED premises to achieve some goals to improve patient workflow procedures. These innovative technological solutions can serve as mediating agents to facilitate HPs during peak hours in EDs. These perceived benefits are classified as follows: a straightforward approach to healthcare providers, helping patients with their better-personalized health management, preventing unnecessary visits to the healthcare provider to avoid overcrowding situations, facilitating patients with quality care upon arrival and helping to reduce their stress levels in waiting areas and provide freedom to share their sensitive information to CAs compared to healthcare provider not facing a bullying situation and feel embarrassment, and also helps in patient’s privacy effectively. According to published facts and statistics, an average of 65% (SD = 13.24) agreed to some extent that there are benefits associated with health CAs, and an average of 17% (SD = 6.12) disagreed to some extent that there were any potential benefits associated with health CAs. It also facilitates HPs to perform collaborative tasks such as self-management, education, training, counselling, cognitive behaviour therapy, screening, and diagnosing [56].
7.1. Patient Perspective and Technology Acceptance
According to the patient’s perspective, CAs can be facilitated patients in different applications scenarios such as self-diagnosis, anamnesis, medication counselling and dosage, prioritization in the emergency room (i.e., that is, the core discussion), psychiatric treatment, treatment information, food orders, and improve information flow and information provision [57]. Clear and accurate communication in a natural way is the essence associated with CAs and is valued by patients. Usually, patients restrained in the hospital during an ED visit mentioned a need for more understanding and better communication from HPs regarding the decision to use restraints. In ED premises, most patients and their supporters are unable to understand the medical jargon, leading to worsened mental states due to stress and loss of control [58].
7.2. Healthcare Professionals (HPs) Perspective and Technology Acceptance
According to the HPs’ perspective, CAs can be helpful as an automated tool in different application scenarios, including quality diagnosis as an aid to improve decision-making, helping in the interpretation of clinical images like computer tomography images and X-ray images, information about a patient, e.g., medical history of the patient in terms of recent diseases and allergies for physicians and captures the progression of the disease regularly in EDs. They also support information about a patient in the operation room, like medical history or last blood samples from the patient before physicians start surgery. CAs serve as an interactive knowledge base where end users can ask relevant queries, such as currently discovered diseases and new treatment methods. CAs can be used to support the documentation work of physicians.
For many physicians, the documentary obligation seems to be a burden, which takes much time in the daily life of a physician. CAs also support communication between different healthcare facilities, If a physician needs specific information about recent patient treatments by a different facility [57]. According to the observations in EDs, most HPs described difficulty communicating with frequent patients of the ED with multiple disorders and diseases, and they had trouble addressing the primary concern when patients presented with numerous associated pathologies and symptoms. So, they look forward to incorporating a mediating tool which works as a co-worker alliance for creating coworking value creations in the peak hours of EDs [58].
7.3. Perceived Challenges and Risks Associated with Conversational Agents (CAs)
Along with the benefits of using CAs, some challenges and risks are involved. According to the facts conducted by [56], 54%, an average of more than half of the respondents, agreed that there are various challenges and risks with using CAs for patients. The CAs are unable to mitigate adequately understand or display human emotions approximately 86%, unable to full patient needs approximately 77%, lacking in intelligence or knowledge to access patients approximately 73% accurately, and patient data privacy and confidentiality approximately 59% as perceived challenges and risks [54]. Similarly, some domain-specific constraints are also critical in terms of anticipated regret of CAs’ mistakes and errors with wrong suggestions because of malfunctions or wrong inputs of the users and privacy concerns because of sensitive patient data [57].
8. Conclusions
This research illustrates a novel approach to addressing the limitations of the traditional systems in optimizing flow within hospital emergency settings and also focuses on utilizing knowledge graphs (KGs) as a framework that can be used for training and advancing conversational applications. The primary goal is to assist and facilitate HPs as coworkers and help ensure seamless interactions between patients and machines and AI systems, enabling on-demand access to health-related services. To achieve this, the authors adopted a rigorous and iterative approach known as CRISP-KG methodology, which facilitated the construction of intelligent knowledge bases, empowering CAs with advanced reasoning, knowledge management, and context awareness capabilities. Our objective was to develop KGs that capture the contextual domain knowledge of the domain and assess novel ontological model artefacts. To ensure robustness and domain relevance, the authors employed a hybrid approach combining participatory design collaborative methodology (CM) and Methontology to design and implement the domain-centric, formal ontological model that accurately depicts and maps information flow dynamics within the Pediatric Emergency Department (PED), referred to as (PEDology).
The proposed work presents an advanced KG framework and follows a semi-automated approach for constructing domain-centric KG and developing intelligent CAs. These CAs serve as intermediaries between patients and healthcare providers, facilitating practical and beneficial interactions before and after arrival at medical facilities. One of the contributions is to mitigate healthcare challenges and alleviate overcrowding issues in hospital emergency settings.
By harnessing the power of KGs, this semi-automated approach lays the foundations for developing more effective means of creating new types of information systems (IS) in the healthcare domain. The domain-centric ontological models help to achieve a quality knowledge base for knowledge management and support advanced reasoning and contentious awareness capabilities, thus enabling the design and deployment of intelligent solutions. This KG-based approach is instrumental in automating various tasks and processes within healthcare organizations, improving efficiency and effectiveness in healthcare services.
9. Future Work
For futuristic studies, the authors emphasize expanding the scalability and adaptability of CAs and how CAs can benefit across diverse healthcare settings, especially the resident’s educational training, especially in emergencies, and how CAs promise to enhance patients’ health promotion and rehabilitation processes. This research lays a foundation for the digital transformation of information flow management. It helps develop various healthcare-related services and AI-powered applications such as CAs on top of intelligent knowledge bases like KGs and patient-centred healthcare systems.
Author Contributions
Data curation, Z.A.; data gathering and investigation, Z.A.; methodology, A.A.F. and M.I.; project administration, S.G.; supervision, A.G.; validation, A.A.F. and M.I.; writing—original draft, A.A.F.; writing—review editing, A.A.F. and Z.A. All authors have read and agreed to the published version of the manuscript.
Funding
This research received no external funding.
Institutional Review Board Statement
Not applicable.
Informed Consent Statement
Not applicable.
Data Availability Statement
Data are contained within the article.
Acknowledgments
The authors would like to thank the Karolinska Institutet (KI) administration for their invaluable collaboration throughout the visit, their enthusiastic engagement during the modelling workshop at Karolinska Hospital, Solna, Stockholm, Sweden and their unwavering support throughout the course.
Conflicts of Interest
The authors declare no conflicts of interest.
References
- Basu, K. Conversational AI: Open Domain Question Answering and Commonsense Reasoning. arXiv 2019, arXiv:1909.08258. [Google Scholar] [CrossRef]
- Alnefaie, A.; Singh, S.; Kocaballi, B.; Prasad, M. An Overview of Conversational Agent: Applications, Challenges and Future Directions. In Proceedings of the 17th International Conference on Web Information Systems and Technologies, Virtual, 26–28 October 2021; Scitepress-Science and Technology Publications: Setúbal, Portugal, 2021. [Google Scholar]
- Kadariya, D.; Venkataramanan, R.; Yip, H.Y.; Kalra, M.; Thirunarayanan, K.; Sheth, A. Kbot: Knowledge-enabled Personalized Chatbot for Asthma Self-management. In Proceedings of the 2019 IEEE International Conference on Smart Computing (SMARTCOMP), Washington, DC, USA, 12–15 June 2019; pp. 138–143. [Google Scholar]
- Skov, S.S.; Andersen, J.R.; Lauridsen, S.; Bab, M.; Bundsbæk, M.; Nielsen, M.B.D. Designing a Conversational Agent to Promote Teamwork and Collaborative Practices Using Design Thinking: An Explorative Study on User Experiences. Front. Psychol. 2022, 13, 903715. [Google Scholar] [CrossRef]
- Weizenbaum, J. Eliza—A Computer Program for the Study of Natural Language Communication Between Man and Machine. Commun. ACM 1966, 9, 36–45. [Google Scholar] [CrossRef]
- Hussain, S.; Ameri Sianaki, O.; Ababneh, N. A Survey on Conversational Agents/Chatbots Classification and Design Techniques. In Web, Artificial Intelligence and Network Applications, Proceedings of the Workshops of the 33rd International Conference on Advanced Information Networking and Applications (WAINA-2019), Matsue, Japan, 27–29 March 2019; Springer: Cham, Switzerland, 2019; Volume 33, pp. 946–956. [Google Scholar]
- Grubber, T.R. A Translation Approach to Portable Ontology Specifications. Knowl. Acquistion 1993, 5, 199–220. [Google Scholar] [CrossRef]
- Borst, P.; Akkermans, H.; Top, J. Engineering Ontologies. Int. J. Hum. Comput. Stud. 1997, 46, 365–406. [Google Scholar] [CrossRef]
- Bayat, B.; Bermejo-Alonso, J.; Carbonera, J.; Facchinetti, T.; Fiorini, S.; Goncalves, P.; Jorge, V.A.; Habib, M.; Khamis, A.; Melo, K.; et al. Requirements for Building an Ontology for Autonomous Robots. Ind. Robot. Int. J. 2016, 43, 469–480. [Google Scholar] [CrossRef]
- Lim, G.H.; Suh, I.H.; Suh, H. Ontology-Based Unified Robot Knowledge for Service Robots in Indoor Environments. IEEE Trans. Syst. Man Cybern.—Part A Syst. Hum. 2010, 41, 492–509. [Google Scholar] [CrossRef]
- Munir, K.; Anjum, M.S. The Use of Ontologies for Effective Knowledge Modelling and Information Retrieval. Appl. Comput. Inform. 2018, 14, 116–126. [Google Scholar] [CrossRef]
- Peng, C.; Xia, F.; Naseriparsa, M.; Osborne, F. Knowledge Graphs: Opportunities and Challenges, Artificial Intelligence. Artif. Intell. Rev. 2023, 56, 13071–13102. [Google Scholar] [CrossRef]
- Grosan, C.; Abraham, A. Intelligent Systems: A Modern Approach; Springer: Berlin/Heidelberg, Germany, 2011; Volume 17. [Google Scholar]
- Manzoor, S.; Rocha, Y.G.; Joo, S.-H.; Bae, S.-H.; Kim, E.-J.; Joo, K.-J.; Kuc, T.-Y. Ontology-Based Knowledge Representation in Robotic Systems: A Survey Oriented Toward Applications. Appl. Sci. 2021, 11, 4324. [Google Scholar] [CrossRef]
- Nazir, A.; Sholla, S.; Bashir, A. An Ontology Based Approach for Context-Aware Security in the Internet of Things (IoT). Int. J. Wirel. Microw. Technol. (IJWMT) 2021, 11, 28–46. [Google Scholar] [CrossRef]
- Fareedi, A.A.; Ghazawneh, A.; Bergquist, M. Artificial Intelligence Agents and Knowledge Acquisition in Health Information System. In Proceedings of the Mediterranean Conference on Information Systems (MCIS), Catanzaro, Italy, 14–15 October 2022; pp. 1–16. [Google Scholar]
- Sowa, J. Knowledge Representation–Logical, Philosophical, and Computational Foundations; Brooks/Cole. Publiching Co.: Pacific Grove, CA, USA, 2000. [Google Scholar]
- Zhang, Y.F.; Gou, L.; Zhou, T.S.; Lin, D.N.; Zheng, J.; Li, Y.; Li, J.-S. An Ontology-Based Approach to Patient Follow-up Assessment for Continuous and Personalized Chronic Disease Management. J. Biomed. Inform. 2017, 72, 45–59. [Google Scholar] [CrossRef] [PubMed]
- Elhadj, H.B.; Sallabi, F.; Henaien, A.; Charri, L.; Shuaib, K.; Thawadi, M.A. Do-Care: A Dynamic Ontology Reasoning Based Healthcare Monitoring System. Future Gener. Comput. Syst. 2021, 118, 417–431. [Google Scholar] [CrossRef]
- BioPortal. International Classification of Diseases, Version 10, 2010. Available online: https://bioportal.bioontology.org/ontologies/ICD10/?p=summary (accessed on 25 November 2024).
- Möller, M.; Sintek, M.; Biedert, R.; Ernst, P.; Dengel, A.; Sonntag, D. Representing the International Classification of Diseases Version 10 in Owl. In Proceedings of the International Conference on Knowledge Engineering and Ontology Development (KEOD), Valencia, Spain, 25–28 October 2010; pp. 50–59. [Google Scholar]
- SNOMED CT. 2018. Available online: https://bioportal.bioontology.org/ontologies/SNOMEDCT (accessed on 25 November 2024).
- Foundational Model of Anatomy. 2018. Available online: https://bioportal.bioontology.org/ontologies/FMA/?p=summary (accessed on 25 November 2024).
- International Classification for Nursing Practice. 2017. Available online: https://bioportal.bioontology.org/ontologies/ICNP (accessed on 25 November 2024).
- Alamri, A. Ontology Middleware for Integration of IoT Healthcare Information Systems in EHR Systems. Computers 2018, 7, 51. [Google Scholar] [CrossRef]
- Studer, R.; Grimm, S.; Abecker, A. Semantic Web Services: Concepts, Technologies, and Applications; Springer Science & Business Media: Berlin/Heidelberg, Germany, 2007. [Google Scholar]
- Solaz-Portolés, J.J.; Sanjosé, V. Types of Knowledge and Their Relations to Problem Solving in Science: Directions for Practice, Sísifo. Educ. Sci. J. 2008, 6, 105–112. [Google Scholar]
- Ogheneovo, E.E.; Nlerum, P.A. Knowledge Representation in Artificial Intelligence and Expert Systems Using Inference Rule. Int. J. Sci. Eng. Res. 2020, 11, 1886–1900. [Google Scholar]
- Meraji, M.; Sadoughi, F.; Ahmadi, M.; Kahani, M. Designing an Ontology-Based Health Information System: A Systematic Approach. Life Sci. J. 2013, 10, 735–739. [Google Scholar]
- Fazel-Zarandi, M.; Fox, M.S. An Ontology for Skill and Competency Management. In Formal Ontology in Information Systems, Proceedings of the Seventh International Conference, FOIS 2012, Gray, Austria, 24–27 July 2012; IOS Press: Amsterdam, The Netherland, 2012; pp. 89–102. [Google Scholar]
- Dragoni, M.; Rizzo, G.; Senese, M.A. Convology: An Ontology for Conversational Agents in Digital Health. In Web Semantics; Elsevier: Amsterdam, The Netherlands, 2021; pp. 7–21. [Google Scholar]
- Luger, G.F. Artificial Intelligence: Structures and Strategies for Complex Problem Solving, 6th ed.; Pearson, Addison-Wesley: Boston, MA, USA, 2005. [Google Scholar]
- Thorat, S.A.; Jadhav, V. A Review on Implementation Issues of Rule-based Chatbot Systems. In Proceedings of the International Conference on Innovative Computing & Communications (ICICC), Delhi, India, 20–22 February 2020; pp. 1–6. [Google Scholar]
- Soni, R.; Singh, N. Knowledge Representation in Artificial Intelligence Using Domain Knowledge and Reasoning Mechanism. Int. J. Sci. Eng. Res. 2015, 2347–3878. [Google Scholar] [CrossRef]
- Daniele, L.; Dockhorn Costa, P.; Ferreira Pires, L. Towards a Rule-Based Approach for Context-Aware Applications. In Dependable and Adaptable Networks and Services, Proceedings of the 13th Open European Summer School and IFIP TC6. 6 Workshop, EUNICE 2007, Enschede, The Netherlands, 18–20 July 2007; Proceedings 13; Springer: Berlin/Heidelberg, Germany, 2007; pp. 33–43. [Google Scholar]
- Fareedi, A.A.; Ghazawneh, A. An Ontology Approach for Knowledge Acquisition and Development of Health Information system (HIS). In Proceedings of the ISD, Lund, Sweden, 22–24 August 2018; pp. 1–13. [Google Scholar]
- US Acute Care Solutions. Organizational Transformation at a Pediatric Emergency Department. 2022. Available online: https://www.usacs.com/services/case-studies/organizational-transformation-at-a-pediatric-emergency-department (accessed on 19 November 2024).
- Presutti, V.; Blomqvist, E.; Daga, E.; Gangemi, A. Pattern-Based Ontology Design. In Ontology Engineering in a Networked World; Springer: Berlin/Heidelberg, Germany, 2012; pp. 35–64. [Google Scholar]
- Grüninger, M.; Fox, M.S. The Role of Competency Questions in Enterprise Engineering. In Benchmarking—Theory and Practice; Springer: Boston, MA, USA, 1995; pp. 22–31. [Google Scholar]
- Haridy, S.; Ismail, R.M.; Badr, N.; Hashem, M. An Ontology Development Methodology Based on Ontology-Driven Conceptual Modelling and Natural Language Processing: Tourism Case Study. Big Data Cogn. Comput. 2023, 7, 101. [Google Scholar] [CrossRef]
- Corcho, O.; Fernández-López, M.; Gómez-Pérez, A.; López-Cima, A. Building Legal Ontologies with Methontology and Webode. In Law and the Semantic Web: Legal Ontologies, Methodologies Legal Information Retrieval, and Applications; Springer: Berlin/Heidelberg, Germany, 2005; pp. 142–157. [Google Scholar]
- Jones, D.; Bench-Capon, T.; Visser, P. Methodologies for Ontology Development; Department of Computer Science: Liverpool, UK, 1998. [Google Scholar]
- Staab, S.; Studer, R.; Schnurr, H.P.; Sure, Y. Knowledge Processes and Ontologies. IEEE Intell. Syst. 2001, 16, 26–34. [Google Scholar] [CrossRef]
- Pinto, H.S.; Staab, S.; Tempich, C. DILIGENT: Towards a Fine-Grained Methodology for Distributed, Loosely-Controlled and Evolving Engineering of Ontologies. In Proceedings of the 16th European Conference on Artificial Intelligence, ECAI, Valencia, Spain, 22–27 August 2004; p. 393. [Google Scholar]
- Gómez-Pérez, A.; Suárez-Figueroa, M.C. NeOn Methodology for Building Ontology Networks: A Scenario-Based Methodology. In Proceedings of the International Conference on Software, Services & Semantic Technologies, Sofia, Bulgaria, 26–29 July 2009; pp. 1–8. [Google Scholar]
- Zeginis, D.; Hasnain, A.; Loutas, N.; Deus, H.F.; Fox, R.; Tarabanis, K. A Collaborative Methodology for Developing a Semantic Model for Interlinking Cancer Chemoprevention Linked-Data Sources. Semant. Web 2014, 5, 127–142. [Google Scholar] [CrossRef]
- Kalfoglou, Y.; Hu, B. Issues with Evaluating and Using Publicly Available Ontologies. In Proceedings of the 4th International EON Workshop, Evaluating Ontologies for the Web, Edinburgh, UK, 22 May 2006; pp. 1–7. [Google Scholar]
- Gómez-Pérez, A. Ontology Evaluation. In Handbook on Oontologies; Springer: Berlin/Heidelberg, Germany, 2004; pp. 251–273. [Google Scholar]
- Degbelo, A. A Snapshot of Ontology Evaluation Criteria and Strategies. In Proceedings of the 13th International Conference on Semantic Systems, Amsterdam, The Netherlands, 11–14 September 2017; pp. 1–8. [Google Scholar]
- Raad, J.; Cruz, C. A Survey on Ontology Evaluation Methods. In Proceedings of the 7th International Joint Conference on Knowledge Discovery, Knowledge Engineering and Knowledge Management, Lisbon, Portugal, 12–14 November 2015; pp. 12–14. [Google Scholar]
- Ceravolo, P.; Fugazza, C.; Leida, M. Modeling Semantics of Business Rules. In Proceedings of the Inaugural IEEE Conference on Digital Ecosystems and Technologies (IEEE DEST 2007), Cairns, QLD, Australia, 21–23 February 2007; pp. 1–6. [Google Scholar]
- Sirin, E.; Parsia, B.; Grau, B.C.; Kalyanpur, A.; Katz, Y. Pellet: A Practical OWL-DL Reasoner. J. Web Semant. 2007, 5, 51–53. [Google Scholar] [CrossRef]
- Horrocks, I.; Patel-Schneider, P. Reducing OWL Entailment to Description Logic Satisfiability. J. Web Semant. 2004, 19, 345–357. [Google Scholar] [CrossRef]
- Haarslev, V.; Moller, R. Description of the RACER System and its Applications. In Proceedings of the Working Notes of the 2001 International Description Logics, Standford, CA, USA, 1–3 August 2001; pp. 1–10. [Google Scholar]
- Horrocks, I. FaCT and iFaCT; University of Manchester: Manchester, UK, 1999. Available online: https://citeseerx.ist.psu.edu/document?repid=rep1&type=pdf&doi=83390e64b99ebf7e16642f0c8c0f09d1b4d14dd1 (accessed on 19 November 2024).
- Sweeney, C.; Potts, C.; Ennis, E.; Bond, R.; Mulvenna, M.D.; O’Neill, S.; Malcolm, M.; Kuosmanen, L.; Kostenius, C.; Vakaloudis, A.; et al. Can Chatbot Help Support a Person’s Mental Health? Perceptions and Views from Mental Healthcare Professionals and Experts. ACM Trans. Comput. Healthc. 2021, 2, 1–15. [Google Scholar] [CrossRef]
- Reis, L.; Maier, C.; Mattke, J.; Weitzel, T. ChatBots in Healthcare: Status Quo, Application Scenarios for Physicians and Patients and Future Directions. In Proceedings of the Twenty-Eight European Conference on Information Systems (ECIS2020), Marrakech, Morocco, 15–17 June 2020; pp. 1–16. [Google Scholar]
- Navas, C.; Wells, L.; Bartels, S.A.; Walker, M. Patient and Provider Perspectives on Emergency Department Care Experiences among People with Mental Health Concerns. Healthcare 2022, 10, 1297. [Google Scholar] [CrossRef] [PubMed]
Disclaimer/Publisher’s Note: The statements, opinions and data contained in all publications are solely those of the individual author(s) and contributor(s) and not of MDPI and/or the editor(s). MDPI and/or the editor(s) disclaim responsibility for any injury to people or property resulting from any ideas, methods, instructions or products referred to in the content. |
© 2025 by the authors. Licensee MDPI, Basel, Switzerland. This article is an open access article distributed under the terms and conditions of the Creative Commons Attribution (CC BY) license (https://creativecommons.org/licenses/by/4.0/).















